Spandidos Publications Logo
  • About
    • About Spandidos
    • Aims and Scopes
    • Abstracting and Indexing
    • Editorial Policies
    • Reprints and Permissions
    • Job Opportunities
    • Terms and Conditions
    • Contact
  • Journals
    • All Journals
    • Oncology Letters
      • Oncology Letters
      • Information for Authors
      • Editorial Policies
      • Editorial Board
      • Aims and Scope
      • Abstracting and Indexing
      • Bibliographic Information
      • Archive
    • International Journal of Oncology
      • International Journal of Oncology
      • Information for Authors
      • Editorial Policies
      • Editorial Board
      • Aims and Scope
      • Abstracting and Indexing
      • Bibliographic Information
      • Archive
    • Molecular and Clinical Oncology
      • Molecular and Clinical Oncology
      • Information for Authors
      • Editorial Policies
      • Editorial Board
      • Aims and Scope
      • Abstracting and Indexing
      • Bibliographic Information
      • Archive
    • Experimental and Therapeutic Medicine
      • Experimental and Therapeutic Medicine
      • Information for Authors
      • Editorial Policies
      • Editorial Board
      • Aims and Scope
      • Abstracting and Indexing
      • Bibliographic Information
      • Archive
    • International Journal of Molecular Medicine
      • International Journal of Molecular Medicine
      • Information for Authors
      • Editorial Policies
      • Editorial Board
      • Aims and Scope
      • Abstracting and Indexing
      • Bibliographic Information
      • Archive
    • Biomedical Reports
      • Biomedical Reports
      • Information for Authors
      • Editorial Policies
      • Editorial Board
      • Aims and Scope
      • Abstracting and Indexing
      • Bibliographic Information
      • Archive
    • Oncology Reports
      • Oncology Reports
      • Information for Authors
      • Editorial Policies
      • Editorial Board
      • Aims and Scope
      • Abstracting and Indexing
      • Bibliographic Information
      • Archive
    • Molecular Medicine Reports
      • Molecular Medicine Reports
      • Information for Authors
      • Editorial Policies
      • Editorial Board
      • Aims and Scope
      • Abstracting and Indexing
      • Bibliographic Information
      • Archive
    • World Academy of Sciences Journal
      • World Academy of Sciences Journal
      • Information for Authors
      • Editorial Policies
      • Editorial Board
      • Aims and Scope
      • Abstracting and Indexing
      • Bibliographic Information
      • Archive
    • International Journal of Functional Nutrition
      • International Journal of Functional Nutrition
      • Information for Authors
      • Editorial Policies
      • Editorial Board
      • Aims and Scope
      • Abstracting and Indexing
      • Bibliographic Information
      • Archive
    • International Journal of Epigenetics
      • International Journal of Epigenetics
      • Information for Authors
      • Editorial Policies
      • Editorial Board
      • Aims and Scope
      • Abstracting and Indexing
      • Bibliographic Information
      • Archive
    • Medicine International
      • Medicine International
      • Information for Authors
      • Editorial Policies
      • Editorial Board
      • Aims and Scope
      • Abstracting and Indexing
      • Bibliographic Information
      • Archive
  • Articles
  • Information
    • Information for Authors
    • Information for Reviewers
    • Information for Librarians
    • Information for Advertisers
    • Conferences
  • Language Editing
Spandidos Publications Logo
  • About
    • About Spandidos
    • Aims and Scopes
    • Abstracting and Indexing
    • Editorial Policies
    • Reprints and Permissions
    • Job Opportunities
    • Terms and Conditions
    • Contact
  • Journals
    • All Journals
    • Biomedical Reports
      • Information for Authors
      • Editorial Policies
      • Editorial Board
      • Aims and Scope
      • Abstracting and Indexing
      • Bibliographic Information
      • Archive
    • Experimental and Therapeutic Medicine
      • Information for Authors
      • Editorial Policies
      • Editorial Board
      • Aims and Scope
      • Abstracting and Indexing
      • Bibliographic Information
      • Archive
    • International Journal of Epigenetics
      • Information for Authors
      • Editorial Policies
      • Editorial Board
      • Aims and Scope
      • Abstracting and Indexing
      • Bibliographic Information
      • Archive
    • International Journal of Functional Nutrition
      • Information for Authors
      • Editorial Policies
      • Editorial Board
      • Aims and Scope
      • Abstracting and Indexing
      • Bibliographic Information
      • Archive
    • International Journal of Molecular Medicine
      • Information for Authors
      • Editorial Policies
      • Editorial Board
      • Aims and Scope
      • Abstracting and Indexing
      • Bibliographic Information
      • Archive
    • International Journal of Oncology
      • Information for Authors
      • Editorial Policies
      • Editorial Board
      • Aims and Scope
      • Abstracting and Indexing
      • Bibliographic Information
      • Archive
    • Medicine International
      • Information for Authors
      • Editorial Policies
      • Editorial Board
      • Aims and Scope
      • Abstracting and Indexing
      • Bibliographic Information
      • Archive
    • Molecular and Clinical Oncology
      • Information for Authors
      • Editorial Policies
      • Editorial Board
      • Aims and Scope
      • Abstracting and Indexing
      • Bibliographic Information
      • Archive
    • Molecular Medicine Reports
      • Information for Authors
      • Editorial Policies
      • Editorial Board
      • Aims and Scope
      • Abstracting and Indexing
      • Bibliographic Information
      • Archive
    • Oncology Letters
      • Information for Authors
      • Editorial Policies
      • Editorial Board
      • Aims and Scope
      • Abstracting and Indexing
      • Bibliographic Information
      • Archive
    • Oncology Reports
      • Information for Authors
      • Editorial Policies
      • Editorial Board
      • Aims and Scope
      • Abstracting and Indexing
      • Bibliographic Information
      • Archive
    • World Academy of Sciences Journal
      • Information for Authors
      • Editorial Policies
      • Editorial Board
      • Aims and Scope
      • Abstracting and Indexing
      • Bibliographic Information
      • Archive
  • Articles
  • Information
    • For Authors
    • For Reviewers
    • For Librarians
    • For Advertisers
    • Conferences
  • Language Editing
Login Register Submit
  • This site uses cookies
  • You can change your cookie settings at any time by following the instructions in our Cookie Policy. To find out more, you may read our Privacy Policy.

    I agree
Search articles by DOI, keyword, author or affiliation
Search
Advanced Search
presentation
Experimental and Therapeutic Medicine
Join Editorial Board Propose a Special Issue
Print ISSN: 1792-0981 Online ISSN: 1792-1015
Journal Cover
April-2023 Volume 25 Issue 4

Full Size Image

Sign up for eToc alerts
Recommend to Library

Journals

International Journal of Molecular Medicine

International Journal of Molecular Medicine

International Journal of Molecular Medicine is an international journal devoted to molecular mechanisms of human disease.

International Journal of Oncology

International Journal of Oncology

International Journal of Oncology is an international journal devoted to oncology research and cancer treatment.

Molecular Medicine Reports

Molecular Medicine Reports

Covers molecular medicine topics such as pharmacology, pathology, genetics, neuroscience, infectious diseases, molecular cardiology, and molecular surgery.

Oncology Reports

Oncology Reports

Oncology Reports is an international journal devoted to fundamental and applied research in Oncology.

Experimental and Therapeutic Medicine

Experimental and Therapeutic Medicine

Experimental and Therapeutic Medicine is an international journal devoted to laboratory and clinical medicine.

Oncology Letters

Oncology Letters

Oncology Letters is an international journal devoted to Experimental and Clinical Oncology.

Biomedical Reports

Biomedical Reports

Explores a wide range of biological and medical fields, including pharmacology, genetics, microbiology, neuroscience, and molecular cardiology.

Molecular and Clinical Oncology

Molecular and Clinical Oncology

International journal addressing all aspects of oncology research, from tumorigenesis and oncogenes to chemotherapy and metastasis.

World Academy of Sciences Journal

World Academy of Sciences Journal

Multidisciplinary open-access journal spanning biochemistry, genetics, neuroscience, environmental health, and synthetic biology.

International Journal of Functional Nutrition

International Journal of Functional Nutrition

Open-access journal combining biochemistry, pharmacology, immunology, and genetics to advance health through functional nutrition.

International Journal of Epigenetics

International Journal of Epigenetics

Publishes open-access research on using epigenetics to advance understanding and treatment of human disease.

Medicine International

Medicine International

An International Open Access Journal Devoted to General Medicine.

Journal Cover
April-2023 Volume 25 Issue 4

Full Size Image

Sign up for eToc alerts
Recommend to Library

  • Article
  • Citations
    • Cite This Article
    • Download Citation
    • Create Citation Alert
    • Remove Citation Alert
    • Cited By
  • Similar Articles
    • Related Articles (in Spandidos Publications)
    • Similar Articles (Google Scholar)
    • Similar Articles (PubMed)
  • Download PDF
  • Download XML
  • View XML
Article Open Access

Exosomes from Ub‑HBcAg‑overexpressing dendritic cells induce T‑lymphocyte differentiation and enhance cytotoxic T‑lymphocyte activity

  • Authors:
    • Yuhang Yang
    • Kanghao Liu
    • Wenwen Zhou
    • Shenglan Dai
  • View Affiliations / Copyright

    Affiliations: Department of Gastroenterology, The Affiliated People's Hospital of Jiangsu University, Zhenjiang, Jiangsu 212001, P.R. China
    Copyright: © Yang et al. This is an open access article distributed under the terms of Creative Commons Attribution License.
  • Article Number: 167
    |
    Published online on: February 28, 2023
       https://doi.org/10.3892/etm.2023.11866
  • Expand metrics +
Metrics: Total Views: 0 (Spandidos Publications: | PMC Statistics: )
Metrics: Total PDF Downloads: 0 (Spandidos Publications: | PMC Statistics: )
Cited By (CrossRef): 0 citations Loading Articles...

This article is mentioned in:



Abstract

Hepatitis B virus (HBV) infection is a major public health concern. The clearance of HBV may involve cytotoxic T‑lymphocyte (CTL) activity and T helper type 1 reactions. Exosomes generated from dendritic cells (DCs) can induce immunological responses capable of eradicating viruses. However, exosomes loaded with antigens have not yet demonstrated therapeutic potential in HBV infection. Therefore, the present study aimed to investigate the antiviral effects of DC‑derived exosomes (Dexs) loaded with ubiquitinated HBV core antigen (Dexs‑Ub‑HBcAg). Murine bone marrow‑derived DCs were loaded with a recombinant lentivector encoding the ubiquitinated form of HBcAg. High‑purity Dexs were generated using differential velocity centrifugation. Splenic T‑lymphocytes were stimulated with Dexs‑Ub‑HBcAg and the specific T‑cell‑mediated immune responses were examined. Cytokine expression was analyzed using enzyme‑linked immunosorbent assays. T‑lymphocyte proliferation was detected using a Cell Counting Kit‑8 assay and HBcAg‑specific CTL activity was determined using a lactate dehydrogenase release assay. The results revealed that Dexs‑Ub‑HBcAg effectively stimulated T‑cell proliferation and induced the activation of antigen‑specific CTLs to exhibit HBcAg‑specific CTL immune responses in vitro. These results suggest the potential of Dexs‑Ub‑HBcAg for development as a future therapeutic option for the elimination of HBV.

Introduction

Hepatitis B virus (HBV) infection is a major public health concern. The World Health Organization estimated in 2015 that >257 million individuals were chronically infected with HBV (1). Long-term HBV infection causes acute and chronic hepatitis B (CHB) and the development of complications, including cirrhosis and liver cancer (2). T helper type 1 (Th1) reactions and antigen-specific cytotoxic T-lymphocytes (CTLs) appear to be crucial in the clearance of chronic HBV infection (3). The elimination of HBV is mainly dependent on effective and diverse T-cell immune responses (4). However, as the body is unable to destroy affected hepatocytes, chronic HBV infection can persist for an extended period of time (5). Antiviral medications inhibit the replication of HBV; however, they have minimal effects on the ability of the body to restore the function of Th cells or on the role of CTLs (6). Therefore, boosting HBV-specific T-cell reactions may be a potential treatment strategy for patients with CHB.

HBV core antigen (HBcAg) displays distinct immunological characteristics. Patients in which the virus is completely eradicated often have strong CTL reactions that are specific to HBcAg (7). Ubiquitin is a very small protein comprising 76 amino acids that is very well conserved. In the proteolytic process, ubiquitin acts as a signal for the target protein to be identified and broken down in the proteasome (8). Previous studies have indicated that a lentivector encoding the ubiquitinated form of HBcAg (LV-Ub-HBcAg) produced HBV-specific CTLs, promoted dendritic cell (DC) maturation and promoted lymphocyte growth (9-11).

DC-based immunotherapy is a very promising therapeutic strategy; however, the separation and transduction of DCs from patients to generate specific autologous DC vaccines is a costly and time-consuming process, and DCs have a short survival time and stringent preparation requirements (12,13). Exosomes derived from DCs are known as dexosomes (Dexs) and are capable of triggering and increasing antigen-specific T-cell reactions in vivo. Dexs express major histocompatibility complex (MHC) class I/II and costimulatory molecules (14). The in vitro production process of exosomes utilizing DCs is simple (14). Phase I and II clinical trials in which patients with malignant melanoma and non-small cell lung cancer were treated with Dexs demonstrated the feasibility of using Dexs as an antitumor vaccination (15-17); these trials demonstrated the safety and immunotherapeutic effects of Dex-based vaccines. In the present study, high-purity Dexs were generated from murine DCs loaded with LV-Ub-HBcAg. Splenic T-lymphocytes were then stimulated with Dexs to investigate the HBV-specific T-cell immune reaction.

Materials and methods

Mice

A total of 20 mice of the C57BL/6 (H-2b) strain, aged between 6 and 8 weeks (weight, 20-24 g) and with an equal number of males and females, were obtained from the Jiangsu University Experimental Animal Center (Zhenjiang, China). All mice were bred in an environment that was free of all pathogens (22-26˚C; humidity 50-55%; 12-h light/dark cycle) and allowed access to food and water ad libitum. Animals were euthanized by the intraperitoneal injection of an overdose of sodium pentobarbital (200 mg/kg; cat. no. 69020181; Sinopharm Chemical Reagent Co., Ltd.). Death of the mice was verified by the absence of heartbeat, breathing or respiration for ≥5 min. The Laboratory Animal Ethics Committee of Jiangsu University approved all the experimental methods (ref. no. K-20180031-Y).

Reagents and cells

Abcam provided the anti-HBcAg antibody (cat. no. ab8637) that was used in the present study. R&D Systems, Inc. supplied the enzyme-linked immunosorbent assay (ELISA) kits used to measure IFN-γ (cat. no. MIF00), IL-2 (cat. no. M2000), IL-4 (cat. no. M4000B) and IL-10 (cat. no. M1000B) levels. The P815/c cell line, which comprises H-2b mastocytoma cells expressing the HBV core antigen, was preserved in the authors' laboratory (11). Briefly, P815 mouse mastocytoma cells (https://www.cellosaurus.org/CVCL_2154) were transfected with recombinant lentiviruses carrying HBcAg and a puromycin resistance gene. After 48 h of transfection, 2 µg/ml puromycin was applied for screening for 10 days. The surviving cells were P815/c cells, which were resistant to puromycin and carried the HBcAg gene. The cells were cultured at 37˚C in a humidified environment containing 5% CO2 in Dulbecco's modified Eagle's medium (Invitrogen; Thermo Fisher Scientific, Inc.) containing 10% fetal bovine serum (FBS; Gibco; Thermo Fisher Scientific, Inc.), 100 U/ml penicillin and 100 µg/ml streptomycin. The recombinant lentiviral vectors (LV-Ub-HBcAg and LV) were constructed as previously described (10).

DC isolation and LV-Ub-HBcAg transfection

The generation of murine DCs was carried out according to the methodology outlined in the study by Chen et al (18). Briefly, bone marrow cells were obtained from the tibiae and femurs of C57BL/6 mice and erythrocytes were lysed. The bone marrow cells were cultured at 37˚C at a concentration of 2x106 cells/ml in complete RPMI-1640 culture medium (Gibco; Thermo Fisher Scientific, Inc.) containing 20 ng/ml murine granulocyte-macrophage colony-stimulating factor (mGM-CSF; PeproTech, Inc.) and 10 ng/ml murine IL-4 (mIL-4; PeproTech, Inc.). On day 3, after establishing the initial culture, non-adherent single cells were discarded and fresh RPMI-1640 containing mGM-CSF and mIL-4 was added. The transfection of DCs with LVs was performed as previously described (10). In brief, on day 5, the immature DCs (imDCs) and their progenitors were seeded in a 24-well plate containing 0.5 ml complete RPMI-1640 enriched with mIL-4, mGM-CSF and polybrene (2 µg/ml). The cells were then transfected with LV-Ub-HBcAg to produce Dexs-Ub-HBcAg, or with LV to produce control Dexs (Dexs-Con). Subsequently, the infected cells were cultured at 37˚C for 24 h. The supernatant was then removed and replaced with fresh medium, and the cells were treated with 1 mg/ml lipopolysaccharide (LPS; MilliporeSigma) for 24 h. Untransfected imDCs were stimulated with LPS for 24 h to produce blank Dexs as the blank control (Dexs-Blank). At 5 days post-transduction, green fluorescent protein (GFP) expression was measured to determine the transduction efficiency in the DCs using a fluorescence microscope (Nikon Eclipse TE2000-U; Nikon Corporation) by Image J software (National Institutes of Health). CD11c is a specific DC marker (19), therefore, CD11c+GFP+ cells were sorted for enrichment using a MoFLo® High-Performance Cell Sorter (code S2500; Beckman Coulter, Inc.). Trypan blue (MilliporeSigma) labeling was utilized to ascertain whether the DCs were viable, and only those with >85% viability were employed.

Dex isolation and characterization

Dexs were isolated by differential velocity centrifugation, as previously described (20,21). The culture supernatants of DCs transfected with LV-Ub-HBcAg or LV were retrieved and centrifuged at 300 x g for 10 min at 37˚C. The supernatant was collected and centrifuged at 3,000 x g for 15 min at 4˚C followed by 10,000 x g for 30 min at 4˚C. The supernatant was then filtered using a PVDF membrane (MilliporeSigma) with a pore size of 0.22 µm and transferred to an ultracentrifuge tube. In some previous studies, the supernatant was centrifuged at 100,000 x g for 2 h at 4˚C (22,23). However, in the present study, it was considered more appropriate to centrifuge the supernatant at 110,000 x g for 90 min at 4˚C according to another previously described protocol as this method was shorter in time while maintaining a similar extraction efficiency (21). The supernatant was then discarded, and the residual Dex pellets were resuspended in 100 µl phosphate-buffered saline (PBS; Gibco; Thermo Fisher Scientific, Inc.). The Dexs were stored at -80˚C for use in subsequent experiments.

The total protein content in the Dexs was measured using a Pierce bicinchoninic acid (BCA) assay (Thermo Fisher Scientific, Inc.). Transmission electron microscopy (TEM) using a JEM-2100 instrument (JEOL, Ltd.) was utilized to visualize the Dexs. The Dexs were processed for TEM following standard experimental methods (24). The size of the Dexs was measured using the ZetaVIEW® nanoparticle tracking analysis system (Particle Metrix GmbH) according to the manufacturer's guidelines. Furthermore, western blot analysis was utilized to evaluate the expression levels of Dex marker proteins. RIPA lysis buffer containing a protease inhibiter mixture (Beyotime Institute of Biotechnology) was employed to lyse the Dexs. Protein concentration levels were measured using a BCA protein assay kit. After separation by 12% sodium dodecyl sulfate-polyacrylamide gel electrophoresis, 30 µl protein lysate/lane was subsequently transferred onto a PVDF membrane (MilliporeSigma). Subsequently, the membrane was blocked with 5% non-fat milk at room temperature for 1 h. The primary antibodies used were rabbit anti-mouse CD63 (1:500; cat. no. ab216130; Abcam), anti-CD9 (1:500; cat. no. ab92726; Abcam) and tumor susceptibility gene 101 (TSG101; 1:500; cat. no. 102286-T38; SinoBiological) monoclonal antibodies. Rabbit anti-human HBcAg antibody (1:1,000; cat. no. ab115992; Abcam) was also used as the primary antibody. All the primary antibodies were employed at 4˚C overnight. The secondary antibody, a horseradish peroxidase-conjugated anti-rabbit immunoglobulin-G antibody (1:5,000; cat. no. 7074; Cell Signaling Technology, Inc.) was employed at room temperature for 1.5 h. Enhanced chemiluminescence (BeyoECL Plus; cat. no. P0018M; Beyotime Institute of Biotechnology) was used to visualize the protein bands.

T-lymphocyte generation

T-lymphocytes were isolated from splenocytes using nylon wool columns (FUJIFILM Wako Pure Chemical Corporation). Single-cell suspensions of the lymphocytes at a concentration of 2x106 cells/ml were plated on six-well plates with RPMI-1640 containing 10% FBS and allowed to develop at 37˚C for 24 h. After labeling with CD3 monoclonal antibody (17A2), phycoerythrin-Cyanine5 (anti-CD3-PE-Cy5; cat. no. 15-0032-82; eBioscience), the extracted T-cells were analyzed using CytoFLEX flow cytometry (Beckman Coulter, Inc.) to measure their purity and only cells with >80% purity were employed.

Cytokine release assay

T-lymphocytes were plated at a concentration of 2x106 cells/ml in RPMI-1640 culture medium with 10 µg/ml Dexs-Ub-HBcAg, Dexs-Con, Dexs-Blank or PBS in 24-well plates at 37˚C for 72 h. The supernatants were retrieved and the quantities of IFN-γ, IL-2, IL-4 and IL-10 were determined using ELISA kits in compliance with the manufacturer's protocol. The results are presented in units of pg/ml.

T-lymphocyte proliferation assay

On day 5 of DC isolation, DCs were co-cultured with 10 µg/ml Dexs-Ub-HBcAg, Dexs-Con, Dexs-Blank or PBS for 72 h. Subsequently, the DCs were pre-treated with mitomycin C (25 µg/ml; MilliporeSigma) for 30 min. Separately, T-lymphocytes (2x106 cells/ml) were plated in six-well plates coated with anti-CD3 (cat. no. 14-0032-82; eBioscience) at a concentration of 0.5 µg/ml overnight at 4˚C. The plates were then maintained at 37˚C and supplied with RPMI-1640 culture medium. Subsequently, anti-CD28 (0.5 µg/ml; cat. no. 14-0281-82; eBioscience) was added to activate the T-cells for 24 h at 37˚C. The activated T-lymphocytes were then used as responder cells in a co-culture with the DCs using a responder/stimulator (T-cell/DC) ratio of 20:1. The cells were cultured in a final volume of 100 µl for 96 h at 37˚C, during which 10 µl Cell Counting Kit-8 solution (Dojindo Laboratories, Inc.) was added for the final 4 h. The absorbance of the cultures was measured at 450 nm using a Multiskan Ascent microplate reader (Thermo Fisher Scientific, Inc.).

CTL assay

T-cells were activated in a humidified environment with 5% CO2 at 37˚C for 72 h with Dexs-Ub-HBcAg (10 µg/ml), Dexs-Con (10 µg/ml), Dexs-Blank (10 µg/ml) or PBS. P815/c cells were plated as the target cells, and previously activated T-lymphocytes were used as the effector cells. The T-lymphocytes were co-cultured with the P815/c cells for 4 h at 37˚C in a humidified environment containing 5% CO2. Effector/target ratios of 5:1, 10:1 and 20:1 were used. The HBcAg-specific CTL activity was evaluated utilizing a lactate dehydrogenase (LDH) release assay (CytoTox 96® Non-Radioactive Cytotoxicity Assay kit; Promega Corporation), in accordance with the manufacturer's guidelines. The absorbance was measured at 490 nm using a Multiskan Ascent microplate reader. The percentage of cytotoxicity was determined using the following formula: [(Experimental release-effector spontaneous release-target spontaneous release)/(target maximum release-target spontaneous release)] x100 (18,25).

Statistical analysis

Data are presented as the mean ± SD of at least three separate experiments. To detect statistically significant differences, the data were analyzed using one-way analysis of variance with Tukey's post hoc test. SPSS 20.0 software (IBM Corp.) was used to analyze the data. P<0.05 was considered to indicate a statistically significant difference.

Results

Lentiviral transduction of DCs

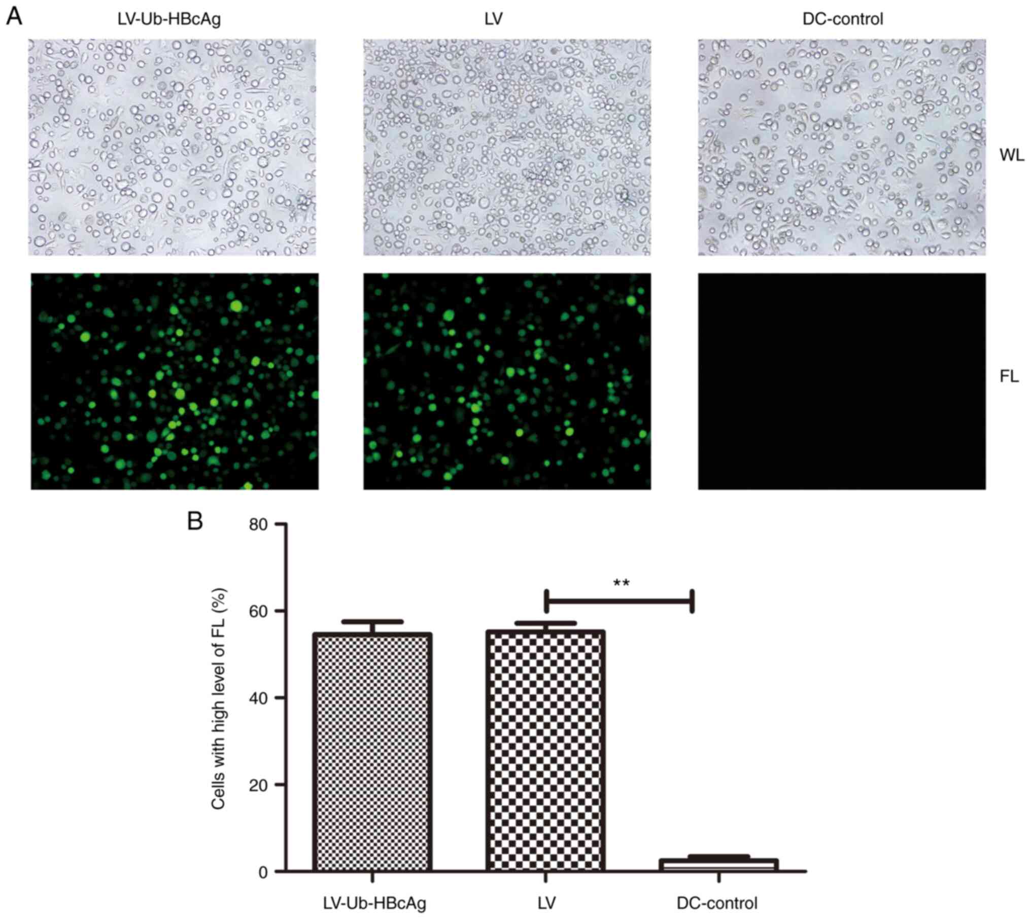
Bone marrow-derived DCs were cultured in RPMI-1640 medium supplemented with mIL-4 and mGM-CSF. On day 5 post-culture, the isolated DCs were transduced with LV-Ub-HBcAg or LV. GFP expression was measured using a fluorescence microscope to evaluate the transduction efficiency in the DCs. A positivity rate of 50-60% was reached, with higher levels of fluorescence observed in the LV-Ub-HBcAg and LV group compared with DC control group (P<0.01; Fig. 1).

Figure 1

GFP expression in DCs transduced with LVs. (A) GFP expression was observed using a fluorescence microscope. Magnification, x200. (B) The proportion of cells with a high level of fluorescence was quantified. **P<0.01. GFP, green fluorescent protein; DCs, dendritic cells; LV, lentiviral vector; LV-Ub-HBcAg, recombinant LV encoding the ubiquitinated form of the hepatitis B virus core antigen; WL, white light; FL, fluorescence light.

Dex morphology, size and marker protein expression

Exosomes were extracted and purified from the culture supernatants via ultracentrifugation and ultrafiltration. TEM images revealed that the Dexs were spherical or ovoid in shape with an envelope-like structure (Fig. 2A). The expression of the exosomal protein markers CD9, CD63 and TSG101 was then measured in the Dexs-Ub-HBcAg and Dexs-Con groups. A protein band for HBcAg was observed in the Dexs-Ub-HBcAg group, indicating that the isolated exosomes expressed HBcAg (Fig. 2B). However, the expression levels of these proteins were not measured in the Dexs-Blank group, which is a limitation of the study. The analysis of the size of the exosomes using nanoparticle tracking analysis revealed a scattered or clustered distribution with a mean particle diameter of 123.8 nm (Fig. 2C).

Figure 2

Isolation and identification of Dexs-Ub-HBcAg. (A) Transmission electron microscopy of the mDexs ultrastructure. Scale bar, 200 nm. (B) Expression of the positive exosomal markers CD9, CD63 and TSG101, and of HBcAg was examined via the western blot analysis of Dexs lysates. (C) Size dispersion profile of mDexs evaluated using ZetaVIEW® nanoparticle tracking analysis, indicating a size peak of 123.8 nm. Dexs, dendritic cell-derived exosomes; HBcAg, hepatitis B virus core antigen; Dexs-Ub-HBcAg, Dexs loaded with ubiquitinated HBcAg; Con, control; TSG101, tumor susceptibility gene 101.

Dexs-Ub-HBcAg stimulates the secretion of cytokines

T-lymphocytes were isolated from mouse splenocytes and analyzed using flow cytometry, which confirmed that they were of adequate purity (>80%) (Fig. 3). The production of the cytokines IFN-γ, IL-2, IL-4 and IL-10 by the T-lymphocytes was examined in the presence of Dexs-Ub-HBcAg (10 µg/ml), Dexs-Con (10 µg/ml), Dexs-Blank (10 µg/ml) or PBS. As shown in Fig. 4A and B, T-lymphocytes from the Dexs-Ub-HBcAg group released larger amounts of IFN-γ and IL-2, a Th1-like cytokine, compared with those from the other groups (P<0.01). However, the secretion of IL-4 and IL-10, a Th2-like cytokine, did not exhibit any significant differences among the groups (Fig. 4C and D). These results indicate that the Th1 immune response was preferentially primed.

Figure 3

T cells were stained with anti-CD3-phycoerythrin-Cyanine5 and analyzed by flow cytometry. The plots are representative of three independent experiments. B, CD3 positive T cells.

Figure 4

Production of IFN-γ, IL-2, IL-4 and IL-10 cytokines. Levels of (A) IFN-γ and (B) IL-2 in the supernatants of proliferative T-cells stimulated with various Dexs. IFN-γ and IL-2 are significantly most abundant in the supernatants of T-cells from the Dexs-Ub-HBcAg group. **P<0.01. Release of (C) IL-4 and (D) IL-10 by T-cell supernatants. No statistically significant differences were detected among the groups. The results are presented as the mean ± SD from at least three separate experiments. Dexs, dendritic cell-derived exosomes; Dexs-Ub-HBcAg, Dexs loaded with ubiquitinated hepatitis B virus core antigen; Con, control.

Dexs-Ub-HBcAg enhances T-cell proliferation

The growth of T-lymphocytes in the different groups was then evaluated. The Dexs-Ub-HBcAg group exhibited a significantly greater T-lymphocyte proliferative capacity compared with the other groups (P<0.01), as illustrated in Fig. 5A. This result indicates the markedly higher T-cell proliferation in the Dexs-Ub-HBcAg group.

Figure 5

Activation of T-lymphocyte proliferation and CTL evaluation. Cell Counting Kit-8 and lactate dehydrogenase release assays were used to quantify (A) T-lymphocyte growth and (B) specific CTL activity, respectively. CTL activity was assessed as the average proportion of specific lysis (mean ± SD) at distinct effector:target ratios (20:1, 10:1 and 5:1). Results are presented as the mean ± SD. **P<0.01 vs. the other groups. CTL, cytotoxic T-lymphocyte; PBS, phosphate-buffered saline; Dexs, dendritic cell-derived exosomes; Con, control; Dexs-Ub-HBcAg, Dexs loaded with ubiquitinated hepatitis B virus core antigen; A450 nm, absorbance at 450 nm.

Dexs-Ub-HBcAg enhances CTL activity

The HBcAg-specific CTL activity towards P815/c cells was evaluated using an LDH release assay. As demonstrated in Fig. 5B, the proportions of specific cytolysis in the Dexs-Ub-HBcAg group were 57.66±9.48, 43.04±3.94 and 28.89±3.07%, respectively, at effector:target ratios of 20:1, 10:1 and 5:1. The Dexs-Ub-HBcAg group generated a significantly greater proportion of specific cytolysis compared with the other groups (P<0.01). These results indicate that the HBV-specific CTL activity was enhanced in the Dexs-Ub-HBcAg group.

Discussion

Patients who have persistent HBV infection have a significant possibility of developing cirrhosis of the liver and hepatocellular carcinoma (26). A weak Th1 immunity combined with the inefficient activation of CD8+ CTLs leads to therapeutic failure in patients with CHB (25). Host anti-HBV immune responses have been identified as the major determinants during viral replication and clearance (27,28). Several therapeutic vaccination strategies for HBV have recently been developed to enhance the immune response and eliminate the virus (29). DCs are potent antigen-presenting cells with a notable capacity to interact with naive T-cells and trigger immunological reactions (27). The viability of activating Th1 immunity and CTL reactions to remove chronic HBV infection using DC-based therapeutic immunotherapy has already been demonstrated. Specifically, in previous research, it was demonstrated that DCs transduced with LV-Ub-HBcAg preferentially initiated anti-HBcAg Th1 immunity and induced specific CTL activity (10,11). Nonetheless, DC-based vaccines are challenging to prepare and use on a large scale in clinical settings. The implementation of DC-based therapeutic immunotherapy in large populations is costly and dependent on professional competence. Additionally, the long-term storage of DCs and maintenance of their efficacy is difficult (30). Dexs possess the crucial immunostimulatory capacity of DCs. In addition, they may be stored in a frozen state for ≥6 months due to the stability of the exosomal membranes (31). Dexs have been recommended as a potential solution to a number of technical challenges involved in DC-based immunotherapy (15). As biological agents, Dexs are also more suitable than DCs for preparation using a highly supervised and monitored process. In addition, they do not carry the risks associated with viable cellular or viral therapies, such as in vivo replication (15). To date, exosomes have been utilized as medication carriers, vaccination and immunotherapy tools, as well as biomarker transporters (32,33).

Exosome-bound antigens may produce higher antigen-specific anticancer or antiviral immune reactions than those produced by soluble antigens (34,35). In the present study, it was discovered that antigen-modified Dexs stimulated T-lymphocyte growth, cytokine release and CTL development in vitro. Exosomes derived from mature DCs have higher surface expression levels of intercellular adhesion molecule-1, MHC and CD86 molecules than imDCs, which may increase their uptake by DCs and thereby promote T-cell activation (36-38). In contrast to exosomes released from imDCs, these exosomes have a stronger ability to activate T cells (36-39). In the present study, DCs derived from mouse bone marrow cells were loaded with LV-Ub-HBcAg and then stimulated with mIL-4, mGM-CSF and LPS. Following differential velocity centrifugation, very pure exosomes were isolated from mature DCs, which were termed Dexs-Ub-HBcAg. These exosomes were 50-150 nm in diameter with potent immunostimulatory properties.

Previous studies have demonstrated that the responsiveness of patients with CHB to antiviral medication is associated with the predominance of the Th1 immune reaction and elevated CTL function, suggesting that Th1 immunity may be a crucial modulator in the treatment of patients with CHB (27,40). Th1 cells release substantial quantities of type 1 cytokines, including IFN-γ and IL-2. By contrast, Th2 cells release substantial amounts of type 2 cytokines, such as IL-4 and IL-10(6). In the present study, the Dexs-Ub-HBcAg group clearly produced the largest amounts of the Th1-like cytokines IFN-γ and IL-2. Furthermore, no significant variations in the IL-4 and IL-10 levels were detected among the groups. These results indicate that anti-HBcAg Th1 immunity was preferentially primed. IL-2 plays a key role in the growth, differentiation and maturation of T-cells, as well as in the growth of Th cells (41). IFN-γ is required for the development of Th1 cells, and CTL activity is associated with the stimulation of Th1 immunity. The findings of the present study suggest that the CTL activity of HBV-specific CD8+ T-cells was increased in the Dexs-Ub-HBcAg group due to the stimulatory effect of cytokines secreted by Th1-type cells. In the present study, Dexs-Ub-HBcAg were found to induce greater CTL cytotoxicity and higher killing potency against P815/c cells compared with the controls. These findings demonstrate that Dexs-Ub-HBcAg enhanced T-cell growth, cytokine production and differentiation into CTLs in vitro.

In conclusion, the present study demonstrated that Dexs, a cell-free vaccine that includes ubiquitinated HBcAg and is antigen-presenting, may efficiently promote T-cell growth and activation to develop antigen-specific CTLs that display HBcAg-specific CTL immune reactions in vitro. Based on their unique combination of DCs and cell-free vectors, Dexs have great potential as a replacement for DCs in therapeutic vaccines. Additionally, in mice carrying the hepatitis delta virus, antigen-modified Dexs have exhibited beneficial effects on the antiviral immune response (42). This suggests that treatment with Dexs-Ub-HBcAg may provide an effective therapeutic option for the elimination of HBV.

Acknowledgements

Not applicable.

Funding

Funding: The present study was supported by the grants from Jiangsu Provincial Natural Science Foundation (grant no. BK20181225), the Jiangsu Provincial Commission of Health and Family Planning (grant no. H2018020) and the Zhenjiang Social Development Project (grant no. SH2020033).

Availability of data and materials

The datasets used and/or analyzed during the current study are available from the corresponding author on reasonable request.

Authors' contributions

SD conceived and designed the study. YY, KL and WZ performed the experiments. YY wrote the manuscript. SD, KL, WZ and YY revised and edited the manuscript. YY, KL, WZ and SD confirm the authenticity of all the raw data. All authors read and approved the final manuscript.

Ethics approval and consent to participate

The Laboratory Animal Ethics Committee of Jiangsu University approved all the experimental methods (approval no. K-20180031-Y).

Patient consent for publication

Not applicable.

Competing interests

The authors declare that they have no competing interests.

References

1 

Smith S, Harmanci H, Hutin Y, Hess S, Bulterys M, Peck R, Rewari B, Mozalevskis A, Shibeshi M, Mumba M, et al: Global progress on the elimination of viral hepatitis as a major public health threat: An analysis of WHO member state responses 2017. JHEP Rep. 1:81–89. 2019.PubMed/NCBI View Article : Google Scholar

2 

Chen S, Hu Q, Chen H, Zhang FF, Duan L, Wang B, Li DD, Zhang J and Chen WX: Identification of serum CMTM2 as a potential biomarker for HBV-related disorders. Dis Markers. 2020(2032056)2020.PubMed/NCBI View Article : Google Scholar

3 

Boni C, Fisicaro P, Valdatta C, Amadei B, Di Vincenzo P, Giuberti T, Laccabue D, Zerbini A, Cavalli A, Missale G, et al: Characterization of hepatitis B virus (HBV)-specific T-cell dysfunction in chronic HBV infection. J Virol. 81:4215–4225. 2007.PubMed/NCBI View Article : Google Scholar

4 

Maini MK, Boni C, Lee CK, Larrubia JR, Reignat S, Ogg GS, King AS, Herberg J, Gilson R, Alisa A, et al: The role of virus-specific CD8(+) cells in liver damage and viral control during persistent hepatitis B virus infection. J Exp Med. 191:1269–1280. 2000.PubMed/NCBI View Article : Google Scholar

5 

Chyuan IT, Tsai HF, Tzeng HT, Sung CC, Wu CS, Chen PJ and Hsu PN: Tumor necrosis factor-alpha blockage therapy impairs hepatitis B viral clearance and enhances T-cell exhaustion in a mouse model. Cell Mol Immunol. 12:317–325. 2015.PubMed/NCBI View Article : Google Scholar

6 

Chen W, Shi M, Shi F, Mao Y, Tang Z, Zhang B, Zhang H, Chen L, Chen L, Xin S and Wang FS: HBcAg-pulsed dendritic cell vaccine induces Th1 polarization and production of hepatitis B virus-specific cytotoxic T lymphocytes. Hepatol Res. 39:355–365. 2009.PubMed/NCBI View Article : Google Scholar

7 

Tang TJ, de Man RA, Kusters JG, Kwekkeboom J, Hop WCJ, van der Molen RG, Schalm SW and Janssen HLA: Intrahepatic CD8 T-lymphocytes and HBV core expression in relation to response to antiviral therapy for chronic hepatitis B patients. J Med Virol. 72:215–222. 2004.PubMed/NCBI View Article : Google Scholar

8 

Gao G and Luo H: The ubiquitin-proteasome pathway in viral infections. Can J Physiol Pharmacol. 84:5–14. 2006.PubMed/NCBI View Article : Google Scholar

9 

Dai S, Chen X, Yu Y, Zang G and Tang Z: Immunization with lentiviral vector-modified dendritic cells encoding ubiquitinated hepatitis B core antigen promotes Th1 differentiation and antiviral immunity by enhancing p38 MAPK and JNK activation in HBV transgenic mice. Mol Med Rep. 18:4691–4699. 2018.PubMed/NCBI View Article : Google Scholar

10 

Dai S, Zhuo M, Song L, Chen X, Yu Y, Tang Z and Zang G: Dendritic cell-based vaccination with lentiviral vectors encoding ubiquitinated hepatitis B core antigen enhances hepatitis B virus-specific immune responses in vivo. Acta Biochim Biophys Sin (Shanghai). 47:870–879. 2015.PubMed/NCBI View Article : Google Scholar

11 

Dai S, Zhuo M, Song L, Chen X, Yu Y, Zang G and Tang Z: Lentiviral vector encoding ubiquitinated hepatitis B core antigen induces potent cellular immune responses and therapeutic immunity in HBV transgenic mice. Immunobiology. 221:813–821. 2016.PubMed/NCBI View Article : Google Scholar

12 

Chuma M, Terashita K and Sakamoto N: New molecularly targeted therapies against advanced hepatocellular carcinoma: From molecular pathogenesis to clinical trials and future directions. Hepatol Res. 45:E1–E11. 2015.PubMed/NCBI View Article : Google Scholar

13 

Rao Q, Zuo B, Lu Z, Gao X, You A, Wu C, Du Z and Yin H: Tumor-derived exosomes elicit tumor suppression in murine hepatocellular carcinoma models and humans in vitro. Hepatology. 64:456–472. 2016.PubMed/NCBI View Article : Google Scholar

14 

Taïeb J, Chaput N and Zitvogel L: Dendritic cell-derived exosomes as cell-free peptide-based vaccines. Crit Rev Immunol. 25:215–223. 2005.PubMed/NCBI View Article : Google Scholar

15 

Besse B, Charrier M, Lapierre V, Dansin E, Lantz O, Planchard D, Le Chevalier T, Livartoski A, Barlesi F, Laplanche A, et al: Dendritic cell-derived exosomes as maintenance immunotherapy after first line chemotherapy in NSCLC. Oncoimmunology. 5(e1071008)2016.PubMed/NCBI View Article : Google Scholar

16 

Escudier B, Dorval T, Chaput N, André F, Caby MP, Novault S, Flament C, Leboulaire C, Borg C, Amigorena S, et al: Vaccination of metastatic melanoma patients with autologous dendritic cell (DC) derived-exosomes: results of thefirst phase I clinical trial. J Transl Med. 3(10)2005.PubMed/NCBI View Article : Google Scholar

17 

Morse MA, Garst J, Osada T, Khan S, Hobeika A, Clay TM, Valente N, Shreeniwas R, Sutton MA, Delcayre A, et al: A phase I study of dexosome immunotherapy in patients with advanced non-small cell lung cancer. J Transl Med. 3(9)2005.PubMed/NCBI View Article : Google Scholar

18 

Chen JH, Yu YS, Chen XH, Liu HH, Zang GQ and Tang ZH: Enhancement of CTLs induced by DCs loaded with ubiquitinated hepatitis B virus core antigen. World J Gastroenterol. 18:1319–1327. 2012.PubMed/NCBI View Article : Google Scholar

19 

Gardner A and Ruffell B: Dendritic cells and cancer immunity. Trends Immunol. 37:855–865. 2016.PubMed/NCBI View Article : Google Scholar

20 

Li J, Huang S, Zhou Z, Lin W, Chen S, Chen M and Ye Y: Exosomes derived from rAAV/AFP-transfected dendritic cells elicit specific T cell-mediated immune responses against hepatocellular carcinoma. Cancer Manag Res. 10:4945–4957. 2018.PubMed/NCBI View Article : Google Scholar

21 

Nigro A, Finardi A, Ferraro MM, Manno DE, Quattrini A, Furlan R and Romano A: Selective loss of microvesicles is a major issue of the differential centrifugation isolation protocols. Sci Rep. 11(3589)2021.PubMed/NCBI View Article : Google Scholar

22 

Li H, Yang C, Shi Y and Zhao L: Exosomes derived from siRNA against GRP78 modified bone-marrow-derived mesenchymal stem cells suppress Sorafenib resistance in hepatocellular carcinoma. J Nanobiotechnology. 16(103)2018.PubMed/NCBI View Article : Google Scholar

23 

Gao X, Wan Z, Wei M, Dong Y, Zhao Y, Chen X, Li Z, Qin W, Yang G and Liu L: Chronic myelogenous leukemia cells remodel the bone marrow niche via exosome-mediated transfer of miR-320. Theranostics. 9:5642–5656. 2019.PubMed/NCBI View Article : Google Scholar

24 

Tatu RF, Anuşca DN, Groza SŞ, Marusciac L, Bojin FM, Tatu C, Hurmuz M and Păunescu V: Morphological and functional characterization of femoral head drilling-derived mesenchymal stem cells. Rom J Morphol Embryol. 55:1415–1422. 2014.PubMed/NCBI

25 

Chen X, Liu H, Tang Z, Yu Y and Zang G: The modification of Tapasin enhances cytotoxic T lymphocyte activity of intracellularly delivered CTL epitopes via cytoplasmic transduction peptide. Acta Biochim Biophys Sin (Shanghai). 45:203–212. 2013.PubMed/NCBI View Article : Google Scholar

26 

Ganem D and Prince AM: Hepatitis B virus infection-natural history and clinical consequences. N Engl J Med. 350:1118–1129. 2004.PubMed/NCBI View Article : Google Scholar

27 

Tsai SL, Sheen IS, Chien RN, Chu CM, Huang HC, Chuang YL, Lee TH, Liao SK, Lin CL, Kuo GC, et al: Activation of Th1 immunity is a common immune mechanism for the successful treatment of hepatitis B and C: Tetramer assay and therapeutic implications. J Biomed Sci. 10:120–135. 2003.PubMed/NCBI View Article : Google Scholar

28 

Phillips S, Chokshi S, Riva A, Evans A, Williams R and Naoumov NV: CD8(+) T cell control of hepatitis B virus replication: direct comparison between cytolytic and noncytolytic functions. J Immunol. 184:287–295. 2010.PubMed/NCBI View Article : Google Scholar

29 

Cargill T and Barnes E: Therapeutic vaccination for treatment of chronic hepatitis B. Clin Exp Immunol. 205:106–118. 2021.PubMed/NCBI View Article : Google Scholar

30 

Pitt JM, Charrier M, Viaud S, André F, Besse B, Chaput N and Zitvogel L: Dendritic cell-derived exosomes as immunotherapies in the fight against cancer. J Immunol. 193:1006–1011. 2014.PubMed/NCBI View Article : Google Scholar

31 

Andre F, Escudier B, Angevin E, Tursz T and Zitvogel L: Exosomes for cancer immunotherapy. Ann Oncol. 15 (Suppl 4):iv141–iv144. 2004.PubMed/NCBI View Article : Google Scholar

32 

EL Andaloussi S, Mäger I, Breakefield XO and Wood MJ: Extracellular vesicles: Biology and emerging therapeutic opportunities. Nat Rev Drug Discov. 12:347–357. 2013.PubMed/NCBI View Article : Google Scholar

33 

Alvarez-Erviti L, Seow Y, Yin H, Betts C, Lakhal S and Wood MJ: Delivery of siRNA to the mouse brain by systemic injection of targeted exosomes. Nat Biotechnol. 29:341–345. 2011.PubMed/NCBI View Article : Google Scholar

34 

Lindenbergh MFS, Wubbolts R, Borg EGF, van 't Veld EM, Boes M and Stoorvogel W: Dendritic cells release exosomes together with phagocytosed pathogen; potential implications for the role of exosomes in antigen presentation. J Extracell Vesicles. 9(1798606)2020.PubMed/NCBI View Article : Google Scholar

35 

Ramos-Zayas Y, Franco-Molina MA, Hernádez-Granados AJ, Zárate-Triviño DG, Coronado-Cerda EE, Mendoza-Gamboa E, Zapata-Benavides P, Ramírez-Romero R, Santana-Krymskaya SE, Tamez-Guerra R and Rodríguez-Padilla C: Immunotherapy for the treatment of canine transmissible venereal tumor based in dendritic cells pulsed with tumoral exosomes. Immunopharmacol Immunotoxicol. 41:48–54. 2019.PubMed/NCBI View Article : Google Scholar

36 

Viaud S, Ploix S, Lapierre V, Théry C, Commere PH, Tramalloni D, Gorrichon K, Virault-Rocroy P, Tursz T, Lantz O, et al: Updated technology to produce highly immunogenic dendritic cell-derived exosomes of clinical grade: A critical role of interferon-γ. J Immunother. 34:65–75. 2011.PubMed/NCBI View Article : Google Scholar

37 

Segura E, Amigorena S and Théry C: Mature dendritic cells secrete exosomes with strong ability to induce antigen-specific effector immune responses. Blood Cells Mol Dis. 35:89–93. 2005.PubMed/NCBI View Article : Google Scholar

38 

Segura E, Nicco C, Lombard B, Véron P, Raposo G, Batteux F, Amigorena S and Théry C: ICAM-1 on exosomes from mature dendritic cells is critical for efficient naive T-cell priming. Blood. 106:216–223. 2005.PubMed/NCBI View Article : Google Scholar

39 

Utsugi-Kobukai S, Fujimaki H, Hotta C, Nakazawa M and Minami M: MHC class I-mediated exogenous antigen presentation by exosomes secreted from immature and mature bone marrow derived dendritic cells. Immunol Lett. 89:125–131. 2003.PubMed/NCBI View Article : Google Scholar

40 

Boni C, Bertoletti A, Penna A, Cavalli A, Pilli M, Urbani S, Scognamiglio P, Boehme R, Panebianco R, Fiaccadori F and Ferrari C: Lamivudine treatment can restore T cell responsiveness in chronic hepatitis B. J Clin Invest. 102:968–975. 1998.PubMed/NCBI View Article : Google Scholar

41 

Yu X, Wang Z, Chen H, Niu X, Dou Y, Yang J, Tang Y and Diao Y: Serological and pathogenic analyses of fowl adenovirus serotype 4 (FAdV-4) strain in muscovy ducks. Front Microbiol. 9(1163)2018.PubMed/NCBI View Article : Google Scholar

42 

Yao T, Lv M, Ma S, Chen J, Zhang Y, Yu Y, Zang G and Chen X: Ubiquitinated hepatitis d antigen-loaded microvesicles induce a potent specific cellular immune response to inhibit HDV replication in vivo. Microbiol Spectr. 9(e0102421)2021.PubMed/NCBI View Article : Google Scholar

Related Articles

  • Abstract
  • View
  • Download
  • Twitter
Copy and paste a formatted citation
Spandidos Publications style
Yang Y, Liu K, Zhou W and Dai S: Exosomes from Ub‑HBcAg‑overexpressing dendritic cells induce T‑lymphocyte differentiation and enhance cytotoxic T‑lymphocyte activity. Exp Ther Med 25: 167, 2023.
APA
Yang, Y., Liu, K., Zhou, W., & Dai, S. (2023). Exosomes from Ub‑HBcAg‑overexpressing dendritic cells induce T‑lymphocyte differentiation and enhance cytotoxic T‑lymphocyte activity. Experimental and Therapeutic Medicine, 25, 167. https://doi.org/10.3892/etm.2023.11866
MLA
Yang, Y., Liu, K., Zhou, W., Dai, S."Exosomes from Ub‑HBcAg‑overexpressing dendritic cells induce T‑lymphocyte differentiation and enhance cytotoxic T‑lymphocyte activity". Experimental and Therapeutic Medicine 25.4 (2023): 167.
Chicago
Yang, Y., Liu, K., Zhou, W., Dai, S."Exosomes from Ub‑HBcAg‑overexpressing dendritic cells induce T‑lymphocyte differentiation and enhance cytotoxic T‑lymphocyte activity". Experimental and Therapeutic Medicine 25, no. 4 (2023): 167. https://doi.org/10.3892/etm.2023.11866
Copy and paste a formatted citation
x
Spandidos Publications style
Yang Y, Liu K, Zhou W and Dai S: Exosomes from Ub‑HBcAg‑overexpressing dendritic cells induce T‑lymphocyte differentiation and enhance cytotoxic T‑lymphocyte activity. Exp Ther Med 25: 167, 2023.
APA
Yang, Y., Liu, K., Zhou, W., & Dai, S. (2023). Exosomes from Ub‑HBcAg‑overexpressing dendritic cells induce T‑lymphocyte differentiation and enhance cytotoxic T‑lymphocyte activity. Experimental and Therapeutic Medicine, 25, 167. https://doi.org/10.3892/etm.2023.11866
MLA
Yang, Y., Liu, K., Zhou, W., Dai, S."Exosomes from Ub‑HBcAg‑overexpressing dendritic cells induce T‑lymphocyte differentiation and enhance cytotoxic T‑lymphocyte activity". Experimental and Therapeutic Medicine 25.4 (2023): 167.
Chicago
Yang, Y., Liu, K., Zhou, W., Dai, S."Exosomes from Ub‑HBcAg‑overexpressing dendritic cells induce T‑lymphocyte differentiation and enhance cytotoxic T‑lymphocyte activity". Experimental and Therapeutic Medicine 25, no. 4 (2023): 167. https://doi.org/10.3892/etm.2023.11866
Follow us
  • Twitter
  • LinkedIn
  • Facebook
About
  • Spandidos Publications
  • Careers
  • Cookie Policy
  • Privacy Policy
How can we help?
  • Help
  • Live Chat
  • Contact
  • Email to our Support Team