Spandidos Publications Logo
  • About
    • About Spandidos
    • Aims and Scopes
    • Abstracting and Indexing
    • Editorial Policies
    • Reprints and Permissions
    • Job Opportunities
    • Terms and Conditions
    • Contact
  • Journals
    • All Journals
    • Oncology Letters
      • Oncology Letters
      • Information for Authors
      • Editorial Policies
      • Editorial Board
      • Aims and Scope
      • Abstracting and Indexing
      • Bibliographic Information
      • Archive
    • International Journal of Oncology
      • International Journal of Oncology
      • Information for Authors
      • Editorial Policies
      • Editorial Board
      • Aims and Scope
      • Abstracting and Indexing
      • Bibliographic Information
      • Archive
    • Molecular and Clinical Oncology
      • Molecular and Clinical Oncology
      • Information for Authors
      • Editorial Policies
      • Editorial Board
      • Aims and Scope
      • Abstracting and Indexing
      • Bibliographic Information
      • Archive
    • Experimental and Therapeutic Medicine
      • Experimental and Therapeutic Medicine
      • Information for Authors
      • Editorial Policies
      • Editorial Board
      • Aims and Scope
      • Abstracting and Indexing
      • Bibliographic Information
      • Archive
    • International Journal of Molecular Medicine
      • International Journal of Molecular Medicine
      • Information for Authors
      • Editorial Policies
      • Editorial Board
      • Aims and Scope
      • Abstracting and Indexing
      • Bibliographic Information
      • Archive
    • Biomedical Reports
      • Biomedical Reports
      • Information for Authors
      • Editorial Policies
      • Editorial Board
      • Aims and Scope
      • Abstracting and Indexing
      • Bibliographic Information
      • Archive
    • Oncology Reports
      • Oncology Reports
      • Information for Authors
      • Editorial Policies
      • Editorial Board
      • Aims and Scope
      • Abstracting and Indexing
      • Bibliographic Information
      • Archive
    • Molecular Medicine Reports
      • Molecular Medicine Reports
      • Information for Authors
      • Editorial Policies
      • Editorial Board
      • Aims and Scope
      • Abstracting and Indexing
      • Bibliographic Information
      • Archive
    • World Academy of Sciences Journal
      • World Academy of Sciences Journal
      • Information for Authors
      • Editorial Policies
      • Editorial Board
      • Aims and Scope
      • Abstracting and Indexing
      • Bibliographic Information
      • Archive
    • International Journal of Functional Nutrition
      • International Journal of Functional Nutrition
      • Information for Authors
      • Editorial Policies
      • Editorial Board
      • Aims and Scope
      • Abstracting and Indexing
      • Bibliographic Information
      • Archive
    • International Journal of Epigenetics
      • International Journal of Epigenetics
      • Information for Authors
      • Editorial Policies
      • Editorial Board
      • Aims and Scope
      • Abstracting and Indexing
      • Bibliographic Information
      • Archive
    • Medicine International
      • Medicine International
      • Information for Authors
      • Editorial Policies
      • Editorial Board
      • Aims and Scope
      • Abstracting and Indexing
      • Bibliographic Information
      • Archive
  • Articles
  • Information
    • Information for Authors
    • Information for Reviewers
    • Information for Librarians
    • Information for Advertisers
    • Conferences
  • Language Editing
Spandidos Publications Logo
  • About
    • About Spandidos
    • Aims and Scopes
    • Abstracting and Indexing
    • Editorial Policies
    • Reprints and Permissions
    • Job Opportunities
    • Terms and Conditions
    • Contact
  • Journals
    • All Journals
    • Biomedical Reports
      • Information for Authors
      • Editorial Policies
      • Editorial Board
      • Aims and Scope
      • Abstracting and Indexing
      • Bibliographic Information
      • Archive
    • Experimental and Therapeutic Medicine
      • Information for Authors
      • Editorial Policies
      • Editorial Board
      • Aims and Scope
      • Abstracting and Indexing
      • Bibliographic Information
      • Archive
    • International Journal of Epigenetics
      • Information for Authors
      • Editorial Policies
      • Editorial Board
      • Aims and Scope
      • Abstracting and Indexing
      • Bibliographic Information
      • Archive
    • International Journal of Functional Nutrition
      • Information for Authors
      • Editorial Policies
      • Editorial Board
      • Aims and Scope
      • Abstracting and Indexing
      • Bibliographic Information
      • Archive
    • International Journal of Molecular Medicine
      • Information for Authors
      • Editorial Policies
      • Editorial Board
      • Aims and Scope
      • Abstracting and Indexing
      • Bibliographic Information
      • Archive
    • International Journal of Oncology
      • Information for Authors
      • Editorial Policies
      • Editorial Board
      • Aims and Scope
      • Abstracting and Indexing
      • Bibliographic Information
      • Archive
    • Medicine International
      • Information for Authors
      • Editorial Policies
      • Editorial Board
      • Aims and Scope
      • Abstracting and Indexing
      • Bibliographic Information
      • Archive
    • Molecular and Clinical Oncology
      • Information for Authors
      • Editorial Policies
      • Editorial Board
      • Aims and Scope
      • Abstracting and Indexing
      • Bibliographic Information
      • Archive
    • Molecular Medicine Reports
      • Information for Authors
      • Editorial Policies
      • Editorial Board
      • Aims and Scope
      • Abstracting and Indexing
      • Bibliographic Information
      • Archive
    • Oncology Letters
      • Information for Authors
      • Editorial Policies
      • Editorial Board
      • Aims and Scope
      • Abstracting and Indexing
      • Bibliographic Information
      • Archive
    • Oncology Reports
      • Information for Authors
      • Editorial Policies
      • Editorial Board
      • Aims and Scope
      • Abstracting and Indexing
      • Bibliographic Information
      • Archive
    • World Academy of Sciences Journal
      • Information for Authors
      • Editorial Policies
      • Editorial Board
      • Aims and Scope
      • Abstracting and Indexing
      • Bibliographic Information
      • Archive
  • Articles
  • Information
    • For Authors
    • For Reviewers
    • For Librarians
    • For Advertisers
    • Conferences
  • Language Editing
Login Register Submit
  • This site uses cookies
  • You can change your cookie settings at any time by following the instructions in our Cookie Policy. To find out more, you may read our Privacy Policy.

    I agree
Search articles by DOI, keyword, author or affiliation
Search
Advanced Search
presentation
Experimental and Therapeutic Medicine
Join Editorial Board Propose a Special Issue
Print ISSN: 1792-0981 Online ISSN: 1792-1015
Journal Cover
May-2023 Volume 25 Issue 5

Full Size Image

Sign up for eToc alerts
Recommend to Library

Journals

International Journal of Molecular Medicine

International Journal of Molecular Medicine

International Journal of Molecular Medicine is an international journal devoted to molecular mechanisms of human disease.

International Journal of Oncology

International Journal of Oncology

International Journal of Oncology is an international journal devoted to oncology research and cancer treatment.

Molecular Medicine Reports

Molecular Medicine Reports

Covers molecular medicine topics such as pharmacology, pathology, genetics, neuroscience, infectious diseases, molecular cardiology, and molecular surgery.

Oncology Reports

Oncology Reports

Oncology Reports is an international journal devoted to fundamental and applied research in Oncology.

Experimental and Therapeutic Medicine

Experimental and Therapeutic Medicine

Experimental and Therapeutic Medicine is an international journal devoted to laboratory and clinical medicine.

Oncology Letters

Oncology Letters

Oncology Letters is an international journal devoted to Experimental and Clinical Oncology.

Biomedical Reports

Biomedical Reports

Explores a wide range of biological and medical fields, including pharmacology, genetics, microbiology, neuroscience, and molecular cardiology.

Molecular and Clinical Oncology

Molecular and Clinical Oncology

International journal addressing all aspects of oncology research, from tumorigenesis and oncogenes to chemotherapy and metastasis.

World Academy of Sciences Journal

World Academy of Sciences Journal

Multidisciplinary open-access journal spanning biochemistry, genetics, neuroscience, environmental health, and synthetic biology.

International Journal of Functional Nutrition

International Journal of Functional Nutrition

Open-access journal combining biochemistry, pharmacology, immunology, and genetics to advance health through functional nutrition.

International Journal of Epigenetics

International Journal of Epigenetics

Publishes open-access research on using epigenetics to advance understanding and treatment of human disease.

Medicine International

Medicine International

An International Open Access Journal Devoted to General Medicine.

Journal Cover
May-2023 Volume 25 Issue 5

Full Size Image

Sign up for eToc alerts
Recommend to Library

  • Article
  • Citations
    • Cite This Article
    • Download Citation
    • Create Citation Alert
    • Remove Citation Alert
    • Cited By
  • Similar Articles
    • Related Articles (in Spandidos Publications)
    • Similar Articles (Google Scholar)
    • Similar Articles (PubMed)
  • Download PDF
  • Download XML
  • View XML
Article Open Access

Immunostimulatory and anti‑obesity activities of Adenocaulon himalaicum leaves in RAW264.7 and 3T3‑L1 cells

  • Authors:
    • Hyeok Jin Choi
    • Jeong Won Choi
    • Seung Woo Im
    • Jin Boo Jeong
  • View Affiliations / Copyright

    Affiliations: Department of Forest Science, Andong National University, Andong, North Gyeongsang 36729, Republic of Korea
    Copyright: © Choi et al. This is an open access article distributed under the terms of Creative Commons Attribution License.
  • Article Number: 219
    |
    Published online on: March 28, 2023
       https://doi.org/10.3892/etm.2023.11918
  • Expand metrics +
Metrics: Total Views: 0 (Spandidos Publications: | PMC Statistics: )
Metrics: Total PDF Downloads: 0 (Spandidos Publications: | PMC Statistics: )
Cited By (CrossRef): 0 citations Loading Articles...

This article is mentioned in:



Abstract

The present study investigated the immunostimulatory activity and anti‑obesity activity of Adenocaulon himalaicum leaf extracts (AHL) in RAW264.7 cells and 3T3‑L1 cells. AHL increased the production of immunostimulatory factors, such as NO, inducible nitric oxide synthase (iNOS), IL‑1β, IL‑6 and TNF‑α and activated the phagocytotic activity in RAW264.7 cells. Inhibition of Toll‑like receptor 4 (TLR4) attenuated the AHL‑mediated production of immunostimulatory factors and activation of phagocytic activity in RAW264.7 cells. Inhibition of p38 and JNK blocked the AHL‑mediated production of immunostimulatory factors, whereas inhibition of TLR4 suppressed the AHL‑mediated phosphorylation of p38 and JNK. Additionally, AHL blocked the lipid accumulation in 3T3‑L1 cells. AHL downregulated proliferator‑activated receptor γ, CCAAT enhancer binding protein α and perilipin‑1 levels, while upregulating adipose triglyceride lipase, phosphorylated (p‑)hormone‑sensitive lipase, p‑adenosine monophosphate activated protein kinase, uncoupling protein 1, peroxisome‑proliferator‑activated receptor‑γ coactivator‑1 α and PR domain containing 16 levels in 3T3‑L1 cells. These findings suggested that AHL may exert immunostimulatory activity through macrophages via TLR4‑mediated activation of p38 and JNK and anti‑obesity activity by blocking lipid accumulation via the inhibition of adipogenesis and induction of lipolysis and browning of white adipocytes.

Introduction

Pandemics such as COVID-19 have drawn attention to human immunity. The immune system protects the human body from disease by detecting invasion and removing foreign pathogens (1). Thus, maintenance of a well-functioning immune system is essential for human survival (1). The immune system employs both innate and adaptive immunity to fight foreign pathogens (2). Innate immunity is the first rapid defense response against these pathogens, whereas adaptive immunity is an antigen-specific immune response that is important when these pathogens are not eliminated by the innate immune system (3,4). Strong interactions between the innate and adaptive immune systems are crucial for an effective response to foreign pathogens and defects in either immune response result in various diseases (2). The most effective way to strengthen these immune systems is to activate the functions of various immune cells that constitute the immune system.

Obesity increases infection and mortality rates in infectious diseases such as COVID-19(5). There exists a close connection between obesity and infectious diseases (6). Obesity increases susceptibility to infectious diseases by weakening the immune response of innate immune cells when they are confronted with invading foreign pathogens (6). In addition, obesity leads to impairment of the adaptive immune system (7). Therefore, obesity management is considered a good strategy for strengthening the body's immune system.

Adenocaulon himalaicum Edgew. (A. himalaicum) is a plant distributed across Korea, China, Japan, Russia and Southeast Asia. In Korea, the leaves of A. himalaicum have long been used as a wild vegetable (8). A. himalaicum has been traditionally used as an herbal medicine to treat abscesses, bleeding and inflammation (9). A. himalaicum has been reported to have antioxidant (8), anticancer (10) and skin damage-protection activities (8). However, other pharmacological activities of A. himalaicum remain to be elucidated. Specifically, there is currently no background on the immunostimulatory and anti-obesity activity of A. himalaicum. Thus, the present study investigated the immunostimulatory activity of A. himalaicum leaf extracts in RAW264.7 cells and the anti-obesity activity of A. himalaicum leaf extracts in 3T3-L1 cells.

Materials and methods

Chemical reagents

3-(4,5-dimethylthiazole-2-yl)-2,5-diphenyltetrazolium bromide (MTT), Griess reagent and Neutral Red were purchased from MilliporeSigma. Inhibitors, such as C29 [Toll-like receptor (TLR)2 inhibitor], TAK-242 (TLR4 inhibitor), PD98059 (ERK1/2 inhibitor), SB203580 (p38 inhibitor) and SP600125 (JNK inhibitor) were purchased from MilliporeSigma. The primers for inducible nitric oxide synthase (iNOS), IL-1β, IL-6 and GAPDH were synthesized by Invitrogen (Thermo Fisher Scientific, Inc.). The primary antibodies individually raised against phosphorylated (p-)ERK1/2 (cat. no. 4377), ERK1/2 (cat. no. 9102), p-p38 (cat. no. 4511), p38 (cat. no. 9212), p-JNK (cat. no. 9251), JNK (cat. no. 9252), CCAAT enhancer binding protein α (CEBPα; cat. no. 8178), proliferator-activated receptor γ (PPARγ; cat. no. 2430), adipose triglyceride lipase (ATGL; cat. no. 2138), p-hormone-sensitive lipase (HSL; cat. no. 4137), HSL (cat. no. 4107), perilipin-1 (cat. no. 9349), p-adenosine monophosphate activated protein kinase (AMPK; cat. no. 2535), AMPK (AMPK, cat. no. 5831), uncoupling protein 1 (UCP-1; cat. no. 14670) and β-actin (cat. no. 5125) were purchased from Cell Signaling Technology, Inc. Other primary antibodies, such as anti-peroxisome proliferator-activated receptor-γ coactivator 1α (PGC-1α; cat. no. sc-518025) and anti-PR domain containing 16 (PRDM16; cat. no. ab106410), were purchased from Santa Cruz Biotechnology, Inc. and Abcam. Secondary antibodies, such as anti-rabbit IgG horseradish peroxidase (HRP)-linked antibody (cat. no. 7074) and anti-mouse IgG HRP-linked antibody (cat. no. 7076), were purchased from Cell Signaling Technology, Inc.

Sample preparation

A. himalaicum leaves (AHL) used in this study were provided as dry powder by the National Institute of Forest Science, Korea. A. himalaicum is not listed in the IUCN Red List of Threatened Species, so it is neither an endangered nor a protected species. Water extraction from A. himalaicum leaves was performed by adding 20 times the weight of distilled water to 10 g of A. himalaicum leaves and extracting them in a water bath at 40˚C for 24 h. After 24 h, the extract was lyophilized, dissolved in distilled water and added to the cells.

Cell culture

The murine macrophage cell line RAW264.7 and mouse pre-adipocyte 3T3-L1 cells used in this study were purchased from the American Type Culture Collection. RAW264.7 cells were cultured in a CO2 incubator (37˚C, 5% CO2) using a DMEM/F-12 medium (Thermo Fisher Scientific, Inc.) containing 10% fetal bovine serum (FBS) and penicillin/streptomycin (100 unit/100 µg/ml). Subculture of RAW264.7 cells was performed once every 2 days. 3T3-L1 cells were cultured in a CO2 incubator (37˚C; 5% CO2) using DMEM/F-12 medium containing 10% bovine calf serum and penicillin/streptomycin (100 unit/100 µg/ml). The 3T3-L1 cells were subcultured once every 3 days.

Measurement of cell viability in RAW264.7 cells

Toxicity to cells was measured using an MTT assay. RAW264.7 cells were treated with AHL and cultured for 24 h at 37˚C in a 96-well plate. MTT solution (1 mg/ml) was then added and incubated for an additional 4 h. After 4 h, the DMSO solution was added and incubated for 10 min. Absorbance was measured at 570 nm using a UV/visible spectrophotometer (Human Cop., Xma-3000PC, Seoul, Korea).

Treatment of RAW264.7 cells with the chemical inhibitors

The chemical inhibitors, such as C29, TAK-242, PD98059, SB203580 and SP600125, were used to pre-treat RAW264.7 cells for 2 h at 37˚C, 2 h prior to AHL treatment.

Measurement of NO in RAW264.7 cells

RAW264.7 cells were cultured in a 96-well plate using DMEM/F-12 medium supplemented with 10% FBS and treated with AHL for 24 h. To measure the amount of NO, the cell culture medium and Griess solution were mixed 1:1 and allowed to react for 15 min. The absorbance was then measured at 540 nm using a UV/Visible spectrophotometer (Humancorp; Xma-3000PC). Values were calculated using NaNO2 as a standard.

Measurement of phagocytotic activity in RAW264.7 cells

Phagocytosis of RAW264.7 cells was performed using Neutral Red assay (11). RAW264.7 cells were cultured in a 96-well plate using DMEM/F-12 medium supplemented with 10% FBS and treated with AHL for 24 h. To measure the phagocytosis in RAW264.7 cell line, cells were stained with 0.01% Neutral Red solution for 2 h and then Neutral Red was eluted with lysis buffer containing 50% ethanol and 1% acetic acid at a ratio of 1:1. The absorbance of the eluted Neutral Red was measured at 540 nm using a UV/visible spectrophotometer (Humancorp; Xma-3000PC).

Differentiation from preadipocytes to mature adipocytes in 3T3-L1 cells

Two days (D0) after culturing 3T3-L1 cells in a 6-well plate to 100% confluency, the 3T3-L1 cells were differentiated for 2 days in a DMEM/F-12 medium containing DMI (0.05 mM IBMX + 1 µM dexamethasone + 10 µg/ml insulin) (D2). Then, the 3T3-L1 cells were cultured for 2 days in a DMEM/F-12 medium containing 10 µg/ml insulin (D4). 3T3-L1 cells were further cultured for 4 days, with the DMEM/F-12 medium replaced once every 2 days (D6-D8). AHL were administered from D0 to D8 and experimental analysis was performed on D8.

Oil-Red O (ORO) staining in 3T3-L1 cells

Lipid accumulation in 3T3-L1 cells was confirmed using ORO staining. The 3T3-L1 cells were washed with PBS, fixed with 10% formalin and stained with the ORO staining reagent for 20 min at room temperature. After staining, the staining solution was removed, the cells were washed with distilled water and the degree of lipid accumulation was observed under a light microscope (Olympus Corporation). After microscopic observation, the stained ORO was eluted with 100% isopropanol and the absorbance was measured at 500 nm using a UV/visible spectrophotometer (Humancorp; Xma-3000PC). Lipid accumulation in ORO staining was calculated by measuring the absorbance of released ORO dye in cells.

Reverse transcription-polymerase chain reaction (RT-PCR) analysis

To obtain RNA from RAW264.7 cells, total RNA was extracted from RAW264.7 cells using a RNeasy Mini kit (Qiagen GmbH). The extracted RNA was synthesized into cDNA using 1 µg of total RNA through quantitative analysis and Verso cDNA kit (Thermo Fisher Scientific, Inc.). RT-PCR of iNOS, IL-1β, IL-6, TNF-α and GAPDH genes was performed using the synthesized cDNA and PCR Master Mix kit (Promega Corporation). The primer sequences used in this study are listed in Table I. PCR reaction (PCR Thermal Cycler Dice; Takara Bio, Inc.) was performed for 30 cycles under the following conditions: Denaturation at 94˚C for 30 sec, annealing at 55˚C for 1 min and extension at 72˚C for 1 min. After the PCR, the products were electrophoresed on a 1% agarose gel at 100 V for 15 min. The results presented are not mRNA, but rather DNA. Therefore, the brightness of the expressed DNA bands was quantified using UN-SCAN-IT (Silk Scientific, Inc.).

Table I

Sequences of primers used in the amplification of cDNA.

Table I

Sequences of primers used in the amplification of cDNA.

PrimersSequences
iNOSForward 5'-ttgtgcatcgacctaggctggaa-3'
 Reverse 5'-gacctttcgcattagcatggaagc-3',
IL-1βForward 5'-ggcaggcagtatcactcatt-3'
 Reverse 5'-cccaaggccacaggtattt-3'
IL-6Forward 5'-gaggataccactcccaacagacc-3'
 Reverse 5'-aagtgcatcatcgttgttcataca-3'
TNF-αForward 5'-tggaactggcagaagaggca-3'
 Reverse 5'-tgctcctccacttggtggtt-3'
GAPDHForward 5'-ggactgtggtcatgagcccttcca-3'
 Reverse 5'-actcacggcaaattcaacggcac-3'

[i] iNOS, inducible nitric oxide synthase.

Western blot analysis

After washing the cells with PBS, RIPA buffer was added to extract proteins, the recovered cells were centrifuged at 25,200 x g for 30 min at 4˚C and the protein concentration was quantified using a bicinchoninic acid (BCA) protein assay kit (Thermo Fisher Scientific, Inc.). The quantified proteins (25 µg/well) were separated using SDS-PAGE (10% polyacrylamide gel) and transferred onto a nitrocellulose blotting membrane (Thermo Fisher Scientific, Inc.). The transferred membranes were blocked with 5% skimmed milk for 1 h at room temperature. For the primary antibody reaction, the membrane was incubated at 4˚C overnight with a 5% BSA solution containing the primary antibodies (1:1,000). Then, a 5% BSA solution containing secondary antibodies (1:1,000) was added to the membrane and allowed to react at room temperature for 1 h. To activate the horseradish peroxidase molecules bound to the secondary antibody, western blotting substrate was added to the membrane (Cytiva) and protein expression was confirmed using a LI-COR C-DiGit Blot Scanner (LI-COR Biosciences). Protein bands were quantified using UN-SCAN-IT gel software version 5.1 (Silk Scientific, Inc.). Actin was used as a loading control for normalization in western blot analysis.

Statistical analysis

All experiments were repeated at least three times. Statistical analyses were verified using GraphPad Prism version 5.0 (Dotmatics) and data are presented as mean ± standard deviation. Each data point was analyzed using one-way analysis of variance and the data was analyzed using the Bonferroni post hoc test. P<0.05 was considered to indicate a statistically significant difference.

Results

Effect of AHL on macrophage activation in RAW264.7 cells

To evaluate the effect of AHL on macrophage activation, the production of immunostimulatory factors and the activation of phagocytosis were analyzed in AHL-treated RAW264.7 cells. The production of NO was increased in AHL-treated RAW264.7 cells. DNA levels of immunostimulatory factors such as iNOS, IL-1β, IL-6 and TNF-α were increased in AHL-treated RAW264.7 cells (Fig. 1A). In addition, AHL increased the phagocytosis of RAW264.7 in a concentration-dependent manner (Fig. 1B). However, AHL had no effect on the viability of RAW264.7, indicating that AHL is not cytotoxic to RAW264.7 cells (Fig. 1C). Taken together, these results suggested that AHL activates macrophages.

Figure 1

Effect of AHL on macrophage activation in RAW264.7 cells. RAW264.7 cells were treated with AHL for 24 h. (A) NO level (left panel) and DNA level (right panel), (B) phagocytotic activity and (C) cell viability. *P<0.05 vs. CON group. AHL, Adenocaulon himalaicum leaf extracts; CON, control group without AHL treatment.

Effects of TLR2/4 on AHL-mediated activation of RAW264.7 cells

To investigate the involvement of TLR2 and TLR4 in AHL-mediated macrophage activation, the production of immunostimulatory factors and phagocytosis was measured in AHL-treated RAW264.7 cells in the presence of C29 (TLR2 inhibitor) and TAK-242 (TLR4 inhibitor). The NO level and DNA level for iNOS, IL-1β and IL-6 were increased in both AHL treatment alone and AHL treatment in the presence of C29 with little difference (Fig. 2A). However, inhibition of TLR4 by TAK-242 markedly reduced the AHL-mediated increase in The NO level and DNA level for iNOS, IL-1β and IL-6 (Fig. 2A). Furthermore, inhibition of TLR2 by C29 did not reduce AHL-mediated phagocytosis of RAW264.7 cells, whereas inhibition of TLR4 by TAK-242 significantly blocked AHL-mediated phagocytosis (Fig. 2B). Taken together, these results indicated that AHL-mediated activation of macrophages may be dependent on TLR4.

Figure 2

Effect of TLR2/4 on AHL-mediated macrophage activation in RAW264.7 cells. (A, left panel) NO level, (A, right panel) DNA level and (B) phagocytotic activity in response to AHL treatment in the presence of C29 (100 µg/ml) or TAK-242 (10 µM). *P<0.05 vs. CON group or DMSO group. TLR, Toll-like receptor; AHL, Adenocaulon himalaicum leaf extracts; CON, control group without AHL treatment.

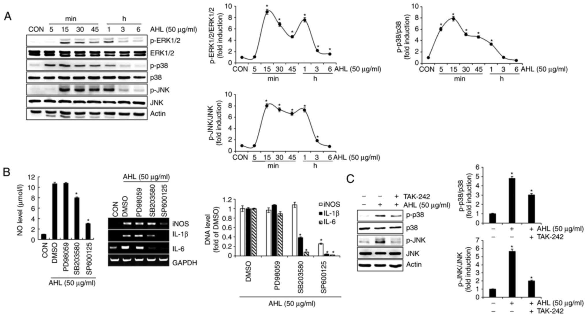
Effects of MAPK signaling pathway on AHL-mediated activation of RAW264.7 cells

To analyze the effect of AHL on MAPK activation, the phosphorylation of extracellular signal-regulated protein kinase 1/2 (ERK1/2), p38 and c-JNK were investigated in AHL-treated RAW264.7 cells. AHL increased the phosphorylation of ERK1/2, p38 and JNK, indicating that AHL can activate ERK1/2, p38 and JNK signaling (Fig. 3A). To analyze the effect of ERK1/2, p38 and JNK signaling on AHL-mediated activation of RAW264.7 cells, the present study investigated the level of immunostimulatory factors in AHL-treated RAW264.7 cells in the presence of specific ERK1/2, p38 and JNK signaling inhibitors. Inhibition of p38 by SB203580 and inhibition of JNK by SP600125 significantly reduced AHL-mediated increase in the NO level and DNA level for iNOS, IL-1β and IL-6 (Fig. 3B). However, inhibition of ERK1/2 by PD98059 did not reduce AHL-mediated increase in the NO level and DNA level for iNOS, IL-1β and IL-6. These results indicate that the activation of p38 and JNK signaling may be important for AHL activation in macrophages. Finally, the effect of TLR4 on AHL-mediated activation of p38 and JNK signaling was investigated. Inhibition of TLR4 by TAK-242 reduced the phosphorylation of p38 and JNK by AHL (Fig. 3C), indicating that the activation of p38 and JNK signaling by AHL may depend on TLR4. Taken together, these results suggested that AHL activates macrophages by activating p38 and JNK signaling in a TLR4-dependent manner.

Figure 3

Effect of MAPK signaling pathway on AHL-mediated production of immunostimulatory factors in RAW264.7 cells. (A) Western blot analysis of the changes in p-ERK1/2, p-p38 and p-JNK according to AHL treatment over time. All the protein bands were derived from the same membrane. (B) NO level (left panel) and DNA level (right panel) in response to AHL treatment in the presence of D98059 (40 µM), SB203580 (40 µM), or SP600125 (40 µM) and (C) western blot analysis of the changes in p-p38 and p-JNK in response to AHL treatment in the presence of TAK-242 (10 µM). All the protein bands were derived from the same membrane. *P<0.05 vs. CON group or DMSO group. AHL, Adenocaulon himalaicum leaf extracts; p-, phosphorylated; CON, control group without AHL treatment.

Effect of AHL on lipid accumulation in 3T3-L1 cells

To analyze whether AHL has anti-obesity activity, 3T3-L1 cells were treated with AHL during the differentiation of 3T3-L1 cells with DMI and insulin and the degree of lipid accumulation was examined by ORO staining. Intracellular lipid accumulation was reduced in AHL-treated cells compared to that in untreated cells (Fig. 4). These results suggested that AHL may have anti-obesity effects.

Figure 4

Inhibitory effect of AHL on the excessive accumulation of lipid droplets in 3T3-L1 cells. *P<0.05 vs. CON group. AHL, Adenocaulon himalaicum leaf extracts; DMI, mixture of 0.05 mM IBMX, 1 µM dexamethasone and 10 µg/ml insulin; p-, phosphorylated; CON, control group without AHL treatment.

Effect of AHL on the level of protein related to lipid accumulation in 3T3-L1 cells

The present study investigated whether the inhibitory effect of AHL on lipid accumulation could be attributed to the regulation of proteins related to adipogenesis, lipolysis and browning of white adipocytes. AHL reduced the protein levels of CEBPα and PPARγ, which induce adipogenesis (Fig. 5). By contrast, AHL increased ATGL protein and the phosphorylation level of HSL and decreased perilipin-1 protein, which is essential for lipolysis. Additionally, AHL increased the phosphorylation level of AMPK and increased UCP-1, PGC-1α and PRDM16 proteins, which induce browning of white adipocytes. Taken together, these results suggested that AHL inhibits lipid accumulation in mature adipocytes by inhibiting adipogenesis and inducing lipolysis and browning of white adipocytes.

Figure 5

Effect of AHL on the protein levels associated with excessive accumulation of lipid droplets in 3T3-L1 cells. *P<0.05 vs. CON group. AHL, Adenocaulon himalaicum leaf extracts; DMI, mixture of 0.05 mM IBMX, 1 µM dexamethasone and 10 µg/ml insulin; CON, control group without AHL treatment; CEBPα, CCAAT enhancer binding protein α; PPARγ, proliferator-activated receptor γ; ATGL, adipose triglyceride lipase; p-, phosphorylated; HSL, hormone-sensitive lipase; AMPK, adenosine monophosphate activated protein kinase; UCP-1, uncoupling protein 1; PGC-1α, peroxisome proliferator-activated receptor-γ coactivator 1α; PRDM16, PR domain containing 16; p-, phosphorylated.

Discussion

The innate immune response is triggered by immune cells, such as monocytes, macrophages, neutrophils and dendritic cells (12). Macrophages eliminate invading foreign pathogens by phagocytosis and secreting various immunostimulatory factors (13). Macrophages present information regarding antigens to T cells, which are adaptive immune cells and induce T cell differentiation for cell-mediated immunity (13). Thus, because macrophages are involved in both innate and adaptive immunity, their activation is important for maintaining homeostasis of the human body against foreign pathogens and for strengthening the immune system of the human body (13). The present study showed that AHL increases the NO levels and DNA level of iNOS, IL-1β, IL-6 and TNF-α and activates phagocytosis in RAW264.7 cells. Although the lack of improved quantitative RT-PCR data for assessing gene expression levels is a limitation of the present study, the results indicated that AHL may have immunostimulatory activity and that AHL can be used as a potential agent to strengthen the immune system of the human body. Foreign pathogens possess pathogen-associated molecular patterns (PAMPs) that initiate an immune response by recognizing PAMPs via pattern recognition receptors (PRRs) (14). Among the PRRs of macrophages, TLR2 and TLR4 are the most specialized receptors that recognize foreign pathogens and are essential for innate and adaptive immune responses (15-17). The present study observed that AHL increased the levels of immunostimulatory factors and activated phagocytosis in a TLR4-dependent manner in RAW264.7 cells. These findings suggested that AHL activates macrophages by stimulating TLR4 expression. However, as various PRRs exist in macrophages, additional PRRs related to macrophage activation by AHL need to be identified. In addition, the present study confirmed that inhibition of p38 and JNK downregulated the AHL-mediated production of immunostimulatory factors and inhibition of TLR4 blocked AHL-mediated phosphorylation of p38 and JNK in RAW264.7 cells. MAPK signaling, involving p38, ERK1/2 and JNK, serves an important role in strengthening the human immune system by contributing to TLR4-mediated macrophage activation (18-21). Thus, the results suggested that AHL may activate macrophages through the TLR4-dependent activation of p38 and JNK signaling. AHL may have immunostimulatory activity and can be used as a potential agent to strengthen the immune system of the human body. However, to confirm that the immunostimulation caused by AHL can strengthen the immune system without causing excessive inflammatory reaction it is necessary for in vivo studies to verify that this immune activation is indeed beneficial to human body.

An imbalance between energy intake and consumption leads to an excessive accumulation of fat in the body, eventually leading to obesity. As it causes various metabolic diseases, obesity has been considered as a disease that must be controlled. Moreover, as obesity reduces immunity, obesity treatment is urgently needed during the COVID-19 pandemic (5-7). In the present study, AHL inhibited excessive lipid accumulation in 3T3-L1 cells, indicating that AHL could be used as a potential agent for obesity treatment. Obesity can be prevented by regulating the various molecules involved in lipid accumulation in adipocytes. The first treatment for obesity is the inhibition of adipogenesis, which is the process by which preadipocytes differentiate into mature adipocytes (22). A number of anti-obesity agents that inhibit adipogenesis have been developed (22). The present study confirmed that AHL effectively reduced the protein levels of CEBPα and PPARγ in 3T3-L1 cells. CEBPα and PPARγ are major factors involved in adipogenesis and inhibition of CEBPα and PPARγ reduces lipid accumulation in the body in animal models (23,24). Based on these preliminary reports, AHL appears to be capable of inhibiting adipogenesis through the reduction of CEBPα and PPARγ in adipocytes. In addition, although not staining the nuclei with hematoxylin was a limitation of this study, the number of cells decreased in the AHL-treated group. As adipogenesis is accompanied by an increase in the number of adipocytes, the decrease in cell number in AHL-treated cells suggested that AHL inhibited adipogenesis. Obesity can be treated by inducing the lysis of lipids accumulated in adipocytes (25). Lipolysis is the process by which triacylglycerol (TAG) in adipose tissue is converted to diacylglycerol and monoacylglycerol and finally decomposes into fatty acids and glycerol (26,27). The present study found that ATGL protein levels and HSL phosphorylation increased and perilipin-1 protein levels decreased in AHL-treated 3T3-L1 cells. ATGL and HSL are enzymes that participate in the hydrolysis of TAG and a deficiency of these enzymes inhibits lipolysis in adipose tissue, resulting in excessive lipid accumulation (27). There is evidence that a decrease in perilipin-1, which surrounds lipid droplets in adipocytes, promotes the hydrolysis of TAG (26). As the increase of ATGL and HSL and the decrease of perilipin-1 imply the induction of lipolysis induction (26,27), AHL is presumed to induce lipolysis by increasing ATGL and HSL and decreasing perilipin-1. Finally, the browning of white adipose tissue is also involved in suppressing excessive lipid accumulation (28). Brown adipose tissue plays a role in dissipating the energy stored as TAG in white adipose tissue as heat (29). The present study observed that AHL increased the phosphorylation of AMPK and the levels of UCP-1, PGC-1α and PRDM16 in 3T3-L1 cells. AMPK promotes fatty acid oxidation and induces the browning of white adipose tissue (30). UCP-1 and PGC-1α plays a role in releasing the energy stored in white adipose tissue as heat (29,31). PRDM16, a major factor in the development of brown adipose tissue, increases energy consumption by promoting the browning of white adipose tissue (32). Therefore, considering the results on AMPK phosphorylation, as well as the increase of UCP-1, PGC-1 and PRDM16 by AHL, along with previous research, it is hypothesized that AHL may induce browning of adipocyte. The overall anti-obesity results of AHL derived from the present study indicated that AHL may block excessive lipid accumulation by inhibiting adipogenesis and inducing lipolysis and browning of white adipose tissue. However, as the present study was purely performed in vitro, a limitation is that in order to validate the clinical applicability of AHL, in vivo studies using animal models are necessary to investigate the anti-obesity effects of AHL.

The concentration of AHL used in the present study was 25-50 µg/ml, which showed immunostimulatory and anti-obesity activity in vitro. However, it is necessary to determine the optimal concentration for in vivo studies using animal models. It is difficult to determine how much AHL should be administered in mouse models to reach the concentrations used in the present study in the serum and tissues at the current state. Thus, it is necessary to conduct in vivo studies using various concentrations within the range permitted in animal models to determine the optimal concentration that exhibits no toxicity and shows immunostimulatory and anti-obesity activity. If such studies are conducted, they will serve as a basis for the clinical application of AHL.

A. himalaicum contains various functional substances, such as neochlorogenic acid, chlorogenic acid, 3,4-dicaffeoylquinic acid, 3,5-dicaffeoyl-epi-quinic acid, isoquercitrin and 4,5-dicaffeoylquinic acid (8,10). Functional ingredients, such as chlorogenic acid, 3,5-dicaffeoyl-epi-quinic acid and isoquercitrin, inhibit lipid accumulation in 3T3-L1 cells (33-35). Ingredients such as chlorogenic acid, 3,5-dicaffeoyl-epi-quinic acid and isoquercitrin may potentially contribute to the AHL-mediated inhibition of lipid accumulation. However, the possibility that other components of AHL may also be involved in the AHL-mediated inhibition of lipid accumulation cannot be excluded. However, among the components of A. himalaicum identified to date, none exhibit immunostimulatory activity. In fact. most of component of A. himalaicum are polyphenols that inhibit excessive immune responses (8,10). However, polysaccharides present in plants have been reported to exhibit immunostimulatory activity in macrophages (36,37). The AHL used in the present study was extracted with water. Solvent extraction, such as with ethanol or methanol, is commonly used to extract compounds such as flavonoids or polyphenols, while water extraction is primarily used to extract components such as polysaccharides, although flavonoids and polyphenols are also extracted (38). Therefore, the present study hypothesized that the polysaccharides in AHL exhibit immunostimulatory activity in RAW264.7 cells. However, since the component analysis of AHL is a limitation of the present study, it is necessary to investigate which components of AHL have immunostimulatory activity and anti-obesity activity.

The present study verified that AHL activated macrophages through TLR4-mediated activation of p38 and JNK and suppressed excessive lipid accumulation by inhibiting adipogenesis and inducing lipolysis and browning of white adipocytes. These results implied that AHL exerted immunostimulatory and anti-obesity effects. Given that both macrophage activation and anti-obesity activity can have a positive effect on strengthening the body's immune system, AHL can be used as a potential food and drug agent to enhance this. However, since the lack of in vivo research using animal models and precise component analysis in the present study is a limitation, these limitations for immunostimulatory activity and anti-obesity activity will be addressed in future research.

Acknowledgements

Not applicable.

Funding

Funding: The present study was supported by the Basic Science Research Program of the National Research Foundation of Korea (NRF) and funded by the Ministry of Education (grant nos. NRF-2018R1A6A1A03024862 and NRF-2022R1I1A3055428).

Availability of data and materials

The datasets used and/or analyzed during the current study are available from the corresponding author on reasonable request.

Authors' contributions

HJC and JWC wrote the manuscript, performed the experiments and analyzed the data. SWI performed the experiments and drafted the manuscript. JBJ designed the experiments and wrote and edited the manuscript. HJC, JWC, SWI and JBJ confirm the authenticity of all the raw data. All the authors have read and approved the final manuscript.

Ethics approval and consent to participate

Not applicable.

Patient consent for publication

Not applicable.

Competing interests

The authors declare that they have no competing interests.

References

1 

Childs CE, Calder PC and Miles EA: Diet and immune function. Nutrients. 11(1933)2019.PubMed/NCBI View Article : Google Scholar

2 

Marshall JS, Warrington R, Watson W and Kim HL: An introduction to immunology and immunopathology. Allergy Asthma Clin Immunol. 14 (Suppl 2)(S49)2018.PubMed/NCBI View Article : Google Scholar

3 

Bonilla FA and Oettgen HC: Adaptive immunity. J Allergy Clin Immunol. 125 (2 Suppl 2):S33–S40. 2010.PubMed/NCBI View Article : Google Scholar

4 

Turvey SE and Broide DH: Innate immunity. J Allergy Clin Immunol. 125 (2 Suppl 2):S24–S32. 2010.PubMed/NCBI View Article : Google Scholar

5 

de Frel DL, Atsma DE, Pijl H, Seidell JC, Leenen PJM, Dik WA and van Rossum EFC: The impact of obesity and lifestyle on the immune system and susceptibility to infections such as COVID-19. Front Nutr. 7(597600)2020.PubMed/NCBI View Article : Google Scholar

6 

Muscogiuri G, Pugliese G, Laudisio D, Castellucci B, Barrea L, Savastano S and Colao A: The impact of obesity on immune response to infection: Plausible mechanisms and outcomes. Obes Rev. 22(e13216)2021.PubMed/NCBI View Article : Google Scholar

7 

Martí A, Marcos A and Martínez JA: Obesity and immune function relationships. Obes Rev. 2:131–140. 2001.PubMed/NCBI View Article : Google Scholar

8 

Ahn HS, Kim HJ, Na C, Jang DS, Shin YK and Lee SH: The protective effect of Adenocaulon himalaicum Edgew. and its bioactive compound neochlorogenic acid against UVB-induced skin damage in human dermal fibroblasts and epidermal keratinocytes. Plants (Basel). 10(1669)2021.PubMed/NCBI View Article : Google Scholar

9 

Kwon HC and Lee KR: An acetylene and a monoterpene glycoside from Adenocaulon himalaicum. Planta Med. 67:482–484. 2001.PubMed/NCBI View Article : Google Scholar

10 

Yun JH, Lee SB, Kang K, Lee EH, Lee HJ, Jung SH and Nho CW: Bifunctional chemopreventive effects of Adenocaulon himalaicum through induction of detoxification enzymes and apoptosis. J Med Food. 16:701–710. 2013.PubMed/NCBI View Article : Google Scholar

11 

Teng L, Fu H, Wang M, Deng C and Chen J: Stimulation of RAW264.7 macrophages by sulfated Escherichia coli K5 capsular polysaccharide in vitro. Mol Med Rep. 12:5545–5553. 2015.PubMed/NCBI View Article : Google Scholar

12 

Blaszczak AM, Jalilvand A and Hsueh WA: Adipocytes, innate immunity and obesity: A mini-review. Front Immunol. 12(650768)2021.PubMed/NCBI View Article : Google Scholar

13 

Hirayama D, Iida T and Nakase H: The phagocytic function of macrophage-enforcing innate immunity and tissue homeostasis. Int J Mol Sci. 19(92)2017.PubMed/NCBI View Article : Google Scholar

14 

Mukherjee S, Karmakar S and Babu SPS: TLR2 and TLR4 mediated host immune responses in major infectious diseases: A review. Braz J Infect Dis. 20:193–204. 2016.PubMed/NCBI View Article : Google Scholar

15 

Iwasaki A and Medzhitov R: Toll-like receptor control of the adaptive immune responses. Nat Immunol. 5:987–995. 2004.PubMed/NCBI View Article : Google Scholar

16 

Kawai T and Akira S: Toll-like receptors and their crosstalk with other innate receptors in infection and immunity. Immunity. 34:637–650. 2011.PubMed/NCBI View Article : Google Scholar

17 

Park BS and Lee JO: Recognition of lipopolysaccharide pattern by TLR4 complexes. Exp Mol Med. 45(e66)2013.PubMed/NCBI View Article : Google Scholar

18 

Lee JC, Laydon JT, McDonnell PC, Gallagher TF, Kumar S, Green D, McNulty D, Blumenthal MJ, Heys JR, Landvatter SW, et al: A protein kinase involved in the regulation of inflammatory cytokine biosynthesis. Nature. 372:739–746. 1994.PubMed/NCBI View Article : Google Scholar

19 

Li Y, Meng T, Hao N, Tao H, Zou S, Li M, Ming P, Ding H, Dong J, Feng S, et al: Immune regulation mechanism of Astragaloside IV on RAW264.7 cells through activating the NF-κB/MAPK signaling pathway. Int Immunopharmacol. 49:38–49. 2017.PubMed/NCBI View Article : Google Scholar

20 

Nick JA, Avdi NJ, Gerwins P, Johnson GL and Worthen GS: Activation of a p38 mitogen-activated protein kinase in human neutrophils by lipopolysaccharide. J Immunol. 156:4867–4875. 1996.PubMed/NCBI

21 

Xu Z, Lin R, Hou X, Wu J, Zhao W, Ma H, Fan Z, Li S, Zhu Y and Zhang D: Immunomodulatory mechanism of a purified polysaccharide isolated from Isaria cicadae Miquel on RAW264.7 cells via activating TLR4-MAPK-NF-κB signaling pathway. Int J Biol Macromol. 164:4329–4338. 2020.PubMed/NCBI View Article : Google Scholar

22 

Yang L, Jia X, Fang D, Cheng Y, Zhai Z, Deng W, Du B, Lu T, Wang L, Yang C and Gao Y: Metformin inhibits lipid droplets fusion and growth via reduction in cidec and its regulatory factors in rat adipose-derived stem cells. Int J Mol Sci. 23(5986)2022.PubMed/NCBI View Article : Google Scholar

23 

Guo L, Kang JS, Kang NJ, Je BI, Lee YJ, Park YH and Choi YW: Pelargonidin suppresses adipogenesis in 3T3-L1 cells through inhibition of PPAR-γ signaling pathway. Arch Biochem Biophys. 686(108365)2020.PubMed/NCBI View Article : Google Scholar

24 

Millward CA, Heaney JD, Sinasac DS, Chu EC, Bederman IR, Gilge DA, Previs SF and Croniger CM: Mice with a deletion in the gene for CCAAT/enhancer-binding protein beta are protected against diet-induced obesity. Diabetes. 56:161–167. 2007.PubMed/NCBI View Article : Google Scholar

25 

Langin D: Adipose tissue lipolysis as a metabolic pathway to define pharmacological strategies against obesity and the metabolic syndrome. Pharmacol Res. 53:482–491. 2006.PubMed/NCBI View Article : Google Scholar

26 

Duncan RE, Ahmadian M, Jaworski K, Sarkadi-Nagy E and Sul HS: Regulation of lipolysis in adipocytes. Annu Rev Nutr. 27:79–101. 2007.PubMed/NCBI View Article : Google Scholar

27 

Lass A, Zimmermann RZ, Oberer M and Zechner R: Lipolysis-a highly regulated multi-enzyme complex mediates the catabolism of cellular fat stores. Prog Lipid Res. 50:14–27. 2011.PubMed/NCBI View Article : Google Scholar

28 

Kuryłowicz A and Puzianowska-Kuźnicka M: Induction of adipose tissue browning as a strategy to combat obesity. Int J Mol Sci. 21(6241)2020.PubMed/NCBI View Article : Google Scholar

29 

Lo KA and Sun L: Turning WAT into BAT: A review on regulators controlling the browning of white adipocytes. Biosci Rep. 33(e00065)2013.PubMed/NCBI View Article : Google Scholar

30 

van der Vaart JI, Boon MR and Houtkooper RH: The role of AMPK signaling in brown adipose tissue activation. Cells. 10(1122)2021.PubMed/NCBI View Article : Google Scholar

31 

Cannon B and Nedergaard J: Brown adipose tissue: Function and physiological significance. Physiol Rev. 84:277–359. 2004.PubMed/NCBI View Article : Google Scholar

32 

Seale P, Kajimura S, Yang W, Chin S, Rohas LM, Uldry M, Tavernier G, Langin D and Spiegelman BM: Transcriptional control of brown fat determination by PRDM16. Cell Metab. 6:38–54. 2007.PubMed/NCBI View Article : Google Scholar

33 

Kong L, Xu M, Qiu Y, Liao M, Zhang Q, Yang L and Zheng G: Chlorogenic acid and caffeine combination attenuates adipogenesis by regulating fat metabolism and inhibiting adipocyte differentiation in 3T3-L1 cells. J Food Biochem. 45(e13795)2021.PubMed/NCBI View Article : Google Scholar

34 

Oh JH, Lee JI, Karadeniz F, Seo Y and Kong CS: 3,5-Dicaffeoyl-epi-quinic acid isolated from edible halophyte Atriplex gmelinii inhibits adipogenesis via AMPK/MAPK pathway in 3T3-L1 adipocytes. Evid Based Complement Alternat Med. 2018(8572571)2018.PubMed/NCBI View Article : Google Scholar

35 

Kim JH, Lee S and Cho EJ: Flavonoids from Acer okamotoanum inhibit adipocyte differentiation and promote lipolysis in the 3T3-L1 cells. Molecules. 25(1920)2020.PubMed/NCBI View Article : Google Scholar

36 

Zhou R, Teng L, Zhu Y, Zhang C, Yang Y and Chen Y: Preparation of Amomum longiligulare polysaccharides 1-PLGA nanoparticle and its immune enhancement ability on RAW264.7 cells. Int Immunopharmacol. 99(108053)2021.PubMed/NCBI View Article : Google Scholar

37 

Shen CY, Zhang WL and Jiang JG: Immune-enhancing activity of polysaccharides from Hibiscus sabdariffa Linn. via MAPK and NF-kB signaling pathways in RAW264.7 cells. J Funct Foods. 34:118–129. 2017.

38 

Lin S, Li HY, Wang ZY, Liu X, Yang Y, Cao ZW, Du G, Zhao L, Zhang Q, Wu DT and Qin W: Analysis of methanolic extracts and crude polysaccharides from the leaves of Chuanminshen violaceum and their antioxidant activities. Antioxidants (Basel). 8(266)2019.PubMed/NCBI View Article : Google Scholar

Related Articles

  • Abstract
  • View
  • Download
  • Twitter
Copy and paste a formatted citation
Spandidos Publications style
Choi HJ, Choi JW, Im SW and Jeong JB: Immunostimulatory and anti‑obesity activities of <em>Adenocaulon himalaicum</em> leaves in RAW264.7 and 3T3‑L1 cells. Exp Ther Med 25: 219, 2023.
APA
Choi, H.J., Choi, J.W., Im, S.W., & Jeong, J.B. (2023). Immunostimulatory and anti‑obesity activities of <em>Adenocaulon himalaicum</em> leaves in RAW264.7 and 3T3‑L1 cells. Experimental and Therapeutic Medicine, 25, 219. https://doi.org/10.3892/etm.2023.11918
MLA
Choi, H. J., Choi, J. W., Im, S. W., Jeong, J. B."Immunostimulatory and anti‑obesity activities of <em>Adenocaulon himalaicum</em> leaves in RAW264.7 and 3T3‑L1 cells". Experimental and Therapeutic Medicine 25.5 (2023): 219.
Chicago
Choi, H. J., Choi, J. W., Im, S. W., Jeong, J. B."Immunostimulatory and anti‑obesity activities of <em>Adenocaulon himalaicum</em> leaves in RAW264.7 and 3T3‑L1 cells". Experimental and Therapeutic Medicine 25, no. 5 (2023): 219. https://doi.org/10.3892/etm.2023.11918
Copy and paste a formatted citation
x
Spandidos Publications style
Choi HJ, Choi JW, Im SW and Jeong JB: Immunostimulatory and anti‑obesity activities of <em>Adenocaulon himalaicum</em> leaves in RAW264.7 and 3T3‑L1 cells. Exp Ther Med 25: 219, 2023.
APA
Choi, H.J., Choi, J.W., Im, S.W., & Jeong, J.B. (2023). Immunostimulatory and anti‑obesity activities of <em>Adenocaulon himalaicum</em> leaves in RAW264.7 and 3T3‑L1 cells. Experimental and Therapeutic Medicine, 25, 219. https://doi.org/10.3892/etm.2023.11918
MLA
Choi, H. J., Choi, J. W., Im, S. W., Jeong, J. B."Immunostimulatory and anti‑obesity activities of <em>Adenocaulon himalaicum</em> leaves in RAW264.7 and 3T3‑L1 cells". Experimental and Therapeutic Medicine 25.5 (2023): 219.
Chicago
Choi, H. J., Choi, J. W., Im, S. W., Jeong, J. B."Immunostimulatory and anti‑obesity activities of <em>Adenocaulon himalaicum</em> leaves in RAW264.7 and 3T3‑L1 cells". Experimental and Therapeutic Medicine 25, no. 5 (2023): 219. https://doi.org/10.3892/etm.2023.11918
Follow us
  • Twitter
  • LinkedIn
  • Facebook
About
  • Spandidos Publications
  • Careers
  • Cookie Policy
  • Privacy Policy
How can we help?
  • Help
  • Live Chat
  • Contact
  • Email to our Support Team