Spandidos Publications Logo
  • About
    • About Spandidos
    • Aims and Scopes
    • Abstracting and Indexing
    • Editorial Policies
    • Reprints and Permissions
    • Job Opportunities
    • Terms and Conditions
    • Contact
  • Journals
    • All Journals
    • Oncology Letters
      • Oncology Letters
      • Information for Authors
      • Editorial Policies
      • Editorial Board
      • Aims and Scope
      • Abstracting and Indexing
      • Bibliographic Information
      • Archive
    • International Journal of Oncology
      • International Journal of Oncology
      • Information for Authors
      • Editorial Policies
      • Editorial Board
      • Aims and Scope
      • Abstracting and Indexing
      • Bibliographic Information
      • Archive
    • Molecular and Clinical Oncology
      • Molecular and Clinical Oncology
      • Information for Authors
      • Editorial Policies
      • Editorial Board
      • Aims and Scope
      • Abstracting and Indexing
      • Bibliographic Information
      • Archive
    • Experimental and Therapeutic Medicine
      • Experimental and Therapeutic Medicine
      • Information for Authors
      • Editorial Policies
      • Editorial Board
      • Aims and Scope
      • Abstracting and Indexing
      • Bibliographic Information
      • Archive
    • International Journal of Molecular Medicine
      • International Journal of Molecular Medicine
      • Information for Authors
      • Editorial Policies
      • Editorial Board
      • Aims and Scope
      • Abstracting and Indexing
      • Bibliographic Information
      • Archive
    • Biomedical Reports
      • Biomedical Reports
      • Information for Authors
      • Editorial Policies
      • Editorial Board
      • Aims and Scope
      • Abstracting and Indexing
      • Bibliographic Information
      • Archive
    • Oncology Reports
      • Oncology Reports
      • Information for Authors
      • Editorial Policies
      • Editorial Board
      • Aims and Scope
      • Abstracting and Indexing
      • Bibliographic Information
      • Archive
    • Molecular Medicine Reports
      • Molecular Medicine Reports
      • Information for Authors
      • Editorial Policies
      • Editorial Board
      • Aims and Scope
      • Abstracting and Indexing
      • Bibliographic Information
      • Archive
    • World Academy of Sciences Journal
      • World Academy of Sciences Journal
      • Information for Authors
      • Editorial Policies
      • Editorial Board
      • Aims and Scope
      • Abstracting and Indexing
      • Bibliographic Information
      • Archive
    • International Journal of Functional Nutrition
      • International Journal of Functional Nutrition
      • Information for Authors
      • Editorial Policies
      • Editorial Board
      • Aims and Scope
      • Abstracting and Indexing
      • Bibliographic Information
      • Archive
    • International Journal of Epigenetics
      • International Journal of Epigenetics
      • Information for Authors
      • Editorial Policies
      • Editorial Board
      • Aims and Scope
      • Abstracting and Indexing
      • Bibliographic Information
      • Archive
    • Medicine International
      • Medicine International
      • Information for Authors
      • Editorial Policies
      • Editorial Board
      • Aims and Scope
      • Abstracting and Indexing
      • Bibliographic Information
      • Archive
  • Articles
  • Information
    • Information for Authors
    • Information for Reviewers
    • Information for Librarians
    • Information for Advertisers
    • Conferences
  • Language Editing
Spandidos Publications Logo
  • About
    • About Spandidos
    • Aims and Scopes
    • Abstracting and Indexing
    • Editorial Policies
    • Reprints and Permissions
    • Job Opportunities
    • Terms and Conditions
    • Contact
  • Journals
    • All Journals
    • Biomedical Reports
      • Information for Authors
      • Editorial Policies
      • Editorial Board
      • Aims and Scope
      • Abstracting and Indexing
      • Bibliographic Information
      • Archive
    • Experimental and Therapeutic Medicine
      • Information for Authors
      • Editorial Policies
      • Editorial Board
      • Aims and Scope
      • Abstracting and Indexing
      • Bibliographic Information
      • Archive
    • International Journal of Epigenetics
      • Information for Authors
      • Editorial Policies
      • Editorial Board
      • Aims and Scope
      • Abstracting and Indexing
      • Bibliographic Information
      • Archive
    • International Journal of Functional Nutrition
      • Information for Authors
      • Editorial Policies
      • Editorial Board
      • Aims and Scope
      • Abstracting and Indexing
      • Bibliographic Information
      • Archive
    • International Journal of Molecular Medicine
      • Information for Authors
      • Editorial Policies
      • Editorial Board
      • Aims and Scope
      • Abstracting and Indexing
      • Bibliographic Information
      • Archive
    • International Journal of Oncology
      • Information for Authors
      • Editorial Policies
      • Editorial Board
      • Aims and Scope
      • Abstracting and Indexing
      • Bibliographic Information
      • Archive
    • Medicine International
      • Information for Authors
      • Editorial Policies
      • Editorial Board
      • Aims and Scope
      • Abstracting and Indexing
      • Bibliographic Information
      • Archive
    • Molecular and Clinical Oncology
      • Information for Authors
      • Editorial Policies
      • Editorial Board
      • Aims and Scope
      • Abstracting and Indexing
      • Bibliographic Information
      • Archive
    • Molecular Medicine Reports
      • Information for Authors
      • Editorial Policies
      • Editorial Board
      • Aims and Scope
      • Abstracting and Indexing
      • Bibliographic Information
      • Archive
    • Oncology Letters
      • Information for Authors
      • Editorial Policies
      • Editorial Board
      • Aims and Scope
      • Abstracting and Indexing
      • Bibliographic Information
      • Archive
    • Oncology Reports
      • Information for Authors
      • Editorial Policies
      • Editorial Board
      • Aims and Scope
      • Abstracting and Indexing
      • Bibliographic Information
      • Archive
    • World Academy of Sciences Journal
      • Information for Authors
      • Editorial Policies
      • Editorial Board
      • Aims and Scope
      • Abstracting and Indexing
      • Bibliographic Information
      • Archive
  • Articles
  • Information
    • For Authors
    • For Reviewers
    • For Librarians
    • For Advertisers
    • Conferences
  • Language Editing
Login Register Submit
  • This site uses cookies
  • You can change your cookie settings at any time by following the instructions in our Cookie Policy. To find out more, you may read our Privacy Policy.

    I agree
Search articles by DOI, keyword, author or affiliation
Search
Advanced Search
presentation
Experimental and Therapeutic Medicine
Join Editorial Board Propose a Special Issue
Print ISSN: 1792-0981 Online ISSN: 1792-1015
Journal Cover
June-2023 Volume 25 Issue 6

Full Size Image

Sign up for eToc alerts
Recommend to Library

Journals

International Journal of Molecular Medicine

International Journal of Molecular Medicine

International Journal of Molecular Medicine is an international journal devoted to molecular mechanisms of human disease.

International Journal of Oncology

International Journal of Oncology

International Journal of Oncology is an international journal devoted to oncology research and cancer treatment.

Molecular Medicine Reports

Molecular Medicine Reports

Covers molecular medicine topics such as pharmacology, pathology, genetics, neuroscience, infectious diseases, molecular cardiology, and molecular surgery.

Oncology Reports

Oncology Reports

Oncology Reports is an international journal devoted to fundamental and applied research in Oncology.

Experimental and Therapeutic Medicine

Experimental and Therapeutic Medicine

Experimental and Therapeutic Medicine is an international journal devoted to laboratory and clinical medicine.

Oncology Letters

Oncology Letters

Oncology Letters is an international journal devoted to Experimental and Clinical Oncology.

Biomedical Reports

Biomedical Reports

Explores a wide range of biological and medical fields, including pharmacology, genetics, microbiology, neuroscience, and molecular cardiology.

Molecular and Clinical Oncology

Molecular and Clinical Oncology

International journal addressing all aspects of oncology research, from tumorigenesis and oncogenes to chemotherapy and metastasis.

World Academy of Sciences Journal

World Academy of Sciences Journal

Multidisciplinary open-access journal spanning biochemistry, genetics, neuroscience, environmental health, and synthetic biology.

International Journal of Functional Nutrition

International Journal of Functional Nutrition

Open-access journal combining biochemistry, pharmacology, immunology, and genetics to advance health through functional nutrition.

International Journal of Epigenetics

International Journal of Epigenetics

Publishes open-access research on using epigenetics to advance understanding and treatment of human disease.

Medicine International

Medicine International

An International Open Access Journal Devoted to General Medicine.

Journal Cover
June-2023 Volume 25 Issue 6

Full Size Image

Sign up for eToc alerts
Recommend to Library

  • Article
  • Citations
    • Cite This Article
    • Download Citation
    • Create Citation Alert
    • Remove Citation Alert
    • Cited By
  • Similar Articles
    • Related Articles (in Spandidos Publications)
    • Similar Articles (Google Scholar)
    • Similar Articles (PubMed)
  • Download PDF
  • Download XML
  • View XML
Article Open Access

Roflumilast reduces myocardial ischemia reperfusion injury in vivo and in vitro by activating the AMPK signaling pathway

  • Authors:
    • Bo Liao
    • Zhongyuan Han
  • View Affiliations / Copyright

    Affiliations: Department of Cardiology, Nanfang Hospital, Southern Medical University, Guangzhou, Guangdong 510515, P.R. China, Department of Cardiovascular Medicine, The Second People's Hospital of Nantong, Nantong, Jiangsu 226002, P.R. China
    Copyright: © Liao et al. This is an open access article distributed under the terms of Creative Commons Attribution License.
  • Article Number: 302
    |
    Published online on: May 9, 2023
       https://doi.org/10.3892/etm.2023.12001
  • Expand metrics +
Metrics: Total Views: 0 (Spandidos Publications: | PMC Statistics: )
Metrics: Total PDF Downloads: 0 (Spandidos Publications: | PMC Statistics: )
Cited By (CrossRef): 0 citations Loading Articles...

This article is mentioned in:


Abstract

Myocardial tissue cell damage induced by myocardial ischemia/reperfusion (MI/R) notably elevates the mortality rate, increases the complications of patients with myocardial infarction and decreases reperfusion benefit in patients suffering from acute myocardial infarction. Roflumilast protect against cardiotoxicity. Therefore, the present study aimed to investigate the effect of roflumilast on MI/R injury and the underlying mechanisms. To simulate MI/R in vivo and in vitro, the rat model of MI/R was established and H9C2 cells were subjected to hypoxia/reoxygenation (H/R) induction, respectively. The myocardial infarction areas were observed by 2,3,5‑triphenyltetrazolium chloride staining. The myocardial enzyme levels in serum and levels of inflammatory cytokines and oxidative stress markers in cardiac tissue were assessed by corresponding assay kits. The cardiac damage was observed by hematoxylin and eosin staining. The mitochondrial membrane potential in cardiac tissue and H9C2 cells was detected using the JC‑1 staining kit. The viability and apoptosis of H9C2 cells were detected by Cell Counting Kit‑8 and TUNEL assay, respectively. The levels of inflammatory cytokines, oxidative stress markers and ATP in H/R‑induced H9C2 cells were analyzed by corresponding assay kits. Western blotting was used for the estimation of AMP‑activated protein kinase (AMPK) signaling pathway‑, apoptosis‑ and mitochondrial regulation‑associated protein levels. The mPTP opening was detected using a calcein‑loading/cobalt chloride‑quenching system. The results indicated that roflumilast decreased MI/R‑induced myocardial infarction by alleviating myocardial injury and mitochondrial damage through the activation of the AMPK signaling pathway. In addition, roflumilast mitigated viability damage, alleviated oxidative stress, attenuated the inflammatory response and decreased mitochondrial damage in H/R‑induced H9C2 cells by activating the AMPK signaling pathway. However, compound C, an inhibitor of the AMPK signaling pathway, reversed the effect of roflumilast on H/R‑induced H9C2 cells. In conclusion, roflumilast alleviated myocardial infarction in MI/R rats and attenuated H/R‑induced oxidative stress, inflammatory response and mitochondrial damage in H9C2 cells by activating the AMPK signaling pathway.

Introduction

Acute myocardial infarction (AMI) is acute ischemic necrosis of myocardium occurring due to coronary artery disease, which can lead to fatal complications, and even mortality in severe cases (1). Since the beginning of the 21st century, with the changes of the lifestyle and diet of the public, the incidence of AMI has been increasing sharply (2). There are >3 million cases of MI in China (3). The mortality rate of cardiovascular diseases continues to increase. Annual number of deaths owing to cardiovascular diseases increased from 2.51 million to 3.97 million between 1990 and 2016 in China (4). Although the timely implementation of thrombolytic drugs and interventional surgery permits coronary artery recanalization, which is the only effective clinical treatment method at present (5,6), coronary artery recanalization itself can lead to a severe inflammatory response, and continue to expand infarction lesions by >50% (compared with original infarct size), leading to irreversible injury, namely myocardial ischemia/reperfusion injury (MIRI) (7,8). Therefore, it is of importance to find a solution to alleviate heart injury and dysfunction caused by I/R.

Roflumilast is a phosphodiesterase-4 (PDE-4) inhibitor. The US Food and Drug Administration has approved roflumilast for the treatment of severe chronic obstructive pulmonary disease because of its strong anti-inflammatory and immunomodulatory properties (9). Studies have shown that roflumilast prevents ischemic stroke-induced neuronal damage (10) and alleviates sepsis-induced acute kidney injury (11). In addition, roflumilast can protect myocardial cells from nitric oxide-induced apoptosis (12) and decrease cadmium-induced cardiotoxicity by inhibiting oxidative stress (13) and doxorubicin-induced cardiotoxicity by decreasing inflammation (14). These results indicate that roflumilast has cardioprotective functions; to the best of our knowledge, however, its role in MIRI has not been reported.

Mitochondrial dysfunction is a key cause of MIRI and the main mechanisms include decreased mitochondrial ATP production (15), excessive reactive oxygen species (ROS) production and continuous mitochondrial permeability transition pore (mPTP) opening (16). Roflumilast can reduce mitochondrial dysfunction in smog-induced pulmonary bronchial epithelial cells by downregulating phosphorylated (p)-dynamin-related protein 1 (DRP1) and PTEN-induced kinase 1 (PINK1) (17). Therefore, it may be hypothesized that roflumilast may also alleviate mitochondrial dysfunction caused by MIRI. In addition, AMP-activated protein kinase (AMPK) signaling is an intracellular energy sensor and the activation of the AMPK signaling pathway can decrease mitochondrial damage. Activation of AMPK inactivates DRP1 to inhibit mitochondrial fission, thus preventing the opening of mPTP and contributing to cell survival (18). Activation of AMPK decreases oxidative stress induced by I/R (19) and roflumilast prevents diabetic nephropathy by activating AMPK/sirtuin 1 (SIRT1) (20).

Therefore, the aim of the present study was to investigate the effect of roflumilast on MIRI as well as to discuss the underlying mechanisms. It was hypothesized that roflumilast could alleviate MIRI by improving mitochondrial dysfunction by activating the AMPK signaling pathway.

Materials and methods

PubChem

The chemical structure of roflumilast was determined by PubChem (pubchem.ncbi.nlm.nih.gov/; Fig. 1A).

Figure 1

Roflumilast decreases MI/R-induced myocardial infarction. (A) Chemical structure of roflumilast was obtained from PubChem. (B) Representative images of myocardial infarct size demonstrated by TTC staining. The non-stained areas (white or pale) indicate infarct areas; TTC-stained areas (red) indicate non-infarct areas. The activities of (C) CK-MB, (D) LDH and (E) AST in rat serum were detected by corresponding assay kits. ***P<0.001 vs. Control. ##P<0.01 and ###P<0.001 vs. MI/R. ++P<0.01 and +++P<0.001 vs. MI/R + roflumilast (1 mg/kg). MI/R, myocardial ischemia/reperfusion; TTC, 2,3,5-triphenyltetrazolium chloride; CK-MB, creatine kinase-myocardial band; LDH, lactate dehydrogenase; AST, aspartate transaminase; MI, myocardial infarction.

MI/R rat model

The experimental protocol for animal studies was reviewed and approved by the Committee for the Ethics of Animal Experiments, Shenzhen Peking University-The Hong Kong University of Science and Technology Medical Center (approval no. 2021-807; Shenzhen, China). The MI/R rat model was established as previously described (21). A total of 20 male Sprague-Dawley rats (age, 12 weeks; weight, 180-250 g) were purchased from Beijing Vital River Laboratory Animal Technology Co., Ltd. The rats were raised in an environmentally controlled room (22±2˚C, humidity of 55±5%, 12/12-h light/dark cycle) with free access to standard animal feed and filtered tap water for 7 days. Rats were anesthetized by intraperitoneal injection of 10% chloral hydrate (0.3 ml/100 g) and the intercostal space was opened under mechanical ventilation. The animals exhibited no signs of peritonitis, pain or discomfort. To establish the MI/R rat model, the left anterior descending coronary artery was ligated for 45 min, followed by reperfusion for 2 h. Rats in the control group were not ligated. The rats were randomly divided into four groups (n=5/group): Control; MI/R, MI/R + roflumilast (1 mg/kg; Adooq Bioscience) and MI/R + roflumilast (3 mg/kg) group. Prior to MI/R operation, roflumilast was administered to rats by gavage at 1 or 3 mg/kg once daily for 7 consecutive days. Rats were humanely sacrificed under anesthesia by intraperitoneal injection of 1% pentobarbital sodium (150 mg/kg). The blood samples (~6 ml) collected from the hearts and cardiac tissues were stored at -80˚C until further analysis.

Hypoxia/reoxygenation (H/R) injury induction in vitro and roflumilast treatment

H9C2 cells were obtained from the American Tissue Culture Collection (ATCC; cat. no. CRL-1446). H9C2 cells were cultured in ATCC-formulated Dulbecco's Modified Eagle's Medium (cat. no. ATCC 30-2002) supplemented with 10% fetal bovine serum (cat. no. ATCC 30-2020) in 95% air and 5% CO2 at 37˚C.

For H/R stimulation, H9C2 cells were grown in an anoxic chamber with 5% CO2 and 95% N2 for 6 h and then in a normal chamber with 95% air and 5% CO2 for 12 h at 37˚C.

For roflumilast treatment, cultured cells were pre-incubated with roflumilast (1.0, 2.5 and 5.0 µM; Adooq Bioscience) or compound C (10 µM; an inhibitor of the AMPK signaling pathway; MedChemExpress, United States) for 30 min at 37˚C before H/R treatment.

2,3,5-triphenyltetrazolium chloride (TTC) staining

The MI area in each group was observed by TTC staining. Following storage at -18˚C for 15 min, the heart tissue perpendicular to the coronary sulcus was cut into five equal pieces. Following incubation with 1% TTC solution (Sigma-Aldrich; Merck KGaA) for 10 min at 37˚C and 10% neutral buffered formalin (Thermo Fisher Scientific, Waltham, MA) for 90 min at 37˚C in the dark, all slices (1 mm) were imaged using a digital camera. The MI areas were determined by Image-Pro Plus image analysis software (version 4.1; Media Cybernetics, Inc.). Finally, calculation of MI area was conducted according to the following formula: Myocardial infarct size (%)=(infarct area/whole heart area) x100%.

Hematoxylin and eosin (H&E) staining

The cardiac tissue samples collected from the left ventricle were fixed in 4% paraformaldehyde overnight at 4˚C, dehydrated in ascending ethanol gradient and embedded in paraffin for 50-60 min at room temperature. Subsequently, the embedded cardiac tissues were cut into 4 µm slices, followed by staining with 0.5% hematoxylin for 5 min and eosin for 2 min at room temperature. Then, the sections were mounted and observed under a light microscope (magnification, x100/400; Olympus Corporation BX53).

Mitochondrial membrane potential detection

The mitochondrial membrane potential in cardiac tissue and H9C2 cells was detected using the JC-1 staining kit (cat. no. C2006; Beyotime Institute of Biotechnology) according to the manufacturer's instructions. In brief, the isolated cardiomyocyte suspension and H9C2 cells were stained with 2.5 mg/ml JC-1 solution for 20 min at 37˚C. Subsequently, the cells were washed with JC-1 staining buffer twice and observed using a fluorescence microscope (magnification, x200; Olympus Corporation BX63).

Detection of myocardial enzyme levels in serum

The collected peripheral blood (15 ml) was centrifuged at 2,072 x g at 4˚C for 10 min to separate the serum. Heart muscle damage indicators, including aspartate transaminase (AST), creatine kinase-myocardial band (CK-MB) and lactate dehydrogenase (LDH) in serum were detected by AST (cat. no. C010-2-1), CK-MB (cat. no. A032-1-1) and LDH (cat. no. A020-2-2) assay kits (all Nanjing Jiancheng Bioengineering Institute) according to the manufacturer's instructions, respectively.

Detection of inflammatory cytokines

The concentrations of IL-1β and IFN-γ in myocardial tissue and in cell supernatant were measured using ELISA kits for IL-1β (cat. no. E-EL-R0012c; Elabscience Biotechnology, Inc.) and IFN-γ (cat. no. E-EL-R0009c; Elabscience Biotechnology, Inc.) according to the manufacturer's instructions.

Detection of oxidative stress

The activity of malondialdehyde (MDA) and superoxide dismutase (SOD) in myocardial tissue and H9C2 cells were measured using MDA (cat. no. S0131S; Beyotime Institute of Biotechnology) and SOD assay kits (cat. no. S0109; Beyotime Institute of Biotechnology) according to the manufacturer's instructions.

Detection of ATP levels

The detection of ATP concentration in H9C2 cells was conducted using ATP assay kit (cat. no. S0026; Beyotime Institute of Biotechnology) according to the manufacturer's instructions. Briefly, H9C2 cells were collected and mixed with cell lysis buffer for 10 min at 4˚C, followed by centrifugation at 12,000 x g at 4˚C for 5 min. Subsequently, cell supernatant was incubated with 100 µl kit solution at room temperature for 5 min and the ATP levels in the cell supernatant were detected using a LuminMax-C luminometer (Maxwell Sensors Inc.).

Western blotting

Protein from cardiac tissues and H9C2 cells was obtained using RIPA lysis buffer (Beyotime Institute of Biotechnology) and qualified with a BCA detection kit (Beyotime Institute of Biotechnology). A total of 25 µg/lane protein was separated by 10% SDS-PAGE and transferred to a PVDF membrane. Following blocking with 5% BSA (Beyotime Institute of Biotechnology) at room temperature for 2 h, the membrane was incubated with primary antibodies targeting AMP-activated protein kinase alpha (AMPKα; cat. no. 5831; 1:1,000; Cell Signaling Technology, Inc.), phosphorylated (p-)AMPKα (cat. no. 50081; 1:1,000; Cell Signaling Technology, Inc.), SIRT1 (cat. no. ab189494; 1:1,000; Abcam), Bcl-2 (cat. no. ab196495; 1:1,000; Abcam), Bax (cat. no. ab32503; 1:1,000; Abcam), PINK1 (cat. no. ab186303; 1:1,000; Abcam), DRP1 (cat. no. 8570; 1:1,000; Cell Signaling Technology, Inc.), p-DRP1 (cat. no. 4867; 1:1,000; Cell Signaling Technology, Inc.) and β-actin (cat. no. 93473; 1:1,000; Cell Signaling Technology, Inc.) overnight at 4˚C. Then, membranes were incubated with horseradish peroxidase-conjugated goat anti-rabbit IgG (cat. no. ab6721; 1:2,000; Abcam) or goat anti-mouse IgG (cat. no. ab6789; 1:2,000; Abcam) for 1 h at room temperature. Finally, the bands were examined with ECL reagent (Beyotime Institute of Biotechnology) and band density was quantified using ImageJ Software (version 1.46; National Institutes of Health).

Cell Counting Kit-8 (CCK-8) assay

H9C2 cells were inoculated into a 96-well plate at a density of 1x103 cells/well. H9C2 cells were treated with roflumilast (1.0, 2.5 and 5.0 µM) for 24 h at 37˚C and induced by H/R. H9C2 cells in each well were mixed with 10 µl CCK-8 solution (Beyotime Institute of Biotechnology) and incubated at 37˚C for 1 h. The optical density at 450 nm was detected by a spectrophotometer (Bio-Rad Laboratories, Inc.).

TUNEL assay

The apoptosis of H9C2 cells was determined by In Situ Cell Death Detection kit (cat. no. 11684795910; Roche) for the TUNEL assay. Briefly, H9C2 cells in a 24-well plate (1x105 cells/well) were fixed in 4% paraformaldehyde at room temperature for 15 min, then 0.1% Triton-X-100 at room temperature for 10 min. Then, cells on the slides were stained with TUNEL reaction mixture (50 µl terminal deoxynucleotidyl-transferase and 450 µl fluorescein-labeled deoxyuridine triphosphate) at 37˚C for 1 h in the dark and nuclei were stained with 10 µg/ml DAPI at room temperature for 5 min. The cells were mounted with PBS and glycerol (ratio, 1:2) and observed by fluorescence microscopy in five randomly selected high-power microscope fields (magnification, x200). The formula used to calculate the percentage of cell apoptosis was as follows: Cell apoptosis (%)=(number of apoptotic H9C2 cells/total number of H9c2 cells) x100%.

mPTP opening assay

The opening of the mPTP was detected using a calcein-loading/cobalt chloride (CoCl2)-quenching system. Briefly, 2x105 H9C2 cells seeded in a 6-well plate were treated with 1 µM calcein and 2 mM CoCl2 for 20 min at 37˚C in the dark. After washing with PBS, H9C2 cells were observed and imaged using a confocal laser scanning microscope (model no. LSM 880; Carl Zeiss AG; magnification, x100). The mean green fluorescence intensities in the mitochondria were quantified using ImageJ Software (version 1.46; National Institutes of Health). The changes of green fluorescence intensity in the mitochondria were the index of mPTP opening.

Statistical analysis

GraphPad (version 8.0.1; GraphPad Software, Inc.; Dotmatics) was used to analyze the experimental data. Data are shown as the mean ± the standard deviation from three independent experiments. The comparisons between multiple groups were conducted by one-way ANOVA followed by Tukey's post hoc test. P<0.05 was considered to indicate a statistically significant difference.

Results

Roflumilast decreases MI/R-induced MI

The chemical structure of roflumilast is shown in Fig. 1A. TTC staining results showed that the infarct area in the MI/R group was significantly increased compared with that in the control group, indicating that the rat model of MI/R was successfully constructed. Moreover, roflumilast (1 and 3 mg/kg) significantly decreased the increased infarct size in rats subjected to MIRI in a dose-dependent manner (Fig. 1B). Furthermore, the increased levels of CK-MB (Fig. 1C), LDH (Fig. 1D) and AST (Fig. 1E) in the MI/R group were decreased by treatment of roflumilast.

Roflumilast attenuates MI/R-induced myocardial injury

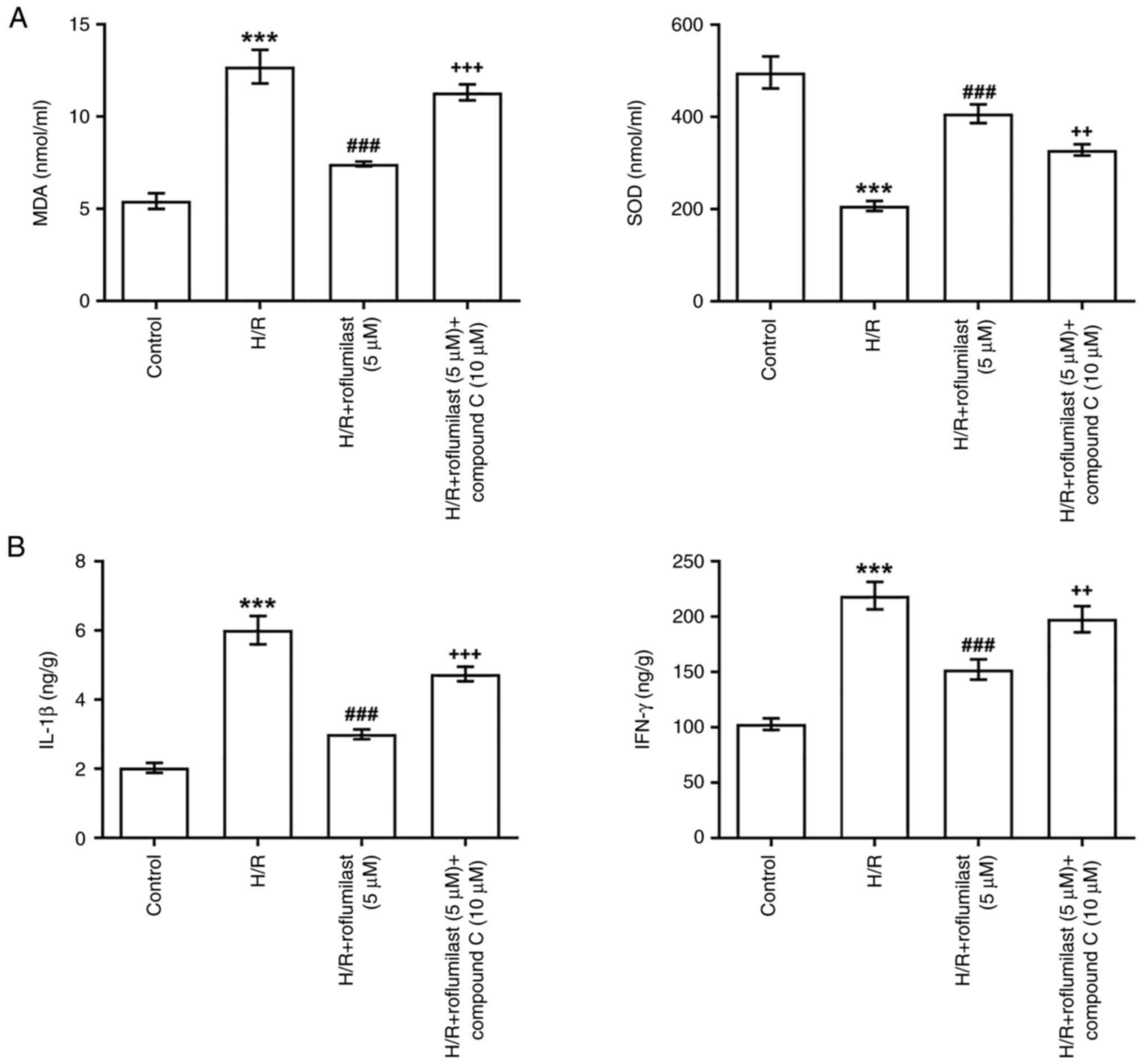
The H&E staining results revealed that the myocardial fiber structure was damaged, vascular walls were broken and hemocyte infiltration was apparent in the MI/R group. However, MI/R rats pre-injected with roflumilast exhibited mild tissue damage (Fig. 2A). The inflammatory factors (IL-1β and IFN-γ) in cardiac tissues were significantly increased in the MI/R group but significantly reduced by roflumilast treatment (Fig. 2B).

Figure 2

Roflumilast attenuates MI/R-induced myocardial injury. (A) Changes of pathological injury of myocardial tissue were detected by H&E staining. The arrows indicated hemocyte infiltration. (B) Inflammatory factors (IL-1β and IFN-γ) in myocardial tissue were detected by corresponding assay kits. ***P<0.001 vs. Control. #P<0.05 and ###P<0.001 vs. MI/R. ++P<0.01 vs. MI/R + roflumilast (1 mg/kg). MI/R, myocardial ischemia/reperfusion.

Roflumilast attenuates myocardial mitochondrial damage induced by MI/R

The ratio of green and red fluorescence intensity was significantly increased in MI/R rats compared with control rats; this was reversed by roflumilast treatment, indicating that roflumilast decreased depolarization of the mitochondrial membrane (Fig. 3A). In addition, MDA was significantly increased and SOD was significantly decreased in the cardiac tissues of rats subjected to MI/R; these effects were subsequently reversed by roflumilast (Fig. 3B).

Figure 3

Roflumilast attenuates myocardial mitochondrial damage induced by MI/R. (A) Changes in mitochondrial membrane potential were detected by JC-1 staining. (B) Levels of oxidative stress markers in myocardial tissue were detected by assay kits. ***P<0.001 vs. Control. ##P<0.01 and ###P<0.001 vs. MI/R. +++P<0.001 vs. MI/R + roflumilast (1 mg/kg). MI/R, myocardial ischemia/reperfusion; MDA, malondialdehyde; SOD, superoxide dismutase.

Roflumilast activates the AMPK signaling pathway in MIRI

The expression of p-AMPK and SIRT1 in the cardiac tissue of rats subjected to MI/R were significantly decreased compared with the control group, while roflumilast treatment promoted the expression of p-AMPK and SIRT1 in a dose-dependent manner (Fig. 4).

Figure 4

Roflumilast activates the AMPK signaling pathway in MI/R injury. The expression of AMPK signaling pathway-associated proteins in myocardial tissue was detected by western blotting. ***P<0.001 vs. Control. #P<0.05 and ###P<0.001 vs. MI/R. ++P<0.01 vs. MI/R + roflumilast (1 mg/kg). AMPK, AMP-activated protein kinase; MI/R, myocardial ischemia/reperfusion; p, phosphorylated; SIRT1, sirtuin 1.

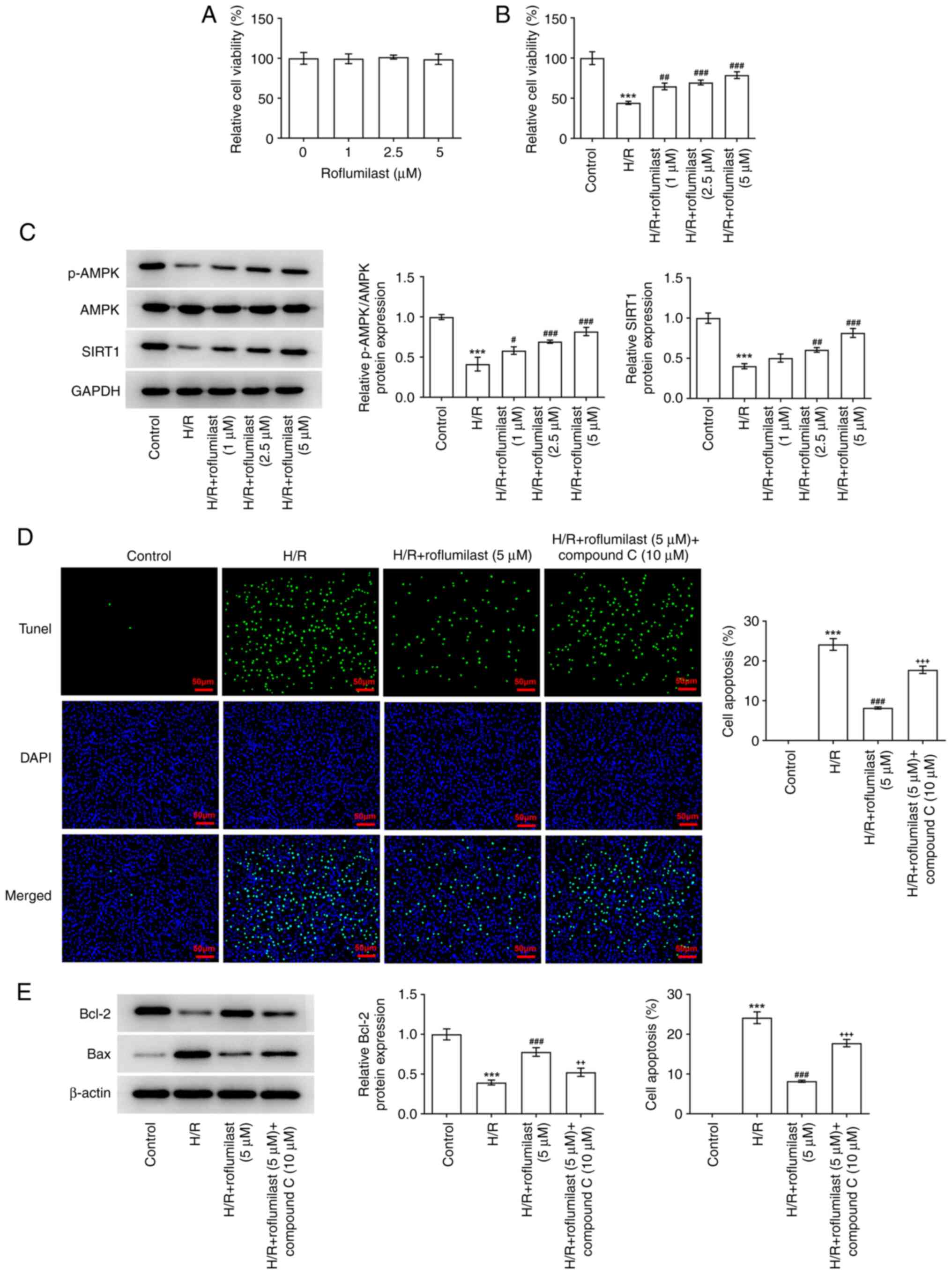
Roflumilast mitigates damage of H/R to H9C2 cell viability by activating the AMPK signaling pathway

After H9C2 cells were treated with roflumilast, their viability was unchanged, indicating that roflumilast has no significant effect on H9C2 cells at these concentrations (Fig. 5A). H/R-induced H9C2 cells showed significantly decreased viability, which was reversed by roflumilast in a dose-dependent manner (Fig. 5B). H/R induction significantly decreased the expression of p-AMPK and SIRT1, while roflumilast promoted the expression of p-AMPK and SIRT1 in H/R-induced H9C2 cells (Fig. 5C). H9C2 cells subjected to H/R induction demonstrated a significant increase in the number of TUNEL-positive/apoptotic cells; this was significantly decreased following treatment with roflumilast, while compound C weakened the effect of roflumilast (Fig. 5D). Roflumilast resulted in the increased expression of Bcl-2 and decreased expression of Bax in H/R induced H9C2 cells, which was then reversed by compound C (Fig. 5E).

Figure 5

Roflumilast mitigates damage of H/R to H9C2 cell viability by activating the AMPK signaling pathway. (A) Effect roflumilast on H9C2 cell viability was analyzed using CCK-8 assay. (B) Viability of H/R-induced H9C2 cells treated with roflumilast was analyzed by CCK-8 assay. (C) Expression AMPK signaling pathway-related proteins in H/R-induced H9C2 cells with roflumilast treatment was detected by western blotting. (D) Apoptosis of H/R-induced H9C2 cells with roflumilast and compound C treatment was analyzed by TUNEL assay. (E) Expression of apoptosis-related proteins in H/R-induced H9C2 cells with roflumilast and compound C treatment was detected by western blotting. ***P<0.001 vs. Control. #P<0.05, ##P<0.01 and ###P<0.001 vs. H/R. ++P<0.01 and +++P<0.001 vs. H/R + roflumilast (5 µM). H/R, hypoxia/reoxygenation; AMPK, AMP-activated protein kinase; CCK-8, Cell Counting Kit-8; p, phosphorylated; SIRT1, sirtuin 1.

Roflumilast activates the AMPK signaling pathway to alleviate oxidative stress and the inflammatory response of H9C2 cells induced by H/R

Roflumilast significantly suppressed MDA and significantly upregulated SOD in H/R-induced H9C2 cells, while compound C significantly impaired the function of roflumilast (Fig. 6A). ELISA revealed a significant increase in levels of IL-1β and IFN-γ in the H/R group compared with the control group, which were significantly decreased by roflumilast treatment. However, the decreased levels of IL-1β and IFN-γ in the H/R + roflumilast (5 µM) group were partially elevated by compound C (Fig. 6B).

Figure 6

Roflumilast activates the AMP-activated protein kinase signaling pathway to alleviate oxidative stress and the inflammatory response of H9C2 cells induced by H/R. (A) Oxidative stress in H/R-induced H9C2 cells with roflumilast and compound C treatment were detected by assay kits. (B) Inflammatory factors in H/R-induced H9C2 cells with roflumilast and compound C treatment were detected by assay kits. ***P<0.001 vs. Control. ###P<0.001 vs. H/R. ++P<0.01 and +++P<0.001 vs. H/R + roflumilast (5 µM). H/R, hypoxia/reoxygenation; MDA, malondialdehyde; SOD, superoxide dismutase.

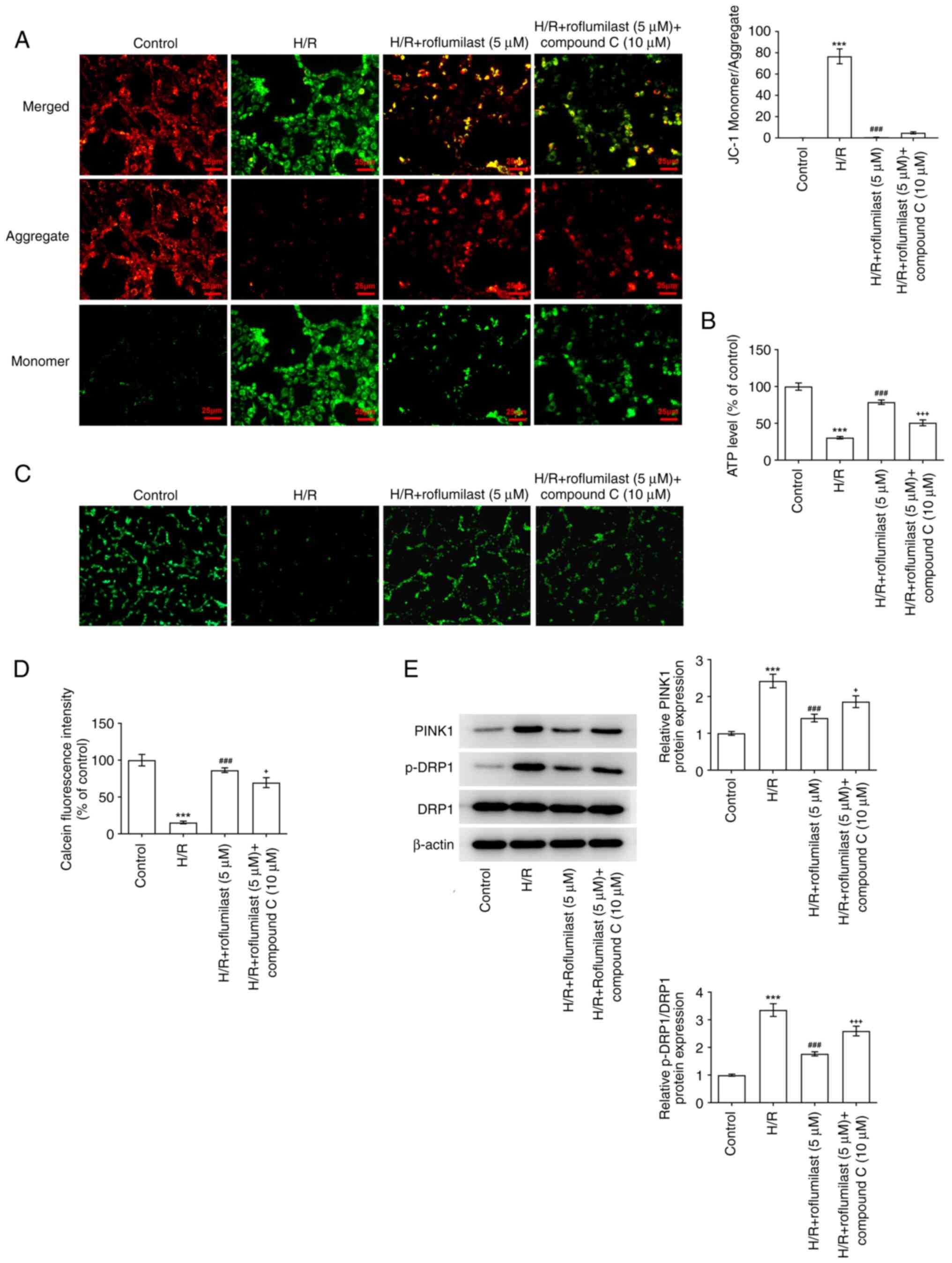
Roflumilast activates the AMPK signaling pathway to decrease mitochondrial damage of H9C2 cells induced by H/R

Roflumilast treatment significantly decreased the ratio of green and red fluorescence intensity in H/R-induced H9C2 cells compared with that in the H/R group; this was increased following the administration of compound C (Fig. 7A). H/R induction significantly decreased the ATP levels, which were promoted by roflumilast. Compound C decreased the ATP levels in H/R + roflumilast + compound C group compared with the H/R + roflumilast group (Fig. 7B). Compared with the control, the fluorescence intensity of mitochondrial calcein was significantly decreased in the H/R group, indicating that the extent of mPTP opening was enhanced following H/R. Moreover, roflumilast significantly increased fluorescence intensity compared with the H/R group, indicating that roflumilast inhibited H/R-induced mPTP opening in H9C2 cardiomyocytes, which was reversed by compound C (Fig. 7C and D). The enhanced expression of PINK1 and p-DRP1 in H9C2 cells due to H/R induction were suppressed by roflumilast treatment; these effects were then reversed by compound C (Fig. 7E).

Figure 7

Roflumilast activates the AMP-activated protein kinase signaling pathway to decrease mitochondrial damage of H9C2 induced by H/R. (A) Changes of mitochondrial membrane potential in H/R-induced H9C2 cells with roflumilast and compound C treatment were detected by JC-1 staining. (B) ATP levels in H/R-induced H9C2 cells with roflumilast and compound C treatment were detected by ATP assay kit. (C) mPTP in H/R-induced H9C2 cells with roflumilast and compound C treatment was examined via a calcein-loading/CoCl2-quenching system (magnification, x100). (D) Quantification of mPTP opening level. (E) Expression of mitochondrial regulatory proteins in H/R-induced H9C2 cells with roflumilast and compound C treatment was determined by western blotting. ***P<0.001 vs. Control. ###P<0.001 vs. H/R. +P<0.05 and +++P<0.001 vs. H/R + roflumilast (5 µM) group. H/R, hypoxia/reoxygenation; mPTP, mitochondrial permeability transition pore; PINK1, PTEN-induced kinase 1; p, phosphorylated; DRP1, dynamin-related protein 1.

Discussion

The present study demonstrated that roflumilast treatment decreased MIRI in vivo and in vitro by activating the AMPK signaling pathway. Furthermore, mechanistic investigations demonstrated that compound C, an inhibitor of the AMPK signaling pathway, reversed the protective effects of roflumilast on MIRI in vivo and in vitro.

The rhythmic contraction of cardiomyocytes consumes a lot of energy, and 90% of ATP is produced by mitochondria. Therefore, maintaining good mitochondrial morphology and function is crucial for the survival and normal function of cardiomyocytes (22). Mitochondria are also involved in calcium homeostasis, which regulates cell division and initiates signal transduction pathways (23-25). Mitochondrial dysfunction plays a key role in H/R injury, including decreased ATP synthesis, excessive production of ROS, Ca2+ overload and continuous opening of mPTP. Abnormal mitochondrial function can lead to systolic-diastolic dysfunction of cardiac myocytes, and apoptosis (22,26-28). mPTP opening reduces mitochondrial membrane potential, which is an important factor for the decrease of ATP production, resulting in the death of myocardial cells (29). The present study indicated that abnormal mitochondrial function occurred in the MI/R rat model. The enhanced mPTP opening occurred in H/R injury, which resulted in a decreased mitochondrial membrane potential and ATP levels and increased apoptosis.

When the energy crisis of the body is caused by stress conditions (ischemia, hypoxia, oxidative stress and other factors), the ATP levels in the body decrease or the newly generated ATP cannot rapidly replace its consumption by tissues and organs, resulting in the insufficient energy supply in cells and the activation of AMPK (30). Notably, previous study found that mitochondrial dysfunction could activate AMPK signaling to promote cell survival (31). At the initial stage of reperfusion, oxidative stress injury caused by oxygen free radical explosion is one of the main pathogenic mechanisms of IRI. Activation of the AMPK signaling pathway increases cell viability and alleviates cardiomyocyte apoptosis induced by oxidative stress (32-34). Activated AMPK can inhibit myocardial cell apoptosis (35,36). Numerous studies suggested that pharmacological agonists of AMPK had anti-apoptotic activity in MI/R by activating the AMPK signaling pathway (37,38). In addition, AMPK decreases production of proinflammatory factors IL-1β and TNF-α, increases the content of anti-inflammatory factor IL-10 and alleviates myocardial injury from MI in rats (39). To confirm the effects of AMPK on inflammation, oxidative stress, apoptosis and mitochondrial function in I/R injury, compound C was administered to cells. As expected, compound C promoted inflammation, oxidative stress and apoptosis and aggravated mitochondrial injury, in H/R-induced H9C2 cells.

A previous study indicated that roflumilast could mitigate inflammation, oxidative stress and apoptosis in the acute lung injury of rabbits (40). Xu et al (10) demonstrated that roflumilast inhibits oxidative stress caused by ischemic stroke. Additionally, it was also discovered that roflumilast protected against cardiotoxicity by reducing inflammation and oxidative stress (13,14). In the present study, it was also found that roflumilast could suppress inflammation, oxidative stress and apoptosis in H/R-induced H9C2 cells and inhibit inflammation in rats subjected to MI/R. In addition, roflumilast could inhibit weight gain, promote insulin sensitivity and suppress hepatic steatosis in mice by increasing mitochondrial chondrogenesis (41). A PDE-4 inhibitor (rolipram) protected against malathion-induced toxic damage in rat blood and brain mitochondria (42). Based on aforementioned findings, it was hypothesized that a PDE-4 inhibitor might be related to the regulation of mitochondrial function. In the present study, roflumilast improved mitochondrial function in MI/R rats and H/R-induced H9C2 cells. Xu et al (43) found that inhibition of AMPKα by compound C almost abolished the promotive effects of roflumilast on proliferator-activated Receptor-gamma and CCAAT enhancer-binding protein alpha: When AMPKα was inhibited, roflumilast treatment was almost abated. The protective effect of roflumilast on injury in MI/R rats or H/R-induced H9C2 cells was observed in the present study; this was weakened by compound C via the inhibition of the AMPK signaling pathway.

However, there were certain limitations to the current study. Firstly, cardiac functional studies, such as imaging and cardiac echo, were not performed. Secondly, female rats were not included in the MIRI model. Finally, the target of roflumilast in the MIRI model was not determined. These factors should be considered in further studies.

In conclusion, the present study demonstrated that roflumilast could alleviate MI in rats subjected to MI/R and attenuate H/R-induced oxidative stress, inflammatory response and mitochondrial damage in H9C2 cells by activating the AMPK signaling pathway.

Acknowledgements

Not applicable.

Funding

Funding: No funding was received.

Availability of data and materials

The datasets used and/or analyzed during the current study are available from the corresponding author on reasonable request.

Authors' contributions

ZH designed and conceived the study. BL conducted the experiments, analyzed the data and drafted the manuscript. ZH and BL confirm the authenticity of all the raw data. All authors have read and approved the final manuscript.

Ethics approval and consent to participate

The experimental protocol for the animal studies was reviewed and approved by the Committee for the Ethics of Animal Experiments, Shenzhen Peking University-The Hong Kong University of Science and Technology Medical Center (approval no. 2021-807; Shenzhen, China).

Patient consent for publication

Not applicable.

Competing interests

The authors declare that they have no competing interests.

References

1 

Weinberger T and Schulz C: Myocardial infarction: A critical role of macrophages in cardiac remodeling. Front Physiol. 6(107)2015.PubMed/NCBI View Article : Google Scholar

2 

Anderson JL, Adams CD, Antman EM, Bridges CR, Califf RM, Casey DE Jr, Chavey WE II, Fesmire FM, Hochman JS, Levin TN, et al: ACC/AHA 2007 guidelines for the management of patients with unstable angina/non-ST-Elevation myocardial infarction: A report of the American college of cardiology/american heart association task force on practice guidelines (Writing Committee to Revise the 2002 Guidelines for the Management of Patients With Unstable Angina/Non-ST-Elevation Myocardial Infarction) developed in collaboration with the American college of emergency physicians, the society for cardiovascular angiography and interventions, and the society of Thoracic surgeons endorsed by the American association of cardiovascular and pulmonary rehabilitation and the society for academic emergency medicine. J Am Coll Cardiol. 50:e1–e157. 2007.PubMed/NCBI View Article : Google Scholar

3 

Hu S, Gao R, Liu L, Zhu M, Wang W, Wang Y, Wu Z, Li H, Gu D, Yang Y, et al: Summary of the 2018 report on cardiovascular diseases in China. Chin Circulat J. 34:209–220. 2019.PubMed/NCBI View Article : Google Scholar : (In Chinese).

4 

Liu S, Li Y, Zeng X, Wang H, Yin P, Wang L, Liu Y, Liu J, Qi J, Ran S, et al: Burden of cardiovascular diseases in China, 1990-2016: Findings from the 2016 global burden of disease study. JAMA Cardiol. 4:342–352. 2019.PubMed/NCBI View Article : Google Scholar

5 

Wu Y, Li S, Patel A, Li X, Du X, Wu T, Zhao Y, Feng L, Billot L, Peterson ED, et al: Effect of a quality of care improvement initiative in patients with acute coronary syndrome in resource-constrained hospitals in China: A randomized clinical trial. JAMA Cardiol. 4:418–427. 2019.PubMed/NCBI View Article : Google Scholar

6 

Farah A and Barbagelata A: Unmet goals in the treatment of acute myocardial infarction: Review. F1000Res 6: Faculty Rev-1243, 2017.

7 

Hausenloy DJ and Yellon DM: Myocardial ischemia-reperfusion injury: A neglected therapeutic target. J Clin Invest. 123:92–100. 2013.PubMed/NCBI View Article : Google Scholar

8 

Yellon DM and Hausenloy DJ: Myocardial reperfusion injury. N Engl J Med. 357:1121–1135. 2007.PubMed/NCBI View Article : Google Scholar

9 

Janjua S, Fortescue R and Poole P: Phosphodiesterase-4 inhibitors for chronic obstructive pulmonary disease. Cochrane Database Syst Rev. 5(CD002309)2020.PubMed/NCBI View Article : Google Scholar

10 

Xu B, Xu J, Cai N, Li M, Liu L, Qin Y, Li X and Wang H: Roflumilast prevents ischemic stroke-induced neuronal damage by restricting GSK3β-mediated oxidative stress and IRE1α/TRAF2/JNK pathway. Free Radic Biol Med. 163:281–296. 2021.PubMed/NCBI View Article : Google Scholar

11 

Xu X, Liao L, Hu B, Jiang H and Tan M: Roflumilast, a phosphodiesterases-4 (PDE4) inhibitor, alleviates sepsis-induced acute kidney injury. Med Sci Monit. 26(e921319)2020.PubMed/NCBI View Article : Google Scholar

12 

Kwak HJ, Park KM, Choi HE, Chung KS, Lim HJ and Park HY: PDE4 inhibitor, roflumilast protects cardiomyocytes against NO-induced apoptosis via activation of PKA and Epac dual pathways. Cell Signal. 20:803–814. 2008.PubMed/NCBI View Article : Google Scholar

13 

Ansari MN, Ganaie MA, Rehman NU, Alharthy KM, Khan TH, Imam F, Ansari MA, Al-Harbi NO, Jan BL, Sheikh IA and Hamad AM: Protective role of Roflumilast against cadmium-induced cardiotoxicity through inhibition of oxidative stress and NF-κB signaling in rats. Saudi Pharm J. 27:673–681. 2019.PubMed/NCBI View Article : Google Scholar

14 

Zhang S, Wu P, Liu J, Du Y and Yang Z: Roflumilast attenuates doxorubicin-induced cardiotoxicity by targeting inflammation and cellular senescence in cardiomyocytes mediated by SIRT1. Drug Des Devel Ther. 15:87–97. 2021.PubMed/NCBI View Article : Google Scholar

15 

Perrelli MG, Pagliaro P and Penna C: Ischemia/reperfusion injury and cardioprotective mechanisms: Role of mitochondria and reactive oxygen species. World J Cardiol. 3:186–200. 2011.PubMed/NCBI View Article : Google Scholar

16 

Penna C, Perrelli MG and Pagliaro P: Mitochondrial pathways, permeability transition pore, and redox signaling in cardioprotection: Therapeutic implications. Antioxid Redox Signal. 18:556–599. 2013.PubMed/NCBI View Article : Google Scholar

17 

Kyung SY, Kim YJ, Son ES, Jeong SH and Park JW: The phosphodiesterase 4 inhibitor roflumilast protects against cigarette smoke extract-induced mitophagy-dependent cell death in epithelial cells. Tuberc Respir Dis (Seoul). 81:138–147. 2018.PubMed/NCBI View Article : Google Scholar

18 

Zhou H, Zhang Y, Hu S, Shi C, Zhu P, Ma Q, Jin Q, Cao F, Tian F and Chen Y: Melatonin protects cardiac microvasculature against ischemia/reperfusion injury via suppression of mitochondrial fission-VDAC1-HK2-mPTP-mitophagy axis. J Pineal Res. 63(e12413)2017.PubMed/NCBI View Article : Google Scholar

19 

Tian L, Cao W, Yue R, Yuan Y, Guo X, Qin D, Xing J and Wang X: Pretreatment with Tilianin improves mitochondrial energy metabolism and oxidative stress in rats with myocardial ischemia/reperfusion injury via AMPK/SIRT1/PGC-1 alpha signaling pathway. J Pharmacol Sci. 139:352–360. 2019.PubMed/NCBI View Article : Google Scholar

20 

Tikoo K, Lodea S, Karpe PA and Kumar S: Calorie restriction mimicking effects of roflumilast prevents diabetic nephropathy. Biochem Biophys Res Commun. 450:1581–1586. 2014.PubMed/NCBI View Article : Google Scholar

21 

Qian L, Shi J, Zhang C, Lu J, Lu X, Wu K, Yang C, Yan D, Zhang C, You Q, et al: Downregulation of RACK1 is associated with cardiomyocyte apoptosis after myocardial ischemia/reperfusion injury in adult rats. In Vitro Cell Dev Biol Anim. 52:305–313. 2016.PubMed/NCBI View Article : Google Scholar

22 

Tahrir FG, Langford D, Amini S, Ahooyi TM and Khalili K: Mitochondrial quality control in cardiac cells: Mechanisms and role in cardiac cell injury and disease. J Cell Physiol. 234:8122–8133. 2019.PubMed/NCBI View Article : Google Scholar

23 

Seidlmayer LK, Juettner VV, Kettlewell S, Pavlov EV, Blatter LA and Dedkova EN: Distinct mPTP activation mechanisms in ischaemia-reperfusion: Contributions of Ca2+, ROS, pH, and inorganic polyphosphate. Cardiovasc Res. 106:237–248. 2015.PubMed/NCBI View Article : Google Scholar

24 

Ong SB and Hausenloy DJ: Mitochondrial dynamics as a therapeutic target for treating cardiac diseases. Handb Exp Pharmacol. 240:251–279. 2017.PubMed/NCBI View Article : Google Scholar

25 

Vásquez-Trincado C, García-Carvajal I, Pennanen C, Parra V, Hill JA, Rothermel BA and Lavandero S: Mitochondrial dynamics, mitophagy and cardiovascular disease. J Physiol. 594:509–525. 2016.PubMed/NCBI View Article : Google Scholar

26 

Shoshan-Barmatz V and De S: Mitochondrial VDAC, the Na(+)/Ca(2+) exchanger, and the Ca(2+) uniporter in Ca(2+) dynamics and signaling. Adv Exp Med Biol. 981:323–347. 2017.PubMed/NCBI View Article : Google Scholar

27 

Li Y and Liu X: Novel insights into the role of mitochondrial fusion and fission in cardiomyocyte apoptosis induced by ischemia/reperfusion. J Cell Physiol. 233:5589–5597. 2018.PubMed/NCBI View Article : Google Scholar

28 

Maneechote C, Palee S, Chattipakorn SC and Chattipakorn N: Roles of mitochondrial dynamics modulators in cardiac ischaemia/reperfusion injury. J Cell Mol Med. 21:2643–2653. 2017.PubMed/NCBI View Article : Google Scholar

29 

Leucker TM, Bienengraeber M, Muravyeva M, Baotic I, Weihrauch D, Brzezinska AK, Warltier DC, Kersten JR and Pratt PF Jr: Endothelial-cardiomyocyte crosstalk enhances pharmacological cardioprotection. J Mol Cell Cardiol. 51:803–811. 2011.PubMed/NCBI View Article : Google Scholar

30 

Hardie DG: AMPK: Positive and negative regulation, and its role in whole-body energy homeostasis. Curr Opin Cell Biol. 33:1–7. 2015.PubMed/NCBI View Article : Google Scholar

31 

Zhao B, Qiang L, Joseph J, Kalyanaraman B, Viollet B and He YY: Mitochondrial dysfunction activates the AMPK signaling and autophagy to promote cell survival. Genes Dis. 3:82–87. 2016.PubMed/NCBI View Article : Google Scholar

32 

Hwang JT, Kwon DY, Park OJ and Kim MS: Resveratrol protects ROS-induced cell death by activating AMPK in H9c2 cardiac muscle cells. Genes Nutr. 2:323–326. 2008.PubMed/NCBI View Article : Google Scholar

33 

Sasaki H, Asanuma H, Fujita M, Takahama H, Wakeno M, Ito S, Ogai A, Asakura M, Kim J, Minamino T, et al: Metformin prevents progression of heart failure in dogs: Role of AMP-activated protein kinase. Circulation. 119:2568–2577. 2009.PubMed/NCBI View Article : Google Scholar

34 

Wang XF, Zhang JY, Li L and Zhao XY: Beneficial effects of metformin on primary cardiomyocytes via activation of adenosine monophosphate-activated protein kinase. Chin Med J (Engl). 124:1876–1884. 2011.PubMed/NCBI

35 

Yeh CH, Chen TP, Wang YC, Lin YM and Fang SW: AMP-activated protein kinase activation during cardioplegia-induced hypoxia/reoxygenation injury attenuates cardiomyocytic apoptosis via reduction of endoplasmic reticulum stress. Mediators Inflamm. 2010(130636)2010.PubMed/NCBI View Article : Google Scholar

36 

Chen MB, Wu XY, Gu JH, Guo QT, Shen WX and Lu PH: Activation of AMP-activated protein kinase contributes to doxorubicin-induced cell death and apoptosis in cultured myocardial H9c2 cells. Cell Biochem Biophys. 60:311–322. 2011.PubMed/NCBI View Article : Google Scholar

37 

Chin JT, Troke JJ, Kimura N, Itoh S, Wang X, Palmer OP, Robbins RC and Fischbein MP: A novel cardioprotective agent in cardiac transplantation: Metformin activation of AMP-activated protein kinase decreases acute ischemia-reperfusion injury and chronic rejection. Yale J Biol Med. 84:423–432. 2011.PubMed/NCBI

38 

Kim AS, Miller EJ, Wright TM, Li J, Qi D, Atsina K, Zaha V, Sakamoto K and Young LH: A small molecule AMPK activator protects the heart against ischemia-reperfusion injury. J Mol Cell Cardiol. 51:24–32. 2011.PubMed/NCBI View Article : Google Scholar

39 

McGaffin KR, Witham WG, Yester KA, Romano LC, O'Doherty RM, McTiernan CF and O'Donnell CP: Cardiac-specific leptin receptor deletion exacerbates ischaemic heart failure in mice. Cardiovasc Res. 89:60–71. 2011.PubMed/NCBI View Article : Google Scholar

40 

Kosutova P, Mikolka P, Kolomaznik M, Balentova S, Adamkov M, Calkovska A and Mokra D: Reduction of lung inflammation, oxidative stress and apoptosis by the PDE4 inhibitor roflumilast in experimental model of acute lung injury. Physiol Res. 67:S645–S654. 2018.PubMed/NCBI View Article : Google Scholar

41 

Kahles F, Mllmann J, Bck C, Liberman A and Lehrke M: The PDE-4 Inhibitor Roflumilast reduces weight gain, enhances insulin sensitivity and prevents hepatic steatosis in mice by increasing mitochondrogenesis. Diabetologie Und Stoffwechsel. 9:1993–2003. 2014.

42 

Rezvanfar MA, Rezvanfar MA, Ranjbar A, Baeeri M, Mohammadirad A and Abdollahi M: Biochemical evidence on positive effects of rolipram a phosphodiesterase-4 inhibitor in malathion-induced toxic stress in rat blood and brain mitochondria. Pesticide Biochemistry & Physiology. 98:135–143. 2010.

43 

Xu W, Zhang J and Xiao J: Roflumilast suppresses adipogenic differentiation via AMPK mediated pathway. Front Endocrinol (Lausanne). 12(662451)2021.PubMed/NCBI View Article : Google Scholar

Related Articles

  • Abstract
  • View
  • Download
  • Twitter
Copy and paste a formatted citation
Spandidos Publications style
Liao B and Han Z: Roflumilast reduces myocardial ischemia reperfusion injury in vivo and in vitro by activating the AMPK signaling pathway. Exp Ther Med 25: 302, 2023.
APA
Liao, B., & Han, Z. (2023). Roflumilast reduces myocardial ischemia reperfusion injury in vivo and in vitro by activating the AMPK signaling pathway. Experimental and Therapeutic Medicine, 25, 302. https://doi.org/10.3892/etm.2023.12001
MLA
Liao, B., Han, Z."Roflumilast reduces myocardial ischemia reperfusion injury in vivo and in vitro by activating the AMPK signaling pathway". Experimental and Therapeutic Medicine 25.6 (2023): 302.
Chicago
Liao, B., Han, Z."Roflumilast reduces myocardial ischemia reperfusion injury in vivo and in vitro by activating the AMPK signaling pathway". Experimental and Therapeutic Medicine 25, no. 6 (2023): 302. https://doi.org/10.3892/etm.2023.12001
Copy and paste a formatted citation
x
Spandidos Publications style
Liao B and Han Z: Roflumilast reduces myocardial ischemia reperfusion injury in vivo and in vitro by activating the AMPK signaling pathway. Exp Ther Med 25: 302, 2023.
APA
Liao, B., & Han, Z. (2023). Roflumilast reduces myocardial ischemia reperfusion injury in vivo and in vitro by activating the AMPK signaling pathway. Experimental and Therapeutic Medicine, 25, 302. https://doi.org/10.3892/etm.2023.12001
MLA
Liao, B., Han, Z."Roflumilast reduces myocardial ischemia reperfusion injury in vivo and in vitro by activating the AMPK signaling pathway". Experimental and Therapeutic Medicine 25.6 (2023): 302.
Chicago
Liao, B., Han, Z."Roflumilast reduces myocardial ischemia reperfusion injury in vivo and in vitro by activating the AMPK signaling pathway". Experimental and Therapeutic Medicine 25, no. 6 (2023): 302. https://doi.org/10.3892/etm.2023.12001
Follow us
  • Twitter
  • LinkedIn
  • Facebook
About
  • Spandidos Publications
  • Careers
  • Cookie Policy
  • Privacy Policy
How can we help?
  • Help
  • Live Chat
  • Contact
  • Email to our Support Team