Spandidos Publications Logo
  • About
    • About Spandidos
    • Aims and Scopes
    • Abstracting and Indexing
    • Editorial Policies
    • Reprints and Permissions
    • Job Opportunities
    • Terms and Conditions
    • Contact
  • Journals
    • All Journals
    • Oncology Letters
      • Oncology Letters
      • Information for Authors
      • Editorial Policies
      • Editorial Board
      • Aims and Scope
      • Abstracting and Indexing
      • Bibliographic Information
      • Archive
    • International Journal of Oncology
      • International Journal of Oncology
      • Information for Authors
      • Editorial Policies
      • Editorial Board
      • Aims and Scope
      • Abstracting and Indexing
      • Bibliographic Information
      • Archive
    • Molecular and Clinical Oncology
      • Molecular and Clinical Oncology
      • Information for Authors
      • Editorial Policies
      • Editorial Board
      • Aims and Scope
      • Abstracting and Indexing
      • Bibliographic Information
      • Archive
    • Experimental and Therapeutic Medicine
      • Experimental and Therapeutic Medicine
      • Information for Authors
      • Editorial Policies
      • Editorial Board
      • Aims and Scope
      • Abstracting and Indexing
      • Bibliographic Information
      • Archive
    • International Journal of Molecular Medicine
      • International Journal of Molecular Medicine
      • Information for Authors
      • Editorial Policies
      • Editorial Board
      • Aims and Scope
      • Abstracting and Indexing
      • Bibliographic Information
      • Archive
    • Biomedical Reports
      • Biomedical Reports
      • Information for Authors
      • Editorial Policies
      • Editorial Board
      • Aims and Scope
      • Abstracting and Indexing
      • Bibliographic Information
      • Archive
    • Oncology Reports
      • Oncology Reports
      • Information for Authors
      • Editorial Policies
      • Editorial Board
      • Aims and Scope
      • Abstracting and Indexing
      • Bibliographic Information
      • Archive
    • Molecular Medicine Reports
      • Molecular Medicine Reports
      • Information for Authors
      • Editorial Policies
      • Editorial Board
      • Aims and Scope
      • Abstracting and Indexing
      • Bibliographic Information
      • Archive
    • World Academy of Sciences Journal
      • World Academy of Sciences Journal
      • Information for Authors
      • Editorial Policies
      • Editorial Board
      • Aims and Scope
      • Abstracting and Indexing
      • Bibliographic Information
      • Archive
    • International Journal of Functional Nutrition
      • International Journal of Functional Nutrition
      • Information for Authors
      • Editorial Policies
      • Editorial Board
      • Aims and Scope
      • Abstracting and Indexing
      • Bibliographic Information
      • Archive
    • International Journal of Epigenetics
      • International Journal of Epigenetics
      • Information for Authors
      • Editorial Policies
      • Editorial Board
      • Aims and Scope
      • Abstracting and Indexing
      • Bibliographic Information
      • Archive
    • Medicine International
      • Medicine International
      • Information for Authors
      • Editorial Policies
      • Editorial Board
      • Aims and Scope
      • Abstracting and Indexing
      • Bibliographic Information
      • Archive
  • Articles
  • Information
    • Information for Authors
    • Information for Reviewers
    • Information for Librarians
    • Information for Advertisers
    • Conferences
  • Language Editing
Spandidos Publications Logo
  • About
    • About Spandidos
    • Aims and Scopes
    • Abstracting and Indexing
    • Editorial Policies
    • Reprints and Permissions
    • Job Opportunities
    • Terms and Conditions
    • Contact
  • Journals
    • All Journals
    • Biomedical Reports
      • Information for Authors
      • Editorial Policies
      • Editorial Board
      • Aims and Scope
      • Abstracting and Indexing
      • Bibliographic Information
      • Archive
    • Experimental and Therapeutic Medicine
      • Information for Authors
      • Editorial Policies
      • Editorial Board
      • Aims and Scope
      • Abstracting and Indexing
      • Bibliographic Information
      • Archive
    • International Journal of Epigenetics
      • Information for Authors
      • Editorial Policies
      • Editorial Board
      • Aims and Scope
      • Abstracting and Indexing
      • Bibliographic Information
      • Archive
    • International Journal of Functional Nutrition
      • Information for Authors
      • Editorial Policies
      • Editorial Board
      • Aims and Scope
      • Abstracting and Indexing
      • Bibliographic Information
      • Archive
    • International Journal of Molecular Medicine
      • Information for Authors
      • Editorial Policies
      • Editorial Board
      • Aims and Scope
      • Abstracting and Indexing
      • Bibliographic Information
      • Archive
    • International Journal of Oncology
      • Information for Authors
      • Editorial Policies
      • Editorial Board
      • Aims and Scope
      • Abstracting and Indexing
      • Bibliographic Information
      • Archive
    • Medicine International
      • Information for Authors
      • Editorial Policies
      • Editorial Board
      • Aims and Scope
      • Abstracting and Indexing
      • Bibliographic Information
      • Archive
    • Molecular and Clinical Oncology
      • Information for Authors
      • Editorial Policies
      • Editorial Board
      • Aims and Scope
      • Abstracting and Indexing
      • Bibliographic Information
      • Archive
    • Molecular Medicine Reports
      • Information for Authors
      • Editorial Policies
      • Editorial Board
      • Aims and Scope
      • Abstracting and Indexing
      • Bibliographic Information
      • Archive
    • Oncology Letters
      • Information for Authors
      • Editorial Policies
      • Editorial Board
      • Aims and Scope
      • Abstracting and Indexing
      • Bibliographic Information
      • Archive
    • Oncology Reports
      • Information for Authors
      • Editorial Policies
      • Editorial Board
      • Aims and Scope
      • Abstracting and Indexing
      • Bibliographic Information
      • Archive
    • World Academy of Sciences Journal
      • Information for Authors
      • Editorial Policies
      • Editorial Board
      • Aims and Scope
      • Abstracting and Indexing
      • Bibliographic Information
      • Archive
  • Articles
  • Information
    • For Authors
    • For Reviewers
    • For Librarians
    • For Advertisers
    • Conferences
  • Language Editing
Login Register Submit
  • This site uses cookies
  • You can change your cookie settings at any time by following the instructions in our Cookie Policy. To find out more, you may read our Privacy Policy.

    I agree
Search articles by DOI, keyword, author or affiliation
Search
Advanced Search
presentation
Experimental and Therapeutic Medicine
Join Editorial Board Propose a Special Issue
Print ISSN: 1792-0981 Online ISSN: 1792-1015
Journal Cover
December-2023 Volume 26 Issue 6

Full Size Image

Sign up for eToc alerts
Recommend to Library

Journals

International Journal of Molecular Medicine

International Journal of Molecular Medicine

International Journal of Molecular Medicine is an international journal devoted to molecular mechanisms of human disease.

International Journal of Oncology

International Journal of Oncology

International Journal of Oncology is an international journal devoted to oncology research and cancer treatment.

Molecular Medicine Reports

Molecular Medicine Reports

Covers molecular medicine topics such as pharmacology, pathology, genetics, neuroscience, infectious diseases, molecular cardiology, and molecular surgery.

Oncology Reports

Oncology Reports

Oncology Reports is an international journal devoted to fundamental and applied research in Oncology.

Experimental and Therapeutic Medicine

Experimental and Therapeutic Medicine

Experimental and Therapeutic Medicine is an international journal devoted to laboratory and clinical medicine.

Oncology Letters

Oncology Letters

Oncology Letters is an international journal devoted to Experimental and Clinical Oncology.

Biomedical Reports

Biomedical Reports

Explores a wide range of biological and medical fields, including pharmacology, genetics, microbiology, neuroscience, and molecular cardiology.

Molecular and Clinical Oncology

Molecular and Clinical Oncology

International journal addressing all aspects of oncology research, from tumorigenesis and oncogenes to chemotherapy and metastasis.

World Academy of Sciences Journal

World Academy of Sciences Journal

Multidisciplinary open-access journal spanning biochemistry, genetics, neuroscience, environmental health, and synthetic biology.

International Journal of Functional Nutrition

International Journal of Functional Nutrition

Open-access journal combining biochemistry, pharmacology, immunology, and genetics to advance health through functional nutrition.

International Journal of Epigenetics

International Journal of Epigenetics

Publishes open-access research on using epigenetics to advance understanding and treatment of human disease.

Medicine International

Medicine International

An International Open Access Journal Devoted to General Medicine.

Journal Cover
December-2023 Volume 26 Issue 6

Full Size Image

Sign up for eToc alerts
Recommend to Library

  • Article
  • Citations
    • Cite This Article
    • Download Citation
    • Create Citation Alert
    • Remove Citation Alert
    • Cited By
  • Similar Articles
    • Related Articles (in Spandidos Publications)
    • Similar Articles (Google Scholar)
    • Similar Articles (PubMed)
  • Download PDF
  • Download XML
  • View XML

  • Supplementary Files
    • Supplementary_Data.pdf
Article Open Access

SPINT2 is involved in the proliferation, migration and phenotypic switching of aortic smooth muscle cells: Implications for the pathogenesis of thoracic aortic dissection

  • Authors:
    • Jun Li
    • Changjun Yu
    • Kangmin Yu
    • Zhiyong Chen
    • Dan Xing
    • Binshan Zha
    • Wentao Xie
    • Huan Ouyang
  • View Affiliations / Copyright

    Affiliations: Department of Vascular Surgery, The First Affiliated Hospital of Anhui Medical University, Hefei, Anhui 230022, P.R. China, Department of Gastrointestinal Surgery, The First Affiliated Hospital of Anhui Medical University, Hefei, Anhui 230022, P.R. China, Department of Medical Record Management, The First Affiliated Hospital of Anhui Medical University, Hefei, Anhui 230022, P.R. China
    Copyright: © Li et al. This is an open access article distributed under the terms of Creative Commons Attribution License.
  • Article Number: 546
    |
    Published online on: October 9, 2023
       https://doi.org/10.3892/etm.2023.12245
  • Expand metrics +
Metrics: Total Views: 0 (Spandidos Publications: | PMC Statistics: )
Metrics: Total PDF Downloads: 0 (Spandidos Publications: | PMC Statistics: )
Cited By (CrossRef): 0 citations Loading Articles...

This article is mentioned in:



Abstract

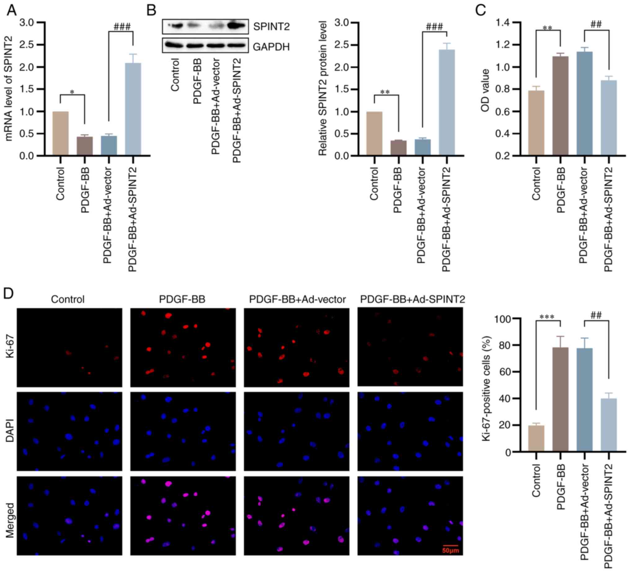
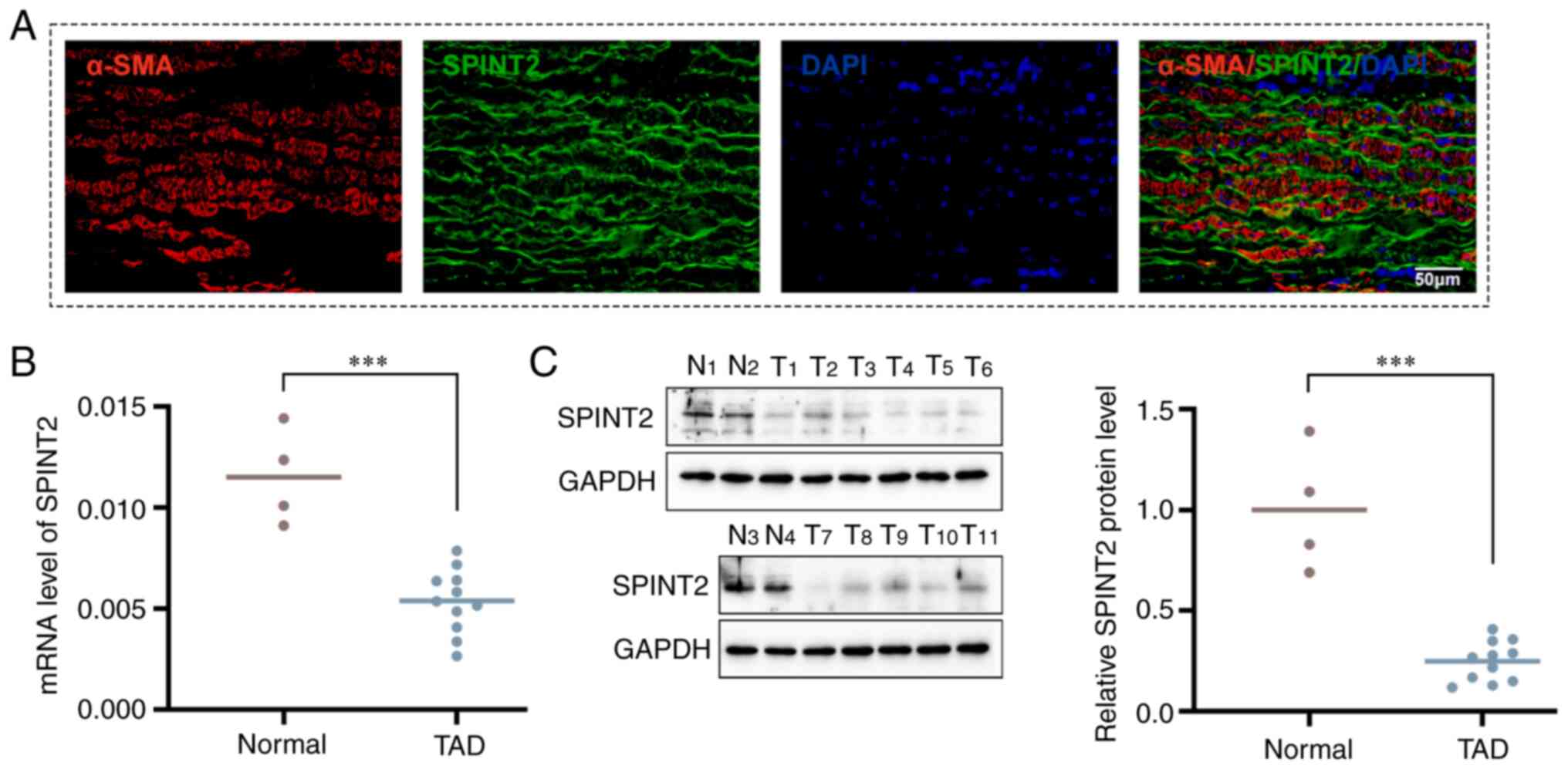
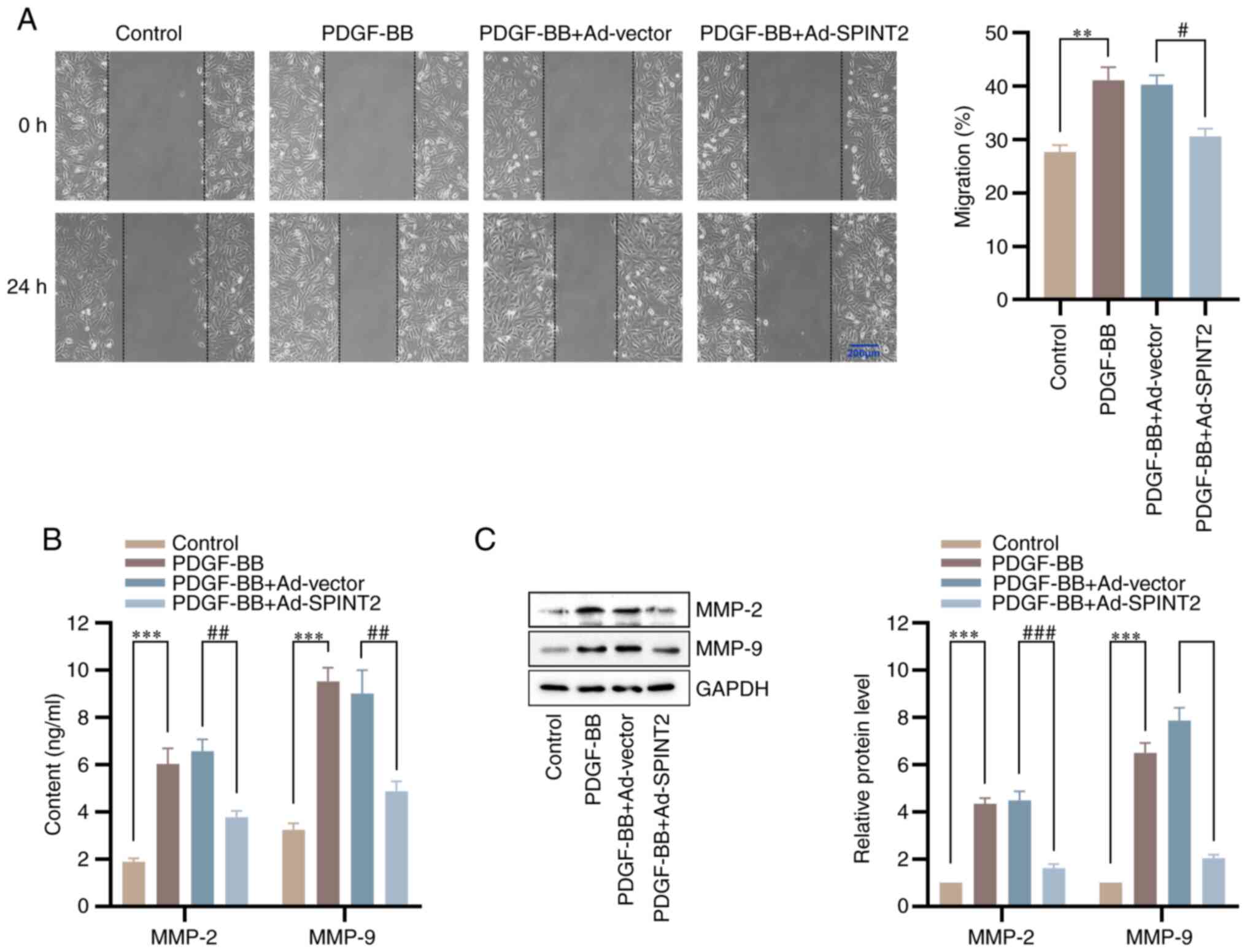
Thoracic aortic dissection (TAD) is a severe and extremely dangerous cardiovascular disease. Proliferation, migration and phenotypic switching of vascular smooth muscle cells (SMCs) are major pathogenetic mechanisms involved in the development of TAD. The present study was designed to investigate the expression and potential function of serine peptidase inhibitor Kunitz type 2 (SPINT2) in TAD. The gene expression profile data for ascending aorta from patients with TAD were downloaded from the GEO database with the accession number GSE52093. Bioinformatics analysis using GEO2R indicated that the differentially expressed SPINT2 was prominently decreased in TAD. The expression levels of SPINT2 mRNA and protein in aortic dissection specimens and normal aorta tissues were measured using reverse transcription‑quantitative PCR and western blotting. SPINT2 expression was downregulated in clinical samples from aortic dissection specimens of patients with TAD compared with the corresponding expression noted in tissues derived from patients without TAD. In vitro, platelet‑derived growth factor BB (PDGF‑BB) was applied to induce the isolated primary mouse aortic SMC phenotypic modulation (a significant upregulation in the expression levels of synthetic markers), and the SMCs were infected with the adenoviral vector, Ad‑SPINT2, to construct SPINT2‑overexpressed cell lines. SMC viability was detected by an MTT assay and SMC proliferation was detected via the presence of Ki‑67‑positive cells (immunofluorescence staining). To explore the effects of SPINT2 on SMC migration, a wound healing assay was conducted. ELISA and western blotting assays were used to measure the content and expression levels of MMP‑2 and MMP‑9. The expression levels of vimentin, collagen I, α‑SMA and SM22α were measured using western blotting. The PDGF‑BB‑induced proliferation and migration of SMCs were recovered by SPINT2 overexpression. The increase in the expression levels of SPINT2 reduced the expression levels of active matrix metalloproteinases (MMPs), MMP‑2 and MMP‑9. Overexpression of SPINT2 suppressed SMC switching from a contractile to a synthetic type, as evidenced by decreased vimentin and collagen I expression levels along with increased α‑smooth muscle actin and smooth muscle protein 22‑α expression levels. Furthermore, activation of ERK was inhibited in SPINT2‑overexpressing SMCs. A specific ERK agonist, 12‑O‑tetradecanoylphorbol‑13‑acetate, reversed the SPINT2‑mediated inhibition of SMC migration and the phenotypic switching. Collectively, the data indicated that SPINT2 was implicated in the proliferation, migration and phenotypic switching of aortic SMCs, suggesting that it may be involved in TAD progression.
View Figures

Figure 1

Figure 2

Figure 3

Figure 4

Figure 5

Figure 6

Figure 7

View References

1 

Xu Y, Ye J, Wang M, Wang Y, Ji Q, Huang Y, Zeng T, Wang Z, Ye D, Jiang H, et al: Increased interleukin-11 levels in thoracic aorta and plasma from patients with acute thoracic aortic dissection. Clin Chim Acta. 481:193–199. 2018.PubMed/NCBI View Article : Google Scholar

2 

DeMartino RR, Sen I, Huang Y, Bower TC, Oderich GS, Pochettino A, Greason K, Kalra M, Johnstone J, Shuja F, et al: Population-based assessment of the incidence of aortic dissection, intramural hematoma, and penetrating ulcer, and its associated mortality from 1995 to 2015. Circ Cardiovasc Qual Outcomes. 11(e004689)2018.PubMed/NCBI View Article : Google Scholar

3 

Doyle BJ and Norman PE: Computational biomechanics in thoracic aortic dissection: Today's approaches and Tomorrow's opportunities. Ann Biomed Eng. 44:71–83. 2016.PubMed/NCBI View Article : Google Scholar

4 

Fukui T: Management of acute aortic dissection and thoracic aortic rupture. J Intensive Care. 6(15)2018.PubMed/NCBI View Article : Google Scholar

5 

Rombouts KB, van Merrienboer TAR, Ket JCF, Bogunovic N, van der Velden J and Yeung KK: The role of vascular smooth muscle cells in the development of aortic aneurysms and dissections. Eur J Clin Invest. 52(e13697)2022.PubMed/NCBI View Article : Google Scholar

6 

Yuan Y, Wang C, Xu J, Tao J, Xu Z and Huang S: BRG1 overexpression in smooth muscle cells promotes the development of thoracic aortic dissection. BMC Cardiovasc Disord. 14(144)2014.PubMed/NCBI View Article : Google Scholar

7 

Rodrigues Bento J, Meester J, Luyckx I, Peeters S, Verstraeten A and Loeys B: The genetics and typical traits of thoracic aortic aneurysm and dissection. Annu Rev Genomics Hum Genet. 23:223–253. 2022.PubMed/NCBI View Article : Google Scholar

8 

Zhang X, Shen YH and LeMaire SA: Thoracic aortic dissection: Are matrix metalloproteinases involved? Vascular. 17:147–157. 2009.PubMed/NCBI View Article : Google Scholar

9 

Li T, Lv Z, Jing JJ, Yang J and Yuan Y: Matrix metalloproteinase family polymorphisms and the risk of aortic aneurysmal diseases: A systematic review and meta-analysis. Clin Genet. 93:15–32. 2018.PubMed/NCBI View Article : Google Scholar

10 

Morris MR, Gentle D, Abdulrahman M, Maina EN, Gupta K, Banks RE, Wiesener MS, Kishida T, Yao M, Teh B, et al: Tumor suppressor activity and epigenetic inactivation of hepatocyte growth factor activator inhibitor type 2/SPINT2 in papillary and clear cell renal cell carcinoma. Cancer Res. 65:4598–4606. 2005.PubMed/NCBI View Article : Google Scholar

11 

Kawaguchi T, Qin L, Shimomura T, Kondo J, Matsumoto K, Denda K and Kitamura N: Purification and cloning of hepatocyte growth factor activator inhibitor type 2, a Kunitz-type serine protease inhibitor. J Biol Chem. 272:27558–27564. 1997.PubMed/NCBI View Article : Google Scholar

12 

Rosen EM, Lamszus K, Laterra J, Polverini PJ, Rubin JS and Goldberg ID: HGF/SF in angiogenesis. Ciba Found Symp. 212:215–229. 1997.PubMed/NCBI View Article : Google Scholar

13 

Gallo S, Sala V, Gatti S and Crepaldi T: Cellular and molecular mechanisms of HGF/Met in the cardiovascular system. Clin Sci (Lond). 129:1173–1193. 2015.PubMed/NCBI View Article : Google Scholar

14 

Kawaguchi M and Kataoka H: Mechanisms of hepatocyte growth factor activation in cancer tissues. Cancers (Basel). 6:1890–1904. 2014.PubMed/NCBI View Article : Google Scholar

15 

Ko CJ, Hsu TW, Wu SR, Lan SW, Hsiao TF, Lin HY, Lin HH, Tu HF, Lee CF, Huang CC, et al: Inhibition of TMPRSS2 by HAI-2 reduces prostate cancer cell invasion and metastasis. Oncogene. 39:5950–5963. 2020.PubMed/NCBI View Article : Google Scholar

16 

Nakamura K, Abarzua F, Hongo A, Kodama J, Nasu Y, Kumon H and Hiramatsu Y: Hepatocyte growth factor activator inhibitors (HAI-1 and HAI-2) are potential targets in uterine leiomyosarcoma. Int J Oncol. 37:605–614. 2010.PubMed/NCBI View Article : Google Scholar

17 

Pereira MS, Celeiro SP, Costa AM, Pinto F, Popov S, de Almeida GC, Amorim J, Pires MM, Pinheiro C, Lopes JM, et al: Loss of SPINT2 expression frequently occurs in glioma, leading to increased growth and invasion via MMP2. Cell Oncol (Dordr). 43:107–121. 2020.PubMed/NCBI View Article : Google Scholar

18 

Nakamura K, Hongo A, Kodama J and Hiramatsu Y: The role of hepatocyte growth factor activator inhibitor (HAI)-1 and HAI-2 in endometrial cancer. Int J Cancer. 128:2613–2624. 2011.PubMed/NCBI View Article : Google Scholar

19 

Golovina VA and Blaustein MP: Preparation of primary cultured mesenteric artery smooth muscle cells for fluorescent imaging and physiological studies. Nat Protoc. 1:2681–2687. 2006.PubMed/NCBI View Article : Google Scholar

20 

Livak KJ and Schmittgen TD: Analysis of relative gene expression data using real-time quantitative PCR and the 2(-Delta Delta C(T)) method. Methods. 25:402–408. 2001.PubMed/NCBI View Article : Google Scholar

21 

Zhu N, Xiang Y, Zhao X, Cai C, Chen H, Jiang W, Wang Y and Zeng C: Thymoquinone suppresses platelet-derived growth factor-BB-induced vascular smooth muscle cell proliferation, migration and neointimal formation. J Cell Mol Med. 23:8482–8492. 2019.PubMed/NCBI View Article : Google Scholar

22 

Shen YH, LeMaire SA, Webb NR, Cassis LA, Daugherty A and Lu HS: Aortic aneurysms and dissections series. Arterioscler Thromb Vasc Biol. 40:e37–e46. 2020.PubMed/NCBI View Article : Google Scholar

23 

Liu R, Leslie KL and Martin KA: Epigenetic regulation of smooth muscle cell plasticity. Biochim Biophys Acta. 1849:448–453. 2015.PubMed/NCBI View Article : Google Scholar

24 

Grond-Ginsbach C, Pjontek R, Aksay SS, Hyhlik-Durr A, Bockler D and Gross-Weissmann ML: Spontaneous arterial dissection: Phenotype and molecular pathogenesis. Cell Mol Life Sci. 67:1799–1815. 2010.PubMed/NCBI View Article : Google Scholar

25 

Bornfeldt KE, Raines EW, Graves LM, Skinner MP, Krebs EG and Ross R: Platelet-derived growth factor. Distinct signal transduction pathways associated with migration versus proliferation. Ann N Y Acad Sci. 766:416–430. 1995.PubMed/NCBI View Article : Google Scholar

26 

Sun L, Wang C, Yuan Y, Guo Z, He Y, Ma W and Zhang J: Downregulation of HDAC1 suppresses media degeneration by inhibiting the migration and phenotypic switch of aortic vascular smooth muscle cells in aortic dissection. J Cell Physiol. 235:8747–8756. 2020.PubMed/NCBI View Article : Google Scholar

27 

Roversi FM, Olalla Saad ST and Machado-Neto JA: Serine peptidase inhibitor Kunitz type 2 (SPINT2) in cancer development and progression. Biomed Pharmacother. 101:278–286. 2018.PubMed/NCBI View Article : Google Scholar

28 

Parr C and Jiang WG: Hepatocyte growth factor activation inhibitors (HAI-1 and HAI-2) regulate HGF-induced invasion of human breast cancer cells. Int J Cancer. 119:1176–1183. 2006.PubMed/NCBI View Article : Google Scholar

29 

Tsai CH, Teng CH, Tu YT, Cheng TS, Wu SR, Ko CJ, Shyu HY, Lan SW, Huang HP, Tzeng SF, et al: HAI-2 suppresses the invasive growth and metastasis of prostate cancer through regulation of matriptase. Oncogene. 33:4643–4652. 2014.PubMed/NCBI View Article : Google Scholar

30 

Ma Z, Liu D, Li W, Di S, Zhang Z, Zhang J, Xu L, Guo K, Zhu Y, Han J, et al: STYK1 promotes tumor growth and metastasis by reducing SPINT2/HAI-2 expression in non-small cell lung cancer. Cell Death Dis. 10(435)2019.PubMed/NCBI View Article : Google Scholar

31 

Wu SR, Lin CH, Shih HP, Ko CJ, Lin HY, Lan SW, Lin HH, Tu HF, Ho CC, Huang HP and Lee MS: HAI-2 as a novel inhibitor of plasmin represses lung cancer cell invasion and metastasis. Br J Cancer. 120:499–511. 2019.PubMed/NCBI View Article : Google Scholar

32 

Maguire EM, Pearce SWA, Xiao R, Oo AY and Xiao Q: Matrix metalloproteinase in abdominal aortic aneurysm and aortic dissection. Pharmaceuticals (Basel). 12(118)2019.PubMed/NCBI View Article : Google Scholar

33 

Liu O, Li J, Xin Y, Qin Y, Li H, Gong M, Liu Y, Wang X, Li J and Zhang H: Association of MMP-2 gene haplotypes with thoracic aortic dissection in Chinese Han population. BMC Cardiovasc Disord. 16(11)2016.PubMed/NCBI View Article : Google Scholar

34 

Huang H: Matrix Metalloproteinase-9 (MMP-9) as a cancer biomarker and MMP-9 biosensors: Recent advances. Sensors (Basel). 18(3249)2018.PubMed/NCBI View Article : Google Scholar

35 

Hsuan CF, Lu YC, Tsai IT, Houng JY, Wang SW, Chang TH, Chen YL and Chang CC: Glossogyne tenuifolia Attenuates proliferation and migration of vascular smooth muscle cells. Molecules. 25(5825)2020.PubMed/NCBI View Article : Google Scholar

36 

Jing Y, Gao B, Han Z, Xia L and Xin S: The protective effect of HOXA5 on carotid atherosclerosis occurs by modulating the vascular smooth muscle cell phenotype. Mol Cell Endocrinol. 534(111366)2021.PubMed/NCBI View Article : Google Scholar

37 

Romaniello F, Mazzaglia D, Pellegrino A, Grego S, Fiorito R, Ferlosio A, Chiariello L and Orlandi A: Aortopathy in Marfan syndrome: An update. Cardiovasc Pathol. 23:261–266. 2014.PubMed/NCBI View Article : Google Scholar

38 

Milewicz DM, Trybus KM, Guo DC, Sweeney HL, Regalado E, Kamm K and Stull JT: Altered smooth muscle cell force generation as a driver of thoracic aortic aneurysms and dissections. Arterioscler Thromb Vasc Biol. 37:26–34. 2017.PubMed/NCBI View Article : Google Scholar

39 

Zhu SB, Zhu J, Zhou ZZ, Xi EP, Wang RP and Zhang Y: TGF-β1 induces human aortic vascular smooth muscle cell phenotype switch through PI3K/AKT/ID2 signaling. Am J Transl Res. 7:2764–2774. 2015.PubMed/NCBI

40 

Shi X, Ma W, Pan Y, Li Y, Wang H, Pan S, Tian Y, Xu C and Li L: MiR-126-5p promotes contractile switching of aortic smooth muscle cells by targeting VEPH1 and alleviates Ang II-induced abdominal aortic aneurysm in mice. Lab Invest. 100:1564–1574. 2020.PubMed/NCBI View Article : Google Scholar

41 

Kim S and Kang H: miR-15b induced by platelet-derived growth factor signaling is required for vascular smooth muscle cell proliferation. BMB Rep. 46:550–554. 2013.PubMed/NCBI View Article : Google Scholar

42 

Shi N, Li CX, Cui XB, Tomarev SI and Chen SY: Olfactomedin 2 regulates smooth muscle phenotypic modulation and vascular remodeling through mediating runt-related transcription factor 2 binding to serum response factor. Arterioscler Thromb Vasc Biol. 37:446–454. 2017.PubMed/NCBI View Article : Google Scholar

43 

Liu H, Chen H, Deng X, Peng Y, Zeng Q, Song Z, He W, Zhang L, Xiao T, Gao G and Li B: Knockdown of TRIM28 inhibits PDGF-BB-induced vascular smooth muscle cell proliferation and migration. Chem Biol Interact. 311(108772)2019.PubMed/NCBI View Article : Google Scholar

44 

Fasolo A, Sessa C, Gianni L and Broggini M: Seminars in clinical pharmacology: An introduction to MET inhibitors for the medical oncologist. Ann Oncol. 24:14–20. 2013.PubMed/NCBI View Article : Google Scholar

45 

Pedroza AJ, Koyano T, Trojan J, Rubin A, Palmon I, Jaatinen K, Burdon G, Chang P, Tashima Y, Cui JZ, et al: Divergent effects of canonical and non-canonical TGF-β signalling on mixed contractile-synthetic smooth muscle cell phenotype in human Marfan syndrome aortic root aneurysms. J Cell Mol Med. 24:2369–2383. 2020.PubMed/NCBI View Article : Google Scholar

46 

Liang KW, Ting CT, Yin SC, Chen YT, Lin SJ, Liao JK and Hsu SL: Berberine suppresses MEK/ERK-dependent Egr-1 signaling pathway and inhibits vascular smooth muscle cell regrowth after in vitro mechanical injury. Biochem Pharmacol. 71:806–817. 2006.PubMed/NCBI View Article : Google Scholar

47 

Lim WW, Corden B, Ng B, Vanezis K, D'Agostino G, Widjaja AA, Song WH, Xie C, Su L, Kwek XY, et al: Interleukin-11 is important for vascular smooth muscle phenotypic switching and aortic inflammation, fibrosis and remodeling in mouse models. Sci Rep. 10(17853)2020.PubMed/NCBI View Article : Google Scholar

48 

Hiratsuka T, Fujita Y, Naoki H, Aoki K, Kamioka Y and Matsuda M: Intercellular propagation of extracellular signal-regulated kinase activation revealed by in vivo imaging of mouse skin. Elife. 4(e05178)2015.PubMed/NCBI View Article : Google Scholar

49 

Refsnes M, Skuland T, Lag M, Schwarze PE and Ovrevik J: Differential NF-kappaB and MAPK activation underlies fluoride- and TPA-mediated CXCL8 (IL-8) induction in lung epithelial cells. J Inflamm Res. 7:169–185. 2014.PubMed/NCBI View Article : Google Scholar

50 

Rushworth LK, Kidger AM, Delavaine L, Stewart G, van Schelven S, Davidson J, Bryant CJ, Caddye E, East P, Caunt CJ and Keyse SM: Dual-specificity phosphatase 5 regulates nuclear ERK activity and suppresses skin cancer by inhibiting mutant Harvey-Ras (HRasQ61L)-driven SerpinB2 expression. Proc Natl Acad Sci USA. 111:18267–18272. 2014.PubMed/NCBI View Article : Google Scholar

51 

Turner NA, O'Regan DJ, Ball SG and Porter KE: Simvastatin inhibits MMP-9 secretion from human saphenous vein smooth muscle cells by inhibiting the RhoA/ROCK pathway and reducing MMP-9 mRNA levels. FASEB J. 19:804–806. 2005.PubMed/NCBI View Article : Google Scholar

Related Articles

  • Abstract
  • View
  • Download
  • Twitter
Copy and paste a formatted citation
Spandidos Publications style
Li J, Yu C, Yu K, Chen Z, Xing D, Zha B, Xie W and Ouyang H: SPINT2 is involved in the proliferation, migration and phenotypic switching of aortic smooth muscle cells: Implications for the pathogenesis of thoracic aortic dissection. Exp Ther Med 26: 546, 2023.
APA
Li, J., Yu, C., Yu, K., Chen, Z., Xing, D., Zha, B. ... Ouyang, H. (2023). SPINT2 is involved in the proliferation, migration and phenotypic switching of aortic smooth muscle cells: Implications for the pathogenesis of thoracic aortic dissection. Experimental and Therapeutic Medicine, 26, 546. https://doi.org/10.3892/etm.2023.12245
MLA
Li, J., Yu, C., Yu, K., Chen, Z., Xing, D., Zha, B., Xie, W., Ouyang, H."SPINT2 is involved in the proliferation, migration and phenotypic switching of aortic smooth muscle cells: Implications for the pathogenesis of thoracic aortic dissection". Experimental and Therapeutic Medicine 26.6 (2023): 546.
Chicago
Li, J., Yu, C., Yu, K., Chen, Z., Xing, D., Zha, B., Xie, W., Ouyang, H."SPINT2 is involved in the proliferation, migration and phenotypic switching of aortic smooth muscle cells: Implications for the pathogenesis of thoracic aortic dissection". Experimental and Therapeutic Medicine 26, no. 6 (2023): 546. https://doi.org/10.3892/etm.2023.12245
Copy and paste a formatted citation
x
Spandidos Publications style
Li J, Yu C, Yu K, Chen Z, Xing D, Zha B, Xie W and Ouyang H: SPINT2 is involved in the proliferation, migration and phenotypic switching of aortic smooth muscle cells: Implications for the pathogenesis of thoracic aortic dissection. Exp Ther Med 26: 546, 2023.
APA
Li, J., Yu, C., Yu, K., Chen, Z., Xing, D., Zha, B. ... Ouyang, H. (2023). SPINT2 is involved in the proliferation, migration and phenotypic switching of aortic smooth muscle cells: Implications for the pathogenesis of thoracic aortic dissection. Experimental and Therapeutic Medicine, 26, 546. https://doi.org/10.3892/etm.2023.12245
MLA
Li, J., Yu, C., Yu, K., Chen, Z., Xing, D., Zha, B., Xie, W., Ouyang, H."SPINT2 is involved in the proliferation, migration and phenotypic switching of aortic smooth muscle cells: Implications for the pathogenesis of thoracic aortic dissection". Experimental and Therapeutic Medicine 26.6 (2023): 546.
Chicago
Li, J., Yu, C., Yu, K., Chen, Z., Xing, D., Zha, B., Xie, W., Ouyang, H."SPINT2 is involved in the proliferation, migration and phenotypic switching of aortic smooth muscle cells: Implications for the pathogenesis of thoracic aortic dissection". Experimental and Therapeutic Medicine 26, no. 6 (2023): 546. https://doi.org/10.3892/etm.2023.12245
Follow us
  • Twitter
  • LinkedIn
  • Facebook
About
  • Spandidos Publications
  • Careers
  • Cookie Policy
  • Privacy Policy
How can we help?
  • Help
  • Live Chat
  • Contact
  • Email to our Support Team