Spandidos Publications Logo
  • About
    • About Spandidos
    • Aims and Scopes
    • Abstracting and Indexing
    • Editorial Policies
    • Reprints and Permissions
    • Job Opportunities
    • Terms and Conditions
    • Contact
  • Journals
    • All Journals
    • Oncology Letters
      • Oncology Letters
      • Information for Authors
      • Editorial Policies
      • Editorial Board
      • Aims and Scope
      • Abstracting and Indexing
      • Bibliographic Information
      • Archive
    • International Journal of Oncology
      • International Journal of Oncology
      • Information for Authors
      • Editorial Policies
      • Editorial Board
      • Aims and Scope
      • Abstracting and Indexing
      • Bibliographic Information
      • Archive
    • Molecular and Clinical Oncology
      • Molecular and Clinical Oncology
      • Information for Authors
      • Editorial Policies
      • Editorial Board
      • Aims and Scope
      • Abstracting and Indexing
      • Bibliographic Information
      • Archive
    • Experimental and Therapeutic Medicine
      • Experimental and Therapeutic Medicine
      • Information for Authors
      • Editorial Policies
      • Editorial Board
      • Aims and Scope
      • Abstracting and Indexing
      • Bibliographic Information
      • Archive
    • International Journal of Molecular Medicine
      • International Journal of Molecular Medicine
      • Information for Authors
      • Editorial Policies
      • Editorial Board
      • Aims and Scope
      • Abstracting and Indexing
      • Bibliographic Information
      • Archive
    • Biomedical Reports
      • Biomedical Reports
      • Information for Authors
      • Editorial Policies
      • Editorial Board
      • Aims and Scope
      • Abstracting and Indexing
      • Bibliographic Information
      • Archive
    • Oncology Reports
      • Oncology Reports
      • Information for Authors
      • Editorial Policies
      • Editorial Board
      • Aims and Scope
      • Abstracting and Indexing
      • Bibliographic Information
      • Archive
    • Molecular Medicine Reports
      • Molecular Medicine Reports
      • Information for Authors
      • Editorial Policies
      • Editorial Board
      • Aims and Scope
      • Abstracting and Indexing
      • Bibliographic Information
      • Archive
    • World Academy of Sciences Journal
      • World Academy of Sciences Journal
      • Information for Authors
      • Editorial Policies
      • Editorial Board
      • Aims and Scope
      • Abstracting and Indexing
      • Bibliographic Information
      • Archive
    • International Journal of Functional Nutrition
      • International Journal of Functional Nutrition
      • Information for Authors
      • Editorial Policies
      • Editorial Board
      • Aims and Scope
      • Abstracting and Indexing
      • Bibliographic Information
      • Archive
    • International Journal of Epigenetics
      • International Journal of Epigenetics
      • Information for Authors
      • Editorial Policies
      • Editorial Board
      • Aims and Scope
      • Abstracting and Indexing
      • Bibliographic Information
      • Archive
    • Medicine International
      • Medicine International
      • Information for Authors
      • Editorial Policies
      • Editorial Board
      • Aims and Scope
      • Abstracting and Indexing
      • Bibliographic Information
      • Archive
  • Articles
  • Information
    • Information for Authors
    • Information for Reviewers
    • Information for Librarians
    • Information for Advertisers
    • Conferences
  • Language Editing
Spandidos Publications Logo
  • About
    • About Spandidos
    • Aims and Scopes
    • Abstracting and Indexing
    • Editorial Policies
    • Reprints and Permissions
    • Job Opportunities
    • Terms and Conditions
    • Contact
  • Journals
    • All Journals
    • Biomedical Reports
      • Information for Authors
      • Editorial Policies
      • Editorial Board
      • Aims and Scope
      • Abstracting and Indexing
      • Bibliographic Information
      • Archive
    • Experimental and Therapeutic Medicine
      • Information for Authors
      • Editorial Policies
      • Editorial Board
      • Aims and Scope
      • Abstracting and Indexing
      • Bibliographic Information
      • Archive
    • International Journal of Epigenetics
      • Information for Authors
      • Editorial Policies
      • Editorial Board
      • Aims and Scope
      • Abstracting and Indexing
      • Bibliographic Information
      • Archive
    • International Journal of Functional Nutrition
      • Information for Authors
      • Editorial Policies
      • Editorial Board
      • Aims and Scope
      • Abstracting and Indexing
      • Bibliographic Information
      • Archive
    • International Journal of Molecular Medicine
      • Information for Authors
      • Editorial Policies
      • Editorial Board
      • Aims and Scope
      • Abstracting and Indexing
      • Bibliographic Information
      • Archive
    • International Journal of Oncology
      • Information for Authors
      • Editorial Policies
      • Editorial Board
      • Aims and Scope
      • Abstracting and Indexing
      • Bibliographic Information
      • Archive
    • Medicine International
      • Information for Authors
      • Editorial Policies
      • Editorial Board
      • Aims and Scope
      • Abstracting and Indexing
      • Bibliographic Information
      • Archive
    • Molecular and Clinical Oncology
      • Information for Authors
      • Editorial Policies
      • Editorial Board
      • Aims and Scope
      • Abstracting and Indexing
      • Bibliographic Information
      • Archive
    • Molecular Medicine Reports
      • Information for Authors
      • Editorial Policies
      • Editorial Board
      • Aims and Scope
      • Abstracting and Indexing
      • Bibliographic Information
      • Archive
    • Oncology Letters
      • Information for Authors
      • Editorial Policies
      • Editorial Board
      • Aims and Scope
      • Abstracting and Indexing
      • Bibliographic Information
      • Archive
    • Oncology Reports
      • Information for Authors
      • Editorial Policies
      • Editorial Board
      • Aims and Scope
      • Abstracting and Indexing
      • Bibliographic Information
      • Archive
    • World Academy of Sciences Journal
      • Information for Authors
      • Editorial Policies
      • Editorial Board
      • Aims and Scope
      • Abstracting and Indexing
      • Bibliographic Information
      • Archive
  • Articles
  • Information
    • For Authors
    • For Reviewers
    • For Librarians
    • For Advertisers
    • Conferences
  • Language Editing
Login Register Submit
  • This site uses cookies
  • You can change your cookie settings at any time by following the instructions in our Cookie Policy. To find out more, you may read our Privacy Policy.

    I agree
Search articles by DOI, keyword, author or affiliation
Search
Advanced Search
presentation
Experimental and Therapeutic Medicine
Join Editorial Board Propose a Special Issue
Print ISSN: 1792-0981 Online ISSN: 1792-1015
Journal Cover
December-2023 Volume 26 Issue 6

Full Size Image

Sign up for eToc alerts
Recommend to Library

Journals

International Journal of Molecular Medicine

International Journal of Molecular Medicine

International Journal of Molecular Medicine is an international journal devoted to molecular mechanisms of human disease.

International Journal of Oncology

International Journal of Oncology

International Journal of Oncology is an international journal devoted to oncology research and cancer treatment.

Molecular Medicine Reports

Molecular Medicine Reports

Covers molecular medicine topics such as pharmacology, pathology, genetics, neuroscience, infectious diseases, molecular cardiology, and molecular surgery.

Oncology Reports

Oncology Reports

Oncology Reports is an international journal devoted to fundamental and applied research in Oncology.

Experimental and Therapeutic Medicine

Experimental and Therapeutic Medicine

Experimental and Therapeutic Medicine is an international journal devoted to laboratory and clinical medicine.

Oncology Letters

Oncology Letters

Oncology Letters is an international journal devoted to Experimental and Clinical Oncology.

Biomedical Reports

Biomedical Reports

Explores a wide range of biological and medical fields, including pharmacology, genetics, microbiology, neuroscience, and molecular cardiology.

Molecular and Clinical Oncology

Molecular and Clinical Oncology

International journal addressing all aspects of oncology research, from tumorigenesis and oncogenes to chemotherapy and metastasis.

World Academy of Sciences Journal

World Academy of Sciences Journal

Multidisciplinary open-access journal spanning biochemistry, genetics, neuroscience, environmental health, and synthetic biology.

International Journal of Functional Nutrition

International Journal of Functional Nutrition

Open-access journal combining biochemistry, pharmacology, immunology, and genetics to advance health through functional nutrition.

International Journal of Epigenetics

International Journal of Epigenetics

Publishes open-access research on using epigenetics to advance understanding and treatment of human disease.

Medicine International

Medicine International

An International Open Access Journal Devoted to General Medicine.

Journal Cover
December-2023 Volume 26 Issue 6

Full Size Image

Sign up for eToc alerts
Recommend to Library

  • Article
  • Citations
    • Cite This Article
    • Download Citation
    • Create Citation Alert
    • Remove Citation Alert
    • Cited By
  • Similar Articles
    • Related Articles (in Spandidos Publications)
    • Similar Articles (Google Scholar)
    • Similar Articles (PubMed)
  • Download PDF
  • Download XML
  • View XML

  • Supplementary Files
    • Supplementary_Data.pdf
Article Open Access

miR‑149‑3p suppresses the proliferation and metastasis of glioma cells by targeting the CBX2/Wnt/β‑catenin pathway

  • Authors:
    • Yanjun Wang
    • Yanqun Song
    • Zhongcheng Liu
    • Junmin Li
    • Guodong Wang
    • Hong Pan
    • Zhiming Zheng
  • View Affiliations / Copyright

    Affiliations: Department of Neurosurgery, Shandong Provincial Hospital Affiliated to Shandong First Medical University, Jinan, Shandong 250021, P.R. China, Department of Neurosurgery, The Third People's Hospital of Heze City, Heze, Shandong 274031, P.R. China, Department of Neurosurgery, The First People's Hospital of Tai'an, Tai'an, Shandong 271000, P.R. China, Department of Obstetrics and Gynecology, Jinan Maternity and Child Care Hospital, Jinan, Shandong 250021, P.R. China, Department of Ophthalmology, Shandong Provincial Hospital Affiliated to Shandong First Medical University, Jinan, Shandong 250021, P.R. China
    Copyright: © Wang et al. This is an open access article distributed under the terms of Creative Commons Attribution License.
  • Article Number: 562
    |
    Published online on: October 19, 2023
       https://doi.org/10.3892/etm.2023.12261
  • Expand metrics +
Metrics: Total Views: 0 (Spandidos Publications: | PMC Statistics: )
Metrics: Total PDF Downloads: 0 (Spandidos Publications: | PMC Statistics: )
Cited By (CrossRef): 0 citations Loading Articles...

This article is mentioned in:



Abstract

The present study aimed to investigate the role of miR‑149‑3p/chromobox 2 (CBX2)/Wnt/β‑catenin pathway in the proliferation and metastasis of glioma cells. The expression and clinical significance of miR‑149‑3p and CBX2 were analyzed using data from public databases. Cell Counting Kit‑8 and colony formation assays were performed to measure cell proliferation. Transwell assays were used to assess cell invasion. The results showed that miR‑149‑3p was downregulated and CBX2 was upregulated in glioma, and that the downregulated expression of miR‑149‑3p promoted the proliferation and invasion of glioma cells. In addition, downregulated expression of CBX2 suppressed the proliferation and invasion of glioma cells. Dual‑luciferase assay indicated that CBX2 is a target gene of miR149‑3p. The possible molecular mechanism of CBX2 was probed by western blotting, which showed that it may further affect the Wnt/β‑catenin pathway. These present findings demonstrated that miR‑149‑3p may function as a tumor suppressor miRNA by directly regulating CBX2 and serve important roles in the malignancy of glioma.

Introduction

Glioma is one of the most common and fatal malignant intracranial types of cancer, accounting for ~50% of central nervous system tumors (1). Gliomas are classified according to the World Health Organization (WHO) and graded from I to IV based on their histology and characteristics (2). WHO grade Ⅳ glioblastomas typically originate from astrocytic cells and are the most commonly diagnosed malignant brain tumors (3). At present, the primary treatment for glioma is surgical resection and postoperative adjuvant therapy, including radiotherapy, chemotherapy, electric field therapy, and immunotherapy. Despite advances in current treatment strategies, a high-grade glioma is almost always a fatal disease with an overall median survival of 9-10 months (4). Therefore, there is an urgent need to understand the key factors responsible for the pathogenesis and progression of glioma to provide a theoretical basis for inhibiting the progression of glioma. MicroRNAs (miRNAs/miRs) are short non-coding (nc)RNA regulatory elements, which are usually >25 nucleotides in length. Initially, they are present as pre-miRNA processed through RNase III in the nucleus and exported to the cytoplasm where they participate in several cellular processes (5). During gene expression, miRNAs can regulate the post-transcriptional levels by binding to one or multiple specific mRNA targets, promoting gene degradation and suppressing translation (6). Moreover, these molecules play an important role in cancer pathogenesis; therefore, these ncRNA molecules have been thoroughly investigated and found to be dysregulated in several types of human cancer including gliomas (7). With theoretical research going deeper in analyzing the function of miRNAs, several miRNAs have been categorized as glioma oncogenes or suppressor genes, depending on the specific actions they perform in the carcinogenesis of gliomas (8-10). In addition, miRNA-controlled gene expression has arisen as a novel potential therapeutic option for the management of glioma (11-13). The expression levels of miR-149-3p, an evolutionarily conserved miRNA, were reported to be altered in tumors and shown to regulate several physiological processes, including proliferation, apoptosis, cell cycle and metastasis, amongst other cellular behaviors. Nonetheless, the expression levels and physiological functions of miR-149-3p in gliomas remain to be fully elucidated.

Chromobox 2 (CBX2), a member of the chromodomain-containing proteins, participates in the polycomb group (PcG) family-mediated silencing of lineage-specific genes both in embryonic stem cells and multiple cancer types (14). In 2014, the oncogenic role of CBX2 was identified for the first time through genotranscriptomic meta-analysis in human cancers (14). Subsequent extensive research revealed that upregulation and amplification of CBX2 were significantly correlated with tumor metastatic progression, cell proliferation, and poor overall survival of patients (15-17). However, the exact function and expression levels in glioma remain unclear.

The present study demonstrated that miR-149-3p was downregulated in glioma, and this downregulation was associated with increased cell proliferation and invasion. To further study the mechanism of its oncogene role, possible downstream target genes were screened through bioinformatics analysis. Specifically, it was found that miR-149-3p target specific sequences of the CBX2 mRNA. It was also found that the downregulated expression of CBX2 was associated with the inhibition of the Wnt/β-catenin pathway. The findings of the present study demonstrated the potential role and the underlying molecular mechanism of miR-149-3p and CBX2 in the development of glioma and may provide novel insights for the diagnosis and treatment of glioma.

Materials and methods

Tissues and cells

A total of 10 pairs of glioma specimens and adjacent nontumor tissues were obtained from the Department of Neurosurgery at Shandong Provincial Hospital Affiliated with Shandong University. All samples were primary samples and had not received any treatment prior to the operation. Patients involved in the present study provided written informed consent for the use of their tissue samples. The present study was approved by the Ethics Committee of Shandong Provincial Hospital Affiliated with Shandong University (approval no. SZRJJ:NO.2021-077). 293T cells and human glioma cell lines U251 and HS683 were obtained from the Cell Bank of Type Culture Collection of the Chinese Academy of Sciences. The normal glial cell line SVG p12 was obtained from the American Type Culture Collection. All cell lines used in the present study were authenticated using Short Tandem Repeat profiling to ensure their identity. The cells were cultured in DMEM supplemented with 10% FBS (Biological Industries) at 37˚C with 5% CO2.

Bioinformatics analysis

Gene expression data of miRNA-149-3p and CBX2 in glioma and normal brain tissues, accession nos. GSE90603(18) and GSE147352(19) were downloaded from Gene Expression Omnibus (GEO). The glioma (glioblastoma multiforme and low-grade glioma) gene expression profiles and the corresponding clinical datasets were obtained from The Cancer Genome Atlas (TCGA) database, Gene Expression Profiling Interactive Analysis (GEPIA) and Chinese Glioma Genome Atlas (CGGA) databases. Target sequences of miR-149-3p and CBX2 were predicted using TargetScan.

Expression vector construction and cell transfection

The miR-149-3p inhibitor and its corresponding negative control (NC) were commercially synthesized by Shanghai GenePharma Co., Ltd. The 3'-untranslated region (UTR) of CBX2 was synthesized and cloned into the pGL4.10 vector, to generate the wild-type (WT) and mutant-type (MT) constructs (Shanghai GenePharma Co., Ltd). Small interfering (si)RNAs targeting CBX2 and the corresponding NC siRNAs were purchased from Shanghai GenePharma Co., Ltd. Vector or siRNA transfections were performed according to standard protocols (20) using Lipofectamine™ 2000 (Thermo Fisher Scientific, Inc.).

Reverse transcription-quantitative (RT-q)PCR

Total RNA from glioma tissues and cells was extracted by TRIzol® reagent and reverse transcribed into cDNA using the PrimeScript RT Reagent kit (Takara Bio, Inc. Japan). qPCR was performed using the Light Roche 480 Real-time PCR System, using a real-time quantitative PCR assay kit (Takara Bio, Inc.). GAPDH was used as the internal standard for mRNA expression, U6 small RNA was used as the internal reference for normalizing miRNA expression. The sequences of the primers used were: miR-149-3p forward, 5'-TTAGGGAGGGACGGGGG-3' and 5'CAGTGCGTGTCGTGGAGT-3' and reverse; CBX2 forward, 5'-TTCTGCCAACAGTCTGTCCC-3' and reverse, 5'-ATCCAGCCGGCAATCCTATG-3'; GAPDH forward, 5'-AGAAGGCTGGGGCTCATTTG-3' and reverse, 5'-AGGGGCCATCCACAGTCTTC-3'; and U6 forward, 5'-GCTCGCTTCGGCAGCACA-3' and reverse 5'-GAACGCTTCACGAATTTGCGTG-3'.

Cell Counting Kit-8 (CCK-8) assay

Cells in the logarithmic growth phase were seeded in a 96-well plate at a density of 2,500 cells/well and cultured in 100 µl culture medium, with three wells per condition. The cells were collected after 24, 48, 72 and 96 h, and 10 µl CCK-8 was added to each well. After incubation at 37˚C for 1 h, the absorbance values were measured at a wavelength of 450 nm using a microplate reader (EL340, BioTek Instruments, Inc.).

Colony-formation assay

The U251 and HS683 cells were obtained at 24 h post-transfection and seeded into 6-well plates (500 cells/well). The culture medium was replaced every 48 h. After 2 weeks of culture to allow for colony formation, the cells were fixed with 4% paraformaldehyde for 15 min at room temperature and stained with 0.1% crystal violet for 30 min at room temperature. Colonies were washed with PBS and counted.

Transwell assay

U251 and HS683 cells were obtained 24 h post-transfection, and 200 µl of the cell suspension (1x105 cells without FBS) was added to the upper chamber of the Transwell insert (MilliporeSigma) and 600 µl medium supplemented with 15% FBS was added to the lower chamber. After 24 h of incubation, the cells were fixed with 4% paraformaldehyde for 15 min at room temperature and stained using 1% crystal violet for 30 min at room temperature, and the number of cells was counted in randomly selected fields using a light microscope. Images were captured at a magnification of 200x.

Dual-luciferase assay

293 and U251 cells were seeded into 96-well plates (2x104 cells/well). After 24 h, 293 and U251 cells the miR-149-3p expression vectors were co-transfected with CBX2-WT or CBX2-MT vectors, and the pRL-TK vector was co-transfected as the control. After 48 h of transfection, the luciferase activity was measured using a Dual-Luciferase® Reporter Assay System (cat. no. E1910; Promega Corporation) according to the manufacturer's instruction. All experiments were performed in triplicate.

Western blotting

After transfection for 48 h, total protein was extracted, and the protein concentration was measured using a BCA protein assay kit (Beyotime Institute of Biotechnology). The proteins were separated using SDS-PAGE on a 10% SDS gel and subsequently transferred to a PVDF membrane. After blocking with 5% non-fat milk for 1 h at room temperature, the membranes were incubated with primary antibodies overnight at 4˚C, followed by incubation with a horseradish peroxidase-conjugated secondary antibody. The antibodies we used are as follows: Anti-CBX2 (cat. no. ab235305, 1:500; Abcam), anti-c-myc (1:500; cat. no. A1309; ABclonal Biotech Co., Ltd.), anti-cyclin D1 (1:1,000; cat. no. A11022; ABclonal Biotech Co., Ltd.), anti-c-myc (1:500; cat. no. A1309; ABclonal Biotech Co., Ltd.), anti-β-catenin (1:1,000; cat. no. A19657; ABclonal Biotech Co., Ltd.) and anti-GAPDH (Abcam, cat. no. ab9485, 1:2,500). Then, the membranes were washed three times with TBST and incubated with ECL Plus Reagent (MilliporeSigma). GAPDH was used as the loading control. Protein bands were visualized using ECL Plus Reagent on an Amersham Imager 600 (GE Healthcare).

Statistical analysis

The experiments were performed independently at least three times and data are presented as the mean ± SEM. Differences were compared using a one-way ANOVA followed by a Tukey's post hoc test. Analysis was performed using GraphPad Prism version 4.0 (GraphPad Software Inc.). P<0.05 was considered to indicate a statistically significant difference.

Results

miR149-3p expression is downregulated in gliomas

To investigate the expression of miR-149-3p in glioblastoma the miRNAs in the GEO dataset GSE90603(18) were clustered and estimated. The results showed that miR-149-3p expression was lower in glioblastoma tissues compared with the normal tissues (Fig. 1A). Subsequently, the miR-149-3p levels in 10 paired glioma tissue samples and the adjacent normal tissue samples were measured. The RT-qPCR results indicated that the miR-149-3p levels in glioma tissue samples were significantly decreased compared with those in the matched paracancerous tissues (Fig. 1B). Similarly, the levels of miR-149-3p were higher in SVG p12 cells than in U251 and HS683 cells (Fig. S1). The aforementioned results preliminarily showed that the expression of miR-149-3p was downregulated in gliomas.

Figure 1

Expression levels of miR-149-3p in gliomas. (A) miR-149-3p expression was low in gliomas based on data obtained from Gene Expression Omnibus. (B) Detection of miR-149-3p expression in gliomas and adjacent tissues (n=10). miR, microRNA; GBM, glioblastoma multiforme.

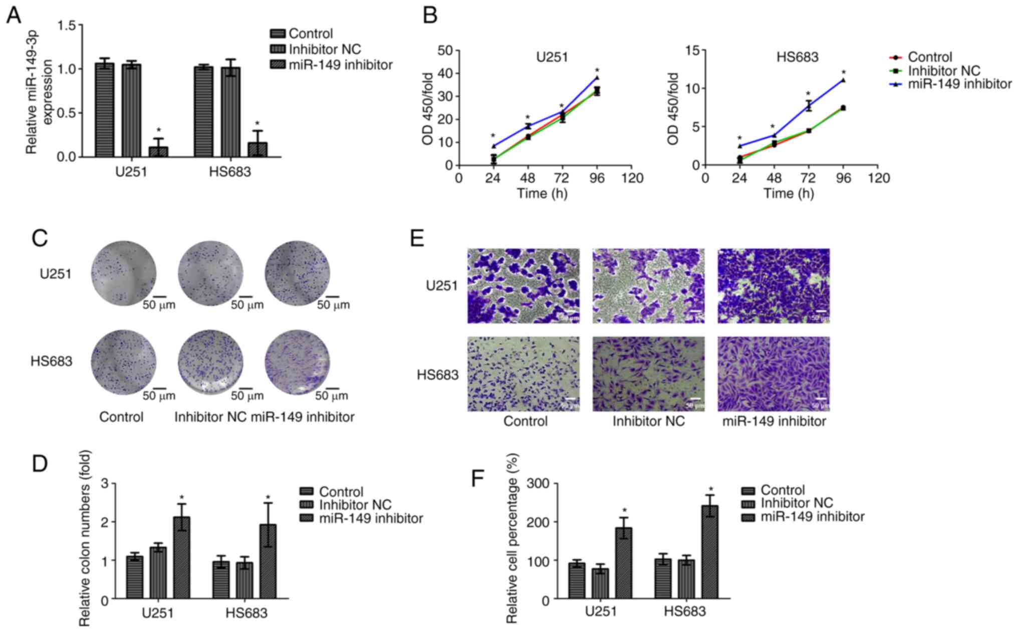
Downregulation of miR149-3p promotes glioma cell proliferation and invasion

To further verify the biological function of miR-149-3p, inhibitors of miR-149-3p were transfected into the U251 and HS683 cells. Successful transfection was confirmed using RT-qPCR (Fig. 2A). Cell viability and invasion of glioma cells were measured using CCK-8, colony formation, and Transwell assays. The results indicated that compared with those in the NC and control group, cell proliferation and invasion were increased after miR-149-3p inhibition (Fig. 2B-F). These results reveal that miR-149-3p may act as a tumor-suppressor gene influencing the growth and metastasis of glioma cells.

Figure 2

miR-149-3p inhibition decreases the cell viability and invasion of glioma cells. (A) After miR-149-3p inhibitors were transfected, the expression of miR-149-3p in glioblastoma cells was measured using reverse transcription-quantitative PCR. (B) Cell Counting Kit-8 assays were used to measure the cell viability of glioblastoma cells after transfection with miR-149-3p inhibitors. (C and D) Cell proliferation of glioblastoma cells after transfection with miR-149-3p inhibitors was measured using a colony formation assay. (E and F) Transwell assay was used to measure the invasiveness of glioblastoma cells after transfection with miR-149-3p inhibitors. *P<0.05 vs. NC. NC, negative control; miR, microRNA; OD, optical density.

CBX2 is overexpressed in gliomas and is related to a poor prognosis

To verify the oncogenic role of CBX2, CBX2 expression in clinical samples was determined using the GEPIA database and the results showed that CBX2 was highly expressed in the majority of cancers including high-grade and low-grade gliomas (Fig. 3A). To investigate CBX2 expression in glioma, the expression of CBX2 in the GEO database array GSE147352(19) was clustered and estimated. The results showed that CBX2 was highly expressed in glioblastoma (Fig. 3B). To further clarify the impact of CBX2 on the prognosis of clinical patients, the glioma gene expression profiles and the corresponding clinical datasets were collected from TCGA, CGGA, and GEPIA databases. The results showed that the patients with high CBX2 expression had a poorer prognosis (Fig. 3C-F). These results showed that the expression of CBX2 was upregulated and it is related to the prognosis of gliomas.

Figure 3

Expression levels of CBX2 in gliomas. (A) CBX2 was expression was relatively high in the majority of cancers investigated, including in low-grade and high-grade gliomas in the GEPIA database. (B) CBX2 was expression was high in gliomas based on data obtained from Gene Expression Omnibus. (C) Impact of CBX2 on the prognosis of clinical patients based on data obtained from The Cancer Genome Atlas. (D) Impact of CBX2 on the prognosis of clinical patients based on data obtained from GEPIA. (E and F) Impact of CBX2 on the prognosis of clinical patients with (E) primary glioma and (F) recurrent glioma based on data obtained from Chinese Glioma Genome Atlas. CBX2, chromobox 2; GEPIA, Gene Expression Profiling Interactive Analysis; TPM, transcripts per million; HR, hazard ratio.

CBX2 is the target gene of miR-149-3p

To investigate whether CBX2 expression had relevance to miR-149-3p, bioinformatics analysis was performed to discover the target sites in the CBX2 sequence targeted by miR-149-3p. The results showed that miR-149-3p can bind to the 3'-UTR of CBX2 and CBX2 may be a downstream target gene of miR-149-3p (Fig. 4A). To further verify this hypothesis, a dual-luciferase reporter assay was performed. The results indicated that miR-149-3p reduced CBX2 3'-UTR-WT luciferase activity in 293T and U251 cells (Figs. 4B and S2). However, miR-149-3p had no significant effect on the CBX2 3'-UTR-MT luciferase activity. Moreover, downregulated miR-149-3p expression upregulated CBX2 expression at both the mRNA and protein levels (Fig. 4C and D). These results indicated that miR-149-3p may bind to the 3'-UTR of CBX2 in glioblastoma cells.

Figure 4

CBX2 is a target gene of miR-149-3p. (A) Predicted binding sites of miR-149-3p present in the CBX2 3' UTR. (B) CBX2 3'-UTR-WT and CBX2 3'-UTR-MT activity was measured using a dual-luciferase reporter assay after transfection with miR-149-3p inhibitors. *P<0.05 vs. CBX2 3'-UTR-MT. (C) mRNA expression of CBX2 in glioma cells was measured using reverse transcription-quantitative PCR after transfection with miR-149-3p inhibitor. (D) Expression of CBX2 protein in glioma cells was measured using western blotting after transfection with miR-149-3p inhibitor. *P<0.05 vs. NC. CBX2, chromobox 2; UTR, untranslated region; WT, wild type; MT, mutant type; NC, negative control; miR, microRNA; F/R. Firefly luciferase/Renilla luciferase; Luc, luciferase.

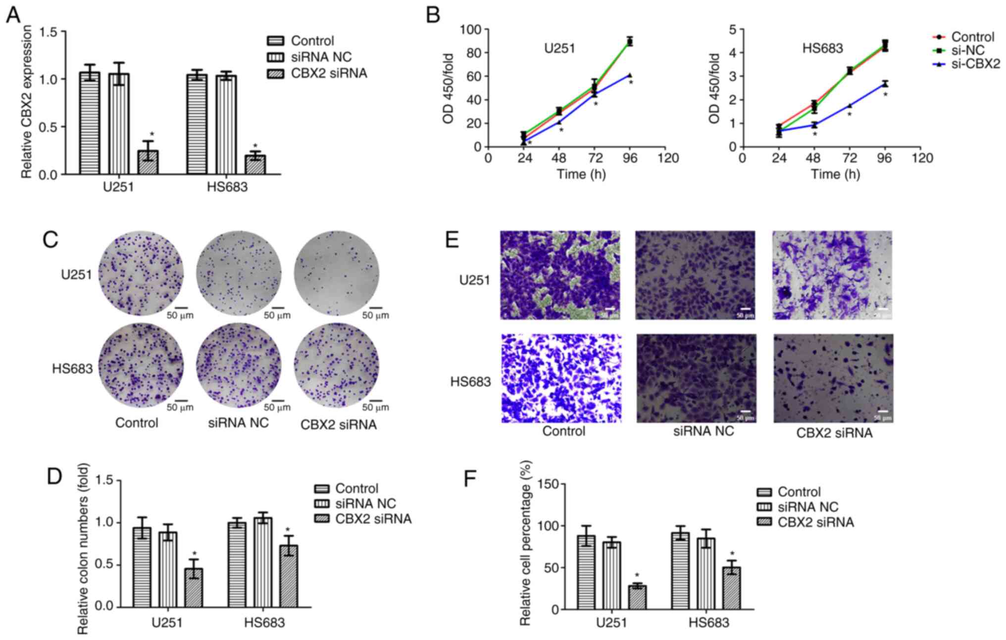
Downregulation of CBX2 suppresses glioma cell proliferation and invasion

To further investigate the oncogenic role of CBX2, CBX2 expression was knocked down in glioblastoma cell lines U251 and HS683. RT-qPCR was used to determine the CBX2 siRNA transfection efficiency and the results indicated that the transfection was successful (Fig. 5A). CCK-8, colony formation, and Transwell assays were performed to measure the cell viability and invasion of glioma cells. The results indicated that compared with that in the NC and control groups, the cell proliferation and invasion were suppressed after the knockdown of CBX2 expression (Fig. 5B-F). These results revealed that CBX2 may act as an oncogene to affect the growth and metastasis of glioma cells.

Figure 5

Knockdown of CBX2 decreases the viability and invasion of glioma cells. (A) After CBX2 siRNAs were transfected, the expression of CBX2 in glioblastoma cells was detected using reverse transcription-quantitative PCR. (B) Cell Counting Kit-8 assay was used to measure the viability of glioma cells after transfection with CBX2 siRNA. The proliferation of glioma cells after transfection of CBX2 siRNAs was determined using a (C) colony formation assay and (D) quantified. (E) Transwell assays were used to measure the invasiveness of glioma cells after transfection with CBX2 siRNA and (F) quantified. *P<0.05 vs. control group. CBX2, chromobox 2; siRNA, small interfering RNA; NC, negative control; OD, optical density.

Downregulation of CBX2 suppresses the Wnt/β-catenin pathway

Subsequently, the effect of CBX2 on the Wnt/β-catenin pathway was further investigated. It was found that the upregulation of CBX2 significantly decreased the expression of β-catenin, c-Myc, and cyclin D1 (Fig. 6). These results showed that the knockdown of CBX2 inactivated the Wnt/β-catenin pathway in glioma cells.

Figure 6

Western blotting was used to show the effect of CBX2 on the Wnt/β-catenin pathway. Representative Western Blot bands are shown in the figure. CBX2, chromobox 2; siRNA, small interfering RNA; NC, negative control.

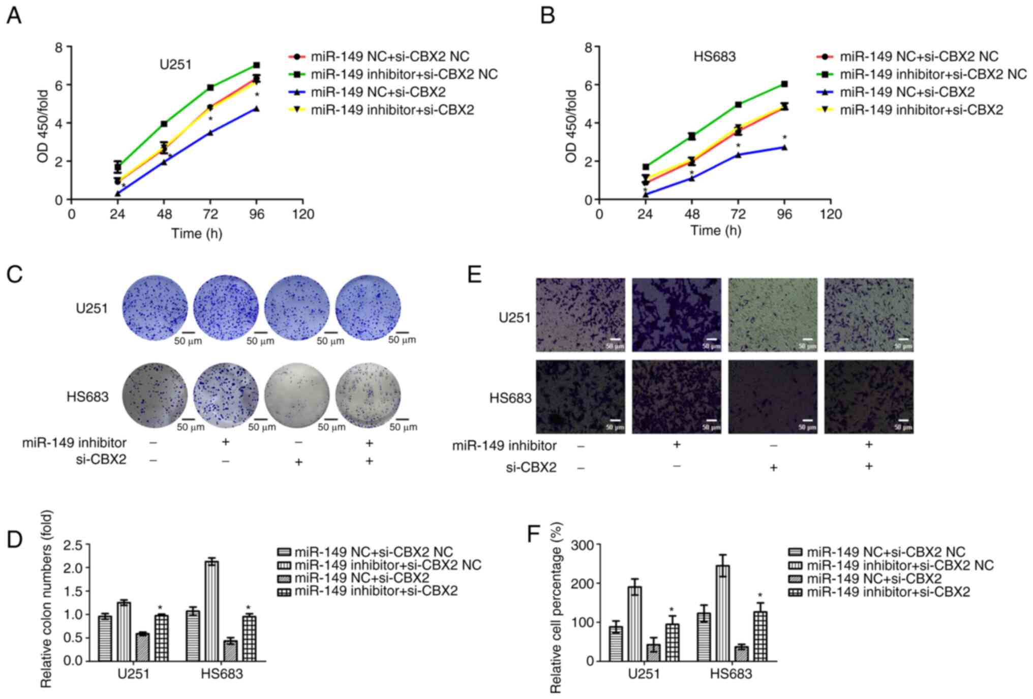
Knockdown of CBX2 markedly reverses miR-149-3p inhibitor-medicated promotion of cell proliferation and invasion in glioma cells

To determine whether miR-149-3p regulated cell proliferation and invasion of glioma cells by targeting CBX2, CBX2 siRNAs, and miR-149-3p inhibitors were co-transfected into glioma cells. Subsequently, CCK-8, colony formation, and Transwell assays were performed to measure the cell proliferation and invasion of glioma cells. The results indicated that the knockdown of CBX2 abrogated the promotion of cell proliferation due to miR-149-3p inhibition. Furthermore, CBX2 siRNA markedly reversed miR-149-3p inhibitor-mediated promotion of cell invasion in glioma cells (Fig. 7). These results showed that miR-149-3p promotes the proliferation and invasion of glioma cells partly by targeting CBX2.

Figure 7

Knockdown of CBX2 markedly reversed miR-149-3p inhibitor-mediated promotion of cell proliferation and invasion in glioma cells. Cell Counting Kit-8 assay was used to measure the proliferation and viability of glioma cells after co-transfection with miR-149-3p inhibitor and CBX2 siRNA in (A) U251 and (B) HS683 cells. (C) A colony formation assay was used to (D) measure the proliferation and viability of glioma cells after being co-transfected with miR-149-3p inhibitors or CBX2 siRNA. (E) Transwell assays were used to (F) measure the invasiveness of glioma cells after co-transfection with miR-149-3p inhibitor and CBX2 siRNA. *P<0.05 vs. miR-149-3p inhibitor + CBX2 NC group. NC, negative control; CBX2, chromobox 2; siRNA, small interfering RNA; miR, microRNA; OD, optical density.

Discussion

The poor prognosis and high mortality rate of glioma are a significant burden to society. Although the treatment of glioma has made significant progress, the improvement of outcomes for patients has been modest. Recent molecular studies on glioma have found that several genes play a guiding role in its prognosis and treatment; for instance, telomerase reverses transcriptase, O-6-methylguanine-DNA methyltransferase, isocitrate dehydrogenase 1, tumor protein p53, PTEN, and epidermal growth factor receptor, amongst others (21,22). These molecular markers were useful to integrate findings from biological studies into clinical practice to enhance the precision of treatment for glioma.

Accumulating evidence has shown that miRNAs can act as oncogenes as well as suppressor genes that influence the biological characteristics of glioma cells (23-25). Studies performed in the past decade have found that miR-149-3p is dysregulated in most types of cancer and it exerts its effects on tumorigenesis and tumor progression, including proliferation, apoptosis, cell cycle, and metastasis, amongst other cellular behaviors. However, the expression and the influence of miR-149-3p on cellular processes are still contested in certain types of cancer. For example, miR-149-3p was shown to be downregulated and suppress the proliferation and metastasis in breast cancer (26). In gastric cancer, miR-149-3p was also shown to be downregulated and the downregulation of miR-149-3p inhibited tumor progression by targeting the Wnt-1 pathway (27). Downregulated miR-149-3p inhibited the proliferation, migration, and invasion of renal cell carcinoma (28). However, in T-cell acute lymphoblastic leukemia, miR-149-3p was shown to be upregulated and promote cell proliferation and suppress apoptosis by mediating the JunB pathway (29), and miR-149-3p could promote Chordoma progression through the regulation of the MAPK pathway (30). Conversely, the expression levels and the biological functions of miR-149-3p in glioma clinical samples and glioma cell lines remain unclear. In the present study, it was demonstrated that miR-149-3p was significantly downregulated in glioma tissues. Additionally, it was also confirmed that low miR-149-3p expression enhanced the proliferation and invasion of glioma cells.

It is well established that miRNAs play a role in tumorigenesis by regulating various target genes in different pathways. This study aimed to demonstrate that CBX2 is a potential target gene of miR-149-3p through bioinformatics analysis and it further determined their targeting relationship using dual-luciferase reporter assay. CBX2, an epigenetics ‘reader’, is a chromodomain-containing protein, that can recruit a protein regulator of cytokinesis 1 to chromatin through the E3 ubiquitin ligase activity of Ring1B via the C-terminal domain (31). Recent studies found that CBX2 is overexpressed in several types of cancer. For example, in prostate cancer, CBX2 was overexpressed and its depletion abrogated cell viability, positioning CBX2 as an attractive drug target (32). Wheeler et al (33) found that CBX2 was overexpressed in ovarian cancer which is correlated with stemness, dissemination, chemoresistance, and worse overall survival. Moreover, several studies showed that CBX2 is a very promising target for drug therapy (34). Consistent with previous studies, the present study found that CBX2 was also upregulated in glioma. Functional studies showed that siRNA-mediated knockdown of CBX2 decreased the cell proliferation and invasion of glioma cells. Furthermore, it was found that CBX2 knockdown significantly decreased the expression of β-catenin, c-Myc, and cyclin D1, indicating that CBX2 may exert an oncogenic effect through the Wnt/β-catenin pathway. Furthermore, the rescue experiment results indicated that the deletion of CBX2 abolished the promotion effect of miR-149-3p inhibition on cell proliferation and invasion in glioma cells. These results indicated that miR-149-3p suppressed cell proliferation and invasion of glioma cells partly by targeting CBX2. In future studies, a focus on defining more precisely the mechanism through which miR-149-3p inhibits the progress of glioma will be placed. Moreover, whether exosome-derived miR-149-3p mimics have therapeutic effects on glioma should also be explored. It is hypothesized that miR-149-3p may be an effective biomarker and therapeutic strategy for glioma treatment in the future.

In conclusion, the present study confirmed that the downregulation of miR-149-3p is a common phenomenon in glioma tissues and identified that miR-149-3p regulates cell proliferation and invasion of glioma cells. Moreover, it was shown that CBX2 is upregulated in gliomas, and patients with high levels of CBX2 have poor overall survival. In addition, it was also found that the expression of CBX2 is regulated by miR-149-3p, which may further confirm the significance of the tumor suppressive role of miR-149-3p in glioma. These results provide novel insights into the mechanisms of miR-149-3p as a tumor-suppressor gene.

Supplementary Material

Expression levels of CBX2 in SVG p12, U251 and HS683 cells. **P<0.01. CBX2, chromobox 2; miR, microRNA.
CBX2 3'-UTR-WT and CBX2 3'-UTR-MT activity was measured using a dual-luciferase reporter assay after transfection with miR-149-3p inhibitors in U251 cells. **P<0.01. UTR, untranslated region; WT, wild type; MT, mutant type; ns, not significant; miR, microRNA.

Acknowledgements

Not applicable.

Funding

Funding: This research was funded by Shandong Provincial Natural Science Foundation (grant no. ZR2021QH227) and Qilu Health and Health Leading Talent Cultivation Project (grant no. 2020-2025).

Availability of data and materials

The datasets used and/or analyzed during the current study are available from the corresponding author on reasonable request.

Authors' contributions

YW, HP, and ZZ conceived the study. YS, JL and ZL collected the data. YW and YS performed the experiments. YW, JL and GW wrote the original manuscript. GW and ZZ conducted data analysis and interpretation. HP and ZZ reviewed and edited the manuscript. HP and ZZ confirm the authenticity of all the raw data. All authors have read and approved the final manuscript.

Ethics approval and consent to participate

Not applicable.

Patient consent for publication

Not applicable.

Competing interests

The authors declare that they have no competing interests.

References

1 

Miller KD, Ostrom QT, Kruchko C, Patil N, Tihan T, Cioffi G, Fuchs HE, Waite KA, Jemal A, Siegel RL and Barnholtz-Sloan JS: Brain and other central nervous system tumor statistics, 2021. CA Cancer J Clin. 71:381–406. 2021.PubMed/NCBI View Article : Google Scholar

2 

Chen R, Smith-Cohn M, Cohen AL and Colman H: Glioma subclassifications and their clinical significance. Neurotherapeutics. 14:284–297. 2017.PubMed/NCBI View Article : Google Scholar

3 

Montella L, Cuomo M, Del Gaudio N, Buonaiuto M, Costabile D, Visconti R, Di Risi T, Vinciguerra R, Trio F, Ferraro S, et al: Epigenetic alterations in glioblastomas: Diagnostic, prognostic and therapeutic relevance. Int J Cancer. 153:476–488. 2023.PubMed/NCBI View Article : Google Scholar

4 

Kannan S, Murugan AK, Balasubramanian S, Munirajan AK and Alzahrani AS: Gliomas: Genetic alterations, mechanisms of metastasis, recurrence, drug resistance, and recent trends in molecular therapeutic options. Biochem Pharmacol. 201(115090)2022.PubMed/NCBI View Article : Google Scholar

5 

Lee Y, Ahn C, Han J, Choi H, Kim J, Yim J, Lee J, Provost P, Rådmark O, Kim S and Kim VN: The nuclear RNase III Drosha initiates microRNA processing. Nature. 425:415–419. 2003.PubMed/NCBI View Article : Google Scholar

6 

Banelli B, Forlani A, Allemanni G, Morabito A, Pistillo MP and Romani M: MicroRNA in glioblastoma: An overview. Int J Genomics. 2017(7639084)2017.PubMed/NCBI View Article : Google Scholar

7 

Murugan AK, Munirajan AK and Alzahrani AS: MicroRNAs: Modulators of the Ras oncogenes in oral cancer. J Cell Physiol. 231:1424–1431. 2016.PubMed/NCBI View Article : Google Scholar

8 

Dai L, Liang W, Shi Z, Li X, Zhou S, Hu W, Yang Z and Wang X: Systematic characterization and biological functions of non-coding RNAs in glioblastoma. Cell Prolif. 56(e13375)2023.PubMed/NCBI View Article : Google Scholar

9 

Moore LM, Kivinen V, Liu Y, Annala M, Cogdell D, Liu X, Liu CG, Sawaya R, Yli-Harja O, Shmulevich I, et al: Transcriptome and small RNA deep sequencing reveals deregulation of miRNA biogenesis in human glioma. J Pathol. 229:449–459. 2013.PubMed/NCBI View Article : Google Scholar

10 

Behrooz AB, Latifi-Navid H, Nezhadi A, Świat M, Los M, Jamalpoor Z and Ghavami S: Molecular mechanisms of microRNAs in glioblastoma pathogenesis. Biochim Biophys Acta Mol Cell Res. 1870(119482)2023.PubMed/NCBI View Article : Google Scholar

11 

Anthiya S, Griveau A, Loussouarn C, Baril P, Garnett M, Issartel JP and Garcion E: MicroRNA-based drugs for brain tumors. Trends Cancer. 4:222–238. 2018.PubMed/NCBI View Article : Google Scholar

12 

Yin J, Ge X, Shi Z, Yu C, Lu C, Wei Y, Zeng A, Wang X, Yan W, Zhang J and You Y: Extracellular vesicles derived from hypoxic glioma stem-like cells confer temozolomide resistance on glioblastoma by delivering miR-30b-3p. Theranostics. 11:1763–1779. 2021.PubMed/NCBI View Article : Google Scholar

13 

Lei Q, Yang Y, Zhou W, Liu W, Li Y, Qi N, Li Q, Wen Z, Ding L, Huang X, et al: MicroRNA-based therapy for glioblastoma: Opportunities and challenges. Eur J Pharmacol. 938(175388)2023.PubMed/NCBI View Article : Google Scholar

14 

Clermont PL, Sun L, Crea F, Thu KL, Zhang A, Parolia A, Lam WL and Helgason CD: Genotranscriptomic meta-analysis of the Polycomb gene CBX2 in human cancers: Initial evidence of an oncogenic role. Br J Cancer. 111:1663–1672. 2014.PubMed/NCBI View Article : Google Scholar

15 

Del Gaudio N, Di Costanzo A, Liu NQ, Conte L, Dell'Aversana C, Bove G, Benedetti R, Montella L, Ciardiello F, Carafa V, et al: CBX2 shapes chromatin accessibility promoting AML via p38 MAPK signaling pathway. Mol Cancer. 21(125)2022.PubMed/NCBI View Article : Google Scholar

16 

Bilton LJ, Warren C, Humphries RM, Kalsi S, Waters E, Francis T, Dobrowinski W, Beltran-Alvarez P and Wade MA: The epigenetic regulatory protein CBX2 promotes mTORC1 signalling and inhibits DREAM complex activity to drive breast cancer cell growth. Cancers (Basel). 14(3491)2022.PubMed/NCBI View Article : Google Scholar

17 

Zhou H, Xiong Y, Liu Z, Hou S and Zhou T: Expression and prognostic significance of CBX2 in colorectal cancer: Database mining for CBX family members in malignancies and vitro analyses. Cancer Cell Int. 21(402)2021.PubMed/NCBI View Article : Google Scholar

18 

Gulluoglu S, Tuysuz EC, Sahin M, Kuskucu A, Kaan Yaltirik C, Ture U, Kucukkaraduman B, Akbar MW, Gure AO, Bayrak OF and Dalan AB: . Simultaneous miRNA and mRNA transcriptome profiling of glioblastoma samples reveals a novel set of OncomiR candidates and their target genes. Brain Res. 1700:199–210. 2018.PubMed/NCBI View Article : Google Scholar

19 

Huang T, Yang Y, Song X, Wan X, Wu B, Sastry N, Horbinski CM, Zeng C, Tiek D, Goenka A, et al: PRMT6 methylation of RCC1 regulates mitosis, tumorigenicity, and radiation response of glioblastoma stem cells. Mol Cell. 81:1276–1291. 2021.PubMed/NCBI View Article : Google Scholar

20 

Dalby B, Cates S, Harris A, Ohki EC, Tilkins ML, Price PJ and Ciccarone VC: Advanced transfection with Lipofectamine 2000 reagent: primary neurons, siRNA, and high-throughput applications. Methods. 33:95–103. 2004.PubMed/NCBI View Article : Google Scholar

21 

Liang A, Zhou B and Sun W: Integrated genomic characterization of cancer genes in glioma. Cancer Cell Int. 17(90)2017.PubMed/NCBI View Article : Google Scholar

22 

Jonsson P, Lin AL, Young RJ, DiStefano NM, Hyman DM, Li BT, Berger MF, Zehir A, Ladanyi M, Solit DB, et al: Genomic correlates of disease progression and treatment response in prospectively characterized gliomas. Clin Cancer Res. 25:5537–5547. 2019.PubMed/NCBI View Article : Google Scholar

23 

Zuo J, Yu H, Xie P, Liu W, Wang K and Ni H: miR-454-3p exerts tumor-suppressive functions by down-regulation of NFATc2 in glioblastoma. Gene. 710:233–239. 2019.PubMed/NCBI View Article : Google Scholar

24 

Zhou F, Cao W, Xu R, Zhang J, Yu T, Xu X, Zhi T, Yin J, Cao S, Liu N, et al: MicroRNA-206 attenuates glioma cell proliferation, migration, and invasion by blocking the WNT/β-catenin pathway via direct targeting of Frizzled 7 mRNA. Am J Transl Res. 11:4584–4601. 2019.PubMed/NCBI

25 

Bian Z, Ji W, Xu B, Huo Z, Huang H, Huang J, Jiao J, Shao J and Zhang X: Noncoding RNAs involved in the STAT3 pathway in glioma. Cancer Cell Int. 21(445)2021.PubMed/NCBI View Article : Google Scholar

26 

Chan SH, Huang WC, Chang JW, Chang KJ, Kuo WH, Wang MY, Lin KY, Uen YH, Hou MF, Lin CM, et al: MicroRNA-149 targets GIT1 to suppress integrin signaling and breast cancer metastasis. Oncogene. 33:4496–4507. 2014.PubMed/NCBI View Article : Google Scholar

27 

Cao D, Jia Z, You L, Wu Y, Hou Z, Suo Y, Zhang H, Wen S, Tsukamoto T, Oshima M, et al: 18β-glycyrrhetinic acid suppresses gastric cancer by activation of miR-149-3p-Wnt-1 signaling. Oncotarget. 7:71960–71973. 2016.PubMed/NCBI View Article : Google Scholar

28 

Okato A, Arai T, Yamada Y, Sugawara S, Koshizuka K, Fujimura L, Kurozumi A, Kato M, Kojima S, Naya Y, et al: Dual strands of pre-miR-149 inhibit cancer cell migration and invasion through targeting FOXM1 in renal cell carcinoma. Int J Mol Sci. 18(1969)2017.PubMed/NCBI View Article : Google Scholar

29 

Fan SJ, Li HB, Cui G, Kong XL, Sun LL, Zhao YQ, Li YH and Zhou J: miRNA-149* promotes cell proliferation and suppresses apoptosis by mediating JunB in T-cell acute lymphoblastic leukemia. Leuk Res. 41:62–70. 2016.PubMed/NCBI View Article : Google Scholar

30 

Long C, Jiang L, Wei F, Ma C, Zhou H, Yang S, Liu X and Liu Z: Integrated miRNA-mRNA analysis revealing the potential roles of miRNAs in chordomas. PLoS One. 8(e66676)2013.PubMed/NCBI View Article : Google Scholar

31 

Kaustov L, Ouyang H, Amaya M, Lemak A, Nady N, Duan S, Wasney GA, Li Z, Vedadi M, Schapira M, et al: Recognition and specificity determinants of the human cbx chromodomains. J Biol Chem. 286:521–529. 2011.PubMed/NCBI View Article : Google Scholar

32 

Clermont PL, Crea F, Chiang YT, Lin D, Zhang A, Wang JZ, Parolia A, Wu R, Xue H, Wang Y, et al: Identification of the epigenetic reader CBX2 as a potential drug target in advanced prostate cancer. Clin Epigenetics. 8(16)2016.PubMed/NCBI View Article : Google Scholar

33 

Wheeler LJ, Watson ZL, Qamar L, Yamamoto TM, Post MD, Berning AA, Spillman MA, Behbakht K and Bitler BG: CBX2 identified as driver of anoikis escape and dissemination in high grade serous ovarian cancer. Oncogenesis. 7(92)2018.PubMed/NCBI View Article : Google Scholar

34 

Jangal M, Lebeau B and Witcher M: Beyond EZH2: Is the polycomb protein CBX2 an emerging target for anti-cancer therapy? Expert Opin Ther Targets. 23:565–578. 2019.PubMed/NCBI View Article : Google Scholar

Related Articles

  • Abstract
  • View
  • Download
  • Twitter
Copy and paste a formatted citation
Spandidos Publications style
Wang Y, Song Y, Liu Z, Li J, Wang G, Pan H and Zheng Z: miR‑149‑3p suppresses the proliferation and metastasis of glioma cells by targeting the CBX2/Wnt/β‑catenin pathway. Exp Ther Med 26: 562, 2023.
APA
Wang, Y., Song, Y., Liu, Z., Li, J., Wang, G., Pan, H., & Zheng, Z. (2023). miR‑149‑3p suppresses the proliferation and metastasis of glioma cells by targeting the CBX2/Wnt/β‑catenin pathway. Experimental and Therapeutic Medicine, 26, 562. https://doi.org/10.3892/etm.2023.12261
MLA
Wang, Y., Song, Y., Liu, Z., Li, J., Wang, G., Pan, H., Zheng, Z."miR‑149‑3p suppresses the proliferation and metastasis of glioma cells by targeting the CBX2/Wnt/β‑catenin pathway". Experimental and Therapeutic Medicine 26.6 (2023): 562.
Chicago
Wang, Y., Song, Y., Liu, Z., Li, J., Wang, G., Pan, H., Zheng, Z."miR‑149‑3p suppresses the proliferation and metastasis of glioma cells by targeting the CBX2/Wnt/β‑catenin pathway". Experimental and Therapeutic Medicine 26, no. 6 (2023): 562. https://doi.org/10.3892/etm.2023.12261
Copy and paste a formatted citation
x
Spandidos Publications style
Wang Y, Song Y, Liu Z, Li J, Wang G, Pan H and Zheng Z: miR‑149‑3p suppresses the proliferation and metastasis of glioma cells by targeting the CBX2/Wnt/β‑catenin pathway. Exp Ther Med 26: 562, 2023.
APA
Wang, Y., Song, Y., Liu, Z., Li, J., Wang, G., Pan, H., & Zheng, Z. (2023). miR‑149‑3p suppresses the proliferation and metastasis of glioma cells by targeting the CBX2/Wnt/β‑catenin pathway. Experimental and Therapeutic Medicine, 26, 562. https://doi.org/10.3892/etm.2023.12261
MLA
Wang, Y., Song, Y., Liu, Z., Li, J., Wang, G., Pan, H., Zheng, Z."miR‑149‑3p suppresses the proliferation and metastasis of glioma cells by targeting the CBX2/Wnt/β‑catenin pathway". Experimental and Therapeutic Medicine 26.6 (2023): 562.
Chicago
Wang, Y., Song, Y., Liu, Z., Li, J., Wang, G., Pan, H., Zheng, Z."miR‑149‑3p suppresses the proliferation and metastasis of glioma cells by targeting the CBX2/Wnt/β‑catenin pathway". Experimental and Therapeutic Medicine 26, no. 6 (2023): 562. https://doi.org/10.3892/etm.2023.12261
Follow us
  • Twitter
  • LinkedIn
  • Facebook
About
  • Spandidos Publications
  • Careers
  • Cookie Policy
  • Privacy Policy
How can we help?
  • Help
  • Live Chat
  • Contact
  • Email to our Support Team