Spandidos Publications Logo
  • About
    • About Spandidos
    • Aims and Scopes
    • Abstracting and Indexing
    • Editorial Policies
    • Reprints and Permissions
    • Job Opportunities
    • Terms and Conditions
    • Contact
  • Journals
    • All Journals
    • Oncology Letters
      • Oncology Letters
      • Information for Authors
      • Editorial Policies
      • Editorial Board
      • Aims and Scope
      • Abstracting and Indexing
      • Bibliographic Information
      • Archive
    • International Journal of Oncology
      • International Journal of Oncology
      • Information for Authors
      • Editorial Policies
      • Editorial Board
      • Aims and Scope
      • Abstracting and Indexing
      • Bibliographic Information
      • Archive
    • Molecular and Clinical Oncology
      • Molecular and Clinical Oncology
      • Information for Authors
      • Editorial Policies
      • Editorial Board
      • Aims and Scope
      • Abstracting and Indexing
      • Bibliographic Information
      • Archive
    • Experimental and Therapeutic Medicine
      • Experimental and Therapeutic Medicine
      • Information for Authors
      • Editorial Policies
      • Editorial Board
      • Aims and Scope
      • Abstracting and Indexing
      • Bibliographic Information
      • Archive
    • International Journal of Molecular Medicine
      • International Journal of Molecular Medicine
      • Information for Authors
      • Editorial Policies
      • Editorial Board
      • Aims and Scope
      • Abstracting and Indexing
      • Bibliographic Information
      • Archive
    • Biomedical Reports
      • Biomedical Reports
      • Information for Authors
      • Editorial Policies
      • Editorial Board
      • Aims and Scope
      • Abstracting and Indexing
      • Bibliographic Information
      • Archive
    • Oncology Reports
      • Oncology Reports
      • Information for Authors
      • Editorial Policies
      • Editorial Board
      • Aims and Scope
      • Abstracting and Indexing
      • Bibliographic Information
      • Archive
    • Molecular Medicine Reports
      • Molecular Medicine Reports
      • Information for Authors
      • Editorial Policies
      • Editorial Board
      • Aims and Scope
      • Abstracting and Indexing
      • Bibliographic Information
      • Archive
    • World Academy of Sciences Journal
      • World Academy of Sciences Journal
      • Information for Authors
      • Editorial Policies
      • Editorial Board
      • Aims and Scope
      • Abstracting and Indexing
      • Bibliographic Information
      • Archive
    • International Journal of Functional Nutrition
      • International Journal of Functional Nutrition
      • Information for Authors
      • Editorial Policies
      • Editorial Board
      • Aims and Scope
      • Abstracting and Indexing
      • Bibliographic Information
      • Archive
    • International Journal of Epigenetics
      • International Journal of Epigenetics
      • Information for Authors
      • Editorial Policies
      • Editorial Board
      • Aims and Scope
      • Abstracting and Indexing
      • Bibliographic Information
      • Archive
    • Medicine International
      • Medicine International
      • Information for Authors
      • Editorial Policies
      • Editorial Board
      • Aims and Scope
      • Abstracting and Indexing
      • Bibliographic Information
      • Archive
  • Articles
  • Information
    • Information for Authors
    • Information for Reviewers
    • Information for Librarians
    • Information for Advertisers
    • Conferences
  • Language Editing
Spandidos Publications Logo
  • About
    • About Spandidos
    • Aims and Scopes
    • Abstracting and Indexing
    • Editorial Policies
    • Reprints and Permissions
    • Job Opportunities
    • Terms and Conditions
    • Contact
  • Journals
    • All Journals
    • Biomedical Reports
      • Information for Authors
      • Editorial Policies
      • Editorial Board
      • Aims and Scope
      • Abstracting and Indexing
      • Bibliographic Information
      • Archive
    • Experimental and Therapeutic Medicine
      • Information for Authors
      • Editorial Policies
      • Editorial Board
      • Aims and Scope
      • Abstracting and Indexing
      • Bibliographic Information
      • Archive
    • International Journal of Epigenetics
      • Information for Authors
      • Editorial Policies
      • Editorial Board
      • Aims and Scope
      • Abstracting and Indexing
      • Bibliographic Information
      • Archive
    • International Journal of Functional Nutrition
      • Information for Authors
      • Editorial Policies
      • Editorial Board
      • Aims and Scope
      • Abstracting and Indexing
      • Bibliographic Information
      • Archive
    • International Journal of Molecular Medicine
      • Information for Authors
      • Editorial Policies
      • Editorial Board
      • Aims and Scope
      • Abstracting and Indexing
      • Bibliographic Information
      • Archive
    • International Journal of Oncology
      • Information for Authors
      • Editorial Policies
      • Editorial Board
      • Aims and Scope
      • Abstracting and Indexing
      • Bibliographic Information
      • Archive
    • Medicine International
      • Information for Authors
      • Editorial Policies
      • Editorial Board
      • Aims and Scope
      • Abstracting and Indexing
      • Bibliographic Information
      • Archive
    • Molecular and Clinical Oncology
      • Information for Authors
      • Editorial Policies
      • Editorial Board
      • Aims and Scope
      • Abstracting and Indexing
      • Bibliographic Information
      • Archive
    • Molecular Medicine Reports
      • Information for Authors
      • Editorial Policies
      • Editorial Board
      • Aims and Scope
      • Abstracting and Indexing
      • Bibliographic Information
      • Archive
    • Oncology Letters
      • Information for Authors
      • Editorial Policies
      • Editorial Board
      • Aims and Scope
      • Abstracting and Indexing
      • Bibliographic Information
      • Archive
    • Oncology Reports
      • Information for Authors
      • Editorial Policies
      • Editorial Board
      • Aims and Scope
      • Abstracting and Indexing
      • Bibliographic Information
      • Archive
    • World Academy of Sciences Journal
      • Information for Authors
      • Editorial Policies
      • Editorial Board
      • Aims and Scope
      • Abstracting and Indexing
      • Bibliographic Information
      • Archive
  • Articles
  • Information
    • For Authors
    • For Reviewers
    • For Librarians
    • For Advertisers
    • Conferences
  • Language Editing
Login Register Submit
  • This site uses cookies
  • You can change your cookie settings at any time by following the instructions in our Cookie Policy. To find out more, you may read our Privacy Policy.

    I agree
Search articles by DOI, keyword, author or affiliation
Search
Advanced Search
presentation
Experimental and Therapeutic Medicine
Join Editorial Board Propose a Special Issue
Print ISSN: 1792-0981 Online ISSN: 1792-1015
Journal Cover
December-2023 Volume 26 Issue 6

Full Size Image

Sign up for eToc alerts
Recommend to Library

Journals

International Journal of Molecular Medicine

International Journal of Molecular Medicine

International Journal of Molecular Medicine is an international journal devoted to molecular mechanisms of human disease.

International Journal of Oncology

International Journal of Oncology

International Journal of Oncology is an international journal devoted to oncology research and cancer treatment.

Molecular Medicine Reports

Molecular Medicine Reports

Covers molecular medicine topics such as pharmacology, pathology, genetics, neuroscience, infectious diseases, molecular cardiology, and molecular surgery.

Oncology Reports

Oncology Reports

Oncology Reports is an international journal devoted to fundamental and applied research in Oncology.

Experimental and Therapeutic Medicine

Experimental and Therapeutic Medicine

Experimental and Therapeutic Medicine is an international journal devoted to laboratory and clinical medicine.

Oncology Letters

Oncology Letters

Oncology Letters is an international journal devoted to Experimental and Clinical Oncology.

Biomedical Reports

Biomedical Reports

Explores a wide range of biological and medical fields, including pharmacology, genetics, microbiology, neuroscience, and molecular cardiology.

Molecular and Clinical Oncology

Molecular and Clinical Oncology

International journal addressing all aspects of oncology research, from tumorigenesis and oncogenes to chemotherapy and metastasis.

World Academy of Sciences Journal

World Academy of Sciences Journal

Multidisciplinary open-access journal spanning biochemistry, genetics, neuroscience, environmental health, and synthetic biology.

International Journal of Functional Nutrition

International Journal of Functional Nutrition

Open-access journal combining biochemistry, pharmacology, immunology, and genetics to advance health through functional nutrition.

International Journal of Epigenetics

International Journal of Epigenetics

Publishes open-access research on using epigenetics to advance understanding and treatment of human disease.

Medicine International

Medicine International

An International Open Access Journal Devoted to General Medicine.

Journal Cover
December-2023 Volume 26 Issue 6

Full Size Image

Sign up for eToc alerts
Recommend to Library

  • Article
  • Citations
    • Cite This Article
    • Download Citation
    • Create Citation Alert
    • Remove Citation Alert
    • Cited By
  • Similar Articles
    • Related Articles (in Spandidos Publications)
    • Similar Articles (Google Scholar)
    • Similar Articles (PubMed)
  • Download PDF
  • Download XML
  • View XML
Article Open Access

Xanthohumol attenuates renal ischemia/reperfusion injury by inhibiting ferroptosis

  • Authors:
    • Zhe Tang
    • Ye Feng
    • Wen Nie
    • Chenglong Li
  • View Affiliations / Copyright

    Affiliations: Department of Urology, The First People's Hospital of Jing Zhou, The First Affiliated Hospital of Yangtze University, Jingzhou, Hubei 434000, P.R. China, Department of Training Injury Prevention and Treatment, Wuhan Armed Police Special Service Rehabilitation Center, Wuhan, Hubei 430074, P.R. China, Department of Urology, Renmin Hospital of Wuhan University, Wuhan, Hubei 430060, P.R. China
    Copyright: © Tang et al. This is an open access article distributed under the terms of Creative Commons Attribution License.
  • Article Number: 571
    |
    Published online on: October 24, 2023
       https://doi.org/10.3892/etm.2023.12269
  • Expand metrics +
Metrics: Total Views: 0 (Spandidos Publications: | PMC Statistics: )
Metrics: Total PDF Downloads: 0 (Spandidos Publications: | PMC Statistics: )
Cited By (CrossRef): 0 citations Loading Articles...

This article is mentioned in:



Abstract

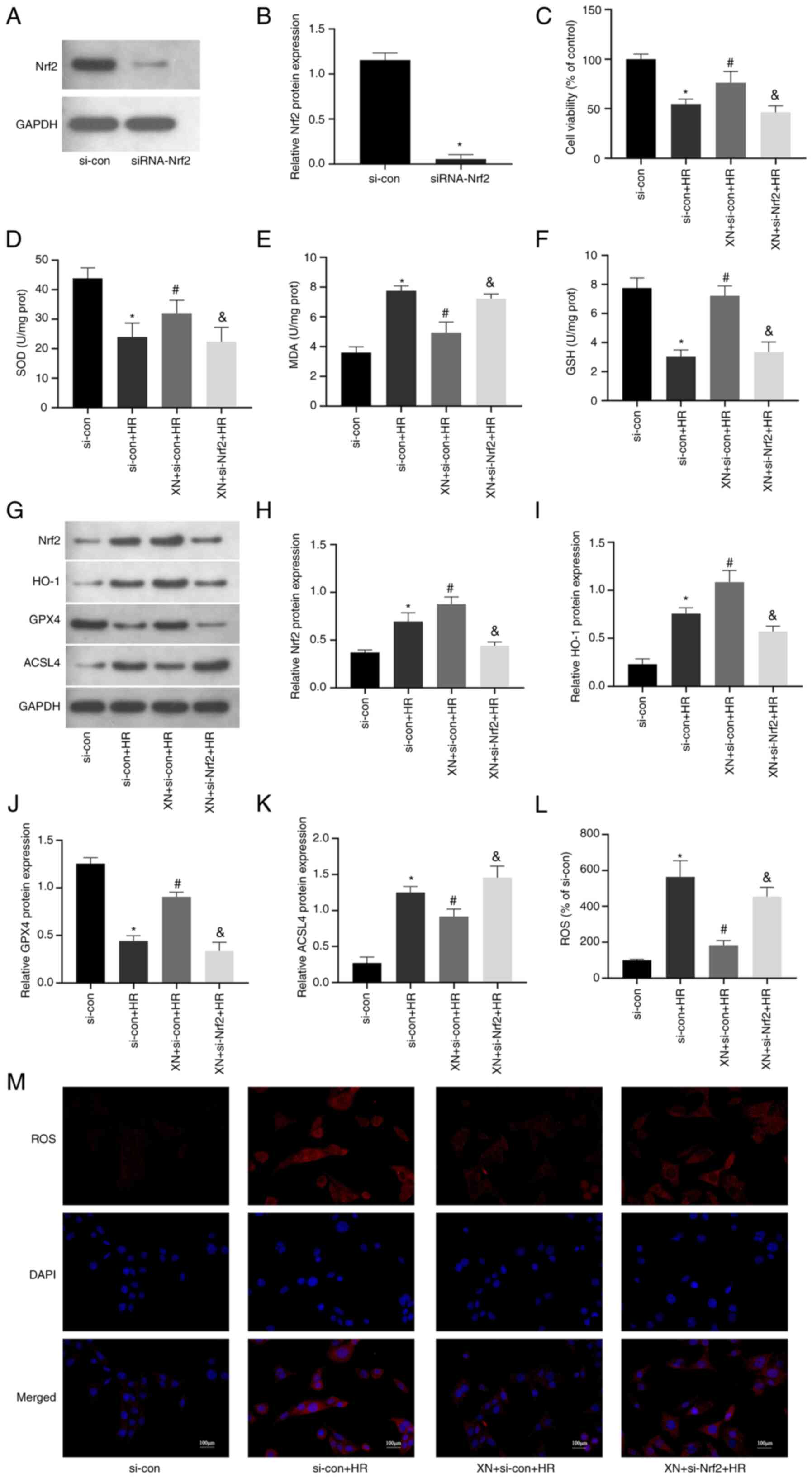
Ischemia/reperfusion injury (IRI) is a notable contributor to kidney injury, but effective prevention and treatment options are limited. The present study aimed to evaluate the impact of xanthohumol (XN), a kind of flavonoid, on renal IRI and its pathological process in rats. Rats and HK‑2 cells were divided into five groups: Sham (control), IR [hypoxia‑reoxygenation (HR)], IR (HR) + XN, IR (HR) + erastin or IR (HR) + XN + erastin. The effects of XN and erastin (a ferroptosis inducer) on IRI in rats were evaluated using blood urea nitrogen, plasma creatinine, glutathione, superoxide dismutase and malondialdehyde kits, western blotting, cell viability assay, hematoxylin and eosin staining and reactive oxygen species (ROS) detection. Nrf2 small interfering (si)RNA was used to investigate the role of the Nrf2/heme oxygenase (HO)‑1 axis in XN‑mediated protection against HR injury. Cell viability, ROS levels and expression of ferroptosis‑related proteins were analyzed. Following IR, renal function of rats was severely impaired and oxidative stress and ferroptosis levels significantly increased. However, XN treatment decreased renal injury and inhibited oxidative stress and ferroptosis in renal tubular epithelial cells. Additionally, XN upregulated the Nrf2/HO‑1 signaling pathway and Nrf2‑siRNA reversed the renoprotective effect of XN. XN effectively decreased renal IRI by inhibiting ferroptosis and oxidative stress and its protective mechanism may be associated with the Nrf2/HO‑1 signaling pathway.
View Figures

Figure 1

Figure 2

Figure 3

Figure 4

Figure 5

View References

1 

Tang J and Zhuang S: Histone acetylation and DNA methylation in ischemia/reperfusion injury. Clin Sci. 133:597–609. 2019.PubMed/NCBI View Article : Google Scholar

2 

Wu M, Yiang G, Liao W, Tsai AP, Cheng YL, Cheng PW, Li CY and Li CJ: Current mechanistic concepts in ischemia and reperfusion injury. Cell Physiol Biochem. 46:1650–1667. 2018.PubMed/NCBI View Article : Google Scholar

3 

Cadenas S: ROS and redox signaling in myocardial ischemia-reperfusion injury and cardioprotection. Free Radical Biol Med. 117:76–89. 2018.PubMed/NCBI View Article : Google Scholar

4 

Ampofo E, Berg JJ, Menger MD and Laschke MW: Maslinic acid alleviates ischemia/reperfusion-induced inflammation by downregulation of NFkappaB-mediated adhesion molecule expression. Sci Rep. 9(6119)2019.PubMed/NCBI View Article : Google Scholar

5 

Tuo QZ, Lei P, Jackman KA, Li XL, Xiong H, Li XL, Liuyang ZY, Roisman L, Zhang ST, Ayton S, et al: Tau-mediated iron export prevents ferroptotic damage after ischemic stroke. Mol Psychiatry. 22:1520–1530. 2017.PubMed/NCBI View Article : Google Scholar

6 

Jiang GP, Liao YJ, Huang LL, Zeng XJ and Liao XH: Effects and molecular mechanism of pachymic acid on ferroptosis in renal ischemia reperfusion injury. Mol Med Rep. 23(63)2021.PubMed/NCBI View Article : Google Scholar

7 

Liu XB and Liu WJ: The role of regulated cell death in renal ischemia-reperfusion injury. Sheng Li Xue Bao. 74:320–332. 2022.PubMed/NCBI(In Chinese).

8 

Cui X, Lin L, Sun X, Wang L and Shen R: Curcumin protects against renal ischemia/reperfusion injury by regulating oxidative stress and inflammatory response. Evid Based Complement Alternat Med. 2021(8490772)2021.PubMed/NCBI View Article : Google Scholar

9 

Latunde-Dada GO: Ferroptosis: Role of lipid peroxidation, iron and ferritinophagy. Biochim Biophys Acta Gen Subj. 1861:1893–1900. 2017.PubMed/NCBI View Article : Google Scholar

10 

Dixon SJ, Lemberg KM, Lamprecht MR, Skouta R, Zaitsev EM, Gleason CE, Patel DN, Bauer AJ, Cantley AM, Yang WS, et al: Ferroptosis: An iron-dependent form of nonapoptotic cell death. Cell. 149:1060–1072. 2012.PubMed/NCBI View Article : Google Scholar

11 

Linkermann A, Skouta R, Himmerkus N, Mulay SR, Dewitz C, De Zen F, Prokai A, Zuchtriegel G, Krombach F, Welz PS, et al: Synchronized renal tubular cell death involves ferroptosis. Proc Natl Acad Sci USA. 111:16836–16841. 2014.PubMed/NCBI View Article : Google Scholar

12 

Tao W, Liu F, Zhang J, Fu S, Zhan H and Qian K: miR-3587 inhibitor attenuates ferroptosis following renal ischemia-reperfusion through HO-1. Front Mol Biosci. 8(789927)2021.PubMed/NCBI View Article : Google Scholar

13 

Wang J, Chen JJ, Huang JH, Lv BD, Huang XJ, Hu Q, Fu J, Huang WJ and Tao TT: Protective effects of total flavonoids from Lysimachia christinae on calcium oxalate-induced oxidative stress in a renal cell line and renal tissue. Evid Based Complement Alternat Med. 2021(6667902)2021.PubMed/NCBI View Article : Google Scholar

14 

Peluso MR, Miranda CL, Hobbs DJ, Proteau RR and Stevens JF: Xanthohumol and related prenylated flavonoids inhibit inflammatory cytokine production in LPS-activated THP-1 monocytes: structure-activity relationships and in silico binding to myeloid differentiation protein-2 (MD-2). Planta Med. 76:1536–1543. 2010.PubMed/NCBI View Article : Google Scholar

15 

Liu M, Hansen PE, Wang G, Qiu L, Dong J, Yin H, Qian Z, Yang M and Miao J: Pharmacological profile of xanthohumol, a prenylated flavonoid from hops (Humulus lupulus). Molecules. 20:754–779. 2015.PubMed/NCBI View Article : Google Scholar

16 

Yen TL, Hsu CK, Lu WJ, Hsieh CY, Hsiao G, Chou DS, Wu GJ and Sheu JR: Neuroprotective effects of xanthohumol, a prenylated flavonoid from hops (Humulus lupulus), in ischemic stroke of rats. J Agric Food Chem. 60:1937–1944. 2012.PubMed/NCBI View Article : Google Scholar

17 

Oberbauer E, Urmann C, Steffenhagen C, Bieler L, Brunner D, Furtner T, Humpel C, Bäumer B, Bandtlow C, Couillard-Despres S, et al: Chroman-like cyclic prenylflavonoids promote neuronal differentiation and neurite outgrowth and are neuroprotective. J Nutr Biochem. 24:1953–1962. 2013.PubMed/NCBI View Article : Google Scholar

18 

Huo H, Zhou Z, Qin J, Liu W, Wang B and Gu Y: Erastin disrupts mitochondrial permeability transition pore (mPTP) and induces apoptotic death of colorectal cancer cells. PLoS One. 11(e0154605)2016.PubMed/NCBI View Article : Google Scholar

19 

Lin JH, Yang KT, Lee WS, Ting PC, Luo YP, Lin DJ, Wang YS and Chang JC: Xanthohumol protects the rat myocardium against ischemia/reperfusion injury-induced ferroptosis. Oxid Med Cell Longev. 2022(9523491)2022.PubMed/NCBI View Article : Google Scholar

20 

Ma H, Wang X, Zhang W, Li H, Zhao W, Sun J and Yang M: Melatonin suppresses ferroptosis induced by high glucose via activation of the Nrf2/HO-1 signaling pathway in type 2 diabetic osteoporosis. Oxid Med Cell Longev. 2020(9067610)2020.PubMed/NCBI View Article : Google Scholar

21 

Paller MS: Free radical-mediated postischemic injury in renal transplantation. Ren Fail. 14:257–260. 1992.PubMed/NCBI View Article : Google Scholar

22 

Livak KJ and Schmittgen TD: Analysis of relative gene expression data using real-time quantitative PCR and the 2(-Delta Delta C(T)) method. Methods. 25:402–408. 2001.PubMed/NCBI View Article : Google Scholar

23 

Sundaresan M, Yu ZX, Ferrans VJ, Irani K and Finkel T: Requirement for generation of H2O2 for platelet-derived growth factor signal transduction. Science. 270:296–299. 1995.PubMed/NCBI View Article : Google Scholar

24 

Kellum JA, Romagnani P, Ashuntantang G, Ronco C, Zarbock A and Anders HJ: Acute kidney injury. Nat Rev Dis Primers. 7(52)2021.PubMed/NCBI View Article : Google Scholar

25 

Ronco C, Bellomo R and Kellum JA: Acute kidney injury. Lancet. 394:1949–1964. 2019.PubMed/NCBI View Article : Google Scholar

26 

Martin LC: Naringin, trimetazidine and baroreflex in renal ischemia-reperfusion injury. Arq Bras Cardiol. 117:298–299. 2021.PubMed/NCBI View Article : Google Scholar

27 

Kim K, Yang H, Yi J, Son HE, Ryu JY, Kim YC, Jeong JC, Chin HJ, Na KY, Chae DW, et al: Real-time clinical decision support based on recurrent neural networks for in-hospital acute kidney injury: External validation and model interpretation. J Med Internet Res. 23(e24120)2021.PubMed/NCBI View Article : Google Scholar

28 

Paragas N, Qiu A, Zhang Q, Samstein B, Deng SX, Schmidt-Ott KM, Viltard M, Yu W, Forster CS, Gong G, et al: The Ngal reporter mouse detects the response of the kidney to injury in real time. Nat Med. 17:216–222. 2011.PubMed/NCBI View Article : Google Scholar

29 

Su X, Zhou M, Li Y, Zhang J, An N, Yang F, Zhang G, Yuan C, Chen H, Wu H and Xing Y: Protective effects of natural products against myocardial ischemia/reperfusion: Mitochondria-targeted therapeutics. Biomed Pharmacother. 149(112893)2022.PubMed/NCBI View Article : Google Scholar

30 

Li K, Xiao K, Zhu S, Wang Y and Wang W: Chinese herbal medicine for primary liver cancer therapy: Perspectives and challenges. Front Pharmacol. 13(889799)2022.PubMed/NCBI View Article : Google Scholar

31 

Chen W, Becker T, Qian F and Ring J: Beer and beer compounds: Physiological effects on skin health. J Eur Acad Dermatol Venereol. 28:142–150. 2014.PubMed/NCBI View Article : Google Scholar

32 

Krajnovic T, Kaluderovic GN, Wessjohann LA, Mijatovic S and Maksimovic-Ivanic D: Versatile antitumor potential of isoxanthohumol: Enhancement of paclitaxel activity in vivo. Pharmacol Res. 105:62–73. 2016.PubMed/NCBI View Article : Google Scholar

33 

Negrao R, Costa R, Duarte D, Taveira GT, Mendanha M, Moura L, Vasques L, Azevedo I and Soares R: Angiogenesis and inflammation signaling are targets of beer polyphenols on vascular cells. J Cell Biochem. 111:1270–1279. 2010.PubMed/NCBI View Article : Google Scholar

34 

Negrao R, Duarte D, Costa R and Soares R: Isoxanthohumol modulates angiogenesis and inflammation via vascular endothelial growth factor receptor, tumor necrosis factor alpha and nuclear factor kappa B pathways. Biofactors. 39:608–622. 2013.PubMed/NCBI View Article : Google Scholar

35 

Cho YC, You SK, Kim HJ, Cho CW, Lee IS and Kang BY: Xanthohumol inhibits IL-12 production and reduces chronic allergic contact dermatitis. Int Immunopharmacol. 10:556–561. 2010.PubMed/NCBI View Article : Google Scholar

36 

Kiyofuji A, Yui K, Takahashi K and Osada K: Effects of xanthohumol-rich hop extract on the differentiation of preadipocytes. J Oleo Sci. 63:593–597. 2014.PubMed/NCBI View Article : Google Scholar

37 

Izzo G, Soder O and Svechnikov K: The prenylflavonoid phytoestrogens 8-prenylnaringenin and isoxanthohumol diferentially suppress steroidogenesis in rat Leydig cells in ontogenesis. J Appl Toxicol. 31:589–594. 2011.PubMed/NCBI View Article : Google Scholar

38 

Dorn C, Kraus B, Motyl M, Weiss TS, Gehrig M, Scholmerich J, Heilmann J and Hellerbrand C: Xanthohumol, a chalcon derived from hops, inhibits hepatic inflammation and fibrosis. Mol Nutr Food Res. 54 (Suppl 2):S205–S213. 2010.PubMed/NCBI View Article : Google Scholar

39 

Albini A, Dell'Eva R, Vene R, Ferrari N, Buhler DR, Noonan DM and Fassina G: Mechanisms of the antiangiogenic activity by the hop flavonoid xanthohumol: NF-kappaB and Akt as targets. FASEB J. 20:527–529. 2006.PubMed/NCBI View Article : Google Scholar

40 

Saito K, Matsuo Y, Imafuji H, Okubo T, Maeda Y, Sato T, Shamoto T, Tsuboi K, Morimoto M, Takahashi H, et al: Xanthohumol inhibits angiogenesis by suppressing nuclear factor-κB activation in pancreatic cancer. Cancer Sci. 109:132–140. 2018.PubMed/NCBI View Article : Google Scholar

41 

Dorn C, Massinger S, Wuzik A, Heilmann J and Hellerbrand C: Xanthohumol suppresses inflammatory response to warm ischemia-reperfusion induced liver injury. Exp Mol Pathol. 94:10–16. 2013.PubMed/NCBI View Article : Google Scholar

42 

Jiao Y, Cao Y, Lu X, Wang J, Saitgareeva A, Kong X, Song C, Li J, Tian K, Zhang S, et al: Xanthohumol protects neuron from cerebral ischemia injury in experimental stroke. Mol Biol Rep. 47:2417–2425. 2020.PubMed/NCBI View Article : Google Scholar

43 

Friedmann AJP, Schneider M, Proneth B, Tyurina YY, Tyurin VA, Hammond VJ, Herbach N, Aichler M, Walch A, Eggenhofer E, et al: Inactivation of the ferroptosis regulator Gpx4 triggers acute renal failure in mice. Nat Cell Biol. 16:1180–1191. 2014.PubMed/NCBI View Article : Google Scholar

44 

Gao M, Monian P, Quadri N, Ramasamy R and Jiang X: Glutaminolysis and transferrin regulate ferroptosis. Mol Cell. 59:298–308. 2015.PubMed/NCBI View Article : Google Scholar

45 

Gascon S, Murenu E, Masserdotti G, Ortega F, Russo GL, Petrik D, Deshpande A, Heinrich C, Karow M, Robertson SP, et al: Identification and successful negotiation of a metabolic checkpoint in direct neuronal reprogramming. Cell Stem Cell. 18:396–409. 2016.PubMed/NCBI View Article : Google Scholar

46 

Pan J, Zhao J, Feng L, Xu X, He Z and Liang W: Inhibition of USP14 suppresses ROS-dependent ferroptosis and alleviates renal ischemia/reperfusion injury. Cell Biochem Biophys. 81:87–96. 2023.PubMed/NCBI View Article : Google Scholar

47 

Qi Y, Hu M, Qiu Y, Zhang L, Yan Y, Feng Y, Feng C, Hou X, Wang Z, Zhang D and Zhao J: Mitoglitazone ameliorates renal ischemia/reperfusion injury by inhibiting ferroptosis via targeting mitoNEET. Toxicol Appl Pharmacol. 465(116440)2023.PubMed/NCBI View Article : Google Scholar

48 

Dong B, Ding C, Xiang H, Zheng J, Li X, Xue W and Li Y: USP7 accelerates FMR1-mediated ferroptosis by facilitating TBK1 ubiquitination and DNMT1 deubiquitination after renal ischemia-reperfusion injury. Inflamm Res. 71:1519–1533. 2022.PubMed/NCBI View Article : Google Scholar

49 

Shen B, Zhao C, Wang Y, Peng Y, Cheng J, Li Z, Wu L, Jin M and Feng H: Aucubin inhibited lipid accumulation and oxidative stress via Nrf2/HO-1 and AMPK signalling pathways. J Cell Mol Med. 23:4063–4075. 2019.PubMed/NCBI View Article : Google Scholar

50 

Di Tu Q, Jin J, Hu X, Ren Y, Zhao L and He Q: Curcumin improves the renal autophagy in rat experimental membranous nephropathy via regulating the PI3K/AKT/mTOR and Nrf2/HO-1 signaling pathways. Biomed Res Int. 2020(7069052)2020.PubMed/NCBI View Article : Google Scholar

51 

Loboda A, Damulewicz M, Pyza E, Jozkowicz A and Dulak J: Role of Nrf2/HO-1 system in development, oxidative stress response and diseases: An evolutionarily conserved mechanism. Cell Mol Life Sci. 73:3221–3247. 2016.PubMed/NCBI View Article : Google Scholar

52 

Qiao J, Ma H, Chen M and Bai J: Vitamin D alleviates neuronal injury in cerebral ischemia-reperfusion via enhancing the Nrf2/HO-1 antioxidant pathway to counteract NLRP3-mediated pyroptosis. J Neuropathol Exp Neurol. 82:722–733. 2023.PubMed/NCBI View Article : Google Scholar

53 

Li X, Yi L, Liu X, Chen X, Chen S and Cai S: Isoquercitrin played a neuroprotective role in rats after cerebral ischemia/reperfusion through Up-regulating neuroglobin and anti-oxidative stress. Transplant Proc. 55:1751–1761. 2023.PubMed/NCBI View Article : Google Scholar

Related Articles

  • Abstract
  • View
  • Download
  • Twitter
Copy and paste a formatted citation
Spandidos Publications style
Tang Z, Feng Y, Nie W and Li C: Xanthohumol attenuates renal ischemia/reperfusion injury by inhibiting ferroptosis. Exp Ther Med 26: 571, 2023.
APA
Tang, Z., Feng, Y., Nie, W., & Li, C. (2023). Xanthohumol attenuates renal ischemia/reperfusion injury by inhibiting ferroptosis. Experimental and Therapeutic Medicine, 26, 571. https://doi.org/10.3892/etm.2023.12269
MLA
Tang, Z., Feng, Y., Nie, W., Li, C."Xanthohumol attenuates renal ischemia/reperfusion injury by inhibiting ferroptosis". Experimental and Therapeutic Medicine 26.6 (2023): 571.
Chicago
Tang, Z., Feng, Y., Nie, W., Li, C."Xanthohumol attenuates renal ischemia/reperfusion injury by inhibiting ferroptosis". Experimental and Therapeutic Medicine 26, no. 6 (2023): 571. https://doi.org/10.3892/etm.2023.12269
Copy and paste a formatted citation
x
Spandidos Publications style
Tang Z, Feng Y, Nie W and Li C: Xanthohumol attenuates renal ischemia/reperfusion injury by inhibiting ferroptosis. Exp Ther Med 26: 571, 2023.
APA
Tang, Z., Feng, Y., Nie, W., & Li, C. (2023). Xanthohumol attenuates renal ischemia/reperfusion injury by inhibiting ferroptosis. Experimental and Therapeutic Medicine, 26, 571. https://doi.org/10.3892/etm.2023.12269
MLA
Tang, Z., Feng, Y., Nie, W., Li, C."Xanthohumol attenuates renal ischemia/reperfusion injury by inhibiting ferroptosis". Experimental and Therapeutic Medicine 26.6 (2023): 571.
Chicago
Tang, Z., Feng, Y., Nie, W., Li, C."Xanthohumol attenuates renal ischemia/reperfusion injury by inhibiting ferroptosis". Experimental and Therapeutic Medicine 26, no. 6 (2023): 571. https://doi.org/10.3892/etm.2023.12269
Follow us
  • Twitter
  • LinkedIn
  • Facebook
About
  • Spandidos Publications
  • Careers
  • Cookie Policy
  • Privacy Policy
How can we help?
  • Help
  • Live Chat
  • Contact
  • Email to our Support Team