Spandidos Publications Logo
  • About
    • About Spandidos
    • Aims and Scopes
    • Abstracting and Indexing
    • Editorial Policies
    • Reprints and Permissions
    • Job Opportunities
    • Terms and Conditions
    • Contact
  • Journals
    • All Journals
    • Oncology Letters
      • Oncology Letters
      • Information for Authors
      • Editorial Policies
      • Editorial Board
      • Aims and Scope
      • Abstracting and Indexing
      • Bibliographic Information
      • Archive
    • International Journal of Oncology
      • International Journal of Oncology
      • Information for Authors
      • Editorial Policies
      • Editorial Board
      • Aims and Scope
      • Abstracting and Indexing
      • Bibliographic Information
      • Archive
    • Molecular and Clinical Oncology
      • Molecular and Clinical Oncology
      • Information for Authors
      • Editorial Policies
      • Editorial Board
      • Aims and Scope
      • Abstracting and Indexing
      • Bibliographic Information
      • Archive
    • Experimental and Therapeutic Medicine
      • Experimental and Therapeutic Medicine
      • Information for Authors
      • Editorial Policies
      • Editorial Board
      • Aims and Scope
      • Abstracting and Indexing
      • Bibliographic Information
      • Archive
    • International Journal of Molecular Medicine
      • International Journal of Molecular Medicine
      • Information for Authors
      • Editorial Policies
      • Editorial Board
      • Aims and Scope
      • Abstracting and Indexing
      • Bibliographic Information
      • Archive
    • Biomedical Reports
      • Biomedical Reports
      • Information for Authors
      • Editorial Policies
      • Editorial Board
      • Aims and Scope
      • Abstracting and Indexing
      • Bibliographic Information
      • Archive
    • Oncology Reports
      • Oncology Reports
      • Information for Authors
      • Editorial Policies
      • Editorial Board
      • Aims and Scope
      • Abstracting and Indexing
      • Bibliographic Information
      • Archive
    • Molecular Medicine Reports
      • Molecular Medicine Reports
      • Information for Authors
      • Editorial Policies
      • Editorial Board
      • Aims and Scope
      • Abstracting and Indexing
      • Bibliographic Information
      • Archive
    • World Academy of Sciences Journal
      • World Academy of Sciences Journal
      • Information for Authors
      • Editorial Policies
      • Editorial Board
      • Aims and Scope
      • Abstracting and Indexing
      • Bibliographic Information
      • Archive
    • International Journal of Functional Nutrition
      • International Journal of Functional Nutrition
      • Information for Authors
      • Editorial Policies
      • Editorial Board
      • Aims and Scope
      • Abstracting and Indexing
      • Bibliographic Information
      • Archive
    • International Journal of Epigenetics
      • International Journal of Epigenetics
      • Information for Authors
      • Editorial Policies
      • Editorial Board
      • Aims and Scope
      • Abstracting and Indexing
      • Bibliographic Information
      • Archive
    • Medicine International
      • Medicine International
      • Information for Authors
      • Editorial Policies
      • Editorial Board
      • Aims and Scope
      • Abstracting and Indexing
      • Bibliographic Information
      • Archive
  • Articles
  • Information
    • Information for Authors
    • Information for Reviewers
    • Information for Librarians
    • Information for Advertisers
    • Conferences
  • Language Editing
Spandidos Publications Logo
  • About
    • About Spandidos
    • Aims and Scopes
    • Abstracting and Indexing
    • Editorial Policies
    • Reprints and Permissions
    • Job Opportunities
    • Terms and Conditions
    • Contact
  • Journals
    • All Journals
    • Biomedical Reports
      • Information for Authors
      • Editorial Policies
      • Editorial Board
      • Aims and Scope
      • Abstracting and Indexing
      • Bibliographic Information
      • Archive
    • Experimental and Therapeutic Medicine
      • Information for Authors
      • Editorial Policies
      • Editorial Board
      • Aims and Scope
      • Abstracting and Indexing
      • Bibliographic Information
      • Archive
    • International Journal of Epigenetics
      • Information for Authors
      • Editorial Policies
      • Editorial Board
      • Aims and Scope
      • Abstracting and Indexing
      • Bibliographic Information
      • Archive
    • International Journal of Functional Nutrition
      • Information for Authors
      • Editorial Policies
      • Editorial Board
      • Aims and Scope
      • Abstracting and Indexing
      • Bibliographic Information
      • Archive
    • International Journal of Molecular Medicine
      • Information for Authors
      • Editorial Policies
      • Editorial Board
      • Aims and Scope
      • Abstracting and Indexing
      • Bibliographic Information
      • Archive
    • International Journal of Oncology
      • Information for Authors
      • Editorial Policies
      • Editorial Board
      • Aims and Scope
      • Abstracting and Indexing
      • Bibliographic Information
      • Archive
    • Medicine International
      • Information for Authors
      • Editorial Policies
      • Editorial Board
      • Aims and Scope
      • Abstracting and Indexing
      • Bibliographic Information
      • Archive
    • Molecular and Clinical Oncology
      • Information for Authors
      • Editorial Policies
      • Editorial Board
      • Aims and Scope
      • Abstracting and Indexing
      • Bibliographic Information
      • Archive
    • Molecular Medicine Reports
      • Information for Authors
      • Editorial Policies
      • Editorial Board
      • Aims and Scope
      • Abstracting and Indexing
      • Bibliographic Information
      • Archive
    • Oncology Letters
      • Information for Authors
      • Editorial Policies
      • Editorial Board
      • Aims and Scope
      • Abstracting and Indexing
      • Bibliographic Information
      • Archive
    • Oncology Reports
      • Information for Authors
      • Editorial Policies
      • Editorial Board
      • Aims and Scope
      • Abstracting and Indexing
      • Bibliographic Information
      • Archive
    • World Academy of Sciences Journal
      • Information for Authors
      • Editorial Policies
      • Editorial Board
      • Aims and Scope
      • Abstracting and Indexing
      • Bibliographic Information
      • Archive
  • Articles
  • Information
    • For Authors
    • For Reviewers
    • For Librarians
    • For Advertisers
    • Conferences
  • Language Editing
Login Register Submit
  • This site uses cookies
  • You can change your cookie settings at any time by following the instructions in our Cookie Policy. To find out more, you may read our Privacy Policy.

    I agree
Search articles by DOI, keyword, author or affiliation
Search
Advanced Search
presentation
Experimental and Therapeutic Medicine
Join Editorial Board Propose a Special Issue
Print ISSN: 1792-0981 Online ISSN: 1792-1015
Journal Cover
December-2023 Volume 26 Issue 6

Full Size Image

Sign up for eToc alerts
Recommend to Library

Journals

International Journal of Molecular Medicine

International Journal of Molecular Medicine

International Journal of Molecular Medicine is an international journal devoted to molecular mechanisms of human disease.

International Journal of Oncology

International Journal of Oncology

International Journal of Oncology is an international journal devoted to oncology research and cancer treatment.

Molecular Medicine Reports

Molecular Medicine Reports

Covers molecular medicine topics such as pharmacology, pathology, genetics, neuroscience, infectious diseases, molecular cardiology, and molecular surgery.

Oncology Reports

Oncology Reports

Oncology Reports is an international journal devoted to fundamental and applied research in Oncology.

Experimental and Therapeutic Medicine

Experimental and Therapeutic Medicine

Experimental and Therapeutic Medicine is an international journal devoted to laboratory and clinical medicine.

Oncology Letters

Oncology Letters

Oncology Letters is an international journal devoted to Experimental and Clinical Oncology.

Biomedical Reports

Biomedical Reports

Explores a wide range of biological and medical fields, including pharmacology, genetics, microbiology, neuroscience, and molecular cardiology.

Molecular and Clinical Oncology

Molecular and Clinical Oncology

International journal addressing all aspects of oncology research, from tumorigenesis and oncogenes to chemotherapy and metastasis.

World Academy of Sciences Journal

World Academy of Sciences Journal

Multidisciplinary open-access journal spanning biochemistry, genetics, neuroscience, environmental health, and synthetic biology.

International Journal of Functional Nutrition

International Journal of Functional Nutrition

Open-access journal combining biochemistry, pharmacology, immunology, and genetics to advance health through functional nutrition.

International Journal of Epigenetics

International Journal of Epigenetics

Publishes open-access research on using epigenetics to advance understanding and treatment of human disease.

Medicine International

Medicine International

An International Open Access Journal Devoted to General Medicine.

Journal Cover
December-2023 Volume 26 Issue 6

Full Size Image

Sign up for eToc alerts
Recommend to Library

  • Article
  • Citations
    • Cite This Article
    • Download Citation
    • Create Citation Alert
    • Remove Citation Alert
    • Cited By
  • Similar Articles
    • Related Articles (in Spandidos Publications)
    • Similar Articles (Google Scholar)
    • Similar Articles (PubMed)
  • Download PDF
  • Download XML
  • View XML

  • Supplementary Files
    • Supplementary_Data.pdf
Article Open Access

Glutathione promotes the synergistic effects of venetoclax and azacytidine against myelodysplastic syndrome‑refractory anemia by regulating the cell cycle

  • Authors:
    • Xiaobo Wang
    • Lihua Yuan
    • Bo Lu
    • Dongjun Lin
    • Xiaojun Xu
  • View Affiliations / Copyright

    Affiliations: Department of Hematology, The Seventh Affiliated Hospital, Sun Yat‑Sen University, Shenzhen, Guangdong 518107, P.R. China, Department of Pediatric Surgery, University of Hong Kong‑Shenzhen Hospital, Shenzhen, Guangdong 518000, P.R. China
    Copyright: © Wang et al. This is an open access article distributed under the terms of Creative Commons Attribution License.
  • Article Number: 574
    |
    Published online on: October 26, 2023
       https://doi.org/10.3892/etm.2023.12274
  • Expand metrics +
Metrics: Total Views: 0 (Spandidos Publications: | PMC Statistics: )
Metrics: Total PDF Downloads: 0 (Spandidos Publications: | PMC Statistics: )
Cited By (CrossRef): 0 citations Loading Articles...

This article is mentioned in:



Abstract

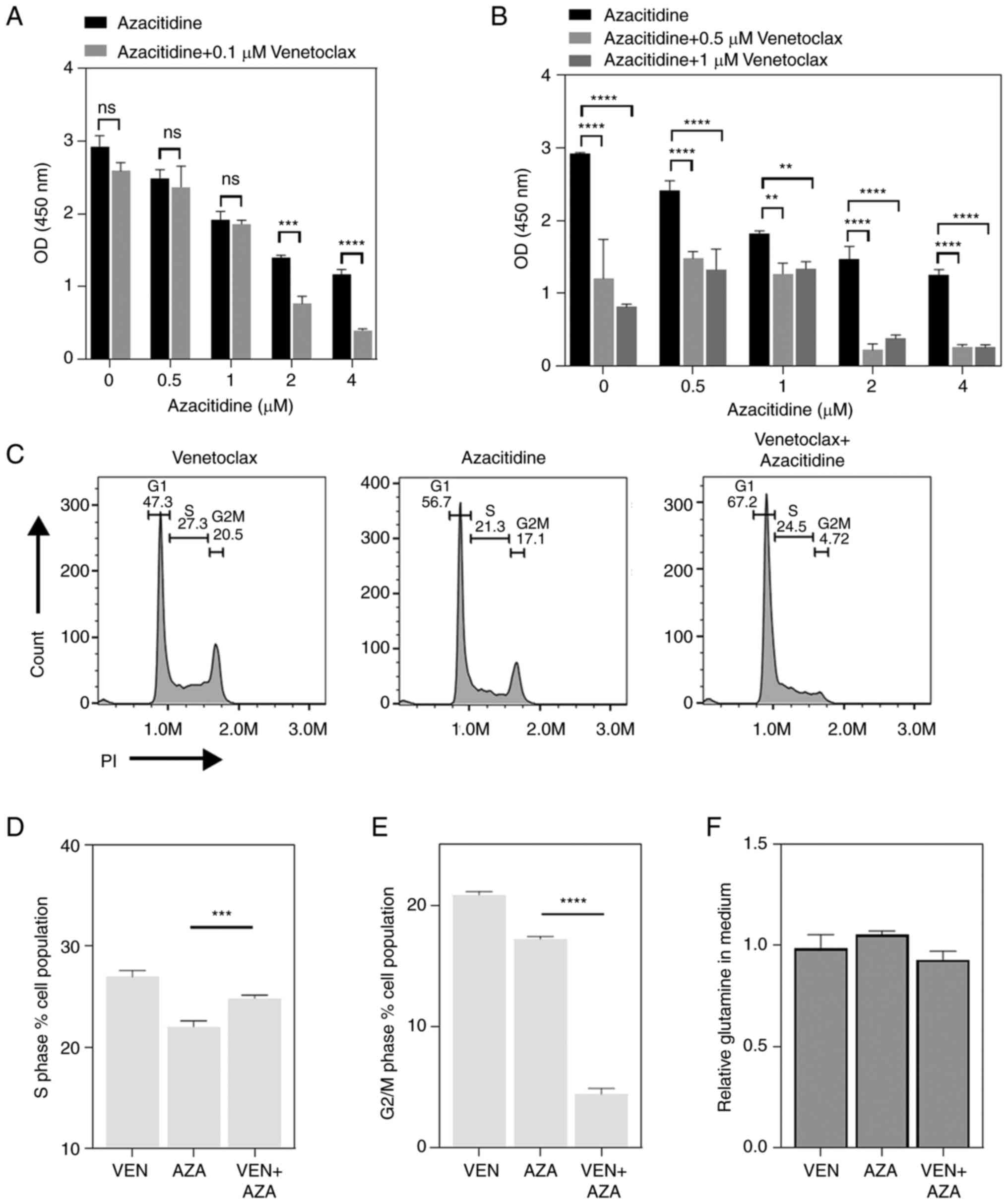
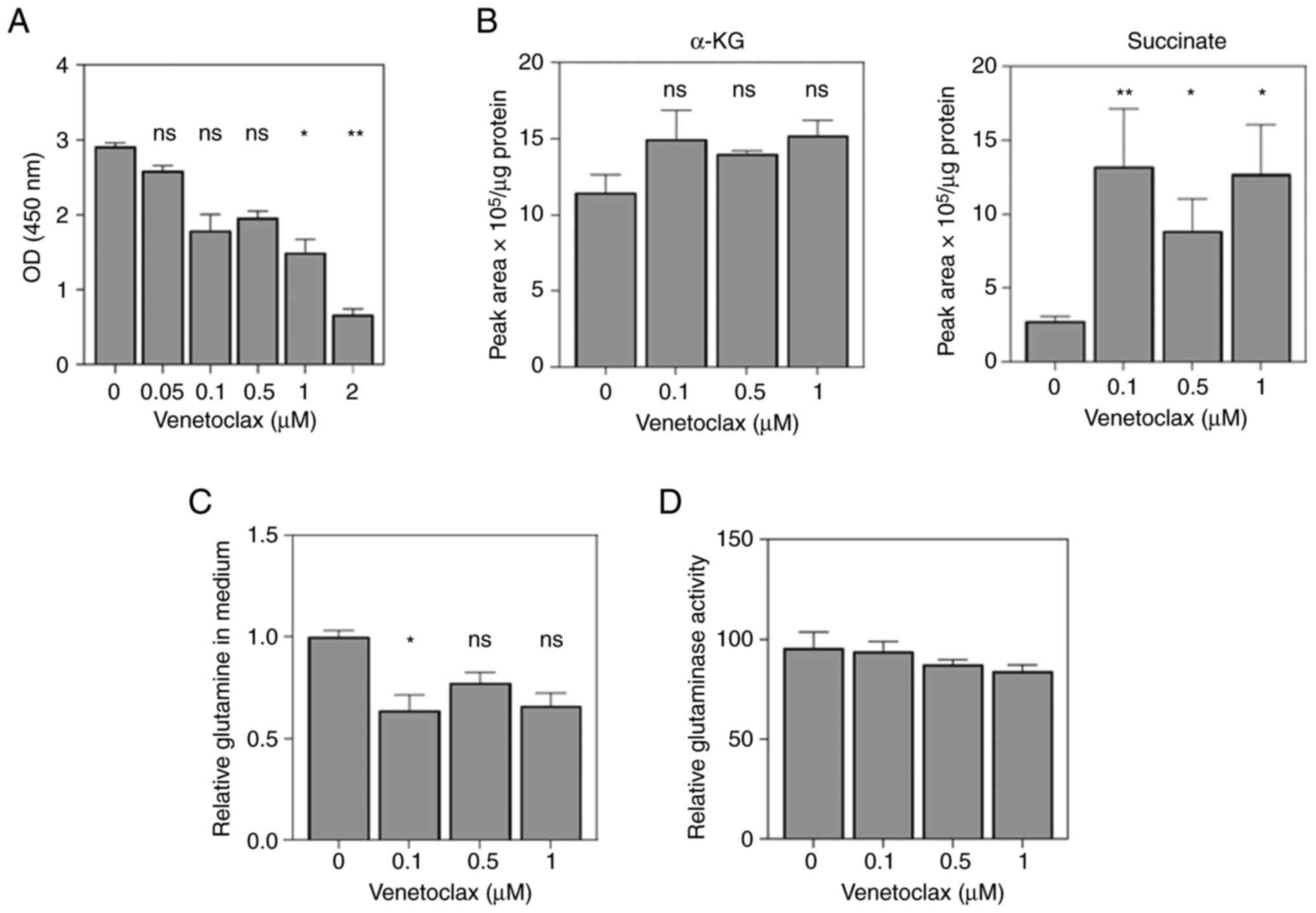
Azacitidine is a DNA methyltransferase inhibitor that has been used as a singular agent for the treatment of myelodysplastic syndrome‑refractory anemia with excess blast‑1 and ‑2 (MDS‑RAEB I/II). However, recurrence and overall response rates following this treatment remain unsatisfactory. The combination of azacitidine and venetoclax has been used for the clinical treatment of a variety of hematological diseases due to the synergistic killing effect of the two drugs. Venetoclax is a BCL‑2 inhibitor that can inhibit mitochondrial metabolism. In addition, azacitidine has been shown to reduce the levels of myeloid cell leukemia 1 (MCL‑1) in acute myeloid leukemia cells. MCL‑1 is an anti‑apoptotic protein and a potential source of resistance to venetoclax. However, the mechanism underlying the effects of combined venetoclax and azacitidine treatment remains to be fully elucidated. In the present study, the molecular mechanism underlying the impact of venetoclax on the efficacy of azacitidine was investigated by examining its effects on cell cycle progression. SKM‑1 cell lines were treated in vitro with 0‑2 µM venetoclax and 0‑4 µM azacytidine. After 24, 48 and 72 h of treatment, the impact of the drugs on the cell cycle was assessed by flow cytometry. Following drug treatment, changes in cellular glutamine metabolism pathways was analyzed using western blotting (ATF4, CHOP, ASCT2, IDH2 and RB), quantitative PCR (ASCT2 and IDH2), liquid chromatography‑mass spectrometry (α‑KG, succinate and glutathione) and ELISA (glutamine and glutaminase). Venetoclax was found to inhibit mitochondrial activity though the alanine‑serine‑cysteine transporter 2 (ASCT2) pathway, which decreased glutamine uptake. Furthermore, venetoclax partially antagonized the action of azacitidine through this ASCT2 pathway, which was reversed by glutathione (GSH) treatment. These results suggest that GSH treatment can potentiate the synergistic therapeutic effects of venetoclax and azacitidine combined treatment on a myelodysplastic syndrome‑refractory anemia cell line at lower concentrations.
View Figures

Figure 1

Figure 2

Figure 3

Figure 4

View References

1 

Volpe VO, Garcia-Manero G and Komrokji RS: Myelodysplastic Syndromes: A new decade. Clin Lymphoma Myeloma Leuk. 22:1–16. 2022.PubMed/NCBI View Article : Google Scholar

2 

Montalban-Bravo G and Garcia-Manero G: Myelodysplastic syndromes: 2018 update on diagnosis, risk-stratification and management. Am J Hematol. 93:129–147. 2018.PubMed/NCBI View Article : Google Scholar

3 

Daher-Reyes GS, Merchan BM and Yee KWL: Guadecitabine (SGI-110): An investigational drug for the treatment of myelodysplastic syndrome and acute myeloid leukemia. Expert Opin Investig Drugs. 28:835–849. 2019.PubMed/NCBI View Article : Google Scholar

4 

Navada SC and Silverman LR: The safety and efficacy of rigosertib in the treatment of myelodysplastic syndromes. Expert Rev Anticancer Ther. 16:805–810. 2016.PubMed/NCBI View Article : Google Scholar

5 

Haroun F, Solola SA, Nassereddine S and Tabbara I: PD-1 signaling and inhibition in AML and MDS. Ann Hematol. 96:1441–1448. 2017.PubMed/NCBI View Article : Google Scholar

6 

Yang X, Ma L, Zhang X, Huang L and Wei J: Targeting PD-1/PD-L1 pathway in myelodysplastic syndromes and acute myeloid leukemia Exp Hematol. Oncol. 11(11)2022.PubMed/NCBI View Article : Google Scholar

7 

Chien KS, Class CA, Montalban-Bravo G, Wei Y, Sasaki K, Naqvi K, Ganan-Gomez I, Yang H, Soltysiak KA, Kanagal-Shamanna R, et al: LILRB4 expression in chronic myelomonocytic leukemia and myelodysplastic syndrome based on response to hypomethylating agents. Leuk Lymphoma. 61:1493–1499. 2020.PubMed/NCBI View Article : Google Scholar

8 

Scott LJ: Azacitidine: A review in myelodysplastic syndromes and acute myeloid leukaemia. Drugs. 76:889–900. 2016.PubMed/NCBI View Article : Google Scholar

9 

Salim O, Toptas T, Avsar E, Yucel OK, Ozturk E, Ferhanoglu B, Geduk A, Mehtap O, Tombak A, Tiftik EN, et al: Azacitidine versus decitabine in patients with refractory anemia with excess blast-Results of multicenter study. Leuk Res. 45:82–89. 2016.PubMed/NCBI View Article : Google Scholar

10 

de Lima M, Roboz GJ, Platzbecker U, Craddock C and Ossenkoppele G: AML and the art of remission maintenance. Blood Rev. 49(100829)2021.PubMed/NCBI View Article : Google Scholar

11 

DiNardo CD, Jonas BA, Pullarkat V, Thirman MJ, Garcia JS, Wei AH, Konopleva M, Döhner H, Letai A, Fenaux P, et al: Azacitidine and venetoclax in previously untreated acute myeloid leukemia. N Engl J Med. 383:617–629. 2020.PubMed/NCBI View Article : Google Scholar

12 

Kumar S, Kaufman JL, Gasparetto C, Mikhael J, Vij R, Pegourie B, Benboubker L, Facon T, Amiot M, Moreau P, et al: Efficacy of venetoclax as targeted therapy for relapsed/refractory t(11;14) multiple myeloma. Blood. 130:2401–2409. 2017.PubMed/NCBI View Article : Google Scholar

13 

Sidiqi MH, Al Saleh AS, Kumar SK, Leung N, Jevremovic D, Muchtar E, Gonsalves WI, Kourelis TV, Warsame R, Buadi FK, et al: Venetoclax for the treatment of multiple myeloma: Outcomes outside of clinical trials. Am J Hematol. 96:1131–1136. 2021.PubMed/NCBI View Article : Google Scholar

14 

Lagadinou ED, Sach A, Callahan K, Rossi RM, Neering SJ, Minhajuddin M, Ashton JM, Pei S, Grose V, O'Dwyer KM, et al: BCL-2 inhibition targets oxidative phosphorylation and selectively eradicates quiescent human leukemia stem cells. Cell Stem Cell. 12:329–341. 2013.PubMed/NCBI View Article : Google Scholar

15 

Lucantoni F, Dussmann H, Llorente-Folch I and Prehn JHM: BCL2 and BCL(X)L selective inhibitors decrease mitochondrial ATP production in breast cancer cells and are synthetically lethal when combined with 2-deoxy-D-glucose. Oncotarget. 9:26046–26063. 2018.PubMed/NCBI View Article : Google Scholar

16 

Sharon D, Cathelin S, Mirali S, Di Trani JM, Yanofsky DJ, Keon KA, Rubinstein JL, Schimmer AD, Ketela T and Chan SM: Inhibition of mitochondrial translation overcomes venetoclax resistance in AML through activation of the integrated stress response. Sci Transl Med. 11(eaax2863)2019.PubMed/NCBI View Article : Google Scholar

17 

Guieze R, Liu VM, Rosebrock D, Jourdain AA, Hernandez-Sanchez M, Martinez Zurita A, Sun J, Ten Hacken E, Baranowski K, Thompson PA, et al: Mitochondrial Reprogramming Underlies Resistance to BCL-2 inhibition in lymphoid malignancies. Cancer Cell. 36:369–384 e13. 2019.PubMed/NCBI View Article : Google Scholar

18 

Roca-Portoles A, Rodriguez-Blanco G, Sumpton D, Cloix C, Mullin M, Mackay GM, O'Neill K, Lemgruber L, Luo X and Tait SWG: Venetoclax causes metabolic reprogramming independent of BCL-2 inhibition. Cell Death Dis. 11(616)2020.PubMed/NCBI View Article : Google Scholar

19 

DiNardo CD, Pratz K, Pullarkat V, Jonas BA, Arellano M, Becker PS, Frankfurt O, Konopleva M, Wei AH, Kantarjian HM, et al: Venetoclax combined with decitabine or azacitidine in treatment-naive, elderly patients with acute myeloid leukemia. Blood. 133:7–17. 2019.PubMed/NCBI View Article : Google Scholar

20 

Phillips DC, Xiao Y, Lam LT, Litvinovich E, Roberts-Rapp L, Souers AJ and Leverson JD: Loss in MCL-1 function sensitizes non-Hodgkin's lymphoma cell lines to the BCL-2-selective inhibitor venetoclax (ABT-199). Blood Cancer J. 5(e368)2015.PubMed/NCBI View Article : Google Scholar

21 

Hwang S, Yang S, Kim M, Hong Y, Kim B, Lee EK and Jeong SM: Mitochondrial glutamine metabolism regulates sensitivity of cancer cells after chemotherapy via amphiregulin. Cell Death Discov. 7(395)2021.PubMed/NCBI View Article : Google Scholar

22 

Jeong SM, Xiao C, Finley LW, Lahusen T, Souza AL, Pierce K, Li YH, Wang X, Laurent G, German NJ, et al: SIRT4 has tumor-suppressive activity and regulates the cellular metabolic response to DNA damage by inhibiting mitochondrial glutamine metabolism. Cancer Cell. 23:450–463. 2013.PubMed/NCBI View Article : Google Scholar

23 

Gerard-Monnier D and Chaudiere J: Metabolism and antioxidant function of glutathione. Pathol Biol (Paris). 44:77–85. 1996.PubMed/NCBI(In French).

24 

Lertratanangkoon K, Wu CJ, Savaraj N and Thomas ML: Alterations of DNA methylation by glutathione depletion. Cancer Lett. 120:149–156. 1997.PubMed/NCBI View Article : Google Scholar

25 

Hitchler MJ and Domann FE: An epigenetic perspective on the free radical theory of development. Free Radic Biol Med. 43:1023–1036. 2007.PubMed/NCBI View Article : Google Scholar

26 

Yoo HC, Yu YC, Sung Y and Han JM: Glutamine reliance in cell metabolism. Exp Mol Med. 52:1496–1516. 2020.PubMed/NCBI View Article : Google Scholar

27 

Lu SC: Glutathione synthesis. Biochim Biophys Acta. 1830:3143–3153. 2013.PubMed/NCBI View Article : Google Scholar

28 

Livak KJ and Schmittgen TD: Analysis of relative gene expression data using real-time quantitative PCR and the 2(-Delta Delta C(T)) Method. Methods. 25:402–408. 2001.PubMed/NCBI View Article : Google Scholar

29 

Nakagawa T and Matozaki S: The SKM-1 leukemic cell line established from a patient with progression to myelomonocytic leukemia in myelodysplastic syndrome (MDS)-contribution to better understanding of MDS. Leuk Lymphoma. 17:335–339. 1995.PubMed/NCBI View Article : Google Scholar

30 

Zhou X, Kuang Y, Liang S and Wang L: Metformin inhibits cell proliferation in SKM-1 cells via AMPK-mediated cell cycle arrest. J Pharmacol Sci. 141:146–152. 2019.PubMed/NCBI View Article : Google Scholar

31 

Bennett JM, Catovsky D, Daniel MT, Flandrin G, Galton DA, Gralnick HR and Sultan C: Proposals for the classification of the myelodysplastic syndromes. Br J Haematol. 51:189–199. 1982.PubMed/NCBI

32 

Nakagawa T, Saitoh S, Imoto S, Itoh M, Tsutsumi M, Hikiji K, Nakao Y and Fujita T: Loss of multiple point mutations of RAS genes associated with acquisition of chromosomal abnormalities during disease progression in myelodysplastic syndrome. Br J Haematol. 77:250–252. 1991.PubMed/NCBI View Article : Google Scholar

33 

Chen X, Glytsou C, Zhou H, Narang S, Reyna DE, Lopez A, Sakellaropoulos T, Gong Y, Kloetgen A, Yap YS, et al: Targeting mitochondrial structure sensitizes acute myeloid leukemia to venetoclax treatment. Cancer Discov. 9:890–909. 2019.PubMed/NCBI View Article : Google Scholar

34 

Guo J, Zhang R, Yang Z, Duan Z, Yin D and Zhou Y: Biological roles and therapeutic applications of IDH2 mutations in human cancer. Front Oncol. 11(644857)2021.PubMed/NCBI View Article : Google Scholar

35 

Schulte ML, Fu A, Zhao P, Li J, Geng L, Smith ST, Kondo J, Coffey RJ, Johnson MO, Rathmell JC, et al: Pharmacological blockade of ASCT2-dependent glutamine transport leads to antitumor efficacy in preclinical models. Nat Med. 24:194–202. 2018.PubMed/NCBI View Article : Google Scholar

36 

Choi SH, Byun HM, Kwan JM, Issa JP and Yang AS: Hydroxycarbamide in combination with azacitidine or decitabine is antagonistic on DNA methylation inhibition. Br J Haematol. 138:616–623. 2007.PubMed/NCBI View Article : Google Scholar

37 

Momparler RL: Pharmacology of 5-Aza-2'-deoxycytidine (decitabine). Semin Hematol. 42 (Suppl 2):S9–S16. 2005.PubMed/NCBI View Article : Google Scholar

38 

Jin L, Alesi GN and Kang S: Glutaminolysis as a target for cancer therapy. Oncogene. 35:3619–3625. 2016.PubMed/NCBI View Article : Google Scholar

39 

Bartenstein M and Deeg HJ: Hematopoietic stem cell transplantation for MDS. Hematol Oncol Clin North Am. 24:407–422. 2010.PubMed/NCBI View Article : Google Scholar

40 

DiNardo CD, Pratz KW, Letai A, Jonas BA, Wei AH, Thirman M, Arellano M, Frattini MG, Kantarjian H, Popovic R, et al: Safety and preliminary efficacy of venetoclax with decitabine or azacitidine in elderly patients with previously untreated acute myeloid leukaemia: A non-randomised, open-label, phase 1b study. Lancet Oncol. 19:216–228. 2018.PubMed/NCBI View Article : Google Scholar

41 

Tsao T, Shi Y, Kornblau S, Lu H, Konoplev S, Antony A, Ruvolo V, Qiu YH, Zhang N, Coombes KR, et al: Concomitant inhibition of DNA methyltransferase and BCL-2 protein function synergistically induce mitochondrial apoptosis in acute myelogenous leukemia cells. Ann Hematol. 91:1861–1870. 2012.PubMed/NCBI View Article : Google Scholar

42 

Pan R, Hogdal LJ, Benito JM, Bucci D, Han L, Borthakur G, Cortes J, DeAngelo DJ, Debose L, Mu H, et al: Selective BCL-2 inhibition by ABT-199 causes on-target cell death in acute myeloid leukemia. Cancer Discov. 4:362–375. 2014.PubMed/NCBI View Article : Google Scholar

43 

Bogenberger JM, Delman D, Hansen N, Valdez R, Fauble V, Mesa RA and Tibes R: Ex vivo activity of BCL-2 family inhibitors ABT-199 and ABT-737 combined with 5-azacytidine in myeloid malignancies. Leuk Lymphoma. 56:226–229. 2015.PubMed/NCBI View Article : Google Scholar

44 

DiNardo CD, Rausch CR, Benton C, Kadia T, Jain N, Pemmaraju N, Daver N, Covert W, Marx KR, Mace M, et al: Clinical experience with the BCL2-inhibitor venetoclax in combination therapy for relapsed and refractory acute myeloid leukemia and related myeloid malignancies. Am J Hematol. 93:401–407. 2018.PubMed/NCBI View Article : Google Scholar

45 

Deeks ED: Venetoclax: First global approval. Drugs. 76:979–987. 2016.PubMed/NCBI View Article : Google Scholar

46 

Yang TT, Song XL, Zhao YM, Ye BD, Luo Y, Xiao HW, Chen Y, Fu HR, Yu J, Liu LZ, et al: Outcome after allogeneic hematopoietic stem cell transplantation following Venetoclax-based therapy among AML and MDS patients. Ann Hematol. 101:2731–2741. 2022.PubMed/NCBI View Article : Google Scholar

47 

Masetti R, Baccelli F, Leardini D, Gottardi F, Vendemini F, Di Gangi A, Becilli M, Lodi M, Tumino M, Vinci L, et al: Venetoclax-based therapies in pediatric advanced MDS and relapsed/refractory AML: A multicenter retrospective analysis. Blood Adv. 7:4366–4370. 2023.PubMed/NCBI View Article : Google Scholar

48 

Chen Z, Zhen S, Zhang T, Shen Y, Pang A, Yang D, Zhang R, Ma Q, He Y, Wei J, et al: Venetoclax plus hypomethylating agents versus intensive chemotherapy for hematological relapse of myeloid malignancies after allo-HSCT. Front Oncol. 13(1137175)2023.PubMed/NCBI View Article : Google Scholar

49 

Chen X, Liu ZY, Zhang RL, Zhai WH, Ma QL, Pang AM, Yang DL, He Y, Wei JL, Feng SZ, et al: Efficacy and safety of Venetoclax in the treatment of 25 patients with recurrent hematologic malignancies after an allogeneic hematopoietic stem cell transplantation. Zhonghua Xue Ye Xue Za Zhi. 43:542–549. 2022.PubMed/NCBI View Article : Google Scholar : (In Chinese).

50 

Jilg S, Reidel V, Muller-Thomas C, Konig J, Schauwecker J, Hockendorf U, Huberle C, Gorka O, Schmidt B, Burgkart R, et al: Blockade of BCL-2 proteins efficiently induces apoptosis in progenitor cells of high-risk myelodysplastic syndromes patients. Leukemia. 30:112–123. 2016.PubMed/NCBI View Article : Google Scholar

51 

Parker JE, Mufti GJ, Rasool F, Mijovic A, Devereux S and Pagliuca A: The role of apoptosis, proliferation, and the Bcl-2-related proteins in the myelodysplastic syndromes and acute myeloid leukemia secondary to MDS. Blood. 96:3932–3938. 2000.PubMed/NCBI

52 

Yang X, Xia R, Yue C, Zhai W, Du W, Yang Q, Cao H, Chen X, Obando D, Zhu Y, et al: ATF4 Regulates CD4(+) T cell immune responses through metabolic reprogramming. Cell Rep. 23:1754–1766. 2018.PubMed/NCBI View Article : Google Scholar

53 

Tang X, Lucas JE, Chen JL, LaMonte G, Wu J, Wang MC, Koumenis C and Chi JT: Functional interaction between responses to lactic acidosis and hypoxia regulates genomic transcriptional outputs. Cancer Res. 72:491–502. 2012.PubMed/NCBI View Article : Google Scholar

54 

Verginadis II, Avgousti H, Monslow J, Skoufos G, Chinga F, Kim K, Leli NM, Karagounis IV, Bell BI, Velalopoulou A, et al: A stromal integrated stress response activates perivascular cancer-associated fibroblasts to drive angiogenesis and tumour progression. Nat Cell Biol. 24:940–953. 2022.PubMed/NCBI View Article : Google Scholar

55 

Yang H, Ye D, Guan KL and Xiong Y: IDH1 and IDH2 mutations in tumorigenesis: Mechanistic insights and clinical perspectives. Clin Cancer Res. 18:5562–5571. 2012.PubMed/NCBI View Article : Google Scholar

56 

Mondesir J, Willekens C, Touat M and de Botton S: IDH1 and IDH2 mutations as novel therapeutic targets: Current perspectives. J Blood Med. 7:171–180. 2016.PubMed/NCBI View Article : Google Scholar

57 

Yan H, Parsons DW, Jin G, McLendon R, Rasheed BA, Yuan W, Kos I, Batinic-Haberle I, Jones S, Riggins GJ, et al: IDH1 and IDH2 mutations in gliomas. N Engl J Med. 360:765–773. 2009.PubMed/NCBI View Article : Google Scholar

58 

Borger DR, Tanabe KK, Fan KC, Lopez HU, Fantin VR, Straley KS, Schenkein DP, Hezel AF, Ancukiewicz M, Liebman HM, et al: Frequent mutation of isocitrate dehydrogenase (IDH)1 and IDH2 in cholangiocarcinoma identified through broad-based tumor genotyping. Oncologist. 17:72–79. 2012.PubMed/NCBI View Article : Google Scholar

59 

Ohba S and Hirose Y: Association between mutant IDHs and tumorigenesis in gliomas. Med Mol Morphol. 51:194–198. 2018.PubMed/NCBI View Article : Google Scholar

60 

Pardanani A, Patnaik MM, Lasho TL, Mai M, Knudson RA, Finke C, Ketterling RP, McClure RF and Tefferi A: Recurrent IDH mutations in high-risk myelodysplastic syndrome or acute myeloid leukemia with isolated del(5q). Leukemia. 24:1370–1372. 2010.PubMed/NCBI View Article : Google Scholar

61 

Molenaar RJ, Coelen RJS, Khurshed M, Roos E, Caan MWA, van Linde ME, Kouwenhoven M, Bramer JAM, Bovée JVMG, Mathôt RA, et al: Study protocol of a phase IB/II clinical trial of metformin and chloroquine in patients with IDH1-mutated or IDH2-mutated solid tumours. BMJ Open. 7(e014961)2017.PubMed/NCBI View Article : Google Scholar

62 

Wahl DR, Dresser J, Wilder-Romans K, Parsels JD, Zhao SG, Davis M, Zhao L, Kachman M, Wernisch S, Burant CF, et al: Glioblastoma Therapy Can Be Augmented by Targeting IDH1-Mediated NADPH Biosynthesis. Cancer Res. 77:960–970. 2017.PubMed/NCBI View Article : Google Scholar

63 

Mohrenz IV, Antonietti P, Pusch S, Capper D, Balss J, Voigt S, Weissert S, Mukrowsky A, Frank J, Senft C, et al: Isocitrate dehydrogenase 1 mutant R132H sensitizes glioma cells to BCNU-induced oxidative stress and cell death. Apoptosis. 18:1416–1425. 2013.PubMed/NCBI View Article : Google Scholar

64 

Zarei M, Lal S, Parker SJ, Nevler A, Vaziri-Gohar A, Dukleska K, Mambelli-Lisboa NC, Moffat C, Blanco FF, Chand SNJ, et al: Posttranscriptional Upregulation of IDH1 by HuR establishes a powerful survival phenotype in pancreatic cancer cells. Cancer Res. 77:4460–4471. 2017.PubMed/NCBI View Article : Google Scholar

65 

Li J, He Y, Tan Z, Lu J, Li L, Song X, Shi F, Xie L, You S, Luo X, et al: Wild-type IDH2 promotes the Warburg effect and tumor growth through HIF1α in lung cancer. Theranostics. 8:4050–4061. 2018.PubMed/NCBI View Article : Google Scholar

66 

Voehringer DW: BCL-2 and glutathione: Alterations in cellular redox state that regulate apoptosis sensitivity. Free Radic Biol Med. 27:945–950. 1999.PubMed/NCBI View Article : Google Scholar

67 

Atzori L, Dypbukt JM, Sundqvist K, Cotgreave I, Edman CC, Moldeus P and Grafström RC: Growth-associated modifications of low-molecular-weight thiols and protein sulfhydryls in human bronchial fibroblasts. J Cell Physiol. 143:165–171. 1990.PubMed/NCBI View Article : Google Scholar

68 

Davies KJ: The broad spectrum of responses to oxidants in proliferating cells: A new paradigm for oxidative stress. IUBMB Life. 48:41–47. 1999.PubMed/NCBI View Article : Google Scholar

69 

Menon SG, Sarsour EH, Spitz DR, Higashikubo R, Sturm M, Zhang H and Goswami PC: Redox regulation of the G1 to S phase transition in the mouse embryo fibroblast cell cycle. Cancer Res. 63:2109–2117. 2003.PubMed/NCBI

70 

Markovic J, Borras C, Ortega A, Sastre J, Vina J and Pallardo FV: Glutathione is recruited into the nucleus in early phases of cell proliferation. J Biol Chem. 282:20416–20424. 2007.PubMed/NCBI View Article : Google Scholar

71 

Circu ML and Aw TY: Glutathione and modulation of cell apoptosis. Biochim Biophys Acta. 1823:1767–1777. 2012.PubMed/NCBI View Article : Google Scholar

72 

Silva MM, Rocha CRR, Kinker GS, Pelegrini AL and Menck CFM: The balance between NRF2/GSH antioxidant mediated pathway and DNA repair modulates cisplatin resistance in lung cancer cells. Sci Rep. 9(17639)2019.PubMed/NCBI View Article : Google Scholar

73 

Zou M, Hu X, Xu B, Tong T, Jing Y, Xi L, Zhou W, Lu J, Wang X, Yang X and Liao F: Glutathione S-transferase isozyme alpha 1 is predominantly involved in the cisplatin resistance of common types of solid cancer. Oncol Rep. 41:989–998. 2019.PubMed/NCBI View Article : Google Scholar

74 

Xu Y, Han X, Li Y, Min H, Zhao X, Zhang Y, Qi Y, Shi J, Qi S, Bao Y and Nie G: Sulforaphane mediates glutathione depletion via polymeric nanoparticles to restore cisplatin chemosensitivity. ACS Nano. 13:13445–13455. 2019.PubMed/NCBI View Article : Google Scholar

75 

Ling X, Chen X, Riddell IA, Tao W, Wang J, Hollett G, Lippard SJ, Farokhzad OC, Shi J and Wu J: Glutathione-Scavenging Poly(disulfide amide) nanoparticles for the effective delivery of Pt(IV) prodrugs and reversal of cisplatin resistance. Nano Lett. 18:4618–4625. 2018.PubMed/NCBI View Article : Google Scholar

Related Articles

  • Abstract
  • View
  • Download
  • Twitter
Copy and paste a formatted citation
Spandidos Publications style
Wang X, Yuan L, Lu B, Lin D and Xu X: Glutathione promotes the synergistic effects of venetoclax and azacytidine against myelodysplastic syndrome‑refractory anemia by regulating the cell cycle. Exp Ther Med 26: 574, 2023.
APA
Wang, X., Yuan, L., Lu, B., Lin, D., & Xu, X. (2023). Glutathione promotes the synergistic effects of venetoclax and azacytidine against myelodysplastic syndrome‑refractory anemia by regulating the cell cycle. Experimental and Therapeutic Medicine, 26, 574. https://doi.org/10.3892/etm.2023.12274
MLA
Wang, X., Yuan, L., Lu, B., Lin, D., Xu, X."Glutathione promotes the synergistic effects of venetoclax and azacytidine against myelodysplastic syndrome‑refractory anemia by regulating the cell cycle". Experimental and Therapeutic Medicine 26.6 (2023): 574.
Chicago
Wang, X., Yuan, L., Lu, B., Lin, D., Xu, X."Glutathione promotes the synergistic effects of venetoclax and azacytidine against myelodysplastic syndrome‑refractory anemia by regulating the cell cycle". Experimental and Therapeutic Medicine 26, no. 6 (2023): 574. https://doi.org/10.3892/etm.2023.12274
Copy and paste a formatted citation
x
Spandidos Publications style
Wang X, Yuan L, Lu B, Lin D and Xu X: Glutathione promotes the synergistic effects of venetoclax and azacytidine against myelodysplastic syndrome‑refractory anemia by regulating the cell cycle. Exp Ther Med 26: 574, 2023.
APA
Wang, X., Yuan, L., Lu, B., Lin, D., & Xu, X. (2023). Glutathione promotes the synergistic effects of venetoclax and azacytidine against myelodysplastic syndrome‑refractory anemia by regulating the cell cycle. Experimental and Therapeutic Medicine, 26, 574. https://doi.org/10.3892/etm.2023.12274
MLA
Wang, X., Yuan, L., Lu, B., Lin, D., Xu, X."Glutathione promotes the synergistic effects of venetoclax and azacytidine against myelodysplastic syndrome‑refractory anemia by regulating the cell cycle". Experimental and Therapeutic Medicine 26.6 (2023): 574.
Chicago
Wang, X., Yuan, L., Lu, B., Lin, D., Xu, X."Glutathione promotes the synergistic effects of venetoclax and azacytidine against myelodysplastic syndrome‑refractory anemia by regulating the cell cycle". Experimental and Therapeutic Medicine 26, no. 6 (2023): 574. https://doi.org/10.3892/etm.2023.12274
Follow us
  • Twitter
  • LinkedIn
  • Facebook
About
  • Spandidos Publications
  • Careers
  • Cookie Policy
  • Privacy Policy
How can we help?
  • Help
  • Live Chat
  • Contact
  • Email to our Support Team