Spandidos Publications Logo
  • About
    • About Spandidos
    • Aims and Scopes
    • Abstracting and Indexing
    • Editorial Policies
    • Reprints and Permissions
    • Job Opportunities
    • Terms and Conditions
    • Contact
  • Journals
    • All Journals
    • Oncology Letters
      • Oncology Letters
      • Information for Authors
      • Editorial Policies
      • Editorial Board
      • Aims and Scope
      • Abstracting and Indexing
      • Bibliographic Information
      • Archive
    • International Journal of Oncology
      • International Journal of Oncology
      • Information for Authors
      • Editorial Policies
      • Editorial Board
      • Aims and Scope
      • Abstracting and Indexing
      • Bibliographic Information
      • Archive
    • Molecular and Clinical Oncology
      • Molecular and Clinical Oncology
      • Information for Authors
      • Editorial Policies
      • Editorial Board
      • Aims and Scope
      • Abstracting and Indexing
      • Bibliographic Information
      • Archive
    • Experimental and Therapeutic Medicine
      • Experimental and Therapeutic Medicine
      • Information for Authors
      • Editorial Policies
      • Editorial Board
      • Aims and Scope
      • Abstracting and Indexing
      • Bibliographic Information
      • Archive
    • International Journal of Molecular Medicine
      • International Journal of Molecular Medicine
      • Information for Authors
      • Editorial Policies
      • Editorial Board
      • Aims and Scope
      • Abstracting and Indexing
      • Bibliographic Information
      • Archive
    • Biomedical Reports
      • Biomedical Reports
      • Information for Authors
      • Editorial Policies
      • Editorial Board
      • Aims and Scope
      • Abstracting and Indexing
      • Bibliographic Information
      • Archive
    • Oncology Reports
      • Oncology Reports
      • Information for Authors
      • Editorial Policies
      • Editorial Board
      • Aims and Scope
      • Abstracting and Indexing
      • Bibliographic Information
      • Archive
    • Molecular Medicine Reports
      • Molecular Medicine Reports
      • Information for Authors
      • Editorial Policies
      • Editorial Board
      • Aims and Scope
      • Abstracting and Indexing
      • Bibliographic Information
      • Archive
    • World Academy of Sciences Journal
      • World Academy of Sciences Journal
      • Information for Authors
      • Editorial Policies
      • Editorial Board
      • Aims and Scope
      • Abstracting and Indexing
      • Bibliographic Information
      • Archive
    • International Journal of Functional Nutrition
      • International Journal of Functional Nutrition
      • Information for Authors
      • Editorial Policies
      • Editorial Board
      • Aims and Scope
      • Abstracting and Indexing
      • Bibliographic Information
      • Archive
    • International Journal of Epigenetics
      • International Journal of Epigenetics
      • Information for Authors
      • Editorial Policies
      • Editorial Board
      • Aims and Scope
      • Abstracting and Indexing
      • Bibliographic Information
      • Archive
    • Medicine International
      • Medicine International
      • Information for Authors
      • Editorial Policies
      • Editorial Board
      • Aims and Scope
      • Abstracting and Indexing
      • Bibliographic Information
      • Archive
  • Articles
  • Information
    • Information for Authors
    • Information for Reviewers
    • Information for Librarians
    • Information for Advertisers
    • Conferences
  • Language Editing
Spandidos Publications Logo
  • About
    • About Spandidos
    • Aims and Scopes
    • Abstracting and Indexing
    • Editorial Policies
    • Reprints and Permissions
    • Job Opportunities
    • Terms and Conditions
    • Contact
  • Journals
    • All Journals
    • Biomedical Reports
      • Information for Authors
      • Editorial Policies
      • Editorial Board
      • Aims and Scope
      • Abstracting and Indexing
      • Bibliographic Information
      • Archive
    • Experimental and Therapeutic Medicine
      • Information for Authors
      • Editorial Policies
      • Editorial Board
      • Aims and Scope
      • Abstracting and Indexing
      • Bibliographic Information
      • Archive
    • International Journal of Epigenetics
      • Information for Authors
      • Editorial Policies
      • Editorial Board
      • Aims and Scope
      • Abstracting and Indexing
      • Bibliographic Information
      • Archive
    • International Journal of Functional Nutrition
      • Information for Authors
      • Editorial Policies
      • Editorial Board
      • Aims and Scope
      • Abstracting and Indexing
      • Bibliographic Information
      • Archive
    • International Journal of Molecular Medicine
      • Information for Authors
      • Editorial Policies
      • Editorial Board
      • Aims and Scope
      • Abstracting and Indexing
      • Bibliographic Information
      • Archive
    • International Journal of Oncology
      • Information for Authors
      • Editorial Policies
      • Editorial Board
      • Aims and Scope
      • Abstracting and Indexing
      • Bibliographic Information
      • Archive
    • Medicine International
      • Information for Authors
      • Editorial Policies
      • Editorial Board
      • Aims and Scope
      • Abstracting and Indexing
      • Bibliographic Information
      • Archive
    • Molecular and Clinical Oncology
      • Information for Authors
      • Editorial Policies
      • Editorial Board
      • Aims and Scope
      • Abstracting and Indexing
      • Bibliographic Information
      • Archive
    • Molecular Medicine Reports
      • Information for Authors
      • Editorial Policies
      • Editorial Board
      • Aims and Scope
      • Abstracting and Indexing
      • Bibliographic Information
      • Archive
    • Oncology Letters
      • Information for Authors
      • Editorial Policies
      • Editorial Board
      • Aims and Scope
      • Abstracting and Indexing
      • Bibliographic Information
      • Archive
    • Oncology Reports
      • Information for Authors
      • Editorial Policies
      • Editorial Board
      • Aims and Scope
      • Abstracting and Indexing
      • Bibliographic Information
      • Archive
    • World Academy of Sciences Journal
      • Information for Authors
      • Editorial Policies
      • Editorial Board
      • Aims and Scope
      • Abstracting and Indexing
      • Bibliographic Information
      • Archive
  • Articles
  • Information
    • For Authors
    • For Reviewers
    • For Librarians
    • For Advertisers
    • Conferences
  • Language Editing
Login Register Submit
  • This site uses cookies
  • You can change your cookie settings at any time by following the instructions in our Cookie Policy. To find out more, you may read our Privacy Policy.

    I agree
Search articles by DOI, keyword, author or affiliation
Search
Advanced Search
presentation
Experimental and Therapeutic Medicine
Join Editorial Board Propose a Special Issue
Print ISSN: 1792-0981 Online ISSN: 1792-1015
Journal Cover
December-2023 Volume 26 Issue 6

Full Size Image

Sign up for eToc alerts
Recommend to Library

Journals

International Journal of Molecular Medicine

International Journal of Molecular Medicine

International Journal of Molecular Medicine is an international journal devoted to molecular mechanisms of human disease.

International Journal of Oncology

International Journal of Oncology

International Journal of Oncology is an international journal devoted to oncology research and cancer treatment.

Molecular Medicine Reports

Molecular Medicine Reports

Covers molecular medicine topics such as pharmacology, pathology, genetics, neuroscience, infectious diseases, molecular cardiology, and molecular surgery.

Oncology Reports

Oncology Reports

Oncology Reports is an international journal devoted to fundamental and applied research in Oncology.

Experimental and Therapeutic Medicine

Experimental and Therapeutic Medicine

Experimental and Therapeutic Medicine is an international journal devoted to laboratory and clinical medicine.

Oncology Letters

Oncology Letters

Oncology Letters is an international journal devoted to Experimental and Clinical Oncology.

Biomedical Reports

Biomedical Reports

Explores a wide range of biological and medical fields, including pharmacology, genetics, microbiology, neuroscience, and molecular cardiology.

Molecular and Clinical Oncology

Molecular and Clinical Oncology

International journal addressing all aspects of oncology research, from tumorigenesis and oncogenes to chemotherapy and metastasis.

World Academy of Sciences Journal

World Academy of Sciences Journal

Multidisciplinary open-access journal spanning biochemistry, genetics, neuroscience, environmental health, and synthetic biology.

International Journal of Functional Nutrition

International Journal of Functional Nutrition

Open-access journal combining biochemistry, pharmacology, immunology, and genetics to advance health through functional nutrition.

International Journal of Epigenetics

International Journal of Epigenetics

Publishes open-access research on using epigenetics to advance understanding and treatment of human disease.

Medicine International

Medicine International

An International Open Access Journal Devoted to General Medicine.

Journal Cover
December-2023 Volume 26 Issue 6

Full Size Image

Sign up for eToc alerts
Recommend to Library

  • Article
  • Citations
    • Cite This Article
    • Download Citation
    • Create Citation Alert
    • Remove Citation Alert
    • Cited By
  • Similar Articles
    • Related Articles (in Spandidos Publications)
    • Similar Articles (Google Scholar)
    • Similar Articles (PubMed)
  • Download PDF
  • Download XML
  • View XML

  • Supplementary Files
    • Supplementary_Data.pdf
Article Open Access

Long non‑coding RNA PEG13 regulates endothelial cell senescence through the microRNA‑195/IRS1 axis

  • Authors:
    • Qin Huang
    • Haiwen Zhou
    • Songping Yu
  • View Affiliations / Copyright

    Affiliations: Department of Cardiology, Jiangxi Provincial People's Hospital, The First Affiliated Hospital of Nanchang Medical College, Nanchang, Jiangxi 330006, P.R. China
    Copyright: © Huang et al. This is an open access article distributed under the terms of Creative Commons Attribution License.
  • Article Number: 584
    |
    Published online on: November 3, 2023
       https://doi.org/10.3892/etm.2023.12283
  • Expand metrics +
Metrics: Total Views: 0 (Spandidos Publications: | PMC Statistics: )
Metrics: Total PDF Downloads: 0 (Spandidos Publications: | PMC Statistics: )
Cited By (CrossRef): 0 citations Loading Articles...

This article is mentioned in:



Abstract

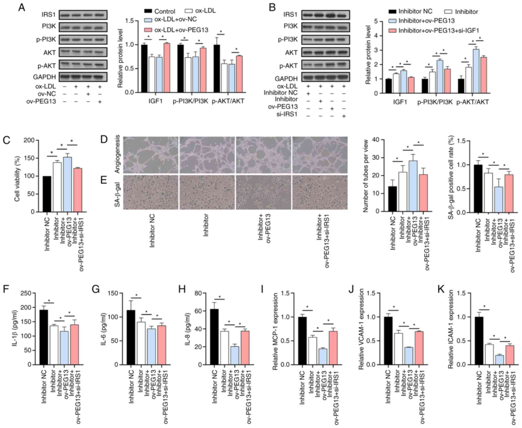
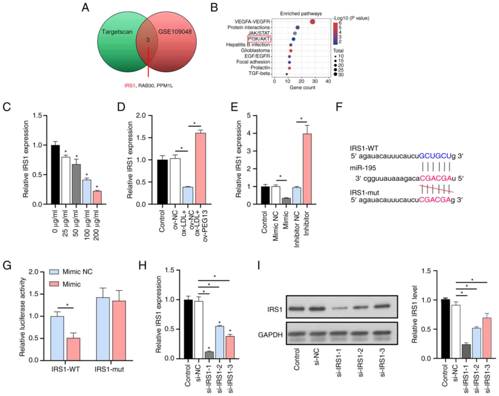
Atherosclerosis is a chronic inflammatory disease characterized by endothelial dysfunction and plaque formation. The present study aimed to elucidate the pathological role of the long non‑coding RNA (lncRNA) paternally expressed 13 (PEG13) in the onset and progression of atherosclerosis. Specifically, its effects on human umbilical vein endothelial cell (HUVEC) proliferation, angiogenesis, senescence and senescence‑associated secretory phenotype (SASP)‑related factors were investigated using cell proliferation, cellular angiogenesis, β‑galactosidase staining, reverse transcription‑quantitative PCR and enzyme‑linked immunosorbent assays. The results showed that oxidized low‑density lipoprotein (ox‑LDL) inhibited lncRNA PEG13 expression and HUVEC viability in a dose‑dependent manner and PEG13 overexpression partially reversed these effects. Additionally, PEG13 overexpression ameliorated the ox‑LDL‑induced impairment of angiogenesis, cellular senescence and SASP. Furthermore, lncRNA PEG13 directly targeted microRNA (miR/miRNA)‑195‑5p, suppressing the ox‑LDL‑induced upregulation of the miRNA. The gene coding for insulin receptor substrate 1 (IRS1), an activator of the phosphoinositide 3‑kinase (PI3K)/protein kinase B (AKT) signaling pathway, was confirmed as a direct target of miR‑195. PEG13 overexpression attenuated the ox‑LDL‑induced inhibition of IRS1 expression and PI3K/AKT signaling and its protective effects on HUVEC viability, angiogenesis and senescence were partially reversed by small interfering RNAs targeting IRS1. The present study demonstrated that lncRNA PEG13 attenuates ox‑LDL‑induced senescence in HUVECs by modulating the miR‑195/IRS1/PI3K/AKT signaling pathway, suggesting a potential therapeutic target for the treatment of atherosclerosis.
View Figures

Figure 1

Figure 2

Figure 3

Figure 4

Figure 5

Figure 6

View References

1 

Kong P, Cui ZY, Huang XF, Zhang DD, Guo RJ and Han M: Inflammation and atherosclerosis: Signaling pathways and therapeutic intervention. Signal Transduct Target Ther. 7(131)2022.PubMed/NCBI View Article : Google Scholar

2 

Khatana C, Saini NK, Chakrabarti S, Saini V, Sharma A, Saini RV and Saini AK: Mechanistic insights into the oxidized low-density lipoprotein-induced atherosclerosis. Oxid Med Cell Longev. 2020(5245308)2020.PubMed/NCBI View Article : Google Scholar

3 

Xiang Q, Tian F, Xu J, Du X, Zhang S and Liu L: New insight into dyslipidemia-induced cellular senescence in atherosclerosis. Biol Rev Camb Philos Soc. 97:1844–1867. 2022.PubMed/NCBI View Article : Google Scholar

4 

Vellasamy DM, Lee SJ, Goh KW, Goh BH, Tang YQ, Ming LC and Yap WH: Targeting immune senescence in atherosclerosis. Int J Mol Sci. 23(13059)2022.PubMed/NCBI View Article : Google Scholar

5 

Honda S, Ikeda K, Urata R, Yamazaki E, Emoto N and Matoba S: Cellular senescence promotes endothelial activation through epigenetic alteration, and consequently accelerates atherosclerosis. Sci Rep. 11(14608)2021.PubMed/NCBI View Article : Google Scholar

6 

Wu CM, Zheng L, Wang Q and Hu YW: The emerging role of cell senescence in atherosclerosis. Clin Chem Lab Med. 59:27–38. 2020.PubMed/NCBI View Article : Google Scholar

7 

Xu D, Dai R, Chi H, Ge W and Rong J: Long non-coding RNA MEG8 suppresses hypoxia-induced excessive proliferation, migration and inflammation of vascular smooth muscle cells by regulation of the miR-195-5p/RECK axis. Front Mol Biosci. 8(697273)2021.PubMed/NCBI View Article : Google Scholar

8 

Wang Q, Deng F, Li J, Guo L and Li K: The long non-coding RNA SNHG1 attenuates chondrocyte apoptosis and inflammation via the miR-195/IKK-α axis. Cell Tissue Bank. 24:167–180. 2023.PubMed/NCBI View Article : Google Scholar

9 

Jin J, Wang C, Ouyang Y and Zhang D: Elevated miR-195-5p expression in deep vein thrombosis and mechanism of action in the regulation of vascular endothelial cell physiology. Exp Ther Med. 18:4617–4624. 2019.PubMed/NCBI View Article : Google Scholar

10 

Wang Y, Zhang CX, Ge SL and Gong WH: CTBP1-AS2 inhibits proliferation and induces autophagy in ox-LDL-stimulated vascular smooth muscle cells by regulating miR-195-5p/ATG14. Int J Mol Med. 46:839–848. 2020.PubMed/NCBI View Article : Google Scholar

11 

Gao H, Zhang Y, Xue H, Zhang Q, Zhang Y, Shen Y and Bing X: Long non-coding RNA Peg13 alleviates hypoxic-ischemic brain damage in neonatal mice via miR-20a-5p/XIAP axis. Neurochem Res. 47:656–666. 2022.PubMed/NCBI View Article : Google Scholar

12 

Jiang Y, Wang Y, Sun Y and Jiang H: Long non-coding RNA Peg13 attenuates the sevoflurane toxicity against neural stem cells by sponging microRNA-128-3p to preserve Sox13 expression. PLoS One. 15(e0243644)2020.PubMed/NCBI View Article : Google Scholar

13 

Wang N, Zhang X, Ma Z, Niu J, Ma S, Wenjie W and Chen J: Combination of tanshinone IIA and astragaloside IV attenuate atherosclerotic plaque vulnerability in ApoE(-/-) mice by activating PI3K/AKT signaling and suppressing TRL4/NF-κB signaling. Biomed Pharmacother. 123(109729)2020.PubMed/NCBI View Article : Google Scholar

14 

Duan MX, Zhou H, Wu QQ, Liu C, Xiao Y, Deng W and Tang QZ: Andrographolide protects against HG-induced inflammation, apoptosis, migration, and impairment of angiogenesis via PI3K/AKT-eNOS signalling in HUVECs. Mediators Inflamm. 2019(6168340)2019.PubMed/NCBI View Article : Google Scholar

15 

Cheng HW, Chen YF, Wong JM, Weng CW, Chen HY, Yu SL, Chen HW, Yuan A and Chen JJ: Cancer cells increase endothelial cell tube formation and survival by activating the PI3K/Akt signalling pathway. J Exp Clin Cancer Res. 36(27)2017.PubMed/NCBI View Article : Google Scholar

16 

Chibaya L, Karim B, Zhang H and Jones SN: Mdm2 phosphorylation by Akt regulates the p53 response to oxidative stress to promote cell proliferation and tumorigenesis. Proc Natl Acad Sci USA. 118(e2003193118)2021.PubMed/NCBI View Article : Google Scholar

17 

Wu D and Prives C: Relevance of the p53-MDM2 axis to aging. Cell Death Differ. 25:169–179. 2018.PubMed/NCBI View Article : Google Scholar

18 

Sha JY, Li JH, Zhou YD, Yang JY, Liu W, Jiang S, Wang YP, Zhang R, Di P and Li W: The p53/p21/p16 and PI3K/Akt signaling pathways are involved in the ameliorative effects of maltol on D-galactose-induced liver and kidney aging and injury. Phytother Res. 35:4411–4424. 2021.PubMed/NCBI View Article : Google Scholar

19 

Cao YL, Liu DJ and Zhang HG: MiR-7 regulates the PI3K/AKT/VEGF pathway of retinal capillary endothelial cell and retinal pericytes in diabetic rat model through IRS-1 and inhibits cell proliferation. Eur Rev Med Pharmacol Sci. 22:4427–4430. 2018.PubMed/NCBI View Article : Google Scholar

20 

Li CY, Wang LX, Dong SS, Hong Y, Zhou XH, Zheng WW and Zheng C: Phlorizin exerts direct protective effects on palmitic acid (PA)-induced endothelial dysfunction by activating the PI3K/AKT/eNOS signaling pathway and increasing the levels of nitric oxide (NO). Med Sci Monit Basic Res. 24:1–9. 2018.PubMed/NCBI View Article : Google Scholar

21 

Wang Y, Zhang X, Zou C, Kung HF, Lin MC, Dress A, Wardle F, Jiang BH and Lai L: miR-195 inhibits tumor growth and angiogenesis through modulating IRS1 in breast cancer. Biomed Pharmacother. 80:95–101. 2016.PubMed/NCBI View Article : Google Scholar

22 

Miao M, Cao S, Tian Y, Liu D, Chen L, Chai Q, Wei M, Sun S, Wang L, Xin S, et al: Potential diagnostic biomarkers: 6 Cuproptosis- and ferroptosis-related genes linking immune infiltration in acute myocardial infarction. Genes Immun. 24:159–170. 2023.PubMed/NCBI View Article : Google Scholar

23 

Livak KJ and Schmittgen TD: Analysis of relative gene expression data using real-time quantitative PCR and the 2(-Delta Delta C(T)) method. Methods. 25:402–408. 2001.PubMed/NCBI View Article : Google Scholar

24 

Teng P, Liu Y, Zhang M and Ji W: Diagnostic and prognostic significance of serum miR-18a-5p in patients with atherosclerosis. Clin Appl Thromb Hemost. 27(10760296211050642)2021.PubMed/NCBI View Article : Google Scholar

25 

Cui F and He X: IGF-1 ameliorates streptozotocin-induced pancreatic β cell dysfunction and apoptosis via activating IRS1/PI3K/Akt/FOXO1 pathway. Inflamm Res. 71:669–680. 2022.PubMed/NCBI View Article : Google Scholar

26 

Falk E: Pathogenesis of atherosclerosis. J Am Coll Cardiol. 47 (8 Suppl):C7–C12. 2006.PubMed/NCBI View Article : Google Scholar

27 

Herrington W, Lacey B, Sherliker P, Armitage J and Lewington S: Epidemiology of atherosclerosis and the potential to reduce the global burden of atherothrombotic disease. Circ Res. 118:535–546. 2016.PubMed/NCBI View Article : Google Scholar

28 

Simion V, Zhou H, Haemmig S, Pierce JB, Mendes S, Tesmenitsky Y, Pérez-Cremades D, Lee JF, Chen AF, Ronda N, et al: A macrophage-specific lncRNA regulates apoptosis and atherosclerosis by tethering HuR in the nucleus. Nat Commun. 11(6135)2020.PubMed/NCBI View Article : Google Scholar

29 

Jiang YH, Jiang LY, Wang YC, Ma DF and Li X: Quercetin attenuates atherosclerosis via modulating oxidized LDL-induced endothelial cellular senescence. Front Pharmacol. 11(512)2020.PubMed/NCBI View Article : Google Scholar

30 

Cao H, Jia Q, Yan L, Chen C, Xing S and Shen D: Quercetin suppresses the progression of atherosclerosis by regulating MST1-mediated autophagy in ox-LDL-induced RAW264.7 macrophage foam cells. Int J Mol Sci. 20(6093)2019.PubMed/NCBI View Article : Google Scholar

31 

Zhang Q, Liu J, Duan H, Li R, Peng W and Wu C: Activation of Nrf2/HO-1 signaling: An important molecular mechanism of herbal medicine in the treatment of atherosclerosis via the protection of vascular endothelial cells from oxidative stress. J Adv Res. 34:43–63. 2021.PubMed/NCBI View Article : Google Scholar

32 

Malekmohammad K, Sewell RDE and Rafieian-Kopaei M: Antioxidants and atherosclerosis: Mechanistic aspects. Biomolecules. 9(301)2019.PubMed/NCBI View Article : Google Scholar

33 

Liu Y, Liu N and Liu Q: Constructing a ceRNA-immunoregulatory network associated with the development and prognosis of human atherosclerosis through weighted gene co-expression network analysis. Aging (Albany NY). 13:3080–3100. 2021.PubMed/NCBI View Article : Google Scholar

34 

Kim W, Noh H, Lee Y, Jeon J, Shanmugavadivu A, McPhie DL, Kim KS, Cohen BM, Seo H and Sonntag KC: MiR-126 regulates growth factor activities and vulnerability to toxic insult in neurons. Mol Neurobiol. 53:95–108. 2016.PubMed/NCBI View Article : Google Scholar

35 

Perluigi M, Pupo G, Tramutola A, Cini C, Coccia R, Barone E, Head E, Butterfield DA and Di Domenico F: Neuropathological role of PI3K/Akt/mTOR axis in down syndrome brain. Biochim Biophys Acta. 1842:1144–1153. 2014.PubMed/NCBI View Article : Google Scholar

36 

Huang L, Ye Q, Lan C, Wang X and Zhu Y: AZD6738 Inhibits fibrotic response of conjunctival fibroblasts by regulating checkpoint kinase 1/P53 and PI3K/AKT pathways. Front Pharmacol. 13(990401)2022.PubMed/NCBI View Article : Google Scholar

37 

Safi A, Heidarian E and Ahmadi R: Quercetin synergistically enhances the anticancer efficacy of docetaxel through induction of apoptosis and modulation of PI3K/AKT, MAPK/ERK, and JAK/STAT3 signaling pathways in MDA-MB-231 breast cancer cell line. Int J Mol Cell Med. 10:11–22. 2021.PubMed/NCBI View Article : Google Scholar

38 

Lyu TJ, Zhang ZX, Chen J and Liu ZJ: Ginsenoside Rg1 ameliorates apoptosis, senescence and oxidative stress in ox-LDL-induced vascular endothelial cells via the AMPK/SIRT3/p53 signaling pathway. Exp Ther Med. 24(545)2022.PubMed/NCBI View Article : Google Scholar

39 

Liu Y, Jia L, Min D, Xu Y, Zhu J and Sun Z: Baicalin inhibits proliferation and promotes apoptosis of vascular smooth muscle cells by regulating the MEG3/p53 pathway following treatment with ox-LDL. Int J Mol Med. 43:901–913. 2019.PubMed/NCBI View Article : Google Scholar

Related Articles

  • Abstract
  • View
  • Download
  • Twitter
Copy and paste a formatted citation
Spandidos Publications style
Huang Q, Zhou H and Yu S: Long non‑coding RNA <em>PEG13</em> regulates endothelial cell senescence through the microRNA‑195/IRS1 axis. Exp Ther Med 26: 584, 2023.
APA
Huang, Q., Zhou, H., & Yu, S. (2023). Long non‑coding RNA <em>PEG13</em> regulates endothelial cell senescence through the microRNA‑195/IRS1 axis. Experimental and Therapeutic Medicine, 26, 584. https://doi.org/10.3892/etm.2023.12283
MLA
Huang, Q., Zhou, H., Yu, S."Long non‑coding RNA <em>PEG13</em> regulates endothelial cell senescence through the microRNA‑195/IRS1 axis". Experimental and Therapeutic Medicine 26.6 (2023): 584.
Chicago
Huang, Q., Zhou, H., Yu, S."Long non‑coding RNA <em>PEG13</em> regulates endothelial cell senescence through the microRNA‑195/IRS1 axis". Experimental and Therapeutic Medicine 26, no. 6 (2023): 584. https://doi.org/10.3892/etm.2023.12283
Copy and paste a formatted citation
x
Spandidos Publications style
Huang Q, Zhou H and Yu S: Long non‑coding RNA <em>PEG13</em> regulates endothelial cell senescence through the microRNA‑195/IRS1 axis. Exp Ther Med 26: 584, 2023.
APA
Huang, Q., Zhou, H., & Yu, S. (2023). Long non‑coding RNA <em>PEG13</em> regulates endothelial cell senescence through the microRNA‑195/IRS1 axis. Experimental and Therapeutic Medicine, 26, 584. https://doi.org/10.3892/etm.2023.12283
MLA
Huang, Q., Zhou, H., Yu, S."Long non‑coding RNA <em>PEG13</em> regulates endothelial cell senescence through the microRNA‑195/IRS1 axis". Experimental and Therapeutic Medicine 26.6 (2023): 584.
Chicago
Huang, Q., Zhou, H., Yu, S."Long non‑coding RNA <em>PEG13</em> regulates endothelial cell senescence through the microRNA‑195/IRS1 axis". Experimental and Therapeutic Medicine 26, no. 6 (2023): 584. https://doi.org/10.3892/etm.2023.12283
Follow us
  • Twitter
  • LinkedIn
  • Facebook
About
  • Spandidos Publications
  • Careers
  • Cookie Policy
  • Privacy Policy
How can we help?
  • Help
  • Live Chat
  • Contact
  • Email to our Support Team