Spandidos Publications Logo
  • About
    • About Spandidos
    • Aims and Scopes
    • Abstracting and Indexing
    • Editorial Policies
    • Reprints and Permissions
    • Job Opportunities
    • Terms and Conditions
    • Contact
  • Journals
    • All Journals
    • Oncology Letters
      • Oncology Letters
      • Information for Authors
      • Editorial Policies
      • Editorial Board
      • Aims and Scope
      • Abstracting and Indexing
      • Bibliographic Information
      • Archive
    • International Journal of Oncology
      • International Journal of Oncology
      • Information for Authors
      • Editorial Policies
      • Editorial Board
      • Aims and Scope
      • Abstracting and Indexing
      • Bibliographic Information
      • Archive
    • Molecular and Clinical Oncology
      • Molecular and Clinical Oncology
      • Information for Authors
      • Editorial Policies
      • Editorial Board
      • Aims and Scope
      • Abstracting and Indexing
      • Bibliographic Information
      • Archive
    • Experimental and Therapeutic Medicine
      • Experimental and Therapeutic Medicine
      • Information for Authors
      • Editorial Policies
      • Editorial Board
      • Aims and Scope
      • Abstracting and Indexing
      • Bibliographic Information
      • Archive
    • International Journal of Molecular Medicine
      • International Journal of Molecular Medicine
      • Information for Authors
      • Editorial Policies
      • Editorial Board
      • Aims and Scope
      • Abstracting and Indexing
      • Bibliographic Information
      • Archive
    • Biomedical Reports
      • Biomedical Reports
      • Information for Authors
      • Editorial Policies
      • Editorial Board
      • Aims and Scope
      • Abstracting and Indexing
      • Bibliographic Information
      • Archive
    • Oncology Reports
      • Oncology Reports
      • Information for Authors
      • Editorial Policies
      • Editorial Board
      • Aims and Scope
      • Abstracting and Indexing
      • Bibliographic Information
      • Archive
    • Molecular Medicine Reports
      • Molecular Medicine Reports
      • Information for Authors
      • Editorial Policies
      • Editorial Board
      • Aims and Scope
      • Abstracting and Indexing
      • Bibliographic Information
      • Archive
    • World Academy of Sciences Journal
      • World Academy of Sciences Journal
      • Information for Authors
      • Editorial Policies
      • Editorial Board
      • Aims and Scope
      • Abstracting and Indexing
      • Bibliographic Information
      • Archive
    • International Journal of Functional Nutrition
      • International Journal of Functional Nutrition
      • Information for Authors
      • Editorial Policies
      • Editorial Board
      • Aims and Scope
      • Abstracting and Indexing
      • Bibliographic Information
      • Archive
    • International Journal of Epigenetics
      • International Journal of Epigenetics
      • Information for Authors
      • Editorial Policies
      • Editorial Board
      • Aims and Scope
      • Abstracting and Indexing
      • Bibliographic Information
      • Archive
    • Medicine International
      • Medicine International
      • Information for Authors
      • Editorial Policies
      • Editorial Board
      • Aims and Scope
      • Abstracting and Indexing
      • Bibliographic Information
      • Archive
  • Articles
  • Information
    • Information for Authors
    • Information for Reviewers
    • Information for Librarians
    • Information for Advertisers
    • Conferences
  • Language Editing
Spandidos Publications Logo
  • About
    • About Spandidos
    • Aims and Scopes
    • Abstracting and Indexing
    • Editorial Policies
    • Reprints and Permissions
    • Job Opportunities
    • Terms and Conditions
    • Contact
  • Journals
    • All Journals
    • Biomedical Reports
      • Information for Authors
      • Editorial Policies
      • Editorial Board
      • Aims and Scope
      • Abstracting and Indexing
      • Bibliographic Information
      • Archive
    • Experimental and Therapeutic Medicine
      • Information for Authors
      • Editorial Policies
      • Editorial Board
      • Aims and Scope
      • Abstracting and Indexing
      • Bibliographic Information
      • Archive
    • International Journal of Epigenetics
      • Information for Authors
      • Editorial Policies
      • Editorial Board
      • Aims and Scope
      • Abstracting and Indexing
      • Bibliographic Information
      • Archive
    • International Journal of Functional Nutrition
      • Information for Authors
      • Editorial Policies
      • Editorial Board
      • Aims and Scope
      • Abstracting and Indexing
      • Bibliographic Information
      • Archive
    • International Journal of Molecular Medicine
      • Information for Authors
      • Editorial Policies
      • Editorial Board
      • Aims and Scope
      • Abstracting and Indexing
      • Bibliographic Information
      • Archive
    • International Journal of Oncology
      • Information for Authors
      • Editorial Policies
      • Editorial Board
      • Aims and Scope
      • Abstracting and Indexing
      • Bibliographic Information
      • Archive
    • Medicine International
      • Information for Authors
      • Editorial Policies
      • Editorial Board
      • Aims and Scope
      • Abstracting and Indexing
      • Bibliographic Information
      • Archive
    • Molecular and Clinical Oncology
      • Information for Authors
      • Editorial Policies
      • Editorial Board
      • Aims and Scope
      • Abstracting and Indexing
      • Bibliographic Information
      • Archive
    • Molecular Medicine Reports
      • Information for Authors
      • Editorial Policies
      • Editorial Board
      • Aims and Scope
      • Abstracting and Indexing
      • Bibliographic Information
      • Archive
    • Oncology Letters
      • Information for Authors
      • Editorial Policies
      • Editorial Board
      • Aims and Scope
      • Abstracting and Indexing
      • Bibliographic Information
      • Archive
    • Oncology Reports
      • Information for Authors
      • Editorial Policies
      • Editorial Board
      • Aims and Scope
      • Abstracting and Indexing
      • Bibliographic Information
      • Archive
    • World Academy of Sciences Journal
      • Information for Authors
      • Editorial Policies
      • Editorial Board
      • Aims and Scope
      • Abstracting and Indexing
      • Bibliographic Information
      • Archive
  • Articles
  • Information
    • For Authors
    • For Reviewers
    • For Librarians
    • For Advertisers
    • Conferences
  • Language Editing
Login Register Submit
  • This site uses cookies
  • You can change your cookie settings at any time by following the instructions in our Cookie Policy. To find out more, you may read our Privacy Policy.

    I agree
Search articles by DOI, keyword, author or affiliation
Search
Advanced Search
presentation
Experimental and Therapeutic Medicine
Join Editorial Board Propose a Special Issue
Print ISSN: 1792-0981 Online ISSN: 1792-1015
Journal Cover
January-2024 Volume 27 Issue 1

Full Size Image

Sign up for eToc alerts
Recommend to Library

Journals

International Journal of Molecular Medicine

International Journal of Molecular Medicine

International Journal of Molecular Medicine is an international journal devoted to molecular mechanisms of human disease.

International Journal of Oncology

International Journal of Oncology

International Journal of Oncology is an international journal devoted to oncology research and cancer treatment.

Molecular Medicine Reports

Molecular Medicine Reports

Covers molecular medicine topics such as pharmacology, pathology, genetics, neuroscience, infectious diseases, molecular cardiology, and molecular surgery.

Oncology Reports

Oncology Reports

Oncology Reports is an international journal devoted to fundamental and applied research in Oncology.

Experimental and Therapeutic Medicine

Experimental and Therapeutic Medicine

Experimental and Therapeutic Medicine is an international journal devoted to laboratory and clinical medicine.

Oncology Letters

Oncology Letters

Oncology Letters is an international journal devoted to Experimental and Clinical Oncology.

Biomedical Reports

Biomedical Reports

Explores a wide range of biological and medical fields, including pharmacology, genetics, microbiology, neuroscience, and molecular cardiology.

Molecular and Clinical Oncology

Molecular and Clinical Oncology

International journal addressing all aspects of oncology research, from tumorigenesis and oncogenes to chemotherapy and metastasis.

World Academy of Sciences Journal

World Academy of Sciences Journal

Multidisciplinary open-access journal spanning biochemistry, genetics, neuroscience, environmental health, and synthetic biology.

International Journal of Functional Nutrition

International Journal of Functional Nutrition

Open-access journal combining biochemistry, pharmacology, immunology, and genetics to advance health through functional nutrition.

International Journal of Epigenetics

International Journal of Epigenetics

Publishes open-access research on using epigenetics to advance understanding and treatment of human disease.

Medicine International

Medicine International

An International Open Access Journal Devoted to General Medicine.

Journal Cover
January-2024 Volume 27 Issue 1

Full Size Image

Sign up for eToc alerts
Recommend to Library

  • Article
  • Citations
    • Cite This Article
    • Download Citation
    • Create Citation Alert
    • Remove Citation Alert
    • Cited By
  • Similar Articles
    • Related Articles (in Spandidos Publications)
    • Similar Articles (Google Scholar)
    • Similar Articles (PubMed)
  • Download PDF
  • Download XML
  • View XML
Article Open Access

Butorphanol inhibits ferroptosis to attenuate PC12 cell injury by blocking JNK/p38 signaling

  • Authors:
    • Lulu Ji
    • Qing She
    • Ping Zhou
    • Yibin Qin
  • View Affiliations / Copyright

    Affiliations: Department of Anesthesiology, Affiliated Hospital of Nantong University, Nantong, Jiangsu 226001, P.R. China
    Copyright: © Ji et al. This is an open access article distributed under the terms of Creative Commons Attribution License.
  • Article Number: 8
    |
    Published online on: November 10, 2023
       https://doi.org/10.3892/etm.2023.12295
  • Expand metrics +
Metrics: Total Views: 0 (Spandidos Publications: | PMC Statistics: )
Metrics: Total PDF Downloads: 0 (Spandidos Publications: | PMC Statistics: )
Cited By (CrossRef): 0 citations Loading Articles...

This article is mentioned in:



Abstract

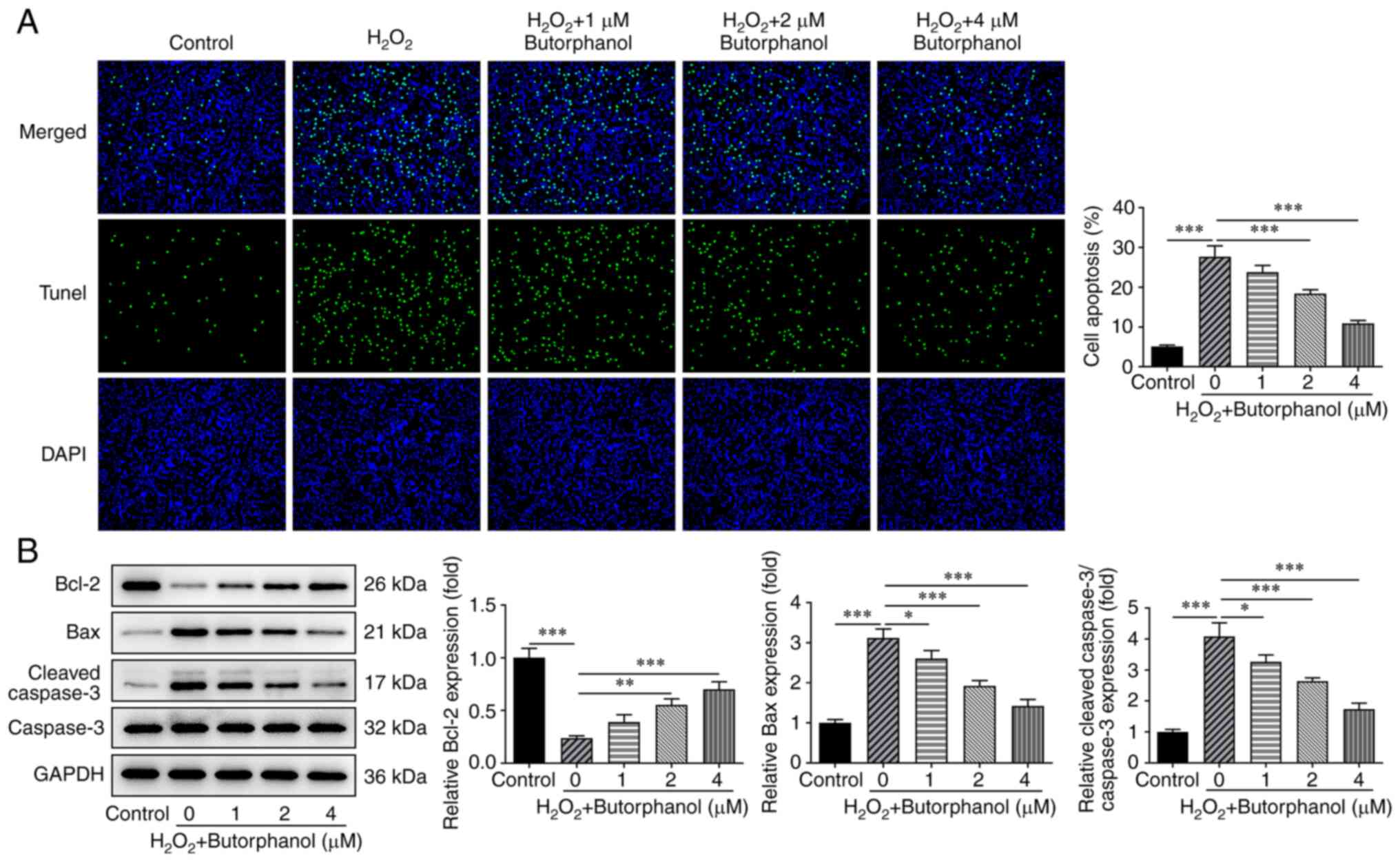
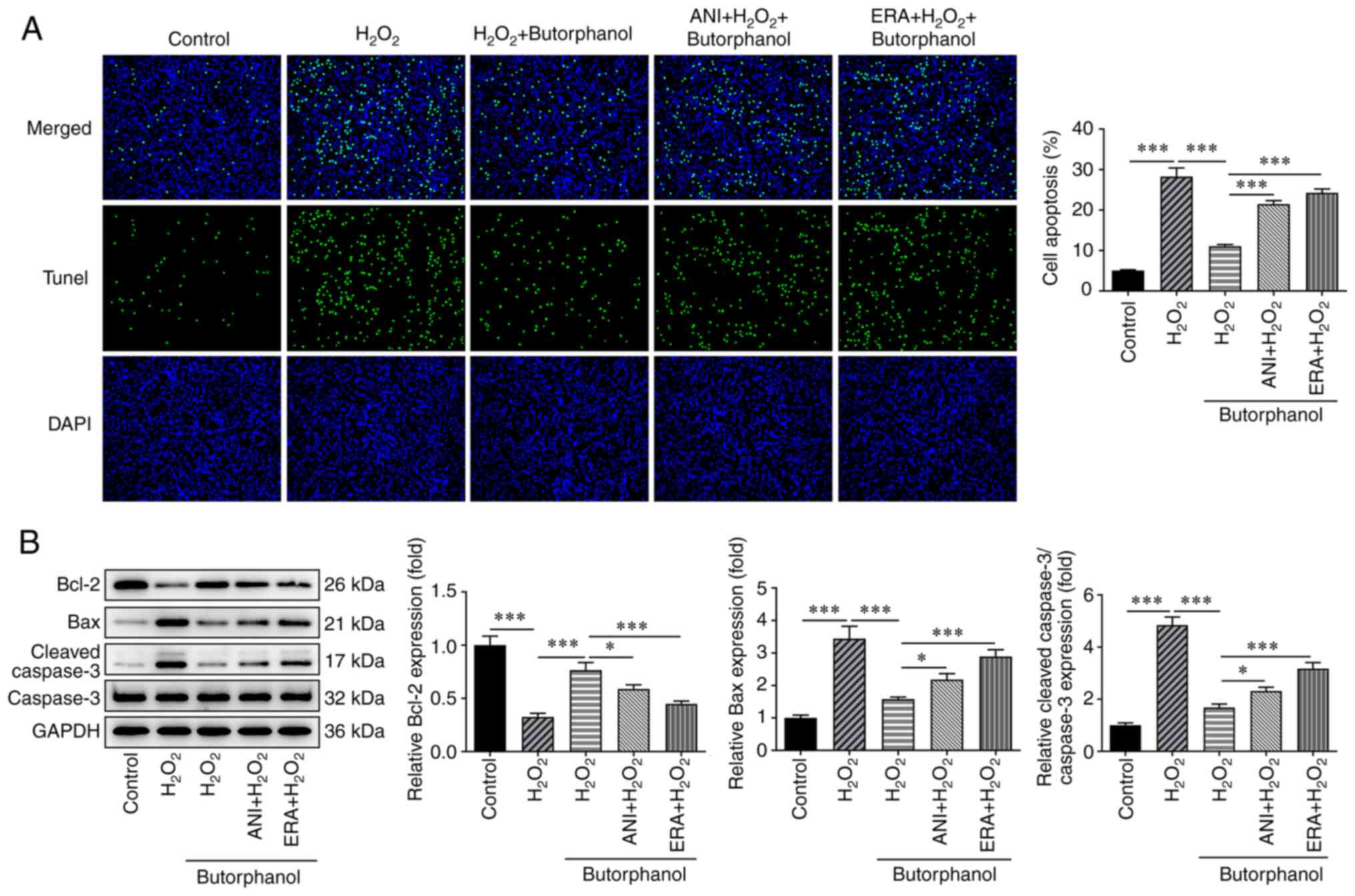
Butorphanol is a synthetic selective opioid receptor antagonist that exhibits substantial analgesic effects. The present study aimed to explore the effects of butorphanol on a neurodegenerative disease cell model and to investigate its specific regulatory mechanism. Cell viability of PC12 cells was assessed using the Cell Counting Kit‑8 assay. Oxidative stress levels were measured by the corresponding kits and western blotting of specific protein markers. Apoptosis was determined using the terminal‑deoxynucleoitidyl transferase mediated nick end labeling assay and by western blotting. Western blotting was used to analyze the expression levels of c‑Jun NH2‑terminal kinase (JNK)/p38 signaling pathway‑related proteins. Thiobarbituric acid‑reactive substances and Fe+2 content were detected using the corresponding assay kits and the expression levels of ferroptosis‑associated proteins were assessed by western blotting following the addition of the JNK activator anisomycin (ANI). Oxidative stress and apoptosis were examined with the aforementioned assays following the supplementation of ANI or the ferroptosis inducer erastin (ERA). It was revealed that butorphanol dose‑dependently enhanced the viability and suppressed the oxidative stress and apoptosis of H2O2‑treated PC12 cells. In addition, butorphanol blocked JNK/p38 signaling and hampered ferroptosis, while this effect was reversed by ANI. ANI or ERA reversed the effects of butorphanol on oxidative stress and apoptosis of H2O2‑treated PC12 cells. In summary, butorphanol suppressed ferroptosis by blocking JNK/p38 signaling to impart inhibitory effects on oxidative stress and apoptosis in a neurodegenerative disease cell model.
View Figures

Figure 1

Figure 2

Figure 3

Figure 4

Figure 5

Figure 6

View References

1 

Luan G, Pan F, Bu L, Wu K, Wang A and Xu X: Butorphanol promotes macrophage phenotypic transition to inhibit inflammatory lung injury via κ receptors. Front Immunol. 12(692286)2021.PubMed/NCBI View Article : Google Scholar

2 

Jose DE, Ganapathi P, Anish Sharma NG, Shankaranarayana P, Aiyappa DS and Nazim M: Postoperative pain relief with epidural buprenorphine versus epidural butorphanol in laparoscopic hysterectomies: A comparative study. Anesth Essays Res. 10:82–87. 2016.PubMed/NCBI View Article : Google Scholar

3 

Yang Z, Wang L, Hu Y and Wang F: Butorphanol protects PC12 cells against OGD/R-induced inflammation and apoptosis. Mol Med Rep. 22:1969–1975. 2020.PubMed/NCBI View Article : Google Scholar

4 

Wang B, Li Y, Shen Y, Xu Y and Zhang C: Butorphanol inhibits the malignant biological behaviors of ovarian cancer cells via down-regulating the expression of TMEFF1. Onco Targets Ther. 13:10973–10981. 2020.PubMed/NCBI View Article : Google Scholar

5 

Dugger BN and Dickson DW: Pathology of neurodegenerative diseases. Cold Spring Harb Perspect Biol. 9(a028035)2017.PubMed/NCBI View Article : Google Scholar

6 

Li J, Cao F, Yin HL, Huang ZJ, Lin ZT, Mao N, Sun B and Wang G: Ferroptosis: Past, present and future. Cell Death Dis. 11(88)2020.PubMed/NCBI View Article : Google Scholar

7 

Reichert CO, de Freitas FA, Sampaio-Silva J, Rokita-Rosa L, Barros PL, Levy D and Bydlowski SP: Ferroptosis mechanisms involved in neurodegenerative diseases. Int J Mol Sci. 21(8765)2020.PubMed/NCBI View Article : Google Scholar

8 

Wang X, Zhao J, Han Z and Tang F: Protective effects of semen crotonis pulveratum on trinitrobenzene sulphonic acid-induced colitis in rats and H2O2-induced intestinal cell apoptosis in vitro. Int J Mol Med. 35:1699–1707. 2015.PubMed/NCBI View Article : Google Scholar

9 

Cai X, Zhu L, Chen X, Sheng Y, Guo Q, Bao J and Xu J: X/XO or H2O2 induced IPEC-J2 cell as a new in vitro model for studying apoptosis in post-weaning piglets. Cytotechnology. 68:713–724. 2016.PubMed/NCBI View Article : Google Scholar

10 

Rice ME: H2O2: A dynamic neuromodulator. Neuroscientist. 17:389–406. 2011.PubMed/NCBI View Article : Google Scholar

11 

Falcicchia C, Tozzi F, Arancio O, Watterson DM and Origlia N: Involvement of p38 MAPK in synaptic function and dysfunction. Int J Mol Sci. 21(5624)2020.PubMed/NCBI View Article : Google Scholar

12 

Su AR, Qiu M, Li YL, Xu WT, Song SW, Wang XH, Song HY, Zheng N and Wu ZW: BX-795 inhibits HSV-1 and HSV-2 replication by blocking the JNK/p38 pathways without interfering with PDK1 activity in host cells. Acta Pharmacol Sin. 38:402–414. 2017.PubMed/NCBI View Article : Google Scholar

13 

Lanna A, Gomes DC, Muller-Durovic B, McDonnell T, Escors D, Gilroy DW, Lee JH, Karin M and Akbar AN: A sestrin-dependent Erk-Jnk-p38 MAPK activation complex inhibits immunity during aging. Nat Immunol. 18:354–363. 2017.PubMed/NCBI View Article : Google Scholar

14 

Li J, Xu B, Chen Z, Zhou C, Liao L, Qin Y, Yang C, Zhang X, Hu Z, Sun L, et al: PI3K/AKT/JNK/p38 signalling pathway-mediated neural apoptosis in the prefrontal cortex of mice is involved in the antidepressant-like effect of pioglitazone. Clin Exp Pharmacol Physiol. 45:525–535. 2018.PubMed/NCBI View Article : Google Scholar

15 

Wu K, Hu L and Hou J: Selective suppression of Notch1 inhibits proliferation of renal cell carcinoma cells through JNK/p38 pathway. Oncol Rep. 35:2795–2800. 2016.PubMed/NCBI View Article : Google Scholar

16 

Ye F, Chai W, Xie M, Yang M, Yu Y, Cao L and Yang L: HMGB1 regulates erastin-induced ferroptosis via RAS-JNK/p38 signaling in HL-60/NRASQ61L cells. Am J Cancer Res. 9:730–739. 2019.PubMed/NCBI

17 

Zhang H, Jiao W, Cui H, Sun Q and Fan H: Combined exposure of alumina nanoparticles and chronic stress exacerbates hippocampal neuronal ferroptosis via activating IFN-γ/ASK1/JNK signaling pathway in rats. J Hazard Mater. 411(125179)2021.PubMed/NCBI View Article : Google Scholar

18 

Aminzadeh A, Dehpour AR, Safa M, Mirzamohammadi S and Sharifi AM: Investigating the protective effect of lithium against high glucose-induced neurotoxicity in PC12 cells: Involvements of ROS, JNK and P38 MAPKs, and apoptotic mitochondria pathway. Cell Mol Neurobiol. 34:1143–1150. 2014.PubMed/NCBI View Article : Google Scholar

19 

Reith W: Neurodegenerative diseases. Radiologe. 58:241–258. 2018.PubMed/NCBI View Article : Google Scholar : (In German).

20 

Radi E, Formichi P, Battisti C and Federico A: Apoptosis and oxidative stress in neurodegenerative diseases. J Alzheimers Dis. 42 (Suppl 3):S125–S152. 2014.PubMed/NCBI View Article : Google Scholar

21 

Erekat NS: Apoptosis and its therapeutic implications in neurodegenerative diseases. Clin Anat. 35:65–78. 2022.PubMed/NCBI View Article : Google Scholar

22 

Singh A, Kukreti R, Saso L and Kukreti S: Oxidative stress: A key modulator in neurodegenerative diseases. Molecules. 24(1583)2019.PubMed/NCBI View Article : Google Scholar

23 

Wu C, Zhao W, Yu J, Li S, Lin L and Chen X: Induction of ferroptosis and mitochondrial dysfunction by oxidative stress in PC12 cells. Sci Rep. 8(574)2018.PubMed/NCBI View Article : Google Scholar

24 

Tsukamoto A, Iimuro M, Sato R, Yamazaki J and Inomata T: Effect of midazolam and butorphanol premedication on inhalant isoflurane anesthesia in mice. Exp Anim. 64:139–145. 2015.PubMed/NCBI View Article : Google Scholar

25 

Bu X, Xia W, Wang X, Lu S and Gao Y: Butylphthalide inhibits nerve cell apoptosis in cerebral infarction rats via the JNK/p38 MAPK signaling pathway. Exp Ther Med. 21(565)2021.PubMed/NCBI View Article : Google Scholar

26 

Lv WP, Li MX and Wang L: Peroxiredoxin 1 inhibits lipopolysaccharide-induced oxidative stress in lung tissue by regulating P38/JNK signaling pathway. Eur Rev Med Pharmacol Sci. 21:1876–1883. 2017.PubMed/NCBI

27 

Li WW, Gao XM, Wang XM, Guo H and Zhang BL: Icariin inhibits hydrogen peroxide-induced toxicity through inhibition of phosphorylation of JNK/p38 MAPK and p53 activity. Mutat Res. 708:1–10. 2011.PubMed/NCBI View Article : Google Scholar

28 

Huang LH, Li J, Gu JP, Qu MX, Yu J and Wang ZY: Butorphanol attenuates myocardial ischemia reperfusion injury through inhibiting mitochondria-mediated apoptosis in mice. Eur Rev Med Pharmacol Sci. 22:1819–1824. 2018.PubMed/NCBI View Article : Google Scholar

Related Articles

  • Abstract
  • View
  • Download
  • Twitter
Copy and paste a formatted citation
Spandidos Publications style
Ji L, She Q, Zhou P and Qin Y: Butorphanol inhibits ferroptosis to attenuate PC12 cell injury by blocking JNK/p38 signaling. Exp Ther Med 27: 8, 2024.
APA
Ji, L., She, Q., Zhou, P., & Qin, Y. (2024). Butorphanol inhibits ferroptosis to attenuate PC12 cell injury by blocking JNK/p38 signaling. Experimental and Therapeutic Medicine, 27, 8. https://doi.org/10.3892/etm.2023.12295
MLA
Ji, L., She, Q., Zhou, P., Qin, Y."Butorphanol inhibits ferroptosis to attenuate PC12 cell injury by blocking JNK/p38 signaling". Experimental and Therapeutic Medicine 27.1 (2024): 8.
Chicago
Ji, L., She, Q., Zhou, P., Qin, Y."Butorphanol inhibits ferroptosis to attenuate PC12 cell injury by blocking JNK/p38 signaling". Experimental and Therapeutic Medicine 27, no. 1 (2024): 8. https://doi.org/10.3892/etm.2023.12295
Copy and paste a formatted citation
x
Spandidos Publications style
Ji L, She Q, Zhou P and Qin Y: Butorphanol inhibits ferroptosis to attenuate PC12 cell injury by blocking JNK/p38 signaling. Exp Ther Med 27: 8, 2024.
APA
Ji, L., She, Q., Zhou, P., & Qin, Y. (2024). Butorphanol inhibits ferroptosis to attenuate PC12 cell injury by blocking JNK/p38 signaling. Experimental and Therapeutic Medicine, 27, 8. https://doi.org/10.3892/etm.2023.12295
MLA
Ji, L., She, Q., Zhou, P., Qin, Y."Butorphanol inhibits ferroptosis to attenuate PC12 cell injury by blocking JNK/p38 signaling". Experimental and Therapeutic Medicine 27.1 (2024): 8.
Chicago
Ji, L., She, Q., Zhou, P., Qin, Y."Butorphanol inhibits ferroptosis to attenuate PC12 cell injury by blocking JNK/p38 signaling". Experimental and Therapeutic Medicine 27, no. 1 (2024): 8. https://doi.org/10.3892/etm.2023.12295
Follow us
  • Twitter
  • LinkedIn
  • Facebook
About
  • Spandidos Publications
  • Careers
  • Cookie Policy
  • Privacy Policy
How can we help?
  • Help
  • Live Chat
  • Contact
  • Email to our Support Team