Spandidos Publications Logo
  • About
    • About Spandidos
    • Aims and Scopes
    • Abstracting and Indexing
    • Editorial Policies
    • Reprints and Permissions
    • Job Opportunities
    • Terms and Conditions
    • Contact
  • Journals
    • All Journals
    • Oncology Letters
      • Oncology Letters
      • Information for Authors
      • Editorial Policies
      • Editorial Board
      • Aims and Scope
      • Abstracting and Indexing
      • Bibliographic Information
      • Archive
    • International Journal of Oncology
      • International Journal of Oncology
      • Information for Authors
      • Editorial Policies
      • Editorial Board
      • Aims and Scope
      • Abstracting and Indexing
      • Bibliographic Information
      • Archive
    • Molecular and Clinical Oncology
      • Molecular and Clinical Oncology
      • Information for Authors
      • Editorial Policies
      • Editorial Board
      • Aims and Scope
      • Abstracting and Indexing
      • Bibliographic Information
      • Archive
    • Experimental and Therapeutic Medicine
      • Experimental and Therapeutic Medicine
      • Information for Authors
      • Editorial Policies
      • Editorial Board
      • Aims and Scope
      • Abstracting and Indexing
      • Bibliographic Information
      • Archive
    • International Journal of Molecular Medicine
      • International Journal of Molecular Medicine
      • Information for Authors
      • Editorial Policies
      • Editorial Board
      • Aims and Scope
      • Abstracting and Indexing
      • Bibliographic Information
      • Archive
    • Biomedical Reports
      • Biomedical Reports
      • Information for Authors
      • Editorial Policies
      • Editorial Board
      • Aims and Scope
      • Abstracting and Indexing
      • Bibliographic Information
      • Archive
    • Oncology Reports
      • Oncology Reports
      • Information for Authors
      • Editorial Policies
      • Editorial Board
      • Aims and Scope
      • Abstracting and Indexing
      • Bibliographic Information
      • Archive
    • Molecular Medicine Reports
      • Molecular Medicine Reports
      • Information for Authors
      • Editorial Policies
      • Editorial Board
      • Aims and Scope
      • Abstracting and Indexing
      • Bibliographic Information
      • Archive
    • World Academy of Sciences Journal
      • World Academy of Sciences Journal
      • Information for Authors
      • Editorial Policies
      • Editorial Board
      • Aims and Scope
      • Abstracting and Indexing
      • Bibliographic Information
      • Archive
    • International Journal of Functional Nutrition
      • International Journal of Functional Nutrition
      • Information for Authors
      • Editorial Policies
      • Editorial Board
      • Aims and Scope
      • Abstracting and Indexing
      • Bibliographic Information
      • Archive
    • International Journal of Epigenetics
      • International Journal of Epigenetics
      • Information for Authors
      • Editorial Policies
      • Editorial Board
      • Aims and Scope
      • Abstracting and Indexing
      • Bibliographic Information
      • Archive
    • Medicine International
      • Medicine International
      • Information for Authors
      • Editorial Policies
      • Editorial Board
      • Aims and Scope
      • Abstracting and Indexing
      • Bibliographic Information
      • Archive
  • Articles
  • Information
    • Information for Authors
    • Information for Reviewers
    • Information for Librarians
    • Information for Advertisers
    • Conferences
  • Language Editing
Spandidos Publications Logo
  • About
    • About Spandidos
    • Aims and Scopes
    • Abstracting and Indexing
    • Editorial Policies
    • Reprints and Permissions
    • Job Opportunities
    • Terms and Conditions
    • Contact
  • Journals
    • All Journals
    • Biomedical Reports
      • Information for Authors
      • Editorial Policies
      • Editorial Board
      • Aims and Scope
      • Abstracting and Indexing
      • Bibliographic Information
      • Archive
    • Experimental and Therapeutic Medicine
      • Information for Authors
      • Editorial Policies
      • Editorial Board
      • Aims and Scope
      • Abstracting and Indexing
      • Bibliographic Information
      • Archive
    • International Journal of Epigenetics
      • Information for Authors
      • Editorial Policies
      • Editorial Board
      • Aims and Scope
      • Abstracting and Indexing
      • Bibliographic Information
      • Archive
    • International Journal of Functional Nutrition
      • Information for Authors
      • Editorial Policies
      • Editorial Board
      • Aims and Scope
      • Abstracting and Indexing
      • Bibliographic Information
      • Archive
    • International Journal of Molecular Medicine
      • Information for Authors
      • Editorial Policies
      • Editorial Board
      • Aims and Scope
      • Abstracting and Indexing
      • Bibliographic Information
      • Archive
    • International Journal of Oncology
      • Information for Authors
      • Editorial Policies
      • Editorial Board
      • Aims and Scope
      • Abstracting and Indexing
      • Bibliographic Information
      • Archive
    • Medicine International
      • Information for Authors
      • Editorial Policies
      • Editorial Board
      • Aims and Scope
      • Abstracting and Indexing
      • Bibliographic Information
      • Archive
    • Molecular and Clinical Oncology
      • Information for Authors
      • Editorial Policies
      • Editorial Board
      • Aims and Scope
      • Abstracting and Indexing
      • Bibliographic Information
      • Archive
    • Molecular Medicine Reports
      • Information for Authors
      • Editorial Policies
      • Editorial Board
      • Aims and Scope
      • Abstracting and Indexing
      • Bibliographic Information
      • Archive
    • Oncology Letters
      • Information for Authors
      • Editorial Policies
      • Editorial Board
      • Aims and Scope
      • Abstracting and Indexing
      • Bibliographic Information
      • Archive
    • Oncology Reports
      • Information for Authors
      • Editorial Policies
      • Editorial Board
      • Aims and Scope
      • Abstracting and Indexing
      • Bibliographic Information
      • Archive
    • World Academy of Sciences Journal
      • Information for Authors
      • Editorial Policies
      • Editorial Board
      • Aims and Scope
      • Abstracting and Indexing
      • Bibliographic Information
      • Archive
  • Articles
  • Information
    • For Authors
    • For Reviewers
    • For Librarians
    • For Advertisers
    • Conferences
  • Language Editing
Login Register Submit
  • This site uses cookies
  • You can change your cookie settings at any time by following the instructions in our Cookie Policy. To find out more, you may read our Privacy Policy.

    I agree
Search articles by DOI, keyword, author or affiliation
Search
Advanced Search
presentation
Experimental and Therapeutic Medicine
Join Editorial Board Propose a Special Issue
Print ISSN: 1792-0981 Online ISSN: 1792-1015
Journal Cover
January-2024 Volume 27 Issue 1

Full Size Image

Sign up for eToc alerts
Recommend to Library

Journals

International Journal of Molecular Medicine

International Journal of Molecular Medicine

International Journal of Molecular Medicine is an international journal devoted to molecular mechanisms of human disease.

International Journal of Oncology

International Journal of Oncology

International Journal of Oncology is an international journal devoted to oncology research and cancer treatment.

Molecular Medicine Reports

Molecular Medicine Reports

Covers molecular medicine topics such as pharmacology, pathology, genetics, neuroscience, infectious diseases, molecular cardiology, and molecular surgery.

Oncology Reports

Oncology Reports

Oncology Reports is an international journal devoted to fundamental and applied research in Oncology.

Experimental and Therapeutic Medicine

Experimental and Therapeutic Medicine

Experimental and Therapeutic Medicine is an international journal devoted to laboratory and clinical medicine.

Oncology Letters

Oncology Letters

Oncology Letters is an international journal devoted to Experimental and Clinical Oncology.

Biomedical Reports

Biomedical Reports

Explores a wide range of biological and medical fields, including pharmacology, genetics, microbiology, neuroscience, and molecular cardiology.

Molecular and Clinical Oncology

Molecular and Clinical Oncology

International journal addressing all aspects of oncology research, from tumorigenesis and oncogenes to chemotherapy and metastasis.

World Academy of Sciences Journal

World Academy of Sciences Journal

Multidisciplinary open-access journal spanning biochemistry, genetics, neuroscience, environmental health, and synthetic biology.

International Journal of Functional Nutrition

International Journal of Functional Nutrition

Open-access journal combining biochemistry, pharmacology, immunology, and genetics to advance health through functional nutrition.

International Journal of Epigenetics

International Journal of Epigenetics

Publishes open-access research on using epigenetics to advance understanding and treatment of human disease.

Medicine International

Medicine International

An International Open Access Journal Devoted to General Medicine.

Journal Cover
January-2024 Volume 27 Issue 1

Full Size Image

Sign up for eToc alerts
Recommend to Library

  • Article
  • Citations
    • Cite This Article
    • Download Citation
    • Create Citation Alert
    • Remove Citation Alert
    • Cited By
  • Similar Articles
    • Related Articles (in Spandidos Publications)
    • Similar Articles (Google Scholar)
    • Similar Articles (PubMed)
  • Download PDF
  • Download XML
  • View XML
Article Open Access

Melatonin exerts neuroprotective effects in mice with spinal cord injury by activating the Nrf2/Keap1 signaling pathway via the MT2 receptor

  • Authors:
    • Liyan Yan
    • Xiaonan Han
    • Mingkang Zhang
    • Hongwei Kou
    • Hongjian Liu
    • Tian Cheng
  • View Affiliations / Copyright

    Affiliations: Department of Orthopedics, The First Affiliated Hospital of Zhengzhou University, Zhengzhou, Henan 450052, P.R. China
    Copyright: © Yan et al. This is an open access article distributed under the terms of Creative Commons Attribution License.
  • Article Number: 37
    |
    Published online on: November 28, 2023
       https://doi.org/10.3892/etm.2023.12325
  • Expand metrics +
Metrics: Total Views: 0 (Spandidos Publications: | PMC Statistics: )
Metrics: Total PDF Downloads: 0 (Spandidos Publications: | PMC Statistics: )
Cited By (CrossRef): 0 citations Loading Articles...

This article is mentioned in:



Abstract

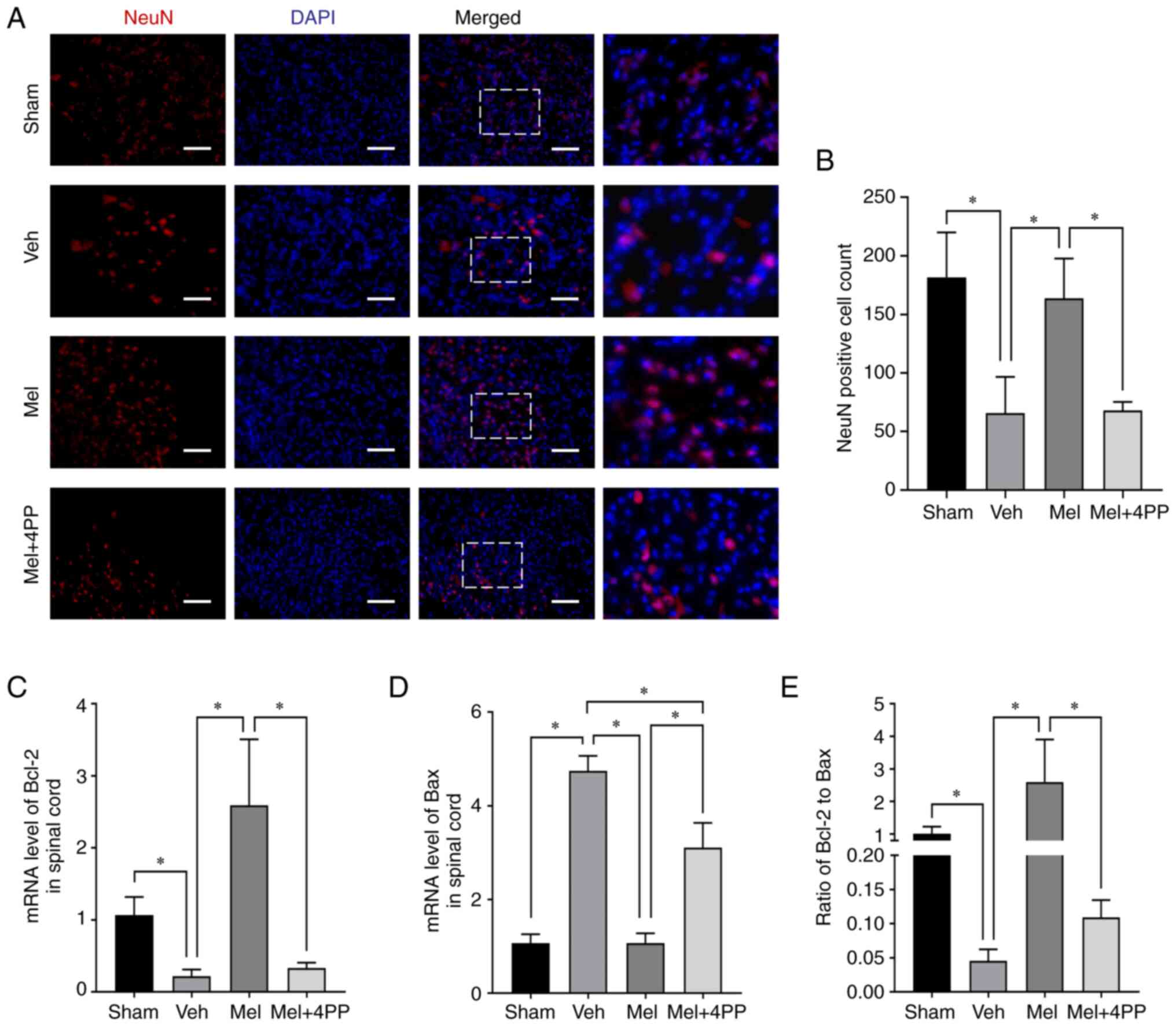
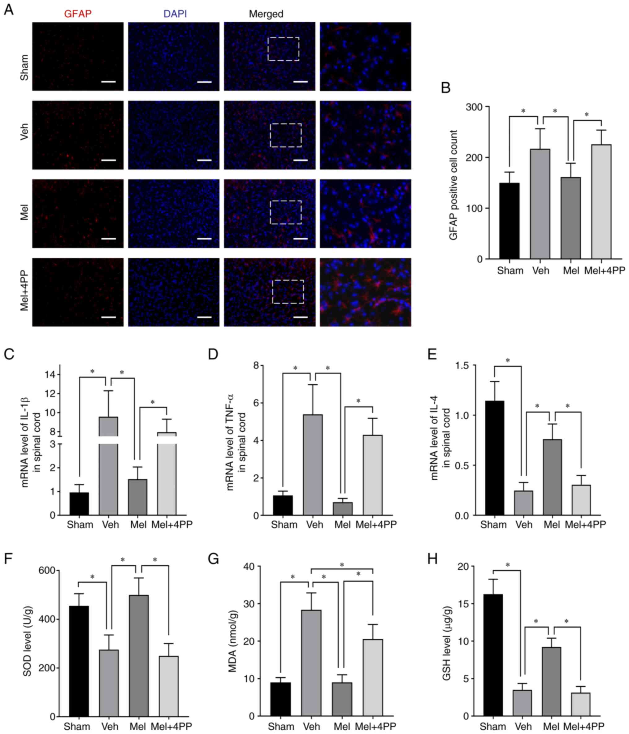
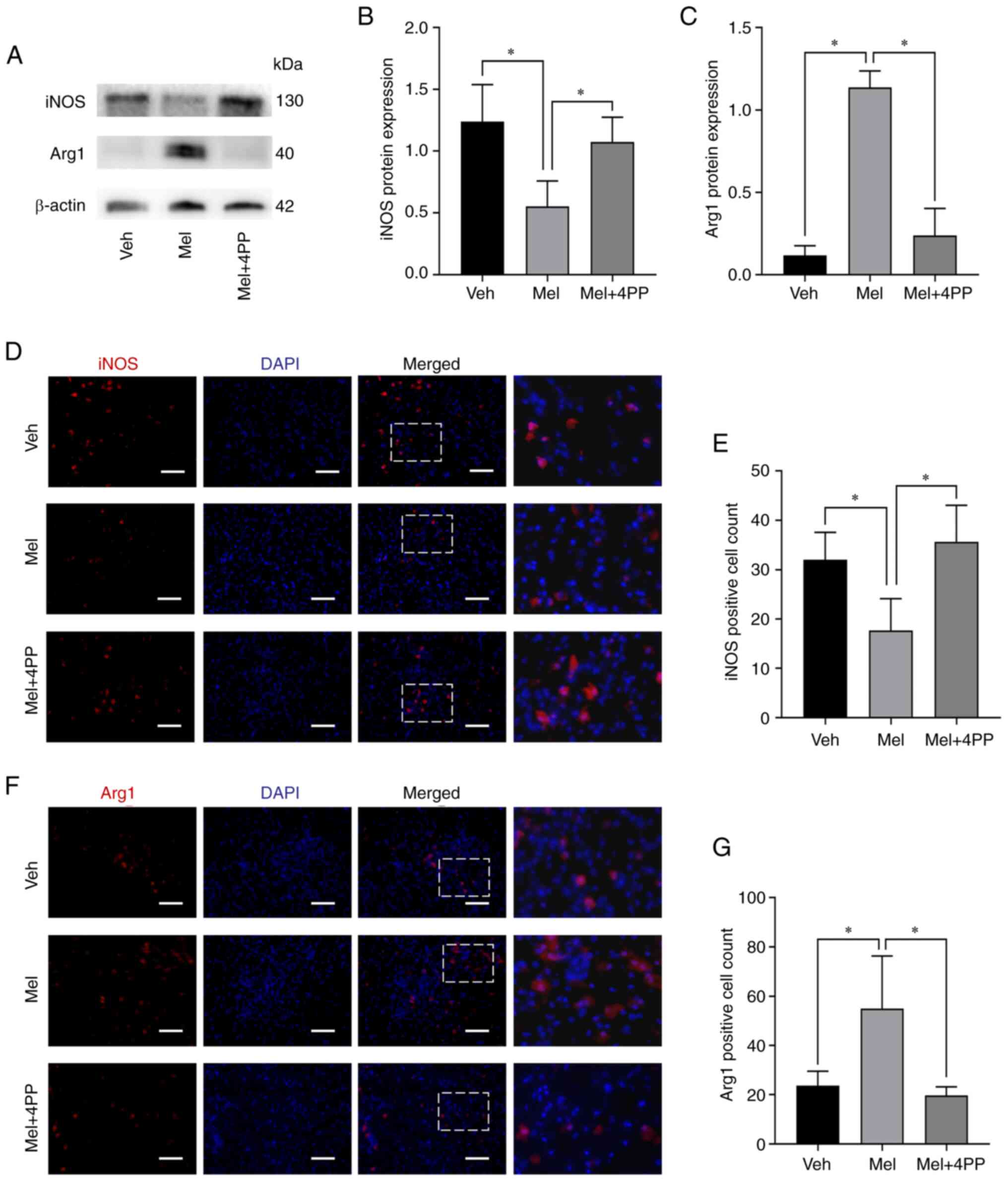
Spinal cord injury (SCI) is a devastating event that often leads to severe disability, and effective treatments for SCI are currently limited. The present study investigated the potential effects and specific mechanisms of melatonin treatment in SCI. Mice were divided into Sham (Sham), Vehicle (Veh), Melatonin (Mel), and Melatonin + 4‑phenyl‑2‑propionamidotetralin (4P‑PDOT) (Mel + 4PP) groups based on randomized allocation. The expression of MT2 and the nuclear factor‑erythroid 2‑related factor 2 (Nrf2)/Keap1 signaling pathways were examined, along with oxidative stress indicators, inflammatory factors and GFAP‑positive cells near the injury site. The polarization of microglial cells in different inflammatory microenvironments was also observed. Cell survival, motor function recovery and spinal cord tissue morphology were assessed using staining and Basso Mouse Scale scores. On day 7 after SCI, the results revealed that melatonin treatment increased MT2 protein expression and activated the Nrf2/Keap1 signaling pathway. It also reduced GFAP‑positive cells, mitigated oxidative stress, and suppressed inflammatory responses around the injury site. Furthermore, melatonin treatment promoted the polarization of microglia toward the M2 type, increased the number of neutrophil‑positive cells, and modulated the transcription of Bax and Bcl2 in the injured spinal cord. Melatonin treatment alleviated the severity of spinal injuries and facilitated functional recovery in mice with SCI. Notably, blocking MT2 with 4P‑PDOT partially reversed the neuroprotective effects of melatonin in SCI, indicating that the activation of the MT2/Nrf2/Keap1 signaling pathway contributes to the neuroprotective properties of melatonin in SCI. The therapeutic and translational potentials of melatonin in SCI warrant further investigation.
View Figures

Figure 1

Figure 2

Figure 3

Figure 4

Figure 5

View References

1 

Zipser CM, Cragg JJ, Guest JD, Fehlings MG, Jutzeler CR, Anderson AJ and Curt A: Cell-based and stem-cell-based treatments for spinal cord injury: Evidence from clinical trials. Lancet Neurol. 21:659–670. 2022.PubMed/NCBI View Article : Google Scholar

2 

Jiang B, Sun D, Sun H, Ru X, Liu H, Ge S, Fu J and Wang W: Prevalence, incidence, and external causes of traumatic spinal cord injury in China: A nationally representative cross-sectional survey. Front Neurol. 12(784647)2022.PubMed/NCBI View Article : Google Scholar

3 

Fleming JC, Norenberg MD, Ramsay DA, Dekaban GA, Marcillo AE, Saenz AD, Pasquale-Styles M, Dietrich WD and Weaver LC: The cellular inflammatory response in human spinal cords after injury. Brain. 129:3249–3269. 2006.PubMed/NCBI View Article : Google Scholar

4 

Routhe LJ and Moos T: Handling iron in restorative neuroscience. Neural Regen Res. 10:1558–1559. 2015.PubMed/NCBI View Article : Google Scholar

5 

Fan B, Wei Z, Yao X, Shi G, Cheng X, Zhou X, Zhou H, Ning G, Kong X and Feng S: Microenvironment imbalance of spinal cord injury. Cell Transplant. 27:853–866. 2018.PubMed/NCBI View Article : Google Scholar

6 

Higgins LG, Kelleher MO, Eggleston IM, Itoh K, Yamamoto M and Hayes JD: Transcription factor Nrf2 mediates an adaptive response to sulforaphane that protects fibroblasts in vitro against the cytotoxic effects of electrophiles, peroxides and redox-cycling agents. Toxicol Appl Pharmacol. 237:267–280. 2009.PubMed/NCBI View Article : Google Scholar

7 

Sajadimajd S and Khazaei M: Oxidative stress and cancer: The role of Nrf2. Curr Cancer Drug Targets. 18:538–557. 2018.PubMed/NCBI View Article : Google Scholar

8 

Wang J, Fields J, Zhao C, Langer J, Thimmulappa RK, Kensler TW, Yamamoto M, Biswal S and Doré S: Role of Nrf2 in protection against intracerebral hemorrhage injury in mice. Free Radic Biol Med. 43:408–414. 2007.PubMed/NCBI View Article : Google Scholar

9 

Chang CF, Cho S and Wang J: (-)-Epicatechin protects hemorrhagic brain via synergistic Nrf2 pathways. Ann Clin Transl Neurol. 1:258–271. 2014.PubMed/NCBI View Article : Google Scholar

10 

Dodson M, Castro-Portuguez R and Zhang DD: NRF2 plays a critical role in mitigating lipid peroxidation and ferroptosis. Redox Biol. 23(101107)2019.PubMed/NCBI View Article : Google Scholar

11 

Zhang X, Wu Q, Lu Y, Wan J, Dai H, Zhou X, Lv S, Chen X, Zhang X, Hang C and Wang J: Cerebroprotection by salvianolic acid B after experimental subarachnoid hemorrhage occurs via Nrf2- and SIRT1-dependent pathways. Free Radic Biol Med. 124:504–516. 2018.PubMed/NCBI View Article : Google Scholar

12 

Lan X, Han X, Li Q and Wang J: (-)-Epicatechin, a natural flavonoid compound, protects astrocytes against hemoglobin toxicity via Nrf2 and AP-1 signaling pathways. Mol Neurobiol. 54:7898–7907. 2017.PubMed/NCBI View Article : Google Scholar

13 

Ulasov AV, Rosenkranz AA, Georgiev GP and Sobolev AS: Nrf2/Keap1/ARE signaling: Towards specific regulation. Life Sci. 291(120111)2022.PubMed/NCBI View Article : Google Scholar

14 

Wang J, Jiang C, Zhang K, Lan X, Chen X, Zang W, Wang Z, Guan F, Zhu C, Yang X, et al: Melatonin receptor activation provides cerebral protection after traumatic brain injury by mitigating oxidative stress and inflammation via the Nrf2 signaling pathway. Free Radic Biol Med. 131:345–355. 2019.PubMed/NCBI View Article : Google Scholar

15 

Suzuki T and Yamamoto M: Stress-sensing mechanisms and the physiological roles of the Keap1-Nrf2 system during cellular stress. J Biol Chem. 292:16817–16824. 2017.PubMed/NCBI View Article : Google Scholar

16 

Ren H, Han R, Liu X, Wang L, Koehler RC and Wang J: Nrf2-BDNF-TrkB pathway contributes to cortical hemorrhage-induced depression, but not sex differences. J Cereb Blood Flow Metab. 41:3288–3301. 2021.PubMed/NCBI View Article : Google Scholar

17 

Jia P, Wang J, Ren X, He J, Wang S, Xing Y, Chen D, Zhang X, Zhou S, Liu X, et al: An enriched environment improves long-term functional outcomes in mice after intracerebral hemorrhage by mechanisms that involve the Nrf2/BDNF/glutaminase pathway. J Cereb Blood Flow Metab. 43:694–711. 2023.PubMed/NCBI View Article : Google Scholar

18 

Liu Z, Gan L, Luo D and Sun C: Melatonin promotes circadian rhythm-induced proliferation through Clock/histone deacetylase 3/c-Myc interaction in mouse adipose tissue. J Pineal Res. 62:2017.PubMed/NCBI View Article : Google Scholar

19 

Rosales-Corral SA, Acuña-Castroviejo D, Coto-Montes A, Boga JA, Manchester LC, Fuentes-Broto L, Korkmaz A, Ma S, Tan DX and Reiter RJ: Alzheimer's disease: Pathological mechanisms and the beneficial role of melatonin. J Pineal Res. 52:167–202. 2012.PubMed/NCBI View Article : Google Scholar

20 

Naskar A, Prabhakar V, Singh R, Dutta D and Mohanakumar KP: Melatonin enhances L-DOPA therapeutic effects, helps to reduce its dose, and protects dopaminergic neurons in 1-methyl-4-phenyl-1,2,3,6-tetrahydropyridine-induced Parkinsonism in mice. J Pineal Res. 58:262–274. 2015.PubMed/NCBI View Article : Google Scholar

21 

Hardeland R: Melatonin: Signaling mechanisms of a pleiotropic agent. Biofactors. 35:183–192. 2009.PubMed/NCBI View Article : Google Scholar

22 

Liu J, Clough SJ, Hutchinson AJ, Adamah-Biassi EB, Popovska-Gorevski M and Dubocovich ML: MT1 and MT2 melatonin receptors: A therapeutic perspective. Annu Rev Pharmacol Toxicol. 56:361–383. 2016.PubMed/NCBI View Article : Google Scholar

23 

Zhang J, Cheng T, Chen Y, Gao F, Guan F and Yao M: A chitosan-based thermosensitive scaffold loaded with bone marrow-derived mesenchymal stem cells promotes motor function recovery in spinal cord injured mice. Biomed Mater. 15(035020)2020.PubMed/NCBI View Article : Google Scholar

24 

Han X, Zhao X, Lan X, Li Q, Gao Y, Liu X, Wan J, Yang Z, Chen X, Zang W, et al: 20-HETE synthesis inhibition promotes cerebral protection after intracerebral hemorrhage without inhibiting angiogenesis. J Cereb Blood Flow Metab. 39:1531–1543. 2019.PubMed/NCBI View Article : Google Scholar

25 

Lan X, Han X, Li Q, Li Q, Gao Y, Cheng T, Wan J, Zhu W and Wang J: Pinocembrin protects hemorrhagic brain primarily by inhibiting toll-like receptor 4 and reducing M1 phenotype microglia. Brain Behav Immun. 61:326–339. 2017.PubMed/NCBI View Article : Google Scholar

26 

Singhal NK, Srivastava G, Patel DK, Jain SK and Singh MP: Melatonin or silymarin reduces maneb- and paraquat-induced Parkinson's disease phenotype in the mouse. J Pineal Res. 50:97–109. 2011.PubMed/NCBI View Article : Google Scholar

27 

Kang JW and Lee SM: Melatonin inhibits type 1 interferon signaling of toll-like receptor 4 via heme oxygenase-1 induction in hepatic ischemia/reperfusion. J Pineal Res. 53:67–76. 2012.PubMed/NCBI View Article : Google Scholar

28 

Ding K, Wang H, Xu J, Li T, Zhang L, Ding Y, Zhu L, He J and Zhou M: Melatonin stimulates antioxidant enzymes and reduces oxidative stress in experimental traumatic brain injury: The Nrf2-ARE signaling pathway as a potential mechanism. Free Radic Biol Med. 73:1–11. 2014.PubMed/NCBI View Article : Google Scholar

29 

El-Sokkary GH, Nafady AA and Shabash EH: Melatonin administration ameliorates cadmium-induced oxidative stress and morphological changes in the liver of rat. Ecotoxicol Environ Saf. 73:456–463. 2010.PubMed/NCBI View Article : Google Scholar

30 

Chern CM, Liao JF, Wang YH and Shen YC: Melatonin ameliorates neural function by promoting endogenous neurogenesis through the MT2 melatonin receptor in ischemic-stroke mice. Free Radic Biol Med. 52:1634–1647. 2012.PubMed/NCBI View Article : Google Scholar

31 

Basso DM, Fisher LC, Anderson AJ, Jakeman LB, McTigue DM and Popovich PG: Basso Mouse Scale for locomotion detects differences in recovery after spinal cord injury in five common mouse strains. J Neurotrauma. 23:635–659. 2006.PubMed/NCBI View Article : Google Scholar

32 

Guo L, Lv J, Huang YF, Hao DJ and Liu JJ: Bioinformatics analyses of differentially expressed genes associated with spinal cord injury: A microarray-based analysis in a mouse model. Neural Regen Res. 14:1262–1270. 2019.PubMed/NCBI View Article : Google Scholar

33 

Cheng T, Wang W, Li Q, Han X, Xing J, Qi C, Lan X, Wan J, Potts A, Guan F and Wang J: Cerebroprotection of flavanol (-)-epicatechin after traumatic brain injury via Nrf2-dependent and -independent pathways. Free Radic Biol Med. 92:15–28. 2016.PubMed/NCBI View Article : Google Scholar

34 

Han X, Li Q, Lan X, El-Mufti L, Ren H and Wang J: Microglial depletion with clodronate liposomes increases proinflammatory cytokine levels, induces astrocyte activation, and damages blood vessel integrity. Mol Neurobiol. 56:6184–6196. 2019.PubMed/NCBI View Article : Google Scholar

35 

Cheng T, Yang B, Li D, Ma S, Tian Y, Qu R, Zhang W, Zhang Y, Hu K, Guan F and Wang J: Wharton's jelly transplantation improves neurologic function in a rat model of traumatic brain injury. Cell Mol Neurobiol. 35:641–649. 2015.PubMed/NCBI View Article : Google Scholar

36 

Li Q, Lan X, Han X and Wang J: Expression of Tmem119/Sall1 and Ccr2/CD69 in FACS-sorted microglia- and monocyte/macrophage-enriched cell populations after intracerebral hemorrhage. Front Cell Neurosci. 12(520)2019.PubMed/NCBI View Article : Google Scholar

37 

Livak KJ and Schmittgen TD: Analysis of relative gene expression data using real-time quantitative PCR and the 2(-Delta Delta C(T)) method. Methods. 25:402–408. 2001.PubMed/NCBI View Article : Google Scholar

38 

Kroner A, Greenhalgh AD, Zarruk JG, Passos Dos Santos R, Gaestel M and David S: TNF and increased intracellular iron alter macrophage polarization to a detrimental M1 phenotype in the injured spinal cord. Neuron. 83:1098–1116. 2014.PubMed/NCBI View Article : Google Scholar

39 

Fenn AM, Henry CJ, Huang Y, Dugan A and Godbout JP: Lipopolysaccharide-induced interleukin (IL)-4 receptor-α expression and corresponding sensitivity to the M2 promoting effects of IL-4 are impaired in microglia of aged mice. Brain Behav Immun. 26:766–777. 2012.PubMed/NCBI View Article : Google Scholar

40 

Barbiellini Amidei C, Salmaso L, Bellio S and Saia M: Epidemiology of traumatic spinal cord injury: A large population-based study. Spinal Cord. 60:812–819. 2022.PubMed/NCBI View Article : Google Scholar

41 

Welp A, Manz B and Peschke E: Development and validation of a high throughput direct radioimmunoassay for the quantitative determination of serum and plasma melatonin (N-acetyl-5-methoxytryptamine) in mice. J Immunol Methods. 358:1–8. 2010.PubMed/NCBI View Article : Google Scholar

42 

Chen LY, Tiong C, Tsai CH, Liao WC, Yang SF, Youn SC, Mai FD and Chang HM: Early-life sleep deprivation persistently depresses melatonin production and bio-energetics of the pineal gland: Potential implications for the development of metabolic deficiency. Brain Struct Funct. 220:663–676. 2015.PubMed/NCBI View Article : Google Scholar

43 

Ebisawa T, Karne S, Lerner MR and Reppert SM: Expression cloning of a high-affinity melatonin receptor from Xenopus dermal melanophores. Proc Natl Acad Sci USA. 91:6133–6137. 1994.PubMed/NCBI View Article : Google Scholar

44 

Reppert SM, Godson C, Mahle CD, Weaver DR, Slaugenhaupt SA and Gusella JF: Molecular characterization of a second melatonin receptor expressed in human retina and brain: The Mel1b melatonin receptor. Proc Natl Acad Sci USA. 92:8734–8738. 1995.PubMed/NCBI View Article : Google Scholar

45 

Cecon E, Liu L and Jockers R: Melatonin receptor structures shed new light on melatonin research. J Pineal Res. 67(e12606)2019.PubMed/NCBI View Article : Google Scholar

46 

Giannoni-Guzmán MA, Kamitakahara A, Magalong V, Levitt P and McMahon DG: Circadian photoperiod alters TREK-1 channel function and expression in dorsal raphe serotonergic neurons via melatonin receptor 1 signaling. J Pineal Res. 70(e12705)2021.PubMed/NCBI View Article : Google Scholar

47 

Li H, Wang Y, Feng D, Liu Y, Xu M, Gao A, Tian F, Zhang L, Cui Y, Wang Z and Chen G: Alterations in the time course of expression of the Nox family in the brain in a rat experimental cerebral ischemia and reperfusion model: Effects of melatonin. J Pineal Res. 57:110–119. 2014.PubMed/NCBI View Article : Google Scholar

48 

Van Broeckhoven J, Sommer D, Dooley D, Hendrix S and Franssen AJPM: Macrophage phagocytosis after spinal cord injury: When friends become foes. Brain. 144:2933–2945. 2021.PubMed/NCBI View Article : Google Scholar

49 

Das BN, Kim YW and Keum YS: Mechanisms of Nrf2/Keap1-dependent phase II cytoprotective and detoxifying gene expression and potential cellular targets of chemopreventive isothiocyanates. Oxid Med Cell Longev. 2013(839409)2013.PubMed/NCBI View Article : Google Scholar

50 

Herrera-Arozamena C, Martí-Marí O, Estrada M, de la Fuente Revenga M and Rodríguez-Franco MI: Recent advances in neurogenic small molecules as innovative treatments for neurodegenerative diseases. Molecules. 21(1165)2016.PubMed/NCBI View Article : Google Scholar

51 

Zhang Z, Zhang Z, Lu H, Yang Q, Wu H and Wang J: Microglial polarization and inflammatory mediators after intracerebral hemorrhage. Mol Neurobiol. 54:1874–1886. 2017.PubMed/NCBI View Article : Google Scholar

52 

Jia Y, Lu T, Chen Q, Pu X, Ji L, Yang J and Luo C: Exosomes secreted from sonic hedgehog-modified bone mesenchymal stem cells facilitate the repair of rat spinal cord injuries. Acta Neurochir (Wien). 163:2297–2306. 2021.PubMed/NCBI View Article : Google Scholar

53 

Xi K, Gu Y, Tang J, Chen H, Xu Y, Wu L, Cai F, Deng L, Yang H, Shi Q, et al: Microenvironment-responsive immunoregulatory electrospun fibers for promoting nerve function recovery. Nat Commun. 11(4504)2020.PubMed/NCBI View Article : Google Scholar

54 

Yuan J, Chen L, Wang J, Xia S, Huang J, Zhou L, Feng C, Hu X, Zhou Z and Ran H: Adenosine A2A receptor suppressed astrocyte-mediated inflammation through the inhibition of STAT3/YKL-40 axis in mice with chronic cerebral hypoperfusion-induced white matter lesions. Front Immunol. 13(841290)2022.PubMed/NCBI View Article : Google Scholar

55 

Zhang C, Yan Z, Maknojia A, Riquelme MA, Gu S, Booher G, Wallace DJ, Bartanusz V, Goswami A, Xiong W, et al: Inhibition of astrocyte hemichannel improves recovery from spinal cord injury. JCI Insight. 6(e134611)2021.PubMed/NCBI View Article : Google Scholar

56 

Linnerbauer M, Wheeler MA and Quintana FJ: Astrocyte crosstalk in CNS inflammation. Neuron. 108:608–622. 2020.PubMed/NCBI View Article : Google Scholar

57 

Lan X, Han X, Li Q, Yang QW and Wang J: Modulators of microglial activation and polarization after intracerebral haemorrhage. Nat Rev Neurol. 13:420–433. 2017.PubMed/NCBI View Article : Google Scholar

58 

Lan X, Han X, Liu X and Wang J: Inflammatory responses after intracerebral hemorrhage: From cellular function to therapeutic targets. J Cereb Blood Flow Metab. 39:184–186. 2019.PubMed/NCBI View Article : Google Scholar

59 

Zhu H, Wang Z, Yu J, Yang X, He F, Liu Z, Che F, Chen X, Ren H, Hong M and Wang J: Role and mechanisms of cytokines in the secondary brain injury after intracerebral hemorrhage. Prog Neurobiol. 178(101610)2019.PubMed/NCBI View Article : Google Scholar

60 

Mills CD, Kincaid K, Alt JM, Heilman MJ and Hill AM: M-1/M-2 macrophages and the Th1/Th2 paradigm. J Immunol. 164:6166–6173. 2000.PubMed/NCBI View Article : Google Scholar

61 

Mills CD, Shearer J, Evans R and Caldwell MD: Macrophage arginine metabolism and the inhibition or stimulation of cancer. J Immunol. 149:2709–2714. 1992.PubMed/NCBI

Related Articles

  • Abstract
  • View
  • Download
  • Twitter
Copy and paste a formatted citation
Spandidos Publications style
Yan L, Han X, Zhang M, Kou H, Liu H and Cheng T: Melatonin exerts neuroprotective effects in mice with spinal cord injury by activating the Nrf2/Keap1 signaling pathway via the MT2 receptor. Exp Ther Med 27: 37, 2024.
APA
Yan, L., Han, X., Zhang, M., Kou, H., Liu, H., & Cheng, T. (2024). Melatonin exerts neuroprotective effects in mice with spinal cord injury by activating the Nrf2/Keap1 signaling pathway via the MT2 receptor. Experimental and Therapeutic Medicine, 27, 37. https://doi.org/10.3892/etm.2023.12325
MLA
Yan, L., Han, X., Zhang, M., Kou, H., Liu, H., Cheng, T."Melatonin exerts neuroprotective effects in mice with spinal cord injury by activating the Nrf2/Keap1 signaling pathway via the MT2 receptor". Experimental and Therapeutic Medicine 27.1 (2024): 37.
Chicago
Yan, L., Han, X., Zhang, M., Kou, H., Liu, H., Cheng, T."Melatonin exerts neuroprotective effects in mice with spinal cord injury by activating the Nrf2/Keap1 signaling pathway via the MT2 receptor". Experimental and Therapeutic Medicine 27, no. 1 (2024): 37. https://doi.org/10.3892/etm.2023.12325
Copy and paste a formatted citation
x
Spandidos Publications style
Yan L, Han X, Zhang M, Kou H, Liu H and Cheng T: Melatonin exerts neuroprotective effects in mice with spinal cord injury by activating the Nrf2/Keap1 signaling pathway via the MT2 receptor. Exp Ther Med 27: 37, 2024.
APA
Yan, L., Han, X., Zhang, M., Kou, H., Liu, H., & Cheng, T. (2024). Melatonin exerts neuroprotective effects in mice with spinal cord injury by activating the Nrf2/Keap1 signaling pathway via the MT2 receptor. Experimental and Therapeutic Medicine, 27, 37. https://doi.org/10.3892/etm.2023.12325
MLA
Yan, L., Han, X., Zhang, M., Kou, H., Liu, H., Cheng, T."Melatonin exerts neuroprotective effects in mice with spinal cord injury by activating the Nrf2/Keap1 signaling pathway via the MT2 receptor". Experimental and Therapeutic Medicine 27.1 (2024): 37.
Chicago
Yan, L., Han, X., Zhang, M., Kou, H., Liu, H., Cheng, T."Melatonin exerts neuroprotective effects in mice with spinal cord injury by activating the Nrf2/Keap1 signaling pathway via the MT2 receptor". Experimental and Therapeutic Medicine 27, no. 1 (2024): 37. https://doi.org/10.3892/etm.2023.12325
Follow us
  • Twitter
  • LinkedIn
  • Facebook
About
  • Spandidos Publications
  • Careers
  • Cookie Policy
  • Privacy Policy
How can we help?
  • Help
  • Live Chat
  • Contact
  • Email to our Support Team