Spandidos Publications Logo
  • About
    • About Spandidos
    • Aims and Scopes
    • Abstracting and Indexing
    • Editorial Policies
    • Reprints and Permissions
    • Job Opportunities
    • Terms and Conditions
    • Contact
  • Journals
    • All Journals
    • Oncology Letters
      • Oncology Letters
      • Information for Authors
      • Editorial Policies
      • Editorial Board
      • Aims and Scope
      • Abstracting and Indexing
      • Bibliographic Information
      • Archive
    • International Journal of Oncology
      • International Journal of Oncology
      • Information for Authors
      • Editorial Policies
      • Editorial Board
      • Aims and Scope
      • Abstracting and Indexing
      • Bibliographic Information
      • Archive
    • Molecular and Clinical Oncology
      • Molecular and Clinical Oncology
      • Information for Authors
      • Editorial Policies
      • Editorial Board
      • Aims and Scope
      • Abstracting and Indexing
      • Bibliographic Information
      • Archive
    • Experimental and Therapeutic Medicine
      • Experimental and Therapeutic Medicine
      • Information for Authors
      • Editorial Policies
      • Editorial Board
      • Aims and Scope
      • Abstracting and Indexing
      • Bibliographic Information
      • Archive
    • International Journal of Molecular Medicine
      • International Journal of Molecular Medicine
      • Information for Authors
      • Editorial Policies
      • Editorial Board
      • Aims and Scope
      • Abstracting and Indexing
      • Bibliographic Information
      • Archive
    • Biomedical Reports
      • Biomedical Reports
      • Information for Authors
      • Editorial Policies
      • Editorial Board
      • Aims and Scope
      • Abstracting and Indexing
      • Bibliographic Information
      • Archive
    • Oncology Reports
      • Oncology Reports
      • Information for Authors
      • Editorial Policies
      • Editorial Board
      • Aims and Scope
      • Abstracting and Indexing
      • Bibliographic Information
      • Archive
    • Molecular Medicine Reports
      • Molecular Medicine Reports
      • Information for Authors
      • Editorial Policies
      • Editorial Board
      • Aims and Scope
      • Abstracting and Indexing
      • Bibliographic Information
      • Archive
    • World Academy of Sciences Journal
      • World Academy of Sciences Journal
      • Information for Authors
      • Editorial Policies
      • Editorial Board
      • Aims and Scope
      • Abstracting and Indexing
      • Bibliographic Information
      • Archive
    • International Journal of Functional Nutrition
      • International Journal of Functional Nutrition
      • Information for Authors
      • Editorial Policies
      • Editorial Board
      • Aims and Scope
      • Abstracting and Indexing
      • Bibliographic Information
      • Archive
    • International Journal of Epigenetics
      • International Journal of Epigenetics
      • Information for Authors
      • Editorial Policies
      • Editorial Board
      • Aims and Scope
      • Abstracting and Indexing
      • Bibliographic Information
      • Archive
    • Medicine International
      • Medicine International
      • Information for Authors
      • Editorial Policies
      • Editorial Board
      • Aims and Scope
      • Abstracting and Indexing
      • Bibliographic Information
      • Archive
  • Articles
  • Information
    • Information for Authors
    • Information for Reviewers
    • Information for Librarians
    • Information for Advertisers
    • Conferences
  • Language Editing
Spandidos Publications Logo
  • About
    • About Spandidos
    • Aims and Scopes
    • Abstracting and Indexing
    • Editorial Policies
    • Reprints and Permissions
    • Job Opportunities
    • Terms and Conditions
    • Contact
  • Journals
    • All Journals
    • Biomedical Reports
      • Information for Authors
      • Editorial Policies
      • Editorial Board
      • Aims and Scope
      • Abstracting and Indexing
      • Bibliographic Information
      • Archive
    • Experimental and Therapeutic Medicine
      • Information for Authors
      • Editorial Policies
      • Editorial Board
      • Aims and Scope
      • Abstracting and Indexing
      • Bibliographic Information
      • Archive
    • International Journal of Epigenetics
      • Information for Authors
      • Editorial Policies
      • Editorial Board
      • Aims and Scope
      • Abstracting and Indexing
      • Bibliographic Information
      • Archive
    • International Journal of Functional Nutrition
      • Information for Authors
      • Editorial Policies
      • Editorial Board
      • Aims and Scope
      • Abstracting and Indexing
      • Bibliographic Information
      • Archive
    • International Journal of Molecular Medicine
      • Information for Authors
      • Editorial Policies
      • Editorial Board
      • Aims and Scope
      • Abstracting and Indexing
      • Bibliographic Information
      • Archive
    • International Journal of Oncology
      • Information for Authors
      • Editorial Policies
      • Editorial Board
      • Aims and Scope
      • Abstracting and Indexing
      • Bibliographic Information
      • Archive
    • Medicine International
      • Information for Authors
      • Editorial Policies
      • Editorial Board
      • Aims and Scope
      • Abstracting and Indexing
      • Bibliographic Information
      • Archive
    • Molecular and Clinical Oncology
      • Information for Authors
      • Editorial Policies
      • Editorial Board
      • Aims and Scope
      • Abstracting and Indexing
      • Bibliographic Information
      • Archive
    • Molecular Medicine Reports
      • Information for Authors
      • Editorial Policies
      • Editorial Board
      • Aims and Scope
      • Abstracting and Indexing
      • Bibliographic Information
      • Archive
    • Oncology Letters
      • Information for Authors
      • Editorial Policies
      • Editorial Board
      • Aims and Scope
      • Abstracting and Indexing
      • Bibliographic Information
      • Archive
    • Oncology Reports
      • Information for Authors
      • Editorial Policies
      • Editorial Board
      • Aims and Scope
      • Abstracting and Indexing
      • Bibliographic Information
      • Archive
    • World Academy of Sciences Journal
      • Information for Authors
      • Editorial Policies
      • Editorial Board
      • Aims and Scope
      • Abstracting and Indexing
      • Bibliographic Information
      • Archive
  • Articles
  • Information
    • For Authors
    • For Reviewers
    • For Librarians
    • For Advertisers
    • Conferences
  • Language Editing
Login Register Submit
  • This site uses cookies
  • You can change your cookie settings at any time by following the instructions in our Cookie Policy. To find out more, you may read our Privacy Policy.

    I agree
Search articles by DOI, keyword, author or affiliation
Search
Advanced Search
presentation
Experimental and Therapeutic Medicine
Join Editorial Board Propose a Special Issue
Print ISSN: 1792-0981 Online ISSN: 1792-1015
Journal Cover
April-2024 Volume 27 Issue 4

Full Size Image

Sign up for eToc alerts
Recommend to Library

Journals

International Journal of Molecular Medicine

International Journal of Molecular Medicine

International Journal of Molecular Medicine is an international journal devoted to molecular mechanisms of human disease.

International Journal of Oncology

International Journal of Oncology

International Journal of Oncology is an international journal devoted to oncology research and cancer treatment.

Molecular Medicine Reports

Molecular Medicine Reports

Covers molecular medicine topics such as pharmacology, pathology, genetics, neuroscience, infectious diseases, molecular cardiology, and molecular surgery.

Oncology Reports

Oncology Reports

Oncology Reports is an international journal devoted to fundamental and applied research in Oncology.

Experimental and Therapeutic Medicine

Experimental and Therapeutic Medicine

Experimental and Therapeutic Medicine is an international journal devoted to laboratory and clinical medicine.

Oncology Letters

Oncology Letters

Oncology Letters is an international journal devoted to Experimental and Clinical Oncology.

Biomedical Reports

Biomedical Reports

Explores a wide range of biological and medical fields, including pharmacology, genetics, microbiology, neuroscience, and molecular cardiology.

Molecular and Clinical Oncology

Molecular and Clinical Oncology

International journal addressing all aspects of oncology research, from tumorigenesis and oncogenes to chemotherapy and metastasis.

World Academy of Sciences Journal

World Academy of Sciences Journal

Multidisciplinary open-access journal spanning biochemistry, genetics, neuroscience, environmental health, and synthetic biology.

International Journal of Functional Nutrition

International Journal of Functional Nutrition

Open-access journal combining biochemistry, pharmacology, immunology, and genetics to advance health through functional nutrition.

International Journal of Epigenetics

International Journal of Epigenetics

Publishes open-access research on using epigenetics to advance understanding and treatment of human disease.

Medicine International

Medicine International

An International Open Access Journal Devoted to General Medicine.

Journal Cover
April-2024 Volume 27 Issue 4

Full Size Image

Sign up for eToc alerts
Recommend to Library

  • Article
  • Citations
    • Cite This Article
    • Download Citation
    • Create Citation Alert
    • Remove Citation Alert
    • Cited By
  • Similar Articles
    • Related Articles (in Spandidos Publications)
    • Similar Articles (Google Scholar)
    • Similar Articles (PubMed)
  • Download PDF
  • Download XML
  • View XML
Article Open Access

CHL1 inhibits cell proliferation, migration and invasion by regulating the NF‑κB signaling pathway in colorectal cancer

  • Authors:
    • Ming Bao
    • Shenglong Li
    • Yu Zhu
    • Xiaoyu Dong
    • Ran Wang
    • Fangyan Jing
  • View Affiliations / Copyright

    Affiliations: Department of General Surgery and Guangdong Provincial Key Laboratory of Precision Medicine for Gastrointestinal Tumor, Nanfang Hospital, The First School of Clinical Medicine, Southern Medical University, Guangzhou, Guangdong 510515, P.R. China
    Copyright: © Bao et al. This is an open access article distributed under the terms of Creative Commons Attribution License.
  • Article Number: 165
    |
    Published online on: February 26, 2024
       https://doi.org/10.3892/etm.2024.12454
  • Expand metrics +
Metrics: Total Views: 0 (Spandidos Publications: | PMC Statistics: )
Metrics: Total PDF Downloads: 0 (Spandidos Publications: | PMC Statistics: )
Cited By (CrossRef): 0 citations Loading Articles...

This article is mentioned in:



Abstract

Cell adhesion molecule close homolog of L1 (CHL1) is implicated in tumorigenesis of various malignancies. However, its role and underlying molecular mechanisms in colorectal cancer (CRC) remain unclear. The present study aimed to evaluate the specific biological functions and mechanisms of CHL1, in order to provide a theoretical basis for the use of CHL1 as a biological target in CRC. CHL1 expression was originally determined in CRC cell lines. Subsequently, CHL1 overexpression was induced by plasmid transfection in HT29 and SW480 cells, and cell proliferation, migration and invasion were evaluated using the Cell Counting Kit‑8, clone formation, organoids formation and Transwell assays. Immunofluorescence and western blotting were performed to assess the protein expression of E‑cadherin or N‑cadherin. Differentially expressed genes (DEGs) were further evaluated using RNA‑sequencing (RNA‑seq) in HT29 and SW480 cells following CHL1 overexpression and functional enrichment analysis. Western blotting was performed to validate the expression of proteins related to the nuclear factor κB (NF‑κB) signaling pathway. The TNMplot online database revealed the significant downregulation of CHL1 in CRC tissues. The results indicated that exogenous CHL1 overexpression significantly inhibited the proliferative, organoid‑forming, migratory and invasive abilities of HT29 and SW480 cells, and increased E‑cadherin protein expression. Additionally, CHL1 overexpression reduced xenograft tumor growth in vivo. RNA‑seq and functional analysis revealed that DEGs in CHL1 overexpressing cells were mainly enriched in the NF‑κB signaling pathway. The expression of p‑p65 and p‑p65/p65 ratio were significantly reduced in HT29 and SW480 cells, following CHL1 overexpression. Additionally, the inhibitory effects of CHL1 overexpression on CRC cell proliferation, organoid formation, migration and invasion were partially counteracted following the overexpression of p65 expression. Overall, the present study demonstrates that CHL1 inhibits CRC cell growth, migration and invasion through the inactivation of the NF‑κB signaling pathway.

Introduction

Colorectal cancer (CRC) is the third most prevalent type of cancer worldwide and the second largest cause of cancer-related mortality (1). Among the individuals newly diagnosed with CRC, 20% of them present with metastatic disease upon presentation to the physician and another 25% will develop metastases following the manifestation of localized disease (2). The 5-year survival rate of patients with CRC who are diagnosed at an early stage is 90%, and patients with distant metastases exhibit a 5-year survival rate of 10% (3). Studies have revealed that mortality from CRC may be reduced through screening and early detection (4). In recent years, a number of novel biomarkers have been identified and applied for early diagnosis, personalized treatment selection and the prognosis of CRC, with advances being made in research on various aspects of CRC (5). Regardless of the progress made in CRC diagnosis and the determination of patient prognosis (6), the underlying molecular mechanisms require further investigation.

The cell adhesion molecule close homolog of L1 (CHL1) belongs to the cell adhesion molecule L1 (L1CAM) gene family (7), which is located at 3p26 and is involved in certain neurological diseases (8). Recently, CHL1 was defined to be involved in signal transduction pathways, as well as in the development of various human cancers, including breast cancer, CRC, bladder cancer and lung cancer (9,10). The downregulation of CHL1 expression has been observed in a variety of human tumors, including neuroblastoma, and breast and nasopharyngeal cancer (9,11,12). The downregulation of CHL1 has been shown to inhibit the growth and metastasis of nasopharyngeal carcinoma tumors by suppressing the PI3K/AKT signaling pathway (11). Ognibene et al (12) indicated that the CHL1 gene plays an tumor suppressor role in human adult neuroblastoma. Qin et al (13) revealed that a reduced CHL1 expression predicted a poor prognosis of patients with renal clear cell carcinoma. However, Senchenko et al (9) detected the upregulated expression of the CHL1 gene in lung, ovarian, uterine, liver and tracheal cancers, in contrast to findings on CHL1 in the majority of other cancer types, including nasopharyngeal carcinoma tumors, renal clear cell carcinoma, neuroblastoma and bladder cancer (9,11,12). Yang et al (14) also revealed that CHL1 promoted the proliferation, metastasis and migration of human glioma cells both in vivo and in vitro. These findings indicate that CHL1 expression may play a bidirectional regulatory role in cancer. Concerning the role of CHL1 in CRC, Yu et al (15) revealed that microRNA-21-5p induced colon adenocarcinoma cell proliferation and invasion by targeting CHL1. They defined CHL1 as a tumor suppressor gene in colon cancer (15). However, only a limited number of studies have reported the role of CHL1 in CRC, and to the best of our knowledge, no studies to date have directly explored its specific functions and mechanisms of action in CRC. Therefore, the present study aimed to evaluate the specific biological functions and mechanisms of CHL1 in order to provide a theoretical basis for the use of CHL1 as a biological target in CRC.

Materials and methods

Cell lines and cell culture

CRC cell lines (HT29, SW480, SW620 and HCT116) were purchased from Cellcook Biotech Co., Ltd. The company performed short tandem repeat validation on all of the aforementioned cells. The corresponding catalogue numbers were as follows: HT-29, cat. no. CC0504; HCT-116, cat. no. CC0506; SW480, cat. no. CC0505; and SW620, cat. no. CC0503. The cells were cultured in Dulbecco's modified Eagle's medium (Gibco; Thermo Fisher Scientific, Inc.), including 10% fetal bovine serum (FBS; Gibco; Thermo Fisher Scientific, Inc.) and penicillin/streptomycin (Gibco; Thermo Fisher Scientific, Inc.). The cells were then maintained in a cell incubator of 5% CO2 at 37˚C.

Cell transfection

General Biologicals Co., Ltd. constructed and synthesized the overexpression plasmid pcDNA3.1-CHL1 (CHL1 group, the name of the gene of interest is CHL1), pcDNA3.1-RELA (RELA group, the name of the gene of interest is RELA), and the control vector pcDNA3.1 [normal control (NC) group, Invitrogen, Carlsbad, CA, USA]. These plasmids (5 µg) were transfected into the cells using Lipofectamine 2000 (Invitrogen; Thermo Fisher Scientific, Inc.) according to the manufacturer's instructions. After 6 h of incubation at 37˚C, culture was continued with the replacement of complete medium and continued for 48 h prior to further experiments.

Organoid culture

Organoid culture is a 3D culture model. In contrast to 2D culture, a matrix gel is used as a 3D culture scaffold to maintain the 3D structure. The culture plate is of a low-adsorption type, and the 3D culture is more closely related to the in vivo environment in comparison with the 2D culture, particularly concerning cell-cell interactions. In the present study, organoid culture was performed based on the descriptions of a previous study (16). The HT29 and SW480 cells were digested into single cells and transfected with pcDNA3.1-CHL1 (pcDNA3.1-RELA) or the control vector for 2 h, Subsequently, the cells were resuspended with CRC organoid culture medium (Orgen Biotech) and resuspended 1:1 with matrix glue (BD Biosciences). Following coagulation, the organoid culture medium was added to 48-well plates (Biofil) and placed in a cell incubator of 5% CO2 at 37˚C to observe the growth of organoids daily.

Reverse transcription-quantitative polymerase chain reaction (RT-qPCR)

Total RNA was extracted from the HT29, SW480, SW620 and HCT116 cells using TRizol® reagent (Invitrogen; Thermo Fisher Scientific, Inc.), and the concentration of RNA was detected using a NanoDrop spectrophotometer (Thermo Fisher Scientific, Inc.). The cDNA was prepared using the PrimeScript RT kit (Takara Bio, Inc.), and the expression level of CHL1 was examined following the instructions of the SYBR-Green Quantitative PCR kit (Takara Bio, Inc.). The thermocycling conditions were as follows: Initial denaturation for 2 min at 95˚C, followed by 40 cycles of 15 sec at 95˚C and 30 sec at 60˚C. Relative gene expression was determined using the 2-IICq method (17). GAPDH was used as an internal control. The primer sequences were as follows: CHL1 forward, 5'-TGGAAAACCGATCACGGAGG-3' and reverse, 5'-TCAGCTCCCGGCTCAAATAC-3'; and GAPDH forward, 5'-GGTGAAGGTCGGAGTCAACG-3' and reverse, 5'-CAAAGTTGTCATGGATGHACC-3'.

Western blotting

Total proteins were extracted from the transfected cells (HT-29 and SW480) using RIPA lysis buffer (MilliporeSigma). A BCA protein assay kit (Beyotime Institute of Biotechnology) was used to measure the protein concentration. A total quantity of 20 µg of protein was then separated using 12% SDS-PAGE and then transferred to the polyvinylidene fluoride membranes (MilliporeSigma). After blocking the membrane with 5% skimmed milk for 1 h at 25˚C, it was incubated overnight with primary antibody E-cadherin (cat. no. 20874-1-AP, Proteintech Group, Inc., dilution 1:20,000), N-cadherin (cat. no. 22018-1-AP, Proteintech Group, Inc., dilution 1:2,000), CHL1 (cat. no. 25250-1-AP, Proteintech Group, Inc., dilution 1:500), p-p65 (cat. no. AP0475; ABclonal, Inc., dilution 1:500), p65 (cat. no. 10745-1-AP, Proteintech Group, Inc., dilution 1:2,000) and GAPDH (cat. no. 10494-1-AP, Proteintech Group, Inc., dilution 1:6,000) at 4˚C. Subsequently, after washing the membrane with Tris-buffered saline wash buffer with 5% Tween-20 (TBST) for thrice (5 min per time), the membrane was incubated with horseradish peroxidase-conjugated secondary antibodies [Anti-Rabbit IgG (H+L), cat. no. SA00004-2, Proteintech Group, Inc., dilution 1:50,000] at room temperature for 2 h. The membrane was washed thrice with TBST (10 min per time) and visualized by ECL chemiluminescent reagent (cat. no. PK10001, Proteintech Group, Inc.) to acquire images. The gray level of protein bands was determined using ImageJ software (version 1.8.0, National Institutes of Health). GAPDH was used as an internal reference.

Cell Counting Kit-8 (CCK-8)

The CCK-8 assay (Beyotime Institute of Biotechnology) was used to detect cell proliferation. The transfected cells (HT-29 and SW480) were collected by digestion and inoculated in 96-well plates (Biofil) at a density of 5x103 cells/well. A total quantity of 20 µl of the CCK-8 reagent was added to each well of cells after 24, 48 and 72 h of incubation and then incubated for 4 h at 37˚C. A microplate reader (Bio-Rad 168-1130 iMark, Bio-Rad Laboratories, Inc.) at 450 nm was used to determine the optical density (OD) of each well.

Clone formation assay

Clone formation reflects cell population dependence and proliferation ability (18). In the present study, cells (HT-29 and SW480) were digested with 0.25% trypsin (Thermo Fisher Scientific, Inc.) and prepared into a cell suspension, adjusted to 1,000 cells/ml. They were seeded in six-well plates (Biofil) at a density of 50, 100 and 200 cells/well. The culture medium was changed every 3 days. The culture was terminated when there was obvious colony formation in the culture dish. The cells were stained with 0.1% crystal violet (Beijing Solarbio Science & Technology Co., Ltd.) for 20 min at 25˚C after 15 min of fixation with 4% paraformaldehyde at 25˚C. Colonies containing >50 cells were counted and analyzed.

Transwell assay

Transwell assay was used to measure cell migration and invasion. The upper chamber of the Transwell (8.0 µm pore polycarbonate membrane insert, Corning, Inc.) was supplemented with 100 µl cell suspension and 700 µl medium that contained 10% FBS was added to the lower chamber for cell migration assay. The non-migratory cells in the upper chamber were removed following 24 h of incubation at 37˚C. Cells that migrated to the lower chamber were fixed with 4% paraformaldehyde for 30 min and stained with 0.1% crystalline violet (Beijing Solarbio Science & Technology Co., Ltd.) for 12 h at 25˚C. The cells were washed with phosphate-buffered saline and then observed under a light microscope (Guangzhou Micro-shot Technology Co., Ltd.). Cell invasion assay was performed with the upper chamber pre-coated with Matrigel (BD Biosciences) for 10 h at 37˚C. The other operations, from the upper chamber of the Transwell supplemented with cell suspension, until the migrated cells were obtained, were consistent with those of the migration assay.

Immunofluorescence (IF) staining

IF staining was performed as previously described (19). Cells that were cultured on coverslips were fixed in 4% paraformaldehyde (cat. no. P1110, Solarbio life sciences, Inc.) for 15 min at 37˚C, permeabilized with 0.3% Triton X-100 (cat no. T8200, Beijing Solarbio Science & Technology Co., Ltd.), and closed with 5% bovine serum (cat. no. SW3015, Beijing Solarbio Science & Technology Co., Ltd.). The cells were incubated with antibodies E-cadherin (cat. no. 20874-1-AP, Proteintech Group, Inc., dilution 1:200) or N-cadherin (cat. no. 22018-1-AP, Proteintech Group, Inc., dilution 1:100) overnight at 4˚C and then coupled with Alexa Fluor 594 secondary antibody (cat. no. ab150080, 1:500; Abcam) for 1 h at 25˚C. The nuclei were stained with DAPI (cat no. C0065, Beijing Solarbio Science & Technology Co., Ltd.) for 10 min at 25˚C and images were observed under a fluorescence inverted microscope (Leica DM IL, Leica Microsystems GmbH).

Tumor xenograft experiment in nude mice

A total of 12 female BALB/c nude mice (4 to 6 weeks old; SPF-grade; weighing 18-22 g) were purchased from Guangzhou Ruige Biotechnology Co., Ltd. The mice were kept in specific pathogen-free conditions (temperature, 21-23˚C; 12:12 h light-dark cycle; humidity, 50%) with adequate food and water provided throughout the entire experimental process. A total of 12 mice were randomly divided into the NC and CHL1 groups, with 6 mice in each group. The CHL1-overexpressing and control HT29 stable strains (the HT-29 cells were used as they had a lower expression of CHL1 compared with the SW480 cells) were respectively resuspended, and the cell suspension (5x106 cells/each) was subcutaneously injected into the right axilla of the nude mice. The tumor size was measured with calipers from day 5 after subcutaneous injection, and the tumor volume was calculated using the following formula: Volume=(length x width2)/2. After 35 days, all nude mice were euthanized using the cervical dislocation method (mouse breath cessation and loss of response to external stimuli, loss of heartbeat, breath cessation, pupil dilation). The tumors were then removed and weighed. Animal health and behavior were monitored every day. In the case that the tumor volume was >1,500 mm3, the mice were to be sacrificed with CO2 (no mouse had a tumor volume >1,500 mm3 during the experiment, therefore no mouse was sacrificed with CO2). There was no mouse death before the tumor was removed. The committee of Guangzhou Forevergen Biosciences Animal Center approved our experiments (Approval no. IACUC-AEWC-F2023021920). All experiments were performed under the IACUC Handbook (Third Edition) and reported following ARRIVE guidelines.

Hematoxylin and eosin (H&E) staining

All nude mice were euthanized using the cervical dislocation method, and CRC tissues were fixed in 4% paraformaldehyde for 24 h at 4˚C. The tissues were placed in an embedding box, rinsed in running water for 30 min, dehydrated in ethanol, and embedded in wax immersion in xylene. They were then cut into 5-µm-thick sections in a pathology slicer (HM340E, Thermo Fisher Scientific, Inc.) and dried in a thermostat for 20 min at 60˚C. All the following steps were performed at 25˚C. The sections were deparaffinized in xylene I and II for 10 min, and then placed into gradient ethanol dehydration and washed with distilled water in sequence. They were stained with H&E (cat no. G1005, Wuhan Servicebio Technology Co., Ltd.) for 2 min, and then sequentially placed in 95% ethanol I and II for 5 min each, anhydrous ethanol I and II for 5 min each to dehydrate, xylene I and II for transparent sections, and then removed to air-dry before sealing them with neutral gum. The histopathologic structures were observed under a light microscope (Guangzhou Micro-shot Technology Co., Ltd.).

RNA sequencing (RNA-seq)

Library construction and sequencing were performed as previously described (20,21). The TruSeq Stranded Total RNA Library Prep kit (cat. no. RS-122-2302, Illumina, Inc.) was used to construct cDNA libraries in a strand-specific manner from 4 µg of DNase-treated RNA. Libraries were quality tested and quantified using a BioAnalyzer 2100 system (Agilent Technologies, Inc.) and RT-qPCR. Total RNA was then fragmented, cDNA synthesis was performed, and the connectors were ligated to double-stranded cDNA. Sequencing was conducted on the Illumina NovaSeq 6000 and HiSeq X Ten platforms (150 nt paired-end sequencing, Illumina, Inc.). Short reads, adaptors and low-quality bases were discarded from raw data using the FASTX Toolkit (Version 0.0.13; hannonlab.cshl.edu/fastx_toolkit/). Clean reads were aligned to the human GRCh38 genome using HISAT2 (version 2.2.1). The genes were further analyzed.

Screening of differentially expressed genes (DEGs)

DEGs in CHL1-overexpressing cells compared with those of the NC group were determined using the ‘edgeR’ of Bioconductor (version 3.4) (20). All gene expression data were log2-transformed. DEGs were identified with a false discovery rate corrected P<0.05 and |log fold-change (FC)|>1. The intersection of DEGs was obtained using Venny 2.1.0 (Juan Carlos Oliveros BioinfoGP, CNB-CSIC, https://bioinfogp.cnb.csic.es/tools/venny/).

Gene Ontology (GO) and Kyoto Encyclopedia of Genes and Genomes (KEGG)

A widely used web-based genomic functional annotation tool (DAVID, https://david.ncifcrf.gov/) was used for data annotation analysis (21). Molecular function and pathway analyses of the DEGs were performed using GO analysis and KEGG pathway analysis. GO analysis included biological processes, cellular components and molecular functions. P<0.05 was considered to indicate a statistically significant difference.

Statistical analysis

SPSS version 20.0 software (IBM Corp.) was used for statistical analyses. Data are expressed as the mean ± standard deviation. An unpaired Student's t-test was used for comparisons between two groups, and one-way ANOVA followed by Tukey's post hoc test was used for comparisons among multiple groups. P<0.05 was considered to indicate a statistically significant difference.

Results

CHL1 is downregulated in CRC tissues

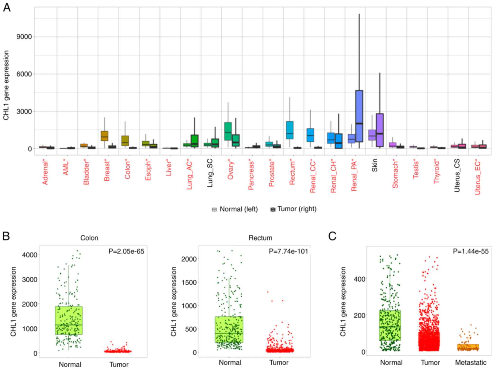
The gene expression of CHL1 in CRC tissues was assessed using the TNMplot online database (https://tnmplot.com/analysis/) to determine the expression of CHL1 in CRC tissues. CHL1 expression was significantly lower in CRC cancer tissues than in normal tissues, and even lower in metastatic colon cancer tissues, as shown in Fig. 1A-C (P<0.05). These results indicated the involvement of CHL1 in CRC progression.

Figure 1

CHL1 is downregulated in colorectal cancer tissues. (A) CHL1 gene expression in pan-cancer tissues. (B) Normal, colon cancer, and rectal cancer tissues. (C) normal, colon cancer, and metastatic samples. All sample information was downloaded from the TNMplot online database. CHL1, cell adhesion molecule close homolog of L1.

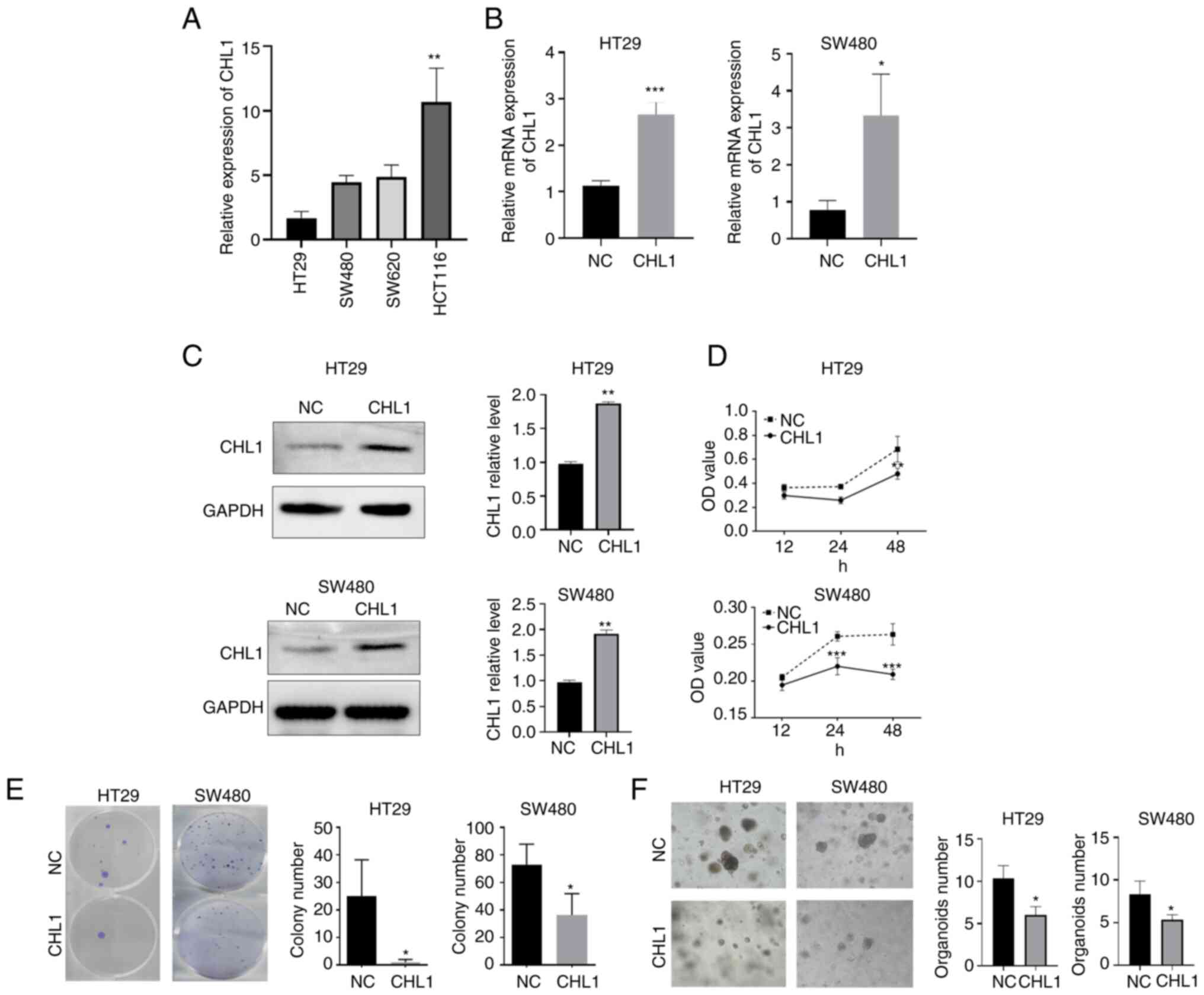
CHL1 inhibits CRC cell proliferation

CHL1 expression in CRC cell lines was first examined, in order to determine the function of CHL1 in CRC. The results of RT-qPCR revealed that the expression of CHL1 was reduced to a greater extent in HT29 and SW480 cells, among the CRC cell lines analyzed (Fig. 2A). Therefore, CHL1 overexpression plasmids were transfected into HT29 and SW480 cells. The results revealed significantly elevated CHL1 mRNA and protein expression levels in the CRC cells following the transfection with overexpression plasmids (P<0.05; Fig. 2B and C). CCK-8 assay revealed that the HT29 and SW480 cell proliferative ability was significantly decreased following the induction of CHL1 overexpression, as compared with the NC group (P<0.05; Fig. 2D). Similarly, the results of colony formation assay further confirmed that CHL1 overexpression significantly inhibited the colony formation ability of the HT29 and SW480 cells (P<0.05; Fig. 2E). The growth of the HT29 and SW480 cell organoids was also significantly restrained, due to the transfection with CHL1 overexpression plasmid (P<0.05; Fig. 2F).

Figure 2

CHL1 inhibits colorectal cancer cell proliferation. (A) CHL1 expression in colorectal cell lines (HT29, SW480, SW620 and HCT116) was detected by using RT-qPCR. (B) RT-qPCR analysis of relative CHL1 mRNA expression in HT29 and SW480 cells transfected with pcDNA3.1-CHL1 vector (CHL1) and NC. (C) Western blotting was used to measure the protein expression of CHL1. (D) Cell proliferation was detected by using the Cell Counting Kit-8 assay. (E) The proliferation capacity of HT29 and SW480 cells was determined by using clone formation assay. (F) The changes in HT29 and SW480 cell organoids cultured under the condition of CHL1 plasmid transfection for 7 days. *P<0.05, **P<0.01 and ***P<0.001 vs. the NC group. CHL1, cell adhesion molecule close homolog of L1; RT-qPCR, reverse transcription-quantitative polymerase chain reaction; NC, normal control.

CHL1 inhibits CRC cell migration and invasion

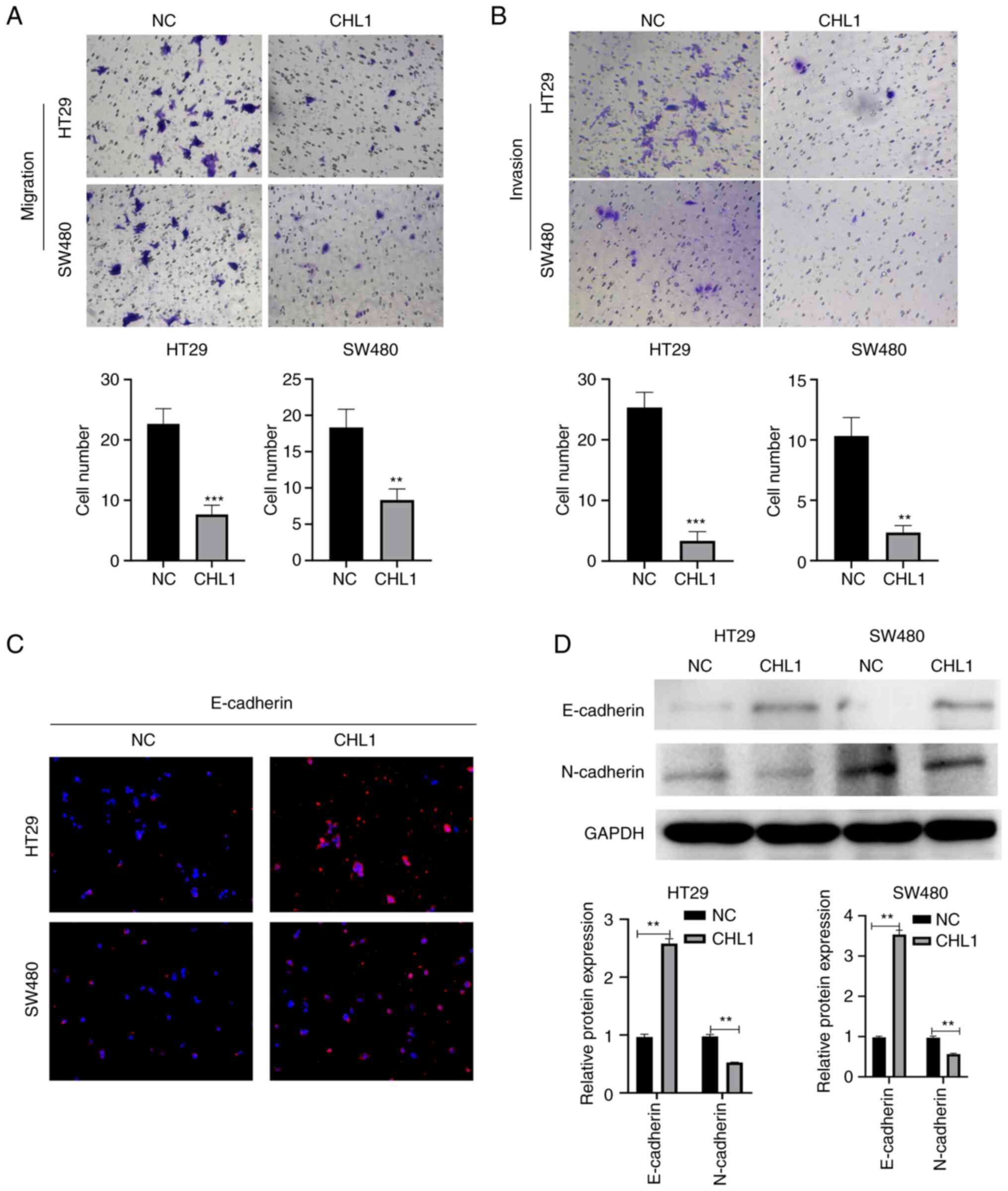
The cell migratory and invasive ability was then evaluated using Transwell assay. The results illustrated in Fig. 3A and B indicated that the HT29 and SW480 cell migratory and invasive ability was significantly suppressed in the CHL1 group, in comparison with the NC group (P<0.05). Immunofluorescence staining also revealed that the protein expression level of E-cadherin was significantly increased following the induction of CHL1 overexpression (Fig. 3C). Additionally, the results of western blotting also revealed that CHL1 overexpression significantly upregulated E-cadherin and downregulated N-cadherin expression in HT29 and SW480 cells (Fig. 3D). These results indicated that CHL1 upregulation inhibits the migratory and invasive ability of CRC cells.

Figure 3

CHL1 inhibits colorectal cancer cell migration and invasion. (A and B) Transwell assay was performed to measure the (A) migratory and (B) invasive ability of HT29 and SW480 cells that were transfected with pcDNA3.1-CHL1 vector (CHL1) and NC. (C) Immunofluorescence labeling of E-cadherin protein in HT29 and SW480 cells. (D) Western blotting was used to detect E-cadherin and N-cadherin protein levels in HT29 and SW480 cells. **P<0.01 and ***P<0.001 vs. the NC group. CHL1, cell adhesion molecule close homolog of L1; NC, normal control.

CHL1 overexpression suppresses CRC cell tumorigenesis in vivo

HT29 cells that stably expressed CHL1 or control HT29 cells were inoculated into BALB/c mice to investigate whether CHL1 expression affects the tumorigenicity of CRC cells. CHL1 overexpression significantly suppressed tumor volume and weight in the HT29 cell-induced xenograft tumor model (Fig. 4A-D). Additionally, H&E staining revealed the closely arranged cancer cells in the NC group and the sparsely arranged cancer cells in the group overexpressing CHL1 (Fig. 4E).

Figure 4

CHL1 upregulation inhibits xenograft tumor growth in vivo. (A) Representative pictures of tumors in nude mice in the CHL1 and NC groups. (B) Mean growth curves of subcutaneous xenograft tumors in nude mice following HT29 cell inoculation. (C) Representative pictures of tumors of the CHL1 and NC groups. (D) Weight of tumors in nude mice. (E) The pathological structure of the xenograft tumor was evaluated by using H&E staining. *P<0.05, vs. the NC group. CHL1, cell adhesion molecule close homolog of L1; NC, normal control.

DEG screening

The downstream genes regulated by CHL1 were screened using RNA-seq to further determine the mechanisms through which CHL1 regulates the molecular mechanisms of CRC cell function. The HT29 and SW480 cells were transfected with CHL1 overexpression plasmids, followed by RNA-seq analysis. The results revealed that a total of 96 DEGs were identified in the HT29-CHL1 group, of which 12 were upregulated and 84 were downregulated, in comparison with the NC group. There were 67 DEGs identified in SW480-CHL1 cells, including 33 upregulated and 34 downregulated DEGs. The cluster volcano of the DEGs is presented in Fig. 5A. GO functional and KEGG analyses were performed to further elucidate the biological functions of the DEGs. The results of GO analysis (Fig. 5B) revealed that the DEGs were mainly enriched in the regulation of macromolecule metabolic process, stress response and signal transduction regulation in HT29-CHL1 cells. The DEGs were mainly enriched in DNA binding, chromosome and protein dimerization activity in the SW480 cells (Fig. 5B). KEGG analysis revealed that the DEGs of the HT29-CHL1 cells (Fig. 5C) were enriched in the MAPK, cytokine-cytokine receptor interaction, NF-κB signaling pathway, tumor necrosis factor (TNF) signaling pathway. The DEGs of the SW480 cells were enriched in systemic lupus erythematosus, alcoholism, neutrophil extracellular trap formation. The common pathways were the interleukin (IL)-17 and TNF signaling pathways, in which the downstream key protein was NF-κB (Fig. 5C).

Figure 5

Identification of DEGs in CHL1-overexpressing colorectal cancer cells. (A) Volcano plot of DEGs in the CHL1-overexpressing HT29 and SW480 cells. Red dots indicate upregulated genes, blue dots represent downregulated genes, and gray dots signify non-significant DEGs. (B) Top 20 significantly enriched GO terms of DEGs. (C) KEGG pathway enrichment analyses of DEGs. DEGs, differentially expressed genes; CHL1, cell adhesion molecule close homolog of L1; GO, Gene Ontology; KEGG, Kyoto Encyclopedia of Genes and Genomes.

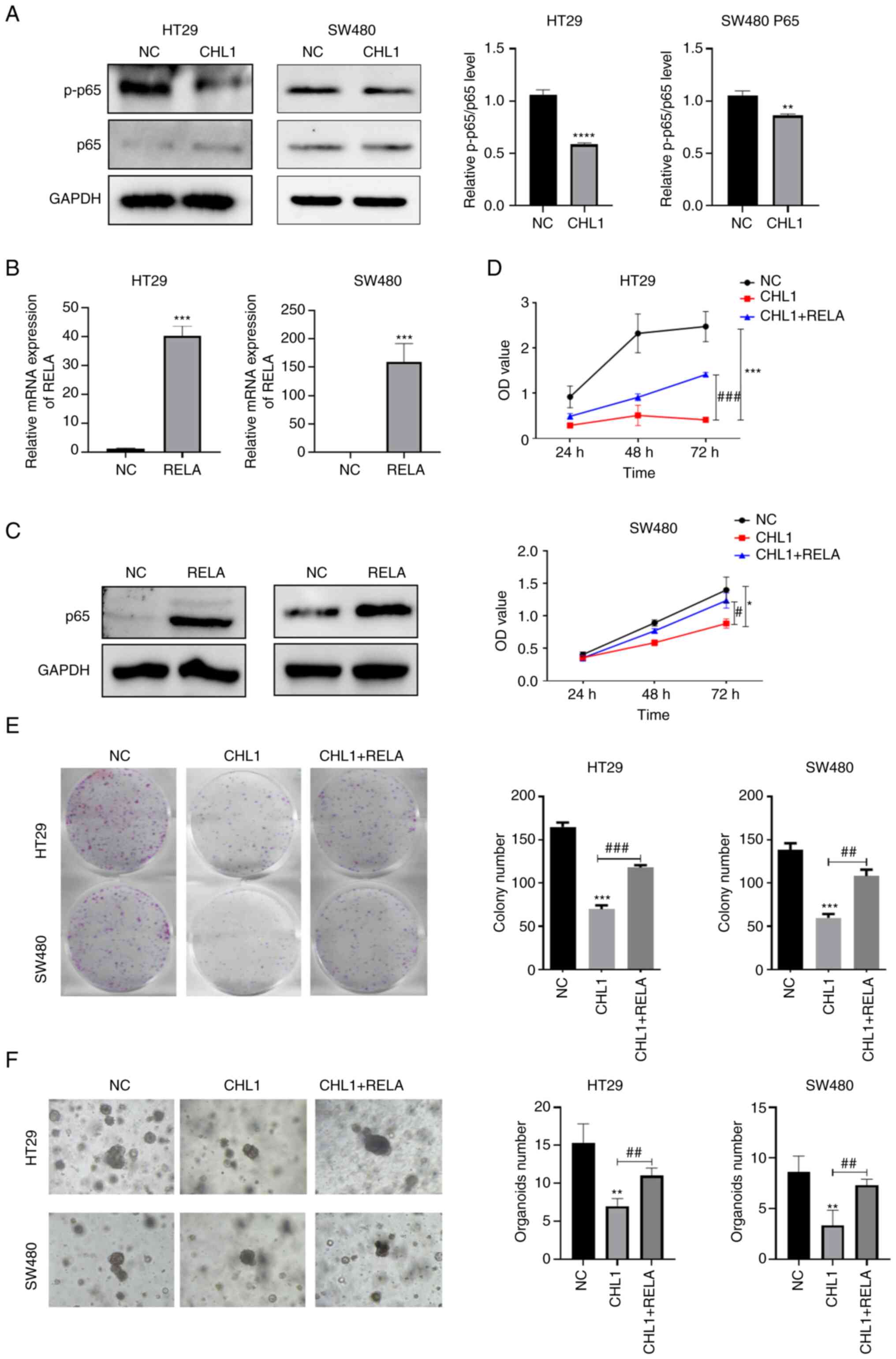
CHL1 inhibits CRC cell proliferation, migration and invasion by regulating the NF-κB pathway

Functional enrichment analysis revealed a significantly enriched NF-κB pathway in both the CHL1-overexpressing HT29 and SW480 cells. Therefore, it was hypothesized that CHL1 may play a key role in CRC cells by regulating the NF-κB pathway. The results presented in Fig. 6A indicated a significantly decreased expression of p-p65 and a p-p65/p65 ratio in CHL1-overexpressing CRC cells. These results indicated that CHL1 overexpression inhibited NF-κB pathway activity. Subsequently, p65 expression was induced by transfection with pcDNA3.1-RELA overexpression plasmid in CHL1-overexpressing CRC cells. The results of RT-qPCR and western blotting revealed (Fig. 6B and C) significantly upregulated mRNA and protein levels of p65 in the RELA group (P<0.05). Furthermore, CCK-8, cell cloning and Transwell assays (Figs. 6D and E, and 7A and B) revealed that p65 overexpression partially counteracted the inhibitory effects of CHL1 overexpression on the proliferation, clone formation, migration and invasion of HT29 and SW480 cells. Additionally, the growth of HT29 and SW480 cell organoids was increased in the CHL1 + RELA group, as compared with the CHL1 group (Fig. 6F). Additionally, the IF experiments revealed a higher positive protein expression of E-cadherin in the CHL1 + RELA group than in the CHL1 group (Fig. 7C).

Figure 6

CHL1 inhibits colorectal cancer cell proliferation by regulating the NF-κB pathway. (A) The expression of NF-κB pathway protein (p65 and p-p65) was measured using western blotting in CHL1-overexpressing HT29 and SW480 cells. (B) RT-qPCR and (C) western blotting were used to detect the mRNA and protein expression of p65. The expression of p65 was determined following the transfection of HT29 and SW480 cells with RELA (p65) overexpression plasmid for 48 h. (D) CCK-8 assay was performed to detect cell proliferation. The CHL1 and RELA (p65) overexpression plasmid or NC plasmid were simultaneously transfected for 24, 48, and 72 h after performing this assay. (E) A clone formation assay was used to determine cell proliferation capacity. (F) Changes in the number of cell organoid formations. CHL1 and RELA (p65) overexpression plasmid or NC plasmid were simultaneously transfected for 5 days and then used for subsequent experimentation. *P<0.05, **P<0.01, ***P<0.001 and ****P<0.0001 vs. the NC group. #P<0.05, ##P<0.01 and ###P<0.001 vs. the CHL1 group. CHL1, cell adhesion molecule close homolog of L1; RT-qPCR, reverse transcription-quantitative polymerase chain reaction; NC, normal control.

Figure 7

CHL1 inhibits colorectal cancer cell migration and invasion by regulating the TNF-α/NF-κB pathway. (A and B) Transwell assay was conducted to detect cell migration and invasion. (C) Immunofluorescence assay for positive protein expression of E-cadherin. CHL1 and RELA (p65) overexpression plasmid or NC plasmid were simultaneously transfected for 2 days and then used for this assay. **P<0.01, and ***P<0.001 vs. the NC group. #P<0.05, ##P<0.01 and ###P<0.001 vs. the CHL1 group. CHL1, cell adhesion molecule close homolog of L1; NC, normal control.

Discussion

Cancer manifestation occurs due to changes in genome, providing tumor cells with a selective advantage over normal cells. These changes cause cancer cell development by altering cell phenotypes, including proliferation and invasion (22,23). CHL1 expression has been reported to be downregulated in breast cancer cells, inhibiting cancer cell proliferation and invasion (24). Furthermore, CHL1 deletion promotes esophageal squamous cell carcinoma cell proliferation and metastasis (25). At present, it is known that CHL1 is abnormally expressed in CRC (15); however, the specific regulatory mechanisms involved in CRC tumorigenesis remain unknown. The present study revealed that CHL1 overexpression significantly inhibited the proliferative and colony formation ability of CRC cells. Furthermore, CHL1 overexpression significantly inhibited the organoid-formation ability of CRC cells. Additionally, in vivo xenograft tumor experiments revealed that CHL1 overexpression significantly reduced the HT-29 cell-induced tumor growth rate. These results indicated that CHL1 overexpression inhibited CRC cell proliferation and tumorigenic capacity in vitro and in vivo, and that CHL1 functioned as a tumor suppressor in CRC.

E-cadherin is a key component of adherence junctions and is essential for cell adhesion and cellular epithelial phenotype maintenance (26). Tumor progression has often been associated with the loss of E-cadherin function and a transition to a more motile and aggressive phenotype (27). E-cadherin is considered as a tumor suppressor gene in colon tumorigenesis (28). N-cadherin is an epithelial-mesenchymal transition (EMT)-related gene, and Wang et al (29) confirmed that cinobufacini inhibited CRC progression by promoting the expression of the EMT-related protein, E-cadherin, while inhibiting the expression of the EMT-related protein, N-cadherin. Similarly, the results of the present study revealed a significantly upregulated E-cadherin expression and downregulated N-cadherin expression in HT29 and SW480 cells, following the induction of CHL1 overexpression. Moreover, Transwell assay revealed that CHL1 overexpression significantly suppressed CRC cell migration and invasion.

RNA-seq analysis of CHL1-overexpressing HT29 and SW480 cells was performed to further determine the molecular mechanisms by which CHL1 regulates CRC cell function. Recently, RNA-seq technology has appeared as a powerful method for analyzing colorectal cancer transcriptomes (30). Zhai et al (31) identified 434 DEGs in colon cancer and normal tissue samples using RNA-seq, providing molecular markers for colon cancer metastasis and prognosis. The present study identified 96 DEGs in CHL1-overexpressing HT29 cells and 67 DEGs in SW480-CHL1 cells, as compared with the NC group. Furthermore, another notable finding that was obtained through GO and KEGG analyses, was that the IL-17 and TNF signaling pathway, in which the downstream key protein was NF-κB, were significantly enriched both in CHL1-overexpressing HT29 and SW480 cells. Studies have revealed that NF-κB plays a crucial role in tumor proliferation, migration and invasion, which has become a hot spot target in tumor diagnosis and therapy studies (32,33). The NF-κB transcription factor has five members in mammals, of which p65 is the most abundantly expressed in cells (34). TNF-α activates NF-κB signaling by translocating the p65 DNA-binding factor to the nucleus, which in turn regulates the transcription of various genes that are involved in cell survival, invasion, and metastasis (35,36). It has been reported that CRC metastasis and invasion are closely related to the NF-κB signaling pathway (37). Wang et al (38) reported that PHD2 exerts an anti-cancer effect by attenuating NF-κB activity in colon cancer xenograft mice. However, no research has reported on NF-κB signaling pathway regulation by CHL1 in CRC. The present study revealed significantly reduced p65 phosphorylation and p-p65/p65 ratio, as well as inactivated NF-κB signaling pathway following CHL1 overexpression. Previously, Crocin has been reported to inhibit angiogenesis and CRC cell metastasis by blocking the TNF-α/NF-κB/VEGF pathway (39). This was consistent with the findings of the present study. The results of the present study confirmed that CHL1 regulated the TNF-α/NF-κB signaling pathway in CRC.

The inactivation NF-κB has inhibits the growth of cells in various types of cancer, including chronic myelogenous leukemia, breast cancer and CRC (40). Therefore, the present study further determined whether CHL1 regulates the cellular function of CRC through the NF-κB signaling pathway. The inhibitory effects of CHL1 overexpression on HT29 and SW480 cell proliferation, colony formation, organoid growth, migration and invasion were reversed following the upregulation of p65 expression. Additionally, the promotion of E-cadherin expression was restrained. The aforementioned results indicate that CHL1 inhibits CRC cell proliferation, migration and invasion by regulating the NF-κB signaling pathway.

HCT116 and SW620 cells have been reported to present with greater metastatic potential in comparison with SW480 (41,42). However, according to the results of the present study, it was initially observed that the expression of CHL1 was relatively reduced in HT29 and SW480, and not in HCT116 and SW620 cells. Also, no significant difference in the expression of CHL1 in SW480 and SW620 cells was observed. Therefore, the HT29 and SW480 cell lines were selected for inducing CHL1 overexpression herein, in order to explore its effects and mechanisms. It was speculated that in addition to CHL1 expression levels, the cell migratory ability was also regulated by other possible regulatory mechanisms, which warrant further investigations in order to explore these in HCT116 and SW620 cells.

However, the present study has with certain limitations. Clinical samples for the verification of the impact of CHL1 expression alteration on CRC clinicopathology and prognosis were not evaluated. Additionally, the specific effects of CHL1 knockdown and the mechanisms through which it is involved in malignant CRC progression require further investigation. Experiments involving animals and organoids are necessary for the confirmation of the effects of CHL1 expression on CRC tumor metastasis in vivo and in vitro. Moreover, related functional and mechanistic analyses of additional DEGs were not performed. In the future, the authors aim to conduct additional in-depth studies on related targets including IL-17 and TNF signaling pathways. The transient introduction of NF-κB regulates other pathways to influence cell proliferation; this thus requires further investigation.

In conclusion, the present study demonstrates that CHL1 overexpression inhibits CRC cell proliferation, migration and invasion, being also associated with the activation of the NF-κB signaling pathway. Furthermore, the present study may provide a novel molecular target for CRC clinical diagnosis and therapy.

Acknowledgements

Not applicable.

Funding

Funding: The present study was supported by the President Foundation of Nanfang Hospital, Southern Medical University (grant no. 2020B0170), the Guangdong Provincial Key Laboratory of Precision Medicine for Gastrointestinal Cancer (grant no. 2020B121201004) and the Guangdong Provincial Major Talents Project (grant no. 2019JC05Y361).

Availability of data and materials

The datasets used and/or analyzed during the current study are available from the corresponding author on reasonable request. The RNA sequencing data were uploaded to Bioproject (Bioproject no. PRJNA987357; https://www.ncbi.nlm.nih.gov/bioproject/PRJNA987357/).

Authors' contributions

MB and FJ contributed to the writing and preparation of the original draft. MB, SL, YZ, XD and RW contributed to the design of the methodology, data validation and formal analysis. RW contributed to the visualization of the experimental results. RW, FJ and SL contributed to data curation, and confirm the authenticity of all the raw data. All authors contributed to the conceptualization of the study, and critically revised the original manuscript. All the authors have read and approved the final manuscript.

Ethics approval and consent to participate

The experiments of the present study were approved by the committee of Guangzhou Forevergen Biosciences Animal Center (approval no. IACUC-AEWC-F2023021920). All experiments were performed in accordance with the IACUC handbook (Third Edition) and reported in accordance with ARRIVE guidelines.

Patient consent for publication

Not applicable.

Competing interests

The authors declare that they have no competing interests.

References

1 

Baidoun F, Elshiwy K, Elkeraie Y, Merjaneh Z, Khoudari G, Sarmini MT, Gad M, Al-Husseini M and Saad A: Colorectal cancer epidemiology: Recent trends and impact on outcomes. Curr Drug Targets. 22:998–1009. 2021.PubMed/NCBI View Article : Google Scholar

2 

Biller LH and Schrag D: Diagnosis and treatment of metastatic colorectal cancer: A review. JAMA. 325:669–685. 2021.PubMed/NCBI View Article : Google Scholar

3 

Coppedè F, Lopomo A, Spisni R and Migliore L: Genetic and epigenetic biomarkers for diagnosis, prognosis and treatment of colorectal cancer. World J Gastroenterol. 20:943–956. 2014.PubMed/NCBI View Article : Google Scholar

4 

Kanth P and Inadomi JM: Screening and prevention of colorectal cancer. BMJ. 374(n1855)2021.PubMed/NCBI View Article : Google Scholar

5 

Zygulska AL and Pierzchalski P: Novel diagnostic biomarkers in colorectal cancer. Int J Mol Sci. 23(852)2022.PubMed/NCBI View Article : Google Scholar

6 

Pidíkova P, Reis R and Herichova I: miRNA clusters with down-regulated expression in human colorectal cancer and their regulation. Int J Mol Sci. 21(4633)2020.PubMed/NCBI View Article : Google Scholar

7 

Holm J, Hillenbrand R, Steuber V, Bartsch U, Moos M, Lübbert H, Montag D and Schachner M: Structural features of a close homologue of L1 (CHL1) in the mouse: A new member of the L1 family of neural recognition molecules. Eur J Neurosci. 8:1613–1629. 1996.PubMed/NCBI View Article : Google Scholar

8 

Tam GW, van de Lagemaat LN, Redon R, Strathdee KE, Croning MD, Malloy MP, Muir WJ, Pickard BS, Deary IJ, Blackwood DH, et al: Confirmed rare copy number variants implicate novel genes in schizophrenia. Biochem Soc Trans. 38:445–451. 2010.PubMed/NCBI View Article : Google Scholar

9 

Senchenko VN, Krasnov GS, Dmitriev AA, Kudryavtseva AV, Anedchenko EA, Braga EA, Pronina IV, Kondratieva TT, Ivanov SV, Zabarovsky ER and Lerman MI: Differential expression of CHL1 gene during development of major human cancers. PLoS One. 6(e15612)2011.PubMed/NCBI View Article : Google Scholar

10 

Cai X, Hu B, Liu S, Liu M, Huang Y, Lei P, Zhang Z, He Z, Zhang L and Huang R: Overexpression of close homolog of L1 enhances the chemosensitivity of lung cancer cells via inhibition of the Akt pathway. Oncol Lett. 20(111)2020.PubMed/NCBI View Article : Google Scholar

11 

Chen J, Jiang C, Fu L, Zhu CL, Xiang YQ, Jiang LX, Chen Q, Liu WM, Chen JN, Zhang LY, et al: CHL1 suppresses tumor growth and metastasis in nasopharyngeal carcinoma by repressing PI3K/AKT signaling pathway via interaction with Integrin β1 and Merlin. Int J Biol Sci. 15:1802–1815. 2019.PubMed/NCBI View Article : Google Scholar

12 

Ognibene M, Pagnan G, Marimpietri D, Cangelosi D, Cilli M, Benedetti MC, Boldrini R, Garaventa A, Frassoni F, Eva A, et al: CHL1 gene acts as a tumor suppressor in human neuroblastoma. Oncotarget. 9:25903–25921. 2018.PubMed/NCBI View Article : Google Scholar

13 

Qin M, Gao X, Luo W, Ou K, Lu H, Liu H and Zhuang Q: Expression of CHL1 in clear cell renal cell carcinoma and its association with prognosis. Appl Immunohistochem Mol Morphol. 30:209–214. 2022.PubMed/NCBI View Article : Google Scholar

14 

Yang Z, Xie Q, Hu CL, Jiang Q, Shen HF, Schachner M and Zhao WJ: CHL1 is expressed and functions as a malignancy promoter in glioma cells. Front Mol Neurosci. 10(324)2017.PubMed/NCBI View Article : Google Scholar

15 

Yu W, Zhu K, Wang Y, Yu H and Guo J: Overexpression of miR-21-5p promotes proliferation and invasion of colon adenocarcinoma cells through targeting CHL1. Mol Med. 24(36)2018.PubMed/NCBI View Article : Google Scholar

16 

Wang Z, Wang Q, Xu G, Meng N, Huang X, Jiang Z, Chen C, Zhang Y, Chen J, Li A, et al: The long noncoding RNA CRAL reverses cisplatin resistance via the miR-505/CYLD/AKT axis in human gastric cancer cells. RNA Biol. 17:1576–1589. 2020.PubMed/NCBI View Article : Google Scholar

17 

Livak KJ and Schmittgen TD: Analysis of relative gene expression data using real-time quantitative PCR and the 2(-Delta Delta C(T)) method. Methods. 25:402–408. 2001.PubMed/NCBI View Article : Google Scholar

18 

Franken NA, Rodermond HM, Stap J, Haveman J and van Bree C: Clonogenic assay of cells in vitro. Nat Protoc. 1:2315–2319. 2006.PubMed/NCBI View Article : Google Scholar

19 

Hu X, Wang P, Qu C, Zhang H and Li L: Circular RNA Circ_0000677 promotes cell proliferation by regulating microRNA-106b-5p/CCND1 in non-small cell lung cancer. Bioengineered. 12:6229–6239. 2021.PubMed/NCBI View Article : Google Scholar

20 

Ritchie ME, Phipson B, Wu D, Hu Y, Law CW, Shi W and Smyth GK: limma powers differential expression analyses for RNA-sequencing and microarray studies. Nucleic Acids Res. 43(e47)2015.PubMed/NCBI View Article : Google Scholar

21 

Dennis G Jr, Sherman BT, Hosack DA, Yang J, Gao W, Lane HC and Lempicki RA: DAVID: Database for annotation, visualization, and integrated discovery. Genome Biol. 4(P3)2003.PubMed/NCBI

22 

Fearon ER: Molecular genetics of colorectal cancer. Annu Rev Pathol. 6:479–507. 2011.PubMed/NCBI View Article : Google Scholar

23 

Jafarzadeh M and Soltani BM: MiRNA-Wnt signaling regulatory network in colorectal cancer. J Biochem Mol Toxicol. 35(e22883)2021.PubMed/NCBI View Article : Google Scholar

24 

He LH, Ma Q, Shi YH, Ge J, Zhao HM, Li SF and Tong ZS: CHL1 is involved in human breast tumorigenesis and progression. Biochem Biophys Res Commun. 438:433–438. 2013.PubMed/NCBI View Article : Google Scholar

25 

Tang H, Jiang L, Zhu C, Liu R, Wu Y, Yan Q, Liu M, Jia Y, Chen J, Qin Y, et al: Loss of cell adhesion molecule L1 like promotes tumor growth and metastasis in esophageal squamous cell carcinoma. Oncogene. 38:3119–3133. 2019.PubMed/NCBI View Article : Google Scholar

26 

Mendonsa AM, Na TY and Gumbiner BM: E-cadherin in contact inhibition and cancer. Oncogene. 37:4769–4780. 2018.PubMed/NCBI View Article : Google Scholar

27 

Canel M, Serrels A, Frame MC and Brunton VG: E-cadherin-integrin crosstalk in cancer invasion and metastasis. J Cell Sci. 126:393–401. 2013.PubMed/NCBI View Article : Google Scholar

28 

Daulagala AC, Bridges MC and Kourtidis A: E-cadherin beyond structure: A signaling hub in colon homeostasis and disease. Int J Mol Sci. 20(2756)2019.PubMed/NCBI View Article : Google Scholar

29 

Wang J, Cai H, Liu Q, Xia Y, Xing L, Zuo Q, Zhang Y, Chen C, Xu K, Yin P and Chen T: Cinobufacini inhibits colon cancer invasion and metastasis via suppressing Wnt/β-catenin signaling pathway and EMT. Am J Chin Med. 48:703–718. 2020.PubMed/NCBI View Article : Google Scholar

30 

Yamada A, Yu P, Lin W, Okugawa Y, Boland CR and Goel A: A RNA-sequencing approach for the identification of novel long non-coding RNA biomarkers in colorectal cancer. Sci Rep. 8(575)2018.PubMed/NCBI View Article : Google Scholar

31 

Zhai X, Xue Q, Liu Q, Guo Y and Chen Z: Colon cancer recurrence-associated genes revealed by WGCNA co-expression network analysis. Mol Med Rep. 16:6499–6505. 2017.PubMed/NCBI View Article : Google Scholar

32 

Wu Y and Zhou BP: TNF-alpha/NF-kappaB/Snail pathway in cancer cell migration and invasion. Br J Cancer. 102:639–644. 2010.PubMed/NCBI View Article : Google Scholar

33 

Yan T, Tan Y, Deng G, Sun Z, Liu B, Wang Y, Yuan F, Sun Q, Hu P, Gao L, et al: TGF-β induces GBM mesenchymal transition through upregulation of CLDN4 and nuclear translocation to activate TNF-α/NF-κB signal pathway. Cell Death Dis. 13(339)2022.PubMed/NCBI View Article : Google Scholar

34 

Karin M, Cao Y, Greten FR and Li ZW: NF-kappaB in cancer: From innocent bystander to major culprit. Nat Rev Cancer. 2:301–310. 2002.PubMed/NCBI View Article : Google Scholar

35 

Inoue J, Gohda J, Akiyama T and Semba K: NF-kappaB activation in development and progression of cancer. Cancer Sci. 98:268–274. 2007.PubMed/NCBI View Article : Google Scholar

36 

Pozniak PD, White MK and Khalili K: TNF-α/NF-κB signaling in the CNS: Possible connection to EPHB2. J Neuroimmune Pharmacol. 9:133–141. 2014.PubMed/NCBI View Article : Google Scholar

37 

Seo GS: The role of NF-kappaB in colon cancer. Korean J Gastroenterol. 57:3–7. 2011.PubMed/NCBI View Article : Google Scholar : (In Korean).

38 

Wang L, Niu Z, Wang X, Li Z, Liu Y, Luo F and Yan X: PHD2 exerts anti-cancer and anti-inflammatory effects in colon cancer xenografts mice via attenuating NF-κB activity. Life Sci. 242(117167)2020.PubMed/NCBI View Article : Google Scholar

39 

Bakshi HA, Quinn GA, Nasef MM, Mishra V, Aljabali AAA, El-Tanani M, Serrano-Aroca Á, Webba Da Silva M, McCarron PA and Tambuwala MM: Crocin inhibits angiogenesis and metastasis in colon cancer via TNF-α/NF-kB/VEGF pathways. Cells. 11(1502)2022.PubMed/NCBI View Article : Google Scholar

40 

Haefner B: NF-kappa B: Arresting a major culprit in cancer. Drug Discov Today. 7:653–663. 2002.PubMed/NCBI View Article : Google Scholar

41 

Nairon KG, DePalma TJ, Zent JM, Leight JL and Skardal A: Tumor cell-conditioned media drives collagen remodeling via fibroblast and pericyte activation in an in vitro premetastatic niche model. iScience. 25(104645)2022.PubMed/NCBI View Article : Google Scholar

42 

Subauste MC, Kupriyanova TA, Conn EM, Ardi VC, Quigley JP and Deryugina EI: Evaluation of metastatic and angiogenic potentials of human colon carcinoma cells in chick embryo model systems. Clin Exp Metastasis. 26:1033–1047. 2009.PubMed/NCBI View Article : Google Scholar

Related Articles

  • Abstract
  • View
  • Download
  • Twitter
Copy and paste a formatted citation
Spandidos Publications style
Bao M, Li S, Zhu Y, Dong X, Wang R and Jing F: CHL1 inhibits cell proliferation, migration and invasion by regulating the NF‑κB signaling pathway in colorectal cancer. Exp Ther Med 27: 165, 2024.
APA
Bao, M., Li, S., Zhu, Y., Dong, X., Wang, R., & Jing, F. (2024). CHL1 inhibits cell proliferation, migration and invasion by regulating the NF‑κB signaling pathway in colorectal cancer. Experimental and Therapeutic Medicine, 27, 165. https://doi.org/10.3892/etm.2024.12454
MLA
Bao, M., Li, S., Zhu, Y., Dong, X., Wang, R., Jing, F."CHL1 inhibits cell proliferation, migration and invasion by regulating the NF‑κB signaling pathway in colorectal cancer". Experimental and Therapeutic Medicine 27.4 (2024): 165.
Chicago
Bao, M., Li, S., Zhu, Y., Dong, X., Wang, R., Jing, F."CHL1 inhibits cell proliferation, migration and invasion by regulating the NF‑κB signaling pathway in colorectal cancer". Experimental and Therapeutic Medicine 27, no. 4 (2024): 165. https://doi.org/10.3892/etm.2024.12454
Copy and paste a formatted citation
x
Spandidos Publications style
Bao M, Li S, Zhu Y, Dong X, Wang R and Jing F: CHL1 inhibits cell proliferation, migration and invasion by regulating the NF‑κB signaling pathway in colorectal cancer. Exp Ther Med 27: 165, 2024.
APA
Bao, M., Li, S., Zhu, Y., Dong, X., Wang, R., & Jing, F. (2024). CHL1 inhibits cell proliferation, migration and invasion by regulating the NF‑κB signaling pathway in colorectal cancer. Experimental and Therapeutic Medicine, 27, 165. https://doi.org/10.3892/etm.2024.12454
MLA
Bao, M., Li, S., Zhu, Y., Dong, X., Wang, R., Jing, F."CHL1 inhibits cell proliferation, migration and invasion by regulating the NF‑κB signaling pathway in colorectal cancer". Experimental and Therapeutic Medicine 27.4 (2024): 165.
Chicago
Bao, M., Li, S., Zhu, Y., Dong, X., Wang, R., Jing, F."CHL1 inhibits cell proliferation, migration and invasion by regulating the NF‑κB signaling pathway in colorectal cancer". Experimental and Therapeutic Medicine 27, no. 4 (2024): 165. https://doi.org/10.3892/etm.2024.12454
Follow us
  • Twitter
  • LinkedIn
  • Facebook
About
  • Spandidos Publications
  • Careers
  • Cookie Policy
  • Privacy Policy
How can we help?
  • Help
  • Live Chat
  • Contact
  • Email to our Support Team