Spandidos Publications Logo
  • About
    • About Spandidos
    • Aims and Scopes
    • Abstracting and Indexing
    • Editorial Policies
    • Reprints and Permissions
    • Job Opportunities
    • Terms and Conditions
    • Contact
  • Journals
    • All Journals
    • Oncology Letters
      • Oncology Letters
      • Information for Authors
      • Editorial Policies
      • Editorial Board
      • Aims and Scope
      • Abstracting and Indexing
      • Bibliographic Information
      • Archive
    • International Journal of Oncology
      • International Journal of Oncology
      • Information for Authors
      • Editorial Policies
      • Editorial Board
      • Aims and Scope
      • Abstracting and Indexing
      • Bibliographic Information
      • Archive
    • Molecular and Clinical Oncology
      • Molecular and Clinical Oncology
      • Information for Authors
      • Editorial Policies
      • Editorial Board
      • Aims and Scope
      • Abstracting and Indexing
      • Bibliographic Information
      • Archive
    • Experimental and Therapeutic Medicine
      • Experimental and Therapeutic Medicine
      • Information for Authors
      • Editorial Policies
      • Editorial Board
      • Aims and Scope
      • Abstracting and Indexing
      • Bibliographic Information
      • Archive
    • International Journal of Molecular Medicine
      • International Journal of Molecular Medicine
      • Information for Authors
      • Editorial Policies
      • Editorial Board
      • Aims and Scope
      • Abstracting and Indexing
      • Bibliographic Information
      • Archive
    • Biomedical Reports
      • Biomedical Reports
      • Information for Authors
      • Editorial Policies
      • Editorial Board
      • Aims and Scope
      • Abstracting and Indexing
      • Bibliographic Information
      • Archive
    • Oncology Reports
      • Oncology Reports
      • Information for Authors
      • Editorial Policies
      • Editorial Board
      • Aims and Scope
      • Abstracting and Indexing
      • Bibliographic Information
      • Archive
    • Molecular Medicine Reports
      • Molecular Medicine Reports
      • Information for Authors
      • Editorial Policies
      • Editorial Board
      • Aims and Scope
      • Abstracting and Indexing
      • Bibliographic Information
      • Archive
    • World Academy of Sciences Journal
      • World Academy of Sciences Journal
      • Information for Authors
      • Editorial Policies
      • Editorial Board
      • Aims and Scope
      • Abstracting and Indexing
      • Bibliographic Information
      • Archive
    • International Journal of Functional Nutrition
      • International Journal of Functional Nutrition
      • Information for Authors
      • Editorial Policies
      • Editorial Board
      • Aims and Scope
      • Abstracting and Indexing
      • Bibliographic Information
      • Archive
    • International Journal of Epigenetics
      • International Journal of Epigenetics
      • Information for Authors
      • Editorial Policies
      • Editorial Board
      • Aims and Scope
      • Abstracting and Indexing
      • Bibliographic Information
      • Archive
    • Medicine International
      • Medicine International
      • Information for Authors
      • Editorial Policies
      • Editorial Board
      • Aims and Scope
      • Abstracting and Indexing
      • Bibliographic Information
      • Archive
  • Articles
  • Information
    • Information for Authors
    • Information for Reviewers
    • Information for Librarians
    • Information for Advertisers
    • Conferences
  • Language Editing
Spandidos Publications Logo
  • About
    • About Spandidos
    • Aims and Scopes
    • Abstracting and Indexing
    • Editorial Policies
    • Reprints and Permissions
    • Job Opportunities
    • Terms and Conditions
    • Contact
  • Journals
    • All Journals
    • Biomedical Reports
      • Information for Authors
      • Editorial Policies
      • Editorial Board
      • Aims and Scope
      • Abstracting and Indexing
      • Bibliographic Information
      • Archive
    • Experimental and Therapeutic Medicine
      • Information for Authors
      • Editorial Policies
      • Editorial Board
      • Aims and Scope
      • Abstracting and Indexing
      • Bibliographic Information
      • Archive
    • International Journal of Epigenetics
      • Information for Authors
      • Editorial Policies
      • Editorial Board
      • Aims and Scope
      • Abstracting and Indexing
      • Bibliographic Information
      • Archive
    • International Journal of Functional Nutrition
      • Information for Authors
      • Editorial Policies
      • Editorial Board
      • Aims and Scope
      • Abstracting and Indexing
      • Bibliographic Information
      • Archive
    • International Journal of Molecular Medicine
      • Information for Authors
      • Editorial Policies
      • Editorial Board
      • Aims and Scope
      • Abstracting and Indexing
      • Bibliographic Information
      • Archive
    • International Journal of Oncology
      • Information for Authors
      • Editorial Policies
      • Editorial Board
      • Aims and Scope
      • Abstracting and Indexing
      • Bibliographic Information
      • Archive
    • Medicine International
      • Information for Authors
      • Editorial Policies
      • Editorial Board
      • Aims and Scope
      • Abstracting and Indexing
      • Bibliographic Information
      • Archive
    • Molecular and Clinical Oncology
      • Information for Authors
      • Editorial Policies
      • Editorial Board
      • Aims and Scope
      • Abstracting and Indexing
      • Bibliographic Information
      • Archive
    • Molecular Medicine Reports
      • Information for Authors
      • Editorial Policies
      • Editorial Board
      • Aims and Scope
      • Abstracting and Indexing
      • Bibliographic Information
      • Archive
    • Oncology Letters
      • Information for Authors
      • Editorial Policies
      • Editorial Board
      • Aims and Scope
      • Abstracting and Indexing
      • Bibliographic Information
      • Archive
    • Oncology Reports
      • Information for Authors
      • Editorial Policies
      • Editorial Board
      • Aims and Scope
      • Abstracting and Indexing
      • Bibliographic Information
      • Archive
    • World Academy of Sciences Journal
      • Information for Authors
      • Editorial Policies
      • Editorial Board
      • Aims and Scope
      • Abstracting and Indexing
      • Bibliographic Information
      • Archive
  • Articles
  • Information
    • For Authors
    • For Reviewers
    • For Librarians
    • For Advertisers
    • Conferences
  • Language Editing
Login Register Submit
  • This site uses cookies
  • You can change your cookie settings at any time by following the instructions in our Cookie Policy. To find out more, you may read our Privacy Policy.

    I agree
Search articles by DOI, keyword, author or affiliation
Search
Advanced Search
presentation
Experimental and Therapeutic Medicine
Join Editorial Board Propose a Special Issue
Print ISSN: 1792-0981 Online ISSN: 1792-1015
Journal Cover
July-2024 Volume 28 Issue 1

Full Size Image

Sign up for eToc alerts
Recommend to Library

Journals

International Journal of Molecular Medicine

International Journal of Molecular Medicine

International Journal of Molecular Medicine is an international journal devoted to molecular mechanisms of human disease.

International Journal of Oncology

International Journal of Oncology

International Journal of Oncology is an international journal devoted to oncology research and cancer treatment.

Molecular Medicine Reports

Molecular Medicine Reports

Covers molecular medicine topics such as pharmacology, pathology, genetics, neuroscience, infectious diseases, molecular cardiology, and molecular surgery.

Oncology Reports

Oncology Reports

Oncology Reports is an international journal devoted to fundamental and applied research in Oncology.

Experimental and Therapeutic Medicine

Experimental and Therapeutic Medicine

Experimental and Therapeutic Medicine is an international journal devoted to laboratory and clinical medicine.

Oncology Letters

Oncology Letters

Oncology Letters is an international journal devoted to Experimental and Clinical Oncology.

Biomedical Reports

Biomedical Reports

Explores a wide range of biological and medical fields, including pharmacology, genetics, microbiology, neuroscience, and molecular cardiology.

Molecular and Clinical Oncology

Molecular and Clinical Oncology

International journal addressing all aspects of oncology research, from tumorigenesis and oncogenes to chemotherapy and metastasis.

World Academy of Sciences Journal

World Academy of Sciences Journal

Multidisciplinary open-access journal spanning biochemistry, genetics, neuroscience, environmental health, and synthetic biology.

International Journal of Functional Nutrition

International Journal of Functional Nutrition

Open-access journal combining biochemistry, pharmacology, immunology, and genetics to advance health through functional nutrition.

International Journal of Epigenetics

International Journal of Epigenetics

Publishes open-access research on using epigenetics to advance understanding and treatment of human disease.

Medicine International

Medicine International

An International Open Access Journal Devoted to General Medicine.

Journal Cover
July-2024 Volume 28 Issue 1

Full Size Image

Sign up for eToc alerts
Recommend to Library

  • Article
  • Citations
    • Cite This Article
    • Download Citation
    • Create Citation Alert
    • Remove Citation Alert
    • Cited By
  • Similar Articles
    • Related Articles (in Spandidos Publications)
    • Similar Articles (Google Scholar)
    • Similar Articles (PubMed)
  • Download PDF
  • Download XML
  • View XML
Article Open Access

Protective effects of astaxanthin on particulate matter 2.5‑induced senescence in HaCaT keratinocytes via maintenance of redox homeostasis

  • Authors:
    • Ao Xuan Zhen
    • Kyoung Ah Kang
    • Mei Jing Piao
    • Pincha Devage Sameera Madushan Fernando
    • Herath Mudiyanselage Udari Lakmini Herath
    • Jin Won Hyun
  • View Affiliations / Copyright

    Affiliations: Department of Biochemistry, College of Medicine and Jeju Research Center for Natural Medicine, Jeju National University, Jeju 63243, Republic of Korea
    Copyright: © Zhen et al. This is an open access article distributed under the terms of Creative Commons Attribution License.
  • Article Number: 275
    |
    Published online on: May 8, 2024
       https://doi.org/10.3892/etm.2024.12563
  • Expand metrics +
Metrics: Total Views: 0 (Spandidos Publications: | PMC Statistics: )
Metrics: Total PDF Downloads: 0 (Spandidos Publications: | PMC Statistics: )
Cited By (CrossRef): 0 citations Loading Articles...

This article is mentioned in:



Abstract

Particulate matter 2.5 (PM2.5) imposes a heavy burden on the skin and respiratory system of human beings, causing side effects such as aging, inflammation and cancer. Astaxanthin (ATX) is a well‑known antioxidant widely used for its anti‑inflammatory and anti‑aging properties. However, few studies have investigated the protective effects of ATX against PM2.5‑induced senescence in HaCaT cells. In the present study, the levels of reactive oxygen species (ROS) and antioxidant enzymes were measured after treatment with PM2.5. The results revealed that PM2.5 generated excessive ROS and reduced the translocation of nuclear factor erythroid 2‑related factor 2 (NRF2), subsequently reducing the expression of antioxidant enzymes. However, pretreatment with ATX reversed the ROS levels as well as the expression of antioxidant enzymes. In addition, ATX protected cells from PM2.5‑induced DNA damage and rescued PM2.5‑induced cell cycle arrest. The levels of senescence‑associated phenotype markers, such as interleukin‑1β, matrix metalloproteinases, and β‑galactosidase, were increased by exposure to PM2.5, however these effects were reversed by ATX. After interfering with NRF2 mRNA expression and exposing cells to PM2.5, the levels of ROS and β‑galactosidase were higher compared with siControl RNA cells exposed to PM2.5. However, ATX inhibited ROS and β‑galactosidase levels in both the siControl RNA and the siNRF2 RNA groups. Thus, ATX protects HaCaT keratinocytes from PM2.5‑induced senescence by partially inhibiting excessive ROS generation via the NRF2 signaling pathway.

Introduction

An epidemiological study suggested that residential emissions, presumed to contain carbonaceous particles as the most toxic ingredients, globally influence premature mortality (1). In cities, diesel exhaust is a source of particulate matter (PM) from traffic, which constitutes a large proportion of urban dust. Various respiratory conditions, ischemic heart disease and cancer are potentially associated with long-term exposure to PM from traffic (2). PM2.5 with an aerodynamic diameter of ≤2.5 µm generates reactive oxygen species (ROS), increases the secretion of proinflammatory cytokines, and induces matrix metalloproteinases (MMPs), leading to senescence in both keratinocytes and dermal fibroblasts (3-6).

The transcription factor nuclear factor erythroid 2-related factor 2 (NRF2) plays an important role in maintaining redox balance by preventing the oxidation of macromolecules such as DNA, lipids and proteins. It does this by increasing the levels of cellular antioxidant enzymes, including superoxide dismutase (SOD), catalase (CAT), glutathione peroxidase (GPX) and heme oxygenase 1 (HO-1) (7). NRF2 can serve as a protective target, inhibiting PM2.5-induced redox imbalance and inflammation. Recent studies have shown that natural compounds activate NRF2 signaling to protect cells from PM2.5-induced damage (8,9).

Astaxanthin (ATX), a naturally occurring carotenoid dye that can be extracted from algae, yeast, shrimp and other organisms, exhibits significant antioxidant activity (10). Therefore, ATX is considered a potential biological compound for treating inflammation, aging and cardiovascular diseases (11). ATX stimulates the NRF2 signaling pathway to enhance cellular antioxidant and anti-inflammatory capabilities, which have neuroprotective, anti-tumorigenic, antidiabetic and hepatoprotective effects (12). Additionally, ATX depletes ROS, thereby preventing skin photoaging (13). However, only a limited number of studies have investigated the effects of ATX on PM2.5-induced skin senescence. In the present study, the response of the antioxidant system and senescence were examined in HaCaT cells exposed to PM2.5, as well as the anti-senescence mechanism of ATX.

Materials and methods

Preparation of ATX and PM2.5

ATX (cat. no. SML0982; Sigma-Aldrich; Merck KGaA) was dissolved in dimethyl sulfoxide (DMSO). PM2.5 (NIST PM; cat. no. SRM 1650b; Sigma-Aldrich; Merck KGaA) was dispersed in DMSO to prepare a stock solution (25 mg/ml). The 50 µg/ml of PM2.5 was selected as the optimal concentration based on our previous research (4).

Cell culture

HaCaT (cat. no. 300493; CLS Cell Lines Service GmbH) cells were seeded in Dulbecco's modified Eagle's medium (Thermo Fisher Scientific, Inc.) supplemented with 10% heat-inactivated fetal calf serum (Thermo Fisher Scientific, Inc.) and 1% antibiotic-antimycotic solution in 5% CO2 at 37˚C.

Cell viability

Cells were cultured in a 24-well plate with ATX (1, 2.5, 5, 7.5 and 10 µΜ) and/or PM2.5 for 48 h at 37˚C. Subsequently, 100 µl 3-(4,5-dimethylthiazol-2-yl)-2,5-diphenyltetrazolium bromide (cat. no. 475989; Sigma-Aldrich; Merck KGaA) was added to each well to form an insoluble purple formazan by the action of mitochondrial reductase in live cells at 37˚C for 4 h, which was dissolved in 600 µl DMSO. The solution was then transferred to a 96-well plate and observed using a scanning multi-well spectrophotometer at 540 nm.

ROS detection

2',7'-Dichlorodihydrofluorescein diacetate (H2DCFDA) (cat. no. D6883; Sigma-Aldrich; Merck KGaA), a cell-permeant ROS probe, was used to measure intracellular ROS content in HaCaT cells. Cells were cultured with ATX (1, 2.5, 5 and 7.5 µΜ) or a ROS scavenger (1 mM N-acetyl cysteine, NAC) (cat. no. A9165; Sigma-Aldrich; Merck KGaA) and then exposed to 1 mM H2O2 or 50 µg/ml PM2.5. After staining with H2DCFDA, fluorescence in the cells was detected individually using fluorescence spectrometer (Promega Corporation) and BD LSR II flow cytometer with FACSDIVA software version 6.0 (Becton, Dickinson and Company). Similarly, siControl and siNRF2 cells were cultured with ATX or NAC and exposed to PM2.5. ROS levels were measured using a confocal microscope (Olympus Corporation).

Western blot analysis

Cell lysis was performed using the PRO-PREP™ protein extraction solution (cat. no. 17081; Intron Biotechnology, Inc.) or the NE-PER™ nuclear and cytoplasmic extraction reagents (cat. no. 78833; Thermo Fisher Scientific, Inc.). The protein concentration was determined using a BCA assay kit (cat. no. 23225; Thermo Fisher Scientific, Inc.). Subsequently, 40 µg cell lysates were separated by electrophoresis on a 10 or 12% SDS-polyacrylamide gel and were transferred onto PVDF membranes. The membranes were subjected to blocking in 3% bovine serum albumin (Bovogen Biologicals Pty Ltd.) for 1 h at 20˚C with agitation, incubation with primary antibodies (1:1,000) for 2 h at 20˚C, and incubation with HRP-conjugated secondary antibodies (1:5,000; anti-rabbit, cat. no. ab6721 and anti-mouse, cat. no. ab205719; Abcam) for 2 h at 20˚C. The membranes were then washed with 1X TBS-0.1% Tween-20 (cat. no. 9997; Cell Signaling Technology, Inc.). Subsequently, the membranes with the targeted proteins were exposed to an enhanced chemiluminescence reagent (Cytiva) and the corresponding bands were visualized using an autoradiography film. The following primary antibodies were used: NRF2 (cat. no. sc-722), CAT (cat. no. sc-271803), GPX1/2 (cat. no. sc-133160), cyclin dependent kinase inhibitor 2A (p16) (cat. no. sc-1661), HO-1 (cat. no. sc-390991) and actin (cat. no. sc-8432) were purchased from Santa Cruz Biotechnology, Inc. Phospho-H2A histone family member X (H2A.X; cat. no. 2577), H2A.X (cat. no. 2595), c-Fos (cat. no. 2250), jun proto-oncogene, activator protein-1 (AP-1) transcription factor subunit (c-Jun; cat. no. 9165), phospho-c-Jun (cat. no. 91952) were obtained from Cell Signaling Technology, Inc. Phospho-NRF2 (cat. no. ab76026), interleukin (IL)-1β (cat. no. ab315084), MMP-2 (cat. no. ab92536), MMP-9 (cat. no. ab76003) and TATA-binding protein (TBP) (cat. no. ab818) were purchased from Abcam. Cu/Zn SOD (cat. no. ADI-SOD-100) was purchased from Enzo Life Sciences, Inc. Protein bands were analyzed using ImageJ version 1.48V (National Institutes of Health).

Detection of 8-oxoguanine DNA glycosylase (8-oxoG)

The avidin-tetra-methyl-rhodamine isothiocyanate (TRITC) conjugate (cat. no. A7169; Sigma-Aldrich; Merck KGaA) exhibited highly specific binding to oxidized nucleosides 8-oxoG (14). The cells were stained with avidin-TRITC dye for 30 min at 37˚C and observed under a confocal microscope.

Cell cycle analysis

Cells were cultured with ATX or/and PM2.5 treatment in 6-well plates at 37˚C for 24 h, after which, they were fixed with 70% ethanol for 1 h at 4˚C, and stained with propidium iodide (cat. no. P4864; Sigma-Aldrich; Merck KGaA) and RNase A (1:1,000; cat. no. 12091-021; Thermo Fisher Scientific, Inc.) at 37˚C for 1 h. Cellular DNA content was detected using FACSCalibur flow cytometer with CellQuest pro software 4.02 (Becton, Dickinson and Company) for cell cycle analysis.

β-Galactosidase staining assay

Senescence-associated β-galactosidase (SA-β-Gal) expressed in senescent cells was detected using a cellular senescence detection kit (SPiDER-β-Gal) (cat. no. SG03; Dojindo Laboratories, Inc.). Images and histograms were obtained using flow cytometry and confocal microscopy, respectively.

Transient transfection of small interfering RNA (siRNA)

Lipofectamine® RNAiMax (cat. no. 13778075; Thermo Fisher Scientific, Inc.) was used to transfect 20 nM siRNA against NRF2 (siNRF2 RNA) (cat. no. sc-37030; Santa Cruz Biotechnology, Inc.) or negative control (siControl RNA) (cat. no. sc-37007; Santa Cruz Biotechnology, Inc.) into cells. The siRNA sequences were as follows: Control siRNA sense, 5'-CACAGGGUAAGGAACUCGUCUCUCA-3' and antisense, 5'-UGAGAGACGAGUUCCUUACCCUGUG-3'; and NRF2 siRNA sense, 5'-GCAUGCUACGUGAUGAAGAtt-3' and antisense, 5'-UCUUCAUCACGUAGCAUGCtt-3'. After incubation for 24 h at 37˚C, the transfected cells were processed for ROS detection and β-galactosidase staining assay.

Statistical analysis

All the values of measurements are expressed as the mean ± standard deviation. The results were analyzed for pairwise differences using one-way analysis of variance followed by Tukey's post hoc test. P<0.05 was considered to indicate a statistically significant difference. Statistical analysis was performed using SigmaStat v3.5 (Systat Software Inc.).

Results

ATX scavenges ROS generated from PM2.5

HaCaT cells were cultured with ATX (0, 1, 2.5, 5, 7.5 and 10 µM) for 48 h at 37˚C. Cell viability assay results revealed that ATX had no cytotoxicity at a concentration <7.5 µM (Fig. 1A). The ROS scavenging effects of ATX were then examined. Cells were pretreated with ATX (1, 2.5, 5 and 7.5 µM) or NAC (1 mM). The production of H2O2-induced intracellular ROS was inhibited significantly by ATX or NAC (Fig. 1B). In addition, ATX inhibited ROS generation from PM2.5 (Fig. 1C). According to the results, 7.5 µM ATX was selected as the optimal concentration in further experiments.

Figure 1

Inhibitory effect of ATX on H2O2- or PM2.5-induced intracellular ROS. (A) Viability of HaCaT cells cultured with 1, 2.5, 5, 7.5 and 10 µM ATX was detected using the MTT assay. *P<0.05 vs. ATX-untreated cells. (B and C) Cells were cultured with 1, 2.5, 5 and 7.5 µM ATX, 1 mM NAC, 1 mM H2O2, or 50 µg/ml PM2.5. ROS scavenging effects were measured (B) via fluorescence spectrometer (*P<0.05 vs. H2O2-treated cells) and (C) through flow cytometry after staining with H2DCFDA (*P<0.05 vs. the PM2.5-untreated cells; #P<0.05 vs. PM2.5-treated cells). ATX, astaxanthin; PM2.5, particulate matter 2.5; ROS, reactive oxygen species; NAC, N-acetyl cysteine.

ATX recovers the homeostasis of the antioxidant enzymes by activating NRF2

To maintain cellular homeostasis, NRF2 plays an important role in the regulation of oxidative stress by activating antioxidant enzymes (SOD, CAT, GPX and HO-1) to eliminate ROS (7). In the present study, the active form of NRF2 in nuclear fraction and the expression levels of antioxidant enzymes were tested. After PM2.5 treatment, the expression of phospho-NRF2 was the highest in the first 12 h and then decreased gradually (Fig. 2A). Conversely, it increased gradually in a time-dependent manner up to 72 h after ATX pretreatment (Fig. 2B). Accordingly, phospho-NRF2 levels in the nuclear fraction, which were reduced after PM2.5 exposure for 48 h, increased after pretreatment with ATX (Fig. 2C). The expression of Cu/Zn SOD, CAT and GPX1/2 decreased following treatment with PM2.5 in a dose-dependent manner; HO-1 expression was elevated at 12 and 24 h and then decreased significantly after exposure to PM2.5 (Fig. 2D). However, the reduced levels of Cu/Zn SOD, CAT, GPX1/2, and HO-1 following PM2.5 exposure were increased after pretreatment with ATX (Fig. 2E). Therefore, it was revealed that ATX restored intracellular redox homeostasis by activating NRF2 and its related enzymes, which were decreased by PM2.5.

Figure 2

Recovery effect of ATX on antioxidant-related mediator inhibited by PM2.5. (A and B) The protein levels of phospho-NRF2 and NRF2, after (A) PM2.5 or (B) ATX treatment for various time intervals were detected by western blotting. TBP was used a nuclear fraction loading control. *P<0.05 vs. PM2.5 or ATX-untreated cells at 0 h. (C) The protein levels of phospho-NRF2 and NRF2 after treatment with ATX and/or PM2.5 were detected by western blotting. *P<0.05 vs. ATX or PM2.5-untreated cells; #P<0.05 vs. PM2.5-treated cells. (D) The protein levels of Cu/Zn SOD, CAT, GPX1/2 and HO-1 after PM2.5 treatment at various time intervals were detected by western blotting. Actin was used as a loading control. *P<0.05 vs. PM2.5-untreated cells at 0 h. (E) The protein levels of Cu/Zn SOD, CAT, GPX1/2 and HO-1 after cells were treated with ATX and/or PM2.5 were detected by western blot analysis. *P<0.05 vs. ATX or PM2.5-untreated cells; #P<0.05 vs. PM2.5-treated cells. ATX, astaxanthin; PM2.5, particulate matter 2.5; TBP, TATA-binding protein; NRF2, nuclear factor erythroid 2-related factor 2; SOD, superoxide dismutase; CAT, catalase; GPX1/2, glutathione peroxidase 1/2; HO-1, heme oxygenase 1.

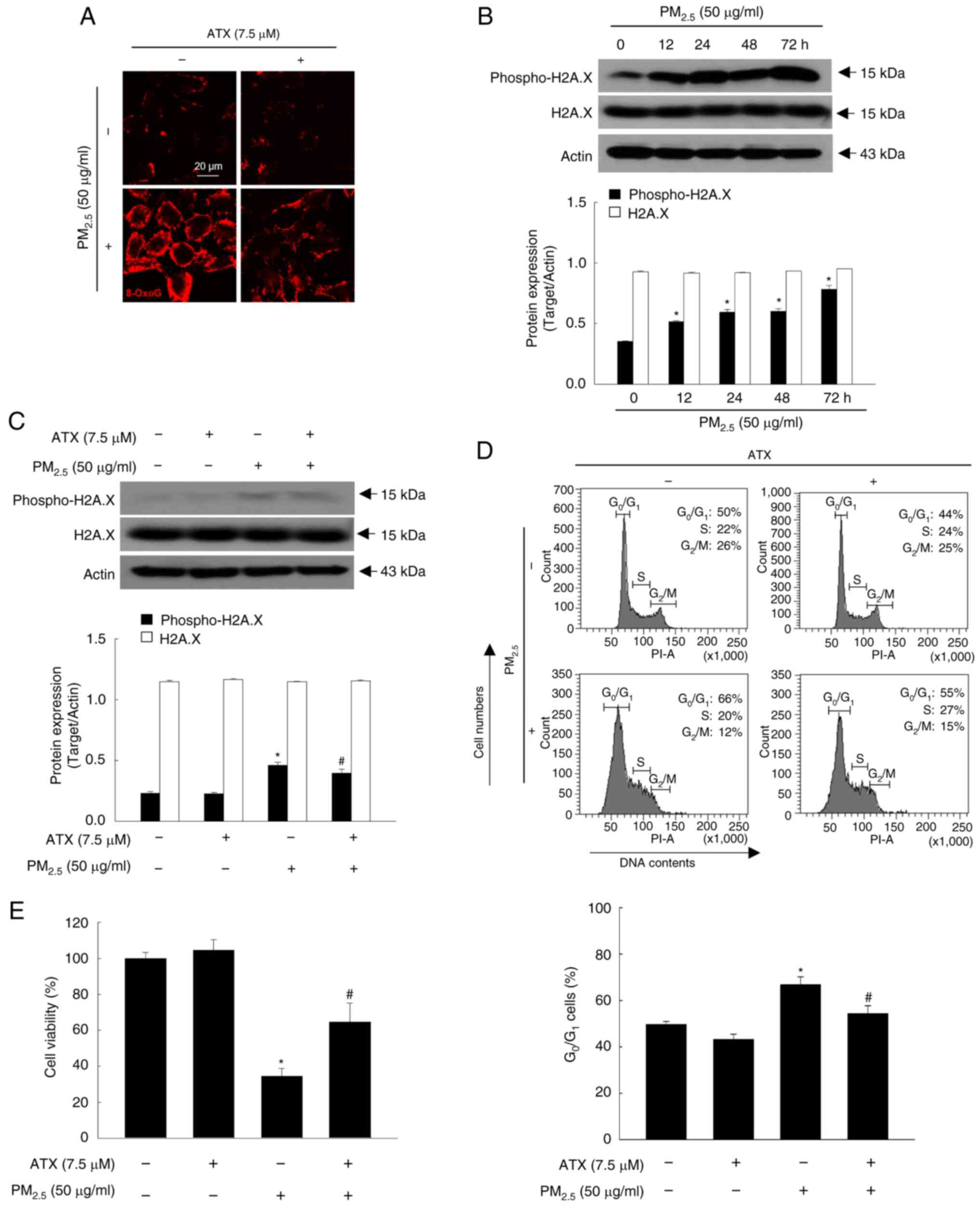
ATX protects cells from PM2.5-induced DNA damage

8-OxoG and phospho-H2A.X are two specific markers of DNA damage and present in high levels in the PM2.5 treatment group of keratinocytes (14). According to the results, ATX showed protective effects from PM2.5-induced nucleoside oxidization and phospho-H2A.X expression (Fig. 3A-C). Cell cycle checkpoints monitor DNA damage and the response to cell cycle by DNA damage is executed by a cell cycle control mechanism (15). PM2.5 perturbed the cell cycle, causing G0/G1 arrest, which was reversed by ATX treatment (Fig. 3D). ATX also improved cell viability, which had been reduced by exposure to PM2.5 (Fig. 3E). Therefore, ATX exhibited DNA protective effects, inhibited cell cycle arrest, and promoted cell viability in PM2.5-treated cells.

Figure 3

Protective effect of ATX on PM2.5-induced DNA damage and cell cycle arrest. (A) The intracellular levels of 8-oxoG were measured by confocal microscopy after staining of avidin-TRITC. (B) Phospho-H2A.X and total H2A.X levels after PM2.5 treatment at various time intervals were detected by western blotting. *P<0.05 vs. PM2.5-untreated cells at 0 h. (C) Phospho-H2A.X and total H2A.X levels after treatment with ATX and/or PM2.5 were detected by western blotting. *P<0.05 vs. ATX or PM2.5-untreated cells; #P<0.05 vs. PM2.5-treated cells. (D) Cell cycle was detected by flow cytometry after staining with propidium iodide. *P<0.05 vs. ATX or PM2.5-untreated cells; #P<0.05 vs. PM2.5-treated cells. (E) Cell viability was measured by MTT assay. *P<0.05 vs. ATX or PM2.5-untreated cells; #P<0.05 vs. PM2.5-treated cells. ATX, astaxanthin; PM2.5, particulate matter 2.5; 8-oxoG, 8-oxoguanine DNA glycosylase; H2A.X, H2A histone family member X.

ATX inhibits the secretion of PM2.5-induced cytokine and MMPs

Cellular senescence is caused by damaging stimuli that contribute to an irreversible state of cell cycle arrest, in which cytokines and MMPs are secreted (16). In addition, AP-1, which comprises the transcription factors c-Fos and c-Jun, is highly regulated by UV light during photoaging and closely related to the expression of ILs and MMPs (17). In the present study, the protein levels of phospho-c-Jun and c-Fos were increased significantly by PM2.5, whereas they were decreased by pretreatment with ATX (Fig. 4A). Cytokines, such as IL-1β, MMP-2 and MMP-9, were expressed at higher levels in PM2.5-treated group than in the control group; however, they were inhibited by treatment with ATX (Fig. 4B). Therefore, ATX protected keratinocytes from PM2.5-induced senescence-associated cytokines and MMPs.

Figure 4

Inhibitory effects of ATX on PM2.5-induced transcription factor, AP-1, pro-inflammatory cytokines and MMPs. (A and B) Western blot assay was performed for the detection of (A) protein levels of phospho-c-Jun, c-Jun, c-Fos, and (B) protein levels of IL-1β, MMP-2 and MMP-9. *P<0.05 vs. ATX or PM2.5-untreated cells; #P<0.05 vs. PM2.5-treated cells. MMPs, matrix metalloproteinases; c-Jun, jun proto-oncogene, AP-1 transcription factor subunit; c-Fos, fos proto-oncogene, AP-1 transcription factor subunit.

ATX protects cells from PM2.5-induced senescence-associated secretory phenotype (SASP)

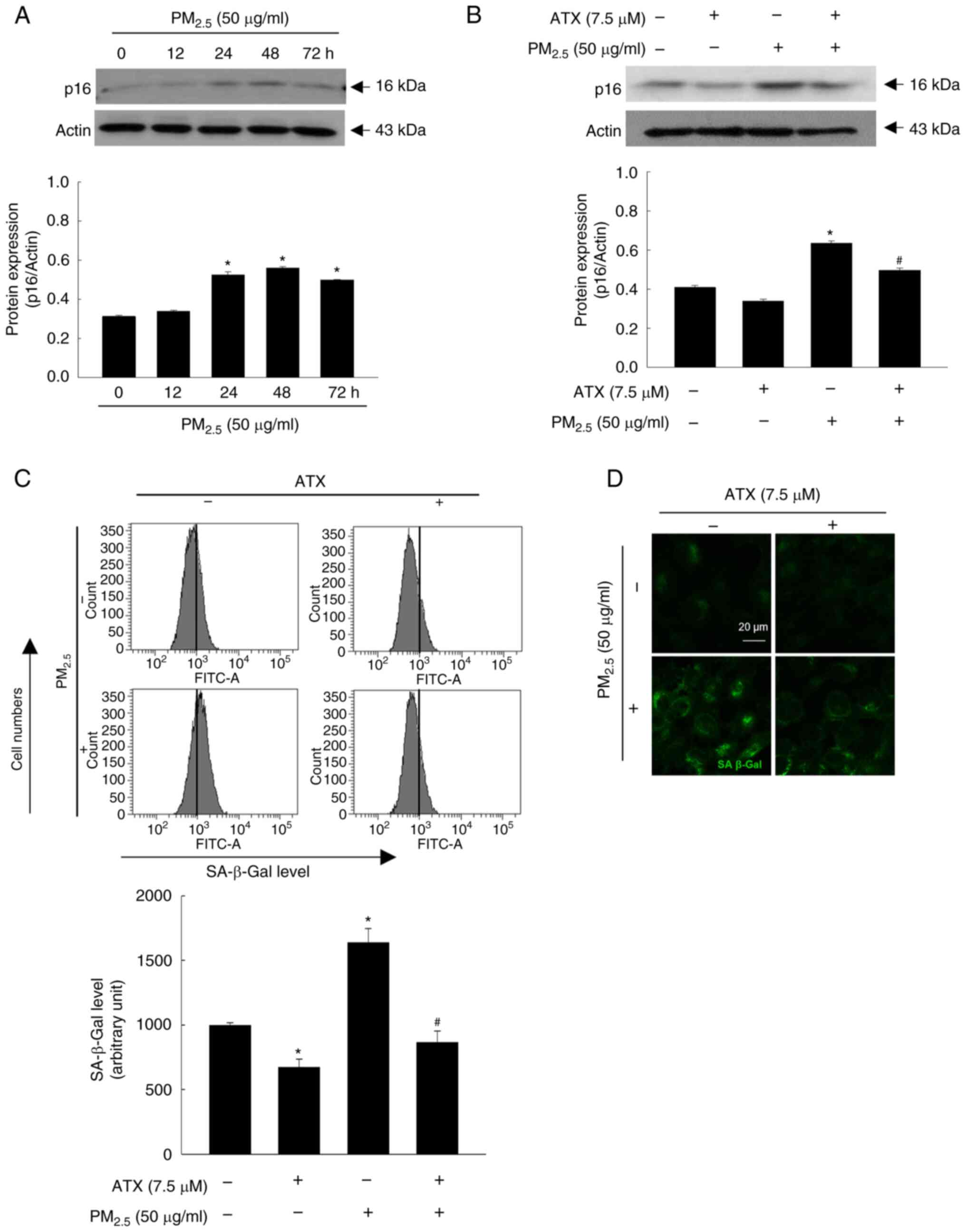
p16 and SA-β-Gal are the key markers of SASP, which indicates the state of skin aging (18). Therefore, in the present study, p16 protein expression in keratinocytes was examined over time among the four groups. The p16 level increased up to 48 h by PM2.5 (Fig. 5A) and was decreased upon pretreatment with ATX (Fig. 5B). Moreover, ATX inhibited cellular SA-β-Gal, which was observed by flow cytometry (Fig. 5C) and confocal microscopy (Fig. 5D). Therefore, ATX protected keratinocytes from PM2.5-induced senescence.

Figure 5

Inhibitory effect of ATX on PM2.5-induced senescence. (A) p16 levels after PM2.5 treatment at various time intervals were detected by western blot analysis. (B) p16 levels after cells were treated with ATX and/or PM2.5 were detected by western blotting. (C and D) Cells were stained using SPiDER-β-Gal and the senescent cells were detected by (C) flow cytometry and (D) confocal microscopy. Green fluorescence was observed in the cytoplasm of senescent cells, indicating elevated SA-β-gal activity. *P<0.05 vs. ATX or PM2.5-untreated cells; #P<0.05 vs. PM2.5-treated cells. ATX, astaxanthin; PM2.5, particulate matter 2.5; p16, cyclin dependent kinase inhibitor 2A; SA-β-gal, senescence-associated beta-galactosidase,

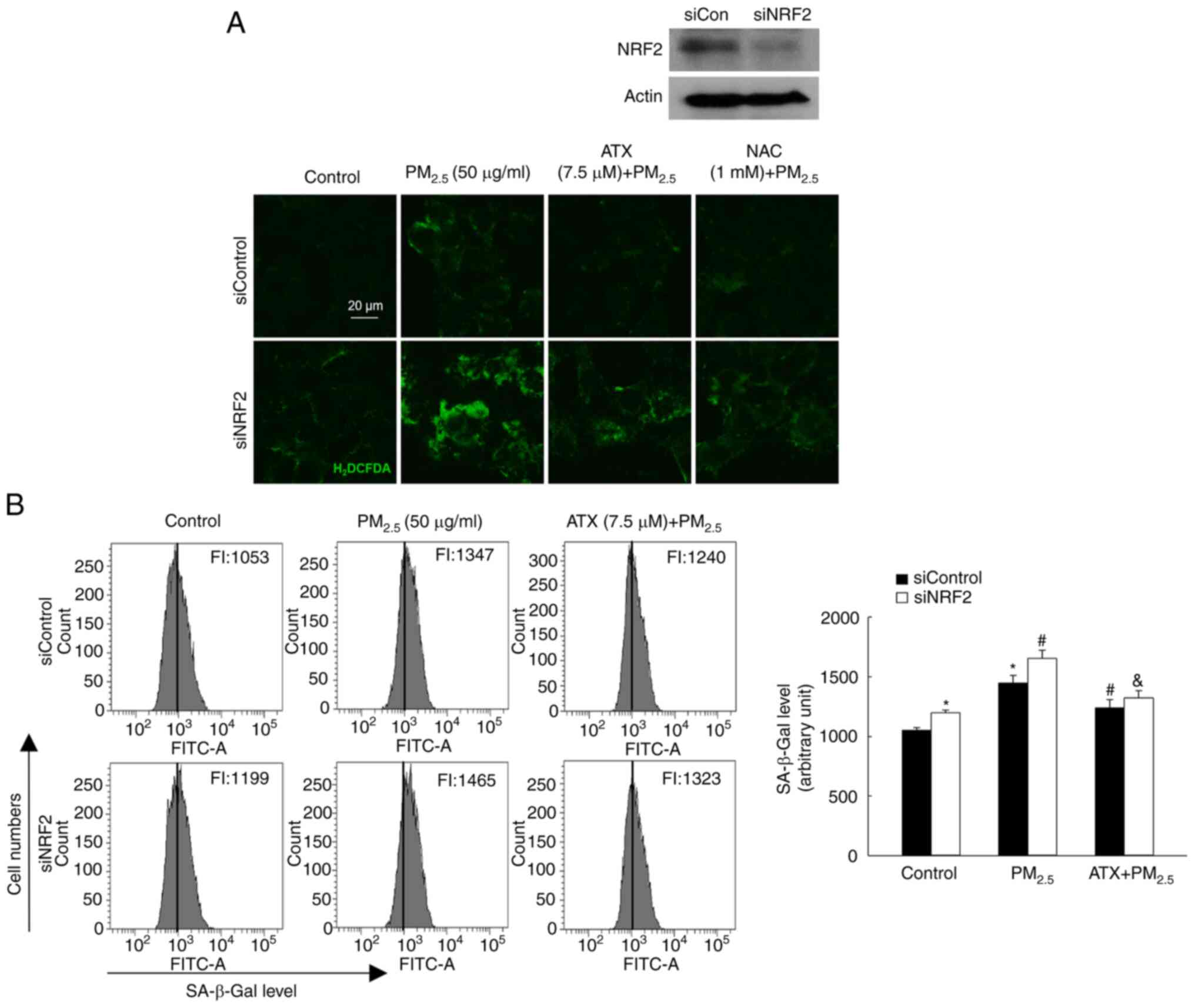
ATX attenuates PM2.5-induced senescence by inhibiting ROS via the NRF2

To confirm the role of NRF2 in PM2.5-induced senescence, a siRNA was used to interfere with NRF2 mRNA expression. After exposure to PM2.5, the ROS levels were significantly higher in cells transfected with siNRF2 RNA than in those transfected with siControl RNA, which was inhibited by treatment with ATX and NAC (Fig. 6A). After exposure to PM2.5, cells transfected with siNRF2 RNA showed higher SA-β-Gal fluorescence than siControl RNA cells, a phenomenon that was decreased significantly by ATX treatment (Fig. 6B). Therefore, ROS amelioration of ATX relieved senescence induced by PM2.5 through the NRF2 pathway.

Figure 6

Inhibitory effect of ATX on PM2.5-induced senescence via the NRF2. (A and B) After transfection of cells with siRNA against NRF2, (A) ROS levels of the siControl RNA and siNRF2 RNA groups were measured using a confocal microscope by H2DCFDA staining, with green fluorescence indicating elevated intracellular ROS levels, and (B) SA-β-gal activity was detected using flow cytometry. *P<0.05 vs. siControl RNA group; #P<0.05 vs. PM2.5-treated siControl RNA group; &P<0.05 vs. ATX and PM2.5-treated siControl RNA group. ATX, astaxanthin; PM2.5, particulate matter 2.5; NRF2, nuclear factor erythroid 2-related factor 2; si-, small interfering; ROS, reactive oxygen species; SA-β-gal, senescence-associated beta-galactosidase.

Discussion

PM2.5 is currently a major concern, and research is underway to understand its effects on the human body. The human skin acts as the first barrier against environmental stress, however PM2.5 can penetrate this barrier and cause skin problems. Previous studies by the authors have demonstrated that PM2.5 could penetrate skin cells and damage the skin by inducing oxidative stress (3-5). This leads to the destruction of cellular macromolecules and organelles, as well as apoptotic cell death (4). It was also revealed that PM2.5 activates the inflammatory pathway toll-like receptor 5-NADPH oxidase 4-NFκB-IL-6 in both wild-type mice and flaky tail mice. This suggested that PM2.5-induced inflammation may contribute to the development and exacerbation of atopic dermatitis (3). Furthermore, it was revealed that PM2.5 induced skin senescence by the aryl hydrocarbon receptor-ROS-p16 pathway via epigenetic modification (19). These findings suggested that ROS are key factors in the induction of inflammation and aging by PM2.5, and a solution in natural products was sought. Previously, various studies have revealed that various natural compounds from marine algae can decrease excessive ROS levels in skin cells (20,21). In addition, agar oligosaccharide, a marine prebiotic, has anti-aging effects via the activation of antioxidant enzymes, such as Cu/Zn SOD and CAT, in Drosophila melanogaster (22). Moreover, oligosaccharides from green algae have anti-aging effects by increasing CAT and GSH levels and decreasing lipid oxidation levels in mice (23).

ATX, a potent antioxidant, has been demonstrated to mitigate the physiological adverse effects of oxidative stress during the senescence process and extend lifespan both in vitro and in vivo (24). Furthermore, ATX has been revealed to alleviate oxidative stress and immune impairment in rats with galactose-induced aging by activating the NRF2/KEAP1 pathway and suppressing the NFκB pathway (25). In the present study, it was aimed to investigate the beneficial effects of ATX isolated from algae, on PM2.5-induced DNA damage, cell cycle arrest and senescence in HaCaT cells. As demonstrated in Fig. 1C, ATX pretreatment inhibited PM2.5-induced cellular ROS generation. The data of the present study also revealed that ATX increased the activation of NRF2 and the expression of antioxidant-related proteins that are downregulated by PM2.5 (Fig. 2). These results indicated that ATX suppressed PM2.5-induced ROS generation through the activation of the NRF2-antioxidant enzyme pathways.

PM2.5-induced oxidative stress causes DNA damage, which leads to cell cycle arrest in skin cells (26). The data of the present study revealed that ATX decreased base modification or breakage of DNA damage in PM2.5-treated cells (Fig. 3A-C). Oxidative stress-induced DNA damage is one way to induce senescence and can maintain G1 confinement, accelerating aging under stress (27). The results of the present study demonstrated that PM2.5 stimulated G1 arrest. However, treatment with ATX reversed the effects (Fig. 3D). A previous study revealed that PM2.5 induces MMPs via the AP-1 signaling pathway through ROS generation (26). In addition, ROS increase the secretion of pro-inflammatory cytokines to high levels in most senescent cells (28). In the present study, it was demonstrated that PM2.5 activated the transcription factor of inflammatory cytokines, AP-1 (Fig. 4A), followed by the secretion of pro-inflammatory cytokines and MMPs (Fig. 4B). However, ATX inhibited the AP-1, cytokine and MMP secretion induced by PM2.5. DNA damage has been considered an activator of SASP associated with cell cycle arrest (15). IL-1β and IL-6 are the most important SASP factors and have been detected at high levels in senescent cells (28). Furthermore, the expression of a senescence marker, p16, and β-galactosidase activity were stimulated by PM2.5; however, these decreased upon pretreatment with ATX (Fig. 5).

Several studies have reported that NRF2, a regulator of antioxidant enzymes, plays a role in anti-aging mechanisms (29-31). The active form of vitamin D, 1,25(OH)2D3, also plays a role in delaying aging. It does this by upregulating NRF2, inhibiting oxidative stress and DNA damage, inactivating the p53-p21 and p16-Rb signaling pathways, and inhibiting cellular senescence and SASP (29). Furthermore, ATX is reported to have anti-inflammatory properties and exerts its protective effects by stimulating the NRF2 signaling pathway (14). The results of the present study revealed that NRF2 knockdown increased the β-galactosidase activity induced by PM2.5; however ATX decreased the β-galactosidase activity (Fig. 6), suggesting that ATX inhibited PM2.5-induced senescent cells through NRF2.

In conclusion, the induction of the antioxidant system through NRF2 upregulation by ATX resulted in inhibiting the generation of ROS by PM2.5 and the DNA damage response, thereby preventing cell cycle arrest. Additionally, ATX inhibited the AP-1 signaling pathway, thereby reversing the secretion of pro-inflammatory cytokines and MMPs, ultimately inhibiting PM2.5-induced senescence. Notably, ATX exhibited an anti-PM2.5-induced senescence effect and could be utilized as a preventive agent against air pollution-triggered skin aging.

Acknowledgements

Not applicable.

Funding

Funding: The present study was supported by (grant no. RS-2023-00270936) the Basic Science Research Program through the National Research Foundation of Korea (NRF), funded by the Ministry of Education.

Availability of data and materials

The data generated in the present study may be requested from the corresponding author.

Authors' contributions

KAK, AXZ and JWH conceived and designed the present study, and wrote the main manuscript. KAK, AXZ and MJP performed the experiments and acquired data. PDSMF and HMULH analyzed and interpreted the data, and performed the literature searches. KAK and JWH confirm the authenticity of the raw data. All authors have read and approved the final manuscript.

Ethics approval and consent to participate

Not applicable.

Patient consent for publication

Not applicable.

Competing interests

The authors declare that they have no competing interests.

References

1 

Lelieveld J, Evans JS, Fnais M, Giannadaki D and Pozzer A: The contribution of outdoor air pollution sources to premature mortality on a global scale. Nature. 525:367–371. 2015.PubMed/NCBI View Article : Google Scholar

2 

Boogaard H, Patton AP, Atkinson RW, Brook JR, Chang HH, Crouse DL, Fussell JC, Hoek G, Hoffmann B, Kappeler R, et al: Long-term exposure to traffic-related air pollution and selected health outcomes: A systematic review and meta-analysis. Environ Int. 164(107262)2022.PubMed/NCBI View Article : Google Scholar

3 

Ryu YS, Kang KA, Piao MJ, Ahn MJ, Yi JM, Hyun YM, Kim SH, Ko MK, Park CO and Hyun JW: Particulate matter induces inflammatory cytokine production via activation of NFκB by TLR5-NOX4-ROS signaling in human skin keratinocyte and mouse skin. Redox Biol. 21(101080)2019.PubMed/NCBI View Article : Google Scholar

4 

Piao MJ, Ahn MJ, Kang KA, Ryu YS, Hyun YJ, Shilnikova K, Zhen AX, Jeong JW, Choi YH, Kang HK, et al: Particulate matter 2.5 damages skin cells by inducing oxidative stress, subcellular organelle dysfunction, and apoptosis. Arch Toxicol. 92:2077–2091. 2018.PubMed/NCBI View Article : Google Scholar

5 

Hyun YJ, Piao MJ, Kang KA, Zhen AX, Madushan Fernando PDS, Kang HK, Ahn YS and Hyun JW: Effect of fermented fish oil on fine particulate matter-induced skin aging. Mar Drugs. 17(61)2019.PubMed/NCBI View Article : Google Scholar

6 

Reynolds WJ, Hanson PS, Critchley A, Griffiths B, Chavan B and Birch-Machin MA: Exposing human primary dermal fibroblasts to particulate matter induces changes associated with skin aging. FASEB J. 34:14725–14735. 2020.PubMed/NCBI View Article : Google Scholar

7 

Mendonça ELSS, Xavier JA, Fragoso MBT, Silva MO, Escodro PB, Oliveira ACM, Tucci P, Saso L and Goulart MOF: E-stilbenes, general chemical and biological aspects, potential pharmacological activity based on the Nrf2 pathway. Pharmaceuticals (Basel). 17(232)2024.PubMed/NCBI View Article : Google Scholar

8 

Zhang LM, Lv SS, Fu SR, Wang JQ, Liang LY, Li RQ, Zhang F and Ma YX: Procyanidins inhibit fine particulate matter-induced vascular smooth muscle cells apoptosis via the activation of the Nrf2 signaling pathway. Ecotoxicol Environ Saf. 223(112586)2021.PubMed/NCBI View Article : Google Scholar

9 

Kahremany S, Hofmann L, Eretz-Kdosha N, Silberstein E, Gruzman A and Cohen G: SH-29 and SK-119 attenuates air-pollution induced damage by activating Nrf2 in HaCaT cells. Int J Environ Res Public Health. 18(12371)2021.PubMed/NCBI View Article : Google Scholar

10 

Han SI, Chang SH, Lee C, Jeon MS, Heo YM, Kim S and Choi YE: Astaxanthin biosynthesis promotion with pH shock in the green microalga, Haematococcus lacustris. Bioresour Technol. 314(123725)2020.PubMed/NCBI View Article : Google Scholar

11 

Kumar S, Kumar R, Diksh Kumari A and Panwar A: Astaxanthin: A super antioxidant from microalgae and its therapeutic potential. J Basic Microbiol. 62:1064–1082. 2022.PubMed/NCBI View Article : Google Scholar

12 

Ashrafizadeh M, Ahmadi Z, Yaribeygi H, Sathyapalan T and Sahebkar A: Astaxanthin and Nrf2 signaling pathway: A novel target for new therapeutic approaches. Mini Rev Med Chem. 22:312–321. 2022.PubMed/NCBI View Article : Google Scholar

13 

Imokawa G: Intracellular signaling mechanisms involved in the biological effects of the xanthophyll carotenoid astaxanthin to prevent the photo-aging of the skin in a reactive oxygen species depletion-independent manner: The key role of mitogen and stress-activated protein kinase 1. Photochem Photobiol. 95:480–489. 2019.PubMed/NCBI View Article : Google Scholar

14 

Zhen AX, Piao MJ, Hyun YJ, Kang KA, Madushan Fernando PDS, Cho SJ, Ahn MJ and Hyun JW: Diphlorethohydroxycarmalol attenuates fine particulate matter-induced subcellular skin dysfunction. Mar Drugs. 17(95)2019.PubMed/NCBI View Article : Google Scholar

15 

Matthews HK, Bertoli C and de Bruin RAM: Cell cycle control in cancer. Nat Rev Mol Cell Biol. 23:74–88. 2022.PubMed/NCBI View Article : Google Scholar

16 

Hernandez-Segura A, Nehme J and Demaria M: Hallmarks of cellular senescence. Trends Cell Biol. 28:436–453. 2018.PubMed/NCBI View Article : Google Scholar

17 

Oh JH, Joo YH, Karadeniz F, Ko J and Kong CS: Syringaresinol inhibits UVA-induced MMP-1 expression by suppression of MAPK/AP-1 signaling in HaCaT keratinocytes and human dermal fibroblasts. Int J Mol Sci. 21(3981)2020.PubMed/NCBI View Article : Google Scholar

18 

Samdavid Thanapaul RJR, Shvedova M, Shin GH, Crouch J and Roh DS: Elevated skin senescence in young mice causes delayed wound healing. Geroscience. 44:1871–1878. 2022.PubMed/NCBI View Article : Google Scholar

19 

Ryu YS, Kang KA, Piao MJ, Ahn MJ, Yi JM, Bossis G, Hyun YM, Park CO and Hyun JW: Particulate matter-induced senescence of skin keratinocytes involves oxidative stress-dependent epigenetic modifications. Exp Mol Med. 51:1–14. 2019.PubMed/NCBI View Article : Google Scholar

20 

Zhen AX, Piao MJ, Kang KA, Fernando PD, Herath HM, Cho SJ and Hyun JW: 3-Bromo-4,5-dihydroxybenzaldehyde protects keratinocytes from particulate matter 2.5-induced damages. Antioxidants (Basel). 12(1307)2023.PubMed/NCBI View Article : Google Scholar

21 

Wang L, Lee W, Jayawardena TU, Cha SH and Jeon YJ: Dieckol, an algae-derived phenolic compound, suppresses airborne particulate matter-induced skin aging by inhibiting the expressions of pro-inflammatory cytokines and matrix metalloproteinases through regulating NF-κB, AP-1, and MAPKs signaling pathways. Food Chem Toxicol. 146(111823)2020.PubMed/NCBI View Article : Google Scholar

22 

Ma C, Yang K, Wang Y and Dai X: Anti-aging effect of agar oligosaccharide on male Drosophila melanogaster and its preliminary mechanism. Mar Drugs. 17(632)2019.PubMed/NCBI View Article : Google Scholar

23 

Liu XY, Liu D, Lin GP, Wu YJ, Gao LY, Ai C, Huang YF, Wang MF, El-Seedi HR, Chen XH and Zhao C: Anti-ageing and antioxidant effects of sulfate oligosaccharides from green algae Ulva lactuca and Enteromorpha prolifera in SAMP8 mice. Int J Biol Macromol. 139:342–351. 2019.PubMed/NCBI View Article : Google Scholar

24 

Sorrenti V, Davinelli S, Scapagnini G, Willcox BJ, Allsopp RC and Willcox DC: Astaxanthin as a putative geroprotector: Molecular basis and focus on brain aging. Mar Drugs. 18(351)2020.PubMed/NCBI View Article : Google Scholar

25 

Chen Z, Xiao J, Liu H, Yao K, Hou X, Cao Y and Liu X: Astaxanthin attenuates oxidative stress and immune impairment in D-galactose-induced aging in rats by activating the Nrf2/Keap1 pathway and suppressing the NF-κB pathway. Food Funct. 11:8099–8111. 2020.PubMed/NCBI View Article : Google Scholar

26 

Herath HMUL, Piao MJ, Kang KA, Zhen AX, Fernando PDSM, Kang HK, Yi JM and Hyun JW: Hesperidin exhibits protective effects against PM2.5-mediated mitochondrial damage, cell cycle arrest, and cellular senescence in human HaCaT keratinocytes. Molecules. 27(4800)2022.PubMed/NCBI View Article : Google Scholar

27 

Kumari R and Jat P: Mechanisms of cellular senescence: Cell cycle arrest and senescence associated secretory phenotype. Front Cell Dev Biol. 9(645593)2021.PubMed/NCBI View Article : Google Scholar

28 

Zhou Q, Wang W, Wu J, Qiu S, Yuan S, Fu PL, Qian QR and Xu YZ: Ubiquitin-specific protease 3 attenuates interleukin-1β-mediated chondrocyte senescence by deacetylating forkhead box O-3 via sirtuin-3. Bioengineered. 13:2017–2027. 2022.PubMed/NCBI View Article : Google Scholar

29 

Chen L, Yang R, Qiao W, Zhang W, Chen J, Mao L, Goltzman D and Miao D: 1,25-Dihydroxyvitamin D exerts an antiaging role by activation of Nrf2-antioxidant signaling and inactivation of p16/p53-senescence signaling. Aging Cell. 18(e12951)2019.PubMed/NCBI View Article : Google Scholar

30 

Lee JJ, Ng SC, Hsu JY, Liu H, Chen CJ, Huang CY and Kuo WW: Galangin reverses H2O2-induced dermal fibroblast senescence via SIRT1-PGC-1α/Nrf2 signaling. Int J Mol Sci. 23(1387)2022.PubMed/NCBI View Article : Google Scholar

31 

Kumar N, Reddi S, Devi S, Mada SB, Kapila R and Kapila S: Nrf2 dependent antiaging effect of milk-derived bioactive peptide in old fibroblasts. J Cell Biochem. 120:9677–9691. 2019.PubMed/NCBI View Article : Google Scholar

Related Articles

  • Abstract
  • View
  • Download
  • Twitter
Copy and paste a formatted citation
Spandidos Publications style
Zhen AX, Kang KA, Piao MJ, Madushan Fernando PS, Lakmini Herath HU and Hyun JW: Protective effects of astaxanthin on particulate matter 2.5‑induced senescence in HaCaT keratinocytes via maintenance of redox homeostasis. Exp Ther Med 28: 275, 2024.
APA
Zhen, A.X., Kang, K.A., Piao, M.J., Madushan Fernando, P.S., Lakmini Herath, H.U., & Hyun, J.W. (2024). Protective effects of astaxanthin on particulate matter 2.5‑induced senescence in HaCaT keratinocytes via maintenance of redox homeostasis. Experimental and Therapeutic Medicine, 28, 275. https://doi.org/10.3892/etm.2024.12563
MLA
Zhen, A. X., Kang, K. A., Piao, M. J., Madushan Fernando, P. S., Lakmini Herath, H. U., Hyun, J. W."Protective effects of astaxanthin on particulate matter 2.5‑induced senescence in HaCaT keratinocytes via maintenance of redox homeostasis". Experimental and Therapeutic Medicine 28.1 (2024): 275.
Chicago
Zhen, A. X., Kang, K. A., Piao, M. J., Madushan Fernando, P. S., Lakmini Herath, H. U., Hyun, J. W."Protective effects of astaxanthin on particulate matter 2.5‑induced senescence in HaCaT keratinocytes via maintenance of redox homeostasis". Experimental and Therapeutic Medicine 28, no. 1 (2024): 275. https://doi.org/10.3892/etm.2024.12563
Copy and paste a formatted citation
x
Spandidos Publications style
Zhen AX, Kang KA, Piao MJ, Madushan Fernando PS, Lakmini Herath HU and Hyun JW: Protective effects of astaxanthin on particulate matter 2.5‑induced senescence in HaCaT keratinocytes via maintenance of redox homeostasis. Exp Ther Med 28: 275, 2024.
APA
Zhen, A.X., Kang, K.A., Piao, M.J., Madushan Fernando, P.S., Lakmini Herath, H.U., & Hyun, J.W. (2024). Protective effects of astaxanthin on particulate matter 2.5‑induced senescence in HaCaT keratinocytes via maintenance of redox homeostasis. Experimental and Therapeutic Medicine, 28, 275. https://doi.org/10.3892/etm.2024.12563
MLA
Zhen, A. X., Kang, K. A., Piao, M. J., Madushan Fernando, P. S., Lakmini Herath, H. U., Hyun, J. W."Protective effects of astaxanthin on particulate matter 2.5‑induced senescence in HaCaT keratinocytes via maintenance of redox homeostasis". Experimental and Therapeutic Medicine 28.1 (2024): 275.
Chicago
Zhen, A. X., Kang, K. A., Piao, M. J., Madushan Fernando, P. S., Lakmini Herath, H. U., Hyun, J. W."Protective effects of astaxanthin on particulate matter 2.5‑induced senescence in HaCaT keratinocytes via maintenance of redox homeostasis". Experimental and Therapeutic Medicine 28, no. 1 (2024): 275. https://doi.org/10.3892/etm.2024.12563
Follow us
  • Twitter
  • LinkedIn
  • Facebook
About
  • Spandidos Publications
  • Careers
  • Cookie Policy
  • Privacy Policy
How can we help?
  • Help
  • Live Chat
  • Contact
  • Email to our Support Team