Spandidos Publications Logo
  • About
    • About Spandidos
    • Aims and Scopes
    • Abstracting and Indexing
    • Editorial Policies
    • Reprints and Permissions
    • Job Opportunities
    • Terms and Conditions
    • Contact
  • Journals
    • All Journals
    • Oncology Letters
      • Oncology Letters
      • Information for Authors
      • Editorial Policies
      • Editorial Board
      • Aims and Scope
      • Abstracting and Indexing
      • Bibliographic Information
      • Archive
    • International Journal of Oncology
      • International Journal of Oncology
      • Information for Authors
      • Editorial Policies
      • Editorial Board
      • Aims and Scope
      • Abstracting and Indexing
      • Bibliographic Information
      • Archive
    • Molecular and Clinical Oncology
      • Molecular and Clinical Oncology
      • Information for Authors
      • Editorial Policies
      • Editorial Board
      • Aims and Scope
      • Abstracting and Indexing
      • Bibliographic Information
      • Archive
    • Experimental and Therapeutic Medicine
      • Experimental and Therapeutic Medicine
      • Information for Authors
      • Editorial Policies
      • Editorial Board
      • Aims and Scope
      • Abstracting and Indexing
      • Bibliographic Information
      • Archive
    • International Journal of Molecular Medicine
      • International Journal of Molecular Medicine
      • Information for Authors
      • Editorial Policies
      • Editorial Board
      • Aims and Scope
      • Abstracting and Indexing
      • Bibliographic Information
      • Archive
    • Biomedical Reports
      • Biomedical Reports
      • Information for Authors
      • Editorial Policies
      • Editorial Board
      • Aims and Scope
      • Abstracting and Indexing
      • Bibliographic Information
      • Archive
    • Oncology Reports
      • Oncology Reports
      • Information for Authors
      • Editorial Policies
      • Editorial Board
      • Aims and Scope
      • Abstracting and Indexing
      • Bibliographic Information
      • Archive
    • Molecular Medicine Reports
      • Molecular Medicine Reports
      • Information for Authors
      • Editorial Policies
      • Editorial Board
      • Aims and Scope
      • Abstracting and Indexing
      • Bibliographic Information
      • Archive
    • World Academy of Sciences Journal
      • World Academy of Sciences Journal
      • Information for Authors
      • Editorial Policies
      • Editorial Board
      • Aims and Scope
      • Abstracting and Indexing
      • Bibliographic Information
      • Archive
    • International Journal of Functional Nutrition
      • International Journal of Functional Nutrition
      • Information for Authors
      • Editorial Policies
      • Editorial Board
      • Aims and Scope
      • Abstracting and Indexing
      • Bibliographic Information
      • Archive
    • International Journal of Epigenetics
      • International Journal of Epigenetics
      • Information for Authors
      • Editorial Policies
      • Editorial Board
      • Aims and Scope
      • Abstracting and Indexing
      • Bibliographic Information
      • Archive
    • Medicine International
      • Medicine International
      • Information for Authors
      • Editorial Policies
      • Editorial Board
      • Aims and Scope
      • Abstracting and Indexing
      • Bibliographic Information
      • Archive
  • Articles
  • Information
    • Information for Authors
    • Information for Reviewers
    • Information for Librarians
    • Information for Advertisers
    • Conferences
  • Language Editing
Spandidos Publications Logo
  • About
    • About Spandidos
    • Aims and Scopes
    • Abstracting and Indexing
    • Editorial Policies
    • Reprints and Permissions
    • Job Opportunities
    • Terms and Conditions
    • Contact
  • Journals
    • All Journals
    • Biomedical Reports
      • Information for Authors
      • Editorial Policies
      • Editorial Board
      • Aims and Scope
      • Abstracting and Indexing
      • Bibliographic Information
      • Archive
    • Experimental and Therapeutic Medicine
      • Information for Authors
      • Editorial Policies
      • Editorial Board
      • Aims and Scope
      • Abstracting and Indexing
      • Bibliographic Information
      • Archive
    • International Journal of Epigenetics
      • Information for Authors
      • Editorial Policies
      • Editorial Board
      • Aims and Scope
      • Abstracting and Indexing
      • Bibliographic Information
      • Archive
    • International Journal of Functional Nutrition
      • Information for Authors
      • Editorial Policies
      • Editorial Board
      • Aims and Scope
      • Abstracting and Indexing
      • Bibliographic Information
      • Archive
    • International Journal of Molecular Medicine
      • Information for Authors
      • Editorial Policies
      • Editorial Board
      • Aims and Scope
      • Abstracting and Indexing
      • Bibliographic Information
      • Archive
    • International Journal of Oncology
      • Information for Authors
      • Editorial Policies
      • Editorial Board
      • Aims and Scope
      • Abstracting and Indexing
      • Bibliographic Information
      • Archive
    • Medicine International
      • Information for Authors
      • Editorial Policies
      • Editorial Board
      • Aims and Scope
      • Abstracting and Indexing
      • Bibliographic Information
      • Archive
    • Molecular and Clinical Oncology
      • Information for Authors
      • Editorial Policies
      • Editorial Board
      • Aims and Scope
      • Abstracting and Indexing
      • Bibliographic Information
      • Archive
    • Molecular Medicine Reports
      • Information for Authors
      • Editorial Policies
      • Editorial Board
      • Aims and Scope
      • Abstracting and Indexing
      • Bibliographic Information
      • Archive
    • Oncology Letters
      • Information for Authors
      • Editorial Policies
      • Editorial Board
      • Aims and Scope
      • Abstracting and Indexing
      • Bibliographic Information
      • Archive
    • Oncology Reports
      • Information for Authors
      • Editorial Policies
      • Editorial Board
      • Aims and Scope
      • Abstracting and Indexing
      • Bibliographic Information
      • Archive
    • World Academy of Sciences Journal
      • Information for Authors
      • Editorial Policies
      • Editorial Board
      • Aims and Scope
      • Abstracting and Indexing
      • Bibliographic Information
      • Archive
  • Articles
  • Information
    • For Authors
    • For Reviewers
    • For Librarians
    • For Advertisers
    • Conferences
  • Language Editing
Login Register Submit
  • This site uses cookies
  • You can change your cookie settings at any time by following the instructions in our Cookie Policy. To find out more, you may read our Privacy Policy.

    I agree
Search articles by DOI, keyword, author or affiliation
Search
Advanced Search
presentation
Experimental and Therapeutic Medicine
Join Editorial Board Propose a Special Issue
Print ISSN: 1792-0981 Online ISSN: 1792-1015
Journal Cover
July-2024 Volume 28 Issue 1

Full Size Image

Sign up for eToc alerts
Recommend to Library

Journals

International Journal of Molecular Medicine

International Journal of Molecular Medicine

International Journal of Molecular Medicine is an international journal devoted to molecular mechanisms of human disease.

International Journal of Oncology

International Journal of Oncology

International Journal of Oncology is an international journal devoted to oncology research and cancer treatment.

Molecular Medicine Reports

Molecular Medicine Reports

Covers molecular medicine topics such as pharmacology, pathology, genetics, neuroscience, infectious diseases, molecular cardiology, and molecular surgery.

Oncology Reports

Oncology Reports

Oncology Reports is an international journal devoted to fundamental and applied research in Oncology.

Experimental and Therapeutic Medicine

Experimental and Therapeutic Medicine

Experimental and Therapeutic Medicine is an international journal devoted to laboratory and clinical medicine.

Oncology Letters

Oncology Letters

Oncology Letters is an international journal devoted to Experimental and Clinical Oncology.

Biomedical Reports

Biomedical Reports

Explores a wide range of biological and medical fields, including pharmacology, genetics, microbiology, neuroscience, and molecular cardiology.

Molecular and Clinical Oncology

Molecular and Clinical Oncology

International journal addressing all aspects of oncology research, from tumorigenesis and oncogenes to chemotherapy and metastasis.

World Academy of Sciences Journal

World Academy of Sciences Journal

Multidisciplinary open-access journal spanning biochemistry, genetics, neuroscience, environmental health, and synthetic biology.

International Journal of Functional Nutrition

International Journal of Functional Nutrition

Open-access journal combining biochemistry, pharmacology, immunology, and genetics to advance health through functional nutrition.

International Journal of Epigenetics

International Journal of Epigenetics

Publishes open-access research on using epigenetics to advance understanding and treatment of human disease.

Medicine International

Medicine International

An International Open Access Journal Devoted to General Medicine.

Journal Cover
July-2024 Volume 28 Issue 1

Full Size Image

Sign up for eToc alerts
Recommend to Library

  • Article
  • Citations
    • Cite This Article
    • Download Citation
    • Create Citation Alert
    • Remove Citation Alert
    • Cited By
  • Similar Articles
    • Related Articles (in Spandidos Publications)
    • Similar Articles (Google Scholar)
    • Similar Articles (PubMed)
  • Download PDF
  • Download XML
  • View XML
Article Open Access

Purpurogallin carboxylic acid exhibits synergistic effects with 5‑fluorouracil on liver cancer cells in vitro by targeting ABCG2

  • Authors:
    • Pingping Zhao
    • Wei Liu
    • Shuqing Wang
    • Junjie Lun
  • View Affiliations / Copyright

    Affiliations: Department of Oncology, Changle County People's Hospital Affiliated to Weifang Medical College, Weifang, Shandong 261000, P.R. China, Department of Traditional Chinese Medicine, Affiliated Hospital of Weifang Medical College, Weifang, Shandong 261000, P.R. China
    Copyright: © Zhao et al. This is an open access article distributed under the terms of Creative Commons Attribution License.
  • Article Number: 276
    |
    Published online on: May 8, 2024
       https://doi.org/10.3892/etm.2024.12564
  • Expand metrics +
Metrics: Total Views: 0 (Spandidos Publications: | PMC Statistics: )
Metrics: Total PDF Downloads: 0 (Spandidos Publications: | PMC Statistics: )
Cited By (CrossRef): 0 citations Loading Articles...

This article is mentioned in:



Abstract

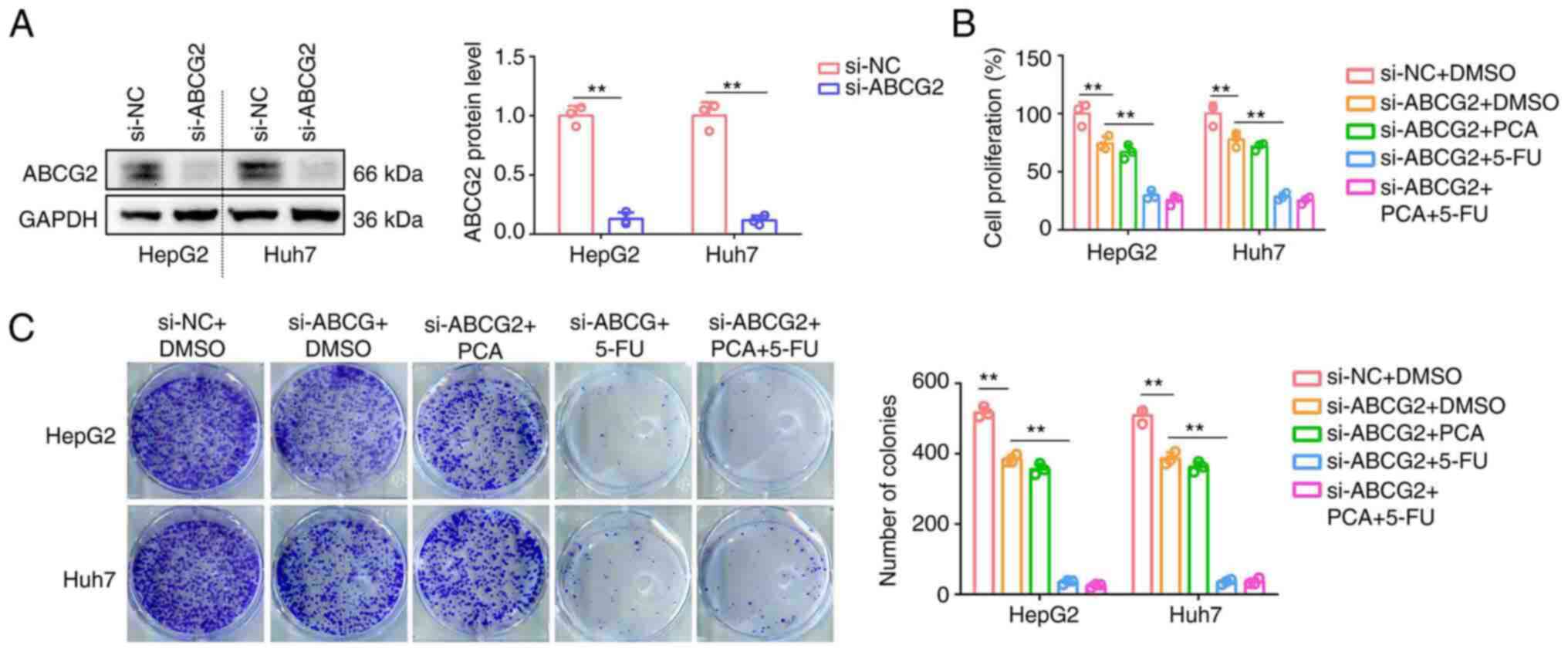
Purpurogallin carboxylic acid (PCA) is a natural phenol compound derived from Macleaya microcarpa (Maxim.) Fedde, which exerts particular antioxidant and anti‑inflammatory capacities. However, the effects and mechanisms of PCA on liver cancer cells remain unknown. Therefore, network pharmacology and computer virtual docking were used to identify the target‑proteins of PCA. In addition, surface plasmon resonance, protease activity and rhodamine excretion assays were carried out to evaluate the effects of PCA on the activity of ATP binding cassette subfamily G member 2 (ABCG2). The synergistic effects of PCA and 5‑fluorouracil (5‑FU) on liver cancer cell proliferation, cell cycle arrest, colony formation and spheroid formation abilities in vitro were determined by Cell Counting Kit‑8 (CCK‑8) assay, flow cytometry, western blot analysis, colony formation and spheroid formation assays, respectively. ABCG2 was identified as a potential target of PCA, with a high docking score. The equilibrium dissociation constant of PCA for ABCG2 protein was 1.84 µM, while the median inhibitory concentration of this protein was 3.09 µM. In addition, the results demonstrated that PCA could significantly reduce the drug efflux capacity of liver cancer cells. CCK‑8 assays revealed that liver cancer cell treatment with 10 µM PCA and 10 µM 5‑FU exhibited the most potent synergistic effects on liver cancer cell proliferation at 48 h. Additionally, cell co‑treatment with PCA and 5‑FU also significantly attenuated the colony and spheroid formation abilities of liver cancer cells in vitro, while it promoted their arrest at the G1 phase of the cell cycle. Furthermore, ABCG2 silencing in liver cancer cells notably abrogated the synergistic effects of PCA and 5‑FU. In conclusion, the present study demonstrated that PCA exhibited synergistic effects with 5‑FU on liver cancer cells in vitro via targeting ABCG2. Therefore, PCA combined with 5‑FU may be a potential strategy for liver cancer therapy.
View Figures

Figure 1

Figure 2

Figure 3

Figure 4

Figure 5

Figure 6

View References

1 

Cao W, Chen HD, Yu YW, Li N and Chen WQ: Changing profiles of cancer burden worldwide and in China: A secondary analysis of the global cancer statistics 2020. Chin Med J (Engl). 134:783–791. 2021.PubMed/NCBI View Article : Google Scholar

2 

Chakraborty E and Sarkar D: Emerging therapies for hepatocellular carcinoma (HCC). Cancers (Basel). 14(2798)2022.PubMed/NCBI View Article : Google Scholar

3 

Li QJ, He MK, Chen HW, Fang WQ, Zhou YM, Xu L, Wei W, Zhang YJ, Guo Y, Guo RP, et al: Hepatic arterial infusion of oxaliplatin, fluorouracil, and leucovorin versus transarterial chemoembolization for large hepatocellular carcinoma: A randomized phase III trial. J Clin Oncol. 40:150–160. 2022.PubMed/NCBI View Article : Google Scholar

4 

Ray EM and Sanoff HK: Optimal therapy for patients with hepatocellular carcinoma and resistance or intolerance to sorafenib: Challenges and solutions. J Hepatocell Carcinoma. 4:131–138. 2017.PubMed/NCBI View Article : Google Scholar

5 

Xu T, Guo P, Pi C, He Y, Yang H, Hou Y, Feng X, Jiang Q, Wei Y and Zhao L: Synergistic Effects of curcumin and 5-fluorouracil on the hepatocellular carcinoma in vivo and vitro through regulating the expression of COX-2 and NF-κB. J Cancer. 11:3955–3964. 2020.PubMed/NCBI View Article : Google Scholar

6 

Dai W, Gao Q, Qiu J, Yuan J, Wu G and Shen G: Quercetin induces apoptosis and enhances 5-FU therapeutic efficacy in hepatocellular carcinoma. Tumour Biol. 37:6307–6313. 2016.PubMed/NCBI View Article : Google Scholar

7 

Zeng LH and Wu TW: Purpurogallin is a more powerful protector of kidney cells than trolox and allopurinol. Biochem Cell Biol. 70:684–690. 1992.PubMed/NCBI View Article : Google Scholar

8 

Zeng LH, Rootman DS, Burnstein A, Wu J and Wu TW: Morin hydrate: A better protector than purpurogallin of corneal endothelial cell damage induced by xanthine oxidase and SIN-1. Curr Eye Res. 17:149–152. 1998.PubMed/NCBI View Article : Google Scholar

9 

Rambabu M and Jayanthi S: Virtual screening of national cancer institute database for claudin-4 inhibitors: Synthesis, biological evaluation, and molecular dynamics studies. J Cell Biochem. 120:8588–8600. 2019.PubMed/NCBI View Article : Google Scholar

10 

Mollazadeh S, Sahebkar A, Hadizadeh F, Behravan J and Arabzadeh S: Structural and functional aspects of P-glycoprotein and its inhibitors. Life Sci. 214:118–123. 2018.PubMed/NCBI View Article : Google Scholar

11 

Kodan A, Futamata R, Kimura Y, Kioka N, Nakatsu T, Kato H and Ueda K: ABCB1/MDR1/P-gp employs an ATP-dependent twist-and-squeeze mechanism to export hydrophobic drugs. FEBS Lett. 595:707–716. 2021.PubMed/NCBI View Article : Google Scholar

12 

Zattoni IF, Delabio LC, Dutra JP, Kita DH, Scheiffer G, Hembecker M, Pereira GDS, Moure VR and Valdameri G: Targeting breast cancer resistance protein (BCRP/ABCG2): Functional inhibitors and expression modulators. Eur J Med Chem. 237(114346)2022.PubMed/NCBI View Article : Google Scholar

13 

Chen YL, Chen PM, Lin PY, Hsiau YT and Chu PY: ABCG2 overexpression confers poor outcomes in hepatocellular carcinoma of elderly patients. Anticancer Res. 36:2983–2988. 2016.PubMed/NCBI

14 

Kobayashi K, Higai K, Mukozu T, Matsui D, Amanuma M, Yoshimine N, Ogino Y, Matsui T, Wakui N, Shinohara M, et al: Tivantinib decreases hepatocyte growth factor-induced BCRP expression in hepatocellular carcinoma HepG2 cells. Biol Pharm Bull. 43:1421–1425. 2020.PubMed/NCBI View Article : Google Scholar

15 

Livak KJ and Schmittgen TD: Analysis of relative gene expression data using real-time quantitative PCR and the 2(-Delta Delta C(T)) method. Methods. 25:402–408. 2001.PubMed/NCBI View Article : Google Scholar

16 

Hou Z, Liu J, Jin Z, Qiu G, Xie Q, Mi S and Huang J: Use of chemotherapy to treat hepatocellular carcinoma. Biosci Trends. 16:31–45. 2022.PubMed/NCBI View Article : Google Scholar

17 

Li S, Gao M, Li Z, Song L, Gao X, Han J, Wang F, Chen Y, Li W and Yang J: p53 and P-glycoprotein influence chemoresistance in hepatocellular carcinoma. Front Biosci (Elite Ed). 10:461–468. 2018.PubMed/NCBI View Article : Google Scholar

18 

Liu X: ABC family transporters. Adv Exp Med Biol. 1141:13–100. 2019.PubMed/NCBI View Article : Google Scholar

19 

Mao Q and Unadkat JD: Role of the breast cancer resistance protein (BCRP/ABCG2) in drug transport-an update. AAPS J. 17:65–82. 2015.PubMed/NCBI View Article : Google Scholar

20 

Han LW, Gao C and Mao Q: An update on expression and function of P-gp/ABCB1 and BCRP/ABCG2 in the placenta and fetus. Expert Opin Drug Metab Toxicol. 14:817–829. 2018.PubMed/NCBI View Article : Google Scholar

21 

Yin W, Xiang D, Wang T, Zhang Y, Pham CV, Zhou S, Jiang G, Hou Y, Zhu Y, Han Y, et al: The inhibition of ABCB1/MDR1 or ABCG2/BCRP enables doxorubicin to eliminate liver cancer stem cells. Sci Rep. 11(10791)2021.PubMed/NCBI View Article : Google Scholar

22 

Wang M, Wang Z, Zhi X, Ding W, Xiong J, Tao T, Yang Y, Zhang H, Zi X, Zhou W and Huang G: SOX9 enhances sorafenib resistance through upregulating ABCG2 expression in hepatocellular carcinoma. Biomed Pharmacother. 129(110315)2020.PubMed/NCBI View Article : Google Scholar

23 

Lu P, Sun H, Zhang L, Hou H, Zhang L, Zhao F, Ge C, Yao M, Wang T and Li J: Isocorydine targets the drug-resistant cellular side population through PDCD4-related apoptosis in hepatocellular carcinoma. Mol Med. 18:1136–1146. 2012.PubMed/NCBI View Article : Google Scholar

24 

Wei CT, Chen LC, Hsiang YP, Hung YJ, Chien PH, Pan HL and Chen YJ: Chrysin-induced ERK1/2 phosphorylation enhances the sensitivity of human hepatocellular carcinoma cells to sorafenib. Anticancer Res. 39:695–701. 2019.PubMed/NCBI View Article : Google Scholar

25 

Guo X, To KKW, Chen Z, Wang X, Zhang J, Luo M, Wang F, Yan S and Fu L: Dacomitinib potentiates the efficacy of conventional chemotherapeutic agents via inhibiting the drug efflux function of ABCG2 in vitro and in vivo. J Exp Clin Cancer Res. 37(31)2018.PubMed/NCBI View Article : Google Scholar

26 

Bharathiraja P, Yadav P, Sajid A, Ambudkar SV and Prasad NR: Natural medicinal compounds target signal transduction pathways to overcome ABC drug efflux transporter-mediated multidrug resistance in cancer. Drug Resist Updat. 71(101004)2023.PubMed/NCBI View Article : Google Scholar

27 

Aung TN, Qu Z, Kortschak RD and Adelson DL: Understanding the effectiveness of natural compound mixtures in cancer through their molecular mode of action. Int J Mol Sci. 18(656)2017.PubMed/NCBI View Article : Google Scholar

28 

Zeng YP, Yang ZR, Guo XF, Jun W and Dong WG: Synergistic effect of puerarin and 5-fluorouracil on hepatocellular carcinoma. Oncol Lett. 8:2436–2442. 2014.PubMed/NCBI View Article : Google Scholar

29 

Li F, Wang J, Wu N, Zhang H, Li Z and Wei N: H1, a derivative of tetrandrine, enhances the efficacy of 5-FU in Bel7402/5-FU cells via suppressing STAT3/MCL-1 and inducing PUMA. Biochem Biophys Res Commun. 520:93–98. 2019.PubMed/NCBI View Article : Google Scholar

30 

Cao J, Huang J, Gui S and Chu X: Preparation, synergism, and biocompatibility of in situ liquid crystals loaded with sinomenine and 5-fluorouracil for treatment of liver cancer. Int J Nanomedicine. 16:3725–3739. 2021.PubMed/NCBI View Article : Google Scholar

Related Articles

  • Abstract
  • View
  • Download
  • Twitter
Copy and paste a formatted citation
Spandidos Publications style
Zhao P, Liu W, Wang S and Lun J: Purpurogallin carboxylic acid exhibits synergistic effects with 5‑fluorouracil on liver cancer cells <em>in vitro</em> by targeting ABCG2. Exp Ther Med 28: 276, 2024.
APA
Zhao, P., Liu, W., Wang, S., & Lun, J. (2024). Purpurogallin carboxylic acid exhibits synergistic effects with 5‑fluorouracil on liver cancer cells <em>in vitro</em> by targeting ABCG2. Experimental and Therapeutic Medicine, 28, 276. https://doi.org/10.3892/etm.2024.12564
MLA
Zhao, P., Liu, W., Wang, S., Lun, J."Purpurogallin carboxylic acid exhibits synergistic effects with 5‑fluorouracil on liver cancer cells <em>in vitro</em> by targeting ABCG2". Experimental and Therapeutic Medicine 28.1 (2024): 276.
Chicago
Zhao, P., Liu, W., Wang, S., Lun, J."Purpurogallin carboxylic acid exhibits synergistic effects with 5‑fluorouracil on liver cancer cells <em>in vitro</em> by targeting ABCG2". Experimental and Therapeutic Medicine 28, no. 1 (2024): 276. https://doi.org/10.3892/etm.2024.12564
Copy and paste a formatted citation
x
Spandidos Publications style
Zhao P, Liu W, Wang S and Lun J: Purpurogallin carboxylic acid exhibits synergistic effects with 5‑fluorouracil on liver cancer cells <em>in vitro</em> by targeting ABCG2. Exp Ther Med 28: 276, 2024.
APA
Zhao, P., Liu, W., Wang, S., & Lun, J. (2024). Purpurogallin carboxylic acid exhibits synergistic effects with 5‑fluorouracil on liver cancer cells <em>in vitro</em> by targeting ABCG2. Experimental and Therapeutic Medicine, 28, 276. https://doi.org/10.3892/etm.2024.12564
MLA
Zhao, P., Liu, W., Wang, S., Lun, J."Purpurogallin carboxylic acid exhibits synergistic effects with 5‑fluorouracil on liver cancer cells <em>in vitro</em> by targeting ABCG2". Experimental and Therapeutic Medicine 28.1 (2024): 276.
Chicago
Zhao, P., Liu, W., Wang, S., Lun, J."Purpurogallin carboxylic acid exhibits synergistic effects with 5‑fluorouracil on liver cancer cells <em>in vitro</em> by targeting ABCG2". Experimental and Therapeutic Medicine 28, no. 1 (2024): 276. https://doi.org/10.3892/etm.2024.12564
Follow us
  • Twitter
  • LinkedIn
  • Facebook
About
  • Spandidos Publications
  • Careers
  • Cookie Policy
  • Privacy Policy
How can we help?
  • Help
  • Live Chat
  • Contact
  • Email to our Support Team