Spandidos Publications Logo
  • About
    • About Spandidos
    • Aims and Scopes
    • Abstracting and Indexing
    • Editorial Policies
    • Reprints and Permissions
    • Job Opportunities
    • Terms and Conditions
    • Contact
  • Journals
    • All Journals
    • Oncology Letters
      • Oncology Letters
      • Information for Authors
      • Editorial Policies
      • Editorial Board
      • Aims and Scope
      • Abstracting and Indexing
      • Bibliographic Information
      • Archive
    • International Journal of Oncology
      • International Journal of Oncology
      • Information for Authors
      • Editorial Policies
      • Editorial Board
      • Aims and Scope
      • Abstracting and Indexing
      • Bibliographic Information
      • Archive
    • Molecular and Clinical Oncology
      • Molecular and Clinical Oncology
      • Information for Authors
      • Editorial Policies
      • Editorial Board
      • Aims and Scope
      • Abstracting and Indexing
      • Bibliographic Information
      • Archive
    • Experimental and Therapeutic Medicine
      • Experimental and Therapeutic Medicine
      • Information for Authors
      • Editorial Policies
      • Editorial Board
      • Aims and Scope
      • Abstracting and Indexing
      • Bibliographic Information
      • Archive
    • International Journal of Molecular Medicine
      • International Journal of Molecular Medicine
      • Information for Authors
      • Editorial Policies
      • Editorial Board
      • Aims and Scope
      • Abstracting and Indexing
      • Bibliographic Information
      • Archive
    • Biomedical Reports
      • Biomedical Reports
      • Information for Authors
      • Editorial Policies
      • Editorial Board
      • Aims and Scope
      • Abstracting and Indexing
      • Bibliographic Information
      • Archive
    • Oncology Reports
      • Oncology Reports
      • Information for Authors
      • Editorial Policies
      • Editorial Board
      • Aims and Scope
      • Abstracting and Indexing
      • Bibliographic Information
      • Archive
    • Molecular Medicine Reports
      • Molecular Medicine Reports
      • Information for Authors
      • Editorial Policies
      • Editorial Board
      • Aims and Scope
      • Abstracting and Indexing
      • Bibliographic Information
      • Archive
    • World Academy of Sciences Journal
      • World Academy of Sciences Journal
      • Information for Authors
      • Editorial Policies
      • Editorial Board
      • Aims and Scope
      • Abstracting and Indexing
      • Bibliographic Information
      • Archive
    • International Journal of Functional Nutrition
      • International Journal of Functional Nutrition
      • Information for Authors
      • Editorial Policies
      • Editorial Board
      • Aims and Scope
      • Abstracting and Indexing
      • Bibliographic Information
      • Archive
    • International Journal of Epigenetics
      • International Journal of Epigenetics
      • Information for Authors
      • Editorial Policies
      • Editorial Board
      • Aims and Scope
      • Abstracting and Indexing
      • Bibliographic Information
      • Archive
    • Medicine International
      • Medicine International
      • Information for Authors
      • Editorial Policies
      • Editorial Board
      • Aims and Scope
      • Abstracting and Indexing
      • Bibliographic Information
      • Archive
  • Articles
  • Information
    • Information for Authors
    • Information for Reviewers
    • Information for Librarians
    • Information for Advertisers
    • Conferences
  • Language Editing
Spandidos Publications Logo
  • About
    • About Spandidos
    • Aims and Scopes
    • Abstracting and Indexing
    • Editorial Policies
    • Reprints and Permissions
    • Job Opportunities
    • Terms and Conditions
    • Contact
  • Journals
    • All Journals
    • Biomedical Reports
      • Information for Authors
      • Editorial Policies
      • Editorial Board
      • Aims and Scope
      • Abstracting and Indexing
      • Bibliographic Information
      • Archive
    • Experimental and Therapeutic Medicine
      • Information for Authors
      • Editorial Policies
      • Editorial Board
      • Aims and Scope
      • Abstracting and Indexing
      • Bibliographic Information
      • Archive
    • International Journal of Epigenetics
      • Information for Authors
      • Editorial Policies
      • Editorial Board
      • Aims and Scope
      • Abstracting and Indexing
      • Bibliographic Information
      • Archive
    • International Journal of Functional Nutrition
      • Information for Authors
      • Editorial Policies
      • Editorial Board
      • Aims and Scope
      • Abstracting and Indexing
      • Bibliographic Information
      • Archive
    • International Journal of Molecular Medicine
      • Information for Authors
      • Editorial Policies
      • Editorial Board
      • Aims and Scope
      • Abstracting and Indexing
      • Bibliographic Information
      • Archive
    • International Journal of Oncology
      • Information for Authors
      • Editorial Policies
      • Editorial Board
      • Aims and Scope
      • Abstracting and Indexing
      • Bibliographic Information
      • Archive
    • Medicine International
      • Information for Authors
      • Editorial Policies
      • Editorial Board
      • Aims and Scope
      • Abstracting and Indexing
      • Bibliographic Information
      • Archive
    • Molecular and Clinical Oncology
      • Information for Authors
      • Editorial Policies
      • Editorial Board
      • Aims and Scope
      • Abstracting and Indexing
      • Bibliographic Information
      • Archive
    • Molecular Medicine Reports
      • Information for Authors
      • Editorial Policies
      • Editorial Board
      • Aims and Scope
      • Abstracting and Indexing
      • Bibliographic Information
      • Archive
    • Oncology Letters
      • Information for Authors
      • Editorial Policies
      • Editorial Board
      • Aims and Scope
      • Abstracting and Indexing
      • Bibliographic Information
      • Archive
    • Oncology Reports
      • Information for Authors
      • Editorial Policies
      • Editorial Board
      • Aims and Scope
      • Abstracting and Indexing
      • Bibliographic Information
      • Archive
    • World Academy of Sciences Journal
      • Information for Authors
      • Editorial Policies
      • Editorial Board
      • Aims and Scope
      • Abstracting and Indexing
      • Bibliographic Information
      • Archive
  • Articles
  • Information
    • For Authors
    • For Reviewers
    • For Librarians
    • For Advertisers
    • Conferences
  • Language Editing
Login Register Submit
  • This site uses cookies
  • You can change your cookie settings at any time by following the instructions in our Cookie Policy. To find out more, you may read our Privacy Policy.

    I agree
Search articles by DOI, keyword, author or affiliation
Search
Advanced Search
presentation
Experimental and Therapeutic Medicine
Join Editorial Board Propose a Special Issue
Print ISSN: 1792-0981 Online ISSN: 1792-1015
Journal Cover
July-2024 Volume 28 Issue 1

Full Size Image

Sign up for eToc alerts
Recommend to Library

Journals

International Journal of Molecular Medicine

International Journal of Molecular Medicine

International Journal of Molecular Medicine is an international journal devoted to molecular mechanisms of human disease.

International Journal of Oncology

International Journal of Oncology

International Journal of Oncology is an international journal devoted to oncology research and cancer treatment.

Molecular Medicine Reports

Molecular Medicine Reports

Covers molecular medicine topics such as pharmacology, pathology, genetics, neuroscience, infectious diseases, molecular cardiology, and molecular surgery.

Oncology Reports

Oncology Reports

Oncology Reports is an international journal devoted to fundamental and applied research in Oncology.

Experimental and Therapeutic Medicine

Experimental and Therapeutic Medicine

Experimental and Therapeutic Medicine is an international journal devoted to laboratory and clinical medicine.

Oncology Letters

Oncology Letters

Oncology Letters is an international journal devoted to Experimental and Clinical Oncology.

Biomedical Reports

Biomedical Reports

Explores a wide range of biological and medical fields, including pharmacology, genetics, microbiology, neuroscience, and molecular cardiology.

Molecular and Clinical Oncology

Molecular and Clinical Oncology

International journal addressing all aspects of oncology research, from tumorigenesis and oncogenes to chemotherapy and metastasis.

World Academy of Sciences Journal

World Academy of Sciences Journal

Multidisciplinary open-access journal spanning biochemistry, genetics, neuroscience, environmental health, and synthetic biology.

International Journal of Functional Nutrition

International Journal of Functional Nutrition

Open-access journal combining biochemistry, pharmacology, immunology, and genetics to advance health through functional nutrition.

International Journal of Epigenetics

International Journal of Epigenetics

Publishes open-access research on using epigenetics to advance understanding and treatment of human disease.

Medicine International

Medicine International

An International Open Access Journal Devoted to General Medicine.

Journal Cover
July-2024 Volume 28 Issue 1

Full Size Image

Sign up for eToc alerts
Recommend to Library

  • Article
  • Citations
    • Cite This Article
    • Download Citation
    • Create Citation Alert
    • Remove Citation Alert
    • Cited By
  • Similar Articles
    • Related Articles (in Spandidos Publications)
    • Similar Articles (Google Scholar)
    • Similar Articles (PubMed)
  • Download PDF
  • Download XML
  • View XML

  • Supplementary Files
    • Supplementary_Data.pdf
Article Open Access

Sirtuin 5 alleviates apoptosis and autophagy stimulated by ammonium chloride in bovine mammary epithelial cells

  • Authors:
    • Junhui He
    • Luping Feng
    • Hanlin Yang
    • Shikai Gao
    • Jinru Dong
    • Guangyang Lu
    • Luya Liu
    • Xinyi Zhang
    • Kai Zhong
    • Shuang Guo
    • Guangming Zha
    • Liqiang Han
    • Heping Li
    • Yueying Wang
  • View Affiliations / Copyright

    Affiliations: Key Laboratory of Animal Biochemistry and Nutrition, Ministry of Agriculture, College of Veterinary Medicine, Henan Agricultural University, Zhengzhou, Henan 450046, P.R. China
    Copyright: © He et al. This is an open access article distributed under the terms of Creative Commons Attribution License.
  • Article Number: 295
    |
    Published online on: May 22, 2024
       https://doi.org/10.3892/etm.2024.12584
  • Expand metrics +
Metrics: Total Views: 0 (Spandidos Publications: | PMC Statistics: )
Metrics: Total PDF Downloads: 0 (Spandidos Publications: | PMC Statistics: )
Cited By (CrossRef): 0 citations Loading Articles...

This article is mentioned in:


Abstract

Ammonia (NH3) is an irritating and harmful gas that affects cell apoptosis and autophagy. Sirtuin 5 (SIRT5) has multiple enzymatic activities and regulates NH3‑induced autophagy in tumor cells. In order to determine whether SIRT5 regulates NH3‑induced bovine mammary epithelial cell apoptosis and autophagy, cells with SIRT5 overexpression or knockdown were generated and in addition, bovine mammary epithelial cells were treated with SIRT5 inhibitors. The results showed that SIRT5 overexpression reduced the content of NH3 and glutamate in cells by inhibiting glutaminase activity in glutamine metabolism, and reduced the ratio of ADP/ATP. The results in the SIRT5 knockdown and inhibitor groups were comparable, including increased content of NH3 and glutamate in cells by activating glutaminase activity, and an elevated ratio of ADP/ATP. It was further confirmed that SIRT5 inhibited the apoptosis and autophagy of bovine mammary epithelial cells through reverse transcription‑quantitative PCR, western blot, flow cytometry with Annexin V FITC/PI staining and transmission electron microscopy. In addition, it was also found that the addition of LY294002 or Rapamycin inhibited the PI3K/Akt or mTOR kinase signal, decreasing the apoptosis and autophagy activities of bovine mammary epithelial cells induced by SIRT5‑inhibited NH3. In summary, the PI3K/Akt/mTOR signal involved in NH3‑induced cell autophagy and apoptosis relies on the regulation of SIRT5. This study provides a new theory for the use of NH3 to regulate bovine mammary epithelial cell apoptosis and autophagy, and provides guidance for improving the health and production performance of dairy cows.

Introduction

As a harmful gas, ammonia (NH3) can combine with nitric acid and sulfuric acid to make up particulate matter 2.5, causing air pollution and endangering human health (1). NH3 in livestock houses reduces the antioxidant capacity, immunity and performance of dairy cows, and causes inflammation (2). Furthermore, NH3 is also a ubiquitous by-product of cellular metabolism, which is ejected from cells (3,4). NH3 can meet the large demand for amino acid synthesis through the recycling mode in rapidly dividing cells (3). Autophagy and apoptosis are involved in various physiological and pathological processes, such as maintaining the homeostasis of the intracellular environment, having a defensive role in disease development and preventing harmful substances from invading cells (5,6). Substantial documents have reported that an increase in NH3 concentration in the culture medium may induce cell apoptosis and oxidative stress, inhibiting cell growth and affecting metabolism (7-9). NH3 activates the p53 signal and mitochondrial apoptosis, as well as increases the number of apoptotic cells, leading to the apoptosis of mammary epithelial cells in dairy cows (10). Previous studies by our group demonstrated that NH3 may induce inflammatory responses, autophagy and apoptosis, as well as inhibit the proliferation of bovine mammary epithelial cells (11).

Sirtuin5 (SIRT5) is a member of the mammalian sirtuin family and belongs to the class III histone deacetylase enzyme dependent on nicotinamide adenine dinucleotide, which is mainly located in the mitochondrial matrix, but also exists in the cytoplasm and nucleus (12,13). SIRT5 exhibits a special affinity for negatively charged acyl lysine modification, which indicates demalonylation, desuccinylation and deglutarylation, along with a less efficient deacetylase activity (13-16). SIRT5 regulates several important metabolic processes, such as fatty acid-oxidation, tricarboxylic acid cycle, amino acid degradation, nitrogen metabolism, antioxidant defense and apoptosis (13-19).

Evidence has demonstrated that SIRT5 promotes autophagy and has a role as a proliferation factor in several cancer types, including colorectal cancer and gastric cancer (20-22). Specfically, SIRT5 exerts an anti-apoptotic effect, up-regulating Bcl-2 and Bcl-XL expression and downregulating Caspase-3, Caspase-7 and Bax levels (23). Furthermore, SIRT5 promotes cell proliferation and accelerates the process of autophagy (24). Of note, SIRT5 can desuccinylate glutaminase (GLS) to control NH3 release and further regulate autophagic activity (25). Of note, SIRT5 has aroused interest as a potential drug target for treating these diseases. The roles of SIRT5 in various diseases, including metabolic disorders, infectious diseases and cancer, need to be studied.

The PI3K/Akt/mTOR signaling pathway is involved in the regulation of cell proliferation, growth, apoptosis, differentiation, autophagy and metabolism (26,27). SIRT5 was observed to inhibit the growth, invasion and migration of tumor cells, and to modulate the inherent and acquired immunity via the PI3K/Akt pathway (28). The signal of mechanistic target of rapamycin kinase (mTOR) has an important role in regulating autophagy (29). The mTOR signal promotes glutamine uptake through GLS and accelerates the release of NH3 (30,31). NH3 can rely on the PI3K signaling pathway to regulate mTOR signals, thereby possibly affecting mammary epithelial cell apoptosis and autophagy in dairy cows (11). Considering that SIRT5 has a significant role in NH3-induced autophagy in tumor cells (21), the present study is based on the speculation that SIRT5 regulates NH3-induced mammary epithelial cell autophagy and apoptosis in dairy cows. Therefore, in this research, SIRT5 overexpression or knockdown cell lines were constructed using bovine mammary epithelial cells, in addition to treating bovine mammary epithelial cells with SIRT5 inhibitors. The effect of SIRT5 on NH3 release was evaluated by detecting the level of NH3, GLS activity and glutamate content in the cells. The apoptosis and autophagy of MAC-T cells were evaluated using reverse transcription-quantitative (RT-q)PCR, western blot, flow cytometry with Annexin V FITC/PI staining and transmission electron microscopy (TEM) methods. Furthermore, SIRT5 overexpression or knockdown cell lines or mammary epithelial cells incubated by SIRT5 inhibitor were treated with ammonium chloride (NH4Cl), combined with PI3K or mTOR inhibitor treatment. Finally, the effect of SIRT5 on the apoptosis and autophagy in NH3-treated bovine mammary epithelial cells was clarified. The present results showed that SIRT5 inhibited NH3 production from the metabolism of glutamine and inhibited mammary epithelial cell apoptosis and autophagy in dairy cows. Of note, the index of cell energy balance, the ratio of ADP/ATP, was changed in relation to NH3 release regulated by SIRT5. Furthermore, SIRT5 regulated apoptosis and autophagy in NH3-treated bovine mammary epithelial cells through the PI3K/Akt/mTOR signaling pathway. This research will provide guidance for improving the health and production performance of dairy cows.

Materials and methods

Generation of SIRT5-overexpressing and -silenced stable cell lines

Bovine mammary epithelial cells (MAC-T cells, preserved in the laboratory, originally from ATCC) were grown in Dulbecco's Modified Eagle Medium (DMEM) with high glucose (HyClone; Cytiva), supplemented with 10% fetal bovine serum (ExCell Biotechnology Co., Ltd.) and 1% penicillin-streptomycin at 37˚C with 5% CO2 in an incubator. An expression vector for bovine SIRT5 was constructed using the plasmid expressing enhanced green fluorescence protein (pEGFP-N1) (Beijing Huayueyang Biotechnology Co., Ltd.) (32), and stably transfected into MAC-T cells for implementing SIRT5 overexpression. In brief, according to the CDS region of the bovine SIRT5 gene (NM_001034295), the cDNA encoding SIRT5 was inserted into the pEGFP-N1 vector to construct pEGFP-SIRT5 vector. Subsequently, according to the instructions for the Lipofectamine 3000 reagent, the pEGFP-N1 vector and the pEGFP-SIRT5 vector were respectively transfected into MAC-T cells. After 24 h, G418 was used to select SIRT5-overexpressing MAC-T cells (SIRT5+/+). Subsequently, the fluorescence intensity in MAC-T cells was observed under a fluorescence microscope to confirm successful transfection. The cells were divided into 2 groups: Empty vector (pEGFP, transfected with pEGFP-N1 vector) and SIRT5 overexpression (pEGFP-SIRT5, transfected with pEGFP-SIRT5 vector).

The stable SIRT5 knockdown cells (SIRT5-/-) were generated with CRISPR-CAS9 gene editing systems to target the SIRT5 gene in MAC-T cells. Three 20-bp guide sequences targeting bovine SIRT5 gene (NM_001034295) were as follows: Single guide (sg)RNA1, 5'-GTTCTACCACTACCGGCGGG-3'; sgRNA2, 5'-GGGAGTTCTACCACCGG-3'; and sgRNA3, 5'-GGAGTTCTACCACTACCGGC-3'. sgRNAs were synthesized by Sangon Biotech Co., Ltd. pX330 (Beijing Huayueyang Biotechnology Co., Ltd.) was selected as the knockdown vector. The synthesized RNA interference sequences were cloned into the pX330 vector at the NheI and BamHI sites using restriction enzymes (Thermo Fisher Scientific Inc.). After enzyme digestion identification, the vectors were named as pX330-sgRNA-SIRT5. MAC-T cells were resuscitated and supplemented with DMEM containing 10% fetal bovine serum at 37˚C in an incubator with 5% CO2. After the cells had reached 70-80% confluency, pX330 vector or pX330-sgRNA-SIRT5 vector was transfected with Lipofectamine 3000 reagent according to the manufacturer's protocol. After 24 h, puromycin was used to screen for SIRT5-/- cells. The cells were divided into 2 groups: Empty vector (pX330, transfected with pX330 vector) and SIRT5 knockdown (sgRNA-1, sgRNA-2 and sgRNA-3, transfected with pX330-sgRNA-SIRT5 vectors).

Overexpression and knockdown efficacy was validated by RT-qPCR and western blot. The plasmid kits and transfection reagent Lipofectamine 3000 were purchased from Thermo Fisher Scientific, Inc. RNAiso Plus, T4 DNA ligase, SYBR® PremixExTaq™ II (TliRNaseHPlus), LATaq enzyme and DL2000 Marker were from Takara Biotechnology Co., Ltd and were used according to the manufacturer's instructions.

Cell treatment

NH4Cl, LY294002 (LY; PI3K inhibitor) and Rapamycin (RA; mTOR inhibitor) were used to treat the cells and had been obtained from Sigma-Aldrich (Merck KGaA). MC3482 (SIRT5 inhibitor) was from MedChemExpress. The MAC-T cells and SIRT5-/-, SIRT5+/+ cell lines were washed twice with PBS and then cultured in medium supplemented with the indicated agents. The MAC-T cells were randomized into the four experimental groups: i) Control (CT); ii) NH4Cl (NC); iii) MC3482 (MC); and iv) MC3482 + NH4Cl (MCN). The SIRT5+/+ cells were randomized into four experimental groups: i) SIRT5+/+ (SO); ii) SIRT5+/+ + NH4Cl (SON); iii) SIRT5+/+ + NH4Cl + LY (SNL); and iv) SIRT5+/+ + NH4Cl + RA (SNR). The SIRT5-/- cells were randomized into two experimental groups: i) SIRT5-/- (SD); and ii) SIRT5-/- + NH4Cl (SDN). Each of the above groups contained three independent repeats. In the CT group, the MAC-T cells were cultured with basal medium for 12 h. In the SO and SD groups, the SIRT5+/+ and SIRT5-/- cells were cultured with basal medium for 12 h, respectively. In the NC, SON and SDN groups, the MAC-T, SIRT5+/+ and SIRT5-/- cells were exposed to 4 mM NH4Cl for 12 h. In the MC group, MAC-T cells were incubated with 20 µM MC3482 for 12 h. In the MCN group, MAC-T cells were incubated with MC3482 (20 µM) for 30 min and then the cells were treated with 4 mM NH4Cl for 12 h. In the SNL and SNR groups, SIRT5+/+ cells were respectively incubated with LY294002 (20 mM) or Rapamycin (10 µM) for 30 min, and then the cells were treated with 4 mM NH4Cl for 12 h.

RNA extraction and quantitative real-time PCR (qPCR)

Total RNA was extracted from cells with TRIzol reagent (Invitrogen; Thermo Fisher Scientific, Inc.) following the protocol provided by the manufacturer. The integrity of RNA was analyzed by agarose gel electrophoresis. cDNA was synthesized using the RT kit (cat. no. 6110A; Takara Biotechnology Co., Ltd.) following to the manufacturer's instructions. qPCR was performed using SYBR Premix Ex Taq (cat. no. RR820A; Takara Biotechnology Co., Ltd.) following the manufacturer's instructions. PCR conditions were as follows: 95˚C for 5 min, followed by 30 cycles at 95˚C for 30 sec, 58˚C for 20 sec and 72˚C for 20 sec. All experiments were performed thrice. GADPH was used as a housekeeping gene. Gene expression was quantified relative to GAPDH expression amplified in the same sample, and gene expression was analyzed using the 2-ΔΔCq method (11). Primers used for the real-time qPCR assay are listed in Table I.

Table I

Primer sequences used in the study.

Table I

Primer sequences used in the study.

Target geneSequence (5'-3')Accession no.
Bax XM_015458140
     Forward CTTTTGCTTCAGGGTTTCA 
     Reverse GCTCAGCTTCTTGGTGGAT 
Caspase 3 XM_010820245
     Forward CCGAGGAGGAGACAGGATGC 
     Reverse CAGGCCATGCCAGTATTTTCG 
Bcl-2 NM_001166486.1
     Forward CATGTGTGTGGAGAGCGTCA 
     Reverse TACAGCTCCACAAAGGCGTC 
LC3B NM-001001169.1
     Forward CCGACTTATCCGAGAGCAGC 
     Reverse TGAGCTGTAAGCGCCTTCTT 
p62 NM-176641.1
     Forward GGGAACTTCAGCCCCTTCAA 
     Reverse ATGGTGTGGTGGTTGTTGGT 
Beclin1 NM_001033627.2
     Forward TGGACACGAGCTTCAAGATTCTGG 
     Reverse CCTCCTGGGTCTCTCCTGGTTTC 
SIRT5 NM_001034295.2
     Forward GATTTGCCTAACAATGGCTC 
     Reverse GGTTTGGAGAAAACCTGGA 
GAPDH NM_001034034.2
     Forward GATGGTGAAGGTCGGAGTGAAC 
     Reverse GTCATTGATGGCGACGATGT 

[i] LC3B, light chain 3β; SIRT5, sirtuin 5.

Western blot analysis

Total protein was extracted from cells in each cell group using RIPA lysis buffer (Thermo Fisher Scientific, Inc.). The protein concentration was determined using a BCA kit (cat. no. BCA01; Beijing Dingguo Changsheng Biotechnology Co., Ltd.). Next, 5X SDS loading buffer (Beijing Dingguo Changsheng Biotechnology Co., Ltd.) was added to the extracted proteins, which were then denatured at 99˚C for 10 min. The proteins (24 µg/lane) were separated by on 10% gels using SDS-PAGE and finally transferred to polyvinylidene fluoride (PVDF) membranes (EMD Millipore). The membranes were then blocked with Tris-buffered saline containing Tween-20 (TBST) with 5% skimmed milk for 1 h and incubated with the corresponding antibodies overnight at 4˚C. The PVDF membranes were washed with TBST for 30 min and incubated with horseradish peroxidase (HRP)-conjugated anti-IgG antibodies for 2 h at room temperature. Finally, the visualized protein bands were detected under a developer using enhanced chemiluminescence reagent (EMD Millipore), and ImageJ software 1.4.3.67 (National Institutes of Health) was used to analyze the grayscale values of the protein bands and calculate the relative expression of proteins in each group. Mouse anti-Bcl-2 antibody (cat. no. bsm-33047M; 1:500 dilution), rabbit anti-Bax antibody (cat. no. bs-0127R; 1:500), rabbit anti-β-actin antibody (cat. no. bs-33036M; 1:1,000), rabbit anti-Caspase-3 antibody (cat. no. bs-0081R; 1:500) were purchased from Beijing Bioss Technology Co., Ltd. Rabbit anti-light chain 3β (LC3B) antibody (cat. no. ab48394; 1:1,000 dilution), rabbit-anti-p62 antibody (cat. no. ab101266; 1:1,000) were purchased from Abcam. Rabbit anti-Beclin1 antibody (cat. no. AP0769; 1:500) and rabbit anti-SIRT5 antibody (cat. no. BS91247; 1:500) were purchased from Bioworld Technology, Inc. Goat anti-mouse IgG (H+L) (cat. no. RGAM001; 1:5,000) and goat anti-rabbit IgG (H+L) (cat. no. SA00001-2; 1:5,000) were purchased from Proteintech Group, Inc.

TEM

Regarding the analysis of autophagic vesicle formation, TEM is the gold standard for evaluating autophagic activity (11). First, the cells were digested with trypsin and isolated. Next, the cells were fixed with electron microscope fixative and then fixed with 1% ozonated acid for 2 h, at room tempreture. After dehydration, permeabilisation and embedding, ultrathin sections were observed and analyzed in representative areas by TEM (HT7700; Hitachi).

Flow cytometric analysis

Flow cytometry was performed to analyze the apoptotic ratio. In brief, cells were cultured under the aforementioned conditions. Subsequently, they were double-stained with Annexin V FITC/PI, which had been obtained from Yisheng Biotechnology Co., Ltd. Next, cells were analyzed using a flow cytometer according to the manufacturer's instructions. All experiments were performed at least in triplicate. The apoptosis ratio was detected by flow cytometry (CytoFLEX; Beckman Coulter) and calculated with the help of the CytExpert software (11).

Biochemical assays

The cells were lysed and centrifuged. Subsequently, the supernatant was collected. The protein concentration was determined using the bicinchoninic acid protein assay kit (Abcam; cat. no. ab102536). The NH3 content in the cell culture medium was determined using an NH3 assay kit (Sigma-Aldrich; Merck KGaA; cat. no. AA0100) following the manufacturer's protocol. The content of glutamate, GLS activity and the ADP/ATP ratio in the cells were determined using relevant kits, including glutamate measurement kit (Nanjing Jiancheng Bioengineering Institute; cat. no. A074-1-1), GLS test kit (Nanjing Jiancheng Bioengineering Institute; cat. no. A124-1-1) and ADP/ATP ratio assay kit (Sigma-Aldrich; Merck KGaA; cat. no. MAK135). The above kits were used according to the manufacturers' specifications. All assays were performed in triplicates.

Statistical analysis

All experiments were performed at least in triplicates and quantitative data were presented as the mean ± standard deviation. GraphPad Prism software (version 6.01; GraphPad; Dotmatics) was used for statistical analysis. Differences among multiple groups were calculated using one-way ANOVA followed by post-hoc Bonferroni's correction. P<0.05 was considered to indicate a statistically significant difference.

Results

SIRT5 expression in stably transfected cell lines

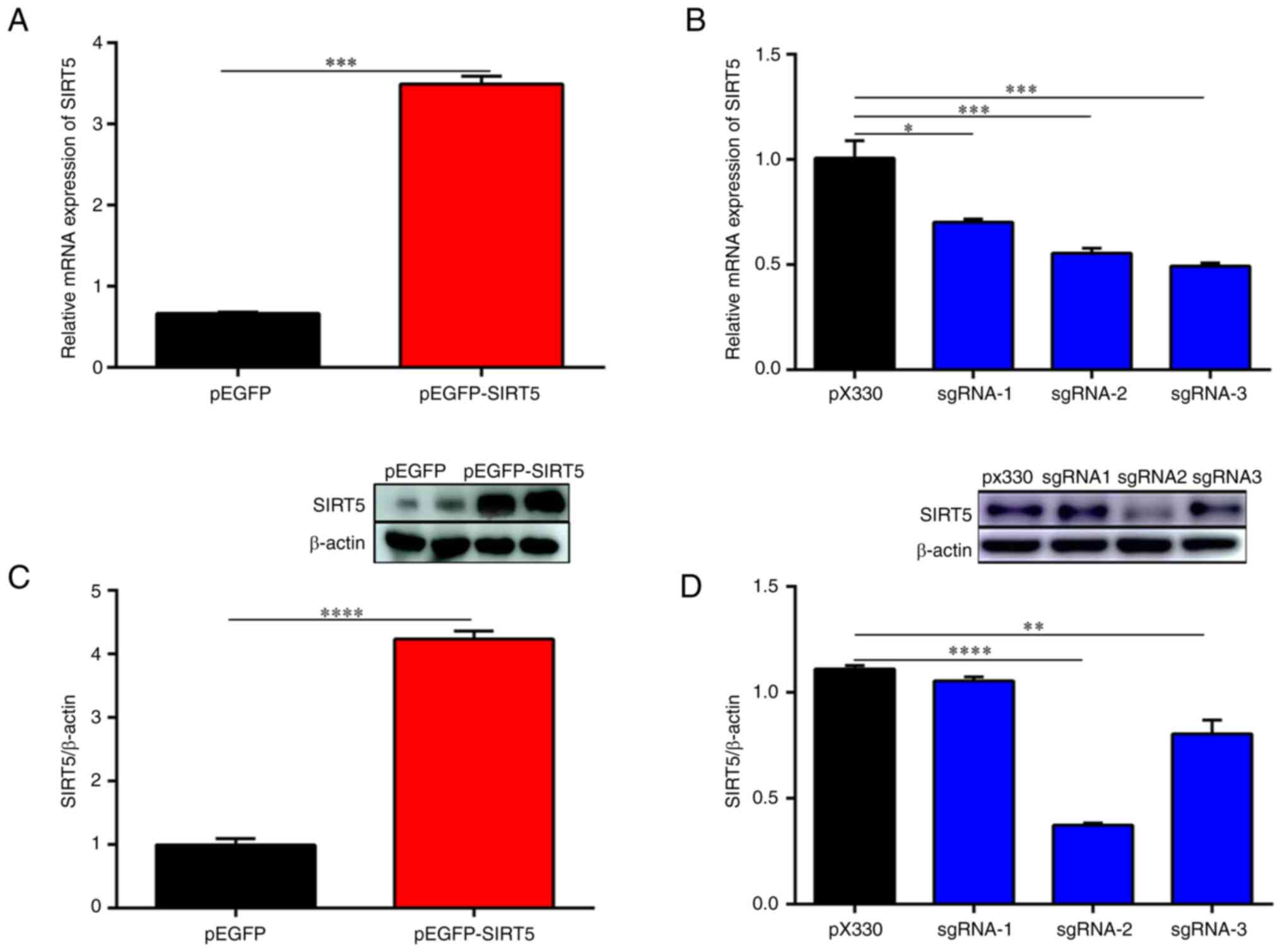
The fluorescence intensity in MAC-T cells was observed under a fluorescence microscope to confirm successful transfection. As indicated in Fig. S1A, no fluorescence was present in non-transfected MAC-T cells. However, fluorescence was observed in cells transfected with the pEGFP-N1 vector and the pEGFP-SIRT5 vector (Fig. S1B and C). Furthermore, in Fig. 1, the expression of SIRT5 mRNA and protein in SIRT5+/+ cells was increased compared with that in MAC-T cells (Fig. 1A and C), while the expression of SIRT5 mRNA and protein in SIRT5-/- cells was significantly decreased (Fig. 1B and D). Specifically, the mRNA and protein expression levels of SIRT5 in the pX330-sgRNA-SIRT5-transfected cells were significantly reduced, indicating that pX330-sgRNA-SIRT5 vectors efficiently knocked down SIRT5 in MAC-T cells (Fig. 1B and D). Furthermore, the knockdown efficiency of pX330-sgRNA-2-SIRT5 vector was high and the expression of SIRT5 decreased obviously (P<0.05). Therefore, in the subsequent experiments, the pX330-sgRNA-2-SIRT5 vector was used to transfect MAC-T cells to obtain SIRT5-/- cells. In addition, MC3482 was adopted as a specific inhibitor of SIRT5 to treat MAC-T cells. As indicated in Fig. 2, MC3482 at 20 mM inhibited the expression of SIRT5 (Fig. 2D, H and K).

Figure 1

Expression of SIRT5 in stably transfected cell lines. (A and B) The mRNA expression of SIRT5 in (A) cells transfected with SIRT5 overexpression vector and (B) cells with SIRT5 knockdown was detected by reverse transcription-quantitative PCR. (C and D) The expression of SIRT5 in (C) cells transfected with SIRT5 overexpression vector and (D) cells with SIRT5 knockdown was detected by western blot. *P<0.05, **P<0.01, ***P<0.001, ****P<0.0001 vs. pEGFP or pX330. pEGFP, plasmid expressing enhanced green fluorescence protein (control); SIRT5, sirtuin 5; sgRNA, single guide RNA.

Figure 2

Autophagic markers and SIRT5 expression in cells of different groups. Reverse transcription-quantitative PCR results: (A) LC3B, (B) Beclin1, (C) p62 and (D) SIRT5. Western blotting results: (E and I) LC3II/I, (F and J) Beclin1, (G and K) p62, and (H and K) SIRT5. In the CT group, the MAC-T cells were cultured with basal medium for 12 h. In the SO group, the SIRT5+/+ cells were cultured with basal medium for 12 h. In the SD group, the SIRT5-/- cells were cultured with basal medium for 12 h. In the MC group, MAC-T cells were incubated with 20 µM MC3482 for 12 h. *P<0.05, **P<0.01, ***P<0.001, ****P<0.0001 vs. CT group. LC3B, light chain 3β; SIRT5, sirtuin 5.

SIRT5 inhibits autophagy and apoptosis in MAC-T cells

There are numerous similarities between autophagy and apoptosis, e.g. both of them can cause cell death. Furthermore, a variety of autophagy-related proteins are involved in cell apoptosis (33). Substantial evidence demonstrated that the SIRT family participates in cell autophagy and apoptosis (34-36). Accumulating studies illustrated that SIRT5 regulates autophagy and apoptosis in cancer cells (20,21). Autophagy and mitophagy increased in SIRT5-silenced cells and similar results were also observed in MDA-MB-231 and C2C12 cells treated with MC3482. Of note, autophagy and mitophagy decreased in SIRT5-overexpressing cells (25). Furthermore, SIRT5 promoted autophagy and maintained the balance of autophagy and apoptosis (21). However, the effects of SIRT5 on autophagy and apoptosis in bovine mammary epithelial cells have remained elusive. Thus, in the present study, the effect of SIRT5 on MAC-T-cell autophagy and apoptosis was examined.

TEM observation was adopted to display the autophagy process initially. As shown in Fig. 3, an accumulation of autophagosomes and autolysosomes was present in SIRT5-silenced cells (SD group) and in MC3482-treated MAC-T cells (MC group), compared with cells in the CT and SO groups (SIRT5+/+ cells). Next, the levels of the autophagic markers LC3 and Beclin1 and the autophagy flux marker SQSTM1/p62 were also determined. The levels of LC3B and Beclin1 increased and those of SQSTM1/p62 decreased in SIRT5-/- cells (SD group) as compared with the CT group (Fig. 2). Again, a similar increase in LC3 and Beclin1 and decrease in SQSTM1/p62 were present in MAC-T cells treated with MC3482 (Fig. 2). However, SIRT5 overexpression decreased the levels of LC3 and Beclin1, while increasing the levels of SQSTM1/p62 in the SO group (Fig. 2). All of these results preliminarily proved that SIRT5 inhibits autophagy in MAC-T cells.

Figure 3

Effect of SIRT5 on autophagy of MAC-T cells by transmission electron microscopy observation. The CT group shows some autolysosomes. Compared with the CT group, the SO group shows a small number of autolysosomes, the MC and SD groups show more autolysosomes [magnification, x1,200 (upper row), x5,000 (middle row) and x12,000 (bottom row); the red arrows point at the autolysosomes]. In the CT group, the MAC-T cells were cultured with basal medium for 12 h. In the SO group, the SIRT5+/+ cells were cultured with basal medium for 12 h. In the SD group, the SIRT5-/- cells were cultured with basal medium for 12 h. In the MC group, MAC-T cells were incubated with 20 µM MC3482 for 12 h. SIRT5, sirtuin 5.

In sequence, the apoptotic role of SIRT5 in MAC-T cells was evaluated. The flow cytometry results revealed that the number of cells with positive fluorescence staining increased in SIRT5-/- cells and MAC-T cells treated with MC3482, indicating a higher rate of apoptosis than that in the CT and SO groups (Fig. 4). At the same time, the expression levels of the proapoptotic regulatory factor Bax, the apoptosis executive factor Caspase-3, as well as the anti-apoptotic factor Bcl-2 were also determined. Compared with cells in the CT group and SO group, the mRNA and protein expression levels of Bax and caspase-3 in SIRT5-/- cells and MAC-T cells treated with MC3482 increased significantly, while the mRNA and protein levels of Bcl-2 decreased significantly (Fig. 5). However, compared with those in the CT group, the mRNA and protein expression levels of Bax and caspase-3 in the SIRT5+/+ cells was significantly decreased, and the mRNA and protein levels of Bcl-2 was significantly increased (Fig. 5). Hence, the aforementioned results suggested that SIRT5 inhibited the apoptotic occurrence in MAC-T cells.

Figure 4

Flow cytometric detection of the apoptotic ratio of MAC-T cells. (A-D) Flow cytometry dot plots for the (A) CT group, (B) SO group, (C) MC group and (D) SD group. (E) The ratio of apoptotic cells (%). In the CT group, the MAC-T cells were cultured with basal medium for 12 h. In the SO group, the SIRT5+/+ cells were cultured with basal medium for 12 h. In the SD group, the SIRT5-/- cells were cultured with basal medium for 12 h. In the MC group, MAC-T cells were incubated with 20 µM MC3482 for 12 h. **P<0.01, ****P<0.0001 vs. CT group. SIRT5, sirtuin 5.

Figure 5

Effect of SIRT5 on apoptotic marker expression in MAC-T cells. Reverse transcription-quantitative PCR results: (A) Bax, (B) Caspase-3 and (C) Bcl-2. Western blot results: (D) Bax, (E) Caspase-3 and (F) Bcl-2. In the CT group, the MAC-T cells were cultured with basal medium for 12 h. In the SO group, the SIRT5+/+ cells were cultured with basal medium for 12 h. In the SD group, the SIRT5-/- cells were cultured with basal medium for 12 h. In the MC group, MAC-T cells were incubated with 20 µM MC3482 for 12 h. *P<0.05, **P<0.01, ***P<0.001 vs. CT group. SIRT5, sirtuin 5.

Ammonia levels decline in SIRT5-overexpressing and increase in SIRT5-silenced cells

Previous studies have found that the addition of exogenous NH4Cl-induced MAC-T-cell apoptosis and autophagy (11). NH3 in cells was mainly from glutamine catabolism. Research pointed out that SIRT5 regulates glutamine metabolism (25). However, SIRT5 was ubiquitously expressed (37). Therefore, in the present study, it was examined whether SIRT5 also participates in regulating NH3 levels in MAC-T cells, and ultimately affects apoptosis and autophagy of MAC-T cells induced by NH3. It was found that SIRT5 overexpression significantly reduced the NH3 concentration in the culture medium (P<0.01; Fig. 6A). On the contrary, SIRT5 knockdown obviously promoted NH3 accumulation compared to MAC-T cells (Fig. 6A). Furthermore, an elevation in NH3 levels was obtained when MAC-T cells were treated with MC3482, an inhibitor of SIRT5 (Fig. 6A). NH3 levels were further examined in SIRT5+/+, SIRT5-/- or MAC-T cells treated with MC3482, and combined with NH4Cl treatment as the donor of NH3. In Fig. 7, a decline in the content of NH3 appeared in SIRT5+/+ cells treated with NH4Cl, and a significant increase was present in SIRT5-/- cells treated with NH4Cl and MAC-T cells co-treated with MC3482 and NH4Cl (Fig. 7A). These results indicated that SIRT5 may reduce the generation of NH3 in MAC-T cells.

Figure 6

Effect of SIRT5 on ammonia release in MAC-T cells. (A) Concentration of NH3 in cells, (B) activity of GLS in cells, (C) content of glutamate in cells and (D) ratio of ADP/ATP. In the CT group, the MAC-T cells were cultured with basal medium for 12 h. In the SO group, the SIRT5+/+ cells were cultured with basal medium for 12 h. In the SD group, the SIRT5-/- cells were cultured with basal medium for 12 h. In the MC group, MAC-T cells were incubated with 20 µM MC3482 for 12 h. *P<0.05, **P<0.01, ***P<0.001, ****P<0.0001 vs. CT group. SIRT5, sirtuin 5; GLS, glutaminase.

Figure 7

Effect of SIRT5 on ammonia release in MAC-T cells treated with NH4Cl. (A) Concentration of NH3 in cells, (B) activity of GLS in cells and (C) content of glutamate in cells. In the CT group, the MAC-T cells were cultured with basal medium for 12 h. In the NC, SON and SDN groups, the MAC-T, SIRT5+/+ and SIRT5-/- cells were exposed to 4 mM NH4Cl for 12 h, respectively. In the MCN group, MAC-T cells were incubated with MC3482 (20 µM) for 30 min, and then the cells were treated with 4 mM NH4Cl for 12 h. *P<0.05, **P<0.01 vs. CT group, #P<0.05, ##P<0.01 vs. NC group. ns, not significant; SIRT5, sirtuin 5; GLS, glutaminase.

SIRT5 regulates the activity of GLS

Glutamine is a non-essential amino acid, which acts as a precursor for glutamate and NH3, and has a critical role in various tissues (38,39). Glutamine is transformed into glutamate and NH3 by the enzyme GLS in the mitochondria (40,41). Of note, a previous study reported that SIRT5 can desuccinylate GLS to regulate NH3 production in MDA-MB-231 and C2C12 cell lines, and further found that SIRT5 co-immunoprecipitates with GLS (25). The enzyme GLS has a mitochondrial localization and its functionally relevant structural domain was oriented towards the mitochondrial matrix, while SIRT5 was also located in the mitochondrial matrix (40). Hence, in the present study, the activity of GLS in MAC-T cells was measured to investigate whether SIRT5 regulates the activity of GLS to control NH3 production. To verify this point, MAC-T cells were either treated or untreated with MC3482, and the activity of GLS was then detected. Similarly, an increase in GLS levels in MC3482-treated MAC-T cells was observed (Fig. 6B). To demonstrate that SIRT5 may regulate GLS activity, the glutamate content in MAC-T cells was detected (Fig. 6B). Fig. 6C shows that glutamate levels were declined in SIRT5+/+ cells and enhanced in SIRT5-/- and MC3482-treated MAC-T cells. The above results indicated that SIRT5 inhibited the metabolism of glutamine in MAC-T cells, further reducing NH3 release in cells. It was found that a decrease in the content of NH3 and glutamate, as well as GLS activity, were present in SIRT5+/+ treated with NH4Cl, while a significant increase was observed in SIRT5-/- treated with NH4Cl (Fig. 7). Furthermore, the content of glutamate and GLS activity also increased significantly in MAC-T cells co-treated with MC3482 and NH4Cl (Fig. 7). This indicated that SIRT5 inhibited the metabolism of glutamine in MAC-T cells. In addition, the ratio of ADP/ATP was similar in SIRT5-/- and SIRT5 inhibitor-treated cells, and alleviation of ATP levels was more obvious in SIRT5-/- and SIRT5 inhibitor-treated cells (Fig. 6D). By contrast, ATP levels in SIRT5+/+ were enhanced (Fig. 6D). This indicated that the changes of cell energy may be involved in the NH3 production regulated by SIRT5.

SIRT5 regulates NH3-induced apoptosis and autophagy

Previous research by our group indicated that NH3 regulates the apoptotic and autophagic activity in bovine mammary epithelial cells via PI3K/Akt/mTOR signaling (11). As confirmed by the results of the present study, SIRT5 regulates the activity of GLS, and NH3 originated from glutaminolysis enhanced apoptosis and autophagy (11,42). It was further explored whether NH3 production in SIRT5+/+, SIRT5-/- or MC3482-treated MAC-T cells, and combined with NH4Cl treatment as the donor of NH3, is able to induce apoptosis and autophagy. NH3-stimulated autophagy is characteristic of MC3482-treated or SIRT5-/- cells with NH4Cl co-treatment, since LC3 and Beclin1 expression were significantly elevated, while in SIRT5+/+ cells, the opposite result was obtained, as LC3 and Beclin1 levels were significantly decreased with NH4Cl treatment in Fig. 8 (A, B, D, E and M). The expression of SQSTM1/p62 as a marker of autophagosomal cargo lysosomal degradation was also assessed. Degradation of SQSTM1/p62 was hindered in SIRT5-overexpressing cells, whereas it was not impaired in MC3482-treated or SIRT5-/- cells with NH4Cl co-treatment (Fig. 8C, F and M).

Figure 8

Effect of SIRT5 on autophagic and apoptotic marker expression in MAC-T cells induced by NH4Cl. Reverse transcription-quantitative PCR results: (A) LC3B, (B) Beclin1, (C) p62, (G) Bax, (H) Caspase-3 and (I) Bcl-2. Western blot results: (D and M) LC3II/I, (E and M) Beclin1, (F and M) p62, (J and M) Bax, (K and M) Caspase-3 and (L and M) Bcl-2. In the CT group, the MAC-T cells were cultured with basal medium for 12 h. In the NC, SON and SDN groups, the MAC-T, SIRT5+/+ and SIRT5-/- cells were exposed to 4 mM NH4Cl for 12 h, respectively. In the MCN group, MAC-T cells were incubated with MC3482 (20 µM) for 30 min, and then the cells were treated with 4 mM NH4Cl for 12 h. *P<0.05, **P<0.01, ***P<0.001 vs. CT group, #P<0.05, ##P<0.01, ###P<0.0001 vs. NC group. LC3B, light chain 3β; SIRT5, sirtuin 5.

In MAC-T cells, the number of cells with positive fluorescence staining in the SIRT5+/+ and NH4Cl co-treatment group (SON group) was reduced, which significantly reduced the number of cells with positive fluorescence staining in the MC3482 and NH4Cl co-treatment group (MCN group), while the SIRT5-/- and NH4Cl co-treatment group (SDN group) exhibited a significant enhancement of the apoptosis rate compared with the NH4Cl group (Fig. 9). Subsequently, apoptotic marker expression was also determined. Compared with the NH4Cl group, in the cells of the SIRT5+/+ and NH4Cl co-treatment group (SON group), the mRNA and protein expression of Bax and Caspase-3 decreased obviously (Fig. 8G, H, J, K and M), while the levels of Bcl-2 mRNA and protein increased significantly in the SON group (Fig. 8I, L and M). Of note, the protein levels of Bax and Caspase-3 in the MC3482 and NH4Cl co-treatment group (MCN group) and SIRT5-/- and NH4Cl co-treatment group (SDN group) were significantly increased, while Bcl-2 expression was significantly decreased (Fig. 8G-M). The expression of apoptosis-related factors also confirmed that SIRT5 inhibited the occurrence of MAC-T-cell apoptosis induced by NH4Cl.

Figure 9

Flow cytometric detection of the apoptotic ratio of MAC-T cells induced by NH4Cl. (A-E) Flow cytometry dot plots of (A) CT group, (B) NC group, (C) SON group, (D) MCN group and (E) SDN group). (F) Quantified ratio of apoptotic cells (%). ***P<0.001 vs. CT group, ##P<0.01, ###P<0.0001 vs. NC group. In the CT group, the MAC-T cells were cultured with basal medium for 12 h. In the NC, SON and SDN groups, the MAC-T, SIRT5+/+ and SIRT5-/- cells were exposed to 4 mM NH4Cl for 12 h, respectively. In the MCN group, MAC-T cells were incubated with MC3482 (20 µM) for 30 min, and then the cells were treated with 4 mM NH4Cl for 12 h. SIRT5, sirtuin 5.

PI3K/Akt/mTOR signaling is involved in SIRT5-regulated autophagy and apoptosis induced by NH3

PI3K/Akt/mTOR signaling participates in controlling cell proliferation, growth, differentiation, apoptosis, autophagy and metabolism (26,27). SIRT5 reportedly inhibited cancer cell growth, invasion and migration, as well as modulated inherent and acquired immunity via the PI3K/Akt pathway (28). The mTOR signal plays a critical role in regulating autophagy (29). The mTOR signal promotes glutamine uptake through GLS and accelerates the release of NH3 (30,31). A study demonstrated that NH3 relies on PI3K signaling to regulate mTOR activity, further affecting apoptosis and autophagy in mammary epithelial cells (11). In the present study, LY294002 (PI3K inhibitor) or Rapamycin (mTOR inhibitor) were used to treat SIRT5+/+ cells, and the apoptotic and autophagic markers were detected to clarify the mechanism of SIRT5 regulating apoptosis and autophagy induced by NH3 in MAC-T cells. As indicated in Fig. 9, the number of cells with positive fluorescence staining in the SIRT5+/+ and NH4Cl co-treatment group (SON group) was obviously lower than that in the NH4Cl group (NC group), showing that SIRT5 expression significantly decreased the rate of apoptosis. Of note, the addition of LY294002 or Rapamycin further decreased cell apoptosis, and the number of cells with positive fluorescence staining of apoptotic cells markedly declined and the apoptosis rate was notably reduced (Fig. 10). At the same time, LY294002 or Rapamycin treatment alleviated the increase in the expression of Bax and Caspase-3 caused by the co-treatment of SIRT5+/+ and NH4Cl, and enhanced the level of Bcl-2 mRNA and protein (Fig. 11). Similarly, in comparison with the SIRT5+/+ and NH4Cl co-treatment group, LY294002 or Rapamycin treatment led to a significant decline in the mRNA and protein expression of autophagy factor Beclin1, and p62 expression was obviously enhanced (Fig. 11). Unexpectedly, blocking the PI3K signal led to a significant increase in LC3 mRNA and protein expression, while blocking the mTOR signal led to the opposite effect on LC3 mRNA and protein expression (Fig. 11). These results indicated that PI3K/Akt/mTOR signaling has a certain role in SIRT5 regulating autophagy and apoptosis stimulated by NH3.

Figure 10

Flow cytometric detection of the apoptotic ratio of SIRT5+/+ cells treated with PI3K or mTOR inhibitor and NH4Cl. (A-C) Flow cytometry dot plots of (A) SON group, (B) SNL group and (C) SNR group. (D) Ratio of apoptotic cells (%). In the SON group, the SIRT5+/+ cells were exposed to 4 mM NH4Cl for 12 h. In the SNL and SNR groups, SIRT5+/+ cells were incubated with LY294002 (20 mM) or Rapamycin (10 µM) for 30 min, respectively, and then the cells were treated with 4 mM NH4Cl for 12 h. ∆∆P<0.01, ∆∆∆P<0.001 vs. SON group. SIRT5, sirtuin 5.

Figure 11

Apoptotic and autophagic marker expression in SIRT5+/+ cells treated with PI3K or mTOR inhibitor and NH4Cl. Reverse transcription-quantitative PCR results: (A) Bax, (B) Bcl-2, (C) Caspase-3, (G) Beclin1, (H) LC3B and (I) p62. Western blotting results: (D and M) Bax, (E and M) Bcl-2, (F and M) Caspase-3, (J and M) Beclin1, (K and M) LC3II/I and (L and M) p62. In the SON group, the SIRT5+/+ cells were exposed to 4 mM NH4Cl for 12 h. In the SNL and SNR groups, SIRT5+/+ cells were incubated with LY294002 (20 mM) or Rapamycin (10 µM) for 30 min, respectively, and then the cells were treated with 4 mM NH4Cl for 12 h. ∆P<0.05, ∆∆P<0.01, ∆∆∆P<0.001, ∆∆∆∆P<0.0001 vs. SON group. SIRT5, sirtuin 5; LC3B, light chain 3β.

Discussion

NH3, originating mainly from the deamination of amino acids and glutamine, is one of the important toxic components in blood and tissues, and may reduce the performance, immunity and antioxidant capacity, and affect bovine health (2,43). The NH3 released into the environment may damage sensitive ecosystems, causing acidification and decreasing species diversity. Numerous experiments have shown that elevated NH3 levels in vivo or in culture media induce cell apoptosis and oxidative stress (10,43). According to a previous report, 2.5 mM NH3 can induce autophagy in mouse skeletal muscle cells (44). Of note, NH3 originated from glutamine catalyzed by GLS also strongly induces autophagy in cancer cells (45,46). In a previous study, it was found that NH3 stimulated autophagy and apoptosis in bovine mammary epithelial cells (11).

SIRT5 has multiple enzymatic activities and is involved in various processes, such as apoptosis, autophagy and metabolism. Furthermore, SIRT5 regulates the production of NH3 in human breast cancer cells and mouse myoblast cells through mediating glutamine metabolism (25). Furthermore, SIRT5 can regulate GLS activity in HepG2 cells, which further controls glutamine metabolism to produce NH3 (47). In the present study, the NH3 and glutamate content, as well as GLS activity were detected in MAC-T cells with SIRT5 overexpression or knockdown, or treated by MC3482, to estimate the role of SIRT5 in NH3 production of bovine mammary epithelial cells. The results showed that SIRT5 was able to reduce NH3 production in MAC-T cells, decrease the content of glutamate and the activity of GLS, indicating that SIRT5 inhibited the metabolism of glutamine, and further reduced the release of NH3 in MAC-T cells. Of note, the expression of SIRT5 in the heart and cardiomyocytes of energy-deficient mice and ATP production in mitochondria decreased, while the AMP/ATP ratio increased, suggesting that SIRT5 has a critical role in maintaining energy balance (48). Compared to MAC-T cells, the ratio of ADP/ATP in SIRT5+/+ cells decreased, while the ratio of ADP/ATP increased in SIRT5-/- cells and MC3482-treated MAC-T cells. These results suggested that NH3 release regulated by SIRT5 was related to a change in energy balance.

Mitochondria are an important site of energy metabolism in the body. The extracellular protein Bcl-2 family death repressor, pro-apoptotic member Bax is important in the regulation of apoptosis (49). The Bcl-2/Bax ratio gradually decreases in cell apoptosis (50). In addition, cytochrome C, which initiates the mitochondrial apoptotic pathway, was excreted from mitochondria, further activating Caspase-3(51). Studies have shown that a high Bax/Bcl-2 ratio was related to mitochondrial damage (52). Furthermore, NH3 may stimulate mitochondrial damage and apoptosis in MAC-T cells, as evidenced by the elevated Bax/Bcl-2 ratio in the NH3-treated group (53). Overexpression of SIRT5 can repair mitochondrial dysfunction, reduce Bcl-2 accumulation and slow down carcinogenic cell growth (54). In particular, SIRT5 inhibits the level of Caspase-3 lysis and the level of cytochrome C, further reducing cell apoptosis and mitochondrial damage (55). Furthermore, SIRT5 upregulates the level of Bcl-2 and Bcl-XL, and downregulates the content of Caspase-3, Caspase-7 and Bax during fatty acid-induced pancreatic β-cell apoptosis, exerting an anti-apoptotic effect (23). In the present experiments, anti-apoptotic Bcl-2 levels increased in SIRT5+/+ cells, while expression of the pro-apoptotic proteins Bax and Caspase-3 declined. At the same time, SIRT5-/- or inhibitor MC3482 treatment had the opposite effects. The above results verified that SIRT5 alleviated apoptosis occurrence in MAC-T cells. Furthermore, fluorescence observation of cell apoptosis again confirmed this point. In addition, it was also found that SIRT5 overexpression notably reduced the apoptosis factors Bax and Caspase-3 induced by NH4Cl at the mRNA and protein level, and enhanced Bcl-2 levels. The observations in the SIRT5 inhibitor and knockdown groups were just the opposite. The same results were also observed by fluorescence analysis of cell apoptosis. Taken together, the results demonstrated that SIRT5 reduced the apoptosis occurrence of MAC-T cells induced by NH4Cl.

Autophagy is important for maintaining the basic functions in cells, since it cleans up redundant protein materials and accumulated harmful material, which are aggregated in autophagosomes and degraded in lysosomes (56,57). Numerous documents have clarified that SIRTs have key roles in cancer and metastases processes by mediating inflammation, angiogenesis and epithelial-to-mesenchymal transition progression (58-60). SIRT5 mainly induces late autophagy and promotes cell proliferation (55). The NH3 production by glutamine deamination supports both basic autophagy and cell proliferation through autophagy or paracrine modes of action as an autophagy flux medium (42). LC3 participates in autophagosome formation and is often used as a marker factor for autophagy (61). p62 is also called SQSTM1, which is an ubiquitinated protein that binds to LC3II in autophagosomes. When autophagosomes and lysosomes are combined, SQSTM1 is continuously degraded under the enzymatic hydrolysis of lysosomes. Therefore, the level of autophagy activity is opposite to the expression of p62 (62,63). Beclin1 is an important member of the bilayer membrane structure of autophagosomes after the occurrence of autophagy. Hence, an increase in Beclin1 is the key initial stage in the development of autophagy (64). In the present study, it was found that SIRT5+/+ promoted the expression of p62 and reduced the expression of LC3B and Beclin1, while SIRT5-/- or inhibitor treatment produced the opposite result. By observing autophagic vesicles, there were far fewer autophagic vesicles in the SO group (SIRT5+/+ cells). More autophagic vesicles were found in the SD (SIRT5-/- cells) and the MC group (inhibitor treatment). The above results indicated that SIRT5 was able to inhibit autophagy in MAC-T cells. It was also identified that SIRT5 overexpression significantly reduced the expression of autophagy factors LC3B and Beclin1 induced by NH4Cl at the mRNA and protein levels, and upregulated the expression of p62. Adding inhibitors and SIRT5 knockdown had the opposite results. These findings indicated that SIRT5 inhibited the autophagy activity induced by NH4Cl in MAC-T cells.

The PI3K/Akt/mTOR signaling pathway was reported to be closely related to autophagy caused by poisoning (65). Of note, NH3 can depend on PI3K signaling to regulate mTOR activity (66). NH3 induces cardiac toxicity in pigs and activates autophagy via PI3K/Akt/mTOR signaling (67). NH3-mediated nephrotoxicity in pigs inhibited the PI3K/Akt/mTOR pathway and enhanced the secretion of inflammatory cytokines to induce autophagy and inflammation (68). Excess NH3 caused energy metabolism disorder to induce mitochondrial and autophagic damage through the AMPK/mTOR/unc-51 like autophagy activating kinase 1-Beclin1 pathway in chicken livers (69). NH3 exposure inhibited the Akt/mTOR pathway to accelerate autophagy through oxidative stress-mediated inflammation in the porcine hypothalamus (70). Other reports have demonstrated that PI3K/Akt/mTOR signaling was involved in breast tumor cell apoptosis and autophagy induced by the anticancer agent (71). A previous study by our group demonstrated that LY294002 or Rapamycin co-treatment with NH4Cl effectively inhibited apoptosis (11). Similarly, the results of the present study indicated that LY294002 or Rapamycin and NH4Cl produced an antagonistic effect, reducing cell autophagy. Taken together, NH4Cl and LY294002 or Rapamycin have a synergistic antagonistic effect, inhibiting the autophagy reaction of MAC-T cells. Furthermore, it has been demonstrated that NH3 may regulate the apoptosis and autophagic response of bovine mammary epithelial cells through the PI3K/Akt/mTOR signaling pathway (11). It is established that SIRT5 can promote autophagy in gastric cancer cells via AMPK/mTOR signaling pathway (72). However, the signaling pathways by which SIRT5 exerts its functions remain to be elucidated.

For the sake of clarifying the mechanism of SIRT5 regulating the apoptosis and autophagy induced by NH3 in MAC-T cells, NH4Cl was used to treat cells, combined with treatment by PI3K inhibitor LY294002 or mTOR inhibitor Rapamycin, respectively. The Annexin V FITC/PI results revealed that NH4Cl and SIRT5 knockdown or MC3482 co-treatment significantly increased the apoptotic activity in MAC-T cells, as a decrease in the apoptotic response was observed in the SON group, compared with that in the NC group. RT-qPCR and western blot detection of related apoptotic factors indicated that after the addition of inhibitors, SIRT5 overexpression in MAC-T cells led to a decrease in the expression of NH4Cl-induced apoptosis factors Bax and Caspase-3 and autophagy factors LC3B and Beclin1, and an increase in the expression of apoptosis factor Bcl-2 and autophagy factor p62. Of note, with the addition of LY294002 or Rapamycin, the number of cells with positive fluorescence staining markedly declined and the apoptosis rate, as well as Bax and Caspase-3 expression, were notably reduced, while the mRNA and protein levels of Bcl-2 were enhanced. Similarly, LY294002 or Rapamycin treatment led to a significant reduction of the mRNA and protein expression of autophagy factor Beclin1 and obviously enhanced p62 expression. These results suggested that the PI3K/Akt/mTOR signals have a certain role in SIRT5 regulating the autophagy and apoptosis stimulated by NH3. However, when blocking PI3K or the mTOR signal, LC3B mRNA expression and the LC3II/I ratio were inconsistent with the change of Beclin1. Unexpectedly, blocking the PI3K signal led to a significant increase in LC3 mRNA and protein expression, while blocking the mTOR signal led to the opposite effect on LC3 mRNA and protein expression. This raises a new question to further explore.

In addition, SIRT5 may regulate metabolism, autophagy, apoptosis and energy balance. SIRT5 can desuccinylate GLS to control NH3 release and further regulate autophagy activity (25). The above results suggested that the PI3K/Akt/mTOR signals may mediate the effect of SIRT5 on the apoptosis and autophagy induced by NH3 in MAC-T cells. Hence, a model of SIRT5 regulating the apoptosis and autophagy of MAC-T cells induced by NH3 was proposed, as shown in Fig. 12. The mTOR signal promotes GLS activity to increase glutamine uptake and accelerates the release of NH3 (30,31). NH3 relies on PI3K signaling to regulate mTOR activity, further affecting apoptosis and autophagy in mammary epithelial cells (11). In the present study, SIRT5 inhibited GLS activity, reduced NH3 release and further alleviated the apoptosis and autophagy induced by NH3 in MAC-T cells. Furthermore, SIRT5 regulated the apoptosis and autophagy induced by NH3 in MAC-T cells, depending on the PI3K/Akt/mTOR signals.

Figure 12

A model of SIRT5 regulating the apoptosis and autophagy of MAC-T cells treated with NH4Cl. The mTOR signal promotes GLS activity to increase glutamine uptake and accelerates the release of NH3 (30,31). Ammonia relies on the PI3K signaling to regulate mTOR activity, further affecting the apoptosis and autophagy in mammary epithelial cells (11). In the present study, SIRT5 inhibited GLS activity, reduced ammonia release and further alleviated the apoptosis and autophagy induced by ammonia in MAC-T cells. Furthermore, SIRT5 regulated the apoptosis and autophagy induced by ammonia in MAC-T cell, depending on PI3K/Akt/mTOR signaling. SIRT5, sirtuin 5; LC3B, light chain 3β; GLS, glutaminase; KG, ketoglutarate; Gln, glutamin; GLUD, glutamate dehydrogenase.

AMPK has a key role in the upregulation of catabolism and inactivation of anabolism, as an energy sensor in cells. Under various physiological and pathological conditions, AMPK can be phosphorylated by an upstream kinase and bind to AMP or ADP rather than ATP, leading to its activation. Activated AMPK can inhibit mTOR activity to further enhance autophagy (73). Of note, the present study indicated that SIRT5 was able to reduce the ADP/ATP ratio in cells. The above results provide us with new ideas: i) Whether SIRT5 alters ADP/ATP ratio to regulate NH3 release, and further to regulate cell apoptosis and autophagy via the AMPK/mTOR signaling pathway; ii) whether SIRT5 regulates GLS activity to participate in NH3 release through post-translational modifications; iii) whether SIRT5 regulates glutamate dehydrogenase activity to affect intracellular NH3 production; and iv) whether SIRT5 regulates glutamine metabolism based on the NH3 concentration to balance cell apoptosis and autophagic activity. The effect of ammonia on the physiological functions in dairy cows will be further explored thoroughly.

Supplementary Material

Fluorescence observation in MAC-T cells. (A) Non-transfected MAC-T cells, (B) MAC-T cells transfected with pEGFP-N1 vector and (C) MAC-T cells transfected with pEGFP-SIRT5 vector. Magnification, x40. pEGFP, plasmid expressing enhanced green fluorescence protein (control); SIRT5, sirtuin 5.

Acknowledgements

The authors would like to thank Dr Sun Ning, from the Core Facility and Technical Support, Electron Microscope Center of Henan University of Traditional Chinese Medicine (Zhengzhou, China) for providing help with TEM.

Funding

Funding: This work was supported by the National Natural Science Fund (grant no. 32172809). The funding agency had no role in the study design, data collection, interpretation or the decision to submit the work for publication.

Availability of data and materials

The data generated in the present study may be requested from the corresponding author.

Authors' contributions

HPL and YYW conceived and designed the experiments. JHH, LPF, HLY and SKG performed the experiments. JRD and GYL cultured the cells. XYZ and LYL treated the cells. KZ and SG drew the figures and designed the primers. GMZ and LQH performed data analyses. JHH, LPF, HPL and YYW interpreted the data and wrote the manuscript. All authors have read and approved the final manuscript. JHH and YYW confirm the authenticity of all the raw data.

Ethics approval and consent to participate

Not applicable.

Patient consent for publication

Not applicable.

Competing interests

The authors declare that they have no competing interests.

References

1 

Meng Z, Lin W, Zhang R, Han Z and Jia X: Summertime ambient ammonia and its effects on ammonium aerosol in urban Beijing, China. Sci Total Environ. 579:1521–1530. 2017.PubMed/NCBI View Article : Google Scholar

2 

Phillips CJ, Pines MK, Latter M, Muller T, Petherick JC, Norman ST and Gaughan JB: The physiological and behavioral responses of steers to gaseous ammonia in simulated long-distance transport by ship. J Anim Sci. 88:3579–3589. 2010.PubMed/NCBI View Article : Google Scholar

3 

Spinelli JB, Yoon H, Ringel AE, Jeanfavre S, Clish CB and Haigis MC: Metabolic recycling of ammonia via glutamate dehydrogenase supports breast cancer biomass. Science. 358:941–946. 2017.PubMed/NCBI View Article : Google Scholar

4 

Kappler M, Pabst U, Rot S, Taubert H, Wichmann H, Schubert J, Bache M, Weinholdt C, Immel UD, Grosse I, et al: Normoxic accumulation of HIF1α is associated with glutaminolysis. Clin Oral Investig. 21:211–224. 2017.PubMed/NCBI View Article : Google Scholar

5 

Murrow L and Debnath J: Autophagy as a stress-response and quality-control mechanism: Implications for cell injury and human disease. Annu Rev Pathol. 8:105–137. 2013.PubMed/NCBI View Article : Google Scholar

6 

Nixon RA: The role of autophagy in neurodegenerative disease. Nat Med. 19:983–997. 2013.PubMed/NCBI View Article : Google Scholar

7 

Cruz HJ, Freitas CM, Alves PM, Moreira JL and Carrondo MJ: Effects of ammonia and lactate on growth, metabolism, and productivity of BHK cells. Enzyme Microb Technol. 27:43–52. 2000.PubMed/NCBI View Article : Google Scholar

8 

Chen XY, Shao JZ, Xiang LX and Liu XM: Involvement of apoptosis in malathion-induced cytotoxicity in a grass carp (Ctenopharyngodon idellus) cell line. Comp Biochem Physiol C Toxicol Pharmacol. 142:36–45. 2006.PubMed/NCBI View Article : Google Scholar

9 

Gottlieb E, Armour SM, Harris MH and Thompson CB: Mitochondrial membrane potential regulates matrix configuration and cytochrome c release during apoptosis. Cell Death Differ. 10:709–717. 2003.PubMed/NCBI View Article : Google Scholar

10 

Wang F, Chen S, Jiang Y, Zhao Y, Sun L, Zheng B, Chen L, Liu Z, Zheng X, Yi K, et al: Effects of ammonia on apoptosis and oxidative stress in bovine mammary epithelial cells. Mutagenesis. 33:291–299. 2018.PubMed/NCBI View Article : Google Scholar

11 

Feng L, Liao H, Liu J, Xu C, Zhong K, Zhu H, Guo S, Guo Y, Han L, Li H and Wang Y: Inhibition of PI3K/Akt/mTOR pathway by ammonium chloride induced apoptosis and autophagy in MAC-T cell. Res Vet Sci. 136:622–630. 2021.PubMed/NCBI View Article : Google Scholar

12 

Zhu S, Dong Z, Ke X, Hou J, Zhao E, Zhang K, Wang F, Yang L, Xiang Z and Cui H: The roles of sirtuins family in cell metabolism during tumor development. Semin Cancer Biol. 57:59–71. 2019.PubMed/NCBI View Article : Google Scholar

13 

Nishida Y, Rardin MJ, Carrico C, He W, Sahu AK, Gut P, Najjar R, Fitch M, Hellerstein M, Gibson BW and Verdin E: SIRT5 regulates both cytosolic and mitochondrial protein malonylation with glycolysis as a major target. Mol Cell. 59:321–332. 2015.PubMed/NCBI View Article : Google Scholar

14 

Park J, Chen Y, Tishkoff DX, Peng C, Tan M, Dai L, Xie Z, Zhang Y, Zwaans BM, Skinner ME, et al: SIRT5-mediated lysine desuccinylation impacts diverse metabolic pathways. Mol Cell. 50:919–930. 2013.PubMed/NCBI View Article : Google Scholar

15 

Tan M, Peng C, Anderson KA, Chhoy P, Xie Z, Dai L, Park J, Chen Y, Huang H, Zhang Y, et al: Lysine glutarylation is a protein posttranslational modification regulated by SIRT5. Cell Metab. 19:605–617. 2014.PubMed/NCBI View Article : Google Scholar

16 

Kumar S and Lombard DB: Functions of the sirtuin deacylase SIRT5 in normal physiology and pathobiology. Crit Rev Biochem Mol Biol. 53:311–334. 2018.PubMed/NCBI View Article : Google Scholar

17 

Fabbrizi E, Fiorentino F, Carafa V, Altucci L, Mai A and Rotili D: Emerging roles of SIRT5 in metabolism, cancer, and SARS-CoV-2 infection. Cells. 12(852)2023.PubMed/NCBI View Article : Google Scholar

18 

Rardin MJ, He W, Nishida Y, Newman JC, Carrico C, Danielson SR, Guo A, Gut P, Sahu AK, Li B, et al: SIRT5 regulates the mitochondrial lysine succinylome and metabolic networks. Cell Metab. 18:920–933. 2013.PubMed/NCBI View Article : Google Scholar

19 

Lin ZF, Xu HB, Wang JY, Lin Q, Ruan Z, Liu FB, Jin W, Huang HH and Chen X: SIRT5 desuccinylates and activates SOD1 to eliminate ROS. Biochem Biophys Res Commun. 441:191–195. 2013.PubMed/NCBI View Article : Google Scholar

20 

Shi L, Yan H, An S, Shen M, Jia W, Zhang R, Zhao L, Huang G and Liu J: SIRT5-mediated deacetylation of LDHB promotes autophagy and tumorigenesis in colorectal cancer. Mol Oncol. 13:358–375. 2019.PubMed/NCBI View Article : Google Scholar

21 

Gu W, Qian Q, Xu Y, Xu X, Zhang L, He S and Li D: SIRT5 regulates autophagy and apoptosis in gastric cancer cells. J Int Med Res. 49(300060520986355)2021.PubMed/NCBI View Article : Google Scholar

22 

Garva R, Thepmalee C, Yasamut U, Sudsaward S, Guazzelli A, Rajendran R, Tongmuang N, Khunchai S, Meysami P, Limjindaporn T, et al: Sirtuin family members selectively regulate autophagy in osteosarcoma and mesothelioma cells in response to cellular stress. Front Oncol. 9(949)2019.PubMed/NCBI View Article : Google Scholar

23 

Wang Y, Liu Q, Huan Y, Li R, Li C, Sun S, Guo N, Yang M, Liu S and Shen Z: Sirtuin 5 overexpression attenuates glucolipotoxicity-induced pancreatic β cells apoptosis and dysfunction. Exp Cell Res. 371:205–213. 2018.PubMed/NCBI View Article : Google Scholar

24 

Cantó C, Jiang LQ, Deshmukh AS, Mataki C, Coste A, Lagouge M, Zierath JR and Auwerx J: Interdependence of AMPK and SIRT1 for metabolic adaptation to fasting and exercise in skeletal muscle. Cell Metab. 11:213–219. 2010.PubMed/NCBI View Article : Google Scholar

25 

Polletta L, Vernucci E, Carnevale I, Arcangeli T, Rotili D, Palmerio S, Steegborn C, Nowak T, Schutkowski M, Pellegrini L, et al: SIRT5 regulation of ammonia-induced autophagy and mitophagy. Autophagy. 11:253–270. 2015.PubMed/NCBI View Article : Google Scholar

26 

Manning BD and Toker A: AKT/PKB signaling: Navigating the network. Cell. 169:381–405. 2017.PubMed/NCBI View Article : Google Scholar

27 

Zhang C, He X, Sheng Y, Xu J, Yang C, Zheng S, Liu J, Li H, Ge J, Yang M, et al: Allicin regulates energy homeostasis through brown adipose tissue. iScience. 23(101113)2020.PubMed/NCBI View Article : Google Scholar

28 

Fiorentino F, Mautone N, Menna M, D'Acunzo F, Mai A and Rotili D: Sirtuin modulators: past, present, and future perspectives. Future Med Chem. 14:915–939. 2022.PubMed/NCBI View Article : Google Scholar

29 

Caccamo A, Majumder S, Richardson A, Strong R and Oddo S: Molecular interplay between mammalian target of rapamycin (mTOR), amyloid-beta, and Tau: Effects on cognitive impairments. J Biol Chem. 285:13107–13120. 2010.PubMed/NCBI View Article : Google Scholar

30 

Csibi A, Fendt SM, Li C, Poulogiannis G, Choo AY, Chapski DJ, Jeong SM, Dempsey JM, Parkhitko A, Morrison T, et al: The mTORC1 pathway stimulates glutamine metabolism and cell proliferation by repressing SIRT4. Cell. 153:840–854. 2013.PubMed/NCBI View Article : Google Scholar

31 

Csibi A, Lee G, Yoon SO, Tong H, Ilter D, Elia I, Fendt SM, Roberts TM and Blenis J: The mTORC1/S6K1 pathway regulates glutamine metabolism through the eIF4B-dependent control of c-Myc translation. Curr Biol. 24:2274–2280. 2014.PubMed/NCBI View Article : Google Scholar

32 

Cheng A, Zhang Y, Mei H, Fang S, Ji P, Yang J, Yu L and Guo W: Construction of recombinant pEGFP-N1-hPer2 plasmid and its expression in osteosarcoma cells. Oncol Lett. 11:2768–2772. 2016.PubMed/NCBI View Article : Google Scholar

33 

Djavaheri-Mergny M, Maiuri MC and Kroemer G: Cross talk between apoptosis and autophagy by caspase-mediated cleavage of Beclin 1. Oncogene. 29:1717–1719. 2010.PubMed/NCBI View Article : Google Scholar

34 

Gu X, Han D, Chen W, Zhang L, Lin Q, Gao J, Fanning S and Han B: SIRT1-mediated FoxOs pathways protect against apoptosis by promoting autophagy in osteoblast-like MC3T3-E1 cells exposed to sodium fluoride. Oncotarget. 7:65218–65230. 2016.PubMed/NCBI View Article : Google Scholar

35 

Zhang S, Jiang S, Wang H, Di W, Deng C, Jin Z, Yi W, Xiao X, Nie Y and Yang Y: SIRT6 protects against hepatic ischemia/reperfusion injury by inhibiting apoptosis and autophagy related cell death. Free Radic Biol Med. 115:18–30. 2018.PubMed/NCBI View Article : Google Scholar

36 

Xu D, Jiang X, He H, Liu D, Yang L, Chen H, Wu L, Geng G and Li Q: SIRT2 functions in aging, autophagy, and apoptosis in post-maturation bovine oocytes. Life Sci. 232(116639)2019.PubMed/NCBI View Article : Google Scholar

37 

Nakagawa T, Lomb DJ, Haigis MC and Guarente L: SIRT5 deacetylates carbamoyl phosphate synthetase 1 and regulates the urea cycle. Cell. 137:560–570. 2009.PubMed/NCBI View Article : Google Scholar

38 

Rama Rao KV and Norenberg MD: Glutamine in the pathogenesis of hepatic encephalopathy: The trojan horse hypothesis revisited. Neurochem Res. 39:593–598. 2014.PubMed/NCBI View Article : Google Scholar

39 

Wilkinson DJ, Smeeton NJ and Watt PW: Ammonia metabolism, the brain and fatigue; revisiting the link. Prog Neurobiol. 91:200–219. 2010.PubMed/NCBI View Article : Google Scholar

40 

Aledo JC, de Pedro E, Gómez-Fabre PM, Núñez de Castro I and Márquez J: Submitochondrial localization and membrane topography of Ehrlich ascitic tumour cell glutaminase. Biochim Biophys Acta. 1323:173–184. 1997.PubMed/NCBI View Article : Google Scholar

41 

Katt WP and Cerione RA: Glutaminase regulation in cancer cells: A druggable chain of events. Drug Discov Today. 19:450–457. 2014.PubMed/NCBI View Article : Google Scholar

42 

Eng CH, Yu K, Lucas J, White E and Abraham RT: Ammonia derived from glutaminolysis is a diffusible regulator of autophagy. Sci Signal. 3(ra31)2010.PubMed/NCBI View Article : Google Scholar

43 

Visek WJ: Ammonia: Its effects on biological systems, metabolic hormones, and reproduction. J Dairy Sci. 67:481–498. 1984.PubMed/NCBI View Article : Google Scholar

44 

Qiu J, Tsien C, Thapalaya S, Narayanan A, Weihl CC, Ching JK, Eghtesad B, Singh K, Fu X, Dubyak G, et al: Hyperammonemia-mediated autophagy in skeletal muscle contributes to sarcopenia of cirrhosis. Am J Physiol Endocrinol Metab. 303:E983–E993. 2012.PubMed/NCBI View Article : Google Scholar

45 

Tooze SA and Dikic I: Autophagy captures the nobel prize. Cell. 167:1433–1435. 2016.PubMed/NCBI View Article : Google Scholar

46 

Anding AL and Baehrecke EH: Cleaning house: Selective autophagy of organelles. Dev Cell. 41:10–22. 2017.PubMed/NCBI View Article : Google Scholar

47 

Greene KS, Lukey MJ, Wang X, Blank B, Druso JE, Lin MJ, Stalnecker CA, Zhang C, Negrón Abril Y, Erickson JW, et al: SIRT5 stabilizes mitochondrial glutaminase and supports breast cancer tumorigenesis. Proc Natl Acad Sci USA. 116:26625–26632. 2019.PubMed/NCBI View Article : Google Scholar

48 

Li Z, Ji X, Wang W, Liu J, Liang X, Wu H, Liu J, Eggert US, Liu Q and Zhang X: Ammonia induces autophagy through dopamine receptor D3 and mTOR. PLoS One. 11(e0153526)2016.PubMed/NCBI View Article : Google Scholar

49 

Motyl T, Gajkowska B, Zarzyńska J, Gajewska M and Lamparska-Przybysz M: Apoptosis and autophagy in mammary gland remodeling and breast cancer chemotherapy. J Physiol Pharmacol. 57 (Suppl 7):S17–S32. 2006.PubMed/NCBI

50 

Gao CF, Ren S, Zhang L, Nakajima T, Ichinose S, Hara T, Koike K and Tsuchida N: Caspase-dependent cytosolic release of cytochrome c and membrane translocation of Bax in p53-induced apoptosis. Exp Cell Res. 265:145–151. 2001.PubMed/NCBI View Article : Google Scholar

51 

Ding HF and Fisher DE: p53, caspase 8, and regulation of apoptosis after ionizing radiation. J Pediatr Hematol Oncol. 23:185–188. 2001.PubMed/NCBI View Article : Google Scholar

52 

Cory S and Adams JM: The Bcl2 family: Regulators of the cellular life-or-death switch. Nat Rev Cancer. 2:647–656. 2002.PubMed/NCBI View Article : Google Scholar

53 

Wang F, Zhao Y, Chen S, Chen L, Sun L, Cao M, Li C and Zhou X: Astragaloside IV alleviates ammonia-induced apoptosis and oxidative stress in bovine mammary epithelial cells. Int J Mol Sci. 20(600)2019.PubMed/NCBI View Article : Google Scholar

54 

Zhang M, Wu J, Sun R, Tao X, Wang X, Kang Q, Wang H, Zhang L, Liu P, Zhang J, et al: SIRT5 deficiency suppresses mitochondrial ATP production and promotes AMPK activation in response to energy stress. PLoS One. 14(e0211796)2019.PubMed/NCBI View Article : Google Scholar

55 

Li W, Yang Y, Li Y, Zhao Y and Jiang H: Sirt5 attenuates cisplatin-induced acute kidney injury through regulation of Nrf2/HO-1 and Bcl-2. Biomed Res Int. 2019(4745132)2019.PubMed/NCBI View Article : Google Scholar

56 

Madrigal-Matute J and Cuervo AM: Regulation of liver metabolism by autophagy. Gastroenterology. 150:328–339. 2016.PubMed/NCBI View Article : Google Scholar

57 

Menzies FM, Fleming A and Rubinsztein DC: Compromised autophagy and neurodegenerative diseases. Nat Rev Neurosci. 16:345–357. 2015.PubMed/NCBI View Article : Google Scholar

58 

Yeung F, Hoberg JE, Ramsey CS, Keller MD, Jones DR, Frye RA and Mayo MW: Modulation of NF-kappaB-dependent transcription and cell survival by the SIRT1 deacetylase. EMBO J. 23:2369–2380. 2004.PubMed/NCBI View Article : Google Scholar

59 

Guarani V, Deflorian G, Franco CA, Krüger M, Phng LK, Bentley K, Toussaint L, Dequiedt F, Mostoslavsky R, Schmidt MHH, et al: Acetylation-dependent regulation of endothelial Notch signalling by the SIRT1 deacetylase. Nature. 473:234–238. 2011.PubMed/NCBI View Article : Google Scholar

60 

Malik S, Villanova L, Tanaka S, Aonuma M, Roy N, Berber E, Pollack JR, Michishita-Kioi E and Chua KF: SIRT7 inactivation reverses metastatic phenotypes in epithelial and mesenchymal tumors. Sci Re. 5(9841)2015.PubMed/NCBI View Article : Google Scholar

61 

Kihara A, Kabeya Y, Ohsumi Y and Yoshimori T: Beclin-phosphatidylinositol 3-kinase complex functions at the trans-Golgi network. EMBO Rep. 2:330–335. 2001.PubMed/NCBI View Article : Google Scholar

62 

Pankiv S, Clausen TH, Lamark T, Brech A, Bruun JA, Outzen H, Øvervatn A, Bjørkøy G and Johansen T: p62/SQSTM1 binds directly to Atg8/LC3 to facilitate degradation of ubiquitinated protein aggregates by autophagy. J Biol Chem. 282:24131–24145. 2007.PubMed/NCBI View Article : Google Scholar

63 

Lamark T, Svenning S and Johansen T: Regulation of selective autophagy: The p62/SQSTM1 paradigm. Essays Biochem. 61:609–624. 2017.PubMed/NCBI View Article : Google Scholar

64 

Zhong Y, Wang QJ and Yue Z: Atg14L and rubicon: Yin and yang of Beclin 1-mediated autophagy control. Autophagy. 5:890–891. 2009.PubMed/NCBI View Article : Google Scholar

65 

Huang W, Cao Z, Zhang J, Ji Q and Li Y: Aflatoxin B1 promotes autophagy associated with oxidative stress-related PI3K/AKT/mTOR signaling pathway in mice testis. Environ Pollut. 255(113317)2019.PubMed/NCBI View Article : Google Scholar

66 

Merhi A, Delrée P and Marini AM: The metabolic waste ammonium regulates mTORC2 and mTORC1 signaling. Sci Rep. 7(44602)2017.PubMed/NCBI View Article : Google Scholar

67 

Cheng Z, Shu Y, Li X, Li Y, Zhou S and Liu H: Evaluation of potential cardiotoxicity of ammonia: L-selenomethionine inhibits ammonia-induced cardiac autophagy by activating the PI3K/AKT/mTOR signaling pathway. Ecotoxicol Environ Saf. 233(113304)2022.PubMed/NCBI View Article : Google Scholar

68 

Han Q, Wang A, Fu Q, Zhou S, Bao J and Xing H: Protective role of selenium on ammonia-mediated nephrotoxicity via PI3K/AKT/mTOR pathway: Crosstalk between autophagy and cytokine release. Ecotoxicol Environ Saf. 242(113918)2022.PubMed/NCBI View Article : Google Scholar

69 

Li Z, Miao Z, Ding L, Teng X and Bao J: Energy metabolism disorder mediated ammonia gas-induced autophagy via AMPK/mTOR/ULK1-Beclin1 pathway in chicken livers. Ecotoxicol Environ Saf. 217(112219)2021.PubMed/NCBI View Article : Google Scholar

70 

Wang J, Wang J, Li Y, Han Q, Wang Y, Liu H and Bao J: Organic selenium alleviates ammonia-mediated abnormal autophagy by regulating inflammatory pathways and the Keap1/Nrf2 axis in the hypothalamus of finishing pigs. Biol Trace Elem Res. 201:3812–3824. 2023.PubMed/NCBI View Article : Google Scholar

71 

Wei T, Xiaojun X and Peilong C: Magnoflorine improves sensitivity to doxorubicin (DOX) of breast cancer cells via inducing apoptosis and autophagy through AKT/mTOR and p38 signaling pathways. Biomed Pharmacother. 121(109139)2020.PubMed/NCBI View Article : Google Scholar

72 

Hong J, Mei C, Raza SHA, Khan R, Cheng G and Zan L: SIRT5 inhibits bovine preadipocyte differentiation and lipid deposition by activating AMPK and repressing MAPK signal pathways. Genomics. 112:1065–1076. 2020.PubMed/NCBI View Article : Google Scholar

73 

Li Y and Chen Y: AMPK and autophagy. Adv Exp Med Biol. 1206:85–108. 2019.PubMed/NCBI View Article : Google Scholar

Related Articles

  • Abstract
  • View
  • Download
  • Twitter
Copy and paste a formatted citation
Spandidos Publications style
He J, Feng L, Yang H, Gao S, Dong J, Lu G, Liu L, Zhang X, Zhong K, Guo S, Guo S, et al: Sirtuin 5 alleviates apoptosis and autophagy stimulated by ammonium chloride in bovine mammary epithelial cells. Exp Ther Med 28: 295, 2024.
APA
He, J., Feng, L., Yang, H., Gao, S., Dong, J., Lu, G. ... Wang, Y. (2024). Sirtuin 5 alleviates apoptosis and autophagy stimulated by ammonium chloride in bovine mammary epithelial cells. Experimental and Therapeutic Medicine, 28, 295. https://doi.org/10.3892/etm.2024.12584
MLA
He, J., Feng, L., Yang, H., Gao, S., Dong, J., Lu, G., Liu, L., Zhang, X., Zhong, K., Guo, S., Zha, G., Han, L., Li, H., Wang, Y."Sirtuin 5 alleviates apoptosis and autophagy stimulated by ammonium chloride in bovine mammary epithelial cells". Experimental and Therapeutic Medicine 28.1 (2024): 295.
Chicago
He, J., Feng, L., Yang, H., Gao, S., Dong, J., Lu, G., Liu, L., Zhang, X., Zhong, K., Guo, S., Zha, G., Han, L., Li, H., Wang, Y."Sirtuin 5 alleviates apoptosis and autophagy stimulated by ammonium chloride in bovine mammary epithelial cells". Experimental and Therapeutic Medicine 28, no. 1 (2024): 295. https://doi.org/10.3892/etm.2024.12584
Copy and paste a formatted citation
x
Spandidos Publications style
He J, Feng L, Yang H, Gao S, Dong J, Lu G, Liu L, Zhang X, Zhong K, Guo S, Guo S, et al: Sirtuin 5 alleviates apoptosis and autophagy stimulated by ammonium chloride in bovine mammary epithelial cells. Exp Ther Med 28: 295, 2024.
APA
He, J., Feng, L., Yang, H., Gao, S., Dong, J., Lu, G. ... Wang, Y. (2024). Sirtuin 5 alleviates apoptosis and autophagy stimulated by ammonium chloride in bovine mammary epithelial cells. Experimental and Therapeutic Medicine, 28, 295. https://doi.org/10.3892/etm.2024.12584
MLA
He, J., Feng, L., Yang, H., Gao, S., Dong, J., Lu, G., Liu, L., Zhang, X., Zhong, K., Guo, S., Zha, G., Han, L., Li, H., Wang, Y."Sirtuin 5 alleviates apoptosis and autophagy stimulated by ammonium chloride in bovine mammary epithelial cells". Experimental and Therapeutic Medicine 28.1 (2024): 295.
Chicago
He, J., Feng, L., Yang, H., Gao, S., Dong, J., Lu, G., Liu, L., Zhang, X., Zhong, K., Guo, S., Zha, G., Han, L., Li, H., Wang, Y."Sirtuin 5 alleviates apoptosis and autophagy stimulated by ammonium chloride in bovine mammary epithelial cells". Experimental and Therapeutic Medicine 28, no. 1 (2024): 295. https://doi.org/10.3892/etm.2024.12584
Follow us
  • Twitter
  • LinkedIn
  • Facebook
About
  • Spandidos Publications
  • Careers
  • Cookie Policy
  • Privacy Policy
How can we help?
  • Help
  • Live Chat
  • Contact
  • Email to our Support Team