Spandidos Publications Logo
  • About
    • About Spandidos
    • Aims and Scopes
    • Abstracting and Indexing
    • Editorial Policies
    • Reprints and Permissions
    • Job Opportunities
    • Terms and Conditions
    • Contact
  • Journals
    • All Journals
    • Oncology Letters
      • Oncology Letters
      • Information for Authors
      • Editorial Policies
      • Editorial Board
      • Aims and Scope
      • Abstracting and Indexing
      • Bibliographic Information
      • Archive
    • International Journal of Oncology
      • International Journal of Oncology
      • Information for Authors
      • Editorial Policies
      • Editorial Board
      • Aims and Scope
      • Abstracting and Indexing
      • Bibliographic Information
      • Archive
    • Molecular and Clinical Oncology
      • Molecular and Clinical Oncology
      • Information for Authors
      • Editorial Policies
      • Editorial Board
      • Aims and Scope
      • Abstracting and Indexing
      • Bibliographic Information
      • Archive
    • Experimental and Therapeutic Medicine
      • Experimental and Therapeutic Medicine
      • Information for Authors
      • Editorial Policies
      • Editorial Board
      • Aims and Scope
      • Abstracting and Indexing
      • Bibliographic Information
      • Archive
    • International Journal of Molecular Medicine
      • International Journal of Molecular Medicine
      • Information for Authors
      • Editorial Policies
      • Editorial Board
      • Aims and Scope
      • Abstracting and Indexing
      • Bibliographic Information
      • Archive
    • Biomedical Reports
      • Biomedical Reports
      • Information for Authors
      • Editorial Policies
      • Editorial Board
      • Aims and Scope
      • Abstracting and Indexing
      • Bibliographic Information
      • Archive
    • Oncology Reports
      • Oncology Reports
      • Information for Authors
      • Editorial Policies
      • Editorial Board
      • Aims and Scope
      • Abstracting and Indexing
      • Bibliographic Information
      • Archive
    • Molecular Medicine Reports
      • Molecular Medicine Reports
      • Information for Authors
      • Editorial Policies
      • Editorial Board
      • Aims and Scope
      • Abstracting and Indexing
      • Bibliographic Information
      • Archive
    • World Academy of Sciences Journal
      • World Academy of Sciences Journal
      • Information for Authors
      • Editorial Policies
      • Editorial Board
      • Aims and Scope
      • Abstracting and Indexing
      • Bibliographic Information
      • Archive
    • International Journal of Functional Nutrition
      • International Journal of Functional Nutrition
      • Information for Authors
      • Editorial Policies
      • Editorial Board
      • Aims and Scope
      • Abstracting and Indexing
      • Bibliographic Information
      • Archive
    • International Journal of Epigenetics
      • International Journal of Epigenetics
      • Information for Authors
      • Editorial Policies
      • Editorial Board
      • Aims and Scope
      • Abstracting and Indexing
      • Bibliographic Information
      • Archive
    • Medicine International
      • Medicine International
      • Information for Authors
      • Editorial Policies
      • Editorial Board
      • Aims and Scope
      • Abstracting and Indexing
      • Bibliographic Information
      • Archive
  • Articles
  • Information
    • Information for Authors
    • Information for Reviewers
    • Information for Librarians
    • Information for Advertisers
    • Conferences
  • Language Editing
Spandidos Publications Logo
  • About
    • About Spandidos
    • Aims and Scopes
    • Abstracting and Indexing
    • Editorial Policies
    • Reprints and Permissions
    • Job Opportunities
    • Terms and Conditions
    • Contact
  • Journals
    • All Journals
    • Biomedical Reports
      • Information for Authors
      • Editorial Policies
      • Editorial Board
      • Aims and Scope
      • Abstracting and Indexing
      • Bibliographic Information
      • Archive
    • Experimental and Therapeutic Medicine
      • Information for Authors
      • Editorial Policies
      • Editorial Board
      • Aims and Scope
      • Abstracting and Indexing
      • Bibliographic Information
      • Archive
    • International Journal of Epigenetics
      • Information for Authors
      • Editorial Policies
      • Editorial Board
      • Aims and Scope
      • Abstracting and Indexing
      • Bibliographic Information
      • Archive
    • International Journal of Functional Nutrition
      • Information for Authors
      • Editorial Policies
      • Editorial Board
      • Aims and Scope
      • Abstracting and Indexing
      • Bibliographic Information
      • Archive
    • International Journal of Molecular Medicine
      • Information for Authors
      • Editorial Policies
      • Editorial Board
      • Aims and Scope
      • Abstracting and Indexing
      • Bibliographic Information
      • Archive
    • International Journal of Oncology
      • Information for Authors
      • Editorial Policies
      • Editorial Board
      • Aims and Scope
      • Abstracting and Indexing
      • Bibliographic Information
      • Archive
    • Medicine International
      • Information for Authors
      • Editorial Policies
      • Editorial Board
      • Aims and Scope
      • Abstracting and Indexing
      • Bibliographic Information
      • Archive
    • Molecular and Clinical Oncology
      • Information for Authors
      • Editorial Policies
      • Editorial Board
      • Aims and Scope
      • Abstracting and Indexing
      • Bibliographic Information
      • Archive
    • Molecular Medicine Reports
      • Information for Authors
      • Editorial Policies
      • Editorial Board
      • Aims and Scope
      • Abstracting and Indexing
      • Bibliographic Information
      • Archive
    • Oncology Letters
      • Information for Authors
      • Editorial Policies
      • Editorial Board
      • Aims and Scope
      • Abstracting and Indexing
      • Bibliographic Information
      • Archive
    • Oncology Reports
      • Information for Authors
      • Editorial Policies
      • Editorial Board
      • Aims and Scope
      • Abstracting and Indexing
      • Bibliographic Information
      • Archive
    • World Academy of Sciences Journal
      • Information for Authors
      • Editorial Policies
      • Editorial Board
      • Aims and Scope
      • Abstracting and Indexing
      • Bibliographic Information
      • Archive
  • Articles
  • Information
    • For Authors
    • For Reviewers
    • For Librarians
    • For Advertisers
    • Conferences
  • Language Editing
Login Register Submit
  • This site uses cookies
  • You can change your cookie settings at any time by following the instructions in our Cookie Policy. To find out more, you may read our Privacy Policy.

    I agree
Search articles by DOI, keyword, author or affiliation
Search
Advanced Search
presentation
Experimental and Therapeutic Medicine
Join Editorial Board Propose a Special Issue
Print ISSN: 1792-0981 Online ISSN: 1792-1015
Journal Cover
August-2024 Volume 28 Issue 2

Full Size Image

Sign up for eToc alerts
Recommend to Library

Journals

International Journal of Molecular Medicine

International Journal of Molecular Medicine

International Journal of Molecular Medicine is an international journal devoted to molecular mechanisms of human disease.

International Journal of Oncology

International Journal of Oncology

International Journal of Oncology is an international journal devoted to oncology research and cancer treatment.

Molecular Medicine Reports

Molecular Medicine Reports

Covers molecular medicine topics such as pharmacology, pathology, genetics, neuroscience, infectious diseases, molecular cardiology, and molecular surgery.

Oncology Reports

Oncology Reports

Oncology Reports is an international journal devoted to fundamental and applied research in Oncology.

Experimental and Therapeutic Medicine

Experimental and Therapeutic Medicine

Experimental and Therapeutic Medicine is an international journal devoted to laboratory and clinical medicine.

Oncology Letters

Oncology Letters

Oncology Letters is an international journal devoted to Experimental and Clinical Oncology.

Biomedical Reports

Biomedical Reports

Explores a wide range of biological and medical fields, including pharmacology, genetics, microbiology, neuroscience, and molecular cardiology.

Molecular and Clinical Oncology

Molecular and Clinical Oncology

International journal addressing all aspects of oncology research, from tumorigenesis and oncogenes to chemotherapy and metastasis.

World Academy of Sciences Journal

World Academy of Sciences Journal

Multidisciplinary open-access journal spanning biochemistry, genetics, neuroscience, environmental health, and synthetic biology.

International Journal of Functional Nutrition

International Journal of Functional Nutrition

Open-access journal combining biochemistry, pharmacology, immunology, and genetics to advance health through functional nutrition.

International Journal of Epigenetics

International Journal of Epigenetics

Publishes open-access research on using epigenetics to advance understanding and treatment of human disease.

Medicine International

Medicine International

An International Open Access Journal Devoted to General Medicine.

Journal Cover
August-2024 Volume 28 Issue 2

Full Size Image

Sign up for eToc alerts
Recommend to Library

  • Article
  • Citations
    • Cite This Article
    • Download Citation
    • Create Citation Alert
    • Remove Citation Alert
    • Cited By
  • Similar Articles
    • Related Articles (in Spandidos Publications)
    • Similar Articles (Google Scholar)
    • Similar Articles (PubMed)
  • Download PDF
  • Download XML
  • View XML

  • Supplementary Files
    • Supplementary_Data1.pdf
    • Supplementary_Data2.xlsx
    • Supplementary_Data3.xlsx
    • Supplementary_Data4.xlsx
    • Supplementary_Data5.xlsx
    • Supplementary_Data6.xlsx
Article Open Access

Altered gut microbe metabolites in patients with alcohol‑induced osteonecrosis of the femoral head: An integrated omics analysis

  • Authors:
    • Chen Yue
    • Maoxiao Ma
    • Jiayi Guo
    • Hongjun Li
    • Yuxia Yang
    • Youwen Liu
    • Bin Xu
  • View Affiliations / Copyright

    Affiliations: Evidence Based Medicine Center, Luoyang Orthopedic‑Traumatological Hospital of Henan Province, Luoyang, Henan 471002, P.R. China, Department of Orthopedics, Luoyang Orthopedic‑Traumatological Hospital of Henan Province, Luoyang, Henan 471002, P.R. China, Department of Orthopedics, Tongde Hospital of Zhejiang Province, Hangzhou, Zhejiang 310012, P.R. China
    Copyright: © Yue et al. This is an open access article distributed under the terms of Creative Commons Attribution License.
  • Article Number: 311
    |
    Published online on: June 5, 2024
       https://doi.org/10.3892/etm.2024.12599
  • Expand metrics +
Metrics: Total Views: 0 (Spandidos Publications: | PMC Statistics: )
Metrics: Total PDF Downloads: 0 (Spandidos Publications: | PMC Statistics: )
Cited By (CrossRef): 0 citations Loading Articles...

This article is mentioned in:



Abstract

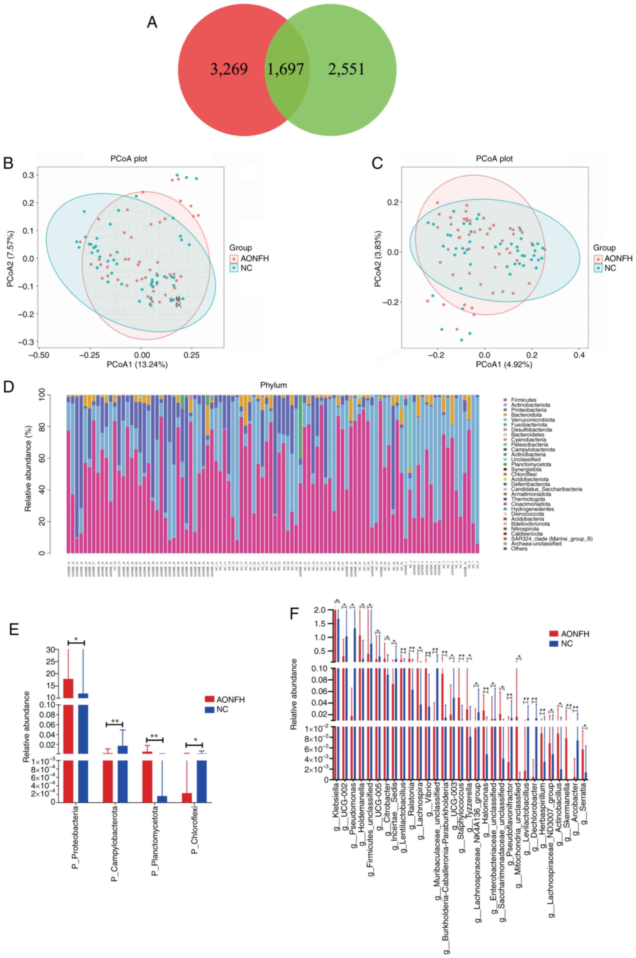
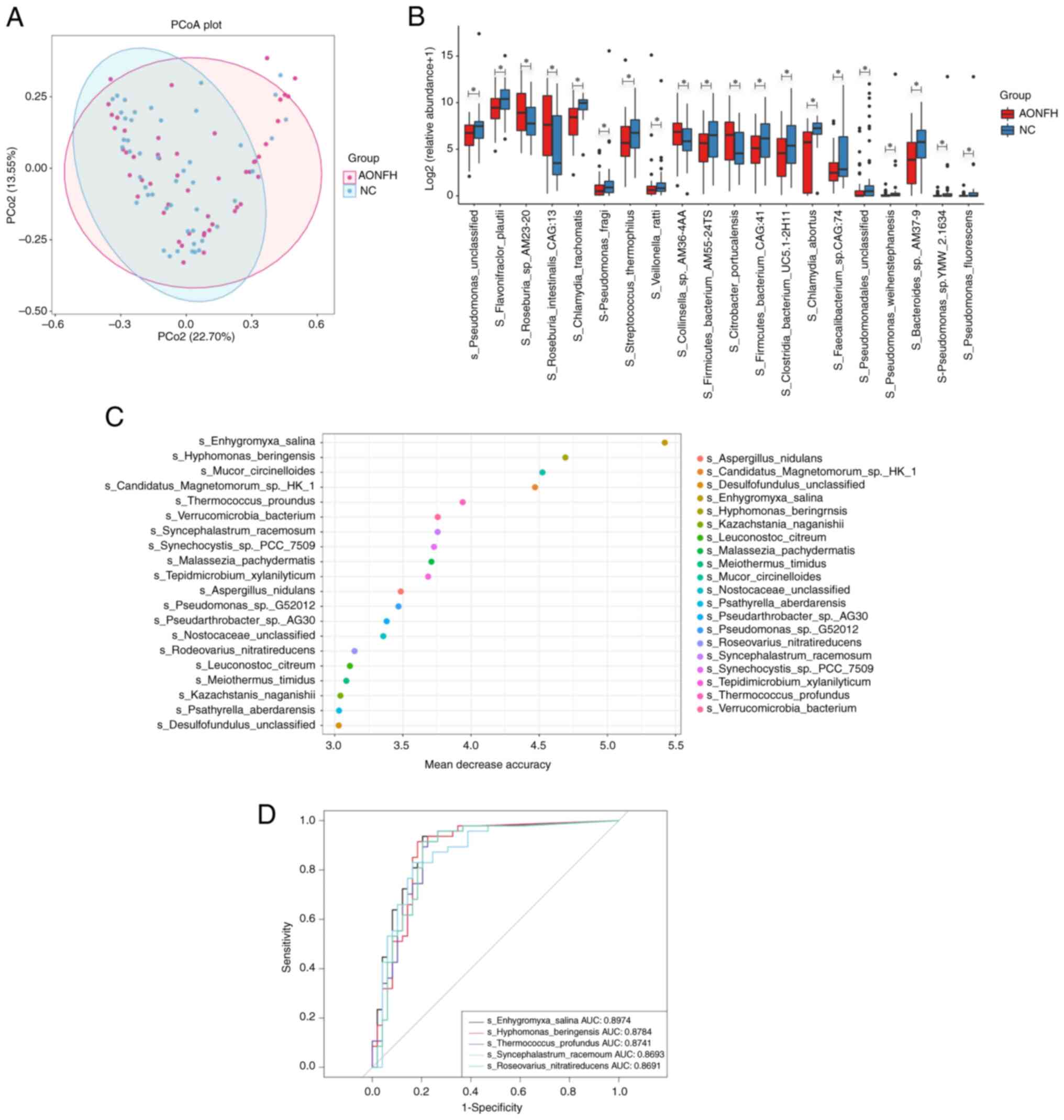
Excessive alcohol consumption is considered to be a major risk factor of alcohol‑induced osteonecrosis of the femoral head (AONFH). The gut microbiota (GM) has been reported to aid in the regulation of human physiology and its composition can be altered by alcohol consumption. The aim of the present study was to improve the understanding of the GM and its metabolites in patients with AONFH. Metabolomic sequencing and 16S rDNA analysis of fecal samples were performed using liquid chromatography‑mass spectrometry to characterize the GM of patients with AONFH and healthy normal controls (NCs). Metagenomic sequencing of fecal samples was performed to identify whether GM changes on the species level were associated with the expression of gut bacteria genes or their associated functions in patients with AONFH. The abundance of 58 genera was found to differ between the NC group and the AONFH group. Specifically, Klebsiella, Holdemanella, Citrobacter and Lentilactobacillus were significantly more abundant in the AONFH group compared with those in the NC group. Metagenomic sequencing demonstrated that the majority of the bacterial species that exhibited significantly different abundance in patients with AONFH belonged to the genus Pseudomonas. Fecal metabolomic analysis demonstrated that several metabolites were present at significantly different concentrations in the AONFH group compared with those in the NC group. These metabolites were products of vitamin B6 metabolism, retinol metabolism, pentose and glucuronate interconversions and glycerophospholipid metabolism. In addition, these changes in metabolite levels were observed to be associated with the altered abundance of specific bacterial species, such as Basidiobolus, Mortierella, Phanerochaete and Ceratobasidium. According to the results of the present study, a comprehensive landscape of the GM and metabolites in patients with AONFH was revealed, suggesting the existence of interplay between the gut microbiome and metabolome in AONFH pathogenesis.
View Figures

Figure 1

Figure 2

Figure 3

Figure 4

Figure 5

Figure 6

View References

1 

Yang G, Zhao G, Zhang J, Gao S, Chen T, Ding S and Zhu Y: Global urinary metabolic profiling of the osteonecrosis of the femoral head based on UPLC-QTOF/MS. Metabolomics. 15(26)2019.PubMed/NCBI View Article : Google Scholar

2 

Tan B, Li W, Zeng P, Guo H, Huang Z, Fu F, Gao H, Wang R and Chen W: Epidemiological study based on china osteonecrosis of the femoral head database. Orthop Surg. 13:153–160. 2021.PubMed/NCBI View Article : Google Scholar

3 

Yan Y, Wang J, Huang D, Lv J, Li H, An J, Cui X and Zhao H: Plasma lipidomics analysis reveals altered lipids signature in patients with osteonecrosis of the femoral head. Metabolomics. 18(14)2022.PubMed/NCBI View Article : Google Scholar

4 

Seamon J, Keller T, Saleh J and Cui Q: The pathogenesis of nontraumatic osteonecrosis. Arthritis. 2012(601763)2012.PubMed/NCBI View Article : Google Scholar

5 

Pouya F and Kerachian MA: Avascular necrosis of the femoral head: Are any genes involved? Arch Bone Jt Surg. 3:149–55. 2015.PubMed/NCBI

6 

Ticinesi A, Lauretani F, Milani C, Nouvenne A, Tana C, Del Rio D, Maggio M, Ventura M and Meschi T: Aging gut microbiota at the Cross-Road between nutrition, physical frailty, and sarcopenia: Is there a gut-muscle axis? Nutrients. 9(1303)2017.PubMed/NCBI View Article : Google Scholar

7 

Lucas S, Omata Y, Hofmann J, Böttcher M, Iljazovic A, Sarter K, Albrecht O, Schulz O, Krishnacoumar B, Krönke G, et al: Short-chain fatty acids regulate systemic bone mass and protect from pathological bone loss. Nat Commun. 9(55)2018.PubMed/NCBI View Article : Google Scholar

8 

Li JY, Chassaing B, Tyagi AM, Vaccaro C, Luo T, Adams J, Darby TM, Weitzmann MN, Mulle JG, Gewirtz AT, et al: Sex steroid deficiency-associated bone loss is microbiota dependent and prevented by probiotics. J Clin Invest. 126:2049–2063. 2016.PubMed/NCBI View Article : Google Scholar

9 

Wei X, Pushalkar S, Estilo C, Wong C, Farooki A, Fornier M, Bohle G, Huryn J, Li Y, Doty S and Saxena D: Molecular profiling of oral microbiota in jawbone samples of bisphosphonate-related osteonecrosis of the jaw. Oral Dis. 18:602–612. 2012.PubMed/NCBI View Article : Google Scholar

10 

Wang SC, Chen YC, Chen SJ, Lee CH and Cheng CM: Alcohol addiction, gut microbiota, and alcoholism treatment: A review. Int J Mol Sci. 21(6413)2020.PubMed/NCBI View Article : Google Scholar

11 

Gabriel S, Ziaugra L and Tabbaa D: SNP genotyping using the Sequenom MassARRAY iPLEX platform. Curr Protoc Hum Genet: Chapter 2: Unit 2.12, 2009.

12 

Logue JB, Stedmon CA, Kellerman AM, Nielsen NJ, Andersson AF, Laudon H, Lindström ES and Kritzberg ES: Experimental insights into the importance of aquatic bacterial community composition to the degradation of dissolved organic matter. ISME J. 10:533–545. 2015.PubMed/NCBI View Article : Google Scholar

13 

Callahan BJ, McMurdie PJ, Rosen MJ, Han AW, Johnson AJ and Holmes SP: DADA2: High-resolution sample inference from Illumina amplicon data. Nat Methods. 13:581–583. 2016.PubMed/NCBI View Article : Google Scholar

14 

Quast C, Pruesse E, Yilmaz P, Gerken J, Schweer T, Yarza P, Peplies J and Glöckner FO: The SILVA ribosomal RNA gene database project: Improved data processing and web-based tools. Nucleic Acids Res. 41 (Database Issue):D590–D596. 2013.PubMed/NCBI View Article : Google Scholar

15 

Langmead B and Salzberg SL: Fast gapped-read alignment with Bowtie 2. Nat Methods. 9:357–359. 2012.PubMed/NCBI View Article : Google Scholar

16 

Peng Y, Leung HC, Yiu SM and Chin FY: IDBA-UD: A de novo assembler for single-cell and metagenomic sequencing data with highly uneven depth. Bioinformatics. 28:1420–1428. 2012.PubMed/NCBI View Article : Google Scholar

17 

Zhu W, Lomsadze A and Borodovsky M: Ab initio gene identification in metagenomic sequences. Nucleic Acids Res. 38(e132)2010.PubMed/NCBI View Article : Google Scholar

18 

Li W and Godzik A: Cd-hit: A fast program for clustering and comparing large sets of protein or nucleotide sequences. Bioinformatics. 22:1658–1659. 2006.PubMed/NCBI View Article : Google Scholar

19 

Buchfink B, Reuter K and Drost HG: Sensitive protein alignments at tree-of-life scale using DIAMOND. Nat Methods. 18:366–368. 2021.PubMed/NCBI View Article : Google Scholar

20 

Delinsky DC, Hill KT, White CA and Bartlett MG: Quantitation of the large polypeptide glucagon by protein precipitation and LC/MS. Biomed Chromatogr. 18:700–705. 2004.PubMed/NCBI View Article : Google Scholar

21 

Zheng JB, Xie YZ, Li F, Zhou Y, Qi LQ, Liu LB and Chen Z: Lactoferrin improves cognitive function and attenuates brain senescence in aged mice. J Functional Foods. 65(103736)2019.

22 

Long NP, Heo D, Kim HY, Kim TH, Shin JG, Lee A and Kim DH: Metabolomics-guided global pathway analysis reveals better insights into the metabolic alterations of breast cancer. J Pharm Biomed Anal. 202(114134)2021.PubMed/NCBI View Article : Google Scholar

23 

Zhang H, Chen Y, Wang Z, Xie G, Liu M, Yuan B, Chai H, Wang W and Cheng P: Implications of gut microbiota in neurodegenerative diseases. Front Immunol. 13(785644)2022.PubMed/NCBI View Article : Google Scholar

24 

Vivarelli S, Falzone L, Leonardi GC, Salmeri M and Libra M: Novel insights on gut microbiota manipulation and immune checkpoint inhibition in cancer (Review). Int J Oncol. 59(75)2021.PubMed/NCBI View Article : Google Scholar

25 

Li R, Huang X, Liang X, Su M, Lai KP and Chen J: Integrated omics analysis reveals the alteration of gut microbe-metabolites in obese adults. Brief Bioinform. 22(bbaa165)2021.PubMed/NCBI View Article : Google Scholar

26 

Wang X, Ning Y, Li C, Gong Y, Huang R, Hu M, Poulet B, Xu K, Zhao G, Zhou R, et al: Alterations in the gut microbiota and metabolite profiles of patients with Kashin-Beck disease, an endemic osteoarthritis in China. Cell Death Dis. 12(1015)2021.PubMed/NCBI View Article : Google Scholar

27 

Bishehsari F, Magno E, Swanson G, Desai V, Voigt RM, Forsyth CB and Keshavarzian A: Alcohol and Gut-Derived inflammation. Alcohol Res. 38:163–171. 2017.PubMed/NCBI

28 

Cheng M, Tan B, Wu X, Liao F, Wang F and Huang Z: Gut microbiota is involved in alcohol-induced osteoporosis in young and old rats through immune regulation. Front Cell Infect Microbiol. 11(636231)2021.PubMed/NCBI View Article : Google Scholar

29 

Chen CY, Rao SS, Yue T, Tan YJ, Yin H, Chen LJ, Luo MJ, Wang Z, Wang YY, Hong CG, et al: Glucocorticoid-induced loss of beneficial gut bacterial extracellular vesicles is associated with the pathogenesis of osteonecrosis. Sci Adv. 8(eabg8335)2022.PubMed/NCBI View Article : Google Scholar

30 

Caslin B, Mohler K, Thiagarajan S and Melamed E: Alcohol as friend or foe in autoimmune diseases: A role for gut microbiome? Gut Microbes. 13(1916278)2021.PubMed/NCBI View Article : Google Scholar

31 

Mutlu EA, Gillevet PM, Rangwala H, Sikaroodi M, Naqvi A, Engen PA, Kwasny M, Lau CK and Keshavarzian A: Colonic microbiome is altered in alcoholism. Am J Physiol Gastrointest Liver Physiol. 302:G966–G978. 2012.PubMed/NCBI View Article : Google Scholar

32 

Dubinkina VB, Tyakht AV, Odintsova VY, Yarygin KS, Kovarsky BA, Pavlenko AV, Ischenko DS, Popenko AS, Alexeev DG, Taraskina AY, et al: Links of gut microbiota composition with alcohol dependence syndrome and alcoholic liver disease. Microbiome. 5(141)2017.PubMed/NCBI View Article : Google Scholar

33 

Yan AW and Schnabl B: Bacterial translocation and changes in the intestinal microbiome associated with alcoholic liver disease. World J Hepatol. 4:110–118. 2012.PubMed/NCBI View Article : Google Scholar

34 

Rizzatti G, Lopetuso LR, Gibiino G, Binda C and Gasbarrini A: Proteobacteria: A common factor in human diseases. Biomed Res Int. 2017(9351507)2017.PubMed/NCBI View Article : Google Scholar

35 

Yu L, Wang L, Yi H and Wu X: Beneficial effects of LRP6-CRISPR on prevention of alcohol-related liver injury surpassed fecal microbiota transplant in a rat model. Gut Microbes. 11:1015–1029. 2020.PubMed/NCBI View Article : Google Scholar

36 

Liu C, Li W, Zhang C, Pang F and Wang DW: Previously unexplored etiology for femoral head necrosis: Metagenomics detects no pathogens in necrotic femoral head tissue. World J Clin Cases. 10:2138–2146. 2022.PubMed/NCBI View Article : Google Scholar

37 

Raju SV, Painter RG, Bagby GJ, Nelson S and Wang G: Response of differentiated human airway epithelia to alcohol exposure and klebsiella pneumoniae challenge. Med Sci (Basel). 1:2–19. 2013.PubMed/NCBI View Article : Google Scholar

38 

Yuan J, Chen C, Cui J, Lu J, Yan C, Wei X, Zhao X, Li N, Li S, Xue G, et al: Fatty liver disease caused by high-alcohol-producing klebsiella pneumoniae. Cell Metab. 30:675–688.e7. 2019.PubMed/NCBI View Article : Google Scholar

39 

Cheng L, Chen Y, Zhang X, Zheng X, Cao J, Wu Z, Qin W and Cheng K: A metagenomic analysis of the modulatory effect of Cyclocarya paliurus flavonoids on the intestinal microbiome in a high-fat diet-induced obesity mouse model. J Sci Food Agric. 99:3967–3975. 2019.PubMed/NCBI View Article : Google Scholar

40 

Jandhyala SM, Talukdar R, Subramanyam C, Vuyyuru H, Sasikala M and Nageshwar Reddy D: Role of the normal gut microbiota. World J Gastroenterol. 21:8787–8803. 2015.PubMed/NCBI View Article : Google Scholar

41 

Whisner CM, Martin BR, Nakatsu CH, Story JA, MacDonald-Clarke CJ, McCabe LD, McCabe GP and Weaver CM: Soluble corn fiber increases calcium absorption associated with shifts in the gut microbiome: A randomized Dose-Response trial in Free-Living pubertal females. J Nutr. 146:1298–1306. 2016.PubMed/NCBI View Article : Google Scholar

42 

Qamar N, Castano D, Patt C, Chu T, Cottrell J and Chang SL: Meta-analysis of alcohol induced gut dysbiosis and the resulting behavioral impact. Behav Brain Res. 376(112196)2019.PubMed/NCBI View Article : Google Scholar

43 

Jennings W and Epand RM: CDP-diacylglycerol, a critical intermediate in lipid metabolism. Chem Phys Lipids. 230(104914)2020.PubMed/NCBI View Article : Google Scholar

44 

Wang X, Devaiah SP, Zhang W and Welti R: Signaling functions of phosphatidic acid. Prog Lipid Res. 45:250–278. 2006.PubMed/NCBI View Article : Google Scholar

45 

Klumpp S and Krieglstein J: Phosphorylation and dephosphorylation of histidine residues in proteins. Eur J Biochem. 269:1067–1071. 2002.PubMed/NCBI View Article : Google Scholar

46 

Ogawa T, Ishida-Kitagawa N, Tanaka A, Matsumoto T, Hirouchi T, Akimaru M, Tanihara M, Yogo K and Takeya T: A novel role of L-serine (L-Ser) for the expression of nuclear factor of activated T cells (NFAT)2 in receptor activator of nuclear factor kappa B ligand (RANKL)-induced osteoclastogenesis in vitro. J Bone Miner Metab. 24:373–379. 2006.PubMed/NCBI View Article : Google Scholar

47 

Veskovic M, Mladenovic D, Milenkovic M, Tosic J, Borozan S, Gopcevic K, Labudovic-Borovic M, Dragutinovic V, Vucevic D, Jorgacevic B, et al: Betaine modulates oxidative stress, inflammation, apoptosis, autophagy, and Akt/mTOR signaling in methionine-choline deficiency-induced fatty liver disease. Eur J Pharmacol. 848:39–48. 2019.PubMed/NCBI View Article : Google Scholar

48 

Shi H, Wang XL, Quan HF, Yan L, Pei XY, Wang R and Peng XD: Effects of betaine on LPS-Stimulated activation of microglial M1/M2 phenotypes by suppressing TLR4/NF-κB pathways in N9 cells. Molecules. 24(367)2019.PubMed/NCBI View Article : Google Scholar

49 

Li C, Wang Y, Li L, Han Z, Mao S and Wang G: Betaine protects against heat exposure-induced oxidative stress and apoptosis in bovine mammary epithelial cells via regulation of ROS production. Cell Stress Chaperones. 24:453–460. 2019.PubMed/NCBI View Article : Google Scholar

50 

Yang Q, Yin W, Chen Y, Zhu D, Yin J, Zhang C and Gao Y: Betaine alleviates alcohol-induced osteonecrosis of the femoral head via mTOR signaling pathway regulation. Biomed Pharmacother. 120(109486)2019.PubMed/NCBI View Article : Google Scholar

51 

Conaway HH, Henning P and Lerner UH: Vitamin a metabolism, action, and role in skeletal homeostasis. Endocr Rev. 34:766–797. 2013.PubMed/NCBI View Article : Google Scholar

52 

Yee MMF, Chin KY, Ima-Nirwana S and Wong SK: Vitamin A and Bone Health: A review on current evidence. Molecules. 26(1757)2021.PubMed/NCBI View Article : Google Scholar

53 

Vu AA, Kushram P and Bose S: Effects of Vitamin A (Retinol) release from calcium phosphate matrices and Porous 3D printed scaffolds on bone cell proliferation and maturation. ACS Appl Bio Mater. 5:1120–1129. 2022.PubMed/NCBI View Article : Google Scholar

54 

Clugston RD and Blaner WS: The adverse effects of alcohol on vitamin A metabolism. Nutrients. 4:356–371. 2012.PubMed/NCBI View Article : Google Scholar

55 

Tobias SL, van der Westhuyzen J, Davis RE, Icke GC and Atkinson PM: Alcohol intakes and deficiencies in thiamine and vitamin B6 in black patients with cardiac failure. S Afr Med J. 76:299–302. 1989.PubMed/NCBI

56 

Wang J, Chen L, Zhang Y, Li CG, Zhang H, Wang Q, Qi X, Qiao L, Da WW, Cui XJ, et al: Association between serum vitamin B6 concentration and risk of osteoporosis in the middle-aged and older people in China: A cross-sectional study. BMJ Open. 9(e028129)2019.PubMed/NCBI View Article : Google Scholar

57 

Masse PG, Pritzker KP, Mendes MG, Boskey AL and Weiser H: Vitamin B6 deficiency experimentally-induced bone and joint disorder: Microscopic, radiographic and biochemical evidence. Br J Nutr. 71:919–932. 1994.PubMed/NCBI View Article : Google Scholar

58 

Wang XY, Zhang LL, Jiang C, Hua BX, Ji ZF, Fan WS, Gong LJ, Zhu L, Wang XD and Yan ZQ: Altered lipidomic profiles in patients with and without osteonecrosis of the femoral head after 1-month glucocorticoid treatment. Clin Transl Med. 11(e298)2021.PubMed/NCBI View Article : Google Scholar

59 

Zhu W, Chen T, Ding S, Gang Y, Xu Z, Xu K, Zhang S, Ma T and Zhang J: Metabolomic study of the bone trabecula of osteonecrosis femoral head patients based on UPLC-MS/MS. Metabolomics. 12(48)2016.

60 

Liu X, Li Q, Sheng J, Hu B, Zhu Z, Zhou S, Yin J, Gong Q, Wang Y and Zhang C: Unique plasma metabolomic signature of osteonecrosis of the femoral head. J Orthop Res. 34:1158–1167. 2016.PubMed/NCBI View Article : Google Scholar

61 

Mei R, Chen D, Zhong D, Li G, Lin S, Zhang G, Chen K and Yu X: Metabolic profiling analysis of the effect and mechanism of gushiling capsule in rabbits with Glucocorticoid-Induced osteonecrosis of the femoral head. Front Pharmacol. 13(845856)2022.PubMed/NCBI View Article : Google Scholar

Related Articles

  • Abstract
  • View
  • Download
  • Twitter
Copy and paste a formatted citation
Spandidos Publications style
Yue C, Ma M, Guo J, Li H, Yang Y, Liu Y and Xu B: Altered gut microbe metabolites in patients with alcohol‑induced osteonecrosis of the femoral head: An integrated omics analysis. Exp Ther Med 28: 311, 2024.
APA
Yue, C., Ma, M., Guo, J., Li, H., Yang, Y., Liu, Y., & Xu, B. (2024). Altered gut microbe metabolites in patients with alcohol‑induced osteonecrosis of the femoral head: An integrated omics analysis. Experimental and Therapeutic Medicine, 28, 311. https://doi.org/10.3892/etm.2024.12599
MLA
Yue, C., Ma, M., Guo, J., Li, H., Yang, Y., Liu, Y., Xu, B."Altered gut microbe metabolites in patients with alcohol‑induced osteonecrosis of the femoral head: An integrated omics analysis". Experimental and Therapeutic Medicine 28.2 (2024): 311.
Chicago
Yue, C., Ma, M., Guo, J., Li, H., Yang, Y., Liu, Y., Xu, B."Altered gut microbe metabolites in patients with alcohol‑induced osteonecrosis of the femoral head: An integrated omics analysis". Experimental and Therapeutic Medicine 28, no. 2 (2024): 311. https://doi.org/10.3892/etm.2024.12599
Copy and paste a formatted citation
x
Spandidos Publications style
Yue C, Ma M, Guo J, Li H, Yang Y, Liu Y and Xu B: Altered gut microbe metabolites in patients with alcohol‑induced osteonecrosis of the femoral head: An integrated omics analysis. Exp Ther Med 28: 311, 2024.
APA
Yue, C., Ma, M., Guo, J., Li, H., Yang, Y., Liu, Y., & Xu, B. (2024). Altered gut microbe metabolites in patients with alcohol‑induced osteonecrosis of the femoral head: An integrated omics analysis. Experimental and Therapeutic Medicine, 28, 311. https://doi.org/10.3892/etm.2024.12599
MLA
Yue, C., Ma, M., Guo, J., Li, H., Yang, Y., Liu, Y., Xu, B."Altered gut microbe metabolites in patients with alcohol‑induced osteonecrosis of the femoral head: An integrated omics analysis". Experimental and Therapeutic Medicine 28.2 (2024): 311.
Chicago
Yue, C., Ma, M., Guo, J., Li, H., Yang, Y., Liu, Y., Xu, B."Altered gut microbe metabolites in patients with alcohol‑induced osteonecrosis of the femoral head: An integrated omics analysis". Experimental and Therapeutic Medicine 28, no. 2 (2024): 311. https://doi.org/10.3892/etm.2024.12599
Follow us
  • Twitter
  • LinkedIn
  • Facebook
About
  • Spandidos Publications
  • Careers
  • Cookie Policy
  • Privacy Policy
How can we help?
  • Help
  • Live Chat
  • Contact
  • Email to our Support Team