Spandidos Publications Logo
  • About
    • About Spandidos
    • Aims and Scopes
    • Abstracting and Indexing
    • Editorial Policies
    • Reprints and Permissions
    • Job Opportunities
    • Terms and Conditions
    • Contact
  • Journals
    • All Journals
    • Oncology Letters
      • Oncology Letters
      • Information for Authors
      • Editorial Policies
      • Editorial Board
      • Aims and Scope
      • Abstracting and Indexing
      • Bibliographic Information
      • Archive
    • International Journal of Oncology
      • International Journal of Oncology
      • Information for Authors
      • Editorial Policies
      • Editorial Board
      • Aims and Scope
      • Abstracting and Indexing
      • Bibliographic Information
      • Archive
    • Molecular and Clinical Oncology
      • Molecular and Clinical Oncology
      • Information for Authors
      • Editorial Policies
      • Editorial Board
      • Aims and Scope
      • Abstracting and Indexing
      • Bibliographic Information
      • Archive
    • Experimental and Therapeutic Medicine
      • Experimental and Therapeutic Medicine
      • Information for Authors
      • Editorial Policies
      • Editorial Board
      • Aims and Scope
      • Abstracting and Indexing
      • Bibliographic Information
      • Archive
    • International Journal of Molecular Medicine
      • International Journal of Molecular Medicine
      • Information for Authors
      • Editorial Policies
      • Editorial Board
      • Aims and Scope
      • Abstracting and Indexing
      • Bibliographic Information
      • Archive
    • Biomedical Reports
      • Biomedical Reports
      • Information for Authors
      • Editorial Policies
      • Editorial Board
      • Aims and Scope
      • Abstracting and Indexing
      • Bibliographic Information
      • Archive
    • Oncology Reports
      • Oncology Reports
      • Information for Authors
      • Editorial Policies
      • Editorial Board
      • Aims and Scope
      • Abstracting and Indexing
      • Bibliographic Information
      • Archive
    • Molecular Medicine Reports
      • Molecular Medicine Reports
      • Information for Authors
      • Editorial Policies
      • Editorial Board
      • Aims and Scope
      • Abstracting and Indexing
      • Bibliographic Information
      • Archive
    • World Academy of Sciences Journal
      • World Academy of Sciences Journal
      • Information for Authors
      • Editorial Policies
      • Editorial Board
      • Aims and Scope
      • Abstracting and Indexing
      • Bibliographic Information
      • Archive
    • International Journal of Functional Nutrition
      • International Journal of Functional Nutrition
      • Information for Authors
      • Editorial Policies
      • Editorial Board
      • Aims and Scope
      • Abstracting and Indexing
      • Bibliographic Information
      • Archive
    • International Journal of Epigenetics
      • International Journal of Epigenetics
      • Information for Authors
      • Editorial Policies
      • Editorial Board
      • Aims and Scope
      • Abstracting and Indexing
      • Bibliographic Information
      • Archive
    • Medicine International
      • Medicine International
      • Information for Authors
      • Editorial Policies
      • Editorial Board
      • Aims and Scope
      • Abstracting and Indexing
      • Bibliographic Information
      • Archive
  • Articles
  • Information
    • Information for Authors
    • Information for Reviewers
    • Information for Librarians
    • Information for Advertisers
    • Conferences
  • Language Editing
Spandidos Publications Logo
  • About
    • About Spandidos
    • Aims and Scopes
    • Abstracting and Indexing
    • Editorial Policies
    • Reprints and Permissions
    • Job Opportunities
    • Terms and Conditions
    • Contact
  • Journals
    • All Journals
    • Biomedical Reports
      • Information for Authors
      • Editorial Policies
      • Editorial Board
      • Aims and Scope
      • Abstracting and Indexing
      • Bibliographic Information
      • Archive
    • Experimental and Therapeutic Medicine
      • Information for Authors
      • Editorial Policies
      • Editorial Board
      • Aims and Scope
      • Abstracting and Indexing
      • Bibliographic Information
      • Archive
    • International Journal of Epigenetics
      • Information for Authors
      • Editorial Policies
      • Editorial Board
      • Aims and Scope
      • Abstracting and Indexing
      • Bibliographic Information
      • Archive
    • International Journal of Functional Nutrition
      • Information for Authors
      • Editorial Policies
      • Editorial Board
      • Aims and Scope
      • Abstracting and Indexing
      • Bibliographic Information
      • Archive
    • International Journal of Molecular Medicine
      • Information for Authors
      • Editorial Policies
      • Editorial Board
      • Aims and Scope
      • Abstracting and Indexing
      • Bibliographic Information
      • Archive
    • International Journal of Oncology
      • Information for Authors
      • Editorial Policies
      • Editorial Board
      • Aims and Scope
      • Abstracting and Indexing
      • Bibliographic Information
      • Archive
    • Medicine International
      • Information for Authors
      • Editorial Policies
      • Editorial Board
      • Aims and Scope
      • Abstracting and Indexing
      • Bibliographic Information
      • Archive
    • Molecular and Clinical Oncology
      • Information for Authors
      • Editorial Policies
      • Editorial Board
      • Aims and Scope
      • Abstracting and Indexing
      • Bibliographic Information
      • Archive
    • Molecular Medicine Reports
      • Information for Authors
      • Editorial Policies
      • Editorial Board
      • Aims and Scope
      • Abstracting and Indexing
      • Bibliographic Information
      • Archive
    • Oncology Letters
      • Information for Authors
      • Editorial Policies
      • Editorial Board
      • Aims and Scope
      • Abstracting and Indexing
      • Bibliographic Information
      • Archive
    • Oncology Reports
      • Information for Authors
      • Editorial Policies
      • Editorial Board
      • Aims and Scope
      • Abstracting and Indexing
      • Bibliographic Information
      • Archive
    • World Academy of Sciences Journal
      • Information for Authors
      • Editorial Policies
      • Editorial Board
      • Aims and Scope
      • Abstracting and Indexing
      • Bibliographic Information
      • Archive
  • Articles
  • Information
    • For Authors
    • For Reviewers
    • For Librarians
    • For Advertisers
    • Conferences
  • Language Editing
Login Register Submit
  • This site uses cookies
  • You can change your cookie settings at any time by following the instructions in our Cookie Policy. To find out more, you may read our Privacy Policy.

    I agree
Search articles by DOI, keyword, author or affiliation
Search
Advanced Search
presentation
Experimental and Therapeutic Medicine
Join Editorial Board Propose a Special Issue
Print ISSN: 1792-0981 Online ISSN: 1792-1015
Journal Cover
August-2024 Volume 28 Issue 2

Full Size Image

Sign up for eToc alerts
Recommend to Library

Journals

International Journal of Molecular Medicine

International Journal of Molecular Medicine

International Journal of Molecular Medicine is an international journal devoted to molecular mechanisms of human disease.

International Journal of Oncology

International Journal of Oncology

International Journal of Oncology is an international journal devoted to oncology research and cancer treatment.

Molecular Medicine Reports

Molecular Medicine Reports

Covers molecular medicine topics such as pharmacology, pathology, genetics, neuroscience, infectious diseases, molecular cardiology, and molecular surgery.

Oncology Reports

Oncology Reports

Oncology Reports is an international journal devoted to fundamental and applied research in Oncology.

Experimental and Therapeutic Medicine

Experimental and Therapeutic Medicine

Experimental and Therapeutic Medicine is an international journal devoted to laboratory and clinical medicine.

Oncology Letters

Oncology Letters

Oncology Letters is an international journal devoted to Experimental and Clinical Oncology.

Biomedical Reports

Biomedical Reports

Explores a wide range of biological and medical fields, including pharmacology, genetics, microbiology, neuroscience, and molecular cardiology.

Molecular and Clinical Oncology

Molecular and Clinical Oncology

International journal addressing all aspects of oncology research, from tumorigenesis and oncogenes to chemotherapy and metastasis.

World Academy of Sciences Journal

World Academy of Sciences Journal

Multidisciplinary open-access journal spanning biochemistry, genetics, neuroscience, environmental health, and synthetic biology.

International Journal of Functional Nutrition

International Journal of Functional Nutrition

Open-access journal combining biochemistry, pharmacology, immunology, and genetics to advance health through functional nutrition.

International Journal of Epigenetics

International Journal of Epigenetics

Publishes open-access research on using epigenetics to advance understanding and treatment of human disease.

Medicine International

Medicine International

An International Open Access Journal Devoted to General Medicine.

Journal Cover
August-2024 Volume 28 Issue 2

Full Size Image

Sign up for eToc alerts
Recommend to Library

  • Article
  • Citations
    • Cite This Article
    • Download Citation
    • Create Citation Alert
    • Remove Citation Alert
    • Cited By
  • Similar Articles
    • Related Articles (in Spandidos Publications)
    • Similar Articles (Google Scholar)
    • Similar Articles (PubMed)
  • Download PDF
  • Download XML
  • View XML
Article Open Access

Resveratrol suppresses hepatic fatty acid synthesis and increases fatty acid β-oxidation via the microRNA-33/SIRT6 signaling pathway

  • Authors:
    • Chunqiao Liu
    • Xinyan Pan
    • Zhihua Hao
    • Xing Wang
    • Chao Wang
    • Guangyao Song
  • View Affiliations / Copyright

    Affiliations: Department of Internal Medicine, Hebei Medical University, Shijiazhuang, Hebei 050000, P.R. China, Department of Health Care, Hebei General Hospital, Shijiazhuang, Hebei 050051, P.R. China, Hebei Key Laboratory of Metabolic Diseases, Hebei General Hospital, Shijiazhuang, Hebei 050051, P.R. China
    Copyright: © Liu et al. This is an open access article distributed under the terms of Creative Commons Attribution License.
  • Article Number: 326
    |
    Published online on: June 19, 2024
       https://doi.org/10.3892/etm.2024.12615
  • Expand metrics +
Metrics: Total Views: 0 (Spandidos Publications: | PMC Statistics: )
Metrics: Total PDF Downloads: 0 (Spandidos Publications: | PMC Statistics: )
Cited By (CrossRef): 0 citations Loading Articles...

This article is mentioned in:



Abstract

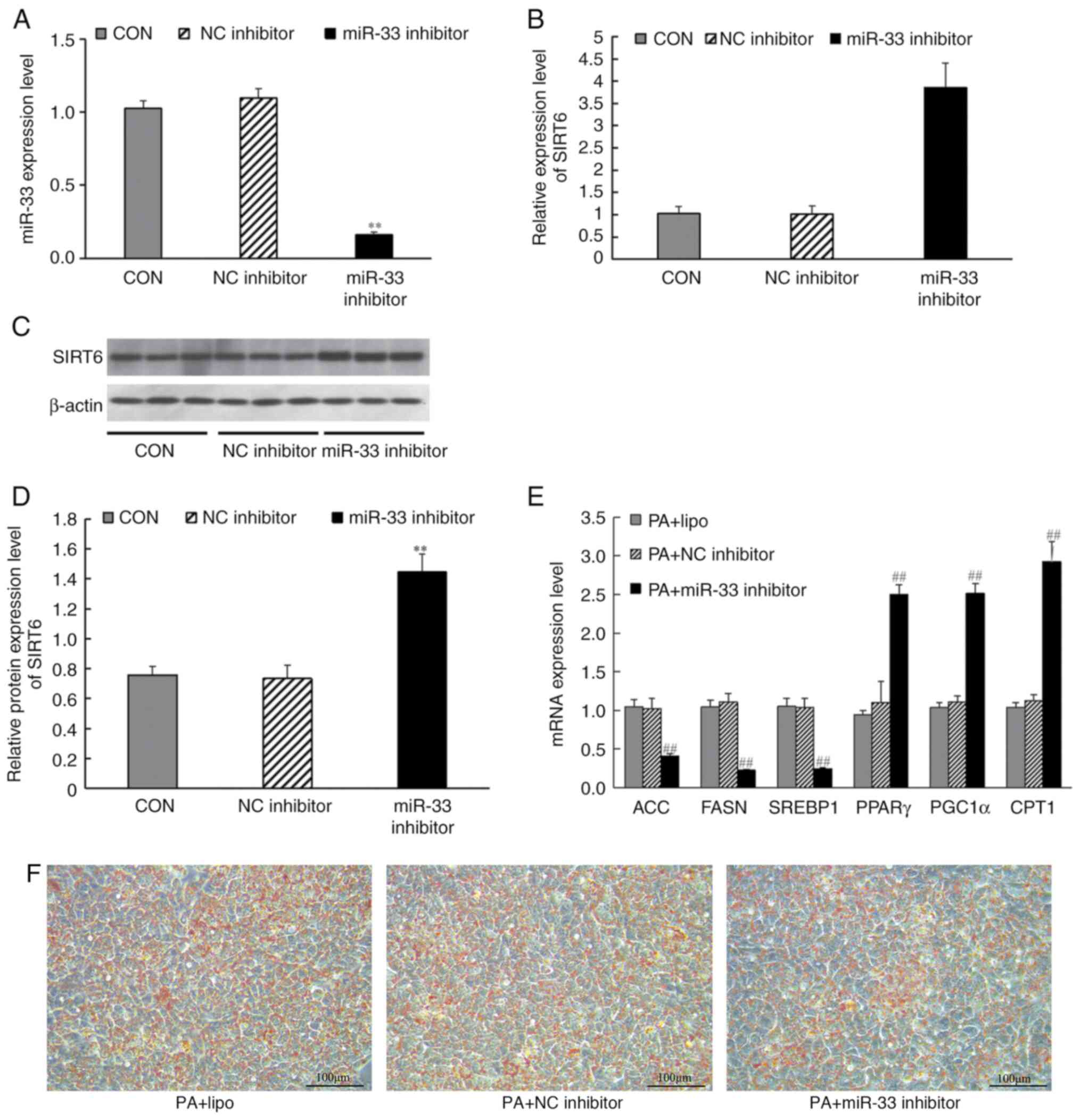
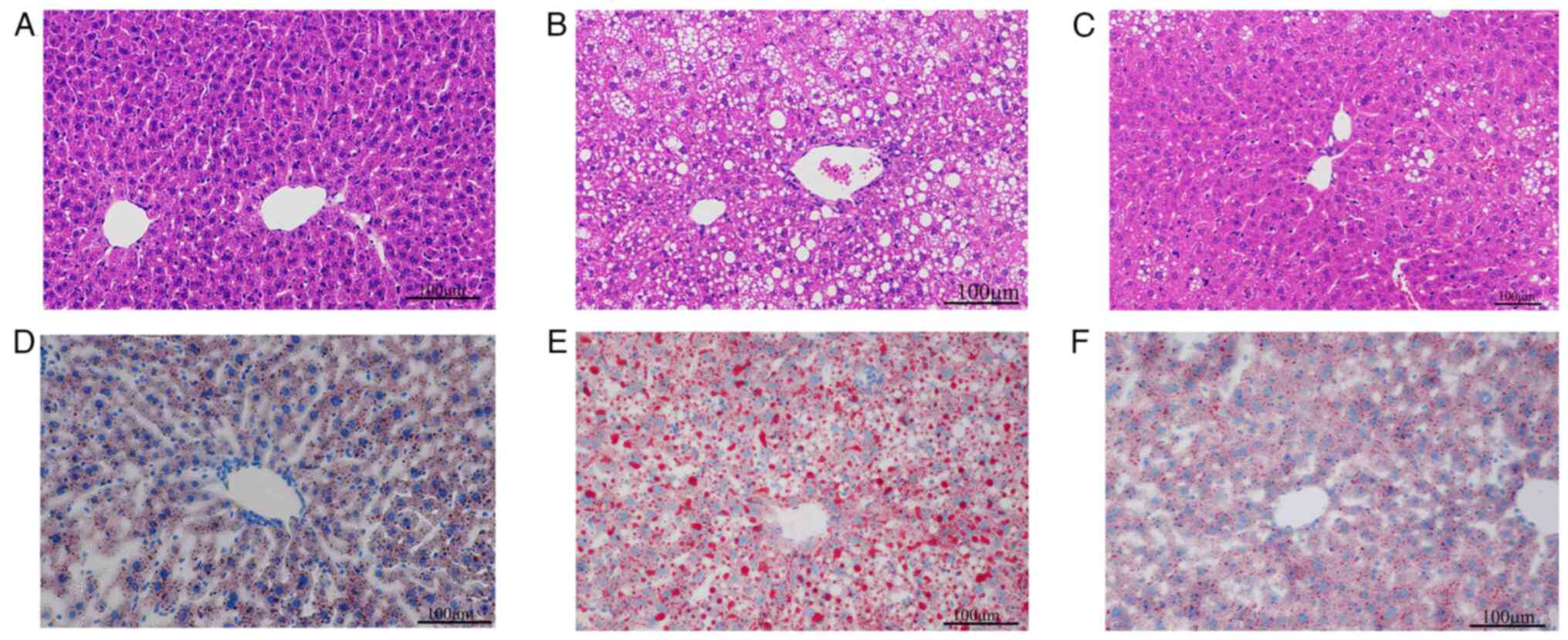
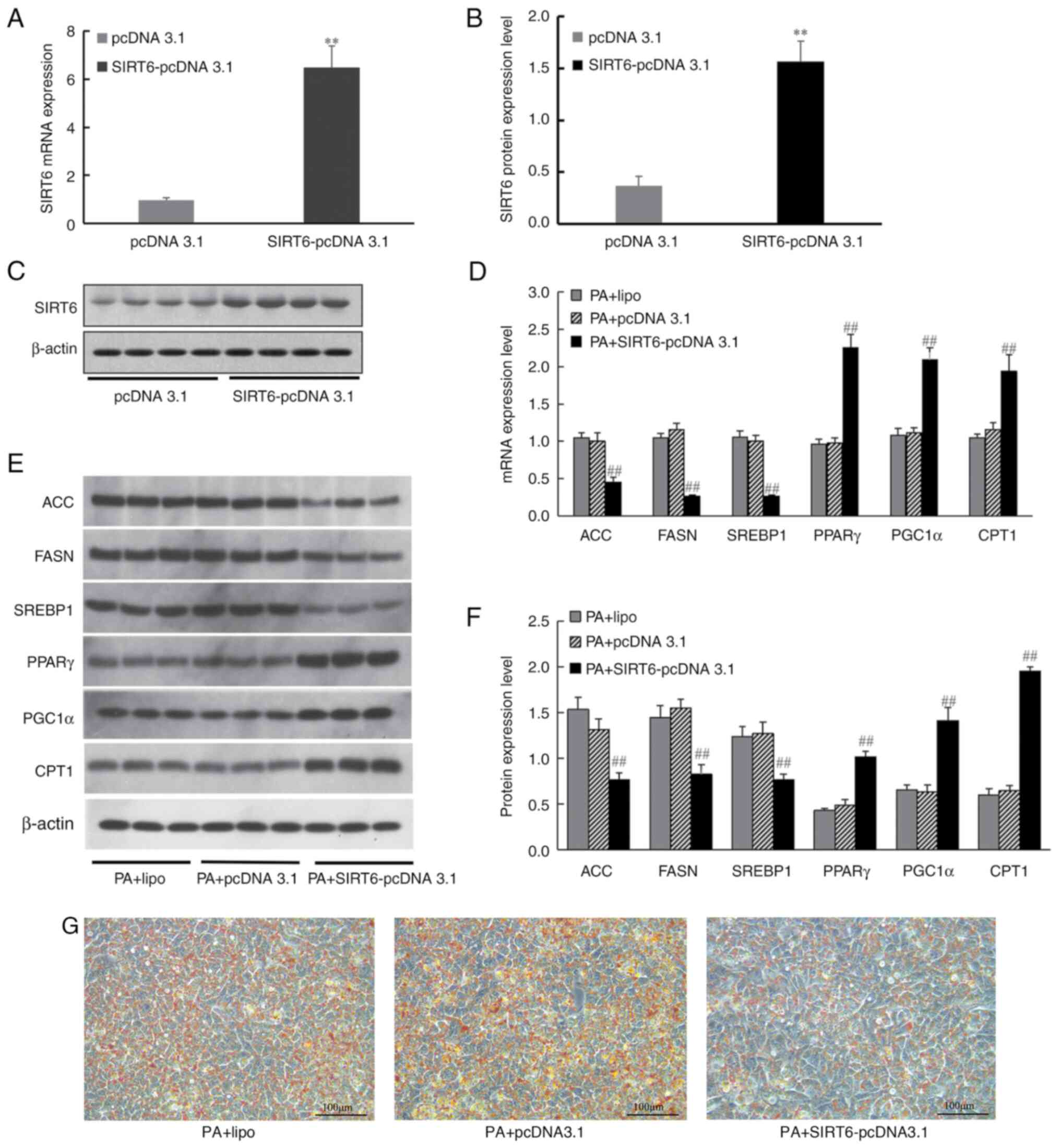
Hyperlipidemia is a strong risk factor for numerous diseases. Resveratrol (Res) is a non-flavonoid polyphenol organic compound with multiple biological functions. However, the specific molecular mechanism and its role in hepatic lipid metabolism remain unclear. Therefore, the aim of the present study was to elucidate the mechanism underlying how Res improves hepatic lipid metabolism by decreasing microRNA-33 (miR-33) levels. First, blood miR-33 expression in participants with hyperlipidemia was detected by reverse transcription-quantitative PCR, and the results revealed significant upregulation of miR-33 expression in hyperlipidemia. Additionally, after transfection of HepG2 cells with miR-33 mimics or inhibitor, western blot analysis indicated downregulation and upregulation, respectively, of the mRNA and protein expression levels of sirtuin 6 (SIRT6). Luciferase reporter analysis provided further evidence for binding of miR-33 with the SIRT6 3'-untranslated region. Furthermore, the levels of peroxisome proliferator-activated receptor-γ (PPARγ), PPARγ-coactivator 1α and carnitine palmitoyl transferase 1 were increased, while the concentration levels of acetyl-CoA carboxylase, fatty acid synthase and sterol regulatory element-binding protein 1 were decreased when SIRT6 was overexpressed. Notably, Res improved the basic metabolic parameters of mice fed a high-fat diet by regulating the miR-33/SIRT6 signaling pathway. Thus, it was demonstrated that the dysregulation of miR-33 could lead to lipid metabolism disorders, while Res improved lipid metabolism by regulating the expression of miR-33 and its target gene, SIRT6. Thus, Res can be used to prevent or treat hyperlipidemia and associated diseases clinically by suppressing hepatic fatty acid synthesis and increasing fatty acid β-oxidation.
View Figures

Figure 1

Figure 2

Figure 3

Figure 4

Figure 5

Figure 6

Figure 7

Figure 8

Figure 9

View References

1 

Joint Committee on Revision of Guidelines for the Prevention and Treatment of Dyslipidemia in Adults. Guidelines for the prevention and treatment of dyslipidemia in Chinese adults (revised edition 2016). Chin Circul J. 31:937–950. 2016.

2 

Mensah GA, Fuster V and Roth GA: A heart-healthy and stroke-free world: Using data to inform global action. J Am Coll Cardiol. 82:2343–2349. 2023.PubMed/NCBI View Article : Google Scholar

3 

Nelson RH: Hyperlipidemia as a risk factor for cardiovascular disease. Prim Care. 40:195–211. 2013.PubMed/NCBI View Article : Google Scholar

4 

Klop B, Elte JW and Cabezas MC: Dyslipidemia in obesity: Mechanisms and potential targets. Nutrients. 5:1218–1240. 2013.PubMed/NCBI View Article : Google Scholar

5 

Chen MY, Meng XF, Han YP, Yan JL, Xiao C and Qian LB: Profile of crosstalk between glucose and lipid metabolic disturbance and diabetic cardiomyopathy: Inflammation and oxidative stress. Front Endocrinol (Lausanne). 13(983713)2022.PubMed/NCBI View Article : Google Scholar

6 

Song R, Hu M, Qin X, Qiu L, Wang P, Zhang X, Liu R and Wang X: The roles of lipid metabolism in the pathogenesis of chronic diseases in the elderly. Nutrients. 15(3433)2023.PubMed/NCBI View Article : Google Scholar

7 

Michos ED, McEvoy JW and Blumenthal RS: Lipid management for the prevention of atherosclerotic cardiovascular disease. N Engl J Med. 381:1557–1567. 2019.PubMed/NCBI View Article : Google Scholar

8 

Agbu P and Carthew RW: MicroRNA-mediated regulation of glucose and lipid metabolism. Nat Rev Mol Cell Biol. 22:425–438. 2021.PubMed/NCBI View Article : Google Scholar

9 

Rayner KJ, Suárez Y, Dávalos A, Parathath S, Fitzgerald ML, Tamehiro N, Fisher EA, Moore KJ and Fernández-Hernando C: MiR-33 contributes to the regulation of cholesterol homeostasis. Science. 328:1570–1573. 2010.PubMed/NCBI View Article : Google Scholar

10 

Marquart TJ, Allen RM, Ory DS and Baldán A: miR-33 links SREBP-2 induction to repression of sterol transporters. Proc Natl Acad Sci USA. 107:12228–12232. 2010.PubMed/NCBI View Article : Google Scholar

11 

Najafi-Shoushtari SH, Kristo F, Li Y, Shioda T, Cohen DE, Gerszten RE and Näär AM: MicroRNA-33 and the SREBP host genes cooperate to control cholesterol homeostasis. Science. 328:1566–1569. 2010.PubMed/NCBI View Article : Google Scholar

12 

Price NL, Goedeke L, Suárez Y and Fernández-Hernando C: miR-33 in cardiometabolic diseases: Lessons learned from novel animal models and approaches. EMBO Mol Med. 13(e12606)2021.PubMed/NCBI View Article : Google Scholar

13 

Deng X, Qin S, Chen Y, Liu H, Yuan E, Deng H and Liu S: B-RCA revealed circulating miR-33a/b associates with serum cholesterol in type 2 diabetes patients at high risk of ASCVD. Diabetes Res Clin Pract. 140:191–199. 2018.PubMed/NCBI View Article : Google Scholar

14 

Price NL, Singh AK, Rotllan N, Goedeke L, Wing A, Canfrán-Duque A, Diaz-Ruiz A, Araldi E, Baldán Á, Camporez JP, et al: Genetic ablation of miR-33 increases food intake, enhances adipose tissue expansion, and promotes obesity and insulin resistance. Cell Rep. 22:2133–2145. 2018.PubMed/NCBI View Article : Google Scholar

15 

Price NL, Rotllan N, Canfrán-Duque A, Zhang X, Pati P, Arias N, Moen J, Mayr M, Ford DA, Baldán Á, et al: Genetic dissection of the impact of miR-33a and miR-33b during the progression of atherosclerosis. Cell Rep. 21:1317–1330. 2017.PubMed/NCBI View Article : Google Scholar

16 

Näär AM: miR-33: A metabolic conundrum. Trends Endocrinol Metab. 29:667–668. 2018.PubMed/NCBI View Article : Google Scholar

17 

Li T, Francl JM, Boehme S and Chiang JYL: Regulation of cholesterol and bile acid homeostasis by the cholesterol 7α-hydroxylase/steroid response element-binding protein 2/microRNA-33a axis in mice. Hepatology. 58:1111–1121. 2013.PubMed/NCBI View Article : Google Scholar

18 

Allen RM, Marquart TJ, Albert CJ, Suchy FJ, Wang DQH, Ananthanarayanan M, Ford DA and Baldán A: miR-33 controls the expression of biliary transporters, and mediates statin- and diet-induced hepatotoxicity. EMBO Mol Med. 4:882–895. 2012.PubMed/NCBI View Article : Google Scholar

19 

Ouimet M, Ediriweera HN, Gundra UM, Sheedy FJ, Ramkhelawon B, Hutchison SB, Rinehold K, van Solingen C, Fullerton MD, Cecchini K, et al: MicroRNA-33-dependent regulation of macrophage metabolism directs immune cell polarization in atherosclerosis. J Clin Invest. 125:4334–4348. 2015.PubMed/NCBI View Article : Google Scholar

20 

Tomita K, Teratani T, Suzuki T, Shimizu M, Sato H, Narimatsu K, Okada Y, Kurihara C, Irie R, Yokoyama H, et al: Free cholesterol accumulation in hepatic stellate cells: Mechanism of liver fibrosis aggravation in nonalcoholic steatohepatitis in mice. Hepatology. 59:154–169. 2014.PubMed/NCBI View Article : Google Scholar

21 

Price NL, Zhang X, Fernández-Tussy P, Singh AK, Burnap SA, Rotllan N, Goedeke L, Sun J, Canfrán-Duque A, Aryal B, et al: Loss of hepatic miR-33 improves metabolic homeostasis and liver function without altering body weight or atherosclerosis. Proc Natl Acad Sci USA. 118(e2006478118)2021.PubMed/NCBI View Article : Google Scholar

22 

Fernández-Tussy P, Sun J, Cardelo MP, Price NL, Goedeke L, Xirouchaki CE, Yang X, Pastor-Rojo O, Bennett AM, Tiganis T, et al: Hepatocyte-specific miR-33 deletion attenuates NAFLD-NASH-HCC progression. bioRxiv [Preprint]: 2023.01.18.523503, 2023.

23 

Kang J, Kim H, Mun D, Yun N and Joung B: Co-delivery of curcumin and miRNA-144-3p using heart-targeted extracellular vesicles enhances the therapeutic efficacy for myocardial infarction. J Control Release. 331:62–73. 2021.PubMed/NCBI View Article : Google Scholar

24 

Alharris E, Alghetaa H, Seth R, Chatterjee S, Singh NP, Nagarkatti M and Nagarkatti P: Corrigendum: Resveratrol attenuates allergic asthma and associated inflammation in the lungs through regulation of miRNA-34a that targets FoxP3 in mice. Front Immunol. 14(1130947)2023.PubMed/NCBI View Article : Google Scholar

25 

Chen WT, Yang MJ, Tsuei YW, Su TC, Siao AC, Kuo YC, Huang LR, Chen Y, Chen SJ, Chen PC, et al: Green tea epigallocatechin gallate inhibits preadipocyte growth via the microRNA-let-7a/HMGA2 signaling pathway. Mol Nutr Food Res. 67(e2200336)2023.PubMed/NCBI View Article : Google Scholar

26 

Pezzuto JM: Resveratrol: Twenty years of growth, development and controversy. Biomol Ther (Seoul). 27:1–14. 2019.PubMed/NCBI View Article : Google Scholar

27 

Huang X and Zhu H: Resveratrol and its analogues: Promising antitumor agents. Anticancer Agents Med Chem. 11:479–490. 2011.PubMed/NCBI View Article : Google Scholar

28 

Rauf A, Imran M, Suleria HAR, Ahmad B, Peters DG and Mubarak MS: A comprehensive review of the health perspectives of resveratrol. Food Funct. 8:4284–4305. 2017.PubMed/NCBI View Article : Google Scholar

29 

Zhang W, Yu H, Lin Q, Liu X, Cheng Y and Deng B: Anti-inflammatory effect of resveratrol attenuates the severity of diabetic neuropathy by activating the Nrf2 pathway. Aging (Albany NY). 13:10659–10671. 2021.PubMed/NCBI View Article : Google Scholar

30 

Bagul PK, Middela H, Matapally S, Padiya R, Bastia T, Madhusudana K, Reddy BR, Chakravarty S and Banerjee SK: Attenuation of insulin resistance, metabolic syndrome and hepatic oxidative stress by resveratrol in fructose-fed rats. Pharmacol Res. 66:260–268. 2012.PubMed/NCBI View Article : Google Scholar

31 

Most J, Timmers S, Warnke I, Jocken JW, van Boekschoten M, de Groot P, Bendik I, Schrauwen P, Goossens GH and Blaak EE: Combined epigallocatechin-3-gallate and resveratrol supplementation for 12 wk increases mitochondrial capacity and fat oxidation, but not insulin sensitivity, in obese humans: A randomized controlled trial. Am J Clin Nutr. 104:215–227. 2016.PubMed/NCBI View Article : Google Scholar

32 

Auger C, Teissedre PL, Gérain P, Lequeux N, Bornet A, Serisier S, Besançon P, Caporiccio B, Cristol JP and Rouanet JM: Dietary wine phenolics catechin, quercetin, and resveratrol efficiently protect hypercholesterolemic hamsters against aortic fatty streak accumulation. J Agric Food Chem. 53:2015–2021. 2005.PubMed/NCBI View Article : Google Scholar

33 

Fogacci F, Tocci G, Presta V, Fratter A, Borghi C and Cicero AFG: Effect of resveratrol on blood pressure: A systematic review and meta-analysis of randomized, controlled, clinical trials. Crit Rev Food Sci Nutr. 59:1605–1618. 2019.PubMed/NCBI View Article : Google Scholar

34 

Singh AP, Singh R, Verma SS, Rai V, Kaschula CH, Maiti P and Gupta SC: Health benefits of resveratrol: Evidence from clinical studies. Med Res Rev. 39:1851–1891. 2019.PubMed/NCBI View Article : Google Scholar

35 

Onuki J, Almeida EA, Medeiros MHG and Di Mascio P: Inhibition of 5-aminolevulinic acid-induced DNA damage by melatonin, N1-acetyl-N2-formyl-5-methoxykynuramine, quercetin or resveratrol. J Pineal Res. 38:107–115. 2005.PubMed/NCBI View Article : Google Scholar

36 

Fujimoto M, Shimizu N, Kunii K, Martyn JAJ, Ueki K and Kaneki M: A role for iNOS in fasting hyperglycemia and impaired insulin signaling in the liver of obese diabetic mice. Diabetes. 54:1340–1348. 2005.PubMed/NCBI View Article : Google Scholar

37 

Yarahmadi S, Farahmandian N, Fadaei R, Koushki M, Bahreini E, Karima S, Barzin Tond S, Rezaei A, Nourbakhsh M and Fallah S: Therapeutic potential of resveratrol and atorvastatin following high-fat diet uptake-induced nonalcoholic fatty liver disease by targeting genes involved in cholesterol metabolism and miR33. DNA Cell Biol. 42:82–90. 2023.PubMed/NCBI View Article : Google Scholar

38 

Baselga-Escudero L, Blade C, Ribas-Latre A, Casanova E, Suárez M, Torres JL, Salvado MJ, Arola L and Arola-Arnal A: Resveratrol and EGCG bind directly and distinctively to miR-33a and miR-122 and modulate divergently their levels in hepatic cells. Nucleic Acids Res. 42:882–892. 2014.PubMed/NCBI View Article : Google Scholar

39 

Ferdowsian H: Human and animal research guidelines: Aligning ethical constructs with new scientific developments. Bioethics. 25:472–478. 2011.PubMed/NCBI View Article : Google Scholar

40 

Hickman DL: Minimal exposure times for irreversible euthanasia with carbon dioxide in mice and rats. J Am Assoc Lab Anim Sci. 61:283–286. 2022.PubMed/NCBI View Article : Google Scholar

41 

American Veterinary Medical Association. [Internet]. 2020. AVMA guidelines for the euthanasia of animals. [Cited 12 January 2022.] Available at: https://www.avma.org/sites/default/files/2020-01/2020-Euthanasia-Final-1-17-20.pdf.

42 

Livak KJ and Schmittgen TD: Analysis of relative gene expression data using real-time quantitative PCR and the 2(-Delta Delta C(T)) method. Methods. 25:402–408. 2001.PubMed/NCBI View Article : Google Scholar

43 

Horie T, Nishino T, Baba O, Kuwabara Y, Nakao T, Nishiga M, Usami S, Izuhara M, Sowa N, Yahagi N, et al: MicroRNA-33 regulates sterol regulatory element-binding protein 1 expression in mice. Nat Commun. 4(2883)2013.PubMed/NCBI View Article : Google Scholar

44 

Barwari T, Joshi A and Mayr M: MicroRNAs in cardiovascular disease. J Am Coll Cardiol. 68:2577–2584. 2016.PubMed/NCBI View Article : Google Scholar

45 

Olson EN: MicroRNAs as therapeutic targets and biomarkers of cardiovascular disease. Sci Transl Med. 6(239ps3)2014.PubMed/NCBI View Article : Google Scholar

46 

Mahtal N, Lenoir O, Tinel C, Anglicheau D and Tharaux PL: MicroRNAs in kidney injury and disease. Nat Rev Nephrol. 18:643–662. 2022.PubMed/NCBI View Article : Google Scholar

47 

Wonnacott A, Denby L, Coward RJM, Fraser DJ and Bowen T: MicroRNAs and their delivery in diabetic fibrosis. Adv Drug Deliv Rev. 182(114045)2022.PubMed/NCBI View Article : Google Scholar

48 

Ji C and Guo X: The clinical potential of circulating microRNAs in obesity. Nat Rev Endocrinol. 15:731–743. 2019.PubMed/NCBI View Article : Google Scholar

49 

Gerlach CV and Vaidya VS: MicroRNAs in injury and repair. Arch Toxicol. 91:2781–2797. 2017.PubMed/NCBI View Article : Google Scholar

50 

Alrob OA, Khatib S and Naser SA: MicroRNAs 33, 122, and 208: A potential novel targets in the treatment of obesity, diabetes, and heart-related diseases. J Physiol Biochem. 73:307–314. 2017.PubMed/NCBI View Article : Google Scholar

51 

Baselga-Escudero L, Bladé C, Ribas-Latre A, Casanova E, Salvadó MJ, Arola L and Arola-Arnal A: Grape seed proanthocyanidins repress the hepatic lipid regulators miR-33 and miR-122 in rats. Mol Nutr Food Res. 56:1636–1646. 2012.PubMed/NCBI View Article : Google Scholar

52 

Rayner KJ, Esau CC, Hussain FN, McDaniel AL, Marshall SM, van Gils JM, Ray TD, Sheedy FJ, Goedeke L, Liu X, et al: Inhibition of miR-33a/b in non-human primates raises plasma HDL and lowers VLDL triglycerides. Nature. 478:404–407. 2011.PubMed/NCBI View Article : Google Scholar

53 

Dong Y, Chen H, Gao J, Liu Y, Li J and Wang J: Bioactive ingredients in Chinese Herbal medicines that target non-coding RNAs: Promising new choices for disease treatment. Front Pharmacol. 10(515)2019.PubMed/NCBI View Article : Google Scholar

54 

Guo G, Zhou J, Yang X, Feng J, Shao Y, Jia T, Huang Q, Li Y, Zhong Y, Nagarkatti PS and Nagarkatti M: Role of MicroRNAs induced by Chinese Herbal medicines against hepatocellular carcinoma: A brief review. Integr Cancer Ther. 17:1059–1067. 2018.PubMed/NCBI View Article : Google Scholar

55 

Huang Z, Huang Q, Ji L, Wang Y, Qi X, Liu L, Liu Z and Lu L: Epigenetic regulation of active Chinese herbal components for cancer prevention and treatment: A follow-up review. Pharmacol Res. 114:1–12. 2016.PubMed/NCBI View Article : Google Scholar

56 

Xin H, Kong Y, Wang Y, Zhou Y, Zhu Y, Li D and Tan W: Lignans extracted from Vitex negundo possess cytotoxic activity by G2/M phase cell cycle arrest and apoptosis induction. Phytomedicine. 20:640–647. 2023.PubMed/NCBI View Article : Google Scholar

57 

Wu Z, Zhu Q, Yin Y, Kang D, Cao R, Tian Q, Zhang Y, Lu S and Liu P: Traditional Chinese medicine CFF-1 induced cell growth inhibition, autophagy, and apoptosis via inhibiting EGFR-related pathways in prostate cancer. Cancer Med. 7:1546–1559. 2018.PubMed/NCBI View Article : Google Scholar

58 

Cao R, Bai Y, Sun L, Zheng J, Zu M, Du G and Ye P: Xuezhikang therapy increases miR-33 expression in patients with low HDL-C levels. Dis Markers. 2014(781780)2014.PubMed/NCBI View Article : Google Scholar

59 

Su D, Liu H, Qi X, Dong L, Zhang R and Zhang J: Citrus peel flavonoids improve lipid metabolism by inhibiting miR-33 and miR-122 expression in HepG2 cells. Biosci Biotechnol Biochem. 83:1747–1755. 2019.PubMed/NCBI View Article : Google Scholar

60 

Yang X, Wang L, Zhang Z, Hu J, Liu X, Wen H, Liu M, Zhang X, Dai H, Ni M, et al: Ginsenoside Rb1 enhances plaque stability and inhibits adventitial vasa vasorum via the modulation of miR-33 and PEDF. Front Cardiovasc Med. 8(654670)2021.PubMed/NCBI View Article : Google Scholar

61 

Kim HS, Xiao C, Wang RH, Lahusen T, Xu X, Vassilopoulos A, Vazquez-Ortiz G, Jeong WI, Park O, Ki SH, et al: Hepatic-specific disruption of SIRT6 in mice results in fatty liver formation due to enhanced glycolysis and triglyceride synthesis. Cell Metab. 12:224–236. 2010.PubMed/NCBI View Article : Google Scholar

62 

He J, Zhang G, Pang Q, Yu C, Xiong J, Zhu J and Chen F: SIRT6 reduces macrophage foam cell formation by inducing autophagy and cholesterol efflux under ox-LDL condition. FEBS J. 284:1324–1337. 2017.PubMed/NCBI View Article : Google Scholar

63 

Rayner KJ, Sheedy FJ, Esau CC, Hussain FN, Temel RE, Parathath S, van Gils JM, Rayner AJ, Chang AN, Suarez Y, et al: Antagonism of miR-33 in mice promotes reverse cholesterol transport and regression of atherosclerosis. J Clin Invest. 121:2921–2931. 2011.PubMed/NCBI View Article : Google Scholar

64 

Shao F, Wang X, Yu J, Jiang H, Zhu B and Gu Z: Expression of miR-33 from an SREBF2 intron targets the FTO gene in the chicken. PLoS One. 9(e91236)2014.PubMed/NCBI View Article : Google Scholar

65 

Zheng Y, Jiang S, Zhang Y, Zhang R and Gong D: Detection of miR-33 expression and the verification of its target genes in the fatty liver of geese. Int J Mol Sci. 16:12737–12752. 2015.PubMed/NCBI View Article : Google Scholar

66 

D'Onofrio N, Sardu C, Paolisso P, Minicucci F, Gragnano F, Ferraraccio F, Panarese I, Scisciola L, Mauro C, Rizzo MR, et al: MicroRNA-33 and SIRT1 influence the coronary thrombus burden in hyperglycemic STEMI patients. J Cell Physiol. 235:1438–1452. 2020.PubMed/NCBI View Article : Google Scholar

67 

Gnanaguru G, Wagschal A, Oh J, Saez-Torres KL, Li T, Temel RE, Kleinman ME, Näär AM and D'Amore PA: Targeting of miR-33 ameliorates phenotypes linked to age-related macular degeneration. Mol Ther. 29:2281–2293. 2021.PubMed/NCBI View Article : Google Scholar

68 

Yerlikaya FH, Can U, Alpaydin MS and Aribas A: The relationship between plasma microRNAs and serum trace elements levels in primary hyperlipidemia. Bratisl Lek Listy. 120:344–348. 2019.PubMed/NCBI View Article : Google Scholar

69 

Simionescu N, Niculescu LS, Sanda GM, Margina D and Sima AV: Analysis of circulating microRNAs that are specifically increased in hyperlipidemic and/or hyperglycemic sera. Mol Biol Rep. 41:5765–5773. 2014.PubMed/NCBI View Article : Google Scholar

70 

Marmorstein R: Structure and chemistry of the Sir2 family of NAD+-dependent histone/protein deactylases. Biochem Soc Trans. 32:904–909. 2004.PubMed/NCBI View Article : Google Scholar

71 

Kanfi Y, Peshti V, Gil R, Naiman S, Nahum L, Levin E, Kronfeld-Schor N and Cohen HY: SIRT6 protects against pathological damage caused by diet-induced obesity. Aging Cell. 9:162–173. 2010.PubMed/NCBI View Article : Google Scholar

72 

Hong J, Mei C, Abbas Raza SH, Khan R, Cheng G and Zan L: SIRT6 cooperates with SIRT5 to regulate bovine preadipocyte differentiation and lipid metabolism via the AMPKα signaling pathway. Arch Biochem Biophys. 681(108260)2020.PubMed/NCBI View Article : Google Scholar

73 

Yang Q, Hu J, Yang Y, Chen Z, Feng J, Zhu Z, Wang H, Yang D, Liang W and Ding G: Sirt6 deficiency aggravates angiotensin II-induced cholesterol accumulation and injury in podocytes. Theranostics. 10:7465–7479. 2020.PubMed/NCBI View Article : Google Scholar

74 

Tao R, Xiong X, DePinho RA, Deng CX and Dong XC: Hepatic SREBP-2 and cholesterol biosynthesis are regulated by FoxO3 and Sirt6. J Lipid Res. 54:2745–2753. 2013.PubMed/NCBI View Article : Google Scholar

75 

Elhanati S, Kanfi Y, Varvak A, Roichman A, Carmel-Gross I, Barth S, Gibor G and Cohen HY: Multiple regulatory layers of SREBP1/2 by SIRT6. Cell Rep. 4:905–912. 2013.PubMed/NCBI View Article : Google Scholar

76 

Guo Z, Li P, Ge J and Li H: SIRT6 in aging, metabolism, inflammation and cardiovascular diseases. Aging Dis. 13:1787–1822. 2022.PubMed/NCBI View Article : Google Scholar

77 

Naiman S, Huynh FK, Gil R, Glick Y, Shahar Y, Touitou N, Nahum L, Avivi MY, Roichman A, Kanfi Y, et al: SIRT6 promotes hepatic beta-oxidation via activation of PPARα. Cell Rep. 29:4127–4143.e8. 2019.PubMed/NCBI View Article : Google Scholar

78 

Ambele MA, Dhanraj P, Giles R and Pepper MS: Adipogenesis: A complex interplay of multiple molecular determinants and pathways. Int J Mol Sci. 21(4283)2020.PubMed/NCBI View Article : Google Scholar

79 

Brewer M, Lange D, Baler R and Anzulovich A: SREBP-1 as a transcriptional integrator of circadian and nutritional cues in the liver. J Biol Rhythms. 20:195–205. 2005.PubMed/NCBI View Article : Google Scholar

80 

Prodanović R, Korićanac G, Vujanac I, Djordjević A, Pantelić M, Romić S, Stanimirović Z and Kirovski D: Obesity-driven prepartal hepatic lipid accumulation in dairy cows is associated with increased CD36 and SREBP-1 expression. Res Vet Sci. 107:16–19. 2016.PubMed/NCBI View Article : Google Scholar

81 

Feng T, Li S, Zhao G, Li Q, Yuan H, Zhang J, Gu R, Ou D, Guo Y, Kou Q, et al: DDX39B facilitates the malignant progression of hepatocellular carcinoma via activation of SREBP1-mediated de novo lipid synthesis. Cell Oncol (Dordr). 46:1235–1252. 2023.PubMed/NCBI View Article : Google Scholar

82 

Abukhalil MH, Hussein OE, Bin-Jumah M, Saghir SAM, Germoush MO, Elgebaly HA, Mosa NM, Hamad I, Qarmush MM, Hassanein EM, et al: Farnesol attenuates oxidative stress and liver injury and modulates fatty acid synthase and acetyl-CoA carboxylase in high cholesterol-fed rats. Environ Sci Pollut Res Int. 27:30118–30132. 2020.PubMed/NCBI View Article : Google Scholar

83 

Kastaniotis AJ, Autio KJ, Kerätär JM, Monteuuis G, Mäkelä AM, Nair RR, Pietikäinen LP, Shvetsova A, Chen Z and Hiltunen JK: Mitochondrial fatty acid synthesis, fatty acids and mitochondrial physiology. Biochim Biophys Acta Mol Cell Biol Lipids. 1862:39–48. 2017.PubMed/NCBI View Article : Google Scholar

84 

Peng X, Li J, Wang M, Qu K and Zhu H: A novel AMPK activator improves hepatic lipid metabolism and leukocyte trafficking in experimental hepatic steatosis. J Pharmacol Sci. 140:153–161. 2019.PubMed/NCBI View Article : Google Scholar

85 

Mørkholt AS, Oklinski MK, Larsen A, Bockermann R, Issazadeh-Navikas S, Nieland JGK, Kwon TH, Corthals A, Nielsen S and Nieland JDV: Pharmacological inhibition of carnitine palmitoyl transferase 1 inhibits and reverses experimental autoimmune encephalitis in rodents. PLoS One. 15(e0234493)2020.PubMed/NCBI View Article : Google Scholar

86 

Song S, Attia RR, Connaughton S, Niesen MI, Ness GC, Elam MB, Hori RT, Cook GA and Park EA: Peroxisome proliferator activated receptor alpha (PPARalpha) and PPAR gamma coactivator (PGC-1alpha) induce carnitine palmitoyltransferase IA (CPT-1A) via independent gene elements. Mol Cell Endocrinol. 325:54–63. 2010.PubMed/NCBI View Article : Google Scholar

87 

Schlaepfer IR and Joshi M: CPT1A-mediated fat oxidation, mechanisms, and therapeutic potential. Endocrinology. 161(bqz046)2020.PubMed/NCBI View Article : Google Scholar

88 

Sabry MM, Dawood AF, Rashed LA, Sayed SM, Hassan S and Younes SF: Relation between resistin, PPAR-γ, obesity and atherosclerosis in male albino rats. Arch Physiol Biochem. 126:389–398. 2020.PubMed/NCBI View Article : Google Scholar

89 

Zhang Y, Ma K, Song S, Elam MB, Cook GA and Park EA: Peroxisomal proliferator-activated receptor-gamma coactivator-1 alpha (PGC-1 alpha) enhances the thyroid hormone induction of carnitine palmitoyltransferase I (CPT-I alpha). J Biol Chem. 279:53963–53971. 2004.PubMed/NCBI View Article : Google Scholar

Related Articles

  • Abstract
  • View
  • Download
  • Twitter
Copy and paste a formatted citation
Spandidos Publications style
Liu C, Pan X, Hao Z, Wang X, Wang C and Song G: Resveratrol suppresses hepatic fatty acid synthesis and increases fatty acid β-oxidation via the microRNA-33/SIRT6 signaling pathway. Exp Ther Med 28: 326, 2024.
APA
Liu, C., Pan, X., Hao, Z., Wang, X., Wang, C., & Song, G. (2024). Resveratrol suppresses hepatic fatty acid synthesis and increases fatty acid β-oxidation via the microRNA-33/SIRT6 signaling pathway. Experimental and Therapeutic Medicine, 28, 326. https://doi.org/10.3892/etm.2024.12615
MLA
Liu, C., Pan, X., Hao, Z., Wang, X., Wang, C., Song, G."Resveratrol suppresses hepatic fatty acid synthesis and increases fatty acid β-oxidation via the microRNA-33/SIRT6 signaling pathway". Experimental and Therapeutic Medicine 28.2 (2024): 326.
Chicago
Liu, C., Pan, X., Hao, Z., Wang, X., Wang, C., Song, G."Resveratrol suppresses hepatic fatty acid synthesis and increases fatty acid β-oxidation via the microRNA-33/SIRT6 signaling pathway". Experimental and Therapeutic Medicine 28, no. 2 (2024): 326. https://doi.org/10.3892/etm.2024.12615
Copy and paste a formatted citation
x
Spandidos Publications style
Liu C, Pan X, Hao Z, Wang X, Wang C and Song G: Resveratrol suppresses hepatic fatty acid synthesis and increases fatty acid β-oxidation via the microRNA-33/SIRT6 signaling pathway. Exp Ther Med 28: 326, 2024.
APA
Liu, C., Pan, X., Hao, Z., Wang, X., Wang, C., & Song, G. (2024). Resveratrol suppresses hepatic fatty acid synthesis and increases fatty acid β-oxidation via the microRNA-33/SIRT6 signaling pathway. Experimental and Therapeutic Medicine, 28, 326. https://doi.org/10.3892/etm.2024.12615
MLA
Liu, C., Pan, X., Hao, Z., Wang, X., Wang, C., Song, G."Resveratrol suppresses hepatic fatty acid synthesis and increases fatty acid β-oxidation via the microRNA-33/SIRT6 signaling pathway". Experimental and Therapeutic Medicine 28.2 (2024): 326.
Chicago
Liu, C., Pan, X., Hao, Z., Wang, X., Wang, C., Song, G."Resveratrol suppresses hepatic fatty acid synthesis and increases fatty acid β-oxidation via the microRNA-33/SIRT6 signaling pathway". Experimental and Therapeutic Medicine 28, no. 2 (2024): 326. https://doi.org/10.3892/etm.2024.12615
Follow us
  • Twitter
  • LinkedIn
  • Facebook
About
  • Spandidos Publications
  • Careers
  • Cookie Policy
  • Privacy Policy
How can we help?
  • Help
  • Live Chat
  • Contact
  • Email to our Support Team