Spandidos Publications Logo
  • About
    • About Spandidos
    • Aims and Scopes
    • Abstracting and Indexing
    • Editorial Policies
    • Reprints and Permissions
    • Job Opportunities
    • Terms and Conditions
    • Contact
  • Journals
    • All Journals
    • Oncology Letters
      • Oncology Letters
      • Information for Authors
      • Editorial Policies
      • Editorial Board
      • Aims and Scope
      • Abstracting and Indexing
      • Bibliographic Information
      • Archive
    • International Journal of Oncology
      • International Journal of Oncology
      • Information for Authors
      • Editorial Policies
      • Editorial Board
      • Aims and Scope
      • Abstracting and Indexing
      • Bibliographic Information
      • Archive
    • Molecular and Clinical Oncology
      • Molecular and Clinical Oncology
      • Information for Authors
      • Editorial Policies
      • Editorial Board
      • Aims and Scope
      • Abstracting and Indexing
      • Bibliographic Information
      • Archive
    • Experimental and Therapeutic Medicine
      • Experimental and Therapeutic Medicine
      • Information for Authors
      • Editorial Policies
      • Editorial Board
      • Aims and Scope
      • Abstracting and Indexing
      • Bibliographic Information
      • Archive
    • International Journal of Molecular Medicine
      • International Journal of Molecular Medicine
      • Information for Authors
      • Editorial Policies
      • Editorial Board
      • Aims and Scope
      • Abstracting and Indexing
      • Bibliographic Information
      • Archive
    • Biomedical Reports
      • Biomedical Reports
      • Information for Authors
      • Editorial Policies
      • Editorial Board
      • Aims and Scope
      • Abstracting and Indexing
      • Bibliographic Information
      • Archive
    • Oncology Reports
      • Oncology Reports
      • Information for Authors
      • Editorial Policies
      • Editorial Board
      • Aims and Scope
      • Abstracting and Indexing
      • Bibliographic Information
      • Archive
    • Molecular Medicine Reports
      • Molecular Medicine Reports
      • Information for Authors
      • Editorial Policies
      • Editorial Board
      • Aims and Scope
      • Abstracting and Indexing
      • Bibliographic Information
      • Archive
    • World Academy of Sciences Journal
      • World Academy of Sciences Journal
      • Information for Authors
      • Editorial Policies
      • Editorial Board
      • Aims and Scope
      • Abstracting and Indexing
      • Bibliographic Information
      • Archive
    • International Journal of Functional Nutrition
      • International Journal of Functional Nutrition
      • Information for Authors
      • Editorial Policies
      • Editorial Board
      • Aims and Scope
      • Abstracting and Indexing
      • Bibliographic Information
      • Archive
    • International Journal of Epigenetics
      • International Journal of Epigenetics
      • Information for Authors
      • Editorial Policies
      • Editorial Board
      • Aims and Scope
      • Abstracting and Indexing
      • Bibliographic Information
      • Archive
    • Medicine International
      • Medicine International
      • Information for Authors
      • Editorial Policies
      • Editorial Board
      • Aims and Scope
      • Abstracting and Indexing
      • Bibliographic Information
      • Archive
  • Articles
  • Information
    • Information for Authors
    • Information for Reviewers
    • Information for Librarians
    • Information for Advertisers
    • Conferences
  • Language Editing
Spandidos Publications Logo
  • About
    • About Spandidos
    • Aims and Scopes
    • Abstracting and Indexing
    • Editorial Policies
    • Reprints and Permissions
    • Job Opportunities
    • Terms and Conditions
    • Contact
  • Journals
    • All Journals
    • Biomedical Reports
      • Information for Authors
      • Editorial Policies
      • Editorial Board
      • Aims and Scope
      • Abstracting and Indexing
      • Bibliographic Information
      • Archive
    • Experimental and Therapeutic Medicine
      • Information for Authors
      • Editorial Policies
      • Editorial Board
      • Aims and Scope
      • Abstracting and Indexing
      • Bibliographic Information
      • Archive
    • International Journal of Epigenetics
      • Information for Authors
      • Editorial Policies
      • Editorial Board
      • Aims and Scope
      • Abstracting and Indexing
      • Bibliographic Information
      • Archive
    • International Journal of Functional Nutrition
      • Information for Authors
      • Editorial Policies
      • Editorial Board
      • Aims and Scope
      • Abstracting and Indexing
      • Bibliographic Information
      • Archive
    • International Journal of Molecular Medicine
      • Information for Authors
      • Editorial Policies
      • Editorial Board
      • Aims and Scope
      • Abstracting and Indexing
      • Bibliographic Information
      • Archive
    • International Journal of Oncology
      • Information for Authors
      • Editorial Policies
      • Editorial Board
      • Aims and Scope
      • Abstracting and Indexing
      • Bibliographic Information
      • Archive
    • Medicine International
      • Information for Authors
      • Editorial Policies
      • Editorial Board
      • Aims and Scope
      • Abstracting and Indexing
      • Bibliographic Information
      • Archive
    • Molecular and Clinical Oncology
      • Information for Authors
      • Editorial Policies
      • Editorial Board
      • Aims and Scope
      • Abstracting and Indexing
      • Bibliographic Information
      • Archive
    • Molecular Medicine Reports
      • Information for Authors
      • Editorial Policies
      • Editorial Board
      • Aims and Scope
      • Abstracting and Indexing
      • Bibliographic Information
      • Archive
    • Oncology Letters
      • Information for Authors
      • Editorial Policies
      • Editorial Board
      • Aims and Scope
      • Abstracting and Indexing
      • Bibliographic Information
      • Archive
    • Oncology Reports
      • Information for Authors
      • Editorial Policies
      • Editorial Board
      • Aims and Scope
      • Abstracting and Indexing
      • Bibliographic Information
      • Archive
    • World Academy of Sciences Journal
      • Information for Authors
      • Editorial Policies
      • Editorial Board
      • Aims and Scope
      • Abstracting and Indexing
      • Bibliographic Information
      • Archive
  • Articles
  • Information
    • For Authors
    • For Reviewers
    • For Librarians
    • For Advertisers
    • Conferences
  • Language Editing
Login Register Submit
  • This site uses cookies
  • You can change your cookie settings at any time by following the instructions in our Cookie Policy. To find out more, you may read our Privacy Policy.

    I agree
Search articles by DOI, keyword, author or affiliation
Search
Advanced Search
presentation
Experimental and Therapeutic Medicine
Join Editorial Board Propose a Special Issue
Print ISSN: 1792-0981 Online ISSN: 1792-1015
Journal Cover
August-2024 Volume 28 Issue 2

Full Size Image

Sign up for eToc alerts
Recommend to Library

Journals

International Journal of Molecular Medicine

International Journal of Molecular Medicine

International Journal of Molecular Medicine is an international journal devoted to molecular mechanisms of human disease.

International Journal of Oncology

International Journal of Oncology

International Journal of Oncology is an international journal devoted to oncology research and cancer treatment.

Molecular Medicine Reports

Molecular Medicine Reports

Covers molecular medicine topics such as pharmacology, pathology, genetics, neuroscience, infectious diseases, molecular cardiology, and molecular surgery.

Oncology Reports

Oncology Reports

Oncology Reports is an international journal devoted to fundamental and applied research in Oncology.

Experimental and Therapeutic Medicine

Experimental and Therapeutic Medicine

Experimental and Therapeutic Medicine is an international journal devoted to laboratory and clinical medicine.

Oncology Letters

Oncology Letters

Oncology Letters is an international journal devoted to Experimental and Clinical Oncology.

Biomedical Reports

Biomedical Reports

Explores a wide range of biological and medical fields, including pharmacology, genetics, microbiology, neuroscience, and molecular cardiology.

Molecular and Clinical Oncology

Molecular and Clinical Oncology

International journal addressing all aspects of oncology research, from tumorigenesis and oncogenes to chemotherapy and metastasis.

World Academy of Sciences Journal

World Academy of Sciences Journal

Multidisciplinary open-access journal spanning biochemistry, genetics, neuroscience, environmental health, and synthetic biology.

International Journal of Functional Nutrition

International Journal of Functional Nutrition

Open-access journal combining biochemistry, pharmacology, immunology, and genetics to advance health through functional nutrition.

International Journal of Epigenetics

International Journal of Epigenetics

Publishes open-access research on using epigenetics to advance understanding and treatment of human disease.

Medicine International

Medicine International

An International Open Access Journal Devoted to General Medicine.

Journal Cover
August-2024 Volume 28 Issue 2

Full Size Image

Sign up for eToc alerts
Recommend to Library

  • Article
  • Citations
    • Cite This Article
    • Download Citation
    • Create Citation Alert
    • Remove Citation Alert
    • Cited By
  • Similar Articles
    • Related Articles (in Spandidos Publications)
    • Similar Articles (Google Scholar)
    • Similar Articles (PubMed)
  • Download PDF
  • Download XML
  • View XML

  • Supplementary Files
    • Supplementary_Data.pdf
Article Open Access

Yishen Jiangzhuo decoction attenuates cisplatin‑induced acute kidney injury by inhibiting inflammation, oxidative stress and apoptosis through the TNF signal pathway

  • Authors:
    • Dengyong Zheng
    • Xinglin Ruan
    • Qiang Wu
    • Yuliang Qiu
    • Shiwei Ruan
  • View Affiliations / Copyright

    Affiliations: Academy of Integrative Medicine, Fujian University of Traditional Chinese Medicine, Fuzhou, Fujian 350122, P.R. China, Department of Neurology, Fujian Medical University Union Hospital, Fuzhou, Fujian 350001, P.R. China, Department of Nephrology, The Second Affiliated People's Hospital of Fujian University of Traditional Chinese Medicine, Fuzhou, Fujian 350003, P.R. China, Department of Nephrology, People's Hospital Affiliated to Fujian University of Traditional Chinese Medicine, Fuzhou, Fujian 350004, P.R. China
    Copyright: © Zheng et al. This is an open access article distributed under the terms of Creative Commons Attribution License.
  • Article Number: 331
    |
    Published online on: June 20, 2024
       https://doi.org/10.3892/etm.2024.12620
  • Expand metrics +
Metrics: Total Views: 0 (Spandidos Publications: | PMC Statistics: )
Metrics: Total PDF Downloads: 0 (Spandidos Publications: | PMC Statistics: )
Cited By (CrossRef): 0 citations Loading Articles...

This article is mentioned in:



Abstract

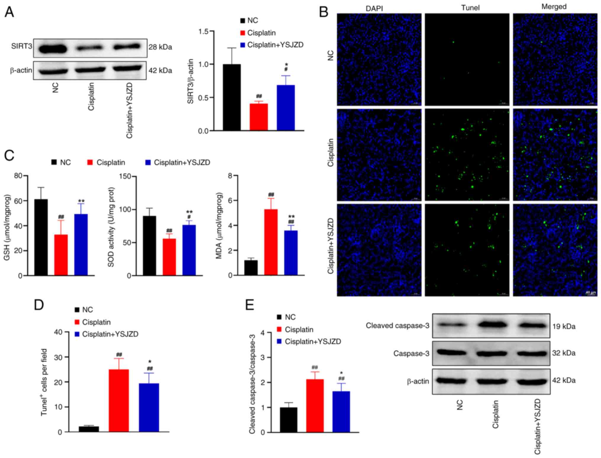
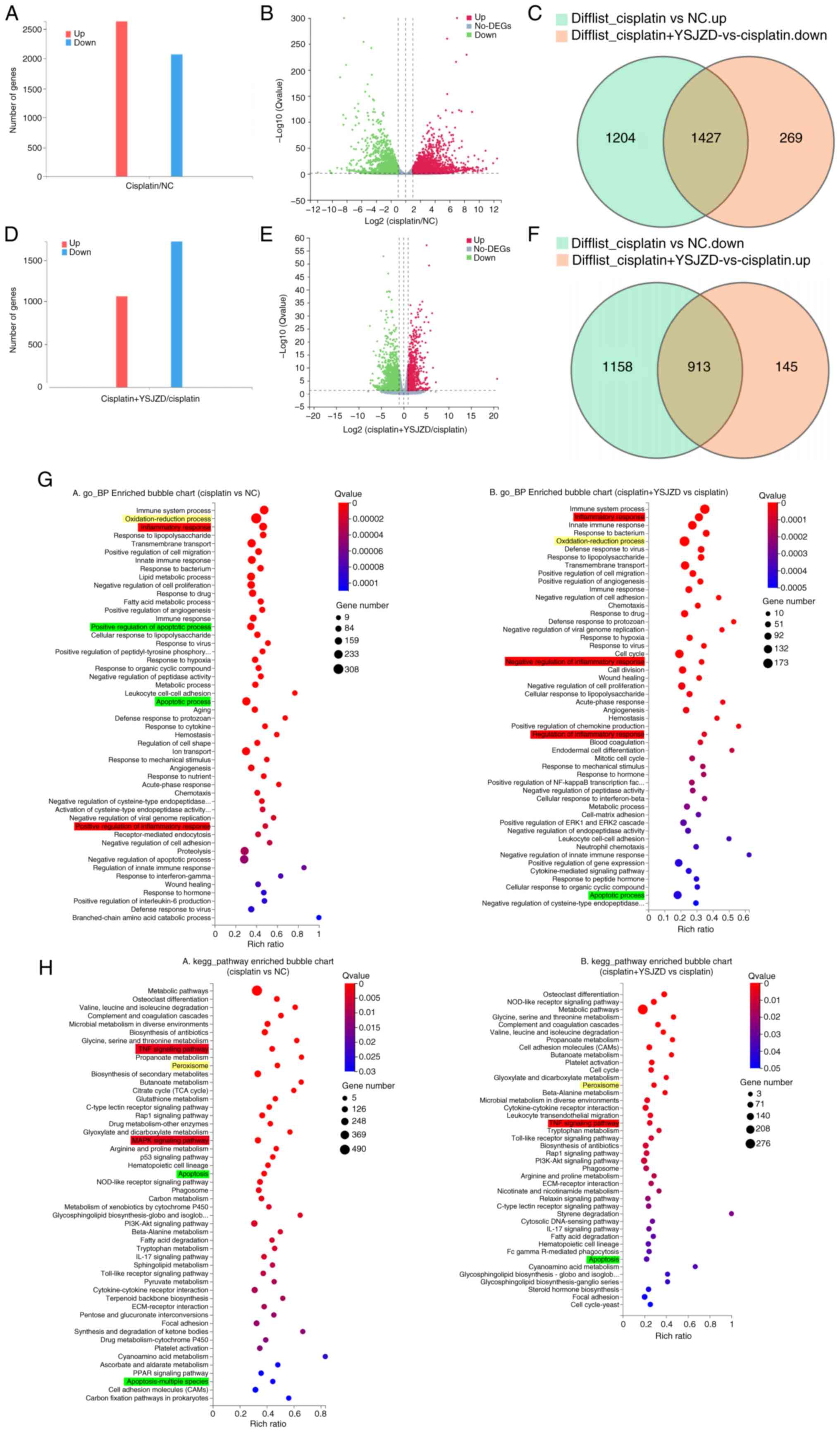
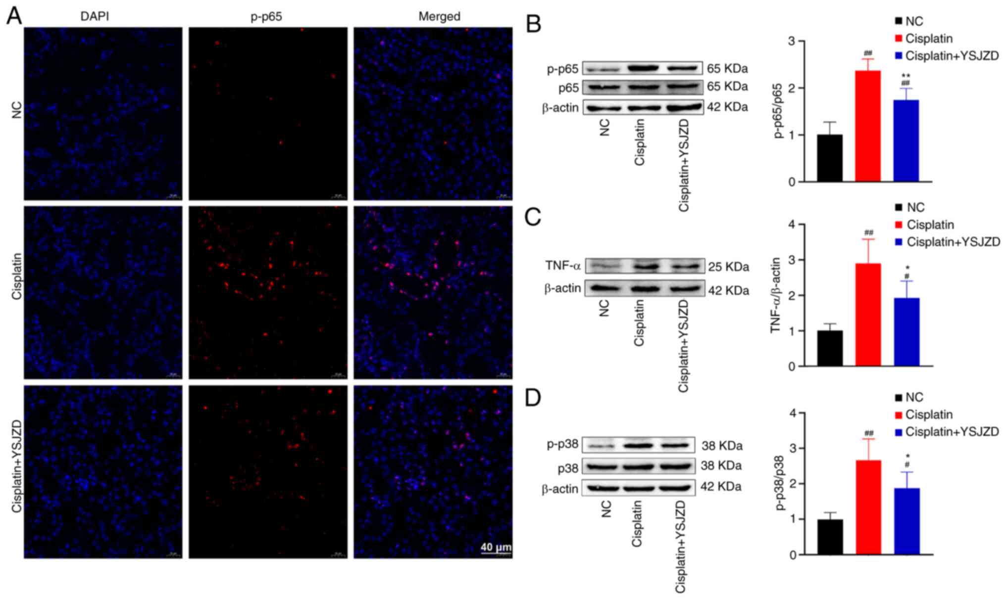
The present study aimed to investigate the therapeutic effects and mechanisms of Yishen Jiangzhuo decoction (YSJZD) in a mouse model of cisplatin‑induced acute kidney injury (AKI). The mice were divided into the NC, cisplatin and cisplatin + YSJZD groups. A concentration‑dependent effect of YSJZD on cisplatin‑induced AKI was observed and the optimal concentration for intervention was calculated. Changes in blood urea nitrogen and serum creatinine levels combined with hematoxylin and eosin and periodic acid‑Schiff staining and transmission electron microscopy observations indicated that YSJZD enhanced renal function, reduced pathological injury and protected renal tubular epithelial cells in cisplatin‑induced AKI mice. The results of the transcriptomic and enrichment analyses showed that the mechanisms of YSJZD may be associated with inflammation, oxidation, apoptosis and the TNF signal pathway. Immunofluorescence, oxidative stress index, terminal deoxynucleotidyl transferase dUTP nick end labeling assay and western blotting revealed that YSJZD downregulated apoptosis in the renal tissues of AKI mice and further decreased the expression levels of p‑p65, p‑p38 MAPK, TNF‑α, cleaved‑caspase‑3 and malondialdehyde, while increasing the levels of NAD‑dependent protein deacetylase sirtuin‑3, glutathione and superoxide dismutase. Overall, the results showed that YSJZD could effectively abrogate cisplatin‑induced AKI in mice through mechanisms primarily related to its anti‑inflammatory, antioxidative and antiapoptotic effects by inhibited the TNF signal pathway. YSJZD warrants further investigation as a clinical empirical prescription.
View Figures

Figure 1

Figure 2

Figure 3

Figure 4

Figure 5

Figure 6

View References

1 

Zhang Q, Qi J, Luo Q, Wu M, Zhang L, Qin L and Nie X: Yishen Xiezhuo formula ameliorates the development of cisplatin-induced acute kidney injury by attenuating renal tubular epithelial cell senescence. Ann Transl Med. 10(1392)2022.PubMed/NCBI View Article : Google Scholar

2 

Volarevic V, Djokovic B, Jankovic MG, Harrell CR, Fellabaum C, Djonov V and Arsenijevic N: Molecular mechanisms of cisplatin-induced nephrotoxicity: a balance on the knife edge between renoprotection and tumor toxicity. J Biomed Sci. 26(25)2019.PubMed/NCBI View Article : Google Scholar

3 

Oliveira BM, de Almeida LF, Deluque AL, Souza CS, Maciel ALD, Francescato HDC, Costa RS, Giovanini C, de Paula FJA and Coimbra TM: Calcitriol reduces the inflammation, endothelial damage and oxidative stress in AKI caused by cisplatin. Int J Mol Sci. 23(15877)2022.PubMed/NCBI View Article : Google Scholar

4 

Lu L, Liu W, Li S, Bai M, Zhou Y, Jiang Z, Jia Z, Huang S, Zhang A and Gong W: Flavonoid derivative DMXAA attenuates cisplatin-induced acute kidney injury independent of STING signaling. Clin Sci (Lond). 137:435–452. 2023.PubMed/NCBI View Article : Google Scholar

5 

McSweeney KR, Gadanec LK, Qaradakhi T, Ali BA, Zulli A and Apostolopoulos V: Mechanisms of cisplatin-induced acute kidney injury: Pathological mechanisms, pharmacological interventions and genetic mitigations. Cancers (Basel). 13(1572)2021.PubMed/NCBI View Article : Google Scholar

6 

Holditch SJ, Brown CN, Lombardi AM, Nguyen KN and Edelstein CL: Recent advances in models, mechanisms, biomarkers and interventions in cisplatin-induced acute kidney injury. Int J Mol Sci. 20(3011)2019.PubMed/NCBI View Article : Google Scholar

7 

Qi L, Luo Q, Zhang Y, Jia F, Zhao Y and Wang F: Advances in toxicological research of the anticancer drug cisplatin. Chem Res Toxicol. 32:1469–1486. 2019.PubMed/NCBI View Article : Google Scholar

8 

Fang CY, Lou DY, Zhou LQ, Wang JC, Yang B, He QJ, Wang JJ and Weng QJ: Natural products: Potential treatments for cisplatin-induced nephrotoxicity. Acta Pharmacol Sin. 42:1951–1969. 2021.PubMed/NCBI View Article : Google Scholar

9 

Mapuskar KA, Steinbach EJ, Zaher A, Riley DP, Beardsley RA, Keene JL, Holmlund JT, Anderson CM, Zepeda-Orozco D, Buatti JM, et al: Mitochondrial superoxide dismutase in cisplatin-induced kidney injury. Antioxidants (Basel). 10(1329)2021.PubMed/NCBI View Article : Google Scholar

10 

Sears SM and Siskind LJ: Potential therapeutic targets for cisplatin-induced kidney injury: Lessons from other models of AKI and Fibrosis. J Am Soc Nephrol. 32:1559–1567. 2021.PubMed/NCBI View Article : Google Scholar

11 

Xu YF, Ruan SW, Lin JM and Zhang Z: Yishen Jiangzhuo Granules affect tubulointerstitial fibrosis via a mitochondrion-mediated apoptotic pathway. Chin J Integr Med. 21:928–937. 2015.PubMed/NCBI View Article : Google Scholar

12 

Xu SY, Bian RL and Chen X: Experimental methodology of Pharmacology. People's Medical Publishing House, Beijing, 2002.

13 

Zhang Y, Chang Y, Han Z, Ma K, Zeng X and Li L: Estrogen protects against renal ischemia-reperfusion injury by regulating Th17/Treg cell immune balance. Dis Markers. 2022(7812099)2022.PubMed/NCBI View Article : Google Scholar

14 

Ranasinghe R, Mathai ML and Zulli A: Cisplatin for cancer therapy and overcoming chemoresistance. Heliyon. 8(e10608)2022.PubMed/NCBI View Article : Google Scholar

15 

Xu Z, Zhang M, Wang W, Zhou S, Yu M, Qiu X, Jiang S, Wang X, Tang C, Li S, et al: Dihydromyricetin attenuates cisplatin-induced acute kidney injury by reducing oxidative stress, inflammation and ferroptosis. Toxicol Appl Pharmacol. 473(116595)2023.PubMed/NCBI View Article : Google Scholar

16 

Chou YN, Lee MM, Deng JS, Jiang WP, Lin JG and Huang GJ: Water extract from brown strain of flammulina velutipes alleviates cisplatin-induced acute kidney injury by attenuating oxidative stress, inflammation, and autophagy via PI3K/AKT pathway regulation. Int J Mol Sci. 24(9448)2023.PubMed/NCBI View Article : Google Scholar

17 

Linkermann A, Bräsen JH, Darding M, Jin MK, Sanz AB, Heller JO, De Zen F, Weinlich R, Ortiz A, Walczak H, et al: Two independent pathways of regulated necrosis mediate ischemia-reperfusion injury. Proc Natl Acad Sci USA. 110:12024–12029. 2013.PubMed/NCBI View Article : Google Scholar

18 

Perse M and Veceric-Haler Z: Cisplatin-induced rodent model of kidney injury: Characteristics and challenges. Biomed Res Int. 2018(1462802)2018.PubMed/NCBI View Article : Google Scholar

19 

Ozkok A, Ravichandran K, Wang Q, Ljubanovic D and Edelstein CL: NF-κB transcriptional inhibition ameliorates cisplatin-induced acute kidney injury (AKI). Toxicol Lett. 240:105–113. 2016.PubMed/NCBI View Article : Google Scholar

20 

Kim C, Kwak W, Won DH, Kim J, Hwang DB, Kim N, Kang M, Jeon Y, Park YI, Park JW and Yun JW: Loss of Dact2 alleviates cisplatin-induced nephrotoxicity through regulation of the Igfl-MAPK pathway axis. Cell Biol Toxicol. 39:3197–3217. 2023.PubMed/NCBI View Article : Google Scholar

21 

Yuan H, Zhao Y, Li S, Qin J and Yu X: Madecassoside ameliorates cisplatin-induced nephrotoxicity by inhibiting activation of the mitogen activated protein kinase pathway. Environ Toxicol. 38:1473–1483. 2023.PubMed/NCBI View Article : Google Scholar

22 

Ramesh G and Reeves WB: p38 MAP kinase inhibition ameliorates cisplatin nephrotoxicity in mice. Am J Physiol Renal Physiol. 289:F166–F174. 2005.PubMed/NCBI View Article : Google Scholar

23 

Ramesh G and Reeves WB: TNF-alpha mediates chemokine and cytokine expression and renal injury in cisplatin nephrotoxicity. J Clin Invest. 110:835–842. 2002.PubMed/NCBI View Article : Google Scholar

24 

Zhang B, Ramesh G, Norbury CC and Reeves WB: Cisplatin-induced nephrotoxicity is mediated by tumor necrosis factor-alpha produced by renal parenchymal cells. Kidney Int. 72:37–44. 2007.PubMed/NCBI View Article : Google Scholar

25 

Ramesh G, Kimball SR, Jefferson LS and Reeves WB: Endotoxin and cisplatin synergistically stimulate TNF-alpha production by renal epithelial cells. Am J Physiol Renal Physiol. 292:F812–F819. 2007.PubMed/NCBI View Article : Google Scholar

26 

Pan Y, Zhang Y, Li J, Zhang Z, He Y, Zhao Q, Yang H and Zhou P: A proteoglycan isolated from Ganoderma lucidum attenuates diabetic kidney disease by inhibiting oxidative stress-induced renal fibrosis both in vitro and in vivo. J Ethnopharmacol. 310(116405)2023.PubMed/NCBI View Article : Google Scholar

27 

Lu XH, Zhang J and Xiong Q: Suppressive effect erythropoietin on oxidative stress by targeting AMPK/Nox4/ROS pathway in renal ischemia reperfusion injury. Transpl Immunol. 72(101537)2022.PubMed/NCBI View Article : Google Scholar

28 

Ma Q, Xu Y, Tang L, Yang X, Chen Z, Wei Y, Shao X, Shao X, Xin Z, Cai B, et al: Astragalus polysaccharide attenuates cisplatin-induced acute kidney injury by suppressing oxidative damage and mitochondrial dysfunction. Biomed Res Int. 2020(2851349)2020.PubMed/NCBI View Article : Google Scholar

29 

Yang L, Wang B, Guo F, Huang R, Liang Y, Li L, Tao S, Yin T, Fu P and Ma L: FFAR4 improves the senescence of tubular epithelial cells by AMPK/SirT3 signaling in acute kidney injury. Signal Transduct Target Ther. 7(384)2022.PubMed/NCBI View Article : Google Scholar

30 

Huang Z, Li Q, Yuan Y, Zhang C, Wu L, Liu X, Cao W, Guo H, Duan S, Xu X, et al: Renalase attenuates mitochondrial fission in cisplatin-induced acute kidney injury via modulating sirtuin-3. Life Sci. 222:78–87. 2019.PubMed/NCBI View Article : Google Scholar

31 

Li Y, Ye Z, Lai W, Rao J, Huang W, Zhang X, Yao Z and Lou T: Activation of sirtuin 3 by silybin attenuates mitochondrial dysfunction in cisplatin-induced acute kidney injury. Front Pharmacol. 8(178)2017.PubMed/NCBI View Article : Google Scholar

32 

Morigi M, Perico L, Rota C, Longaretti L, Conti S, Rottoli D, Novelli R, Remuzzi G and Benigni A: Sirtuin 3-dependent mitochondrial dynamic improvements protect against acute kidney injury. J Clin Invest. 125:715–726. 2015.PubMed/NCBI View Article : Google Scholar

33 

Zi Y, Wang X, Zi Y, Yu H, Lan Y, Fan Y, Ren C, Liao K and Chen H: Cigarette smoke induces the ROS accumulation and iNOS activation through deactivation of Nrf-2/SIRT3 axis to mediate the human bronchial epithelium ferroptosis. Free Radic Biol Med. 200:73–86. 2023.PubMed/NCBI View Article : Google Scholar

34 

Wen L, Wei Q, Livingston MJ, Dong G, Li S, Hu X, Li Y, Huo Y and Dong Z: PFKFB3 mediates tubular cell death in cisplatin nephrotoxicity by activating CDK4. Transl Res. 253:31–40. 2023.PubMed/NCBI View Article : Google Scholar

35 

Lee D, Yamabe N, Lee H, Lim Lee H, Kim DW, Wook Lee J and Sung Kang K: Necrostatins regulate apoptosis, necroptosis, and inflammation in cisplatin-induced nephrotoxicity in LLC-PK1 cells. Bioorg Med Chem Lett. 48(128256)2021.PubMed/NCBI View Article : Google Scholar

36 

Oh GS, Kim HJ, Shen A, Lee SB, Khadka D, Pandit A and So HS: Cisplatin-induced kidney dysfunction and perspectives on improving treatment strategies. Electrolyte Blood Press. 12:55–65. 2014.PubMed/NCBI View Article : Google Scholar

Related Articles

  • Abstract
  • View
  • Download
  • Twitter
Copy and paste a formatted citation
Spandidos Publications style
Zheng D, Ruan X, Wu Q, Qiu Y and Ruan S: Yishen Jiangzhuo decoction attenuates cisplatin‑induced acute kidney injury by inhibiting inflammation, oxidative stress and apoptosis through the TNF signal pathway. Exp Ther Med 28: 331, 2024.
APA
Zheng, D., Ruan, X., Wu, Q., Qiu, Y., & Ruan, S. (2024). Yishen Jiangzhuo decoction attenuates cisplatin‑induced acute kidney injury by inhibiting inflammation, oxidative stress and apoptosis through the TNF signal pathway. Experimental and Therapeutic Medicine, 28, 331. https://doi.org/10.3892/etm.2024.12620
MLA
Zheng, D., Ruan, X., Wu, Q., Qiu, Y., Ruan, S."Yishen Jiangzhuo decoction attenuates cisplatin‑induced acute kidney injury by inhibiting inflammation, oxidative stress and apoptosis through the TNF signal pathway". Experimental and Therapeutic Medicine 28.2 (2024): 331.
Chicago
Zheng, D., Ruan, X., Wu, Q., Qiu, Y., Ruan, S."Yishen Jiangzhuo decoction attenuates cisplatin‑induced acute kidney injury by inhibiting inflammation, oxidative stress and apoptosis through the TNF signal pathway". Experimental and Therapeutic Medicine 28, no. 2 (2024): 331. https://doi.org/10.3892/etm.2024.12620
Copy and paste a formatted citation
x
Spandidos Publications style
Zheng D, Ruan X, Wu Q, Qiu Y and Ruan S: Yishen Jiangzhuo decoction attenuates cisplatin‑induced acute kidney injury by inhibiting inflammation, oxidative stress and apoptosis through the TNF signal pathway. Exp Ther Med 28: 331, 2024.
APA
Zheng, D., Ruan, X., Wu, Q., Qiu, Y., & Ruan, S. (2024). Yishen Jiangzhuo decoction attenuates cisplatin‑induced acute kidney injury by inhibiting inflammation, oxidative stress and apoptosis through the TNF signal pathway. Experimental and Therapeutic Medicine, 28, 331. https://doi.org/10.3892/etm.2024.12620
MLA
Zheng, D., Ruan, X., Wu, Q., Qiu, Y., Ruan, S."Yishen Jiangzhuo decoction attenuates cisplatin‑induced acute kidney injury by inhibiting inflammation, oxidative stress and apoptosis through the TNF signal pathway". Experimental and Therapeutic Medicine 28.2 (2024): 331.
Chicago
Zheng, D., Ruan, X., Wu, Q., Qiu, Y., Ruan, S."Yishen Jiangzhuo decoction attenuates cisplatin‑induced acute kidney injury by inhibiting inflammation, oxidative stress and apoptosis through the TNF signal pathway". Experimental and Therapeutic Medicine 28, no. 2 (2024): 331. https://doi.org/10.3892/etm.2024.12620
Follow us
  • Twitter
  • LinkedIn
  • Facebook
About
  • Spandidos Publications
  • Careers
  • Cookie Policy
  • Privacy Policy
How can we help?
  • Help
  • Live Chat
  • Contact
  • Email to our Support Team