Spandidos Publications Logo
  • About
    • About Spandidos
    • Aims and Scopes
    • Abstracting and Indexing
    • Editorial Policies
    • Reprints and Permissions
    • Job Opportunities
    • Terms and Conditions
    • Contact
  • Journals
    • All Journals
    • Oncology Letters
      • Oncology Letters
      • Information for Authors
      • Editorial Policies
      • Editorial Board
      • Aims and Scope
      • Abstracting and Indexing
      • Bibliographic Information
      • Archive
    • International Journal of Oncology
      • International Journal of Oncology
      • Information for Authors
      • Editorial Policies
      • Editorial Board
      • Aims and Scope
      • Abstracting and Indexing
      • Bibliographic Information
      • Archive
    • Molecular and Clinical Oncology
      • Molecular and Clinical Oncology
      • Information for Authors
      • Editorial Policies
      • Editorial Board
      • Aims and Scope
      • Abstracting and Indexing
      • Bibliographic Information
      • Archive
    • Experimental and Therapeutic Medicine
      • Experimental and Therapeutic Medicine
      • Information for Authors
      • Editorial Policies
      • Editorial Board
      • Aims and Scope
      • Abstracting and Indexing
      • Bibliographic Information
      • Archive
    • International Journal of Molecular Medicine
      • International Journal of Molecular Medicine
      • Information for Authors
      • Editorial Policies
      • Editorial Board
      • Aims and Scope
      • Abstracting and Indexing
      • Bibliographic Information
      • Archive
    • Biomedical Reports
      • Biomedical Reports
      • Information for Authors
      • Editorial Policies
      • Editorial Board
      • Aims and Scope
      • Abstracting and Indexing
      • Bibliographic Information
      • Archive
    • Oncology Reports
      • Oncology Reports
      • Information for Authors
      • Editorial Policies
      • Editorial Board
      • Aims and Scope
      • Abstracting and Indexing
      • Bibliographic Information
      • Archive
    • Molecular Medicine Reports
      • Molecular Medicine Reports
      • Information for Authors
      • Editorial Policies
      • Editorial Board
      • Aims and Scope
      • Abstracting and Indexing
      • Bibliographic Information
      • Archive
    • World Academy of Sciences Journal
      • World Academy of Sciences Journal
      • Information for Authors
      • Editorial Policies
      • Editorial Board
      • Aims and Scope
      • Abstracting and Indexing
      • Bibliographic Information
      • Archive
    • International Journal of Functional Nutrition
      • International Journal of Functional Nutrition
      • Information for Authors
      • Editorial Policies
      • Editorial Board
      • Aims and Scope
      • Abstracting and Indexing
      • Bibliographic Information
      • Archive
    • International Journal of Epigenetics
      • International Journal of Epigenetics
      • Information for Authors
      • Editorial Policies
      • Editorial Board
      • Aims and Scope
      • Abstracting and Indexing
      • Bibliographic Information
      • Archive
    • Medicine International
      • Medicine International
      • Information for Authors
      • Editorial Policies
      • Editorial Board
      • Aims and Scope
      • Abstracting and Indexing
      • Bibliographic Information
      • Archive
  • Articles
  • Information
    • Information for Authors
    • Information for Reviewers
    • Information for Librarians
    • Information for Advertisers
    • Conferences
  • Language Editing
Spandidos Publications Logo
  • About
    • About Spandidos
    • Aims and Scopes
    • Abstracting and Indexing
    • Editorial Policies
    • Reprints and Permissions
    • Job Opportunities
    • Terms and Conditions
    • Contact
  • Journals
    • All Journals
    • Biomedical Reports
      • Information for Authors
      • Editorial Policies
      • Editorial Board
      • Aims and Scope
      • Abstracting and Indexing
      • Bibliographic Information
      • Archive
    • Experimental and Therapeutic Medicine
      • Information for Authors
      • Editorial Policies
      • Editorial Board
      • Aims and Scope
      • Abstracting and Indexing
      • Bibliographic Information
      • Archive
    • International Journal of Epigenetics
      • Information for Authors
      • Editorial Policies
      • Editorial Board
      • Aims and Scope
      • Abstracting and Indexing
      • Bibliographic Information
      • Archive
    • International Journal of Functional Nutrition
      • Information for Authors
      • Editorial Policies
      • Editorial Board
      • Aims and Scope
      • Abstracting and Indexing
      • Bibliographic Information
      • Archive
    • International Journal of Molecular Medicine
      • Information for Authors
      • Editorial Policies
      • Editorial Board
      • Aims and Scope
      • Abstracting and Indexing
      • Bibliographic Information
      • Archive
    • International Journal of Oncology
      • Information for Authors
      • Editorial Policies
      • Editorial Board
      • Aims and Scope
      • Abstracting and Indexing
      • Bibliographic Information
      • Archive
    • Medicine International
      • Information for Authors
      • Editorial Policies
      • Editorial Board
      • Aims and Scope
      • Abstracting and Indexing
      • Bibliographic Information
      • Archive
    • Molecular and Clinical Oncology
      • Information for Authors
      • Editorial Policies
      • Editorial Board
      • Aims and Scope
      • Abstracting and Indexing
      • Bibliographic Information
      • Archive
    • Molecular Medicine Reports
      • Information for Authors
      • Editorial Policies
      • Editorial Board
      • Aims and Scope
      • Abstracting and Indexing
      • Bibliographic Information
      • Archive
    • Oncology Letters
      • Information for Authors
      • Editorial Policies
      • Editorial Board
      • Aims and Scope
      • Abstracting and Indexing
      • Bibliographic Information
      • Archive
    • Oncology Reports
      • Information for Authors
      • Editorial Policies
      • Editorial Board
      • Aims and Scope
      • Abstracting and Indexing
      • Bibliographic Information
      • Archive
    • World Academy of Sciences Journal
      • Information for Authors
      • Editorial Policies
      • Editorial Board
      • Aims and Scope
      • Abstracting and Indexing
      • Bibliographic Information
      • Archive
  • Articles
  • Information
    • For Authors
    • For Reviewers
    • For Librarians
    • For Advertisers
    • Conferences
  • Language Editing
Login Register Submit
  • This site uses cookies
  • You can change your cookie settings at any time by following the instructions in our Cookie Policy. To find out more, you may read our Privacy Policy.

    I agree
Search articles by DOI, keyword, author or affiliation
Search
Advanced Search
presentation
Experimental and Therapeutic Medicine
Join Editorial Board Propose a Special Issue
Print ISSN: 1792-0981 Online ISSN: 1792-1015
Journal Cover
August-2024 Volume 28 Issue 2

Full Size Image

Sign up for eToc alerts
Recommend to Library

Journals

International Journal of Molecular Medicine

International Journal of Molecular Medicine

International Journal of Molecular Medicine is an international journal devoted to molecular mechanisms of human disease.

International Journal of Oncology

International Journal of Oncology

International Journal of Oncology is an international journal devoted to oncology research and cancer treatment.

Molecular Medicine Reports

Molecular Medicine Reports

Covers molecular medicine topics such as pharmacology, pathology, genetics, neuroscience, infectious diseases, molecular cardiology, and molecular surgery.

Oncology Reports

Oncology Reports

Oncology Reports is an international journal devoted to fundamental and applied research in Oncology.

Experimental and Therapeutic Medicine

Experimental and Therapeutic Medicine

Experimental and Therapeutic Medicine is an international journal devoted to laboratory and clinical medicine.

Oncology Letters

Oncology Letters

Oncology Letters is an international journal devoted to Experimental and Clinical Oncology.

Biomedical Reports

Biomedical Reports

Explores a wide range of biological and medical fields, including pharmacology, genetics, microbiology, neuroscience, and molecular cardiology.

Molecular and Clinical Oncology

Molecular and Clinical Oncology

International journal addressing all aspects of oncology research, from tumorigenesis and oncogenes to chemotherapy and metastasis.

World Academy of Sciences Journal

World Academy of Sciences Journal

Multidisciplinary open-access journal spanning biochemistry, genetics, neuroscience, environmental health, and synthetic biology.

International Journal of Functional Nutrition

International Journal of Functional Nutrition

Open-access journal combining biochemistry, pharmacology, immunology, and genetics to advance health through functional nutrition.

International Journal of Epigenetics

International Journal of Epigenetics

Publishes open-access research on using epigenetics to advance understanding and treatment of human disease.

Medicine International

Medicine International

An International Open Access Journal Devoted to General Medicine.

Journal Cover
August-2024 Volume 28 Issue 2

Full Size Image

Sign up for eToc alerts
Recommend to Library

  • Article
  • Citations
    • Cite This Article
    • Download Citation
    • Create Citation Alert
    • Remove Citation Alert
    • Cited By
  • Similar Articles
    • Related Articles (in Spandidos Publications)
    • Similar Articles (Google Scholar)
    • Similar Articles (PubMed)
  • Download PDF
  • Download XML
  • View XML

  • Supplementary Files
    • Supplementary_Data.pdf
Article Open Access

Zinc finger translocation‑associated protein promotes ferroptosis through the upregulation of ACSL4 expression in vascular endothelial cells

  • Authors:
    • Hui-Xin Gao
    • Jun Jiang
    • Chun-Yan Yang
    • Jin-Fu Xu
    • Qing He
    • Yan-Wei Hu
  • View Affiliations / Copyright

    Affiliations: Department of Clinical Laboratory, Guangzhou Women and Children Medical Center, Guangzhou Medical University, Guangzhou, Guangdong 510600, P.R. China
    Copyright: © Gao et al. This is an open access article distributed under the terms of Creative Commons Attribution License.
  • Article Number: 334
    |
    Published online on: June 26, 2024
       https://doi.org/10.3892/etm.2024.12623
  • Expand metrics +
Metrics: Total Views: 0 (Spandidos Publications: | PMC Statistics: )
Metrics: Total PDF Downloads: 0 (Spandidos Publications: | PMC Statistics: )
Cited By (CrossRef): 0 citations Loading Articles...

This article is mentioned in:



Abstract

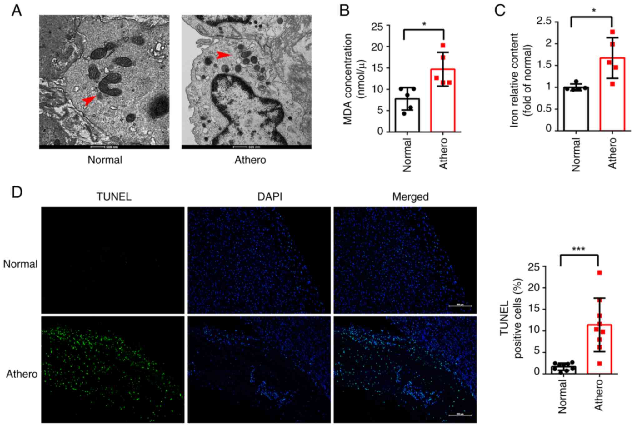
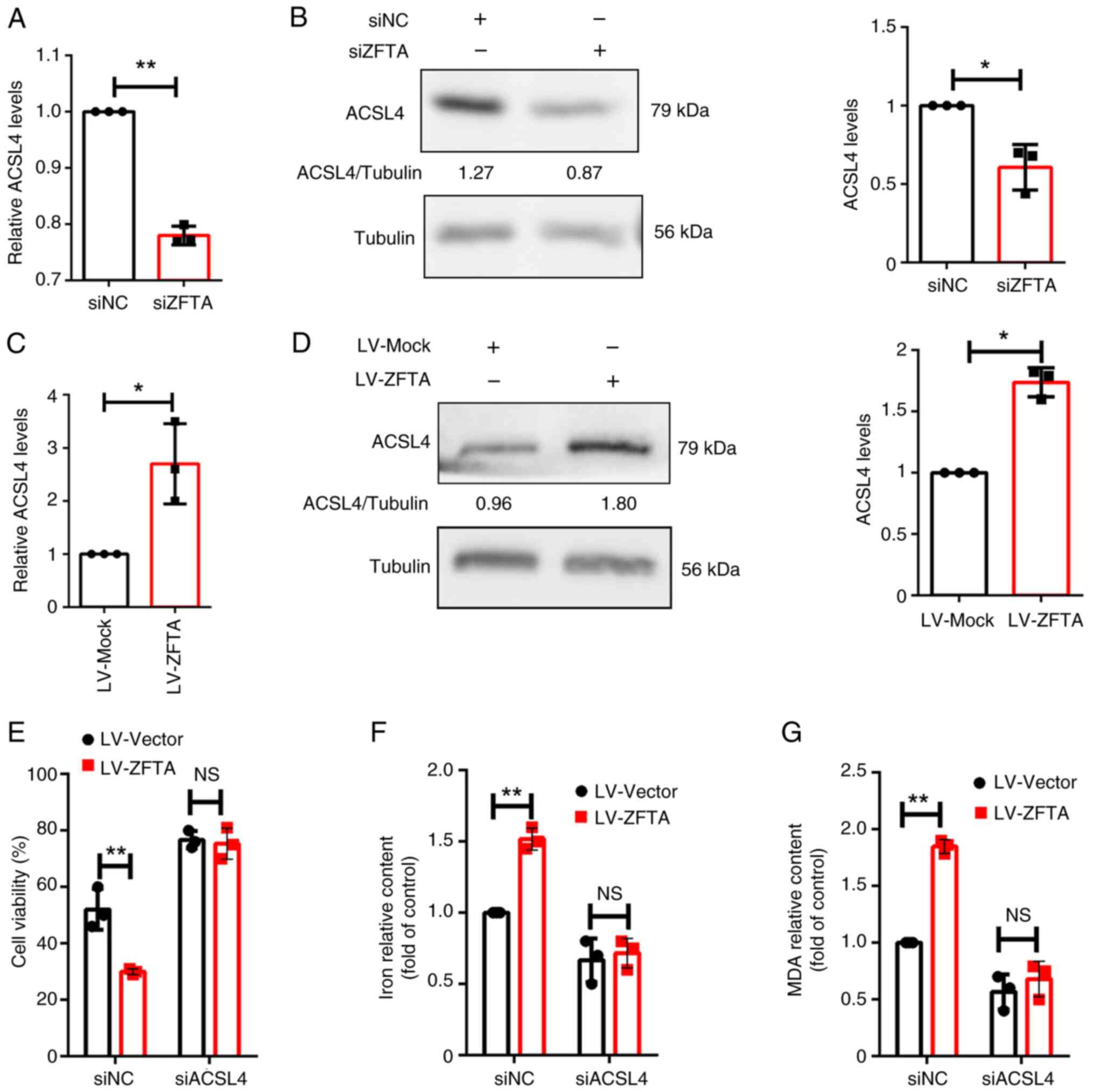
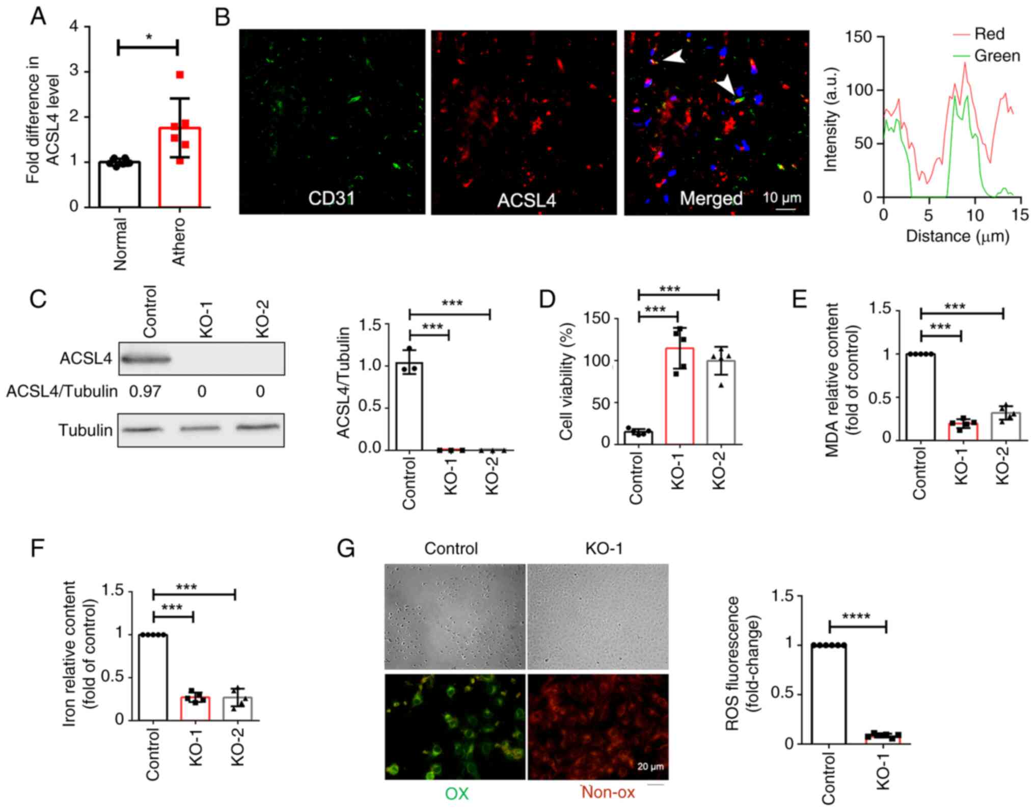
Numerous studies have reported the potential involvement of ferroptosis in the development of atherosclerosis (AS). Acyl‑CoA synthetase long chain family member 4 (ACSL4) is an essential component in the promotion of ferroptosis. The present study aimed to investigate the role of ACSL4 and zinc finger translocation‑associated protein (ZFTA) in the regulation of endothelial cell ferroptosis in AS. Human umbilical vein endothelial cells (HUVECs) with ACSL4 knockout were generated using CRISPR/Cas9 technology. To assess ferroptosis, malondialdehyde concentration, iron content and reactive oxygen species levels were quantified in the present study. In addition, western blot analysis was conducted to explore the potential mechanisms underlying ACSL4 and ZFTA in the modulation of ferroptosis in HUVECs. The results of the present study demonstrated that the expression levels of ACSL4 and ZFTA were significantly increased in human atherosclerotic plaques. In addition, ACSL4 knockout led to a reduced susceptibility to ferroptosis, while ZFTA contributed to ferroptosis in HUVECs. Results of the present study also demonstrated that ZFTA overexpression upregulated ACSL4 expression in HUVECs, whereas ZFTA knockdown led to decreased ACSL4 expression. Co‑transfection experiments demonstrated that the ZTFA overexpression‑mediated increase in ferroptosis was reversed following ACSL4 knockdown. Collectively, results of the present study highlighted that ACSL4 mediated the effects of ZFTA on the ferroptosis of HUVECs. Thus, the present study demonstrated the potential role of ACSL4 and ZFTA in the regulation of ferroptosis, and highlighted that ferroptosis‑related pathways may act as potential targets in the treatment of AS.
View Figures

Figure 1

Figure 2

Figure 3

Figure 4

View References

1 

Libby P: The changing landscape of atherosclerosis. Nature. 592:524–533. 2021.PubMed/NCBI View Article : Google Scholar

2 

Gimbrone MA Jr and García-Cardeña G: Endothelial cell dysfunction and the pathobiology of atherosclerosis. Circ Res. 118:620–636. 2016.PubMed/NCBI View Article : Google Scholar

3 

Lin L, Zhang MX, Zhang L, Zhang D, Li C and Li YL: Autophagy, pyroptosis, and ferroptosis: New regulatory mechanisms for atherosclerosis. Front Cell Dev Biol. 9(809955)2021.PubMed/NCBI View Article : Google Scholar

4 

Yu H, Guo P, Xie X, Wang Y and Chen G: Ferroptosis, a new form of cell death, and its relationships with tumourous diseases. J Cell Mol Med. 21:648–657. 2017.PubMed/NCBI View Article : Google Scholar

5 

Latunde-Dada GO: Ferroptosis: Role of lipid peroxidation, iron and ferritinophagy. Biochim Biophys Acta Gen Subj. 1861:1893–1900. 2017.PubMed/NCBI View Article : Google Scholar

6 

Stockwell BR, Friedmann Angeli JP, Bayir H, Bush AI, Conrad M, Dixon SJ, Fulda S, Gascón S, Hatzios SK, Kagan VE, et al: Ferroptosis: A regulated cell death nexus linking metabolism, redox biology, and disease. Cell. 171:273–285. 2017.PubMed/NCBI View Article : Google Scholar

7 

Xu S, Min J and Wang F: Ferroptosis: An emerging player in immune cells. Sci Bulletin (Beijing). 66:2257–2260. 2021.PubMed/NCBI View Article : Google Scholar

8 

Li J, Cao F, Yin HL, Huang ZJ, Lin ZT, Mao N, Sun B and Wang G: Ferroptosis: Past, present and future. Cell Death Dis. 11(88)2020.PubMed/NCBI View Article : Google Scholar

9 

Wang Y, Zhao Y, Ye T, Yang L, Shen Y and Li H: Ferroptosis signaling and regulators in atherosclerosis. Front Cell Dev Biol. 9(809457)2021.PubMed/NCBI View Article : Google Scholar

10 

Yu Y, Yan Y, Niu F, Wang Y, Chen X, Su G, Liu Y, Zhao X, Qian L, Liu P and Xiong Y: Ferroptosis: A cell death connecting oxidative stress, inflammation and cardiovascular diseases. Cell Death Discov. 7(193)2021.PubMed/NCBI View Article : Google Scholar

11 

Cornelissen A, Guo L, Sakamoto A, Virmani R and Finn AV: New insights into the role of iron in inflammation and atherosclerosis. EBioMedicine. 47:598–606. 2019.PubMed/NCBI View Article : Google Scholar

12 

Fang X, Ardehali H, Min J and Wang F: The molecular and metabolic landscape of iron and ferroptosis in cardiovascular disease. Nat Rev Cardiol. 20:7–23. 2023.PubMed/NCBI View Article : Google Scholar

13 

Lin X, Ouyang S, Zhi C, Li P, Tan X, Ma W, Yu J, Peng T, Chen X, Li L and Xie W: Focus on ferroptosis, pyroptosis, apoptosis and autophagy of vascular endothelial cells to the strategic targets for the treatment of atherosclerosis. Arch Biochem Biophys. 715(109098)2022.PubMed/NCBI View Article : Google Scholar

14 

Kuwata H and Hara S: Role of acyl-CoA synthetase ACSL4 in arachidonic acid metabolism. Prostaglandins Other Lipid Mediat. 144(106363)2019.PubMed/NCBI View Article : Google Scholar

15 

Lin Z, Liu J, Long F, Kang R, Kroemer G, Tang D and Yang M: The lipid flippase SLC47A1 blocks metabolic vulnerability to ferroptosis. Nat Commun. 13(7965)2022.PubMed/NCBI View Article : Google Scholar

16 

Ozawa T, Kaneko S, Szulzewsky F, Qiao Z, Takadera M, Narita Y, Kondo T, Holland EC, Hamamoto R and Ichimura K: C11orf95-RELA fusion drives aberrant gene expression through the unique epigenetic regulation for ependymoma formation. Acta Neuropathol Commun. 9(36)2021.PubMed/NCBI View Article : Google Scholar

17 

Zhu JJ, Jillette N, Li XN, Cheng AW and Lau CC: C11orf95-RELA reprograms 3D epigenome in supratentorial ependymoma. Acta Neuropathol. 140:951–960. 2020.PubMed/NCBI View Article : Google Scholar

18 

Livak KJ and Schmittgen TD: Analysis of relative gene expression data using real-time quantitative PCR and the 2(-Delta Delta C(T)) method. Methods. 25:402–408. 2001.PubMed/NCBI View Article : Google Scholar

19 

Dixon SJ, Lemberg KM, Lamprecht MR, Skouta R, Zaitsev EM, Gleason CE, Patel DN, Bauer AJ, Cantley AM, Yang WS, et al: Ferroptosis: An iron-dependent form of nonapoptotic cell death. Cell. 149:1060–1072. 2012.PubMed/NCBI View Article : Google Scholar

20 

Liu W, Östberg N, Yalcinkaya M, Dou H, Endo-Umeda K, Tang Y, Hou X, Xiao T, Fidler TP, Abramowicz S, et al: Erythroid lineage Jak2V617F expression promotes atherosclerosis through erythrophagocytosis and macrophage ferroptosis. J Clin Invest. 132(e155724)2022.PubMed/NCBI View Article : Google Scholar

21 

Zhang J, Wang X, Guan B, Wang X, An X, Wang T, Chen X, Zhao L, Jia J, Song L, et al: Qing-Xin-Jie-Yu Granule inhibits ferroptosis and stabilizes atherosclerotic plaques by regulating the GPX4/xCT signaling pathway. J Ethnopharmacol. 301(115852)2023.PubMed/NCBI View Article : Google Scholar

22 

Su G, Yang W, Wang S, Geng C and Guan X: SIRT1-autophagy axis inhibits excess iron-induced ferroptosis of foam cells and subsequently increases IL-1Β and IL-18. Biochem Biophys Res Commun. 561:33–39. 2021.PubMed/NCBI View Article : Google Scholar

23 

Zhou Y, Zhou H, Hua L, Hou C, Jia Q, Chen J, Zhang S, Wang Y, He S and Jia E: Verification of ferroptosis and pyroptosis and identification of PTGS2 as the hub gene in human coronary artery atherosclerosis. Free Radic Biol Med. 171:55–68. 2021.PubMed/NCBI View Article : Google Scholar

24 

Zheng D, Liu J, Piao H, Zhu Z, Wei R and Liu K: ROS-triggered endothelial cell death mechanisms: Focus on pyroptosis, parthanatos, and ferroptosis. Front Immunol. 13(1039241)2022.PubMed/NCBI View Article : Google Scholar

25 

Yang K, Song H and Yin D: PDSS2 inhibits the ferroptosis of vascular endothelial cells in atherosclerosis by activating Nrf2. J Cardiovasc Pharmacol. 77:767–776. 2021.PubMed/NCBI View Article : Google Scholar

26 

Bai T, Li M, Liu Y, Qiao Z and Wang ZJ: Inhibition of ferroptosis alleviates atherosclerosis through attenuating lipid peroxidation and endothelial dysfunction in mouse aortic endothelial cell. Free Radic Biol Med. 160:92–102. 2020.PubMed/NCBI View Article : Google Scholar

27 

Doll S, Proneth B, Tyurina YY, Panzilius E, Kobayashi S, Ingold I, Irmler M, Beckers J, Aichler M, Walch A, et al: ACSL4 dictates ferroptosis sensitivity by shaping cellular lipid composition. Nat Chem Biol. 13:91–98. 2017.PubMed/NCBI View Article : Google Scholar

28 

Dixon SJ, Winter GE, Musavi LS, Lee ED, Snijder B, Rebsamen M, Superti-Furga G and Stockwell BR: Human haploid cell genetics reveals roles for lipid metabolism genes in nonapoptotic cell death. ACS Chem Biol. 10:1604–1609. 2015.PubMed/NCBI View Article : Google Scholar

29 

Xiao FJ, Zhang D, Wu Y, Jia QH, Zhang L, Li YX, Yang YF, Wang H, Wu CT and Wang LS: miRNA-17-92 protects endothelial cells from Erastin-induced ferroptosis through targeting the A20-ACSL4 axis. Biochem Biophys Res Commun. 515:448–454. 2019.PubMed/NCBI View Article : Google Scholar

30 

Zhang M, Yu Z, Zhao L and Luo H: Long non-coding RNA PVT1 regulates atherosclerosis progression via the microRNA-106b-5p/ACSL4 axis. Biochem Biophys Res Commun. 667:170–179. 2023.PubMed/NCBI View Article : Google Scholar

31 

Parker M, Mohankumar KM, Punchihewa C, Weinlich R, Dalton JD, Li Y, Lee R, Tatevossian RG, Phoenix TN, Thiruvenkatam R, et al: C11orf95-RELA fusions drive oncogenic NF-κB signalling in ependymoma. Nature. 506:451–455. 2014.PubMed/NCBI View Article : Google Scholar

Related Articles

  • Abstract
  • View
  • Download
  • Twitter
Copy and paste a formatted citation
Spandidos Publications style
Gao H, Jiang J, Yang C, Xu J, He Q and Hu Y: Zinc finger translocation‑associated protein promotes ferroptosis through the upregulation of ACSL4 expression in vascular endothelial cells. Exp Ther Med 28: 334, 2024.
APA
Gao, H., Jiang, J., Yang, C., Xu, J., He, Q., & Hu, Y. (2024). Zinc finger translocation‑associated protein promotes ferroptosis through the upregulation of ACSL4 expression in vascular endothelial cells. Experimental and Therapeutic Medicine, 28, 334. https://doi.org/10.3892/etm.2024.12623
MLA
Gao, H., Jiang, J., Yang, C., Xu, J., He, Q., Hu, Y."Zinc finger translocation‑associated protein promotes ferroptosis through the upregulation of ACSL4 expression in vascular endothelial cells". Experimental and Therapeutic Medicine 28.2 (2024): 334.
Chicago
Gao, H., Jiang, J., Yang, C., Xu, J., He, Q., Hu, Y."Zinc finger translocation‑associated protein promotes ferroptosis through the upregulation of ACSL4 expression in vascular endothelial cells". Experimental and Therapeutic Medicine 28, no. 2 (2024): 334. https://doi.org/10.3892/etm.2024.12623
Copy and paste a formatted citation
x
Spandidos Publications style
Gao H, Jiang J, Yang C, Xu J, He Q and Hu Y: Zinc finger translocation‑associated protein promotes ferroptosis through the upregulation of ACSL4 expression in vascular endothelial cells. Exp Ther Med 28: 334, 2024.
APA
Gao, H., Jiang, J., Yang, C., Xu, J., He, Q., & Hu, Y. (2024). Zinc finger translocation‑associated protein promotes ferroptosis through the upregulation of ACSL4 expression in vascular endothelial cells. Experimental and Therapeutic Medicine, 28, 334. https://doi.org/10.3892/etm.2024.12623
MLA
Gao, H., Jiang, J., Yang, C., Xu, J., He, Q., Hu, Y."Zinc finger translocation‑associated protein promotes ferroptosis through the upregulation of ACSL4 expression in vascular endothelial cells". Experimental and Therapeutic Medicine 28.2 (2024): 334.
Chicago
Gao, H., Jiang, J., Yang, C., Xu, J., He, Q., Hu, Y."Zinc finger translocation‑associated protein promotes ferroptosis through the upregulation of ACSL4 expression in vascular endothelial cells". Experimental and Therapeutic Medicine 28, no. 2 (2024): 334. https://doi.org/10.3892/etm.2024.12623
Follow us
  • Twitter
  • LinkedIn
  • Facebook
About
  • Spandidos Publications
  • Careers
  • Cookie Policy
  • Privacy Policy
How can we help?
  • Help
  • Live Chat
  • Contact
  • Email to our Support Team