Spandidos Publications Logo
  • About
    • About Spandidos
    • Aims and Scopes
    • Abstracting and Indexing
    • Editorial Policies
    • Reprints and Permissions
    • Job Opportunities
    • Terms and Conditions
    • Contact
  • Journals
    • All Journals
    • Oncology Letters
      • Oncology Letters
      • Information for Authors
      • Editorial Policies
      • Editorial Board
      • Aims and Scope
      • Abstracting and Indexing
      • Bibliographic Information
      • Archive
    • International Journal of Oncology
      • International Journal of Oncology
      • Information for Authors
      • Editorial Policies
      • Editorial Board
      • Aims and Scope
      • Abstracting and Indexing
      • Bibliographic Information
      • Archive
    • Molecular and Clinical Oncology
      • Molecular and Clinical Oncology
      • Information for Authors
      • Editorial Policies
      • Editorial Board
      • Aims and Scope
      • Abstracting and Indexing
      • Bibliographic Information
      • Archive
    • Experimental and Therapeutic Medicine
      • Experimental and Therapeutic Medicine
      • Information for Authors
      • Editorial Policies
      • Editorial Board
      • Aims and Scope
      • Abstracting and Indexing
      • Bibliographic Information
      • Archive
    • International Journal of Molecular Medicine
      • International Journal of Molecular Medicine
      • Information for Authors
      • Editorial Policies
      • Editorial Board
      • Aims and Scope
      • Abstracting and Indexing
      • Bibliographic Information
      • Archive
    • Biomedical Reports
      • Biomedical Reports
      • Information for Authors
      • Editorial Policies
      • Editorial Board
      • Aims and Scope
      • Abstracting and Indexing
      • Bibliographic Information
      • Archive
    • Oncology Reports
      • Oncology Reports
      • Information for Authors
      • Editorial Policies
      • Editorial Board
      • Aims and Scope
      • Abstracting and Indexing
      • Bibliographic Information
      • Archive
    • Molecular Medicine Reports
      • Molecular Medicine Reports
      • Information for Authors
      • Editorial Policies
      • Editorial Board
      • Aims and Scope
      • Abstracting and Indexing
      • Bibliographic Information
      • Archive
    • World Academy of Sciences Journal
      • World Academy of Sciences Journal
      • Information for Authors
      • Editorial Policies
      • Editorial Board
      • Aims and Scope
      • Abstracting and Indexing
      • Bibliographic Information
      • Archive
    • International Journal of Functional Nutrition
      • International Journal of Functional Nutrition
      • Information for Authors
      • Editorial Policies
      • Editorial Board
      • Aims and Scope
      • Abstracting and Indexing
      • Bibliographic Information
      • Archive
    • International Journal of Epigenetics
      • International Journal of Epigenetics
      • Information for Authors
      • Editorial Policies
      • Editorial Board
      • Aims and Scope
      • Abstracting and Indexing
      • Bibliographic Information
      • Archive
    • Medicine International
      • Medicine International
      • Information for Authors
      • Editorial Policies
      • Editorial Board
      • Aims and Scope
      • Abstracting and Indexing
      • Bibliographic Information
      • Archive
  • Articles
  • Information
    • Information for Authors
    • Information for Reviewers
    • Information for Librarians
    • Information for Advertisers
    • Conferences
  • Language Editing
Spandidos Publications Logo
  • About
    • About Spandidos
    • Aims and Scopes
    • Abstracting and Indexing
    • Editorial Policies
    • Reprints and Permissions
    • Job Opportunities
    • Terms and Conditions
    • Contact
  • Journals
    • All Journals
    • Biomedical Reports
      • Information for Authors
      • Editorial Policies
      • Editorial Board
      • Aims and Scope
      • Abstracting and Indexing
      • Bibliographic Information
      • Archive
    • Experimental and Therapeutic Medicine
      • Information for Authors
      • Editorial Policies
      • Editorial Board
      • Aims and Scope
      • Abstracting and Indexing
      • Bibliographic Information
      • Archive
    • International Journal of Epigenetics
      • Information for Authors
      • Editorial Policies
      • Editorial Board
      • Aims and Scope
      • Abstracting and Indexing
      • Bibliographic Information
      • Archive
    • International Journal of Functional Nutrition
      • Information for Authors
      • Editorial Policies
      • Editorial Board
      • Aims and Scope
      • Abstracting and Indexing
      • Bibliographic Information
      • Archive
    • International Journal of Molecular Medicine
      • Information for Authors
      • Editorial Policies
      • Editorial Board
      • Aims and Scope
      • Abstracting and Indexing
      • Bibliographic Information
      • Archive
    • International Journal of Oncology
      • Information for Authors
      • Editorial Policies
      • Editorial Board
      • Aims and Scope
      • Abstracting and Indexing
      • Bibliographic Information
      • Archive
    • Medicine International
      • Information for Authors
      • Editorial Policies
      • Editorial Board
      • Aims and Scope
      • Abstracting and Indexing
      • Bibliographic Information
      • Archive
    • Molecular and Clinical Oncology
      • Information for Authors
      • Editorial Policies
      • Editorial Board
      • Aims and Scope
      • Abstracting and Indexing
      • Bibliographic Information
      • Archive
    • Molecular Medicine Reports
      • Information for Authors
      • Editorial Policies
      • Editorial Board
      • Aims and Scope
      • Abstracting and Indexing
      • Bibliographic Information
      • Archive
    • Oncology Letters
      • Information for Authors
      • Editorial Policies
      • Editorial Board
      • Aims and Scope
      • Abstracting and Indexing
      • Bibliographic Information
      • Archive
    • Oncology Reports
      • Information for Authors
      • Editorial Policies
      • Editorial Board
      • Aims and Scope
      • Abstracting and Indexing
      • Bibliographic Information
      • Archive
    • World Academy of Sciences Journal
      • Information for Authors
      • Editorial Policies
      • Editorial Board
      • Aims and Scope
      • Abstracting and Indexing
      • Bibliographic Information
      • Archive
  • Articles
  • Information
    • For Authors
    • For Reviewers
    • For Librarians
    • For Advertisers
    • Conferences
  • Language Editing
Login Register Submit
  • This site uses cookies
  • You can change your cookie settings at any time by following the instructions in our Cookie Policy. To find out more, you may read our Privacy Policy.

    I agree
Search articles by DOI, keyword, author or affiliation
Search
Advanced Search
presentation
Experimental and Therapeutic Medicine
Join Editorial Board Propose a Special Issue
Print ISSN: 1792-0981 Online ISSN: 1792-1015
Journal Cover
September-2024 Volume 28 Issue 3

Full Size Image

Sign up for eToc alerts
Recommend to Library

Journals

International Journal of Molecular Medicine

International Journal of Molecular Medicine

International Journal of Molecular Medicine is an international journal devoted to molecular mechanisms of human disease.

International Journal of Oncology

International Journal of Oncology

International Journal of Oncology is an international journal devoted to oncology research and cancer treatment.

Molecular Medicine Reports

Molecular Medicine Reports

Covers molecular medicine topics such as pharmacology, pathology, genetics, neuroscience, infectious diseases, molecular cardiology, and molecular surgery.

Oncology Reports

Oncology Reports

Oncology Reports is an international journal devoted to fundamental and applied research in Oncology.

Experimental and Therapeutic Medicine

Experimental and Therapeutic Medicine

Experimental and Therapeutic Medicine is an international journal devoted to laboratory and clinical medicine.

Oncology Letters

Oncology Letters

Oncology Letters is an international journal devoted to Experimental and Clinical Oncology.

Biomedical Reports

Biomedical Reports

Explores a wide range of biological and medical fields, including pharmacology, genetics, microbiology, neuroscience, and molecular cardiology.

Molecular and Clinical Oncology

Molecular and Clinical Oncology

International journal addressing all aspects of oncology research, from tumorigenesis and oncogenes to chemotherapy and metastasis.

World Academy of Sciences Journal

World Academy of Sciences Journal

Multidisciplinary open-access journal spanning biochemistry, genetics, neuroscience, environmental health, and synthetic biology.

International Journal of Functional Nutrition

International Journal of Functional Nutrition

Open-access journal combining biochemistry, pharmacology, immunology, and genetics to advance health through functional nutrition.

International Journal of Epigenetics

International Journal of Epigenetics

Publishes open-access research on using epigenetics to advance understanding and treatment of human disease.

Medicine International

Medicine International

An International Open Access Journal Devoted to General Medicine.

Journal Cover
September-2024 Volume 28 Issue 3

Full Size Image

Sign up for eToc alerts
Recommend to Library

  • Article
  • Citations
    • Cite This Article
    • Download Citation
    • Create Citation Alert
    • Remove Citation Alert
    • Cited By
  • Similar Articles
    • Related Articles (in Spandidos Publications)
    • Similar Articles (Google Scholar)
    • Similar Articles (PubMed)
  • Download PDF
  • Download XML
  • View XML
Article Open Access

GATA2‑miR‑374a axis promotes vascular smooth muscle cells proliferation, migration via targeting circTADA2A/RORA axis

  • Authors:
    • Wenxian Tu
    • Meina Feng
    • Qin Zhou
    • Yunfeng Wang
    • Mingye Wan
    • Danqun Gong
    • Jin Li
    • Yuanmin Du
  • View Affiliations / Copyright

    Affiliations: Department of Neurology, Wuhan Brain Hospital, General Hospital of the YANGTZE River Shipping, Wuhan, Hubei 430030, P.R. China
    Copyright: © Tu et al. This is an open access article distributed under the terms of Creative Commons Attribution License.
  • Article Number: 357
    |
    Published online on: July 8, 2024
       https://doi.org/10.3892/etm.2024.12646
  • Expand metrics +
Metrics: Total Views: 0 (Spandidos Publications: | PMC Statistics: )
Metrics: Total PDF Downloads: 0 (Spandidos Publications: | PMC Statistics: )
Cited By (CrossRef): 0 citations Loading Articles...

This article is mentioned in:


Abstract

Evidence has shown that microRNAs (miRNAs/
miRs) play key roles in biological functions of vascular smooth muscle cells (VSMCs). However, the role of miR‑374a in VSMCs remains to be elucidated. The present study aimed to explore the influence of miR‑374a on VSMCs and its molecular mechanism. The expression level of miR‑374a was measured by reverse transcription‑quantitative (RT‑q) PCR. MTT and Transwell assay were employed to assess the role of miR‑374a in proliferation and migration of VSMCs. To order to determine miR‑374a targets, a dual‑luciferase reporter assay was conducted, which was further verified by rescue experiments. Chromatin Immunoprecipitation Assay and JASPAR databases were applied to explore the regulatory association between GATA binding protein 2 (GATA2) and miR‑374a. Western blotting or RT‑qPCR were employed to detect the protein expression levels of GATA2 or RAR‑related orphan receptor A (RORA). The present study found that miR‑374a was elevated in VSMCs following treatment with platelet‑derived growth factor‑BB (PDGF‑BB) compared with that in control group. In addition, the results demonstrated that a higher expression of a miR‑374a could promote proliferation and migration of VSMCs while miR‑374a inhibitor suppressed the PDGF‑BB‑induced proliferation and migration of VSMCs in vitro. Furthermore, circTADA2A bound to miR‑374a and then upregulated RORA expression, which resulted in inhibition in VSMCs proliferation and migration. On the other hand, the result indicated that GATA2 overexpression could augment the proliferation, migration of PDGF‑bb‑induced VSMCs, which could be rescued by miR‑374a inhibitor. The findings suggested that the GATA2/circTADA2A‑miR‑374a axis promoted the proliferation and migration of VSMCs by targeting RORA, which were closely related to atherosclerosis (AS). Thus the results might offer a new therapeutic target for AS.

Introduction

Atherosclerosis (AS), a chronic inflammatory disease, is featured by forming of atherosclerotic plaques in the arterial wall (1,2), which may lead to various diseases including coronary artery disease and stroke as well as cerebrovascular disease (3-5), producing high morbidity and mortality worldwide (6). Increasing evidence has indicated that abnormal proliferation and migration of VSMCs play a crucial role in the progression of AS (7,8). Therefore, it is urgently necessary to explore the molecular pathogenesis of VSMCs in AS and to find significant therapeutic targets for the suppression of VSMCs development.

microRNAs (miRNAs/miRs) are small non-coding single-stranded RNAs with ~22 nucleotides that show key regulatory roles by post-transcriptionally targeting mRNAs of target genes (9). Studies have reported that miRNAs are tightly involved in the progression of VSMCs, for example, Farina et al (10) suggested that miR-128-3p was a novel regulator of VSMCs phenotypic switch and vascular diseases. Wang et al (11) indicated that CTBP1-AS2 inhibited proliferation and induces autophagy in ox-LDL-stimulated VSMCs through regulating miR-195-5p/ATG14. You et al (12) found that overexpression of miR-29a-3p suppressed proliferation, migration of VSMCs in atherosclerosis via targeting TNFRSF1A. Jing et al (13) suggested that LINC00472 regulated VSMCs migration and proliferation by regulating miR-149-3p. Additionally, various studies reported that miR-374a played important roles in cancer progression. For example, Hao et al (14) found that LINC-PINT suppressed tumor cell proliferation, migration by targeting miR-374a-5p in ovarian cancer. Lu et al (15) identified that miR-374a promoted the proliferation of osteosarcoma cell proliferation via targeting Axin2. Ma et al (16) indicated that miR-374a could promote pancreatic cancer cell proliferation and epithelial to mesenchymal transition by targeting SRCIN1, whereas the potential role of miR-374a in VSMCs proliferation, migration remains to be elucidated.

The present study aimed to explore the effect of miR-374a on the proliferation and migration of VSMCs, and the underlying mechanism.

Materials and methods

Cell culture and transfection

The Human Brain Vascular Smooth Muscle Cells (HBVSMCs) were bought from Sciencell Research Laboratories, Inc. (cat. no. sc-1100) and the cells were maintained in Dulbecco's Modified Eagle's Medium (DMEM) supplemented with 10% FBS (Gibco; Thermo Fisher Scientific, Inc.), 1% penicillin and 1% streptomycin (Gibco; Thermo Fisher Scientific, Inc.) with an atmosphere of 5% CO2 at 37˚C.

The isolation and culture of primary mouse VSMCs were performed according to previous protocol (17). Briefly, mVSMCs were isolated from the aorta (from the aortic arch to the iliac bifurcation) of two 6-week-old, male, C57BL/6J mice (weight, 20 g; at 20˚C, with a light/dark cycle of 10/14 h and humidity of 55%; Charles River Laboratories International, Inc.) and plated in DMEM supplemented with 20% FBS, 1% penicillin and 1% streptomycin at 37˚C in a humidified atmosphere of 5% CO2.

The miR-374a mimics (50 nM), miR-374a inhibitors (50 nM) and respective controls (50 nM) were bought from Guangzhou RiboBio Co., Ltd. The pcDNA (Vector) and pcDNA-RAR-related orphan receptor A (RORA)/GATA2 overexpression (RORA-OE/GATA2-OE) plasmids were purchased from Guangzhou RiboBio Co., Ltd. Plasmid cloning DNA (Wild-type), miR-374a mimics or inhibitors as well as the respective controls (empty/inhibitor-NC/mimic-NC) were first mixed with Opti-MEM (Invitrogen; Thermo Fisher Scientific, Inc.), incubated for 5 min at 37˚C, co-incubated with Lipofectamine® 3000 (Invitrogen; Thermo Fisher Scientific, Inc.) for 20 min and transfected into cells for 72 h at 37˚C according to the manufacturer's instructions. Follow-up experiments were conducted 2 days later. PDGF-BB (MilliporeSigma) was adopted as a concentration gradient assays to identify the final intervention dose. The sequences of the miRNA mimic/inhibitor and miR-NCs are shown in Table I.

Table I

Primers used in the present study.

Table I

Primers used in the present study.

PrimerSequences
miR-374aForward: 5'-CGCGCGTTATAATACAACCTGA-3'
 Reverse: 5'-AGTGCAGGGTCCGAGGTATT-3'
U6Forward: 5'-ATTGGAACGATACAGAGAAGATT-3'
 Reverse: 5'-GGAACGCTTCACGAATTTG-3'
GAPDHForward: 5'-TCGGAGTCAACGGATTTGGT-3'
 Reverse: 5'-TTCCCGTTCTCAGCCTTGAC-3'
RORAForward: 5'-ATGGAGTCAGCTCCGGCA-3'
 Reverse: 5'-TCGTTACTGAGATACCTCTGCTG-3'
TNPO1Forward: 5'-ACCGTGCAACAAAAACTGGA-3'
 Reverse: 5'-TGGGAAGTTCTGAAAGTGTGCT-3'
MIB1Forward: 5'-CCTCTGGGATAATGGTGCT-3'
 Reverse: 5'-GGACAATGTTCGCTTTAGTG-3'
CCND1Forward: 5'-GATCAAGTGTGACCCGGACT-3'
 Reverse: 5'-CTTGGGGTCCATGTTCTGCT-3'
YOD1Forward: 5'-AGACAACTCTTGCCTCTTTA-3'
 Reverse: 5'-TTTCCCAGTATTGCCTCAC-3'
PTBP1Forward: 5'-TTTTCCAAGCTCACCAGCCT-3'
 Reverse: 5'-TATACCAGGTGCACCGAAGG-3'
GATA2Forward: 5'-CCTGTAGTTCCTGCCCCTCT-3'
 Reverse: 5'-AGCTGCCGACTCCCAGA-3'
HESX1Forward: 5'-CCTGCAGCTCATCAGGGAAA-3'
 Reverse: 5'-CAGTTCTTGGTCTTCGGCCT-3'
LBX2Forward: 5'-AGCATCGCAGACATCCTAGC‐3'
 Reverse: 5'-CTGCCCGCCCTTCAGAG‐3'
NR4A1Forward: 5'-TACGAAACTTGGGGGAGTGC-3'
 Reverse: 5'-CTGCACCCTACCCGGC-3'
MEF2AForward: 5'-CGGAATCATAAAATCGCACCTGG-3'
 Reverse: 5'-GTTAACGTTGAGCTGGCTGC-3'
HSPA13Forward: 5'-AACCCGAGCAATGTCTGGAAA‐3'
 Reverse: 5'-CTAGAGGGCACGAAGCCATA‐3'
UBE2KForward: 5'-CTGAAGAGCGAGGAGACGAG‐3'
 Reverse: 5'-ACCGGACCTTAGGGGGATTA‐3'
TACC1Forward: 5'-AGTGGGCGAAATGGACGTG‐3'
 Reverse: 5'-CCTTCAGAATCCGAGCTGAAAC‐3'
circTADA2AForward: 5'-CCCTCTGTTTGCATCTACCC‐3'
(divergent)Reverse: 5'‐GCTGGGATCAAGGACAGGAA-3'
circTADA2AForward: 5'‐GGCTTTGGAAATTGGCAGGA-3'
(convergent)Reverse: w5'-TGAAATGGAATGGCTGTGTCA‐3'
Mimics UUAUAAUACAACCUGAUAAGUGCU (Sense)
(miR-374a) CACUUAUCAGGUUGUAUUAUAAUU (Antisense)
NC mimics UUGUACUACACAAAAGUACUGCU (Sense)
  CAGUACUUUUGUGUAGUACAAUU (Antisense)
Inhibitors CACUUAUCAGGUUGUAUUAUAA (miR-374a)
NC inhibitors CAGUACUUUUGUGUAGUACAA
sh-NC CCGGGCGAACGATCGAGTAAACGGACTCGAGTCCGTTTACTCGATCGTTCGCTTTTT (sense)
  AATTCAAAAAGCGAACGATCGAGTAAACGGACTCGAGTCCGTTTACTCGATCGT TCGC (antisense)
sh-circTADA2A CCGGCCATTTCACTACTTCAGATTTTCTCGAGAAAATCTGAAGTAGTGAAATGGT TTTTG (sense)
  AATTCAAAAACCATTTCACTACTTCAGATTTTCTCGAGAAAATCTGAAGTAGTGA AATGG (antisense)

[i] circ, circular RNA; miR, micro RNA; sh, short hairpin RNA.

Reverse transcription-quantitative (RT-qPCR)

Total RNA was extracted from VSMCs with TRIzol® reagent (Thermo Fisher Scientific, Inc.) on the basis of manufacturer's instructions (90% density of cells used for RNA extraction). Next, the isolated RNA was reverse-transcribed by the cDNA Synthesis Kit (Takara Bio, Inc.) in accordance to the manufacturer's instructions. PCR amplification was carried out based on the protocols of SYBR Premix Ex Taq™ II (Takara Bio, Inc.). U6 and GAPDH were employed as housekeeping genes of miRNAs or mRNAs, and the results were assessed with 2-ΔΔCq method (1). The conditions for PCR cycling were as follows: Activation of TaqMan at 95˚C for 10 min, and then 40 cycles of denaturation at 95˚C for 10 sec, and annealing/extension at 60˚C for 60 sec. The experiments were repeated three times. The primers for RT-qPCR are in Table I.

Nucleic acid electrophoresis and Sanger sequencing

PCR products were separated by electrophoresis on a 2% agarose gels, and gels were cut and sent to Shanghai Sangon Bioengineering Co., Ltd., for sequencing following observation in a UV imaging system.

RNase R and actinomycin D Assays

RNase and actinomycin D assays were used to determine the RNA stability. For the RNase R assay, 2 µg RNA was treated with 3 U/µg RNase R (BioVision, Inc.; Abcam) or diethylpyrocarbonate-treated water (control) at 37˚C for 30 min. Thereafter, RNA was extracted using an RNeasy MinElute Cleaning Kit (Qiagen, Inc.) and subjected to RT-qPCR quantification as aforementioned. For the actinomycin D assay, cells were treated with 2 µg/ml actinomycin D (Shanghai Aladdin Biochemical Technology Co., Ltd.) to halt RNA synthesis. The remaining RNA in the cells was extracted and subjected to RT-qPCR quantification as aforementioned.

Western blotting

Total protein of VSMCs was extracted using RIPA lysis buffer (Beyotime Institute of Biotechnology) and the protein concentrations were measured via a protein assay kit (Boster Biological Technology) according to the manufacturer's protocol. Proteins (20 µg) were separated on a 10% gel using SDS-PAGE and then transferred to PVDF membrane (MilliporeSigma). After being blocked using 5% skimmed milk in TBST (0.1% Tween) buffer at room temperature for 1 h, the membrane was incubated with primary antibodies (GAPDH; 1:5,000; cat. no. ab8245; Abcam; RORA; 1:1,000; cat. no. ab256799; Abcam; GATA2; 1:2,000; cat. no. ab109241; Abcam) overnight at 4˚C. After that, membranes were incubated using a peroxidase-conjugated secondary antibody (cat. no. 58802; 1:1,000; Cell Signaling Technology, Inc.) for 1 h at room temperature. Finally, chemiluminescent detection was carried out with the ECL system (MilliporeSigma) and analyzed using the ChemiDoc™ XRS Molecular Imager 3.0 system (Bio-Rad Laboratories, Inc.).

MTT assay

MTT assay was performed to assess cell proliferation ability. The VSMCs were seeded in 96-well plates (2x103 cells/well). MTT solution (20 µl) was added to each well for 1, 2, 3, 4 and 5 days respectively. After incubation for 4 h at 37˚C, 100 µl of dimethyl sulfoxide was added into each well to dissolve the precipitate. The absorbance was detected at 490 nm with a microplate reader (Molecular Devices, LLC). The assay was conducted in triplicate.

EdU cell proliferation assay

Cell proliferation was detected using the EdU assay kit (Guangzhou RiboBio Co., Ltd.). Briefly, cells were seeded into 96-well plates at a density of 1x104 cells/well. The OS cells were then treated with culture medium containing 50 µM EdU reagent at 37˚C for 2 h, and fixed with 4% formaldehyde for 30 min at room temperature. The nuclei were stained with Hoechst 33342 (10 µg/ml; cat. no. HY-15559; MedChemExpress). Finally, the results were photographed using a fluorescence microscope (Nikon Corporation), and the number of EdU-positive cells were quantified and analyzed.

Transwell assay

The capacity of cell migration was evaluated by Transwell assay. The cell suspension with serum-free media was added to an upper chamber, whereas the full media containing 30% FBS were seeded to the lower chamber. Following that, cells that transferred to the lower chamber were fixed using 4% paraformaldehyde for 20 min at room temperature and stained applying 0.1% crystal violet for 15 min at room temperature and counted using a light microscope (Olympus Corporation; x200 magnification). A total of five fields of view were randomly selected for the images.

TUNEL staining assay

Apoptosis in VSMCs was detected using the One Step TUNEL Apoptosis Assay Kit (Nanjing KeyGen Biotech Co., Ltd.) according to the manufacturer's protocol. Briefly, cells were fixed by 4% paraformaldehyde for 10 min at room temperature and permeabilized by 0.25% Triton-X 100 for 30 min at room temperature. Cells were then subjected to TUNEL staining reagents, and nuclei were counterstained with DAPI for 30 min at room temperature. Images of TUNEL and DAPI-positive cells were obtained using a fluorescence microscope (BX63; Olympus Corporation).

Luciferase reporter assay

The specific binding linkage between miR-374a and RORA 3'UTR, PMIR-REPORT luciferase vector (Guangzhou RiboBio Co., Ltd.) with wild-type-RORA-3'UTR (Wt-RORA-3'UTR) or mutant (Mut)-RORA-3'UTR, miR-374a mimic or miR-374a inhibitors or miR-NC (Guangzhou RiboBio Co., Ltd.) was transfected into VSMCs, respectively, co-incubated with Lipofectamine® 3000 (Invitrogen; Thermo Fisher Scientific, Inc.) for 48 h at 37˚C. The measurement of the luciferase activity was conducted with Dual-Luciferase Reporter Assay (Promega Corporation) after 24 h. All experiments were conducted in triplicate. Renilla luciferase activity was used for normalization. The sequences of the miRNA mimic/inhibitor and miR-NCs are shown in Table I.

Chromatin immunoprecipitation (ChIP) assay

ChIP assay was performed in VSMCs cells (90% density in a 15-cm Petri dish) with a ChIP assay kit (MilliporeSigma) based on the manufacturer's instructions. The amount of lysate per reaction was 100 µl, with 10 µl (1%) supernatant removed as the input, as previously described (18). Immunoprecipitation was conducted using the anti-GATA2 antibody (dilution, 1:100; cat. no. ab109241; Abcam) or the control IgG at 4˚C overnight. The precipitates were washed with low-salt wash buffer, high-salt wash buffer and LiCI wash buffer, and rinsed with TE buffer twice. The primer for qPCR is in Table I. The qPCR was performed as aforementioned.

Statistical analysis

Analysis of results was conducted using GraphPad Prism 5 (Dotmatics). All data was shown as mean ± SD. The significance of differences between two groups was evaluated via Student's unpaired t-test, and the comparison among multiple groups was conducted via one-way ANOVA followed by Tukey's post hoc test. P<0.05 was considered to indicate a statistically significant difference.

Results

miR-374a is elevated in PDGF-bb-induced VSMCs

MTT assay was applied to assess whether PDGF-bb could promote the proliferation viability of VSMCs and RT-qPCR assay was used to detect the expression level of miR-374a. The result of VSMCs and mVSMCs viability exhibited a significant increase following treatment using 20 ng/ml PDGF-bb in comparison to that in control group and the cell viability was clearly promoted over time (Fig. 1A). As demonstrated in Fig. 1B, the augment of VSMCs viability induced by various concentrations of PDGF-bb also showed concentration-dependence. The expression of miR-374a was significantly increased in VSMCs treated with 20 ng/ml PDGF-bb in a time-dependence manner compared with control group (Fig. 1C). Additionally, PDGF-bb promoted the level of miR-374a in a concentration-dependent method (Fig. 1D).

Figure 1

miR-374a was elevated in PDGF-bb-induced VSMCs. (A) Cell viability was evaluated in a time-dependent manner after PDGF-bb (20 ng/ml) treatment. (B) Cell viability was evaluated in a dose-dependent manner after PDGF-bb treatment. (C) PDGF-bb (20 ng/ml) caused a time-dependent elevation of miR-374a expression levels in VSMCs as illustrated by RT-qPCR assay. (D) PDGF-bb caused a dose-dependent upregulation in miR-374a expression levels in VSMCs after treatment for 48 h, as indicated via RT-qPCR assay. *P<0.05, **P<0.01 and ***P<0.001. miR, micro RNA; PDGF-bb, platelet-derived growth factor-BB; HB, human brain; m, mousse; VSMCs, vascular smooth muscle cells; RT-qPCR, reverse transcription-quantitative PCR.

Upregulation of miR-374a promotes proliferation, migration of VSMCs in vitro

To investigate the function of miR-374a in the progression of VSMCs, HBVSMCs and mVSMCs were transfected with miR-374a mimic or miR-374a inhibitor and the level of miR-374a was overexpression following transfection using miR-374a mimic was detected. Meanwhile, miR-374a was downregulated following transfection with miR-374a inhibitor (Fig. 2A). As expected, upregulation of miR-374a could clearly facilitate the proliferation, migration of VSMCs compared with that in control groups, while, downregulation of miR-374a had a reverse effect (Fig. 2B-D). Furthermore, the result showed that high miR-374a expression reduced the number of TUNEL-positive cells in HBVSMCs and mVSMCs, whereas, miR-374a inhibitor produced a reverse result (Fig. 2E), indicating that miR-374a demonstrated a promoting role in cell proliferation and metastasis of VSMCs.

Figure 2

miR-374a overexpression promoted proliferation, migration of VSMCs in vitro. (A) RT-qPCR assay was adopted to analyze miR-374a expression in HBVSMCs and mVSMCs after treatment with miR-374a mimics, inhibitor and scramble. (B) The proliferation ability of HBVSMCs and mVSMCs were evaluated via MTT assay in miR-374a mimics, inhibitor, scramble and control group. (C) EdU incorporation assays. (D) The Transwell assay was employed to detect migration of HBVSMCs and mVSMCs in miR-374a mimics, inhibitor, scramble and control group. (E) The TUNEL staining assay indicated the apoptotic rate of HBVSMCs and mVSMCs. Magnification, x20. ***P<0.001. miR, micro RNA; VSMCs, vascular smooth muscle cells; RT-qPCR, reverse transcription-quantitative PCR; HB, human brain; m, mouse.

miR-374a is a direct target of circTADA2A in VSMCs cells

Previous studies have reported that miR-374a can sponge hsa_circ_0043278(19) and it was hypothesized whether miR-374a also adsorbed hsa_circ_0043278 in VSMCs. A schematic diagram illustrated the formation of hsa_circ_0043278 derived from the TADA2A gene exon 5 and 6 (Fig. 3A). The circular properties of hsa_circ_0043278 (named circTADA2A) was identified with divergent primers and convergent primers, respectively (Fig. 3B). Moreover, their head-to-tail splicing structure was confirmed by Sanger sequencing (Fig. 3C). Under RNase R treatment, the linear form of TADA2A was significantly reduced compared with mock, while circTADA2A was significantly resistant to RNase R in HBVSMCs and mVSMCs (Fig. 3D and E). The expression of circTADA2A was significantly reduced in HBVSMCs and mVSMCs treated with various concentrations of PDGF-bb, which also showed concentration-dependence manner compared with control group (Fig. 3F and G). The RT-qPCR results showed the miR-374a mimics significantly reduced the expression of circTADA2A, and miR-374a inhibitor increased the expression of circTADA2A (Fig. 3H). Thus, these data suggested that miR-374a might be the target of circTADA2A, and the potential binding site between circTADA2A and miR-374a is shown in Fig. 3I. Accordingly, the luciferase reporter assays demonstrated that the relative luciferase activity of circTADA2A wild type (WT) and miR-374a mimic group was significantly lower than that of other groups (Fig. 3J and K).

Figure 3

miR-374a sponged circTADA2A in VSMCs cells. (A) Schematic diagram illustrated the formation of hsa_circ_0043278 originated from TADA2A pre-mRNA. (B) RT-qPCR products using divergent primers indicating circularization of hsa_circ_0043278. cDNA represents complementary DNA. gDNA represents genomic DNA. (C) Sanger sequencing illustrated the joint site of circTADA2A. RT-qPCR showed the expression of circTADA2A and TADA2A mRNA in (D) HBVSMCs and (E) mVSMCs administered with RNase R or Mock control. PDGF-bb caused a dose-dependent upregulation in circTADA2A expression levels in (F) HBVSMCs and (G) mVSMCs after treatment for 48 h, as indicated via RT-qPCR assay. (H) RT-qPCR analysis of circTADA2A expression levels with miR-374a overexpression and miR-374a knockdown in HBVSMCs and mVSMCs. (I) The binding sites between circTADA2A and miR-374a, and the mutant sequence of circTADA2A based on binding region. (J and K) miR-374a mimics suppressed the luciferase activity of circTADA2A wild-type vector in HBVSMCs and mVSMCs. Magnification, x20. *P<0.05, **P<0.01 and ***P<0.001. miR, micro RNA; circ, circular RNA; VSMCs, vascular smooth muscle cells; RT-qPCR, reverse transcription-quantitative PCR; HB, human brain; m, mouse; PDGF-bb, platelet-derived growth factor-BB; WT, wild type; MUT, mutant.

It was subsequently investigated whether circTADA2A plays an inhibitory role in the progression of VSMCs by sponging miR-374a. First, the circTADA2A overexpression vectors and sh-circTADA2A were transfected into HBVSMCs and mVSMCs to upregulate or downregulate circTADA2A expression. The efficiency of transfection was confirmed by RT-qPCR (Fig. 4A). The HBVSMCs and mVSMCs were co-transfected with miR-374a mimics and circTADA2A overexpression vectors. As expected, circTADA2A overexpression significantly blocked the promoting effect of miR-374a mimics on cell proliferation and migration ability in HBVSMCs and mVSMCs (Fig. 4B-D). Taken together, these data indicated that circTADA2A acts as a miRNA sponge for miR-374a in VSMCs.

Figure 4

CircTADA2A reverses the promoting effect of miR-374a on VSMCs. (A) CircTADA2A expression in HBVSMCs and mVSMCs with circTADA2A overexpression vectors or sh-circTADA2A. HBVSMCs and mVSMCs were transfected with miR-control, miR-374a mimics, or miR-374a mimics + circTADA2A. Then the ability of cell proliferation was, respectively, assessed by (B) colony formation and (C) EdU incorporation assays. (D) HBVSMCs and mVSMCs transfected with miR-control, miR-374a mimics, or miR-374a mimics + circTADA2A. Then the TUNEL staining assay indicated the apoptotic rate of HBVSMCs and mVSMCs. Magnification, x20. ***P<0.001. circ, circular RNA; miR, micro RNA; VSMCs, vascular smooth muscle cells; m, mouse; HB, human brain; sh, short hairpin.

RORA is specifically regulated by miR-374a in VSMCs

Next, the present study explored how miR-374a exerted its roles in VSMCs. A total of nine common target genes were revealed on the basis of overlapping analysis of DEGs among miRWalk predicted, miRWalk validated and StarBase sets according to the miRWalk website (Fig. 5A). It was found that the expression level of RORA in HBVSMCs was significantly reduced in comparison to that in control groups (Fig. 5B). Furthermore, the result of western blotting in Fig. 5C showed a similar result. Afterwards, StarBase database was used to predict the potential binding site of miR-374a to RORA (Fig. 5D). Luciferase reporter assay was adopted to further verify the association between miR-374a and RORA. Luciferase activity results indicated that the luciferase activity of miR-374a mimic and RORA wildtype co-transfected VSMCs was apparently reduced, whereas no obvious change was found in the luciferase intensity in mutant RORA (Fig. 5E). The results suggested that RORA expression was negatively regulated by miR-374a. Subsequently, it was discovered that miR-374a upregulation clearly augmented the proliferation and metastasis of VSMCs, which could be apparently reversed by RORA increase. In addition, it was also found that circTADA2A knockdown reversed the effects of RORA overexpression on VSMCs proliferation and metastasis (Fig. 5F and G). Additionally, it was observed that high miR-374a expression could reduce the number of TUNEL-positive cells in VSMCs, and the effect was significantly rescued by RORA overexpression, while downregulated circTADA2A expression antagonized the effect of the RORA overexpression (Fig. 5H). These results indicated that circTADA2A regulated the proliferation and metastasis of VSMCs via miR-374a/RORA axis.

Figure 5

RORA is a downstream target of miR-374a and negatively regulated by miR-374a in VSMCs. (A) Venn diagram was conducted for miRWalk predicted, miRWalk validated and StarBase sets. (B) RT-qPCR analysis was used to test the determined nine intersected targets of miR-374a in HBVSMCs. (C) Western blotting was used to measure the protein level of RORA in VSMCs following treatment using miR-374a mimics, inhibitor, scramble or control, respectively. (D) The putative binding site and the mutant sites of miR-374a on the 3'-UTR of RORA mRNA were marked in purple. (E) VSMCs co-transfection using RORA-WT or RORA-MUT and miR-374a mimics or miR-NC mimics, at 48 h after transfection, luciferase activities were measured. Each experiment was conducted in triplicate. (F) HBVSMCs and mVSMCs transfected with miR-control, miR-374a mimics, miR-374a mimics + RORA or miR-374a mimics + RORA + sh-circTADA2A. The ability of cell proliferation was assessed by colony formation assays. (G) HBVSMCs and mVSMCs transfected with miR-control, miR-374a mimics, miR-374a mimics + RORA or miR-374a mimics + RORA + sh-circTADA2A. The ability of cell migration was assessed by Transwell migration assay. (H) HBVSMCs and mVSMCs transfected with miR-control, miR-374a mimics, miR-374a mimics + RORA or miR-374a mimics + RORA + sh-circTADA2A. The TUNEL staining assay indicated the apoptotic rate of HBVSMCs and mVSMCs. Magnification, x20. *P<0.05, **P<0.01 and ***P<0.001. RORA, RAR-related orphan receptor A; miR, micro RNA; VSMCs, vascular smooth muscle cells; RT-qPCR, reverse transcription-quantitative PCR; WT, wild type; MUT, mutant; m, mouse; HB, human brain; sh, short hairpin; circ, circular RNA.

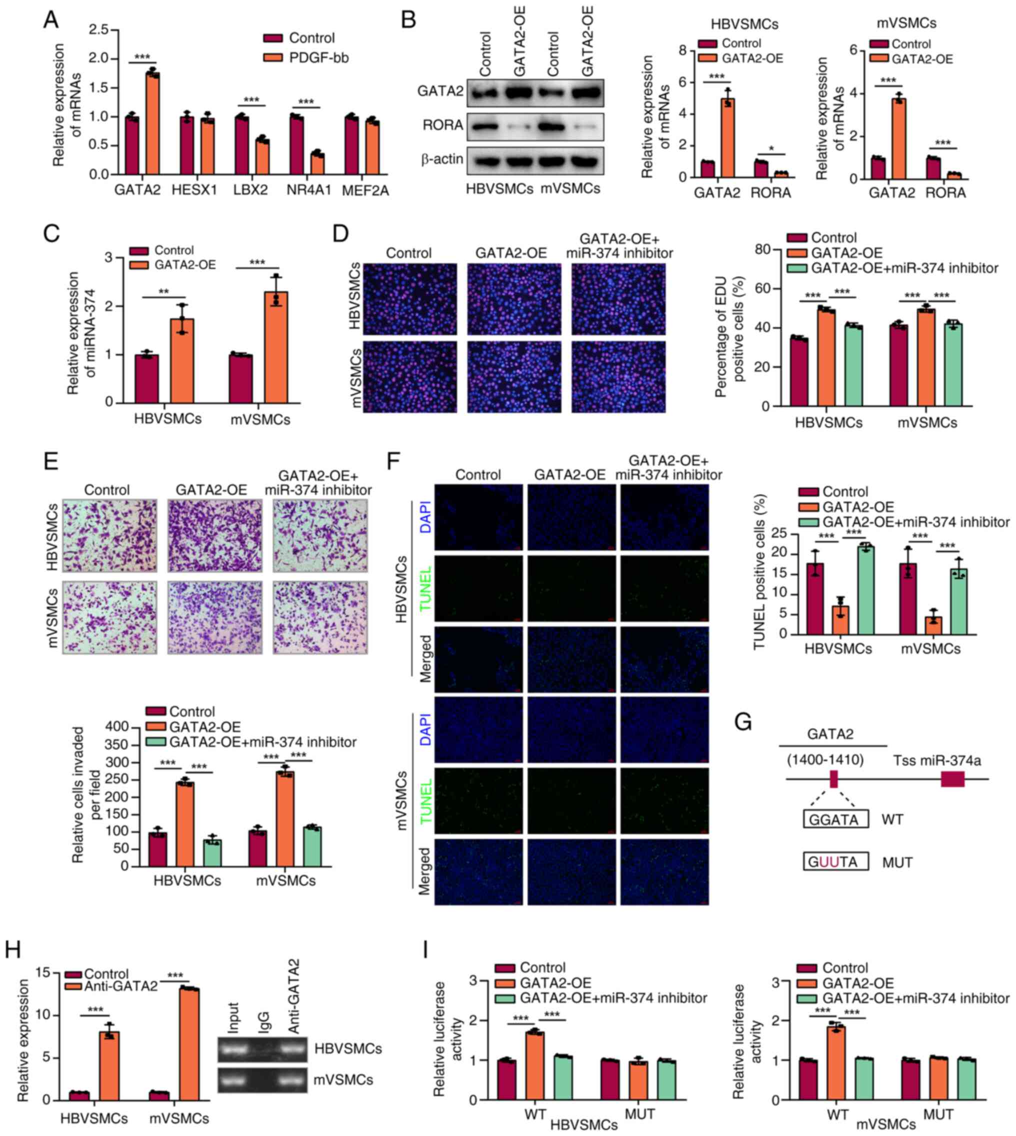
GATA2 transcriptionally promotes miR-374a expression

To clarify the upstream regulatory molecule of miR-374a, JASPAR software was used to predict transcription factors (TFs) that modulated miR-374a promoters. RT-qPCR assay was performed to measure the expression level of the top five potential TFs that regulated miR-374a. The results of RT-qPCR indicated that the expression level of GATA2 was much higher in HBVSMCs and mVSMCs than in controls (Fig. 6A). In addition, RORA expression was clearly decreased with GATA2 overexpression in HBVSMCs and mVSMCs (Fig. 6B). As illustrated in Fig. 6C, the result indicated that GATA2 could facilitate miR-374a expression. It was also observed that high GATA2 expression could augment the proliferation, migration of VSMCs, which could be significantly rescued by miR-374a downregulation (P<0.05; Fig. 6D-F).

Figure 6

GATA2 transcriptionally promoted miR-374a expression. (A) Analysis of the top five TFs expression mRNA expression levels in HBVSMCs by RT-qPCR. (B) The protein level of RORA and GATA2 were assessed by western blotting in VSMCs transfected with GATA2-OE vector. (C) The role of high GATA2 expression in miR-374a level in VSMCs was assessed through RT-qPCR assay. (D) The role of GATA2 and miR-374a in proliferation of VSMCs by MTT analysis. (E) Influence of GATA2 and miR-374a on the migration of VSMCs was analyzed by Transwell assay. (F) The TUNEL staining assay indicated the apoptotic rate of HBVSMCs and mVSMCs. (G) A schematic for the proximal region of the miR-374a promoter on the basis of ChIP assay. (H) The binding relationship between GATA2 and the miR-374a promoter in VSMCs was explored by ChIP assay. (I) The luciferase activity in the WT miR-374a promoter was tested in VSMCs with GATA2 overexpression which was rescued with transfection with miR-374a inhibitor; no alteration was observed in luciferase activity with mutation of GATA2 binding site at -1,400 to -1,410 bp in the pre-miR-374a promoter region upstream. *P<0.05, **P<0.01 and ***P<0.001. GATA2, GATA binding protein 2; miR, micro RNA; TF, transcription factor; VSMCs, vascular smooth muscle cells; RT-qPCR, reverse transcription-quantitative PCR; RORA, RAR-related orphan receptor A; OE, overexpression; ChIP, Chromatin Immunoprecipitation.

ChIP assay was conducted to further explore the direct association of GATA2 with the promoter of miR-374a. Binding sites of GATA2 inside the assumed miR-374a promoter region were predicted according to the JASPAR database. ChIP assays further confirmed that GATA2 binds to the ARE site in promoter miR-374a. As illustrated in Fig. 6G, miR-374a promoter activity was upregulated with the elevation of GATA2 binding to the miR-374a promoter region. Additionally, ChIP assay confirmed the direct binding of GATA2 to the miR-374a promoter (Fig. 6H and I). These results indicated that GATA2 regulated miR-374a expression via binding to its promoter in HBVSMCs and mVSMCs.

Discussion

A number of studies have shown that miRNAs played significant roles in facilitating or suppressing the proliferation and motion of VSMCs. For instance, Li et al (20) suggested that lncRNA TUG1 promoted proliferation of VSMC and atherosclerosis by regulating miRNA-21/PTEN axis. Sun et al (21) indicated that miRNA 146b-5p protected against atherosclerosis by inhibiting VSMC proliferation and migration. Afzal et al (22) demonstrated that NCK associated protein 1 modulated by miRNA-214 determined VSMC migration, proliferation and neointima hyperplasia. Evidence indicates that miR-374a was tightly related to the development of various types of carcinomas. For instance, Son et al (23) reported that miR-374a-5p promoted tumor progression via targeting ARRB1 in triple negative breast cancer. Li et al (24) found that miR-374a activated Wnt/β-catenin signaling to promote osteosarcoma cell migration by targeting WIF-1. Xu et al (25) indicated that miR-374a promoted cell proliferation, migration through targeting SRCIN1 in gastric cancer. However, the effect of miR-374a and its molecular mechanism in AS remains to be elucidated.

The present study confirmed that miR-374a was indeed upregulated in PDGF-bb-induced VSMCs. Also, overexpression of miR-374a via transfection could promote the proliferation and migration of HBVSMCs and mVSMCs, whereas miR-374a inhibitors showed the opposite effect, which demonstrated that high-expression of miR-374a could promote AS development. Moreover, circTADA2A was found to sponge miR-374a and RORA could serve as a direct target of miR-374a on the basis of miRWalk and dual-luciferase assay. Finally, mechanism studies showed that circTADA2A may suppress proliferation and migration of HBVSMCs and mVSMCs via sponging miR-374a, and then upregulating RORA expression. Huang et al (26) reported that melatonin and its nuclear receptor retinoid-related orphan receptor α (RORα) had some protective effects on the progression of atherosclerosis, which was consistent with the present research.

Previous studies reported that TFs were closely associated with AS. For example, Erbilgin et al (27) found that TF ZHX2 deficiency could decrease AS and facilitate macrophage apoptosis in mice. Qin et al (28) discovered that activating TF 3 was a potential target and a new biomarker for the prognosis of AS. Nakagawa et al (29) reported that enterohepatic TF CREB3L3 protected AS by SREBP competitive inhibition. The present study used bioinformatics method to predict TFs regulating promoters of miR-374a and found that GATA2 may serve as a direct upstream regulatory molecule of miR-374a, which was further confirmed based on ChIP assay and luciferase reporter assay.

VSMCs serve as highly specialized contractile cells with a crucial function in maintaining normal vascular structure and blood pressure (30).

AS could induce vascular wall remodeling process, which results in VSMC dedifferentiation or phenotype switching from contractile phenotype to synthetic phenotype (31). The alteration of the markers for contractile phenotype and synthetic phenotype in VSMCs needs to be analyzed in the future.

Apart from inspiring outcomes, limitations still existed in the present study. First, although the role of the GATA2/circTADA2A-miR-374a-RORA axis in the proliferation of VSMCs was clear, the pathway through which this axis functions remains to be elucidated. Second, the present study lacked the support of clinical samples and animal experiments and needs to be further verified.

In spite of the aforementioned limitations, there are still numerous valuable implications in the present study. The findings showed a novel function of miR-374a in promotion of PDGF-bb-induced VSMC proliferation and migration by inhibition of RORA. Moreover, circTADA2A bound to miR-374a and decreased the expression of miR-374a, which resulted in inhibition of cell growth and migration. In addition, the present study verified that GATA2 was a direct upstream regulatory molecule of miR-374a. Thus, it was suggested that GATA2/circTADA2A-miR-374a-RORA axis might be therapeutic targets in VSMCs-associated disease. Further large-scale, well-designed studies should be conducted to confirm these findings before the application of GATA2/circTADA2A-miR-374a-RORA axis for targeted therapy of AS.

Acknowledgements

Not applicable.

Funding

Funding: No funding was received.

Availability of data and materials

The data generated in the present study may be requested from the corresponding author.

Author contributions

WT, YD and MW were the administrators of the present study. WT, MF, MW and YD performed data curation. WT, MF, YD and QZ implemented formal analysis. YW, DG and QZ conducted the investigation. DG and JL were in charge of methodology. WT, MF and YD confirm the authenticity of all the raw data. WT, MF and YD wrote the original daft. YD and MW wrote, reviewed and edited the manuscript. All authors read and approved the final version of the manuscript.

Ethics approval and consent to participate

Not applicable.

Patient consent for publication

Not applicable.

Competing interests

The authors declare that they have no competing interests.

References

1 

Robinson JG and Davidson MH: Can we cure atherosclerosis? Rev Cardiovasc Med. 19 (S1):S20–S24. 2018.PubMed/NCBI View Article : Google Scholar

2 

Libby P: Inflammation in atherosclerosis. Nature. 420:868–874. 2002.PubMed/NCBI View Article : Google Scholar

3 

Choromańska B, Myśliwiec P, Choromańska K, Dadan J and Chabowski A: The role of CD36 receptor in the pathogenesis of atherosclerosis. Adv Clin Exp Med. 26:717–722. 2017.PubMed/NCBI View Article : Google Scholar

4 

Kuliczkowska-Płaksej J, Bednarek-Tupikowska G, Płaksej R and Filus A: Scavenger receptor CD36: Its expression, regulation, and role in the pathogenesis of atherosclerosis. Part I. Postepy Hig Med Dosw (Online). 60:142–151. 2006.PubMed/NCBI

5 

Millen AE, Nie J, Sahli MW, Mares JA, Meyers KJ, Klein BEK, LaMonte MJ, Lutsey PL, Andrews CA and Klein R: Vitamin D status and prevalent early age-related macular degeneration in african americans and caucasians: The atherosclerosis risk in communities (ARIC) study. J Nutr Health Aging. 21:772–780. 2017.PubMed/NCBI View Article : Google Scholar

6 

Escárcega RO, Garcia-Carrasco M, Jara LJ and Cervera R: Accelerated atherosclerosis in systemic lupus erythematosus: Perspectives towards decreasing cardiovascular morbidity and mortality. Lupus. 18:383–386. 2009.PubMed/NCBI View Article : Google Scholar

7 

Doran AC, Meller N and McNamara CA: Role of smooth muscle cells in the initiation and early progression of atherosclerosis. Arterioscler Thromb Vasc Biol. 28:812–819. 2008.PubMed/NCBI View Article : Google Scholar

8 

Wang P, Xu TY, Guan YF, Zhao Y, Li ZY, Lan XH, Wang X, Yang PY, Kang ZM, Vanhoutte PM and Miao CY: Vascular smooth muscle cell apoptosis is an early trigger for hypothyroid atherosclerosis. Cardiovasc Res. 102:448–459. 2014.PubMed/NCBI View Article : Google Scholar

9 

Bartel DP: Metazoan MicroRNAs. Cell. 173:20–51. 2018.PubMed/NCBI View Article : Google Scholar

10 

Farina FM, Hall IF, Serio S, Zani S, Climent M, Salvarani N, Carullo P, Civilini E, Condorelli G, Elia L and Quintavalle M: miR-128-3p is a novel regulator of vascular smooth muscle cell phenotypic switch and vascular diseases. Circ Res. 126:e120–e135. 2020.PubMed/NCBI View Article : Google Scholar

11 

Wang Y, Zhang CX, Ge SL and Gong WH: CTBP1-AS2 inhibits proliferation and induces autophagy in ox-LDL-stimulated vascular smooth muscle cells by regulating miR-195-5p/ATG14. Int J Mol Med. 46:839–848. 2020.PubMed/NCBI View Article : Google Scholar

12 

You L, Chen H, Xu L and Li X: Overexpression of miR-29a-3p suppresses proliferation, migration, and invasion of vascular smooth muscle cells in atherosclerosis via targeting TNFRSF1A. Biomed Res Int. 2020(9627974)2020.PubMed/NCBI View Article : Google Scholar

13 

Jing R, Pan W, Long T, Li Z and Li C: LINC00472 regulates vascular smooth muscle cell migration and proliferation via regulating miR-149-3p. Environ Sci Pollut Res Int. 28:12960–12967. 2021.PubMed/NCBI View Article : Google Scholar

14 

Hao T, Huang S and Han F: LINC-PINT suppresses tumour cell proliferation, migration and invasion through targeting miR-374a-5p in ovarian cancer. Cell Biochem Funct. 38:1089–1099. 2020.PubMed/NCBI View Article : Google Scholar

15 

Lu T, Zhang C, Chai MX, An YB and Jia JL: MiR-374a promotes the proliferation of osteosarcoma cell proliferation by targeting Axin2. Int J Clin Exp Pathol. 8:10776–10783. 2015.PubMed/NCBI

16 

Ma L, Shao Z and Zhao Y: MicroRNA-374a promotes pancreatic cancer cell proliferation and epithelial to mesenchymal transition by targeting SRCIN1. Pathol Res Pract. 215(152382)2019.PubMed/NCBI View Article : Google Scholar

17 

Ruan C, Lu J, Wang H, Ge Z, Zhang C and Xu M: miR-26b-5p regulates hypoxia-induced phenotypic switching of vascular smooth muscle cells via the TGF-β/Smad4 signaling pathway. Mol Med Rep. 15:4185–4190. 2017.PubMed/NCBI View Article : Google Scholar

18 

Chen H, Xu L, Shan ZL, Chen S and Hu H: GPX8 is transcriptionally regulated by FOXC1 and promotes the growth of gastric cancer cells through activating the Wnt signaling pathway. Cancer Cell Int. 20(596)2020.PubMed/NCBI View Article : Google Scholar

19 

Li Z, Yao H, Wang S, Li G and Gu X: CircTADA2A suppresses the progression of colorectal cancer via miR-374a-3p/KLF14 axis. J Exp Clin Cancer Res. 39(160)2020.PubMed/NCBI View Article : Google Scholar

20 

Li FP, Lin DQ and Gao LY: LncRNA TUG1 promotes proliferation of vascular smooth muscle cell and atherosclerosis through regulating miRNA-21/PTEN axis. Eur Rev Med Pharmacol Sci. 22:7439–7447. 2018.PubMed/NCBI View Article : Google Scholar

21 

Sun D, Xiang G, Wang J, Li Y, Mei S, Ding H and Yan J: miRNA 146b-5p protects against atherosclerosis by inhibiting vascular smooth muscle cell proliferation and migration. Epigenomics. 12:2189–2204. 2020.PubMed/NCBI View Article : Google Scholar

22 

Afzal TA, Luong LA, Chen D, Zhang C, Yang F, Chen Q, An W, Wilkes E, Yashiro K, Cutillas PR, et al: NCK associated protein 1 modulated by miRNA-214 determines vascular smooth muscle cell migration, proliferation, and neointima hyperplasia. J Am Heart Assoc. 5(e004629)2016.PubMed/NCBI View Article : Google Scholar

23 

Son D, Kim Y, Lim S, Kang HG, Kim DH, Park JW, Cheong W, Kong HK, Han W, Park WY, et al: miR-374a-5p promotes tumor progression by targeting ARRB1 in triple negative breast cancer. Cancer Lett. 454:224–233. 2019.PubMed/NCBI View Article : Google Scholar

24 

Li W, Meng Z, Zou T, Wang G, Su Y, Yao S and Sun X: MiR-374a activates Wnt/β-catenin signaling to promote osteosarcoma cell migration by targeting WIF-1. Pathol Oncol Res. 26:533–539. 2020.PubMed/NCBI View Article : Google Scholar

25 

Xu X, Wang W, Su N, Zhu X, Yao J, Gao W, Hu Z and Sun Y: miR-374a promotes cell proliferation, migration and invasion by targeting SRCIN1 in gastric cancer. FEBS Lett. 589:407–413. 2015.PubMed/NCBI View Article : Google Scholar

26 

Huang H, Liu X, Chen D, Lu Y, Li J, Du F, Zhang C and Lu L: Melatonin prevents endothelial dysfunction in SLE by activating the nuclear receptor retinoic acid-related orphan receptor-α. Int Immunopharmacol. 83(106365)2020.PubMed/NCBI View Article : Google Scholar

27 

Erbilgin A, Seldin MM, Wu X, Mehrabian M, Zhou Z, Qi H, Dabirian KS, Sevag Packard RR, Hsieh W, Bensinger SJ, et al: Transcription factor Zhx2 deficiency reduces atherosclerosis and promotes macrophage apoptosis in mice. Arterioscler Thromb Vasc Biol. 38:2016–2027. 2018.PubMed/NCBI View Article : Google Scholar

28 

Qin W, Yang H, Liu G, Bai R, Bian Y, Yang Z and Xiao C: Activating transcription factor 3 is a potential target and a new biomarker for the prognosis of atherosclerosis. Hum Cell. 34:49–59. 2021.PubMed/NCBI View Article : Google Scholar

29 

Nakagawa Y, Wang Y, Han SI, Okuda K, Oishi A, Yagishita Y, Kumagai K, Ohno H, Osaki Y, Mizunoe Y, et al: Enterohepatic transcription factor CREB3L3 protects atherosclerosis via SREBP competitive inhibition. Cell Mol Gastroenterol Hepatol. 11:949–971. 2021.PubMed/NCBI View Article : Google Scholar

30 

Owens GK, Kumar MS and Wamhoff BR: Molecular regulation of vascular smooth muscle cell differentiation in development and disease. Physiol Rev. 84:767–801. 2004.PubMed/NCBI View Article : Google Scholar

31 

Oh S, Son M, Park CH, Jang JT, Son KH and Byun K: Pyrogallol-phloroglucinol-6,6-bieckolon attenuates vascular smooth muscle cell proliferation and phenotype switching in hyperlipidemia through modulation of chemokine receptor 5. Mar Drugs. 18(393)2020.PubMed/NCBI View Article : Google Scholar

Related Articles

  • Abstract
  • View
  • Download
  • Twitter
Copy and paste a formatted citation
Spandidos Publications style
Tu W, Feng M, Zhou Q, Wang Y, Wan M, Gong D, Li J and Du Y: GATA2‑miR‑374a axis promotes vascular smooth muscle cells proliferation, migration via targeting circTADA2A/RORA axis. Exp Ther Med 28: 357, 2024.
APA
Tu, W., Feng, M., Zhou, Q., Wang, Y., Wan, M., Gong, D. ... Du, Y. (2024). GATA2‑miR‑374a axis promotes vascular smooth muscle cells proliferation, migration via targeting circTADA2A/RORA axis. Experimental and Therapeutic Medicine, 28, 357. https://doi.org/10.3892/etm.2024.12646
MLA
Tu, W., Feng, M., Zhou, Q., Wang, Y., Wan, M., Gong, D., Li, J., Du, Y."GATA2‑miR‑374a axis promotes vascular smooth muscle cells proliferation, migration via targeting circTADA2A/RORA axis". Experimental and Therapeutic Medicine 28.3 (2024): 357.
Chicago
Tu, W., Feng, M., Zhou, Q., Wang, Y., Wan, M., Gong, D., Li, J., Du, Y."GATA2‑miR‑374a axis promotes vascular smooth muscle cells proliferation, migration via targeting circTADA2A/RORA axis". Experimental and Therapeutic Medicine 28, no. 3 (2024): 357. https://doi.org/10.3892/etm.2024.12646
Copy and paste a formatted citation
x
Spandidos Publications style
Tu W, Feng M, Zhou Q, Wang Y, Wan M, Gong D, Li J and Du Y: GATA2‑miR‑374a axis promotes vascular smooth muscle cells proliferation, migration via targeting circTADA2A/RORA axis. Exp Ther Med 28: 357, 2024.
APA
Tu, W., Feng, M., Zhou, Q., Wang, Y., Wan, M., Gong, D. ... Du, Y. (2024). GATA2‑miR‑374a axis promotes vascular smooth muscle cells proliferation, migration via targeting circTADA2A/RORA axis. Experimental and Therapeutic Medicine, 28, 357. https://doi.org/10.3892/etm.2024.12646
MLA
Tu, W., Feng, M., Zhou, Q., Wang, Y., Wan, M., Gong, D., Li, J., Du, Y."GATA2‑miR‑374a axis promotes vascular smooth muscle cells proliferation, migration via targeting circTADA2A/RORA axis". Experimental and Therapeutic Medicine 28.3 (2024): 357.
Chicago
Tu, W., Feng, M., Zhou, Q., Wang, Y., Wan, M., Gong, D., Li, J., Du, Y."GATA2‑miR‑374a axis promotes vascular smooth muscle cells proliferation, migration via targeting circTADA2A/RORA axis". Experimental and Therapeutic Medicine 28, no. 3 (2024): 357. https://doi.org/10.3892/etm.2024.12646
Follow us
  • Twitter
  • LinkedIn
  • Facebook
About
  • Spandidos Publications
  • Careers
  • Cookie Policy
  • Privacy Policy
How can we help?
  • Help
  • Live Chat
  • Contact
  • Email to our Support Team