Spandidos Publications Logo
  • About
    • About Spandidos
    • Aims and Scopes
    • Abstracting and Indexing
    • Editorial Policies
    • Reprints and Permissions
    • Job Opportunities
    • Terms and Conditions
    • Contact
  • Journals
    • All Journals
    • Oncology Letters
      • Oncology Letters
      • Information for Authors
      • Editorial Policies
      • Editorial Board
      • Aims and Scope
      • Abstracting and Indexing
      • Bibliographic Information
      • Archive
    • International Journal of Oncology
      • International Journal of Oncology
      • Information for Authors
      • Editorial Policies
      • Editorial Board
      • Aims and Scope
      • Abstracting and Indexing
      • Bibliographic Information
      • Archive
    • Molecular and Clinical Oncology
      • Molecular and Clinical Oncology
      • Information for Authors
      • Editorial Policies
      • Editorial Board
      • Aims and Scope
      • Abstracting and Indexing
      • Bibliographic Information
      • Archive
    • Experimental and Therapeutic Medicine
      • Experimental and Therapeutic Medicine
      • Information for Authors
      • Editorial Policies
      • Editorial Board
      • Aims and Scope
      • Abstracting and Indexing
      • Bibliographic Information
      • Archive
    • International Journal of Molecular Medicine
      • International Journal of Molecular Medicine
      • Information for Authors
      • Editorial Policies
      • Editorial Board
      • Aims and Scope
      • Abstracting and Indexing
      • Bibliographic Information
      • Archive
    • Biomedical Reports
      • Biomedical Reports
      • Information for Authors
      • Editorial Policies
      • Editorial Board
      • Aims and Scope
      • Abstracting and Indexing
      • Bibliographic Information
      • Archive
    • Oncology Reports
      • Oncology Reports
      • Information for Authors
      • Editorial Policies
      • Editorial Board
      • Aims and Scope
      • Abstracting and Indexing
      • Bibliographic Information
      • Archive
    • Molecular Medicine Reports
      • Molecular Medicine Reports
      • Information for Authors
      • Editorial Policies
      • Editorial Board
      • Aims and Scope
      • Abstracting and Indexing
      • Bibliographic Information
      • Archive
    • World Academy of Sciences Journal
      • World Academy of Sciences Journal
      • Information for Authors
      • Editorial Policies
      • Editorial Board
      • Aims and Scope
      • Abstracting and Indexing
      • Bibliographic Information
      • Archive
    • International Journal of Functional Nutrition
      • International Journal of Functional Nutrition
      • Information for Authors
      • Editorial Policies
      • Editorial Board
      • Aims and Scope
      • Abstracting and Indexing
      • Bibliographic Information
      • Archive
    • International Journal of Epigenetics
      • International Journal of Epigenetics
      • Information for Authors
      • Editorial Policies
      • Editorial Board
      • Aims and Scope
      • Abstracting and Indexing
      • Bibliographic Information
      • Archive
    • Medicine International
      • Medicine International
      • Information for Authors
      • Editorial Policies
      • Editorial Board
      • Aims and Scope
      • Abstracting and Indexing
      • Bibliographic Information
      • Archive
  • Articles
  • Information
    • Information for Authors
    • Information for Reviewers
    • Information for Librarians
    • Information for Advertisers
    • Conferences
  • Language Editing
Spandidos Publications Logo
  • About
    • About Spandidos
    • Aims and Scopes
    • Abstracting and Indexing
    • Editorial Policies
    • Reprints and Permissions
    • Job Opportunities
    • Terms and Conditions
    • Contact
  • Journals
    • All Journals
    • Biomedical Reports
      • Information for Authors
      • Editorial Policies
      • Editorial Board
      • Aims and Scope
      • Abstracting and Indexing
      • Bibliographic Information
      • Archive
    • Experimental and Therapeutic Medicine
      • Information for Authors
      • Editorial Policies
      • Editorial Board
      • Aims and Scope
      • Abstracting and Indexing
      • Bibliographic Information
      • Archive
    • International Journal of Epigenetics
      • Information for Authors
      • Editorial Policies
      • Editorial Board
      • Aims and Scope
      • Abstracting and Indexing
      • Bibliographic Information
      • Archive
    • International Journal of Functional Nutrition
      • Information for Authors
      • Editorial Policies
      • Editorial Board
      • Aims and Scope
      • Abstracting and Indexing
      • Bibliographic Information
      • Archive
    • International Journal of Molecular Medicine
      • Information for Authors
      • Editorial Policies
      • Editorial Board
      • Aims and Scope
      • Abstracting and Indexing
      • Bibliographic Information
      • Archive
    • International Journal of Oncology
      • Information for Authors
      • Editorial Policies
      • Editorial Board
      • Aims and Scope
      • Abstracting and Indexing
      • Bibliographic Information
      • Archive
    • Medicine International
      • Information for Authors
      • Editorial Policies
      • Editorial Board
      • Aims and Scope
      • Abstracting and Indexing
      • Bibliographic Information
      • Archive
    • Molecular and Clinical Oncology
      • Information for Authors
      • Editorial Policies
      • Editorial Board
      • Aims and Scope
      • Abstracting and Indexing
      • Bibliographic Information
      • Archive
    • Molecular Medicine Reports
      • Information for Authors
      • Editorial Policies
      • Editorial Board
      • Aims and Scope
      • Abstracting and Indexing
      • Bibliographic Information
      • Archive
    • Oncology Letters
      • Information for Authors
      • Editorial Policies
      • Editorial Board
      • Aims and Scope
      • Abstracting and Indexing
      • Bibliographic Information
      • Archive
    • Oncology Reports
      • Information for Authors
      • Editorial Policies
      • Editorial Board
      • Aims and Scope
      • Abstracting and Indexing
      • Bibliographic Information
      • Archive
    • World Academy of Sciences Journal
      • Information for Authors
      • Editorial Policies
      • Editorial Board
      • Aims and Scope
      • Abstracting and Indexing
      • Bibliographic Information
      • Archive
  • Articles
  • Information
    • For Authors
    • For Reviewers
    • For Librarians
    • For Advertisers
    • Conferences
  • Language Editing
Login Register Submit
  • This site uses cookies
  • You can change your cookie settings at any time by following the instructions in our Cookie Policy. To find out more, you may read our Privacy Policy.

    I agree
Search articles by DOI, keyword, author or affiliation
Search
Advanced Search
presentation
Experimental and Therapeutic Medicine
Join Editorial Board Propose a Special Issue
Print ISSN: 1792-0981 Online ISSN: 1792-1015
Journal Cover
September-2024 Volume 28 Issue 3

Full Size Image

Sign up for eToc alerts
Recommend to Library

Journals

International Journal of Molecular Medicine

International Journal of Molecular Medicine

International Journal of Molecular Medicine is an international journal devoted to molecular mechanisms of human disease.

International Journal of Oncology

International Journal of Oncology

International Journal of Oncology is an international journal devoted to oncology research and cancer treatment.

Molecular Medicine Reports

Molecular Medicine Reports

Covers molecular medicine topics such as pharmacology, pathology, genetics, neuroscience, infectious diseases, molecular cardiology, and molecular surgery.

Oncology Reports

Oncology Reports

Oncology Reports is an international journal devoted to fundamental and applied research in Oncology.

Experimental and Therapeutic Medicine

Experimental and Therapeutic Medicine

Experimental and Therapeutic Medicine is an international journal devoted to laboratory and clinical medicine.

Oncology Letters

Oncology Letters

Oncology Letters is an international journal devoted to Experimental and Clinical Oncology.

Biomedical Reports

Biomedical Reports

Explores a wide range of biological and medical fields, including pharmacology, genetics, microbiology, neuroscience, and molecular cardiology.

Molecular and Clinical Oncology

Molecular and Clinical Oncology

International journal addressing all aspects of oncology research, from tumorigenesis and oncogenes to chemotherapy and metastasis.

World Academy of Sciences Journal

World Academy of Sciences Journal

Multidisciplinary open-access journal spanning biochemistry, genetics, neuroscience, environmental health, and synthetic biology.

International Journal of Functional Nutrition

International Journal of Functional Nutrition

Open-access journal combining biochemistry, pharmacology, immunology, and genetics to advance health through functional nutrition.

International Journal of Epigenetics

International Journal of Epigenetics

Publishes open-access research on using epigenetics to advance understanding and treatment of human disease.

Medicine International

Medicine International

An International Open Access Journal Devoted to General Medicine.

Journal Cover
September-2024 Volume 28 Issue 3

Full Size Image

Sign up for eToc alerts
Recommend to Library

  • Article
  • Citations
    • Cite This Article
    • Download Citation
    • Create Citation Alert
    • Remove Citation Alert
    • Cited By
  • Similar Articles
    • Related Articles (in Spandidos Publications)
    • Similar Articles (Google Scholar)
    • Similar Articles (PubMed)
  • Download PDF
  • Download XML
  • View XML

  • Supplementary Files
    • Supplementary_Data1.pdf
    • Supplementary_Data2.pdf
Article Open Access

Sodium sulphate ameliorates hypercholesterolemia via the upregulation of Cyp7a1 in hepatocytes and alleviates hepatic insulin resistance via the downregulation of Trib3 in mice with high cholesterol diets

  • Authors:
    • Yanhong Yang
    • Siping Yu
    • Hedong Rong
    • Zili Lei
    • Changyuan Yang
    • Huijuan Wu
    • Tianle Zhang
    • Fei Yang
    • Ya Nie
    • Lei Chen
    • Qing Hu
    • Qi Song
    • Jiao Guo
  • View Affiliations / Copyright

    Affiliations: School of Clinical Medicine, The First Affiliated Hospital of Guangdong Pharmaceutical University, Guangzhou, Guangdong 510080, P.R. China, Guangdong Metabolic Disease Research Center of Integrated Chinese and Western Medicine, Key Laboratory of Glucolipid Metabolic Disorder, Ministry of Education of China, Institute of Chinese Medicine, Guangdong Pharmaceutical University, Guangdong TCM Key Laboratory for Metabolic Diseases, Guangzhou, Guangdong 510006, P.R. China
    Copyright: © Yang et al. This is an open access article distributed under the terms of Creative Commons Attribution License.
  • Article Number: 361
    |
    Published online on: July 12, 2024
       https://doi.org/10.3892/etm.2024.12650
  • Expand metrics +
Metrics: Total Views: 0 (Spandidos Publications: | PMC Statistics: )
Metrics: Total PDF Downloads: 0 (Spandidos Publications: | PMC Statistics: )
Cited By (CrossRef): 0 citations Loading Articles...

This article is mentioned in:



Abstract

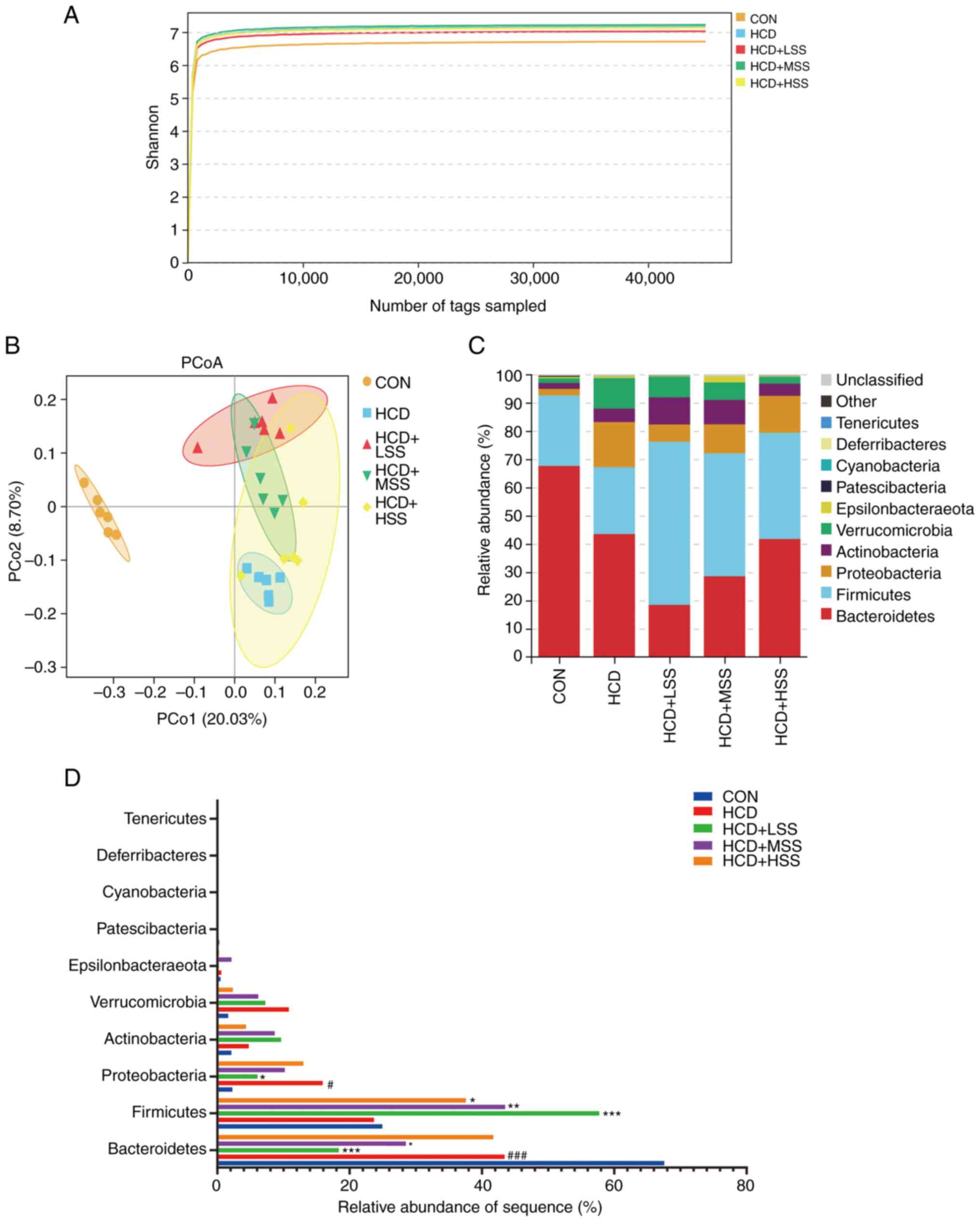
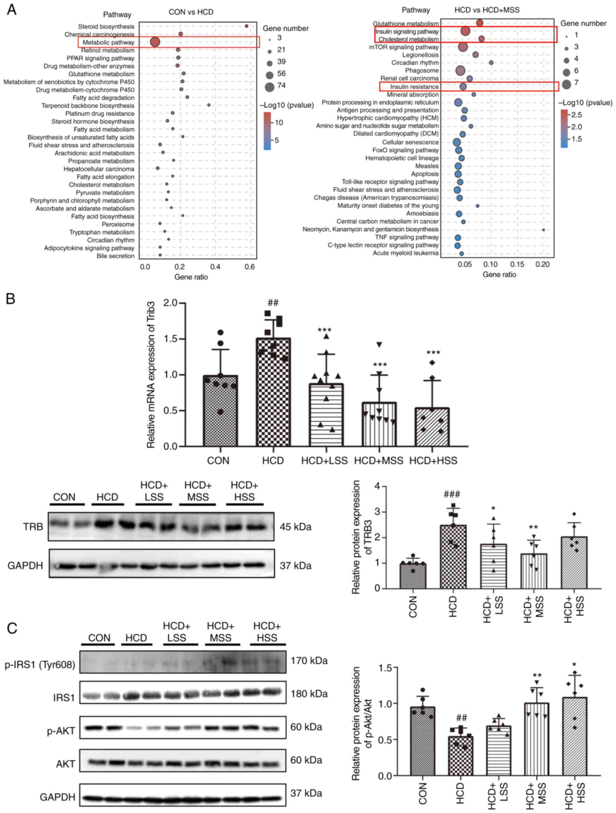
Amelioration of hypercholesterolemia is essential for the treatment of atherosclerotic cardiovascular disease. Sodium sulphate is the effective component of mirabilite, which has been used in traditional Chinese medicine for the treatment of various diseases. In the present study, C57BL/6 mice were fed with a high‑cholesterol diet (HCD) for 7 weeks and were treated with sodium sulphate in the last three of those weeks. Sodium sulphate significantly reduced the total cholesterol level and the low‑density lipoprotein cholesterol/high‑density lipoprotein cholesterol ratio in the serum of mice fed the HCD. In addition, cytochrome P450 7a1 and 39a1 were significantly upregulated in the livers of mice treated with sodium sulphate. Furthermore, tribbles pseudokinase 3 expression was significantly increased in the livers of mice fed the HCD, but was significantly reduced by sodium sulphate treatment. In terms of the insulin signaling pathway, the ratio of phosphorylated AKT to total AKT in the livers of mice fed the HCD was significantly lower compared with that of control mice fed a normal diet, but was significantly increased by sodium sulphate treatment. Sodium sulphate treatment also reduced the levels of fibroblast growth factor (FGF)15 in the ileum and inhibited the FGF15/FGF receptor 4‑Klotho β/c‑Jun N‑terminal kinase/c‑Jun signaling pathway in the livers of mice fed the HCD. In addition, sodium sulphate changed the composition of the gut microbiota of mice fed the HCD. In conclusion, sodium sulphate may mitigate hypercholesterolemia and hepatic insulin resistance in mice fed an HCD.
View Figures

Figure 1

Figure 2

Figure 3

Figure 4

Figure 5

Figure 6

Figure 7

Figure 8

Figure 9

Figure 10

Figure 11

View References

1 

Ruotsalainen AK, Mäkinen P and Ylä-Herttuala S: Novel RNAi-based therapies for atherosclerosis. Curr Atheroscler Rep. 23(45)2021.PubMed/NCBI View Article : Google Scholar

2 

World Health Organization (WHO): Cardiovascular diseases (CVDs). WHO, Geneva, 2021. https://www.who.int/news-room/fact-sheets/detail/cardiovascular-diseases-(cvds). Accessed June 11, 2021.

3 

Zhang M, Deng Q and Wang L, Huang Z, Zhou M, Li Y, Zhao Z, Zhang Y and Wang L: Prevalence of dyslipidemia and achievement of low-density lipoprotein cholesterol targets in Chinese adults: A nationally representative survey of 163,641 adults. Int J Cardiol. 260:196–203. 2018.PubMed/NCBI View Article : Google Scholar

4 

Meng XD, Yao HH, Wang LM, Yu M, Shi S, Yuan ZX and Liu J: Knockdown of GAS5 inhibits atherosclerosis progression via reducing EZH2-mediated ABCA1 transcription in ApoE(-/-) mice. Mol Ther Nucl Acids. 19:84–96. 2020.PubMed/NCBI View Article : Google Scholar

5 

Tseng SH, Lee HH, Chen LG, Wu CH and Wang CC: Effects of three purgative decoctions on inflammatory mediators. J Ethnopharmacol. 105:118–124. 2006.PubMed/NCBI View Article : Google Scholar

6 

Zhong XG, Zheng FJ, Li YH, Xu H, Wang Q, Liu YC, Liu M, Wu RH, Gao YS, Zhang SJ, et al: Specific link between lung and large intestine: A new perspective on neuropeptide secretion in lung with herbal laxative stimulation. Evid Based Complement Alternat Med. 2013(547837)2013.PubMed/NCBI View Article : Google Scholar

7 

Sun H, Zhang AH, Zhang HL, Zhou XH, Wang XQ, Liu L and Wang XJ: Ultra-performance liquid chromatography/mass spectrometry technology and high-throughput metabolomics for deciphering the preventive mechanism of mirabilite on colorectal cancer via the modulation of complex metabolic networks. RSC Adv. 9:35356–35363. 2019.PubMed/NCBI View Article : Google Scholar

8 

Mottacki N, Simrén M and Bajor A: Review article: Bile acid diarrhoea-pathogenesis, diagnosis and management. Aliment Pharmacol Ther. 43:884–898. 2016.PubMed/NCBI View Article : Google Scholar

9 

Jahnel J, Fickert P, Hauer AC, Högenauer C, Avian A and Trauner M: Inflammatory bowel disease alters intestinal bile acid transporter expression. Drug Metab Dispos. 42:1423–1431. 2014.PubMed/NCBI View Article : Google Scholar

10 

Camilleri M and Vijayvargiya P: The role of bile acids in chronic diarrhea. Am J Gastroenterol. 115:1596–1603. 2020.PubMed/NCBI View Article : Google Scholar

11 

Shin A, Camilleri M, Vijayvargiya P, Busciglio I, Burton D, Ryks M, Rhoten D, Lueke A, Saenger A, Girtman A and Zinsmeister AR: Bowel functions, fecal unconjugated primary and secondary bile acids, and colonic transit in patients with irritable bowel syndrome. Clin Gastroenterol Hepatol. 11:1270–1275.e1271. 2013.PubMed/NCBI View Article : Google Scholar

12 

Kim YC, Seok S, Zhang Y, Ma J, Kong B, Guo G, Kemper B and Kemper JK: Intestinal FGF15/19 physiologically repress hepatic lipogenesis in the late fed-state by activating SHP and DNMT3A. Nat Commun. 11(5969)2020.PubMed/NCBI View Article : Google Scholar

13 

Fiorucci S, Distrutti E, Carino A, Zampella A and Biagioli M: Bile acids and their receptors in metabolic disorders. Prog Lipid Res. 82(101094)2021.PubMed/NCBI View Article : Google Scholar

14 

Wu X, Ge H, Lemon B, Weiszmann J, Gupte J, Hawkins N, Li X, Tang J, Lindberg R and Li Y: Selective activation of FGFR4 by an FGF19 variant does not improve glucose metabolism in ob/ob mice. Proc Natl Acad Sci USA. 106:14379–14384. 2009.PubMed/NCBI View Article : Google Scholar

15 

Williams CM, Calderon JH, Hock E, Jimenez Y, Barringer K, Carbonaro M, Molina-Portela MDP, Thurston G, Li Z and Daly C: Monomeric/dimeric forms of Fgf15/FGF19 show differential activity in hepatocyte proliferation and metabolic function. FASEB J. 35(e21286)2021.PubMed/NCBI View Article : Google Scholar

16 

de Vos WM, Tilg H, Van Hul M and Cani PD: Gut microbiome and health: Mechanistic insights. Gut. 71:1020–1032. 2022.PubMed/NCBI View Article : Google Scholar

17 

Kriaa A, Bourgin M, Potiron A, Mkaouar H, Jablaoui A, Gérard P, Maguin E and Rhimi M: Microbial impact on cholesterol and bile acid metabolism: Current status and future prospects. J Lipid Res. 60:323–332. 2019.PubMed/NCBI View Article : Google Scholar

18 

Le Roy T, Lécuyer E, Chassaing B, Rhimi M, Lhomme M, Boudebbouze S, Ichou F, Barceló JH, Huby T, Guerin M, et al: The intestinal microbiota regulates host cholesterol homeostasis. BMC Biol. 17(94)2019.PubMed/NCBI View Article : Google Scholar

19 

Vourakis M, Mayer G and Rousseau G: The role of gut microbiota on cholesterol metabolism in atherosclerosis. Int J Mol Sci. 22(8074)2021.PubMed/NCBI View Article : Google Scholar

20 

Tong LT, Xiao T, Wang L, Lu C, Liu L, Zhou X, Wang A, Qin W and Wang F: Plant protein reduces serum cholesterol levels in hypercholesterolemia hamsters by modulating the compositions of gut microbiota and metabolites. iScience. 24(103435)2021.PubMed/NCBI View Article : Google Scholar

21 

Chen S, Zhou Y, Chen Y and Gu J: fastp: An ultra-fast all-in-one FASTQ preprocessor. Bioinformatics. 34:i884–i890. 2018.PubMed/NCBI View Article : Google Scholar

22 

Love MI, Huber W and Anders S: Moderated estimation of fold change and dispersion for RNA-seq data with DESeq2. Genome Biol. 15(550)2014.PubMed/NCBI View Article : Google Scholar

23 

Kanehisa M, Araki M, Goto S, Hattori M, Hirakawa M, Itoh M, Katayama T, Kawashima S, Okuda S, Tokimatsu T and Yamanishi Y: KEGG for linking genomes to life and the environment. Nucl Acids Res. 36:D480–D484. 2007.PubMed/NCBI View Article : Google Scholar

24 

Zhuri D, Gurkan H, Eker D, Karal Y, Yalcintepe S, Atli E, Demir S and Atli EI: Investigation on the effects of modifying genes on the spinal muscular atrophy phenotype. Global Med Gene. 9:226–236. 2022.PubMed/NCBI View Article : Google Scholar

25 

Lei Z, Wu H, Yang Y, Hu Q, Lei Y, Liu W, Nie Y, Yang L, Zhang X, Yang C, et al: Ovariectomy impaired hepatic glucose and lipid homeostasis and altered the gut microbiota in mice with different diets. Front Endocrinol (Lausanne). 12(708838)2021.PubMed/NCBI View Article : Google Scholar

26 

Lennernäs H and Fager G: Pharmacodynamics and pharmacokinetics of the HMG-CoA reductase inhibitors. Clin Pharmacokinet. 32:403–425. 1997.PubMed/NCBI View Article : Google Scholar

27 

Liu A, Jin H, Dirsch O, Deng M, Huang H, Bröcker-Preuss M and Dahmen U: Release of danger signals during ischemic storage of the liver: A potential marker of organ damage? Mediators Inflamm. 2010(436145)2010.PubMed/NCBI View Article : Google Scholar

28 

Tan D, Ling L, Qin L, Lu Y, Wu D and He Y: Rosiglitazone induces hepatocyte injury by increasing DCA accumulation through OATP1A4 inhibiting in mice. Arab J Chem. 16(105142)2023.

29 

Khan AA, Sundar P, Natarajan B, Gupta V, Arige V, Reddy SS, Barthwal MK and Mahapatra NR: An evolutionarily-conserved promoter allele governs HMG-CoA reductase expression in spontaneously hypertensive rat. J Mol Cell Cardiol. 158:140–152. 2021.PubMed/NCBI View Article : Google Scholar

30 

Zhong S, Li L, Liang N, Zhang L, Xu X, Chen S and Yin H: Acetaldehyde Dehydrogenase 2 regulates HMG-CoA reductase stability and cholesterol synthesis in the liver. Red Biol. 41(101919)2021.PubMed/NCBI View Article : Google Scholar

31 

Cheng KK, Iglesias MA, Lam KS, Wang Y, Sweeney G, Zhu W, Vanhoutte PM, Kraegen EW and Xu A: APPL1 potentiates insulin-mediated inhibition of hepatic glucose production and alleviates diabetes via Akt activation in mice. Cell Metab. 9:417–427. 2009.PubMed/NCBI View Article : Google Scholar

32 

Du K, Herzig S, Kulkarni RN and Montminy M: TRB3: A tribbles homolog that inhibits Akt/PKB activation by insulin in liver. Science. 300:1574–1577. 2003.PubMed/NCBI View Article : Google Scholar

33 

Koo SH, Satoh H, Herzig S, Lee CH, Hedrick S, Kulkarni R, Evans RM, Olefsky J and Montminy M: PGC-1 promotes insulin resistance in liver through PPAR-alpha-dependent induction of TRB-3. Nat Med. 10:530–534. 2004.PubMed/NCBI View Article : Google Scholar

34 

Lei Z, Yang L, Yang Y, Yang J, Niu Z, Zhang X, Song Q, Lei Y, Wu H and Guo J: Activation of Wnt/β-catenin pathway causes insulin resistance and increases lipogenesis in HepG2 cells via regulation of endoplasmic reticulum stress. Biochem Biophys Res Commun. 526:764–771. 2020.PubMed/NCBI View Article : Google Scholar

35 

Zhang Z, Du Z, Liu Q, Wu T, Tang Q, Zhang J, Huang C, Huang Y, Li R, Li Y, et al: Glucagon-like peptide 1 analogue prevents cholesterol gallstone formation by modulating intestinal farnesoid X receptor activity. Metabolism. 118(154728)2021.PubMed/NCBI View Article : Google Scholar

36 

Wang F, Zhao C, Yang M, Zhang L, Wei R, Meng K, Bao Y, Zhang L and Zheng J: Four citrus flavanones exert atherosclerosis alleviation effects in apoE(-/-) mice via different metabolic and signaling pathways. J Agric Food Chem. 69:5226–5237. 2021.PubMed/NCBI View Article : Google Scholar

37 

Gulfo J, Rotondo F, de León CG, Cornide-Petronio ME, Fuster C, Gracia-Sancho J, Jiménez-Castro MB and Peralta C: FGF15 improves outcomes after brain dead donor liver transplantation with steatotic and non-steatotic grafts in rats. J Hepatol. 73:1131–1143. 2020.PubMed/NCBI View Article : Google Scholar

38 

Ge MX, Niu WX, Ren JF, Cai SY, Yu DK, Liu HT, Zhang N, Zhang YX, Wang YC, Shao RG, et al: A novel ASBT inhibitor, IMB17-15, repressed nonalcoholic fatty liver disease development in high-fat diet-fed Syrian golden hamsters. Acta Pharm Sin. 40:895–907. 2019.PubMed/NCBI View Article : Google Scholar

39 

Jung D, York JP, Wang L, Yang C, Zhang A, Francis HL, Webb P, McKeehan WL, Alpini G, Lesage GD, et al: FXR-induced secretion of FGF15/19 inhibits CYP27 expression in cholangiocytes through p38 kinase pathway. Pflugers Arch. 466:1011–1019. 2014.PubMed/NCBI View Article : Google Scholar

40 

Gupta S, Stravitz RT, Dent P and Hylemon PB: Down-regulation of cholesterol 7alpha-hydroxylase (CYP7A1) gene expression by bile acids in primary rat hepatocytes is mediated by the c-Jun N-terminal kinase pathway. J Biol Chem. 276:15816–15822. 2001.PubMed/NCBI View Article : Google Scholar

41 

Schoeler M and Caesar R: Dietary lipids, gut microbiota and lipid metabolism. Rev Endocr Metab Disord. 20:461–472. 2019.PubMed/NCBI View Article : Google Scholar

42 

Peters SA, Singhateh Y, Mackay D, Huxley RR and Woodward M: Total cholesterol as a risk factor for coronary heart disease and stroke in women compared with men: A systematic review and meta-analysis. Atherosclerosis. 248:123–131. 2016.PubMed/NCBI View Article : Google Scholar

43 

Cao J, Remaley AT, Guan W, Devaraj S and Tsai MY: Performance of novel low-density lipoprotein-cholesterol calculation methods in predicting clinical and subclinical atherosclerotic cardiovascular disease risk: The multi-ethnic study of atherosclerosis. Atherosclerosis. 327:1–4. 2021.PubMed/NCBI View Article : Google Scholar

44 

Wu Y, Jiang L, Zhang H, Cheng S, Wen W, Xu L, Zhang F, Yang Y, Wang L and Chen J: Integrated analysis of microRNA and mRNA expression profiles in homozygous familial hypercholesterolemia patients and validation of atherosclerosis associated critical regulatory network. Genomics. 113:2572–2582. 2021.PubMed/NCBI View Article : Google Scholar

45 

Ha KT, Kim JK, Lee YC and Kim CH: Inhibitory effect of Daesungki-Tang on the invasiveness potential of hepatocellular carcinoma through inhibition of matrix metalloproteinase-2 and -9 activities. Toxic App Pharmacol. 200:1–6. 2004.PubMed/NCBI View Article : Google Scholar

46 

Chung HJ, Kim DW, Maruyama I and Tani T: Effects of traditional Chinese formulations on rat carotid artery injured by balloon endothelial denudation. Am J Chin Med. 31:201–212. 2003.PubMed/NCBI View Article : Google Scholar

47 

Chiang JY: Bile acids: Regulation of synthesis. J Lipid Res. 50:1955–1966. 2009.PubMed/NCBI View Article : Google Scholar

48 

Schwarz M, Russell DW, Dietschy JM and Turley SD: Marked reduction in bile acid synthesis in cholesterol 7alpha-hydroxylase-deficient mice does not lead to diminished tissue cholesterol turnover or to hypercholesterolemia. J Lipid Res. 39:1833–1843. 1998.PubMed/NCBI

49 

Donepudi AC, Ferrell JM, Boehme S, Choi HS and Chiang JYL: Deficiency of cholesterol 7α-hydroxylase in bile acid synthesis exacerbates alcohol-induced liver injury in mice. Hepatol Commun. 2:99–112. 2018.PubMed/NCBI View Article : Google Scholar

50 

Yu L, Lu H, Yang X, Li R, Shi J, Yu Y, Ma C, Sun F, Zhang S and Zhang F: Diosgenin alleviates hypercholesterolemia via SRB1/CES-1/CYP7A1/FXR pathway in high-fat diet-fed rats. Toxicol Appl Pharmacol. 412(115388)2021.PubMed/NCBI View Article : Google Scholar

51 

Hu Y, Xu J, Chen Q, Liu M, Wang S, Yu H, Zhang Y and Wang T: Regulation effects of total flavonoids in Morus alba L. on hepatic cholesterol disorders in orotic acid induced NAFLD rats. BMC Complement Med Ther. 20(257)2020.PubMed/NCBI View Article : Google Scholar

52 

He WS, Li L, Rui J, Li J, Sun Y, Cui D and Xu B: Tomato seed oil attenuates hyperlipidemia and modulates gut microbiota in C57BL/6J mice. Food Funct. 11:4275–4290. 2020.PubMed/NCBI View Article : Google Scholar

53 

Zhang Y, Liu Y, Duan J, Wang H, Zhang Y, Qiao K and Wang J: Cholesterol depletion sensitizes gallbladder cancer to cisplatin by impairing DNA damage response. Cell Cycle. 18:3337–3350. 2019.PubMed/NCBI View Article : Google Scholar

54 

Zhou C, King N, Chen KY and Breslow JL: Activation of PXR induces hypercholesterolemia in wild-type and accelerates atherosclerosis in apoE deficient mice. J Lipid Res. 50:2004–2013. 2009.PubMed/NCBI View Article : Google Scholar

55 

Tiwari V and Khokhar M: Mechanism of action of anti-hypercholesterolemia drugs and their resistance. Eur J Pharmacol. 741:156–170. 2014.PubMed/NCBI View Article : Google Scholar

56 

Fuchs CD, Paumgartner G, Mlitz V, Kunczer V, Halilbasic E, Leditznig N, Wahlström A, Ståhlman M, Thüringer A, Kashofer K, et al: Colesevelam attenuates cholestatic liver and bile duct injury in Mdr2(-/-) mice by modulating composition, signalling and excretion of faecal bile acids. Gut. 67:1683–1691. 2018.PubMed/NCBI View Article : Google Scholar

57 

Gaspar RC, Muñoz VR, Nakandakari S, Vieira RFL, da Conceição LR, de Oliveira F, Crisol BM, da Silva ASR, Cintra DE, de Moura LP, et al: Aging is associated with increased TRB3, ER stress, and hepatic glucose production in the liver of rats. Exp Gerontol. 139(111021)2020.PubMed/NCBI View Article : Google Scholar

58 

Ren X, Chen N, Chen Y, Liu W and Hu Y: TRB3 stimulates SIRT1 degradation and induces insulin resistance by lipotoxicity via COP1. Exp Cell Res. 382(111428)2019.PubMed/NCBI View Article : Google Scholar

59 

Sun L, Liu YL, Ye F, Xie JW, Zeng JW, Qin L, Xue J, Wang YT, Guo KM, Ma MM, et al: Free fatty acid-induced H(2)O(2) activates TRPM2 to aggravate endothelial insulin resistance via Ca(2+)-dependent PERK/ATF4/TRB3 cascade in obese mice. Free Radic Biol Med. 143:288–299. 2019.PubMed/NCBI View Article : Google Scholar

60 

Zhang J, Gupte J, Gong Y, Weiszmann J, Zhang Y, Lee KJ, Richards WG and Li Y: Chronic over-expression of fibroblast growth factor 21 increases bile acid biosynthesis by opposing FGF15/19 ACTION. EBioMedicine. 15:173–183. 2017.PubMed/NCBI View Article : Google Scholar

61 

Fu T, Kim YC, Byun S, Kim DH, Seok S, Suino-Powell K, Xu HE, Kemper B and Kemper JK: FXR primes the liver for intestinal FGF15 signaling by transient induction of β-Klotho. Mol Endocrinol. 30:92–103. 2016.PubMed/NCBI View Article : Google Scholar

62 

Kliewer SA and Mangelsdorf DJ: Bile acids as hormones: The FXR-FGF15/19 Pathway. Dig Dis. 33:327–331. 2015.PubMed/NCBI View Article : Google Scholar

63 

Yu C, Wang F, Kan M, Jin C, Jones RB, Weinstein M, Deng CX and McKeehan WL: Elevated cholesterol metabolism and bile acid synthesis in mice lacking membrane tyrosine kinase receptor FGFR4. J Biol Chem. 275:15482–15489. 2000.PubMed/NCBI View Article : Google Scholar

64 

Ito S, Fujimori T, Furuya A, Satoh J and Nabeshima Y and Nabeshima Y: Impaired negative feedback suppression of bile acid synthesis in mice lacking betaKlotho. J Clin Invest. 115:2202–2208. 2005.PubMed/NCBI View Article : Google Scholar

65 

Ge MX, Shao RG and He HW: Advances in understanding the regulatory mechanism of cholesterol 7α-hydroxylase. Biochem Pharmacol. 164:152–164. 2019.PubMed/NCBI View Article : Google Scholar

66 

Samuel VT and Shulman GI: Mechanisms for insulin resistance: Common threads and missing links. Cell. 148:852–871. 2012.PubMed/NCBI View Article : Google Scholar

67 

Ye M, Sun J, Chen Y, Ren Q, Li Z, Zhao Y, Pan Y and Xue H: Oatmeal induced gut microbiota alteration and its relationship with improved lipid profiles: A secondary analysis of a randomized clinical trial. Nutr Metab (Lond). 17(85)2020.PubMed/NCBI View Article : Google Scholar

68 

Turnbaugh PJ, Ley RE, Mahowald MA, Magrini V, Mardis ER and Gordon JI: An obesity-associated gut microbiome with increased capacity for energy harvest. Nature. 444:1027–1031. 2006.PubMed/NCBI View Article : Google Scholar

Related Articles

  • Abstract
  • View
  • Download
  • Twitter
Copy and paste a formatted citation
Spandidos Publications style
Yang Y, Yu S, Rong H, Lei Z, Yang C, Wu H, Zhang T, Yang F, Nie Y, Chen L, Chen L, et al: Sodium sulphate ameliorates hypercholesterolemia via the upregulation of <em>Cyp7a1</em> in hepatocytes and alleviates hepatic insulin resistance via the downregulation of <em>Trib3</em> in mice with high cholesterol diets. Exp Ther Med 28: 361, 2024.
APA
Yang, Y., Yu, S., Rong, H., Lei, Z., Yang, C., Wu, H. ... Guo, J. (2024). Sodium sulphate ameliorates hypercholesterolemia via the upregulation of <em>Cyp7a1</em> in hepatocytes and alleviates hepatic insulin resistance via the downregulation of <em>Trib3</em> in mice with high cholesterol diets. Experimental and Therapeutic Medicine, 28, 361. https://doi.org/10.3892/etm.2024.12650
MLA
Yang, Y., Yu, S., Rong, H., Lei, Z., Yang, C., Wu, H., Zhang, T., Yang, F., Nie, Y., Chen, L., Hu, Q., Song, Q., Guo, J."Sodium sulphate ameliorates hypercholesterolemia via the upregulation of <em>Cyp7a1</em> in hepatocytes and alleviates hepatic insulin resistance via the downregulation of <em>Trib3</em> in mice with high cholesterol diets". Experimental and Therapeutic Medicine 28.3 (2024): 361.
Chicago
Yang, Y., Yu, S., Rong, H., Lei, Z., Yang, C., Wu, H., Zhang, T., Yang, F., Nie, Y., Chen, L., Hu, Q., Song, Q., Guo, J."Sodium sulphate ameliorates hypercholesterolemia via the upregulation of <em>Cyp7a1</em> in hepatocytes and alleviates hepatic insulin resistance via the downregulation of <em>Trib3</em> in mice with high cholesterol diets". Experimental and Therapeutic Medicine 28, no. 3 (2024): 361. https://doi.org/10.3892/etm.2024.12650
Copy and paste a formatted citation
x
Spandidos Publications style
Yang Y, Yu S, Rong H, Lei Z, Yang C, Wu H, Zhang T, Yang F, Nie Y, Chen L, Chen L, et al: Sodium sulphate ameliorates hypercholesterolemia via the upregulation of <em>Cyp7a1</em> in hepatocytes and alleviates hepatic insulin resistance via the downregulation of <em>Trib3</em> in mice with high cholesterol diets. Exp Ther Med 28: 361, 2024.
APA
Yang, Y., Yu, S., Rong, H., Lei, Z., Yang, C., Wu, H. ... Guo, J. (2024). Sodium sulphate ameliorates hypercholesterolemia via the upregulation of <em>Cyp7a1</em> in hepatocytes and alleviates hepatic insulin resistance via the downregulation of <em>Trib3</em> in mice with high cholesterol diets. Experimental and Therapeutic Medicine, 28, 361. https://doi.org/10.3892/etm.2024.12650
MLA
Yang, Y., Yu, S., Rong, H., Lei, Z., Yang, C., Wu, H., Zhang, T., Yang, F., Nie, Y., Chen, L., Hu, Q., Song, Q., Guo, J."Sodium sulphate ameliorates hypercholesterolemia via the upregulation of <em>Cyp7a1</em> in hepatocytes and alleviates hepatic insulin resistance via the downregulation of <em>Trib3</em> in mice with high cholesterol diets". Experimental and Therapeutic Medicine 28.3 (2024): 361.
Chicago
Yang, Y., Yu, S., Rong, H., Lei, Z., Yang, C., Wu, H., Zhang, T., Yang, F., Nie, Y., Chen, L., Hu, Q., Song, Q., Guo, J."Sodium sulphate ameliorates hypercholesterolemia via the upregulation of <em>Cyp7a1</em> in hepatocytes and alleviates hepatic insulin resistance via the downregulation of <em>Trib3</em> in mice with high cholesterol diets". Experimental and Therapeutic Medicine 28, no. 3 (2024): 361. https://doi.org/10.3892/etm.2024.12650
Follow us
  • Twitter
  • LinkedIn
  • Facebook
About
  • Spandidos Publications
  • Careers
  • Cookie Policy
  • Privacy Policy
How can we help?
  • Help
  • Live Chat
  • Contact
  • Email to our Support Team