Spandidos Publications Logo
  • About
    • About Spandidos
    • Aims and Scopes
    • Abstracting and Indexing
    • Editorial Policies
    • Reprints and Permissions
    • Job Opportunities
    • Terms and Conditions
    • Contact
  • Journals
    • All Journals
    • Oncology Letters
      • Oncology Letters
      • Information for Authors
      • Editorial Policies
      • Editorial Board
      • Aims and Scope
      • Abstracting and Indexing
      • Bibliographic Information
      • Archive
    • International Journal of Oncology
      • International Journal of Oncology
      • Information for Authors
      • Editorial Policies
      • Editorial Board
      • Aims and Scope
      • Abstracting and Indexing
      • Bibliographic Information
      • Archive
    • Molecular and Clinical Oncology
      • Molecular and Clinical Oncology
      • Information for Authors
      • Editorial Policies
      • Editorial Board
      • Aims and Scope
      • Abstracting and Indexing
      • Bibliographic Information
      • Archive
    • Experimental and Therapeutic Medicine
      • Experimental and Therapeutic Medicine
      • Information for Authors
      • Editorial Policies
      • Editorial Board
      • Aims and Scope
      • Abstracting and Indexing
      • Bibliographic Information
      • Archive
    • International Journal of Molecular Medicine
      • International Journal of Molecular Medicine
      • Information for Authors
      • Editorial Policies
      • Editorial Board
      • Aims and Scope
      • Abstracting and Indexing
      • Bibliographic Information
      • Archive
    • Biomedical Reports
      • Biomedical Reports
      • Information for Authors
      • Editorial Policies
      • Editorial Board
      • Aims and Scope
      • Abstracting and Indexing
      • Bibliographic Information
      • Archive
    • Oncology Reports
      • Oncology Reports
      • Information for Authors
      • Editorial Policies
      • Editorial Board
      • Aims and Scope
      • Abstracting and Indexing
      • Bibliographic Information
      • Archive
    • Molecular Medicine Reports
      • Molecular Medicine Reports
      • Information for Authors
      • Editorial Policies
      • Editorial Board
      • Aims and Scope
      • Abstracting and Indexing
      • Bibliographic Information
      • Archive
    • World Academy of Sciences Journal
      • World Academy of Sciences Journal
      • Information for Authors
      • Editorial Policies
      • Editorial Board
      • Aims and Scope
      • Abstracting and Indexing
      • Bibliographic Information
      • Archive
    • International Journal of Functional Nutrition
      • International Journal of Functional Nutrition
      • Information for Authors
      • Editorial Policies
      • Editorial Board
      • Aims and Scope
      • Abstracting and Indexing
      • Bibliographic Information
      • Archive
    • International Journal of Epigenetics
      • International Journal of Epigenetics
      • Information for Authors
      • Editorial Policies
      • Editorial Board
      • Aims and Scope
      • Abstracting and Indexing
      • Bibliographic Information
      • Archive
    • Medicine International
      • Medicine International
      • Information for Authors
      • Editorial Policies
      • Editorial Board
      • Aims and Scope
      • Abstracting and Indexing
      • Bibliographic Information
      • Archive
  • Articles
  • Information
    • Information for Authors
    • Information for Reviewers
    • Information for Librarians
    • Information for Advertisers
    • Conferences
  • Language Editing
Spandidos Publications Logo
  • About
    • About Spandidos
    • Aims and Scopes
    • Abstracting and Indexing
    • Editorial Policies
    • Reprints and Permissions
    • Job Opportunities
    • Terms and Conditions
    • Contact
  • Journals
    • All Journals
    • Biomedical Reports
      • Information for Authors
      • Editorial Policies
      • Editorial Board
      • Aims and Scope
      • Abstracting and Indexing
      • Bibliographic Information
      • Archive
    • Experimental and Therapeutic Medicine
      • Information for Authors
      • Editorial Policies
      • Editorial Board
      • Aims and Scope
      • Abstracting and Indexing
      • Bibliographic Information
      • Archive
    • International Journal of Epigenetics
      • Information for Authors
      • Editorial Policies
      • Editorial Board
      • Aims and Scope
      • Abstracting and Indexing
      • Bibliographic Information
      • Archive
    • International Journal of Functional Nutrition
      • Information for Authors
      • Editorial Policies
      • Editorial Board
      • Aims and Scope
      • Abstracting and Indexing
      • Bibliographic Information
      • Archive
    • International Journal of Molecular Medicine
      • Information for Authors
      • Editorial Policies
      • Editorial Board
      • Aims and Scope
      • Abstracting and Indexing
      • Bibliographic Information
      • Archive
    • International Journal of Oncology
      • Information for Authors
      • Editorial Policies
      • Editorial Board
      • Aims and Scope
      • Abstracting and Indexing
      • Bibliographic Information
      • Archive
    • Medicine International
      • Information for Authors
      • Editorial Policies
      • Editorial Board
      • Aims and Scope
      • Abstracting and Indexing
      • Bibliographic Information
      • Archive
    • Molecular and Clinical Oncology
      • Information for Authors
      • Editorial Policies
      • Editorial Board
      • Aims and Scope
      • Abstracting and Indexing
      • Bibliographic Information
      • Archive
    • Molecular Medicine Reports
      • Information for Authors
      • Editorial Policies
      • Editorial Board
      • Aims and Scope
      • Abstracting and Indexing
      • Bibliographic Information
      • Archive
    • Oncology Letters
      • Information for Authors
      • Editorial Policies
      • Editorial Board
      • Aims and Scope
      • Abstracting and Indexing
      • Bibliographic Information
      • Archive
    • Oncology Reports
      • Information for Authors
      • Editorial Policies
      • Editorial Board
      • Aims and Scope
      • Abstracting and Indexing
      • Bibliographic Information
      • Archive
    • World Academy of Sciences Journal
      • Information for Authors
      • Editorial Policies
      • Editorial Board
      • Aims and Scope
      • Abstracting and Indexing
      • Bibliographic Information
      • Archive
  • Articles
  • Information
    • For Authors
    • For Reviewers
    • For Librarians
    • For Advertisers
    • Conferences
  • Language Editing
Login Register Submit
  • This site uses cookies
  • You can change your cookie settings at any time by following the instructions in our Cookie Policy. To find out more, you may read our Privacy Policy.

    I agree
Search articles by DOI, keyword, author or affiliation
Search
Advanced Search
presentation
Experimental and Therapeutic Medicine
Join Editorial Board Propose a Special Issue
Print ISSN: 1792-0981 Online ISSN: 1792-1015
Journal Cover
April-2025 Volume 29 Issue 4

Full Size Image

Sign up for eToc alerts
Recommend to Library

Journals

International Journal of Molecular Medicine

International Journal of Molecular Medicine

International Journal of Molecular Medicine is an international journal devoted to molecular mechanisms of human disease.

International Journal of Oncology

International Journal of Oncology

International Journal of Oncology is an international journal devoted to oncology research and cancer treatment.

Molecular Medicine Reports

Molecular Medicine Reports

Covers molecular medicine topics such as pharmacology, pathology, genetics, neuroscience, infectious diseases, molecular cardiology, and molecular surgery.

Oncology Reports

Oncology Reports

Oncology Reports is an international journal devoted to fundamental and applied research in Oncology.

Experimental and Therapeutic Medicine

Experimental and Therapeutic Medicine

Experimental and Therapeutic Medicine is an international journal devoted to laboratory and clinical medicine.

Oncology Letters

Oncology Letters

Oncology Letters is an international journal devoted to Experimental and Clinical Oncology.

Biomedical Reports

Biomedical Reports

Explores a wide range of biological and medical fields, including pharmacology, genetics, microbiology, neuroscience, and molecular cardiology.

Molecular and Clinical Oncology

Molecular and Clinical Oncology

International journal addressing all aspects of oncology research, from tumorigenesis and oncogenes to chemotherapy and metastasis.

World Academy of Sciences Journal

World Academy of Sciences Journal

Multidisciplinary open-access journal spanning biochemistry, genetics, neuroscience, environmental health, and synthetic biology.

International Journal of Functional Nutrition

International Journal of Functional Nutrition

Open-access journal combining biochemistry, pharmacology, immunology, and genetics to advance health through functional nutrition.

International Journal of Epigenetics

International Journal of Epigenetics

Publishes open-access research on using epigenetics to advance understanding and treatment of human disease.

Medicine International

Medicine International

An International Open Access Journal Devoted to General Medicine.

Journal Cover
April-2025 Volume 29 Issue 4

Full Size Image

Sign up for eToc alerts
Recommend to Library

  • Article
  • Citations
    • Cite This Article
    • Download Citation
    • Create Citation Alert
    • Remove Citation Alert
    • Cited By
  • Similar Articles
    • Related Articles (in Spandidos Publications)
    • Similar Articles (Google Scholar)
    • Similar Articles (PubMed)
  • Download PDF
  • Download XML
  • View XML
Article Open Access

Proteasome inhibitor MG132 modulates signal transduction pathways in ELT3 uterine leiomyoma cells

  • Authors:
    • Hosouk Joung
    • So-Ra Yang
    • Su Bin Lee
    • Hyunju Liu
  • View Affiliations / Copyright

    Affiliations: Research Institute of Medical Sciences, Chonnam National University Medical School, Hwasun, Jeollanam‑do 58128, Republic of Korea, Department of Obstetrics and Gynecology, Chosun University Hospital, Gwangju 61453, Republic of Korea
    Copyright: © Joung et al. This is an open access article distributed under the terms of Creative Commons Attribution License.
  • Article Number: 71
    |
    Published online on: February 11, 2025
       https://doi.org/10.3892/etm.2025.12821
  • Expand metrics +
Metrics: Total Views: 0 (Spandidos Publications: | PMC Statistics: )
Metrics: Total PDF Downloads: 0 (Spandidos Publications: | PMC Statistics: )
Cited By (CrossRef): 0 citations Loading Articles...

This article is mentioned in:



Abstract

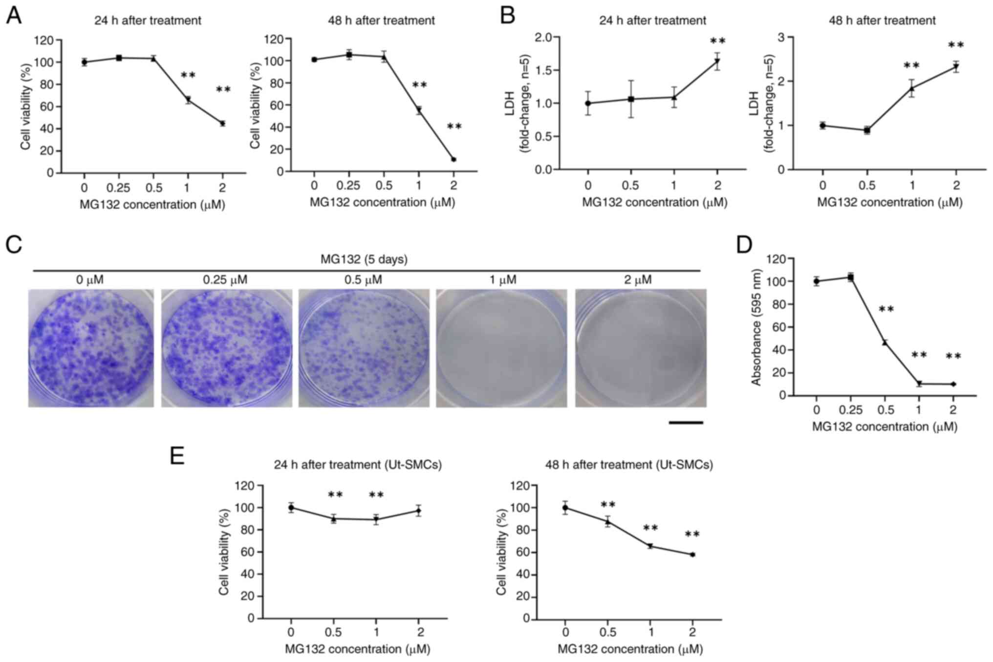
Uterine leiomyomas, or fibroids, are common benign tumors that affect a significant percentage of women, with treatment options ranging from medication to surgery. Carbobenzoxyl‑L‑leucyl‑L‑leucyl‑L‑leucine (MG132), a proteasome inhibitor, has exhibited potential in treating various cancers by disrupting key cellular processes such as apoptosis and cell cycle regulation. The present study aimed to evaluate the effects of MG132 on the viability, proliferation, apoptosis, and the production of reactive oxygen species (ROS) in Eker leiomyoma tumor‑3 (ELT3) uterine leiomyoma cells and to elucidate the underlying molecular mechanisms involved. Cell viability was evaluated using an MTT assay, while cytotoxicity was assessed using a lactate dehydrogenase (LDH) release assay. Colony formation assays assessed the long‑term effects of MG132. Apoptosis and cell cycle distribution were analyzed using flow cytometry with Annexin V staining, and ROS production was also measured by flow cytometry. Western blot analysis was performed to examine key proteins related to the cell cycle and apoptosis. The findings of the present study revealed that MG132 significantly reduced the cell viability and impaired colony formation in ELT3 cells, as evidenced by decreased cell viability and increased LDH activity. MG132 treatment significantly increased apoptosis and induced cell cycle arrest at the G2/M phase. Additionally, MG132 increased the levels of ROS, which contributed to ROS‑mediated apoptosis. Western blot analysis revealed that MG132 modulated key proteins involved in cell proliferation and apoptosis, including p21, p27, ERK, and caspase‑3. Furthermore, MG132 treatment induced autophagy, as indicated by the increased conversion of LC3 I to LC3 II. Overall, MG132 was revealed to exert potent cytotoxic effects on ELT3 uterine leiomyoma cells by inducing ROS‑mediated apoptosis and cell cycle arrest, and triggering autophagy. These findings suggest that MG132 provides a proof of concept for targeting the proteasome in uterine leiomyomas.
View Figures

Figure 1

Figure 2

Figure 3

Figure 4

Figure 5

View References

1 

Stewart EA, Laughlin-Tommaso SK, Catherino WH, Lalitkumar S, Gupta D and Vollenhoven B: Uterine fibroids. Nat Rev Dis Primers. 2(16043)2016.PubMed/NCBI View Article : Google Scholar

2 

Sohn GS, Cho S, Kim YM, Cho CH, Kim MR and Lee SR: Working Group of Society of Uterine Leiomyoma. Current medical treatment of uterine fibroids. Obstet Gynecol Sci. 61:192–201. 2018.PubMed/NCBI View Article : Google Scholar

3 

Cermik D, Arici A and Taylor HS: Coordinated regulation of HOX gene expression in myometrium and uterine leiomyoma. Fertil Steril. 78:979–984. 2002.PubMed/NCBI View Article : Google Scholar

4 

Okoro CC, Ikpeze OC, Eleje GU, Udigwe GO, Ezeama CO, Ugboaja JO, Enechukwu CI, Umeononihu OS, Ogabido CA, Oguejiofor CB, et al: Association between serum vitamin D status and uterine leiomyomas: A case-control study. Obstet Gynecol Sci. 67:101–111. 2024.PubMed/NCBI View Article : Google Scholar

5 

De La Cruz MS and Buchanan EM: Uterine fibroids: Diagnosis and treatment. Am Fam Physician. 95:100–107. 2017.PubMed/NCBI

6 

Lee MJ, Yun BS, Seong SJ, Kim ML, Jung YW, Kim MK, Bae HS, Kim DH and Hwang JY: Uterine fibroid shrinkage after short-term use of selective progesterone receptor modulator or gonadotropin-releasing hormone agonist. Obstet Gynecol Sci. 60:69–73. 2017.PubMed/NCBI View Article : Google Scholar

7 

Navarro A, Bariani MV, Yang Q and Al-Hendy A: Understanding the impact of uterine fibroids on human endometrium function. Front Cell Dev Biol. 9(633180)2021.PubMed/NCBI View Article : Google Scholar

8 

Angioni S, D'Alterio MN and Daniilidis A: Highlights on medical treatment of uterine fibroids. Curr Pharm Des. 27:3821–3832. 2021.PubMed/NCBI View Article : Google Scholar

9 

Lee S and Stewart EA: New treatment options for nonsurgical management of uterine fibroids. Curr Opin Obstet Gynecol. 35:288–293. 2023.PubMed/NCBI View Article : Google Scholar

10 

Duhan N: Current and emerging treatments for uterine myoma-an update. Int J Womens Health. 3:231–241. 2011.PubMed/NCBI View Article : Google Scholar

11 

Choe YS, Lee WM, Choi JS, Bae J, Eom JM and Choi E: Clinical characteristics of patients with leiomyoma who undergo surgery after high intensity focused ultrasound (HIFU). Obstet Gynecol Sci. 62:258–263. 2019.PubMed/NCBI View Article : Google Scholar

12 

Yerezhepbayeva M, Terzic M, Aimagambetova G and Crape B: Comparison of two invasive non-surgical treatment options for uterine myomas: Uterine artery embolization and magnetic resonance guided high intensity focused ultrasound-systematic review. BMC Womens Health. 22(55)2022.PubMed/NCBI View Article : Google Scholar

13 

Yang CH, Gonzalez-Angulo AM, Reuben JM, Booser DJ, Pusztai L, Krishnamurthy S, Esseltine D, Stec J, Broglio KR, Islam R, et al: Bortezomib (VELCADE) in metastatic breast cancer: Pharmacodynamics, biological effects, and prediction of clinical benefits. Ann Oncol. 17:813–817. 2006.PubMed/NCBI View Article : Google Scholar

14 

Engel RH, Brown JA, Von Roenn JH, O'Regan RM, Bergan R, Badve S, Rademaker A and Gradishar WJ: A phase II study of single agent bortezomib in patients with metastatic breast cancer: A single institution experience. Cancer Invest. 25:733–737. 2007.PubMed/NCBI View Article : Google Scholar

15 

Cresta S, Sessa C, Catapano CV, Gallerani E, Passalacqua D, Rinaldi A, Bertoni F, Viganò L, Maur M, Capri G, et al: Phase I study of bortezomib with weekly paclitaxel in patients with advanced solid tumours. Eur J Cancer. 44:1829–1834. 2008.PubMed/NCBI View Article : Google Scholar

16 

Ramirez PT, Landen CN Jr, Coleman RL, Milam MR, Levenback C, Johnston TA and Gershenson DM: Phase I trial of the proteasome inhibitor bortezomib in combination with carboplatin in patients with platinum- and taxane-resistant ovarian cancer. Gynecol Oncol. 108:68–71. 2008.PubMed/NCBI View Article : Google Scholar

17 

Yang H, Zonder JA and Dou QP: Clinical development of novel proteasome inhibitors for cancer treatment. Expert Opin Investig Drugs. 18:957–971. 2009.PubMed/NCBI View Article : Google Scholar

18 

Lee DH and Goldberg AL: Proteasome inhibitors: Valuable new tools for cell biologists. Trends Cell Biol. 8:397–403. 1998.PubMed/NCBI View Article : Google Scholar

19 

Han YH, Moon HJ, You BR and Park WH: The effect of MG132, a proteasome inhibitor on HeLa cells in relation to cell growth, reactive oxygen species and GSH. Oncol Rep. 22:215–221. 2009.PubMed/NCBI

20 

Guo N and Peng Z: MG132, a proteasome inhibitor, induces apoptosis in tumor cells. Asia Pac J Clin Oncol. 9:6–11. 2013.PubMed/NCBI View Article : Google Scholar

21 

Tarjányi O, Haerer J, Vecsernyés M, Berta G, Stayer-Harci A, Balogh B, Farkas K, Boldizsár F, Szeberényi J and Sétáló G Jr: Prolonged treatment with the proteasome inhibitor MG-132 induces apoptosis in PC12 rat pheochromocytoma cells. Sci Rep. 12(5808)2022.PubMed/NCBI View Article : Google Scholar

22 

Yang W, Monroe J, Zhang Y, George D, Bremer E and Li H: Proteasome inhibition induces both pro- and anti-cell death pathways in prostate cancer cells. Cancer Lett. 243:217–227. 2006.PubMed/NCBI View Article : Google Scholar

23 

Yan H, Ma YL, Gui YZ, Wang SM, Wang XB, Gao F and Wang YP: MG132, a proteasome inhibitor, enhances LDL uptake in HepG2 cells in vitro by regulating LDLR and PCSK9 expression. Acta Pharmacol Sin. 35:994–1004. 2014.PubMed/NCBI View Article : Google Scholar

24 

Zhang Y, Yang B, Zhao J, Li X, Zhang L and Zhai Z: Proteasome inhibitor carbobenzoxy-L-Leucyl-L-leucyl-L-leucinal (MG132) enhances therapeutic effect of paclitaxel on breast cancer by inhibiting nuclear factor (NF)-κB signaling. Med Sci Monit. 24:294–304. 2018.PubMed/NCBI View Article : Google Scholar

25 

Han YH and Park WH: MG132 as a proteasome inhibitor induces cell growth inhibition and cell death in A549 lung cancer cells via influencing reactive oxygen species and GSH level. Hum Exp Toxicol. 29:607–614. 2010.PubMed/NCBI View Article : Google Scholar

26 

Duan W, Guo Y, Jiang H, Yu X and Li C: MG132 enhances neurite outgrowth in neurons overexpressing mutant TAR DNA-binding protein-43 via increase of HO-1. Brain Res. 1397:1–9. 2011.PubMed/NCBI View Article : Google Scholar

27 

Joung H and Liu H: 2-D08 mediates notable anticancer effects through multiple cellular pathways in uterine leiomyosarcoma cells. Oncol Rep. 52(97)2024.PubMed/NCBI View Article : Google Scholar

28 

Cenini G, Lloret A and Cascella R: Oxidative stress and mitochondrial damage in neurodegenerative diseases: From molecular mechanisms to targeted therapies. Oxid Med Cell Longev. 2020(1270256)2020.PubMed/NCBI View Article : Google Scholar

29 

Zhitkovich A: N-acetylcysteine: Antioxidant, aldehyde scavenger, and more. Chem Res Toxicol. 32:1318–1319. 2019.PubMed/NCBI View Article : Google Scholar

30 

Aman Y, Schmauck-Medina T, Hansen M, Morimoto RI, Simon AK, Bjedov I, Palikaras K, Simonsen A, Johansen T, Tavernarakis N, et al: Autophagy in healthy aging and disease. Nat Aging. 1:634–650. 2021.PubMed/NCBI View Article : Google Scholar

31 

Ortiz-Lazareno PC, Hernandez-Flores G, Dominguez-Rodriguez JR, Lerma-Diaz JM, Jave-Suarez LF, Aguilar-Lemarroy A, Gomez-Contreras PC, Scott-Algara D and Bravo-Cuellar A: MG132 proteasome inhibitor modulates proinflammatory cytokines production and expression of their receptors in U937 cells: Involvement of nuclear factor-kappaB and activator protein-1. Immunology. 124:534–541. 2008.PubMed/NCBI View Article : Google Scholar

32 

Park HS, Jun do Y, Han CR, Woo HJ and Kim YH: Proteasome inhibitor MG132-induced apoptosis via ER stress-mediated apoptotic pathway and its potentiation by protein tyrosine kinase p56lck in human Jurkat T cells. Biochem Pharmacol. 82:1110–1125. 2011.PubMed/NCBI View Article : Google Scholar

33 

Westerberg CM, Hägglund H and Nilsson G: Proteasome inhibition upregulates Bim and induces caspase-3-dependent apoptosis in human mast cells expressing the Kit D816V mutation. Cell Death Dis. 3(e417)2012.PubMed/NCBI View Article : Google Scholar

34 

Kim OH, Lim JH, Woo KJ, Kim YH, Jin IN, Han ST, Park JW and Kwon TK: Influence of p53 and p21Waf1 expression on G2/M phase arrest of colorectal carcinoma HCT116 cells to proteasome inhibitors. Int J Oncol. 24:935–941. 2004.PubMed/NCBI

35 

Zanotto-Filho A, Braganhol E, Battastini AM and Moreira JC: Proteasome inhibitor MG132 induces selective apoptosis in glioblastoma cells through inhibition of PI3K/Akt and NFkappaB pathways, mitochondrial dysfunction, and activation of p38-JNK1/2 signaling. Invest New Drugs. 30:2252–2262. 2012.PubMed/NCBI View Article : Google Scholar

36 

Jung S, Jeong H and Yu SW: Autophagy as a decisive process for cell death. Exp Mol Med. 52:921–930. 2020.PubMed/NCBI View Article : Google Scholar

37 

Liu S, Yao S, Yang H, Liu S and Wang Y: Autophagy: Regulator of cell death. Cell Death Dis. 14(648)2023.PubMed/NCBI View Article : Google Scholar

38 

Bao W, Gu Y, Ta L, Wang K and Xu Z: Induction of autophagy by the MG-132 proteasome inhibitor is associated with endoplasmic reticulum stress in MCF-7 cells. Mol Med Rep. 13:796–804. 2016.PubMed/NCBI View Article : Google Scholar

39 

Wang D, Xu Q, Yuan Q, Jia M, Niu H, Liu X, Zhang J, Young CY and Yuan H: Proteasome inhibition boosts autophagic degradation of ubiquitinated-AGR2 and enhances the antitumor efficiency of bevacizumab. Oncogene. 38:3458–3474. 2019.PubMed/NCBI View Article : Google Scholar

40 

Guo F, He XB, Li S and Le W: A central role for phosphorylated p38α in linking proteasome inhibition-induced apoptosis and autophagy. Mol Neurobiol. 54:7597–7609. 2017.PubMed/NCBI View Article : Google Scholar

Related Articles

  • Abstract
  • View
  • Download
  • Twitter
Copy and paste a formatted citation
Spandidos Publications style
Joung H, Yang S, Lee SB and Liu H: Proteasome inhibitor MG132 modulates signal transduction pathways in ELT3 uterine leiomyoma cells. Exp Ther Med 29: 71, 2025.
APA
Joung, H., Yang, S., Lee, S.B., & Liu, H. (2025). Proteasome inhibitor MG132 modulates signal transduction pathways in ELT3 uterine leiomyoma cells. Experimental and Therapeutic Medicine, 29, 71. https://doi.org/10.3892/etm.2025.12821
MLA
Joung, H., Yang, S., Lee, S. B., Liu, H."Proteasome inhibitor MG132 modulates signal transduction pathways in ELT3 uterine leiomyoma cells". Experimental and Therapeutic Medicine 29.4 (2025): 71.
Chicago
Joung, H., Yang, S., Lee, S. B., Liu, H."Proteasome inhibitor MG132 modulates signal transduction pathways in ELT3 uterine leiomyoma cells". Experimental and Therapeutic Medicine 29, no. 4 (2025): 71. https://doi.org/10.3892/etm.2025.12821
Copy and paste a formatted citation
x
Spandidos Publications style
Joung H, Yang S, Lee SB and Liu H: Proteasome inhibitor MG132 modulates signal transduction pathways in ELT3 uterine leiomyoma cells. Exp Ther Med 29: 71, 2025.
APA
Joung, H., Yang, S., Lee, S.B., & Liu, H. (2025). Proteasome inhibitor MG132 modulates signal transduction pathways in ELT3 uterine leiomyoma cells. Experimental and Therapeutic Medicine, 29, 71. https://doi.org/10.3892/etm.2025.12821
MLA
Joung, H., Yang, S., Lee, S. B., Liu, H."Proteasome inhibitor MG132 modulates signal transduction pathways in ELT3 uterine leiomyoma cells". Experimental and Therapeutic Medicine 29.4 (2025): 71.
Chicago
Joung, H., Yang, S., Lee, S. B., Liu, H."Proteasome inhibitor MG132 modulates signal transduction pathways in ELT3 uterine leiomyoma cells". Experimental and Therapeutic Medicine 29, no. 4 (2025): 71. https://doi.org/10.3892/etm.2025.12821
Follow us
  • Twitter
  • LinkedIn
  • Facebook
About
  • Spandidos Publications
  • Careers
  • Cookie Policy
  • Privacy Policy
How can we help?
  • Help
  • Live Chat
  • Contact
  • Email to our Support Team