Spandidos Publications Logo
  • About
    • About Spandidos
    • Aims and Scopes
    • Abstracting and Indexing
    • Editorial Policies
    • Reprints and Permissions
    • Job Opportunities
    • Terms and Conditions
    • Contact
  • Journals
    • All Journals
    • Oncology Letters
      • Oncology Letters
      • Information for Authors
      • Editorial Policies
      • Editorial Board
      • Aims and Scope
      • Abstracting and Indexing
      • Bibliographic Information
      • Archive
    • International Journal of Oncology
      • International Journal of Oncology
      • Information for Authors
      • Editorial Policies
      • Editorial Board
      • Aims and Scope
      • Abstracting and Indexing
      • Bibliographic Information
      • Archive
    • Molecular and Clinical Oncology
      • Molecular and Clinical Oncology
      • Information for Authors
      • Editorial Policies
      • Editorial Board
      • Aims and Scope
      • Abstracting and Indexing
      • Bibliographic Information
      • Archive
    • Experimental and Therapeutic Medicine
      • Experimental and Therapeutic Medicine
      • Information for Authors
      • Editorial Policies
      • Editorial Board
      • Aims and Scope
      • Abstracting and Indexing
      • Bibliographic Information
      • Archive
    • International Journal of Molecular Medicine
      • International Journal of Molecular Medicine
      • Information for Authors
      • Editorial Policies
      • Editorial Board
      • Aims and Scope
      • Abstracting and Indexing
      • Bibliographic Information
      • Archive
    • Biomedical Reports
      • Biomedical Reports
      • Information for Authors
      • Editorial Policies
      • Editorial Board
      • Aims and Scope
      • Abstracting and Indexing
      • Bibliographic Information
      • Archive
    • Oncology Reports
      • Oncology Reports
      • Information for Authors
      • Editorial Policies
      • Editorial Board
      • Aims and Scope
      • Abstracting and Indexing
      • Bibliographic Information
      • Archive
    • Molecular Medicine Reports
      • Molecular Medicine Reports
      • Information for Authors
      • Editorial Policies
      • Editorial Board
      • Aims and Scope
      • Abstracting and Indexing
      • Bibliographic Information
      • Archive
    • World Academy of Sciences Journal
      • World Academy of Sciences Journal
      • Information for Authors
      • Editorial Policies
      • Editorial Board
      • Aims and Scope
      • Abstracting and Indexing
      • Bibliographic Information
      • Archive
    • International Journal of Functional Nutrition
      • International Journal of Functional Nutrition
      • Information for Authors
      • Editorial Policies
      • Editorial Board
      • Aims and Scope
      • Abstracting and Indexing
      • Bibliographic Information
      • Archive
    • International Journal of Epigenetics
      • International Journal of Epigenetics
      • Information for Authors
      • Editorial Policies
      • Editorial Board
      • Aims and Scope
      • Abstracting and Indexing
      • Bibliographic Information
      • Archive
    • Medicine International
      • Medicine International
      • Information for Authors
      • Editorial Policies
      • Editorial Board
      • Aims and Scope
      • Abstracting and Indexing
      • Bibliographic Information
      • Archive
  • Articles
  • Information
    • Information for Authors
    • Information for Reviewers
    • Information for Librarians
    • Information for Advertisers
    • Conferences
  • Language Editing
Spandidos Publications Logo
  • About
    • About Spandidos
    • Aims and Scopes
    • Abstracting and Indexing
    • Editorial Policies
    • Reprints and Permissions
    • Job Opportunities
    • Terms and Conditions
    • Contact
  • Journals
    • All Journals
    • Biomedical Reports
      • Information for Authors
      • Editorial Policies
      • Editorial Board
      • Aims and Scope
      • Abstracting and Indexing
      • Bibliographic Information
      • Archive
    • Experimental and Therapeutic Medicine
      • Information for Authors
      • Editorial Policies
      • Editorial Board
      • Aims and Scope
      • Abstracting and Indexing
      • Bibliographic Information
      • Archive
    • International Journal of Epigenetics
      • Information for Authors
      • Editorial Policies
      • Editorial Board
      • Aims and Scope
      • Abstracting and Indexing
      • Bibliographic Information
      • Archive
    • International Journal of Functional Nutrition
      • Information for Authors
      • Editorial Policies
      • Editorial Board
      • Aims and Scope
      • Abstracting and Indexing
      • Bibliographic Information
      • Archive
    • International Journal of Molecular Medicine
      • Information for Authors
      • Editorial Policies
      • Editorial Board
      • Aims and Scope
      • Abstracting and Indexing
      • Bibliographic Information
      • Archive
    • International Journal of Oncology
      • Information for Authors
      • Editorial Policies
      • Editorial Board
      • Aims and Scope
      • Abstracting and Indexing
      • Bibliographic Information
      • Archive
    • Medicine International
      • Information for Authors
      • Editorial Policies
      • Editorial Board
      • Aims and Scope
      • Abstracting and Indexing
      • Bibliographic Information
      • Archive
    • Molecular and Clinical Oncology
      • Information for Authors
      • Editorial Policies
      • Editorial Board
      • Aims and Scope
      • Abstracting and Indexing
      • Bibliographic Information
      • Archive
    • Molecular Medicine Reports
      • Information for Authors
      • Editorial Policies
      • Editorial Board
      • Aims and Scope
      • Abstracting and Indexing
      • Bibliographic Information
      • Archive
    • Oncology Letters
      • Information for Authors
      • Editorial Policies
      • Editorial Board
      • Aims and Scope
      • Abstracting and Indexing
      • Bibliographic Information
      • Archive
    • Oncology Reports
      • Information for Authors
      • Editorial Policies
      • Editorial Board
      • Aims and Scope
      • Abstracting and Indexing
      • Bibliographic Information
      • Archive
    • World Academy of Sciences Journal
      • Information for Authors
      • Editorial Policies
      • Editorial Board
      • Aims and Scope
      • Abstracting and Indexing
      • Bibliographic Information
      • Archive
  • Articles
  • Information
    • For Authors
    • For Reviewers
    • For Librarians
    • For Advertisers
    • Conferences
  • Language Editing
Login Register Submit
  • This site uses cookies
  • You can change your cookie settings at any time by following the instructions in our Cookie Policy. To find out more, you may read our Privacy Policy.

    I agree
Search articles by DOI, keyword, author or affiliation
Search
Advanced Search
presentation
Experimental and Therapeutic Medicine
Join Editorial Board Propose a Special Issue
Print ISSN: 1792-0981 Online ISSN: 1792-1015
Journal Cover
May-2025 Volume 29 Issue 5

Full Size Image

Sign up for eToc alerts
Recommend to Library

Journals

International Journal of Molecular Medicine

International Journal of Molecular Medicine

International Journal of Molecular Medicine is an international journal devoted to molecular mechanisms of human disease.

International Journal of Oncology

International Journal of Oncology

International Journal of Oncology is an international journal devoted to oncology research and cancer treatment.

Molecular Medicine Reports

Molecular Medicine Reports

Covers molecular medicine topics such as pharmacology, pathology, genetics, neuroscience, infectious diseases, molecular cardiology, and molecular surgery.

Oncology Reports

Oncology Reports

Oncology Reports is an international journal devoted to fundamental and applied research in Oncology.

Experimental and Therapeutic Medicine

Experimental and Therapeutic Medicine

Experimental and Therapeutic Medicine is an international journal devoted to laboratory and clinical medicine.

Oncology Letters

Oncology Letters

Oncology Letters is an international journal devoted to Experimental and Clinical Oncology.

Biomedical Reports

Biomedical Reports

Explores a wide range of biological and medical fields, including pharmacology, genetics, microbiology, neuroscience, and molecular cardiology.

Molecular and Clinical Oncology

Molecular and Clinical Oncology

International journal addressing all aspects of oncology research, from tumorigenesis and oncogenes to chemotherapy and metastasis.

World Academy of Sciences Journal

World Academy of Sciences Journal

Multidisciplinary open-access journal spanning biochemistry, genetics, neuroscience, environmental health, and synthetic biology.

International Journal of Functional Nutrition

International Journal of Functional Nutrition

Open-access journal combining biochemistry, pharmacology, immunology, and genetics to advance health through functional nutrition.

International Journal of Epigenetics

International Journal of Epigenetics

Publishes open-access research on using epigenetics to advance understanding and treatment of human disease.

Medicine International

Medicine International

An International Open Access Journal Devoted to General Medicine.

Journal Cover
May-2025 Volume 29 Issue 5

Full Size Image

Sign up for eToc alerts
Recommend to Library

  • Article
  • Citations
    • Cite This Article
    • Download Citation
    • Create Citation Alert
    • Remove Citation Alert
    • Cited By
  • Similar Articles
    • Related Articles (in Spandidos Publications)
    • Similar Articles (Google Scholar)
    • Similar Articles (PubMed)
  • Download PDF
  • Download XML
  • View XML

  • Supplementary Files
    • Supplementary_Data.xlsx
Article Open Access

lncRNA ZNF667‑AS1 inhibits ovarian cancer progression by interacting with the TNF signaling pathway

  • Authors:
    • Fangfang Wu
    • Tianci Zhang
    • Xiaoyue Mei
    • Tianwen Gao
  • View Affiliations / Copyright

    Affiliations: Department of Obstetrics and Gynecology, Fuyang Hospital affiliated to Anhui Medical University, Fuyang, Anhui 236000, P.R. China, Anhui Key Laboratory of Major Autoimmune Diseases, School of Pharmacy, Anhui Medical University, Hefei, Anhui 230022, P.R. China, Department of Osteotraumatology of Traditional Chinese Medicine, Anhui University of Traditional Chinese Medicine, Hefei, Anhui 230012, P.R. China, Department of Pharmacy, Fuyang Hospital Affiliated to Anhui Medical University, Fuyang, Anhui 236000, P.R. China
    Copyright: © Wu et al. This is an open access article distributed under the terms of Creative Commons Attribution License.
  • Article Number: 100
    |
    Published online on: March 19, 2025
       https://doi.org/10.3892/etm.2025.12850
  • Expand metrics +
Metrics: Total Views: 0 (Spandidos Publications: | PMC Statistics: )
Metrics: Total PDF Downloads: 0 (Spandidos Publications: | PMC Statistics: )
Cited By (CrossRef): 0 citations Loading Articles...

This article is mentioned in:



Abstract

Ovarian cancer (OC) is the most lethal gynecological malignancy and poses a significant public health burden. The present study explored the function and mechanism of long noncoding RNA (lncRNA) ZNF667‑AS1 in OC progression. The present study conducted a multifaceted evaluation, including transcriptomic analyses, to examine the expression and prognostic value of lncRNA ZNF667‑AS1 in OC via the Cancer Genome Atlas and Genotype‑Tissue Expression data. In vitro experiments on OC cell lines were used to investigate the functional effect of ZNF667‑AS1 via cell proliferation, migration and invasion assays and RNA sequencing and western blotting were used to explore the implicated molecular pathways. ZNF667‑AS1 was significantly underexpressed in OC tissues and cell lines. Its expression levels were positively associated with improved patient prognosis and affected both tumor behavior and tumor microenvironment interactions. Functional analysis confirmed the tumor‑suppressive role of ZNF667‑AS1 and revealed a marked decrease in proliferation, migration and invasion in ZNF667‑AS1‑overexpressing cells. Additionally, ZNF667‑AS1 was identified as a key regulator in the tumor necrosis factor signaling pathway, which suggests a strong link between ZNF667‑AS1 expression and OC progression. The present study identified ZNF667‑AS1 as a potential biomarker for OC prognosis and treatment and illustrated its significant regulatory effects on the TNF pathway and its broader implications in cancer pathobiology. 

Introduction

Gynecological cancers accounted for ~94,000 new cases annually in the United States between 2012 and 2016 (1,2). Globally, gynecological cancers account for >3.6 million new cases and 1.3 million mortalities per year, which represents >40% of female cancer incidence and 30% of female cancer mortality worldwide (3,4). Ovarian cancer (OC) is the most lethal gynecological malignancy, with the highest mortality rate among these types of cancer (3). Despite advances in diagnostics and therapies, OC prognosis remains poor because of the lack of sensitive and specific biomarkers for early detection and prognosis. Novel OC biomarkers are urgently needed to improve clinical outcomes.

Long noncoding RNAs (lncRNAs), RNA transcripts >200 nucleotides long with limited protein-coding potential, are critical regulators of tumor pathobiology (5). By modulating gene expression and key oncogenic pathways, lncRNAs can function as tumor suppressors or oncogenes and influence cancer cell chemoresistance, the epithelial-mesenchymal transition, proliferation and other malignant traits (6-8). Studies have linked dysregulated lncRNA expression to the pathogenesis and progression of various types of cancer, lncRNA CASC15 drives the OC epithelial-mesenchymal transition by regulating microRNA (miR)-23b and SMAD3(9), similarly, lncRNA-CDC6 and RMRP are key regulators in breast and bladder cancer, respectively (10,11). Additionally, lncRNA 01123 is an oncogenic lncRNA that promotes hepatocellular carcinoma metastasis and proliferation through the miR-34a-5p/TUFT1 pathway (12).

ZNF667-AS1 is a cancer-associated lncRNA located at chromosomal region 19q13.43 in humans and it is silenced early in malignant transformation due to promoter DNA hypermethylation and loss of expression during cellular immortalization (13). ZNF667-AS1 is normally expressed in healthy cells, but its expression is lost upon cellular immortalization. This silencing is due to promoter DNA hypermethylation following transformation. Studies have shown that downregulation of ZNF667-AS1 occurs in different types of cancer, which demonstrates a potential tumor-suppressive role (14,15).

Analysis of The Cancer Genome Atlas (TCGA) revealed significant downregulation of ZNF667-AS1 in OC and its expression was significantly associated with ovarian cancer prognosis. However, the functional significance and mechanistic roles of ZNF667-AS1 in OC pathogenesis are not fully defined. The present study employed a multifaceted experimental approach, including reverse transcription-quantitative (RT-q) PCR, RNA sequencing, fluorescence in situ hybridization (FISH), cell function assays and western blotting, to elucidate the tumor-suppressive functions and molecular mechanisms of lncRNA ZNF667-AS1 in OC, which pave the way for its development as a novel therapeutic target.

Materials and methods

Pan-cancer analysis

Expression data for ZNF667-AS1 across 33 types of cancer and corresponding normal tissues were extracted from TCGA (http://sangerbox.com) and genotype-tissue expression databases (http://sangerbox.com) and subsequent pan-cancer analyses of ZNF667-AS1 concerning overall survival (OS), disease-specific survival (DSS), immune infiltration (TIMER, EPIC, IPS, MCPcounter, xCELL, QUANTISEQ and CIBERSORT), genomic heterogeneity and stemness (DNA, EREG-METH, DMPs, ENHs, RNAss and EREG-EXPs) were conducted via the SangerBox web tool (http://sangerbox.com) (16).

Cell cultures

The OC cell line SKOV3 used in the present study was purchased from Procell Life Science & Technology Co., Ltd. The IOSE80 and OVCA433 cells were a gift from the First Affiliated Hospital of the Anhui Medical University (Anhui, China). SKOV3, IOSE80 and OVCA433 cells were cultured in McCoy's 5A medium (Procell Life Science & Technology Co., Ltd), RPMI-1640 medium, or RPMI-1640 medium (Procell Life Science & Technology Co., Ltd), respectively, supplemented with 10% fetal bovine serum (FBS; Gibco; Thermo Fisher Scientific, Inc.). The cells were maintained at 37˚C in a humidified 5% CO2 incubator and the medium was renewed every 2 days.

Cell transfection

In vitro transfection of OC cells was performed using Lipofectamine® 2000 reagent (Thermo Fisher Scientific, Inc.) with a PCDH vector expressing lncRNA ZNF667-AS1 (2.5 µg of lncRNA ZNF667-AS1 and 5 µl of Lipofectamine® 2000 reagent), ZNF667-AS1 small interfering (si)RNA (10 µl of siRNA and 5 µl of Lipofectamine® 2000 reagent), or corresponding negative controls (Wuhan Miaoling Biotech Science Co., Ltd.) and the transfection mass of the control group was the same as that of the experimental group. The sequences of plasmid were shown in Table SI. Transfections were conducted at 60% confluence in 6-well plates following the manufacturer's protocol. Following transfection, the experiment was continued for 24-48 h in a 37˚C cell incubator.

RT-qPCR

Total RNA was extracted from 2x106 cells using TRIzol® reagent (Thermo Fisher Scientific, Inc.) and detection of RNA concentration and purity (260/280) was performed using nucleic acid protein analyzer. RNA was reverse transcribed into cDNA with a Promega reverse transcription system (Promega Corporation). RT-qPCR was performed with SYBR Green Master Mix (Vazyme Biotech Co., Ltd.) on a real-time PCR detection system: 95˚C predenaturation 30 sec, 40 cycles of 95˚C 10 sec and 60˚C 30 sec. Relative lncRNA ZNF667-AS1 levels were quantified by the 2-ΔΔCq method and normalized to the level of GAPDH (17). The RT-qPCR primers used are listed in Table SI. In studies that do not involve metabolic regulation, GAPDH, as a widely expressed steward gene, is an internal reference gene with stable expression and is often used in lncRNA studies (18). RNA extraction, cDNA synthesis, and qPCR performed according to the manufacturer's protocols and these experiments were replicated three times.

5-Ethynyl-2'-deoxyuridine (EdU) assay

Cell proliferation was assessed using the EdU incorporation assay. Briefly, cells grown on coverslips in 24-well plates were incubated with EdU medium for 2 h at 37˚C. Following fixation in 4% paraformaldehyde at room temperature for 15 min and permeabilization in 0.3% Triton X-100 (Biosharp Life Sciences), EdU labelling was performed via a click reaction cocktail for 30 min, following the manufacturer's instructions (Beyotime Institute of Biotechnology). The cells were counterstained with Hoechst 33342 (Beyotime Institute of Biotechnology) at room temperature for 10 min and visualized under a fluorescence microscope (magnification, x100).

Colony formation assay

The cells were seeded in 6-well plates and cultured for 10-14 days at 37˚C with 5% CO2. Colonies were fixed in 4% paraformaldehyde at room temperature for 15 min, stained with 0.1% crystal violet solution (Beyotime Institute of Biotechnology) at room temperature for 15 min and counted manually. A total of three wells in each group were counted and used as separate experiments.

Scratch wound healing assay

Confluent cell monolayers in 6-well plates were scratched with a 200 µl pipette tip to create wound gaps, washed three times with PBS and incubated in serum-free medium. Wound closure was monitored by taking phase contrast images at 0 and 24 h post wounding using an inverted microscope (magnification, x100).

Transwell assay

Cell migratory and invasive capacities were evaluated via Transwell assays. For invasion, the upper chamber was precoated with Matrigel matrix at 37˚C for 2 h (BD Biosciences). Cells in serum-free medium were added to the upper chamber, while complete medium supplemented with 10% FBS as a chemoattractant was added to the lower well. Following 24-48 h of incubation, the cells on the lower surface were fixed in 4% paraformaldehyde at room temperature for 15 min and stained with crystal violet solution (Beyotime Institute of Biotechnology). The cells were imaged and quantified under a light microscope (magnification, x100). For the migration assays, the upper chamber was without the Matrigel matrix.

RNA sequencing (RNA-seq)

RNA extracted from three pairs of stably transfected ZNF667-AS1 overexpressing and control OC cells was subjected to RNA-seq analysis by Genergy Bio-Technology (Shanghai) Co. Differentially expressed genes were identified and analyzed for Gene Ontology (GO) and Kyoto Encyclopedia of Genes and Genomes (KEGG) enrichment. The gene set for the KEGG pathway analysis was obtained from the Molecular Signatures Database (curated gene sets, canonical pathways, KEGG analysis for human gene symbols; v2022.1; https://www.gsea-msigdb.org/gsea/index.jsp).

Fluorescence in situ hybridization (FISH)

FISH was performed using a Shanghai GenePharma Co., Ltd. kit, according to the manufacturer's protocol. OC cells grown on coverslips were hybridized with a Cy3-labelled ZNF667-AS1 probe, counterstained with DAPI and visualized via confocal microscopy (magnification, x400). The ZNF667-AS1 probe was designed and synthesized by Shanghai GenePharma Co., Ltd.

Western blotting

Total protein was extracted from the cells with RIPA lysate (Beyotime Institute of Biotechnology) and determined by BCA. The proteins (20-100 µg) were subjected to SDS-PAGE (10%) and then transferred to a polyvinylidene difluoride (PVDF) membrane. The membrane was blocked with 5% skimmed milk for 1 h at room temperature and then incubated with primary and secondary antibodies. Bound antibodies were detected via enhanced chemiluminescence (ECL). The specific antibodies employed in this experiment were GAPDH (cat. no. 200306-7E4; OriGene Technologies, Inc.), Tubulin (cat. no. 250009; OriGene Technologies, Inc.), PCNA (cat. no. 10205-2-AP; Proteintech Group, Inc.), MMP2 (cat. no. 10373-2-AP; Proteintech Group, Inc.), MMP9 (cat. no. 10375-2-AP; Proteintech Group, Inc.), rabbit second antibody (cat. no. SA00001-2; Proteintech Group, Inc.) and mouse second antibody (cat. no. SA00001-1; Proteintech Group, Inc.). All primary antibodies were diluted 1:1,000 and incubated at 4˚C for 12 h, while goat anti-rabbit and anti-mouse IgG H&L (HRP) second antibodies were diluted 1:5,000 and incubated at room temperature for 1 h. Finally, ImageJ (National Institutes of Health) was used to calculate the gray value of the protein strip.

Statistical analysis

The data are presented as the means ± standard deviation. Statistical comparisons between groups were conducted via unpaired Student's t-test in GraphPad Prism 8.0 (Dotmatics) and R version 4.1.2 (http://www.R-project.org/). P<0.05 was considered to indicate a statistically significant difference.

Results

lncRNA ZNF667-AS1 in pan-cancer analysis

The present study explored the prognostic significance of lncRNA ZNF667-AS1 in different types of cancer by using data from the SangerBox website. The analysis revealed that high expression of lncRNA ZNF667-AS1 was associated with poor prognosis in several types of cancer, particularly glioblastoma (GBM) and skin cutaneous melanoma. For example, in GBM patients, elevated lncRNA ZNF667-AS1 is associated with reduced OS, as shown in Fig. 1A, where a forest plot demonstrates a significant difference (P<0.05) between the high- and low-expression groups. By contrast, in uveal melanoma and OC, high expression of lncRNA ZNF667-AS1 is linked to an improved prognosis and the forest plot in Fig. 1B demonstrated improved outcomes in patients with elevated expression.

Figure 1

Relationship between lncRNA ZNF667-AS1 expression and OS and DSS of pan-cancer. (A) lncRNA ZNF667-AS1 and OS of pan-cancer. (B) lncRNA ZNF667-AS1 and DSS of pan-cancer. lncRNA, long noncoding RNA; OS, overall survival; DSS, disease-specific survival; CI, confidence interval.

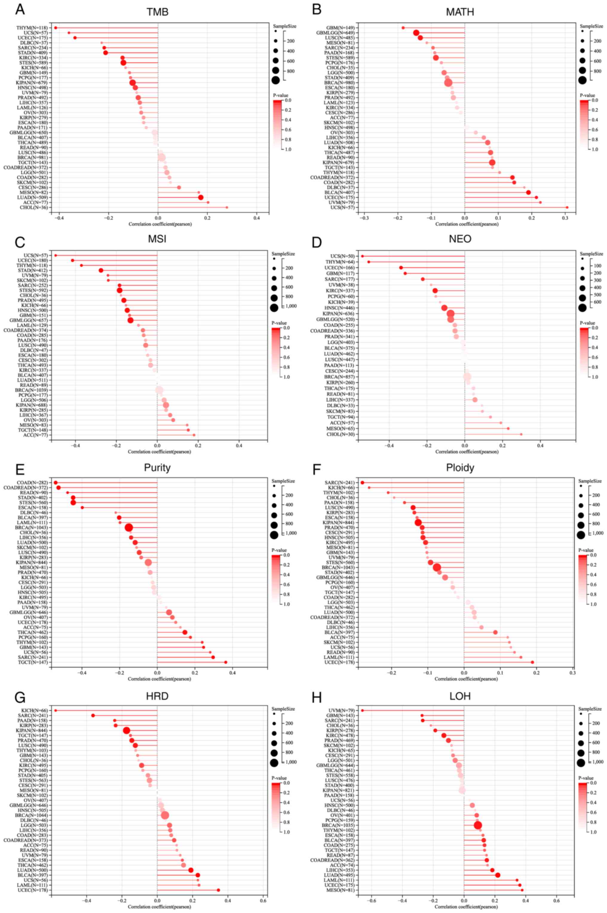
The present study subsequently analyzed the correlation between lncRNA ZNF667-AS1 and various immune cell types by using the SangerBox website. To investigate the infiltration levels of immune cells, the present study employed several algorithms, including TIMER, EPIC, IPS, MCPcounter, xCELL, QUANTISEQ and CIBERSORT. These algorithms assess the composition and activity of immune cells in the tumor microenvironment from different perspectives. For example, TIMER focuses on estimating tumor-infiltrating lymphocytes, whereas MCPcounter distinguishes the abundance of different immune cell subpopulations. As shown in Fig. 2, multiple algorithms indicated that higher expression of lncRNA ZNF667-AS1 was associated with increased immune cell infiltration in tumors such as colon adenocarcinoma and thyroid carcinoma, whereas lower expression was associated with decreased immune cell infiltration in tumors such as brain lower grade glioma. These findings indicated a potential role for this lncRNA in regulating the tumor immune microenvironment. The present study further investigated the effect of genomic heterogeneity on the expression of lncRNA ZNF667-AS1. The findings indicated that lncRNA ZNF667-AS1 had a complex relationship with various metrics of genomic heterogeneity, including mutations, copy number variations and chromosomal structural variations in different types of cancer. Fig. 3 illustrated the intricate correlations between lncRNA ZNF667-AS1 expression and these heterogeneous parameters and highlights its potential role as a marker of tumor evolution and treatment response.

Figure 2

Relationship between lncRNA ZNF667-AS1 expression and pan-cancer immune cells: (A) Timer, (B) EPIC, (C) IPS, (D) MCPcounter, (E) xCELL, (F) QUANTISEQ, (G) CIBERSORT. *P<0.05, **P<0.01, ***P<0.001. lncRNA, long noncoding RNA; IPS, immune score.

Figure 3

Relationship between lncRNA ZNF667-AS1 expression and pan-cancer various heterogeneity metrics: (A) TMB, (B) MATH, (C) MSI, (D) NEO, (E) PURITY, (F) PLOIDY, (G) HRD, (H) LOH. lncRNA, long noncoding RNA; TMB, tumor mutation burden; MATH, variant-allele tumor heterogeneity; MSI,microsatellite instability; NEO, neopeptide; HRD, homologous recombination deficiency; LOH, loss of heterozygosity.

Tumor stemness, a key factor in cancer biology, refers to the ability of tumor cells or tissues to maintain or acquire stem cell characteristics. This information is crucial for understanding tumor biology, predicting disease prognosis and developing new anticancer treatments. As shown in Fig. 4, in most types of cancer, lncRNA ZNF667-AS1 expression was negatively associated with tumor stemness and this relationship was confirmed by several methods, including DNA, EREG-METH, DMPs, ENHs, RNAss and EREG-EXPs. These results showed that lncRNA ZNF667-AS1 may prevent tumor cells from acquiring stem-like properties.

Figure 4

Relationship between lncRNA ZNF667-AS1 expression and pan-cancer tumor stemness: (A) DNAss, (B) EREG-METHss, (C) DMPss, (D) ENHss, (E) RNAss, (F) EREG-EXPss. lncRNA, long noncoding RNA.

Expression of the lncRNA ZNF667-AS1 is downregulated in human OC tissues

Analysis of TCGA data using the SangerBox platform revealed downregulation of lncRNA ZNF667-AS1 across multiple types of cancer, including OC (Fig. 5A). The present study validated this finding in ovarian cell lines; lower ZNF667-AS1 levels occurred in the SKOV3 and OVCA433 cancer lines than in normal IOSE80 cells. ZNF667-AS1 expression was particularly diminished in OVCA433 cells (Fig. 5B).

Figure 5

Expression of the lncRNA ZNF667-AS1 in pan-cancer and OC cell lines. (A) Comparison of the expression of the lncRNA ZNF667-AS1 between different types of cancer. (B) The expression level of lncRNA ZNF667-AS1 between IOSE80 normal ovarian cell and SKOV3, OVCA433 OC cell lines. (C and D) The efficiency of ZNF667-AS1 overexpression (P<0.001) and knockdown (P<0.05) was detected by reverse transcription-quantitative PCR in the indicated cells transfected with plasmids and siRNAs. *P<0.05, **P<0.01, ***P<0.001 and ****P<0.0001. lncRNA, long noncoding RNA; OC, ovarian cancer; OE, overexpression; si/SI, small interfering.

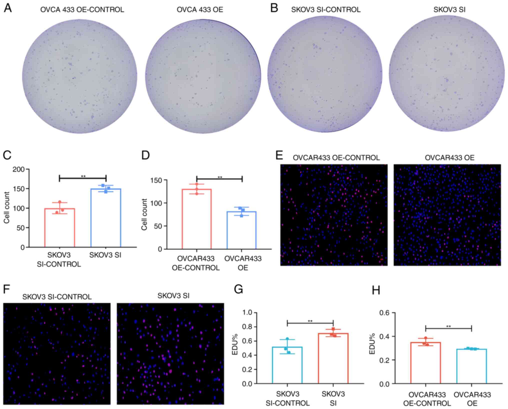
lncRNA ZNF667-AS1 mediates cell proliferation in vitro

To elucidate the functional role of ZNF667-AS1 in OC, the present study generated ZNF667-AS1-overexpressing OVCA433 cells and ZNF667-AS1-knockdown SKOV3 cells via plasmid transfection and siRNA strategies, respectively. Successful overexpression and knockdown were confirmed by RT-qPCR (Fig. 5C and D). A colony formation assay revealed significantly reduced proliferation in ZNF667-AS1-overexpressing OVCA433 cells compared with controls. Conversely, ZNF667-AS1 knockdown enhanced SKOV3 cell proliferation (Fig. 6A-D). The EdU experiment showed consistent results (Fig. 6E-H). In addition, western blotting revealed that overexpression of ZNF667-AS inhibited the expression of the proliferation marker PCNA (Fig. 7E).

Figure 6

lncRNA ZNF667-AS1 suppressed OC cell proliferation in vitro. (A-D) Colony formation assays showing that upregulation of ZNF667-AS1 suppressed cell proliferation in the OVCA433 cell line (P<0.01) and that knockdown of ZNF667-AS1 promoted cell proliferation in the SKOV3 cells (P<0.01). (E-H) EdU assays showing that upregulation of ZNF667-AS1 suppressed cell proliferation in the OVCA433 cell line (P<0.01) and that knockdown of ZNF667-AS1 promoted cell proliferation in the SKOV3 cells (P<0.01; magnification, x100). **P<0.01. lncRNA, long noncoding RNA; OC, ovarian cancer; EdU, 5-Ethynyl-2'-Deoxyuridine.

Figure 7

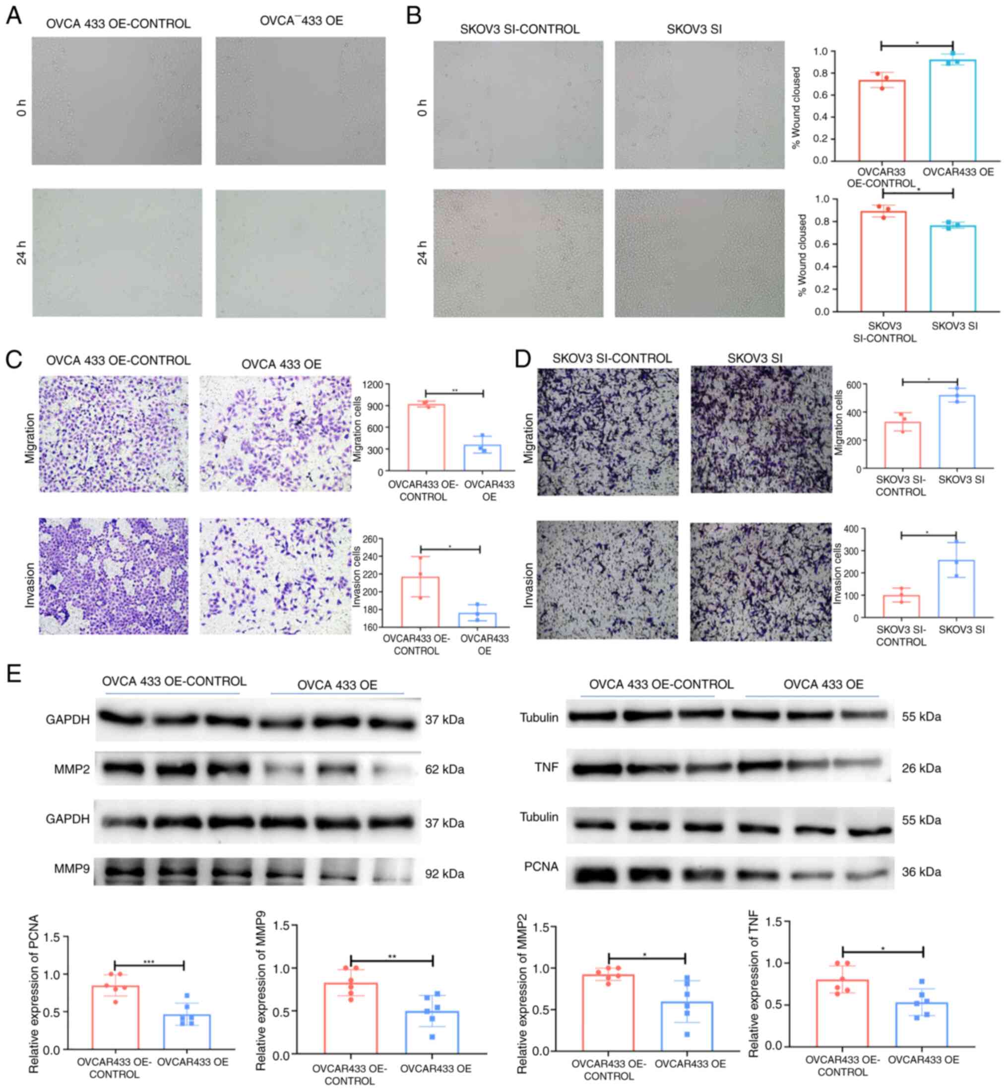
lncRNA ZNF667-AS1 inhibited OC cell migration, invasion in vitro and western blotting validation. (A and B) Transwell assay showing that upregulation of ZNF667-AS1 suppressed cell migration (P<0.01) and invasion (P<0.05) in the OVCA433 cell line and that knockdown of TPTEP1 promoted cell migration (P<0.05) and invasion (P<0.05) in the SKOV3 cell line (magnification, x100). (C and D) Wound-healing assay showing that upregulation of ZNF667-AS1 suppressed cell migration in the OVCA433 cell line (P<0.05) and that knockdown of ZNF667-AS1 promoted cell migration in the SKOV3 cell line (P<0.05) (magnification, x100). (E) western blotting showed the association between ZNF667-AS1 expression level and tumor indexes of MMP2, MMP9, PCNA and TNF. *P<0.05, **P<0.01, ***P<0.001. lncRNA, long noncoding RNA; OC, ovarian cancer; PCNA, proliferating cell nuclear antigen.

Alterations in the expression of lncRNA ZNF667-AS1 affect OC cell migration and invasion in vitro

The present study further examined the effects of ZNF667-AS1 on OC cell motility via Transwell and wound healing assays. Wounds were introduced into layers of SKOV3-SI, OVCA433-OE and corresponding control cells by scratching and the cells were subsequently cultured for 24 h. Overexpression of the lncRNA ZNF667-AS1 significantly decreased the spreading potential of OVCA433 cells, whereas downregulation of the lncRNA ZNF667-AS1 significantly increased the spreading potential of SKOV3 cells (Fig. 7A and B). The Transwell assay revealed a similar trend with respect to the invasion and migration abilities of SKOV3 and OVCA433 cells (Fig. 7C and D). In addition, overexpression of ZNF667-AS inhibited the expression of the migration and invasion markers MMP2 and MMP9 (Fig. 7E).

lncRNA ZNF667-AS1 mediates the TNF signaling pathway to affect ovarian cancer functions

The FISH results (Fig. 8A and B) revealed that lncRNA ZNF667-AS1 was mainly expressed in the nuclei of SKOV3 and OVCA433 cells. To elucidate the molecular mechanisms by which ZNF667-AS1 functions in OC, RNA-seq was performed on ZNF667-AS1-overexpressing and control OVCA433 cells. Differentially expressed genes were identified using volcano plot and heatmap analyses (Fig. 8C and D). KEGG pathway enrichment analysis revealed significant enrichment of differentially expressed genes in the TNF pathway (Fig. 8E and F). TNF-α is expressed mainly on the cell membrane, but its signaling process involves gene expression regulation in the nucleus (19) and ZNF667-AS1 is expressed mainly in the nucleus. Western blotting confirmed that overexpression of ZNF667-AS1 decreased the expression of TNF (Fig. 7E).

Figure 8

Distribution of the lncRNA ZNF667-AS1 in OC cell lines and RNA-seq analysis. (A and B) The expression level of the lncRNA ZNF667-AS1 was assessed in SKOV3 and OVCA433 cells by FISH (magnification, x400). (C and D) Differential gene volcano and heatmap of lncRNA ZNF667-AS1 overexpression and control in OVCA433 cell line. (E and F) The result of GO and KEGG analysis of differentially expressed genes. (G and H) Overview of the mutation profiles of differential gene in OC samples. lncRNA, long noncoding RNA; OC, ovarian cancer; FISH, fluorescence in situ hybridization; GO, Gene Ontology; KEGG, Kyoto Encyclopedia of Genes and Genomes.

Missense mutations were the predominant type among the differentially expressed genes, with NOTCH4 being the most frequently mutated gene in OC (Fig. 8G). These results suggested that ZNF667-AS1 was a key regulator of the TNF signaling cascade in OC.

Discussion

The advent of targeted cancer therapies has revolutionized cancer treatment by selectively modulating deregulated oncogenic signaling pathways to improve patient survival. While progress has been made in identifying OC biomarkers and in targeted therapeutics, further research is necessary to develop more effective diagnostic, prognostic and treatment strategies. Identifying key OC biomarkers is a critical step towards improving clinical outcomes.

A growing body of evidence shows that lncRNA expression is closely associated with cancer pathogenesis, metastasis and clinical outcomes (20-22). By modulating gene expression programs and key oncogenic signaling cascades, such as the PI3K/AKT pathway, lncRNAs can act as tumor suppressors or oncogenes (23,24). Studies have reported frequent downregulation of the lncRNA ZNF667-AS1in various types of malignancy, which suggests a potential tumor-suppressive role (13,25). Silencing of ZNF667-AS1 occurs early in carcinogenesis and is sustained throughout cancer progression to invasive and metastatic disease (26). Furthermore, low ZNF667-AS1 expression is significantly associated with an advanced tumor stage and poor prognosis in several types of cancer (27).

The pan-cancer analysis of the present study revealed widespread downregulation of ZNF667-AS1 in nearly half of the types of cancer examined. Notably, the prognosis for certain solid tumors, such as OC, showed improved prognosis when ZNF667-AS1 was expressed. Along with the associations between ZNF667-AS1 and genomic heterogeneity and stemness, these data highlighted its potential as a pan-cancer prognostic marker.

Functionally, The present study found that overexpression of ZNF667-AS1 significantly inhibited OC cell proliferation, migration and invasion in vitro, whereas knockdown of ZNF667-AS1 promoted these oncogenic properties. These complementary results demonstrated that ZNF667-AS1 is a potential therapeutic target in OC. Additionally, protein markers for proliferation, invasion and migration, including PCNA, MMP2 and MMP9, tended to decrease following ZNF667-AS1 overexpression.

TNF-α is a crucial cytokine and TNF-α can kill target cells and regulate adaptive immunity to protect the body (28). The upregulation of TNF-α, a proinflammatory cytokine frequently detected in various malignancies, is associated with an increased incidence of OC (29). Additionally, IL-15 agonists (such as ALT-803) can upregulate TNF-α expression and restore natural killer cell function in the ascites of OC patients (30). In the present study, pathway enrichment analysis revealed that TNF signaling pathway was one of the top pathways modulated by ZNF667-AS1 in OC, as validated by western blotting. These results suggested that ZNF667-AS1 may regulate ovarian cancer progression by interacting with the TNF signaling pathway.

The present study had certain limitations, including a reliance on in vitro experiments alone. Future in vivo studies are warranted to validate the tumor-suppressive functions of ZNF667-AS1 in OC models. Additionally, further research is needed to delineate the specific mechanisms by which ZNF667-AS1 interacts with and regulates TNF signaling in OC.

The present study revealed that ZNF667-AS1 was an important regulator of OC progression, potentially by modulating TNF signaling. These findings shed light on the functional and mechanistic roles of lncRNA ZNF667-AS1 in OC pathogenesis and may facilitate the development of novel diagnostic, prognostic, or therapeutic approaches that leverage ZNF667-AS1 in the clinical management of ovarian cancer.

Supplementary Material

Primer sequence and plasmid sequence

Acknowledgements

Not applicable.

Funding

Funding: No funding was received.

Availability of data and materials

The data generated in the present study may be requested from the corresponding author.

Authors' contributions

FFW and TWG performed the study and drafted the article. FFW, TCZ and XYM conducted cell culture, data analysis and interpretation. FFW and TWG contributed to the study design. All authors discussed the results and agreed to be accountable for all aspects of the work. All authors read and approved the final version of the manuscript. TG and FW confirm the authenticity of all the raw data.

Ethics approval and consent to participate

Not applicable.

Patient consent for publication

Not applicable.

Competing interests

The authors declare that they have no competing interests.

References

1 

Corpus CU and Vulva UOV: Gynecologic Cancer Incidence, United States-2012-2016; Centers for Disease Control and Prevention, US Department of Health and Human Services: Atlanta, GA, USA, 2019.

2 

Dellino M, Cascardi E, Laganà AS, Di Vagno G, Malvasi A, Zaccaro R, Maggipinto K, Cazzato G, Scacco S, Tinelli R, et al: Lactobacillus crispatus M247 oral administration: Is it really an effective strategy in the management of papillomavirus-infected women? Infect Agent Cancer. 17(53)2022.PubMed/NCBI View Article : Google Scholar

3 

Sung H, Ferlay J, Siegel RL, Laversanne M, Soerjomataram I, Jemal A and Bray F: Global Cancer Statistics 2020: GLOBOCAN Estimates of Incidence and Mortality Worldwide for 36 Cancers in 185 Countries. CA Cancer J Clin. 71:209–249. 2021.PubMed/NCBI View Article : Google Scholar

4 

Viviani S, Dellino M, Ramadan S, Peracchio C, Marcheselli L, Minoia C and Guarini A: Fertility preservation strategies for patients with lymphoma: A real-world practice survey among Fondazione Italiana Linfomi centers. Tumori. 108:572–577. 2021.PubMed/NCBI View Article : Google Scholar

5 

Chen Q, Zhou L, Ma D, Hou J, Lin Y, Wu J and Tao M: LncRNA GAS6-AS1 facilitates tumorigenesis and metastasis of colorectal cancer by regulating TRIM14 through miR-370-3p/miR-1296-5p and FUS. J Transl Med. 20(356)2022.PubMed/NCBI View Article : Google Scholar

6 

Yuan JH, Yang F, Wang F, Ma JZ, Guo YJ, Tao QF, Liu F, Pan W, Wang TT, Zhou CC, et al: A Long noncoding RNA activated by TGF-β promotes the invasion-metastasis cascade in hepatocellular carcinoma. Cancer Cell. 25:666–681. 2014.PubMed/NCBI View Article : Google Scholar

7 

Tan DSW, Chong FT, Leong HS, Toh SY, Lau DP, Kwang XL, Zhang X, Sundaram GM, Tan GS, Chang MM, et al: Long noncoding RNA EGFR-AS1 mediates epidermal growth factor receptor addiction and modulates treatment response in squamous cell carcinoma. Nat Med. 23:1167–1175. 2017.PubMed/NCBI View Article : Google Scholar

8 

Xu Y, Ge Z, Zhang E, Zuo Q, Huang S, Yang N, Wu D, Zhang Y, Chen Y, Xu H, et al: The lncRNA TUG1 modulates proliferation in trophoblast cells via epigenetic suppression of RND3. Cell Death Dis. 8:e3104. 2017.PubMed/NCBI View Article : Google Scholar

9 

Lin H, Xu X, Chen K, Fu Z, Wang S, Chen Y, Zhang H, Niu Y, Chen H, Yu H, et al: LncRNA CASC15, MiR-23b cluster and SMAD3 form a novel positive feedback loop to promote epithelial-mesenchymal transition and metastasis in ovarian cancer. Int J Biol Sci. 18:1989–2002. 2022.PubMed/NCBI View Article : Google Scholar

10 

Cao HL, Liu ZJ, Huang PL, Yue YL and Xi JN: lncRNA-RMRP promotes proliferation, migration and invasion of bladder cancer via miR-206. Eur Rev Med Pharmacol Sci. 23:1012–1021. 2019.PubMed/NCBI View Article : Google Scholar

11 

Kong X, Duan Y, Sang Y, Li Y, Zhang H, Liang Y, Liu Y, Zhang N and Yang Q: LncRNA-CDC6 promotes breast cancer progression and function as ceRNA to target CDC6 by sponging microRNA-215. J Cell Physiol. 234:9105–9117. 2018.PubMed/NCBI View Article : Google Scholar

12 

Xiao Z, Liu Y, Zhao J, Li L, Hu L, Lu Q, Zeng Z, Liu X, Huang D, Yang W and Xu Q: Long noncoding RNA LINC01123 promotes the proliferation and invasion of hepatocellular carcinoma cells by modulating the miR-34a-5p/TUFT1 axis. Int J Biol Sci. 16:2296–2305. 2020.PubMed/NCBI View Article : Google Scholar

13 

Vrba L, Garbe JC, Stampfer MR and Futscher BW: A lincRNA connected to cell mortality and epigenetically-silenced in most common human cancers. Epigenetics. 10:1074–1083. 2015.PubMed/NCBI View Article : Google Scholar

14 

Chen X, Huang Y, Shi D, Nie C, Luo Y, Guo L, Zou Y and Xie C: LncRNA ZNF667-AS1 Promotes ABLIM1 Expression by Adsorbing microRNA-1290 to Suppress Nasopharyngeal Carcinoma Cell Progression. Onco Targets Ther. 13:4397–4409. 2020.PubMed/NCBI View Article : Google Scholar

15 

Yang H, Cai MY, Rong H, Ma LR and Xu YL: ZNF667-AS1, a positively regulating MEGF10, inhibits the progression of uveal melanoma by modulating cellular aggressiveness. J Biochem Mol Toxicol. 35(e22732)2021.PubMed/NCBI View Article : Google Scholar

16 

Wang D, Wang Y, Zou X, Shi Y, Liu Q, Huyan T, Su J, Wang Q, Zhang F, Li X and Tie L: FOXO1 inhibition prevents renal ischemia-reperfusion injury via cAMP-response element binding protein/PPAR-γ coactivator-1α-mediated mitochondrial biogenesis. Br J Pharmacol. 177:432–448. 2020.PubMed/NCBI View Article : Google Scholar

17 

Livak KJ and Schmittgen TD: Analysis of relative gene expression data using real-time quantitative PCR and the 2(-Delta Delta C(T)) method. Methods. 25:402–408. 2001.PubMed/NCBI View Article : Google Scholar

18 

Feng Y, Zhang Z, Yang H, Miao F, Li Y, Zhang M, Cao Y and Li M: The lncRNA TPTEP1 suppresses PI3K/AKT signalling and inhibits ovarian cancer progression by interacting with PTBP1. J Cell Mol Med. 28(e70106)2024.PubMed/NCBI View Article : Google Scholar

19 

Huang Z, Senocak F, Jayaraman A and Hahn J: Integrated modeling and experimental approach for determining transcription factor profiles from fluorescent reporter data. BMC Syst Biol. 2(64)2008.PubMed/NCBI View Article : Google Scholar

20 

Cervena K, Vodenkova S and Vymetalkova V: MALAT1 in colorectal cancer: Its implication as a diagnostic, prognostic and predictive biomarker. Gene. 843(146791)2022.PubMed/NCBI View Article : Google Scholar

21 

Qiu MT, Hu JW, Yin R and Xu L: Long noncoding RNA: An emerging paradigm of cancer research. Tumour Biol. 34:613–620. 2013.PubMed/NCBI View Article : Google Scholar

22 

He Y, Meng XM, Huang C, Wu BM, Zhang L, Lv XW and Li J: Long noncoding RNAs: Novel insights into hepatocelluar carcinoma. Cancer Lett. 344:20–27. 2014.PubMed/NCBI View Article : Google Scholar

23 

Katsushima K, Natsume A, Ohka F, Shinjo K, Hatanaka A, Ichimura N, Sato S, Takahashi S, Kimura H, Totoki Y, et al: Targeting the Notch-regulated non-coding RNA TUG1 for glioma treatment. Nat Commun. 7(13616)2016.PubMed/NCBI View Article : Google Scholar

24 

Huang Y, Zhang J, Hou L, Wang G, Liu H, Zhang R, Chen X and Zhu J: LncRNA AK023391 promotes tumorigenesis and invasion of gastric cancer through activation of the PI3K/Akt signaling pathway. J Exp Clin Cancer Res. 36(194)2017.PubMed/NCBI View Article : Google Scholar

25 

Zhao LP, Li RH, Han DM, Zhang XQ, Nian GX, Wu MX, Feng Y, Zhang L and Sun ZG: Independent prognostic Factor of low-expressed LncRNA ZNF667-AS1 for cervical cancer and inhibitory function on the proliferation of cervical cancer. Eur Rev Med Pharmacol Sci. 21:5353–5360. 2017.PubMed/NCBI View Article : Google Scholar

26 

Vrba L and Futscher BW: Epigenetic silencing of MORT is an early event in cancer and is associated with luminal, receptor positive breast tumor subtypes. J Br Cancer. 20(198)2017.PubMed/NCBI View Article : Google Scholar

27 

Vrba L and Futscher BW: Epigenetic silencing of lncRNA MORT in 16 TCGA cancer types. F1000Research. 7(211)2018.PubMed/NCBI View Article : Google Scholar

28 

Liu M, Yi Y and Zhao M: Effect of dexmedetomidine anesthesia on perioperative levels of TNF-α and IL-6 in patients with ovarian cancer. Oncol Lett. 17:5517–5522. 2019.PubMed/NCBI View Article : Google Scholar

29 

Gupta M, Babic A, Beck AH and Terry K: TNF-α expression, risk factors and inflammatory exposures in ovarian cancer: Evidence for an inflammatory pathway of ovarian carcinogenesis? Hum Pathol. 54:82–91. 2016.PubMed/NCBI View Article : Google Scholar

30 

Felices M, Chu S, Kodal B, Bendzick L, Ryan C, Lenvik AJ, Boylan KLM, Wong HC, Skubitz APN, Miller JS and Geller MA: IL-15 super-agonist (ALT-803) enhances natural killer (NK) cell function against ovarian cancer. Gynecol Oncol. 145:453–456. 2017.PubMed/NCBI View Article : Google Scholar

Related Articles

  • Abstract
  • View
  • Download
  • Twitter
Copy and paste a formatted citation
Spandidos Publications style
Wu F, Zhang T, Mei X and Gao T: lncRNA ZNF667‑AS1 inhibits ovarian cancer progression by interacting with the TNF signaling pathway. Exp Ther Med 29: 100, 2025.
APA
Wu, F., Zhang, T., Mei, X., & Gao, T. (2025). lncRNA ZNF667‑AS1 inhibits ovarian cancer progression by interacting with the TNF signaling pathway. Experimental and Therapeutic Medicine, 29, 100. https://doi.org/10.3892/etm.2025.12850
MLA
Wu, F., Zhang, T., Mei, X., Gao, T."lncRNA ZNF667‑AS1 inhibits ovarian cancer progression by interacting with the TNF signaling pathway". Experimental and Therapeutic Medicine 29.5 (2025): 100.
Chicago
Wu, F., Zhang, T., Mei, X., Gao, T."lncRNA ZNF667‑AS1 inhibits ovarian cancer progression by interacting with the TNF signaling pathway". Experimental and Therapeutic Medicine 29, no. 5 (2025): 100. https://doi.org/10.3892/etm.2025.12850
Copy and paste a formatted citation
x
Spandidos Publications style
Wu F, Zhang T, Mei X and Gao T: lncRNA ZNF667‑AS1 inhibits ovarian cancer progression by interacting with the TNF signaling pathway. Exp Ther Med 29: 100, 2025.
APA
Wu, F., Zhang, T., Mei, X., & Gao, T. (2025). lncRNA ZNF667‑AS1 inhibits ovarian cancer progression by interacting with the TNF signaling pathway. Experimental and Therapeutic Medicine, 29, 100. https://doi.org/10.3892/etm.2025.12850
MLA
Wu, F., Zhang, T., Mei, X., Gao, T."lncRNA ZNF667‑AS1 inhibits ovarian cancer progression by interacting with the TNF signaling pathway". Experimental and Therapeutic Medicine 29.5 (2025): 100.
Chicago
Wu, F., Zhang, T., Mei, X., Gao, T."lncRNA ZNF667‑AS1 inhibits ovarian cancer progression by interacting with the TNF signaling pathway". Experimental and Therapeutic Medicine 29, no. 5 (2025): 100. https://doi.org/10.3892/etm.2025.12850
Follow us
  • Twitter
  • LinkedIn
  • Facebook
About
  • Spandidos Publications
  • Careers
  • Cookie Policy
  • Privacy Policy
How can we help?
  • Help
  • Live Chat
  • Contact
  • Email to our Support Team