Spandidos Publications Logo
  • About
    • About Spandidos
    • Aims and Scopes
    • Abstracting and Indexing
    • Editorial Policies
    • Reprints and Permissions
    • Job Opportunities
    • Terms and Conditions
    • Contact
  • Journals
    • All Journals
    • Oncology Letters
      • Oncology Letters
      • Information for Authors
      • Editorial Policies
      • Editorial Board
      • Aims and Scope
      • Abstracting and Indexing
      • Bibliographic Information
      • Archive
    • International Journal of Oncology
      • International Journal of Oncology
      • Information for Authors
      • Editorial Policies
      • Editorial Board
      • Aims and Scope
      • Abstracting and Indexing
      • Bibliographic Information
      • Archive
    • Molecular and Clinical Oncology
      • Molecular and Clinical Oncology
      • Information for Authors
      • Editorial Policies
      • Editorial Board
      • Aims and Scope
      • Abstracting and Indexing
      • Bibliographic Information
      • Archive
    • Experimental and Therapeutic Medicine
      • Experimental and Therapeutic Medicine
      • Information for Authors
      • Editorial Policies
      • Editorial Board
      • Aims and Scope
      • Abstracting and Indexing
      • Bibliographic Information
      • Archive
    • International Journal of Molecular Medicine
      • International Journal of Molecular Medicine
      • Information for Authors
      • Editorial Policies
      • Editorial Board
      • Aims and Scope
      • Abstracting and Indexing
      • Bibliographic Information
      • Archive
    • Biomedical Reports
      • Biomedical Reports
      • Information for Authors
      • Editorial Policies
      • Editorial Board
      • Aims and Scope
      • Abstracting and Indexing
      • Bibliographic Information
      • Archive
    • Oncology Reports
      • Oncology Reports
      • Information for Authors
      • Editorial Policies
      • Editorial Board
      • Aims and Scope
      • Abstracting and Indexing
      • Bibliographic Information
      • Archive
    • Molecular Medicine Reports
      • Molecular Medicine Reports
      • Information for Authors
      • Editorial Policies
      • Editorial Board
      • Aims and Scope
      • Abstracting and Indexing
      • Bibliographic Information
      • Archive
    • World Academy of Sciences Journal
      • World Academy of Sciences Journal
      • Information for Authors
      • Editorial Policies
      • Editorial Board
      • Aims and Scope
      • Abstracting and Indexing
      • Bibliographic Information
      • Archive
    • International Journal of Functional Nutrition
      • International Journal of Functional Nutrition
      • Information for Authors
      • Editorial Policies
      • Editorial Board
      • Aims and Scope
      • Abstracting and Indexing
      • Bibliographic Information
      • Archive
    • International Journal of Epigenetics
      • International Journal of Epigenetics
      • Information for Authors
      • Editorial Policies
      • Editorial Board
      • Aims and Scope
      • Abstracting and Indexing
      • Bibliographic Information
      • Archive
    • Medicine International
      • Medicine International
      • Information for Authors
      • Editorial Policies
      • Editorial Board
      • Aims and Scope
      • Abstracting and Indexing
      • Bibliographic Information
      • Archive
  • Articles
  • Information
    • Information for Authors
    • Information for Reviewers
    • Information for Librarians
    • Information for Advertisers
    • Conferences
  • Language Editing
Spandidos Publications Logo
  • About
    • About Spandidos
    • Aims and Scopes
    • Abstracting and Indexing
    • Editorial Policies
    • Reprints and Permissions
    • Job Opportunities
    • Terms and Conditions
    • Contact
  • Journals
    • All Journals
    • Biomedical Reports
      • Information for Authors
      • Editorial Policies
      • Editorial Board
      • Aims and Scope
      • Abstracting and Indexing
      • Bibliographic Information
      • Archive
    • Experimental and Therapeutic Medicine
      • Information for Authors
      • Editorial Policies
      • Editorial Board
      • Aims and Scope
      • Abstracting and Indexing
      • Bibliographic Information
      • Archive
    • International Journal of Epigenetics
      • Information for Authors
      • Editorial Policies
      • Editorial Board
      • Aims and Scope
      • Abstracting and Indexing
      • Bibliographic Information
      • Archive
    • International Journal of Functional Nutrition
      • Information for Authors
      • Editorial Policies
      • Editorial Board
      • Aims and Scope
      • Abstracting and Indexing
      • Bibliographic Information
      • Archive
    • International Journal of Molecular Medicine
      • Information for Authors
      • Editorial Policies
      • Editorial Board
      • Aims and Scope
      • Abstracting and Indexing
      • Bibliographic Information
      • Archive
    • International Journal of Oncology
      • Information for Authors
      • Editorial Policies
      • Editorial Board
      • Aims and Scope
      • Abstracting and Indexing
      • Bibliographic Information
      • Archive
    • Medicine International
      • Information for Authors
      • Editorial Policies
      • Editorial Board
      • Aims and Scope
      • Abstracting and Indexing
      • Bibliographic Information
      • Archive
    • Molecular and Clinical Oncology
      • Information for Authors
      • Editorial Policies
      • Editorial Board
      • Aims and Scope
      • Abstracting and Indexing
      • Bibliographic Information
      • Archive
    • Molecular Medicine Reports
      • Information for Authors
      • Editorial Policies
      • Editorial Board
      • Aims and Scope
      • Abstracting and Indexing
      • Bibliographic Information
      • Archive
    • Oncology Letters
      • Information for Authors
      • Editorial Policies
      • Editorial Board
      • Aims and Scope
      • Abstracting and Indexing
      • Bibliographic Information
      • Archive
    • Oncology Reports
      • Information for Authors
      • Editorial Policies
      • Editorial Board
      • Aims and Scope
      • Abstracting and Indexing
      • Bibliographic Information
      • Archive
    • World Academy of Sciences Journal
      • Information for Authors
      • Editorial Policies
      • Editorial Board
      • Aims and Scope
      • Abstracting and Indexing
      • Bibliographic Information
      • Archive
  • Articles
  • Information
    • For Authors
    • For Reviewers
    • For Librarians
    • For Advertisers
    • Conferences
  • Language Editing
Login Register Submit
  • This site uses cookies
  • You can change your cookie settings at any time by following the instructions in our Cookie Policy. To find out more, you may read our Privacy Policy.

    I agree
Search articles by DOI, keyword, author or affiliation
Search
Advanced Search
presentation
Experimental and Therapeutic Medicine
Join Editorial Board Propose a Special Issue
Print ISSN: 1792-0981 Online ISSN: 1792-1015
Journal Cover
April-2026 Volume 31 Issue 4

Full Size Image

Sign up for eToc alerts
Recommend to Library

Journals

International Journal of Molecular Medicine

International Journal of Molecular Medicine

International Journal of Molecular Medicine is an international journal devoted to molecular mechanisms of human disease.

International Journal of Oncology

International Journal of Oncology

International Journal of Oncology is an international journal devoted to oncology research and cancer treatment.

Molecular Medicine Reports

Molecular Medicine Reports

Covers molecular medicine topics such as pharmacology, pathology, genetics, neuroscience, infectious diseases, molecular cardiology, and molecular surgery.

Oncology Reports

Oncology Reports

Oncology Reports is an international journal devoted to fundamental and applied research in Oncology.

Experimental and Therapeutic Medicine

Experimental and Therapeutic Medicine

Experimental and Therapeutic Medicine is an international journal devoted to laboratory and clinical medicine.

Oncology Letters

Oncology Letters

Oncology Letters is an international journal devoted to Experimental and Clinical Oncology.

Biomedical Reports

Biomedical Reports

Explores a wide range of biological and medical fields, including pharmacology, genetics, microbiology, neuroscience, and molecular cardiology.

Molecular and Clinical Oncology

Molecular and Clinical Oncology

International journal addressing all aspects of oncology research, from tumorigenesis and oncogenes to chemotherapy and metastasis.

World Academy of Sciences Journal

World Academy of Sciences Journal

Multidisciplinary open-access journal spanning biochemistry, genetics, neuroscience, environmental health, and synthetic biology.

International Journal of Functional Nutrition

International Journal of Functional Nutrition

Open-access journal combining biochemistry, pharmacology, immunology, and genetics to advance health through functional nutrition.

International Journal of Epigenetics

International Journal of Epigenetics

Publishes open-access research on using epigenetics to advance understanding and treatment of human disease.

Medicine International

Medicine International

An International Open Access Journal Devoted to General Medicine.

Journal Cover
April-2026 Volume 31 Issue 4

Full Size Image

Sign up for eToc alerts
Recommend to Library

  • Article
  • Citations
    • Cite This Article
    • Download Citation
    • Create Citation Alert
    • Remove Citation Alert
    • Cited By
  • Similar Articles
    • Related Articles (in Spandidos Publications)
    • Similar Articles (Google Scholar)
    • Similar Articles (PubMed)
  • Download PDF
  • Download XML
  • View XML

  • Supplementary Files
    • Supplementary_Data1.pdf
    • Supplementary_Data2.xlsx
Article Open Access

Myrrh ameliorates endometriosis by enhancing ER stress‑related apoptotic cell death

  • Authors:
    • Bo-Sung Kim
    • Minkyoung Cho
    • Jung Ho Han
    • Jung-Sook Jin
    • Sung-Jin Bae
    • Yunju Jo
    • Dongryeol Ryu
    • Yerim Joo
    • Seon Beom Kim
    • Jongkil Joo
    • Inhye Kim
    • Ki-Tae Ha
  • View Affiliations / Copyright

    Affiliations: Research Institute for Korean Medicine, Pusan National University, Yangsan, Gyeongsangnam‑do 50612, Republic of Korea, Department of Parasitology and Tropical Medicine, Institute of Medical Science, College of Medicine, Gyeongsang National University, Jinju, Gyeongsangnam‑do 52727, Republic of Korea, Department of Korean Medical Science, School of Korean Medicine, Pusan National University, Yangsan, Gyeongsangnam‑do 50612, Republic of Korea, Department of Molecular Biology and Immunology, Kosin University College of Medicine, Busan 49267, Republic of Korea, Department of Microbiology, Wonkwang University School of Medicine, Iksan, Jeollabuk‑do 54538, Republic of Korea, Department of Biomedical Science and Engineering, Gwangju Institute of Science and Technology, Gwangju 61005, Republic of Korea, Department of Food Science and Technology, Pusan National University, Miryang, Gyeongsangnam‑do 50463, Republic of Korea, Department of Obstetrics and Gynecology, Pusan National University School of Medicine and Pusan National University Hospital Biomedical Research Institute, Busan 49241, Republic of Korea
    Copyright: © Kim et al. This is an open access article distributed under the terms of Creative Commons Attribution License.
  • Article Number: 85
    |
    Published online on: January 29, 2026
       https://doi.org/10.3892/etm.2026.13080
  • Expand metrics +
Metrics: Total Views: 0 (Spandidos Publications: | PMC Statistics: )
Metrics: Total PDF Downloads: 0 (Spandidos Publications: | PMC Statistics: )
Cited By (CrossRef): 0 citations Loading Articles...

This article is mentioned in:


Abstract

Endometriosis is characterized by ectopic growth of endometrial tissue causing severe abdominal pain and inflammation during disease progression. Myrrh, a resin collected from trees of genus Commiphora known for its anti‑inflammatory and pain‑relieving properties, has not yet been explored for endometriosis treatment. The present study utilized network pharmacology and subsequent in vitro/in vivo experiments to assess myrrh's antiendometriotic potential. In a mouse model, orally administrated myrrh significantly reduced the weight of endometriotic foci at low doses (0.7 or 3.5 mg/kg/day). Myrrh showed higher toxicity in 12Z cells compared with T‑HESCs and triggered mitochondrial‑associated apoptosis by altering the Bcl‑2/Bax ratio. RNA sequencing and bioinformatic analysis revealed that myrrh upregulates pathways such as the unfolded protein response (UPR), proteasomal proteolysis, and endoplasmic reticulum stress. Differentially expressed gene analysis showed an increase in genes essential for the UPR, including PPP1R15A, DDIT3, ATF6, ERN1 and ATF4, which was validated by reverse transcription‑quantitative PCR. Treatment with tauroursodeoxycholic acid, an ER stress inhibitor, was found to abolish myrrh‑induced cytotoxicity. Overall, these findings suggest that myrrh inhibits the growth of endometrial foci by inducing ER stress and subsequent apoptosis. Therefore, myrrh may be a potential therapeutic candidate for endometriosis. 
1. Introduction

1. Introduction

Endometriosis is a common female disorder, affecting up to 15% of all women (1). in which endometrial tissue adheres and proliferates ectopically to other organs outside the uterus, usually in the abdominal cavity (2). Classical hypotheses for the pathogenesis of endometriosis include the retrograde menstruation theory and the theory of vascular or lymphatic metastasis, while recent research has revealed the emerging role of polygenic and epigenetic mechanisms (3-5). Furthermore, various factors contribute to the pathogenesis of endometriosis, including inflammation, immunological factors, angiogenesis, and resistance to apoptosis (2,6).

Protein homeostasis in cells is finely regulated by a variety of mechanisms, and it affects a wide range of cellular functions, including regulation of cell proliferation, differentiation, senescence, death, and cell-cell interactions (7,8). The unfolded protein response (UPR), also known as endoplasmic reticulum (ER) stress, is one of the key mechanisms for maintaining proteostasis by removing proteins that are abnormally folded during synthesis in the ER (9,10). Recently, it has been reported that the levels of UPR-related mRNA are higher than normal in patients with endometriosis (11,12), with ER stress being associated with the production of inflammatory cytokines in the endometrium (13) and the invasive behavior of endometrial stromal cells (14). ER stress in endometrial cells is also influenced by the menstrual cycle, being suppressed by estrogen and heightened by progesterone (15). Since a sufficiently excessive UPR can directly induce apoptosis, researchers are investigating its potential use as a treatment option for endometriosis (16).

Myrrh, a gum resin derived from Commiphora myrrha (Nees) English, a small thorny tree belonging to the genus Commiphora, has a rich historical background of use in both the Eastern and Western cultures for making perfume, incense, and medicinal remedies (17-19). Traditionally, myrrh has been employed to alleviate various conditions, including wounds, pain, fractures, mouth ulcers, arthritis, gastrointestinal disorders, and infections (18,19). Recent studies have reported a range of effects associated with myrrh and its chemical compounds, including anti-inflammatory, anti-cancer, analgesic, antioxidant, and anti-microbial properties (19-22). Two studies have reported that myrrh-containing nutrient supplements, composed of alpha-lipoic acid and palmitoylethanolamide, are effective in alleviating pain in patients with endometriosis (23,24). However, whether myrrh inhibits endometriosis foci themselves has not yet been studied.

In this study, we verified that myrrh inhibits the growth of endometriosis in an animal model and used RNA sequencing to identify the underlying molecular mechanisms. The results revealed that myrrh increased UPR and promoted apoptosis. Co-treatment with a UPR inhibitor reduced the apoptotic effect of myrrh. Therefore, we suggest myrrh to be a potent and promising candidate for the development of novel drugs aimed at combating endometriosis.

Materials and methods

Preparation of myrrh extract

Water-extracted myrrh was purchased from the Korea Plant Extract Bank (KPEB), located at the Korea Research Institute of Bioscience and Biotechnology (Chungju, Korea). The original plant, C. myrrha, was cultivated in India, and the corresponding specimen was deposited in the KPEB (lot number: PBC-124AS). The myrrh extract was dissolved in dimethylsulphoxide (Sigma-Aldrich; Merck KGaA) and immediately reconstituted with culture media for in vitro experiments or corn oil for animal studies.

Network pharmacologic analysis

The Traditional Chinese Medicine Integrative Database (TCMID, http://bidd.group/TCMID/) (25) and Herbal Ingredients' Targets Platform 2.0 (HIT 2.0, http://hit2.badd-cao.net/) (26) were used to identify possible target genes for myrrh. Potential pathways associated with myrrh were investigated using Cytoscape with the aid of the JEPPETO plugin (27,28). Visualization was performed by constructing a scatterplot with the XD-score and q-value as the axes. The DisGeNet database (https://www.disgenet.org/) (29) was employed to identify potential target genes for endometriosis. A Venn diagram was generated to illustrate the 26 genes shared by the prospective targets of myrrh and endometriosis. These common genes were then analyzed to determine the protein-protein interaction (PPI) network of the target genes using Cytoscape (version 3.9.1, https://cytoscape.org/) with the STRING application (30).

LC-MS analysis

C. myrrha was extracted with 100% methanol at room temperature to obtain the methanol extract. The extract was suspended in water and successively partitioned with n-hexane, methylene chloride (CH2Cl2; MC) and water. Each solvent fraction was filtered and concentrated under reduced pressure to yield the n-hexane, MC and water fractions. An aliquot (5 mg) of each fraction was dissolved in 1 mL of acetonitrile and filtered through a 0.20 µm hydrophilic PTFE membrane filter (Advantec) prior to LC-MS analysis. LC-MS analysis was performed using an Agilent 1290 Infinity II UPLC system (Agilent Technologies, Inc.) coupled with a SCIEX ZenoTOF 7600 mass spectrometer (SCIEX). Chromatographic separation was conducted on a Phenomenex Kinetex XB-C18 column (1.7 µm, 50x2.1 mm; Phenomenex). The mobile phase consisted of HPLC grade water containing 0.1% formic acid (solvent A) and HPLC grade acetonitrile containing 0.1% formic acid (solvent B). The gradient elution program was as follows: isocratic at 30% B (0-0.5 min), 30-100% B (0.5-10 min), followed by washing with 100% B (10-18 min) and reconditioning with 30% B for 2 min. The flow rate was set to 0.3 ml/min, and the injection volume was 1 µl. UV detection was performed at 200 nm. MS data were collected in negative ionization mode using a TOF/MS acquisition. The TOF/MS ranges were set to 100-1,000 Da. The ion source parameters were as follows: curtain gas 35 psi; CAD gas 7; ion source gas 50 psi; source temperature 500˚C; spray voltage -4,500 V. The chemical formulas of detected compounds were predicted using the Formula Finder function in SCIEX OS software. All solvents were analytical grade and purchased from Daejung Chemicals. The raw and processed LC-MS datasets generated in this study are available in the Harvard Dataverse repository at https://dataverse.harvard.edu/dataset.xhtml?persistentId=doi:10.7910/DVN/UUSTOQ

Animal care

Five-week-old female C57BL/6 mice were procured from Orient Bio and housed in animal facilities maintained by the Institute of Experimental Animal Research at the Pusan National University. The animal facility maintained a temperature of 22±2˚C, with 50-60% humidity levels and a 12-h light/dark cycle. Anesthesia and euthanasia were performed via inhalation of isoflurane and CO2 exposure, respectively. All experimental procedures were approved by the Institutional Animal Care and Use Committee of the Pusan National University (PNU-2020-2679, Busan, Korea).

Mouse model of endometriosis

Endometriosis was induced based on previously published protocol (31). To eliminate variations associated with the estrous cycle, ovariectomy was performed on 6-week-old female C57BL/6 mice on day -21, followed by a recovery period. Two weeks post-ovariectomy (day -7), the mice received a subcutaneous injection of 100 mg/kg β-estradiol (Santa Cruz Biotechnology, Inc.) to provide hormonal support. On day 0, uteri were harvested from syngeneic donor mice, minced using Gentle Max (Miltenyi Biotec), and intraperitoneally inoculated into recipient mice at a 1:1 ratio. One day after transplantation, myrrh was administered orally five days per week, and 100 mg/kg β-estradiol was injected subcutaneously once per week for three weeks.

The doses of myrrh used in animal study were determined based on the in vitro potency in 12Z cells. The GI50 (the concentration causing 50% growth inhibition) at 24 h, which was 38.22 µg/ml, which we converted to a mouse dose using the following formula (32).

Dose (µg/kg)=Concentration (µg/ml) x Dosing volume (ml/kg)

with a standard oral gavage volume of 10 ml/kg (200 µl/20 g). This GI50-converted dose was 0.382 mg/kg (38.22 µg/ml X 10 ml/kg). To span a conservative range around the GI50-converted dose, we used 0.7 mg/kg (~2X) and 3.5 mg/kg (~10X) once daily.

Mice were euthanized under CO2 inhalation at a volume displacement rate of 50% one day after the final β-estradiol injection, and the number and weight of endometriotic lesions were assessed. Each experimental group comprised five mice.

Terminal deoxynucleotidyl transferase dUTP nick end labeling (TUNEL) assay

Endometriotic lesions were fixed with 4% paraformaldehyde at 4˚C for 30 min. Labeling was performed using the TUNEL Assay Kit-BrdU-Red (ab66110; Abcam). Labeled apoptotic cells were imaged at Ex/Em 488/576 nm by fluorescence microscopy (Microscope stand Axio Observer 7, Zeiss).

Cell culture

Immortalized human endometrial stromal T-HESCs were obtained from the American Type Culture Collection (#CRL-4003), and immortalized human endometriotic 12Z cells were purchased from Applied Biological Materials (#T0764). T-HESCs were cultured in phenol red-free DMEM/F12 (Thermo Fisher Scientific, Inc.) supplemented with 10% charcoal-filtered (Sigma-Aldrich; Merck KGaA) fetal bovine serum (FBS; Thermo Fisher Scientific, Inc.), 1% ITS premix (BD Biosciences), and 1% penicillin/streptomycin (Thermo Fisher Scientific, Inc.). 12Z cells were maintained in DMEM/F12 supplemented with 10% charcoal-filtered FBS and 1% penicillin/streptomycin. Both cell types were cultured at 37˚C in a humidified atmosphere containing 5% CO2.

Cell death and apoptosis

Cell viability was assessed using 3-(4,5-dimethylthiazol-2-yl)-2,5-diphenyltetrazolium bromide (MTT; Sigma-Aldrich; Merck KGaA). Myrrh was added at indicated concentrations to 12Z cells seeded in 96-well plates. Cell viability was determined by measuring absorbance at 450 nm using a SPARK spectrophotometer (Tecan). The 50% growth inhibition dose (GI50) was calculated using GraphPad Prism software (GraphPad). Apoptosis was assessed using a propidium iodide (PI)/Annexin V assay kit (BD Biosciences). 12Z cells were plated in six-well plates for PI/Annexin V detection. Fluorescence-activated cell sorting (FACS) analysis was performed to assess the percentage of PI/Annexin V-positive cells at excitation (Ex) 494/emission (Em) 525 nm for Annexin V, using Attune X (Thermo Fisher Scientific, Inc.), and at Ex 535/Em 617 nm for PI. The FlowJo application (BD Biosciences) was used to analyze the FACS data.

Immunoblot analysis

Immunoblot analysis was used to investigate apoptotic signaling proteins in the cells. RIPA buffer (Thermo Fisher Scientific, Inc.) containing a protease inhibitor cocktail (Roche) was used to extract total proteins, and the protein concentration was measured using the Bradford assay. The proteins were separated using sodium dodecyl sulfate-polyacrylamide gel electrophoresis and transferred onto polyvinylidene fluoride membranes (Amersham Bioscience). Subsequently. the membranes were subjected to overnight incubated at 4˚C with primary antibodies, including anti-human poly (ADP-ribose) polymerase (PARP, #9542s; Cell Signaling Technology, Inc.), caspases-3 (#9665s; Cell Signaling Technology, Inc.), caspase-9 (#9508s; Cell Signaling Technology, Inc.), Bax (NB100-56095; Novus Biologicals), Bcl-2 (NB100-56098; Novus Biologicals), p53 (sc-6243; Santa Cruz Biotechnology, Inc.) and glyceraldehyde 3-phosphate dehydrogenase (GAPDH, sc-32233; Santa Cruz Biotechnology, Inc.). Following thorough washing with Tris-buffered saline, horseradish peroxidase-conjugated secondary antibodies, including anti-rabbit IgG or anti-mouse IgG (Invitrogen; Thermo Fisher Scientific, Inc.), were applied to the membranes at room temperature for 1 h. Specific bands were developed using the ImageQuant LAS 4000 chemiluminescence imaging equipment (GE Healthcare) and an Immunoblot detection kit from Bio-Rad.

In situ crosslinking

Cells were washed twice with PBS and incubated with freshly prepared 3.6% formaldehyde in PBS at room temperature for 5-10 min. Crosslinking was quenched by addition of 1.25 M glycine to a final concentration of 0.125 M and incubated 5 min at room temperature, followed by three washes with PBS. Cells were lysed in NP-40 lysis buffer (50 mM Tris-HCl pH 7.5, 150 mM NaCl, 1% NP-40, protease inhibitor cocktail) on ice for 15-30 min and cleared by centrifugation (12,000 x g, 10 min, 4˚C). Protein concentration was measured (BCA), and equal amounts of protein were mixed with non-reducing Laemmli sample buffer. Proteins were separated on SDS-PAGE, transferred to PVDF membranes, and immunoblotted with primary antibodies as indicated.

RNA sequencing

12Z cells were cultured at 5x105/well in six-well plates and treated with either vehicle (DMSO) or Myrrh (100 µg/ml) for 12 h. Cells cultured in three different wells for each treatment group were used for RNA sequencing, conducted by DNA Link (Seoul, Korea) services. The total RNA quality was assessed using a 2100 Expert Bioanalyzer with an RNA 6000 Nano Kit (Agilent Technologies, Inc.), ensuring that the RNA integrity level of all samples exceeded 7.0.

The raw RNA sequencing data have been deposited in the NCBI Gene Expression Omnibus (GEO) under accession number GSE246172 (https://www.ncbi.nlm.nih.gov/geo/query/acc.cgi?acc=GSE246172).

Gene set enrichment analysis (GSEA)

GSEA was performed using the Broad Institute GSEA software (version 4.3.0, available at http://www.gsea-msigdb.org/gsea/downloads.jsp) as described previously (33,34). For Hallmark and KEGG results, statistical analysis was performed using |NES|>1 and FDR q-value <0.25 as cutoff values. The biological processes of the Differentially expressed genes (DEGs) were analyzed using Hallmark, the Kyoto Encyclopedia of Genes and Genomes (KEGG), and Gene Ontology (GO). Results of network analysis of GO genes with P<0.001 and FDR Q<0.5 cutoff values were displayed using Cytoscape.

Differentially expressed gene and heatmap analysis

Transcriptome analysis was performed as previously described using the R program DESeq2 (version 4.1.1, https://www.r-project.org/) (34,35). Genes with P-values and Log2|FoldChange (FC)| values less than 0.05 and greater than 1, were identified as DEGs. Heat maps for the 156 DEGs (134 upregulated and 22 downregulated) identified in the GSEA related to endometriosis pathways were generated using Morpheus, a versatile matrix visualization and analysis program from the Broad Institute (https://software.broadinstitute.org/morpheus/).

Quantitative RT-PCR

Total RNA was extracted from 12Z cells using the GeneJET RNA Purification Kit (Thermo Fisher Scientific). An equal quantity of total RNA (1 µg) from each sample were subjected to reverse transcription using oligo-dT primers and M-MLV reverse transcriptase (Thermo Fisher Scientific). Quantitative real-time PCR was conducted through the StepOnePlus Real-Time PCR system (Applied Biosystems) using the RealHelix qPCR kit (NanoHelix). The relative mRNA levels were normalized to the 18S rRNA levels, and the primer details used in this study are listed in Table I.

Table I

Sequence of primers used for reverse transcription-quantitative PCR.

Table I

Sequence of primers used for reverse transcription-quantitative PCR.

GeneForward (5'-3')Reverse (5'-3')
PPP1R15A TCCTCTGGCAATCCCCCATA TGGTTTTCAGCCCCAGTGTT
DDIT3 CTGGAAAGCAGCGCATGAAG CGCTCGATTTCCTGCTTGAG
XBP1 CTGCCAGAGATCGAAAGAAGGC CTCCTGGTTCTCAACTACAAGGC
EIF2AK3 GTCCCAAGGCTTTGGAATCTGTC CCTACCAAGACAGGAGTTCTGG
ATF6 AGCAGGAACTCAGGGAGTGA GGTAGCTGGTAACAGCAGGT
ERN1 GGACAGTGAATCTGGGGACG GGTCTCCACAGCGACATTGA
TRAF6 ATCCCACGGAACCCAAAAGG CTCCGAAGGCTACCCATGTC
ATF4 TCAGTCCCTCCAACAACAGC TCTGGCATGGTTTCCAGGTC
18S rRNA GTAACCCGTTGAACCCCATT CCATCCAATCGGTAGTAGCG
Hematoxylin and eosin (H&E) staining

Kidneys and livers were removed from euthanised mice at the end of the experiment. Tissues were fixed in formaldehyde, embedded in paraffin blocks and sectioned by microtome. Sections were deparaffinised, dehydrated and embedded in H&E solution for histopathological examination.

Statistics

The mean and standard error of the mean were used to express the values of the numerical data. The two-tailed Student's t-test was used for comparisons between two different groups, while one-way analysis of variance and Tukey's post hoc tests were used for comparisons between multiple groups. These analyses were performed using the GraphPad Prism software package.

Results

Network pharmacological prediction of the anti-endometriosis effects of myrrh

The list of potential myrrh target genes obtained from the TCMID and HIT databases (Table SI) was used for network analysis using the JEPPTO plug-in of Cytoscape software. The results revealed significant alterations in apoptosis, mitochondrial damage, proteolytic regulation, stress response, endometrial cancer, and reproductive tract development, which could be associated with endometriosis (Fig. S1A, B, and C; Table SII, Table SIII, Table SIV, Table SV and Table SVI) (36-38). Therefore, we postulated that myrrh might be a potential drug for treating endometriosis, and this hypothesis was confirmed by comparing myrrh target genes with endometriosis-related genes in the DisGeNet database (Table SVII). Twenty-six genes were identified as common targets of endometriosis and myrrh, representing over half of the potential myrrh targets (Fig. 1A). These 26 genes exhibited strong PPIs, including AR, BAX, BCL2L1, CASP3, CXCL8, CYP1B1, CYP3A4, EGFR, ESR1, IFNG, IL4, MAPK1, NFE2L2, NFKBIA, NOS2, PTGS2, RELA, SOD1, STAT3, TERT, TLR4, TP53, TRPV1, and UGT1A1, with more than four interactions (Fig. 1B). These nodes are involved in key biological processes, including apoptosis and cell survival (BAX, BCL2L1, CASP3, TP53), inflammation and immune response (CXCL8, IFNG, IL4, NOS2, RELA, STAT3, TLR4, NFKBIA), hormone signaling (AR, ESR1, EGFR), drug metabolism and detoxification (CYP1B1, CYP3A4, UGT1A1, NFE2L2, SOD1), telomere maintenance (TERT), pain signaling (TRPV1), and signaling pathways (MAPK1).

Network pharmacology analysis
demonstrates the potential therapeutic effect of myrrh on
endometriosis. (A) Venn diagram analysis is performed utilizing
endometriosis-related genes and myrrh targets. (B) Protein-protein
interaction network of the 26 common genes is analyzed in CytoScape
with the STRING plugin.

Figure 1

Network pharmacology analysis demonstrates the potential therapeutic effect of myrrh on endometriosis. (A) Venn diagram analysis is performed utilizing endometriosis-related genes and myrrh targets. (B) Protein-protein interaction network of the 26 common genes is analyzed in CytoScape with the STRING plugin.

Profiling of C. myrrha extract by LC-MS analysis

LC-MS analysis performed to confirm the chemical composition of C. myrrha extract detected oleanolic acid and oleanonic acid, triterpenoid compounds with anti-inflammatory activity (Fig. 2). Oleanolic acid and oleanonic acid have been previously reported as major bioactive triterpenoids present in C. myrrha resin (19,39). The detection of these specific acids highlights the potential bioactivity of the extract, supports its traditional and pharmacological relevance, contributes to the chemical profiling of C. myrrha, and provides valuable data for further research on therapeutic applications and quality control standards in natural product studies.

Identification of components of myrrh
using LC-MS. LC-MS analysis confirmed the presence of (A) oleanolic
acid and (B) oleanonic acid in C. myrrha extract. LC-MS,
Liquid Chromatography-Mass Spectrometry.

Figure 2

Identification of components of myrrh using LC-MS. LC-MS analysis confirmed the presence of (A) oleanolic acid and (B) oleanonic acid in C. myrrha extract. LC-MS, Liquid Chromatography-Mass Spectrometry.

Effects of myrrh on murine models of endometriosis

To determine the efficacy of myrrh against endometriosis, we established an endometriosis model using allogeneic uterine transplantation in genetically identical immunocompetent mice. Starting the day after inducing experimental endometriosis, myrrh was administered orally five times a week at two concentrations (0.7 or 3.5 mg/kg/day). Three weeks after myrrh administration, we examined the number and weight of endometriotic foci, which are cyst-like ectopic lesions attached to the intestinal or intraperitoneal tissues. Compared to the vehicle, myrrh significantly reduced the weight of ectopic endometriosis foci at both high and low concentrations (Fig. 3A and B). However, no significant reduction was observed in the number of endometriotic foci (Fig. 3C). The Terminal deoxynucleotidyl transferase dUTP nick end labeling (TUNEL) assay was used to confirm apoptosis in ectopic lesions. The drug was found to cause apoptosis at both low and high concentrations (Fig. 3D). As a brief confirmation of safety at effective concentrations, microscopic examination of hematoxylin and eosin-stained sections of kidney and liver tissue confirmed that the dose of myrrh used in the in vivo experiments did not exhibit significant toxicity (Fig. S2A and B). These results suggested that oral administration of myrrh might inhibit the growth of ectopic endometriotic tissues, as hypothesized by network pharmacology.

Myrrh reduces the weight of ectopic
endometrial lesions in mice. (A) Representation of ectopic
endometrial tissue with and without myrrh treatment. (B) Weight of
endometrial tissue. (C) Number of ectopic endometrial tissues. (D)
TUNEL exhibits red fluorescence and DAPI exhibits blue fluorescence
in the endometriotic foci. Data are presented as mean ± standard
error of the mean. Statistical analysis was performed using one-way
ANOVA followed by Tukey's post hoc test. *P<0.05 and
**P<0.01.

Figure 3

Myrrh reduces the weight of ectopic endometrial lesions in mice. (A) Representation of ectopic endometrial tissue with and without myrrh treatment. (B) Weight of endometrial tissue. (C) Number of ectopic endometrial tissues. (D) TUNEL exhibits red fluorescence and DAPI exhibits blue fluorescence in the endometriotic foci. Data are presented as mean ± standard error of the mean. Statistical analysis was performed using one-way ANOVA followed by Tukey's post hoc test. *P<0.05 and **P<0.01.

The pro-apoptotic effects of myrrh on endometriosis cells

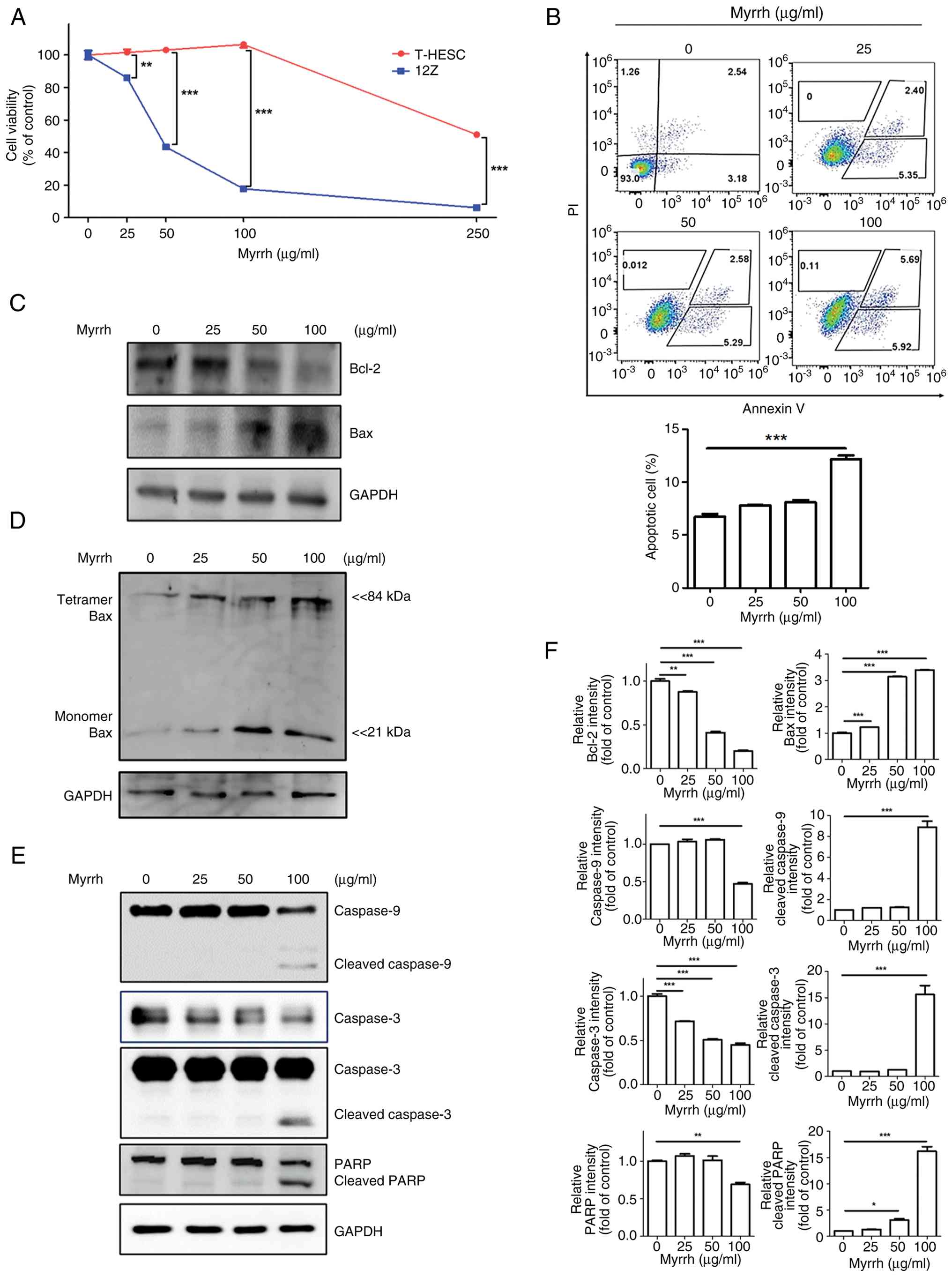
We investigated the inhibitory effects of myrrh on the growth of normal endometrial T-HESCs and ectopic endometriotic 12Z cells. Both cell lines exhibited a dose-dependent reduction in growth after myrrh treatment. However, cytotoxicity was observed at lower concentrations in 12Z cells than in T-HESCs (Fig. 4A). The half-maximal inhibitory concentrations of myrrh on the growth of T-HESCs and 12Z cells were 185.8 and 38.22 µg/ml, respectively, indicating that endometriotic 12Z cells were more sensitive to myrrh-induced cytotoxicity than normal endometrial T-HESCs.

Myrrh reduces the growth of human
endometriotic cells by activating apoptotic signaling pathways.
Endometriotic cells (12Z) and normal endometrial cells (T-HESC)
were treated with the indicated concentrations of myrrh. (A) Cell
viability was analyzed by measuring at 450 nm wavelength using MTT
after 24 h. (B) To assess apoptotic or dead cell populations, 12Z
cells were treated with increasing doses of myrrh for 24 h, and the
percentages of Annexin V-positive and PI-positive cells were
measured (Annexin V: Ex 494/Em 525 nm; PI: Ex 535/Em 617 nm). After
24 h of treatment with each concentration of myrrh,
mitochondria-associated apoptotic proteins were analyzed by
immunoblotting. (C) Representatives immunoblot images of Bax and
Bcl-2 are shown. (D) A major monomeric Bax band at ~21 kDa (monomer
Bax) and higher-molecular-weight bands corresponding to oligomeric
forms (tetramer Bax, ~84 kDa) are indicated. (E) Representative
immunoblot images of caspase-3, caspase-9 and PARP are shown. GAPDH
was used as an internal control. (F) Densitometric analysis of
protein levels. Data are expressed as relative intensity compared
to control. Data are expressed as mean ± standard error of the
mean. Statistical analysis was performed using one-way ANOVA
followed by Tukey's post hoc test. *P<0.05,
**P<0.01 and ***P<0.001. Ex,
excitation; Em, emission; ; PARP, poly(ADP-ribose) polymerase.

Figure 4

Myrrh reduces the growth of human endometriotic cells by activating apoptotic signaling pathways. Endometriotic cells (12Z) and normal endometrial cells (T-HESC) were treated with the indicated concentrations of myrrh. (A) Cell viability was analyzed by measuring at 450 nm wavelength using MTT after 24 h. (B) To assess apoptotic or dead cell populations, 12Z cells were treated with increasing doses of myrrh for 24 h, and the percentages of Annexin V-positive and PI-positive cells were measured (Annexin V: Ex 494/Em 525 nm; PI: Ex 535/Em 617 nm). After 24 h of treatment with each concentration of myrrh, mitochondria-associated apoptotic proteins were analyzed by immunoblotting. (C) Representatives immunoblot images of Bax and Bcl-2 are shown. (D) A major monomeric Bax band at ~21 kDa (monomer Bax) and higher-molecular-weight bands corresponding to oligomeric forms (tetramer Bax, ~84 kDa) are indicated. (E) Representative immunoblot images of caspase-3, caspase-9 and PARP are shown. GAPDH was used as an internal control. (F) Densitometric analysis of protein levels. Data are expressed as relative intensity compared to control. Data are expressed as mean ± standard error of the mean. Statistical analysis was performed using one-way ANOVA followed by Tukey's post hoc test. *P<0.05, **P<0.01 and ***P<0.001. Ex, excitation; Em, emission; ; PARP, poly(ADP-ribose) polymerase.

To determine the mechanism underlying the decreased viability of myrrh-treated 12Z cells, we examined whether apoptosis was induced. The results of the PI/Annexin V apoptosis assay demonstrated that myrrh promoted apoptosis of 12Z cells in a dose-dependent manner, similar to the results of the cell viability assay. A slight increase in apoptotic cells (Annexin V-positive) was observed at a concentration of 25 µg/ml, and a marked increase in apoptotic cells was seen from 100 µg/ml (Fig. 4B). The levels of proteins involved in intracellular apoptotic signaling in myrrh-treated 12Z cells demonstrated that myrrh treatment decreased Bcl-2 protein expression and increased Bax protein expression (Fig. 4C). This was accompanied by increased Bax tetramer formation (Fig. 4D), indicating that myrrh promotes Bax activation and mitochondrial apoptotic signaling. Myrrh also promoted the conversion of caspase-3, -9 and PARP from their pro- to active-cleavage forms (Fig. 4E). The Immunoblot results are quantitatively supported by densitometric analysis presented (Fig. 4F). These results suggested that myrrh activates apoptotic signaling via the mitochondrial pathway.

Mechanism of action of myrrh revealed by RNA sequencing

To investigate how myrrh regulates cell death at the gene level, we conducted RNA sequencing. GSEA analysis utilizing Hallmark (Fig. 5A), KEGG (Fig. 5B), and GO networks (Fig. 5C), revealed the upregulation of pathways including p53, proteasome, ER stress, protein folding, protein degradation, and apoptosis, whereas cell adhesion pathways, such as ECM receptor interactions, were downregulated (Fig. 5D). Pathways such as ribosome and translation and response to starvation were also upregulated in the GO network analysis. DEG analysis revealed that 1499 genes were significantly upregulated, whereas 1497 genes were significantly downregulated (Fig. 6A). For the 156 (134 upregulated and 22 downregulated) genes included in the pathway shown in Figure 5D, the relative expression levels were summarized by heat map analysis (Fig. 6B). Among them, the expression of nine genes (PPP1R15A, DDIT3, XBP1, EIF2AK3, ATF6, ERN1, TRAF6, and ATF4) known to be critical for the UPR response was validated by qRT-PCR (Fig. 6C). The mRNA levels of PPP1R15A, DDIT3, ERN1, ATF6, and ATF4 were increased by myrrh treatment (50 or 100 µg/ml). In contrast, XBP1, EIF2AK3, and TRAF6, either decreased or remained unchanged. Moreover, while no significant change was observed in TP53 gene expression, p53 protein levels decreased following myrrh treatment, suggesting that this pathway was not significantly involved in the mechanism of action of myrrh (Fig. S3). These results suggested the possible involvement of the UPR in the myrrh-induced apoptosis.

RNA sequencing analysis suggests a
molecular mechanism underlying the anti-endometriosis effect of
myrrh. 12Z cells were treated with myrrh (100 µg/ml) for 12 h. The
RNA sequencing data sets provided by a commercial service were
applied to GSEAs. (A) Hallmark and (B) KEGG analysis results are
visualized by bubble plots; key pathways associated with
endometriosis are marked in red. (C) GO analysis data are described
by Cytoscape with enrichment map visualization; cutoff values are
set at P>0.001 and q>0.5. (D) Representative enrichment plots
of GSEAs upon myrrh treatment. GSEA, Gene set enrichment analysis;
KEGG, Kyoto Encyclopedia of Genes and Genomes; GO, Gene
Ontology.

Figure 5

RNA sequencing analysis suggests a molecular mechanism underlying the anti-endometriosis effect of myrrh. 12Z cells were treated with myrrh (100 µg/ml) for 12 h. The RNA sequencing data sets provided by a commercial service were applied to GSEAs. (A) Hallmark and (B) KEGG analysis results are visualized by bubble plots; key pathways associated with endometriosis are marked in red. (C) GO analysis data are described by Cytoscape with enrichment map visualization; cutoff values are set at P>0.001 and q>0.5. (D) Representative enrichment plots of GSEAs upon myrrh treatment. GSEA, Gene set enrichment analysis; KEGG, Kyoto Encyclopedia of Genes and Genomes; GO, Gene Ontology.

Anti-endometriosis effect of myrrh
related to the UPR response. (A) The DEG analysis is visualized as
log2 (fold change) and -log10 (P-value). Significantly up- or
down-regulated genes are marked with red or blue letters,
respectively. Genes involved in endometriosis-related pathways are
displayed with symbols for each gene. (B) Heatmap analysis is
performed to display the relative expression levels of genes
connected to endometriosis-related pathways. (C) The expression
levels of the genes suggested by the heatmap are validated using
reverse transcription-quantitative PCR. *P<0.05 and
**P<0.01. UPR, unfolded protein response; DEG,
Differentially expressed gene.

Figure 6

Anti-endometriosis effect of myrrh related to the UPR response. (A) The DEG analysis is visualized as log2 (fold change) and -log10 (P-value). Significantly up- or down-regulated genes are marked with red or blue letters, respectively. Genes involved in endometriosis-related pathways are displayed with symbols for each gene. (B) Heatmap analysis is performed to display the relative expression levels of genes connected to endometriosis-related pathways. (C) The expression levels of the genes suggested by the heatmap are validated using reverse transcription-quantitative PCR. *P<0.05 and **P<0.01. UPR, unfolded protein response; DEG, Differentially expressed gene.

Validation of myrrh-induced cytotoxicity and ER stress

To confirm the involvement of ER stress in myrrh-induced cytotoxicity, cell viability was determined after simultaneous treatment with tauroursodeoxycholic acid (TUDCA), a wide-range ER stress inhibitor. The results indicated that the myrrh-induced decrease in 12Z cell viability was significantly reversed by co-treatment with TUDCA (Fig. 7A). These results suggested that the differential cytotoxicity of myrrh against endometriotic 12Z cells may be, at least in part, attributed to the induction of ER stress (Fig. 7B).

Mechanism of action of myrrh in
endometriosis. (A) 12Z were treated with the indicated
concentrations of myrrh and TUDCA (200 µM). Cell viability was
analyzed using MTT after 24 h, measured at a wavelength of 450 nm.
(B) Schematic representation summarizing the experimental results
and the potential mechanism by which myrrh exerts palliative
effects on endometriosis. ***P<0.001. TUDCA,
tauroursodeoxycholic acid; ATF6, activating transcription factor 6;
IRE1α, inositol-requiring enzyme 1 alpha; ATF4, activating
transcription factor 4; CHOP, C/EBP homologous protein; GADD34,
growth arrest and DNA damage-inducible protein 34; Bax,
Bcl-2-associated X protein; Bcl2, B-cell lymphoma 2; Caspase 3,
cysteine-aspartic acid protease 3; Caspase 9, cysteine-aspartic
acid protease 9; PARP, poly(ADP-ribose) polymerase.

Figure 7

Mechanism of action of myrrh in endometriosis. (A) 12Z were treated with the indicated concentrations of myrrh and TUDCA (200 µM). Cell viability was analyzed using MTT after 24 h, measured at a wavelength of 450 nm. (B) Schematic representation summarizing the experimental results and the potential mechanism by which myrrh exerts palliative effects on endometriosis. ***P<0.001. TUDCA, tauroursodeoxycholic acid; ATF6, activating transcription factor 6; IRE1α, inositol-requiring enzyme 1 alpha; ATF4, activating transcription factor 4; CHOP, C/EBP homologous protein; GADD34, growth arrest and DNA damage-inducible protein 34; Bax, Bcl-2-associated X protein; Bcl2, B-cell lymphoma 2; Caspase 3, cysteine-aspartic acid protease 3; Caspase 9, cysteine-aspartic acid protease 9; PARP, poly(ADP-ribose) polymerase.

Discussion

The most common symptoms of endometriosis are dysmenorrhea and pelvic pain; endometriosis is the second leading cause of chronic pelvic pain (1,6). Traditional medicine has approached the discovery of treatments for endometriosis within the category of dysmenorrhea or pelvic pain (40). The combination of myrrh and frankincense has been reported to alleviate chronic pelvic pain by modulating inflammation and TRPV1 signaling pathway (41-43). Our previous research revealed that frankincense can alleviate endometriosis by promoting apoptosis and inhibiting intercellular adhesion at the animal and cellular levels (28). In addition, previous studies on Prunella vulgaris used dienogest as a positive control (44). Combining the data from the previous study and the current results, it can be found that 3.5 mg/kg of myrrh is similar to 1 mg/kg of dienogest in terms of the effect on weight of endometriosis foci. Myrrh has been used in traditional medicine for a variety of painful conditions, particularly for chronic pelvic pain, such as the herbal formula Shaofuzhuyu Decoction, which is a standard prescription used to treat blood stasis syndrome in gynecological conditions (45). Clinical studies have also suggested the potential benefits of nutritional supplements containing myrrh for endometriosis (23,24).

Although these clinical applications of myrrh suggest its potential as a remedy for endometriosis, direct evidence had been lacking. Therefore, in this study, employing a network pharmacology approach, we explored the potential of myrrh to serve as an inhibitor of pain and inflammation and inducer of apoptosis, and determined its association with uterine and female reproductive system disorders. Notably, over half of the myrrh's known target genes are associated with endometriosis, and these genes exhibit closely relationships with each other in terms of PPIs. The prediction that myrrh affects endometriosis was confirmed at both the animal and cellular levels. In contrast to frankincense (28), myrrh had a significant effect only on the size of endometriosis by inducing apoptosis but not on the adhesion between endometrial and peritoneal cells.

To elucidate the mechanism through which myrrh inhibits endometriosis, we focused on ER stress-related apoptosis. ER stress is a stress response that is caused by abnormal folding of proteins and regulates protein homeostasis. It is initiated by proteins in the ER membrane, such as IRE1, PERK, and ATF6, and determines various cellular functions, particularly cell survival and death (46). Under physiological conditions, an adaptive UPR reduces intracellular protein stress by promoting the transcription of chaperone proteins, refolding misfolded proteins, and degrading misfolded proteins through ER-associated degradation. However, sustained elevation of UPR results in a pro-apoptotic UPR that promotes apoptosis by activating ATF4-CHOP (47,48). Consistent with the findings of previous studies, our findings revealed that myrrh increased the expression of key pro-apoptotic UPR genes, including DDIT4 (CHOP), PPP1R15A (GADD34), ATF6, ATF4, and ERN1 (IRE1α). We also observed that myrrh induced a Bcl-2/Bax imbalance, resulting in mitochondria-dependent apoptosis and myrrh-induced apoptosis was abolished by the ER stress inhibitor, TUDCA. To confirm the involvement of ER stress in the cytotoxic effects of myrrh, it would be ideal to perform knockdown experiments targeting UPR-related genes up-regulated by myrrh. However, there are many genes increased by myrrh, which means that knockdown of a single gene may have limited efficacy. Additionally, simultaneous knockdown of multiple genes can cause competitive effects or DNA toxicity (49,50), making it experimentally impractical. Therefore, in this study, we confirmed that cell survival rates recovered when TUDCA, a broad-spectrum ER stress inhibitor, was co-administered with myrrh. It should be noted that myrrh did not uniformly activate all UPR branches. Our data indicated selective upregulation of PERK-ATF4-CHOP and ATF6 signaling, while the IRE1-XBP1 branch was minimally affected. Such branch-specific activation of the UPR is consistent with the concept that distinct stressors preferentially engage different UPR arms. Furthermore, although GSEA identified enrichment of the p53 pathway, this enrichment is thought to reflect the transcriptional program of p53-regulated genes rather than TP53 expression itself. This is because neither p53 mRNA levels observed in RNA sequencing nor p53 protein expression confirmed by Immunoblot after myrrh-treatment were actually decreased. This apparent discrepancy suggests that p53 is unlikely to serve as a key player in myrrh-induced cell death, instead emphasizing that ER stress-mediated cell death is the primary mechanism.

Despite the promising results, several limitations of this study should be acknowledged. First, the murine endometriosis model and immortalized endometrial cell lines used may not fully capture the complexity and heterogeneity of human endometriosis, which could affect the generalizability of the findings. Second, although RNA sequencing and qRT-PCR analyses identified key UPR genes upregulated by myrrh, some genes such as XBP1 and EIF2AK3 did not show consistent changes, and p53 protein levels decreased despite pathway enrichment, indicating that additional studies-including targeted knockdown experiments-are needed to clarify the precise molecular mechanisms. Third, while the involvement of ER stress was supported using the broad-spectrum inhibitor TUDCA, single-gene interventions were not performed due to experimental limitations. Finally, although no significant toxicity was observed in mice at the effective concentrations used, further preclinical studies are required to evaluate the safety, pharmacokinetics, and efficacy of myrrh in humans. These limitations should be considered when interpreting the translational potential of our findings.

The role of UPR and ER stress in endometriosis has been well reviewed by Al-Hetty et al (16). Zhou et al suggested a possible mechanism by which increased UPR in the hypoxic environment of the peritoneal cavity may be involved in the pathogenesis of endometriosis (51). In cancer, the induction of apoptosis by targeting ER stress has been investigated as a therapeutic approach (52,53). However, in the context of endometriosis, only a few studies have identified ER stress as a potential therapeutic target. Dienogest and tunicamycin have been shown to suppress endometriosis by increasing ER stress (54,55). Several plant flavonoids, such as apigenin, chrysin, quercetin, and kaempferol, may inhibit endometriosis by promoting ER stress (56-58). We previously suggested that frankincense, commonly combined with myrrh for pain relief, reduces the size and number of endometriotic lesions by activating ER stress (28). The above studies and the results of this paper confirm the potential of the UPR as a good therapeutic target to inhibit endometriosis. furthermore previous studies have shown that myrrh can enhance the activity of cisplatin in human cervical cancer cells, inducing cell death and autophagy (59). This suggests that myrrh may potentiate the therapeutic effects of other treatments. Future research could explore the synergistic effects of myrrh with treatments targeting ER stress or inflammatory pathways. Such studies could significantly expand the therapeutic potential of myrrh and enhance its effectiveness in treating endometriosis and other related diseases.

Myrrh is a resin extracted from C. myrrha that contains a wide variety of natural constituents, including terpenoids and steroids (18,19). The volatile oils in myrrh, containing monoterpenoids and sesquiterpenoids, are often volatilized during hydrothermal extraction (19), resulting in their detection in very small amounts after extraction. Therefore, hydrothermally extracted myrrh may contain high-weight molecules, including diterpenoids, triterpenoids, and steroid-like compounds, as the major constituents. Previous studies have suggested that several steroids, steroid-like flavonoids, and triterpenoids can promote UPR (56-58,60,61). In contrast to Myrrh, which induces ER stress and promotes UPR-mediated apoptosis in endometriosis, Z-Guggulsterone primarily exerts its biological effects through the inhibition of the NF-κB pathway (62). NF-κB is known to play a role in modulating ER stress (63), and its inhibition by Z-Guggulsterone could potentially mitigate ER stress responses. Similarly, oleanolic acid and oleanonic acid have been reported to inhibit NF-κB or reduce ER stress (64-66). This difference in mechanisms suggests that while Myrrh exacerbates ER stress in endometriosis, several components of myrrh may offer a protective role against ER stress through its regulation of NF-κB activity. However, there is currently a lack of studies directly investigating the relationship between myrrh compounds and ER stress. Therefore, further research is needed to determine how the major constituents of myrrh influence ER stress responses. Such investigations could provide valuable insights into the therapeutic potential of myrrh in modulating ER stress-related conditions.

Myrrh has a long history of use in flavors, perfumes, nutraceuticals and as a medicine, and its safety is well documented. In general, no unusual toxic effects have been reported in rodents at doses of 500 mg/kg/day for 12 weeks, and no genotoxicity or carcinogenicity studies have been conducted (19). Several studies have reported myrrh essential oils to be irritating to the skin, respiratory and digestive systems and toxic to goats at concentrations of 1-5 g/kg/day (18). However, this study used hydrothermally extracted myrrh to volatilize the essential oils and used concentrations significantly lower than those toxic to goats. Additionally, histological examination of the liver and kidneys at therapeutic concentrations in mice showed no toxic effects. Therefore, we suggest that myrrh is a relatively safe drug for the treatment of endometriosis. However, further safety studies, including a Good Laboratory Practice-level toxicity experiment, may be required before myrrh can be used in human clinical trials.

In conclusion, here we provide the first experimental evidence of the potential effects of myrrh on endometriosis. Results from in vivo and in vitro models showed that myrrh suppressed the growth of endometriotic cells, thereby reducing the size of endometriotic foci. RNA sequencing and bioinformatics analyses suggested ER stress-associated apoptosis as the mechanism of myrrh's anti-endometriosis action. Taken together, these results suggest that myrrh aqueous extract may be an effective and safe option for the treatment of endometriosis.

Supplementary Material

In silico prediction of endometriosis-related pathways that may represent preliminary targets of myrrh. (A) Potential target genes of myrrh were obtained from the Traditional Chinese Medicine Integrative Database and analyzed with the JEPPETO plugin in Cytoscape. KEGG, (B) Biocarta, and (C) GO_MF enrichment analyses indicate that these genes are enriched in pathways related to apoptosis, mitochondrial dysfunction, proteolytic regulation and stress responses, which are dysregulated in endometriosis and may represent putative targets for myrrh.
Histological analysis of kidney and liver tissues after myrrh treatment in endometriosis-induced mice. H&E staining results of (A) kidney and (B) liver tissue. The mice were treated indicated dose of myrrh (0.7 or 3.5 mg/kg/day) after induction of endometriosis. The microphotographic images of H&E-stained kidney and liver sections were presented (magnification, x100). Con, control.
Effects of myrrh on TP53 expression and p53 protein levels (A) TP53 expression levels were visualized using RNA sequencing data. (B) Analysis of alterations in p53 protein by myrrh. Immunoblot analysis revealed that p53 was detected after 24 h of treatment with each concentration of myrrh. GAPDH was used as a internal control. CON, control.
Possible targets of myrrh were collected from TCMID and HIT database.
KEGG pathway analysis was conducted by Cytoscape with JEPPETO plugin using possible target genes of myrrh.
Biocarta pathway analysis was conducted by Cytoscape with JEPPETO plugin using possible target genes of myrrh.
GO biological pathway analysis was conducted by Cytoscape with JEPPETO plugin using possible target genes of myrrh.
GO molecular function analysis was conducted by Cytoscape with JEPPETO plugin using possible target genes of myrrh.
GO cellular components analysis was conducted by Cytoscape with JEPPETO plugin using possible target genes of myrrh.
Genes related with endometriosis in DisGeNet database.

Acknowledgements

Not applicable.

Funding

Funding: This study was supported by a Biomedical Research Institute Grant (grant no. 20230192) from Pusan National University Hospital and a grant from Kosin University College of Medicine (2023).

Availability of data and materials

The RNA sequencing dataset generated in this study has been deposited in the NCBI Gene Expression Omnibus (GEO) under accession number GSE246172 (https://www.ncbi.nlm.nih.gov/geo/query/acc.cgi?acc=GSE246172). The raw and processed LC-MS datasets are publicly available in the Harvard Dataverse repository at https://dataverse.harvard.edu/dataset.xhtml?persistentId=doi:10.7910/DVN/UUSTOQ. All other data supporting the findings of this study are available from the corresponding authors upon reasonable request.

Authors' contribution

BSK and MC conducted and performed most of the experiments. JHH, JSJ and SJB performed and analyzed animal experiments and tissue staining. YuJ, DR and JJ performed bioinformatic analysis. SBK and YeJ conducted and analyzed the LC-MS data. BSK and IK wrote the draft of the paper. KTH reviewed and revised the paper. IK and KTH conceived and supervised throughout the study. BSK and KTH confirm the authenticity of all the raw data. All authors have read and approved the final manuscript.

Ethics approval and consent to participate

Not applicable.

Patient consent for publication

Not applicable.

Competing interests

The authors declare that they have no competing interests.

References

1 

Parasar P, Ozcan P and Terry KL: Endometriosis: Epidemiology, diagnosis and clinical management. Curr Obstet Gynecol Rep. 6:34–41. 2017.PubMed/NCBI View Article : Google Scholar

2 

Horne AW and Missmer SA: Pathophysiology, diagnosis, and management of endometriosis. BMJ. 379(e070750)2022.PubMed/NCBI View Article : Google Scholar

3 

Koninckx PR, Ussia A, Adamyan L, Wattiez A, Gomel V and Martin DC: Pathogenesis of endometriosis: The genetic/epigenetic theory. Fertil Steril. 111:327–340. 2019.PubMed/NCBI View Article : Google Scholar

4 

Anglesio MS, Papadopoulos N, Ayhan A, Nazeran TM, Noë M, Horlings HM, Lum A, Jones S, Senz J, Seckin T, et al: Cancer-associated mutations in endometriosis without cancer. New Engl J Med. 376:1835–1848. 2017.PubMed/NCBI View Article : Google Scholar

5 

Leap K, Yotova I, Horvath S and Martinez-Agosto JA: Epigenetic age provides insight into tissue origin in endometriosis. Sci Rep. 12(21281)2022.PubMed/NCBI View Article : Google Scholar

6 

Saunders PTK and Horne AW: Endometriosis: Etiology, pathobiology, and therapeutic prospects. Cell. 184:2807–2824. 2021.PubMed/NCBI View Article : Google Scholar

7 

Labbadia J and Morimoto RI: The biology of proteostasis in aging and disease. Annu Rev Biochem. 84:435–464. 2015.PubMed/NCBI View Article : Google Scholar

8 

Sala AJ, Bott LC and Morimoto RI: Shaping proteostasis at the cellular, tissue, and organismal level. J Cell Biol. 216:1231–1241. 2017.PubMed/NCBI View Article : Google Scholar

9 

Bhattarai KR, Riaz TA, Kim HR and Chae HJ: The aftermath of the interplay between the endoplasmic reticulum stress response and redox signaling. Exp Mol Med. 53:151–167. 2021.PubMed/NCBI View Article : Google Scholar

10 

Hetz C, Chevet E and Oakes SA: Proteostasis control by the unfolded protein response. Nat Cell Biol. 17:829–838. 2015.PubMed/NCBI View Article : Google Scholar

11 

Yeo SG, Lee SJ, Lee JW, Oh S and Park DC: Levels of endoplasmic reticulum stress-related mRNA in peritoneal fluid of patients with endometriosis or gynaecological cancer. J Int Med Res. 49(3000605211065376)2021.PubMed/NCBI View Article : Google Scholar

12 

Koga H, Kaushik S and Cuervo AM: Protein homeostasis and aging: The importance of exquisite quality control. Ageing Res Rev. 10:205–215. 2011.PubMed/NCBI View Article : Google Scholar

13 

Sethuram R, Bukowski M, Hernandez F, You Y, Puscheck E, Mor G, Jeyasuria P and Condon JC: Endoplasmic reticulum stress response and the regulation of endometrial interferon-beta production. F S Sci. 4:151–162. 2023.PubMed/NCBI View Article : Google Scholar

14 

Choi J, Jo M, Lee E, Lee DY and Choi D: Involvement of endoplasmic reticulum stress in regulation of endometrial stromal cell invasiveness: Possible role in pathogenesis of endometriosis. Mol Hum Reprod. 25:101–110. 2019.PubMed/NCBI View Article : Google Scholar

15 

Choi JY, Jo MW, Lee EY, Lee DY and Choi DS: Ovarian steroid dependence of endoplasmic reticulum stress involvement in endometrial cell apoptosis during the human endometrial cycle. Reproduction. 155:493–503. 2018.PubMed/NCBI View Article : Google Scholar

16 

Al-Hetty H, Jabbar AD, Eremin VF, Jabbar AM, Jalil AT, Al-Dulimi AG, Gharban HAJ, Khan MUF and Saleh MM: The role of endoplasmic reticulum stress in endometriosis. Cell Stress Chaperones. 28:145–150. 2023.PubMed/NCBI View Article : Google Scholar

17 

The Plant List. 2010. Available at: http://www.theplantlist.org/tpl/record/kew-2733595.

18 

Shen T, Li GH, Wang XN and Lou HX: The genus Commiphora: A review of its traditional uses, phytochemistry and pharmacology. J Ethnopharmacol. 142:319–330. 2012.PubMed/NCBI View Article : Google Scholar

19 

Batiha GE, Wasef L, Teibo JO, Shaheen HM, Zakariya AM, Akinfe OA, Teibo TKA, Al-Kuraishy HM, Al-Garbee AI, Alexiou A and Papadakis M: Commiphora myrrh: A phytochemical and pharmacological update. Naunyn Schmiedebergs Arch Pharmacol. 396:405–420. 2023.PubMed/NCBI View Article : Google Scholar

20 

Suliman RS, Alghamdi SS, Ali R, Aljatli D, Aljammaz NA, Huwaizi S, Suliman R, Kahtani KM, Albadrani GM, Barhoumi T, et al: The role of myrrh metabolites in cancer, inflammation, and wound healing: Prospects for a multi-targeted drug therapy. Pharmaceuticals (Basel). 15(944)2022.PubMed/NCBI View Article : Google Scholar

21 

Sun MX, Hua J, Liu GS, Huang PY, Liu NS and He XP: Myrrh induces the apoptosis and inhibits the proliferation and migration of gastric cancer cells through down-regulating cyclooxygenase-2 expression. Bioscience Rep. 40(BSR20192372)2020.PubMed/NCBI View Article : Google Scholar

22 

Khalil N, Fikry S and Salama O: Bactericidal activity of Myrrh extracts and two dosage forms against standard bacterial strains and multidrug-resistant clinical isolates with GC/MS profiling. Amb Express. 10(21)2020.PubMed/NCBI View Article : Google Scholar

23 

De Leo V, Cagnacci A, Cappelli V, Biasioli A, Leonardi D and Seracchioli R: Role of a natural integrator based on lipoic acid, palmitoiletanolamide and myrrh in the treatment of chronic pelvic pain and endometriosis. Minerva Ginecol. 71:191–195. 2019.PubMed/NCBI View Article : Google Scholar

24 

Alfonso FN: Experience with nutraceutical supplements in the treatment of pelvic pain in gynaecology: Case reports. Drugs Context. 11(2021-10-8)2022.PubMed/NCBI View Article : Google Scholar

25 

Xue RC, Fang Z, Zhang MX, Yi ZH, Wen CP and Shi TL: TCMID: Traditional Chinese medicine integrative database for herb molecular mechanism analysis. Nucleic Acids Res. 41:D1089–D1095. 2013.PubMed/NCBI View Article : Google Scholar

26 

Yan DY, Zheng GH, Wang CC, Chen Z, Mao T, Gao J, Yan Y, Chen X, Ji X, Yu J, et al: HIT 2.0: An enhanced platform for herbal ingredients' targets. Nucleic Acids Res. 50:D1238–D1243. 2022.PubMed/NCBI View Article : Google Scholar

27 

Winterhalter C, Widera P and Krasnogor N: JEPETTO: A Cytoscape plugin for gene set enrichment and topological analysis based on interaction networks. Bioinformatics. 30:1029–1030. 2014.PubMed/NCBI View Article : Google Scholar

28 

Cho MK, Jin JS, Jo Y, Han JH, Shin S, Bae SJ, Ryu D, Joo J, Park JK and Ha KT: Frankincense ameliorates endometriosis via inducing apoptosis and reducing adhesion. Integr Med Res. 12(100947)2023.PubMed/NCBI View Article : Google Scholar

29 

Pinero J, Ramirez-Anguita JM, Sauch-Pitarch J, Ronzano F, Centeno E, Sanz F and Furlong L: The DisGeNET knowledge platform for disease genomics: 2019 update. Nucleic Acids Res. 48:D845–D855. 2020.PubMed/NCBI View Article : Google Scholar

30 

Szklarczyk D, Morris JH, Cook H, Kuhn M, Wyder S, Simonovic M, Santos A, Doncheva NT, Roth A, Bork P, et al: The STRING database in 2017: Quality-controlled protein-protein association networks, made broadly accessible. Nucleic Acids Res. 45:D362–D368. 2017.PubMed/NCBI View Article : Google Scholar

31 

Somigliana E, Vigano P, Rossi G, Carinelli S, Vignali M and Panina-Bordignon P: Endometrial ability to implant in ectopic sites can be prevented by interleukin-12 in a murine model of endometriosis. Human Reprod. 14:2944–2950. 1999.PubMed/NCBI View Article : Google Scholar

32 

Saadh MJ, Haddad M, Dababneh MF, Bayan MF and Al-Jaidi BA: A guide for estimating the maximum safe starting dose and conversion it between animals and humans. Syst Rev Pharm. 11:98–101. 2020.

33 

Kim BY, Lim HS, Kim YJ, Sohn E, Kim YH, Koo I and Jeong SJ: Similarity of therapeutic networks induced by a multi-component herbal remedy, Ukgansan, in neurovascular unit cells. Sci Rep. 10(2658)2020.PubMed/NCBI View Article : Google Scholar

34 

Kim EY, Jin BR, Chung TW, Bae SJ, Park H, Ryu D, Jin L, An HJ and Ha KT: 6-sialyllactose ameliorates dihydrotestosterone-induced benign prostatic hyperplasia through suppressing VEGF-mediated angiogenesis. BMB Rep. 52:560–565. 2019.PubMed/NCBI View Article : Google Scholar

35 

Kim J, Lee H, Jin EJ, Kang BE, Ryu D and Kim G: A Microfluidic device to fabricate one-step cell bead-laden hydrogel struts for tissue engineering. Small. 18(e2106487)2022.PubMed/NCBI View Article : Google Scholar

36 

Li B, Wang S, Duan H, Wang Y and Guo Z: Discovery of gene module acting on ubiquitin-mediated proteolysis pathway by co-expression network analysis for endometriosis. Reprod Biomed Online. 42:429–441. 2021.PubMed/NCBI View Article : Google Scholar

37 

Beliard A, Noel A and Foidart JM: Reduction of apoptosis and proliferation in endometriosis. Fertil Steril. 82:80–85. 2004.PubMed/NCBI View Article : Google Scholar

38 

Kobayashi H, Matsubara S, Yoshimoto C, Shigetomi H and Imanaka S: The role of mitochondrial dynamics in the pathophysiology of endometriosis. J Obstet Gynaecol Res. 49:2783–2791. 2023.PubMed/NCBI View Article : Google Scholar

39 

Assimopoulou A, Zlatanos S and Papageorgiou V: Antioxidant activity of natural resins and bioactive triterpenes in oil substrates. Food Chem. 92:721–727. 2005.

40 

Guo Y, Liu FY, Shen Y, Xu JY, Xie LZ, Li SY, Ding DN, Zhang DQ and Han FJ: Complementary and alternative medicine for dysmenorrhea caused by endometriosis: A review of utilization and mechanism. Evid Based Complement Alternat Med. 2021(6663602)2021.PubMed/NCBI View Article : Google Scholar

41 

Su S, Hua Y, Wang Y, Gu W, Zhou W, Duan JA, Jiang H, Chen T and Tang Y: Evaluation of the anti-inflammatory and analgesic properties of individual and combined extracts from Commiphora myrrha, and Boswellia carterii. J Ethnopharmacol. 139:649–656. 2012.PubMed/NCBI View Article : Google Scholar

42 

Liao Y, Guo C, Wen A, Bai M, Ran Z, Hu J, Wang J, Yang J and Ding Y: Frankincense-Myrrh treatment alleviates neuropathic pain via the inhibition of neuroglia activation mediated by the TLR4/MyD88 pathway and TRPV1 signaling. Phytomedicine. 108(154540)2023.PubMed/NCBI View Article : Google Scholar

43 

Hu D, Wang C, Li F, Su S, Yang N, Yang Y, Zhu C, Shi H, Yu L, Geng X, et al: A combined water extract of frankincense and myrrh alleviates neuropathic pain in mice via modulation of TRPV1. Neural Plast. 2017(3710821)2017.PubMed/NCBI View Article : Google Scholar

44 

Cho MK, Jin L, Han JH, Jin JS, Cheon SY, Shin S, Bae SJ, Park JK and Ha KT: Water-extracted prunella vulgaris alleviates endometriosis by reducing aerobic glycolysis. Front Pharmacol. 13(872810)2022.PubMed/NCBI View Article : Google Scholar

45 

Huang XC, Su SL, Duan JA, Sha X, Zhu KY, Guo J, Yu L, Liu P, Shang E and Qian D: Effects and mechanisms of shaofu-zhuyu decoction and its major bioactive component for cold-stagnation and blood-stasis primary dysmenorrhea rats. J Ethnopharmacol. 186:234–243. 2016.PubMed/NCBI View Article : Google Scholar

46 

Hetz C and Papa FR: The unfolded protein response and cell fate control. Mol Cell. 69:169–181. 2018.PubMed/NCBI View Article : Google Scholar

47 

Wiseman RL, Mesgarzadeh JS and Hendershot LM: Reshaping endoplasmic reticulum quality control through the unfolded protein response. Mol Cell. 82:1477–1491. 2022.PubMed/NCBI View Article : Google Scholar

48 

Hetz C, Zhang K and Kaufman RJ: Mechanisms, regulation and functions of the unfolded protein response. Nat Rev Mol Cell Biol. 21:421–438. 2020.PubMed/NCBI View Article : Google Scholar

49 

Caffrey DR, Zhao J, Song Z, Schaffer ME, Haney SA, Subramanian RR, Seymour AB and Hughes JD: siRNA off-target effects can be reduced at concentrations that match their individual potency. PLoS One. 6(e21503)2011.PubMed/NCBI View Article : Google Scholar

50 

Koller E, Propp S, Murray H, Lima W, Bhat B, Prakash TP, Allerson CR, Swayze EE, Marcusson EG and Dean NM: Competition for RISC binding predicts in vitro potency of siRNA. Nucleic Acids Res. 34:4467–4476. 2006.PubMed/NCBI View Article : Google Scholar

51 

Zhou Y, Jin Y, Wang Y and Wu R: Hypoxia activates the unfolded protein response signaling network: An adaptive mechanism for endometriosis. Front Endocrinol (Lausanne). 13(945578)2022.PubMed/NCBI View Article : Google Scholar

52 

Bonsignore G, Martinotti S and Ranzato E: Endoplasmic reticulum stress and cancer: Could unfolded protein response be a druggable target for cancer therapy? Int J Mol Sci. 24(1566)2023.PubMed/NCBI View Article : Google Scholar

53 

Avril T, Vauleon E and Chevet E: Endoplasmic reticulum stress signaling and chemotherapy resistance in solid cancers. Oncogenesis. 6(e373)2017.PubMed/NCBI View Article : Google Scholar

54 

Choi J, Jo M, Lee E, Lee DY and Choi D: Dienogest regulates apoptosis, proliferation, and invasiveness of endometriotic cyst stromal cells via endoplasmic reticulum stress induction. Mol Hum Reprod. 26:30–39. 2020.PubMed/NCBI View Article : Google Scholar

55 

Hasegawa A, Osuga Y, Hirota Y, Hamasaki K, Kodama A, Harada M, Tajima T, Takemura Y, Hirata T, Yoshino O, et al: Tunicamycin enhances the apoptosis induced by tumor necrosis factor-related apoptosis-inducing ligand in endometriotic stromal cells. Hum Reprod. 24:408–414. 2009.PubMed/NCBI View Article : Google Scholar

56 

Zhang L, Mohankumar K, Martin G, Mariyam F, Park Y, Han SJ and Safe S: Flavonoids quercetin and kaempferol are NR4A1 antagonists and suppress endometriosis in female mice. Endocrinology. 164(bqad133)2023.PubMed/NCBI View Article : Google Scholar

57 

Ryu S, Bazer FW, Lim W and Song G: Chrysin leads to cell death in endometriosis by regulation of endoplasmic reticulum stress and cytosolic calcium level. J Cell Physiol. 234:2480–2490. 2019.PubMed/NCBI View Article : Google Scholar

58 

Park S, Lim W, Bazer FW and Song G: Apigenin induces ROS-dependent apoptosis and ER stress in human endometriosis cells. J Cell Physiol. 233:3055–3065. 2018.PubMed/NCBI View Article : Google Scholar

59 

Ramadan WS, Sait KH and Anfinan NM: Anticancer activity of aqueous myrrh extract alone and in combination with cisplatin in HeLa cells. Trop J Pharm Res. 16:889–896. 2017.

60 

Das I, Png CW, Oancea I, Hasnain SZ, Lourie R, Proctor M, Eri RD, Sheng Y, Crane DI, Florin TH and McGuckin MA: Glucocorticoids alleviate intestinal ER stress by enhancing protein folding and degradation of misfolded proteins. J Exp Med. 210:1201–1216. 2013.PubMed/NCBI View Article : Google Scholar

61 

Beukes N, Levendal RA and Frost CL: Selected terpenoids from medicinal plants modulate endoplasmic reticulum stress in metabolic disorders. J Pharm Pharmacol. 66:1505–1525. 2014.PubMed/NCBI View Article : Google Scholar

62 

Huang C, Wang J, Lu X, Hu W, Wu F, Jiang B, Ling Y, Yang R and Zhang W: Z-guggulsterone negatively controls microglia-mediated neuroinflammation via blocking IkappaB-alpha-NF-κB signals. Neurosci Lett. 619:34–42. 2016.PubMed/NCBI View Article : Google Scholar

63 

Zhu X, Huang L, Gong J, Shi C, Wang Z, Ye B, Xuan A, He X, Long D, Zhu X, et al: NF-κB pathway link with ER stress-induced autophagy and apoptosis in cervical tumor cells. Cell Death Discov. 3(17059)2017.PubMed/NCBI View Article : Google Scholar

64 

Hwang YJ, Song J, Kim HR and Hwang KA: Oleanolic acid regulates NF-κB signaling by suppressing MafK expression in RAW 264.7 cells. BMB Rep. 47:524–529. 2014.PubMed/NCBI View Article : Google Scholar

65 

Lee ES, Kim HM, Kang JS, Lee EY, Yadav D, Kwon MH, Kim YM, Kim HS and Chung CH: Oleanolic acid and N-acetylcysteine ameliorate diabetic nephropathy through reduction of oxidative stress and endoplasmic reticulum stress in a type 2 diabetic rat model. Nephrol Dial Transplant. 31:391–400. 2016.PubMed/NCBI View Article : Google Scholar

66 

Gao H, Liu H, Tang T, Huang X, Wang D, Li Y, Huang P and Peng Y: Oleanonic acid ameliorates pressure overload-induced cardiac hypertrophy in rats: The role of PKCζ-NF-κB pathway. Mol Cell Endocrinol. 470:259–268. 2018.PubMed/NCBI View Article : Google Scholar

Related Articles

  • Abstract
  • View
  • Download
  • Twitter
Copy and paste a formatted citation
Spandidos Publications style
Kim B, Cho M, Han JH, Jin J, Bae S, Jo Y, Ryu D, Joo Y, Kim SB, Joo J, Joo J, et al: <p>Myrrh ameliorates endometriosis by enhancing ER stress‑related apoptotic cell death</p>. Exp Ther Med 31: 85, 2026.
APA
Kim, B., Cho, M., Han, J.H., Jin, J., Bae, S., Jo, Y. ... Ha, K. (2026). <p>Myrrh ameliorates endometriosis by enhancing ER stress‑related apoptotic cell death</p>. Experimental and Therapeutic Medicine, 31, 85. https://doi.org/10.3892/etm.2026.13080
MLA
Kim, B., Cho, M., Han, J. H., Jin, J., Bae, S., Jo, Y., Ryu, D., Joo, Y., Kim, S. B., Joo, J., Kim, I., Ha, K."<p>Myrrh ameliorates endometriosis by enhancing ER stress‑related apoptotic cell death</p>". Experimental and Therapeutic Medicine 31.4 (2026): 85.
Chicago
Kim, B., Cho, M., Han, J. H., Jin, J., Bae, S., Jo, Y., Ryu, D., Joo, Y., Kim, S. B., Joo, J., Kim, I., Ha, K."<p>Myrrh ameliorates endometriosis by enhancing ER stress‑related apoptotic cell death</p>". Experimental and Therapeutic Medicine 31, no. 4 (2026): 85. https://doi.org/10.3892/etm.2026.13080
Copy and paste a formatted citation
x
Spandidos Publications style
Kim B, Cho M, Han JH, Jin J, Bae S, Jo Y, Ryu D, Joo Y, Kim SB, Joo J, Joo J, et al: <p>Myrrh ameliorates endometriosis by enhancing ER stress‑related apoptotic cell death</p>. Exp Ther Med 31: 85, 2026.
APA
Kim, B., Cho, M., Han, J.H., Jin, J., Bae, S., Jo, Y. ... Ha, K. (2026). <p>Myrrh ameliorates endometriosis by enhancing ER stress‑related apoptotic cell death</p>. Experimental and Therapeutic Medicine, 31, 85. https://doi.org/10.3892/etm.2026.13080
MLA
Kim, B., Cho, M., Han, J. H., Jin, J., Bae, S., Jo, Y., Ryu, D., Joo, Y., Kim, S. B., Joo, J., Kim, I., Ha, K."<p>Myrrh ameliorates endometriosis by enhancing ER stress‑related apoptotic cell death</p>". Experimental and Therapeutic Medicine 31.4 (2026): 85.
Chicago
Kim, B., Cho, M., Han, J. H., Jin, J., Bae, S., Jo, Y., Ryu, D., Joo, Y., Kim, S. B., Joo, J., Kim, I., Ha, K."<p>Myrrh ameliorates endometriosis by enhancing ER stress‑related apoptotic cell death</p>". Experimental and Therapeutic Medicine 31, no. 4 (2026): 85. https://doi.org/10.3892/etm.2026.13080
Follow us
  • Twitter
  • LinkedIn
  • Facebook
About
  • Spandidos Publications
  • Careers
  • Cookie Policy
  • Privacy Policy
How can we help?
  • Help
  • Live Chat
  • Contact
  • Email to our Support Team