Spandidos Publications Logo
  • About
    • About Spandidos
    • Aims and Scopes
    • Abstracting and Indexing
    • Editorial Policies
    • Reprints and Permissions
    • Job Opportunities
    • Terms and Conditions
    • Contact
  • Journals
    • All Journals
    • Oncology Letters
      • Oncology Letters
      • Information for Authors
      • Editorial Policies
      • Editorial Board
      • Aims and Scope
      • Abstracting and Indexing
      • Bibliographic Information
      • Archive
    • International Journal of Oncology
      • International Journal of Oncology
      • Information for Authors
      • Editorial Policies
      • Editorial Board
      • Aims and Scope
      • Abstracting and Indexing
      • Bibliographic Information
      • Archive
    • Molecular and Clinical Oncology
      • Molecular and Clinical Oncology
      • Information for Authors
      • Editorial Policies
      • Editorial Board
      • Aims and Scope
      • Abstracting and Indexing
      • Bibliographic Information
      • Archive
    • Experimental and Therapeutic Medicine
      • Experimental and Therapeutic Medicine
      • Information for Authors
      • Editorial Policies
      • Editorial Board
      • Aims and Scope
      • Abstracting and Indexing
      • Bibliographic Information
      • Archive
    • International Journal of Molecular Medicine
      • International Journal of Molecular Medicine
      • Information for Authors
      • Editorial Policies
      • Editorial Board
      • Aims and Scope
      • Abstracting and Indexing
      • Bibliographic Information
      • Archive
    • Biomedical Reports
      • Biomedical Reports
      • Information for Authors
      • Editorial Policies
      • Editorial Board
      • Aims and Scope
      • Abstracting and Indexing
      • Bibliographic Information
      • Archive
    • Oncology Reports
      • Oncology Reports
      • Information for Authors
      • Editorial Policies
      • Editorial Board
      • Aims and Scope
      • Abstracting and Indexing
      • Bibliographic Information
      • Archive
    • Molecular Medicine Reports
      • Molecular Medicine Reports
      • Information for Authors
      • Editorial Policies
      • Editorial Board
      • Aims and Scope
      • Abstracting and Indexing
      • Bibliographic Information
      • Archive
    • World Academy of Sciences Journal
      • World Academy of Sciences Journal
      • Information for Authors
      • Editorial Policies
      • Editorial Board
      • Aims and Scope
      • Abstracting and Indexing
      • Bibliographic Information
      • Archive
    • International Journal of Functional Nutrition
      • International Journal of Functional Nutrition
      • Information for Authors
      • Editorial Policies
      • Editorial Board
      • Aims and Scope
      • Abstracting and Indexing
      • Bibliographic Information
      • Archive
    • International Journal of Epigenetics
      • International Journal of Epigenetics
      • Information for Authors
      • Editorial Policies
      • Editorial Board
      • Aims and Scope
      • Abstracting and Indexing
      • Bibliographic Information
      • Archive
    • Medicine International
      • Medicine International
      • Information for Authors
      • Editorial Policies
      • Editorial Board
      • Aims and Scope
      • Abstracting and Indexing
      • Bibliographic Information
      • Archive
  • Articles
  • Information
    • Information for Authors
    • Information for Reviewers
    • Information for Librarians
    • Information for Advertisers
    • Conferences
  • Language Editing
Spandidos Publications Logo
  • About
    • About Spandidos
    • Aims and Scopes
    • Abstracting and Indexing
    • Editorial Policies
    • Reprints and Permissions
    • Job Opportunities
    • Terms and Conditions
    • Contact
  • Journals
    • All Journals
    • Biomedical Reports
      • Information for Authors
      • Editorial Policies
      • Editorial Board
      • Aims and Scope
      • Abstracting and Indexing
      • Bibliographic Information
      • Archive
    • Experimental and Therapeutic Medicine
      • Information for Authors
      • Editorial Policies
      • Editorial Board
      • Aims and Scope
      • Abstracting and Indexing
      • Bibliographic Information
      • Archive
    • International Journal of Epigenetics
      • Information for Authors
      • Editorial Policies
      • Editorial Board
      • Aims and Scope
      • Abstracting and Indexing
      • Bibliographic Information
      • Archive
    • International Journal of Functional Nutrition
      • Information for Authors
      • Editorial Policies
      • Editorial Board
      • Aims and Scope
      • Abstracting and Indexing
      • Bibliographic Information
      • Archive
    • International Journal of Molecular Medicine
      • Information for Authors
      • Editorial Policies
      • Editorial Board
      • Aims and Scope
      • Abstracting and Indexing
      • Bibliographic Information
      • Archive
    • International Journal of Oncology
      • Information for Authors
      • Editorial Policies
      • Editorial Board
      • Aims and Scope
      • Abstracting and Indexing
      • Bibliographic Information
      • Archive
    • Medicine International
      • Information for Authors
      • Editorial Policies
      • Editorial Board
      • Aims and Scope
      • Abstracting and Indexing
      • Bibliographic Information
      • Archive
    • Molecular and Clinical Oncology
      • Information for Authors
      • Editorial Policies
      • Editorial Board
      • Aims and Scope
      • Abstracting and Indexing
      • Bibliographic Information
      • Archive
    • Molecular Medicine Reports
      • Information for Authors
      • Editorial Policies
      • Editorial Board
      • Aims and Scope
      • Abstracting and Indexing
      • Bibliographic Information
      • Archive
    • Oncology Letters
      • Information for Authors
      • Editorial Policies
      • Editorial Board
      • Aims and Scope
      • Abstracting and Indexing
      • Bibliographic Information
      • Archive
    • Oncology Reports
      • Information for Authors
      • Editorial Policies
      • Editorial Board
      • Aims and Scope
      • Abstracting and Indexing
      • Bibliographic Information
      • Archive
    • World Academy of Sciences Journal
      • Information for Authors
      • Editorial Policies
      • Editorial Board
      • Aims and Scope
      • Abstracting and Indexing
      • Bibliographic Information
      • Archive
  • Articles
  • Information
    • For Authors
    • For Reviewers
    • For Librarians
    • For Advertisers
    • Conferences
  • Language Editing
Login Register Submit
  • This site uses cookies
  • You can change your cookie settings at any time by following the instructions in our Cookie Policy. To find out more, you may read our Privacy Policy.

    I agree
Search articles by DOI, keyword, author or affiliation
Search
Advanced Search
presentation
Experimental and Therapeutic Medicine
Join Editorial Board Propose a Special Issue
Print ISSN: 1792-0981 Online ISSN: 1792-1015
Journal Cover
May-2026 Volume 31 Issue 5

Full Size Image

Sign up for eToc alerts
Recommend to Library

Journals

International Journal of Molecular Medicine

International Journal of Molecular Medicine

International Journal of Molecular Medicine is an international journal devoted to molecular mechanisms of human disease.

International Journal of Oncology

International Journal of Oncology

International Journal of Oncology is an international journal devoted to oncology research and cancer treatment.

Molecular Medicine Reports

Molecular Medicine Reports

Covers molecular medicine topics such as pharmacology, pathology, genetics, neuroscience, infectious diseases, molecular cardiology, and molecular surgery.

Oncology Reports

Oncology Reports

Oncology Reports is an international journal devoted to fundamental and applied research in Oncology.

Experimental and Therapeutic Medicine

Experimental and Therapeutic Medicine

Experimental and Therapeutic Medicine is an international journal devoted to laboratory and clinical medicine.

Oncology Letters

Oncology Letters

Oncology Letters is an international journal devoted to Experimental and Clinical Oncology.

Biomedical Reports

Biomedical Reports

Explores a wide range of biological and medical fields, including pharmacology, genetics, microbiology, neuroscience, and molecular cardiology.

Molecular and Clinical Oncology

Molecular and Clinical Oncology

International journal addressing all aspects of oncology research, from tumorigenesis and oncogenes to chemotherapy and metastasis.

World Academy of Sciences Journal

World Academy of Sciences Journal

Multidisciplinary open-access journal spanning biochemistry, genetics, neuroscience, environmental health, and synthetic biology.

International Journal of Functional Nutrition

International Journal of Functional Nutrition

Open-access journal combining biochemistry, pharmacology, immunology, and genetics to advance health through functional nutrition.

International Journal of Epigenetics

International Journal of Epigenetics

Publishes open-access research on using epigenetics to advance understanding and treatment of human disease.

Medicine International

Medicine International

An International Open Access Journal Devoted to General Medicine.

Journal Cover
May-2026 Volume 31 Issue 5

Full Size Image

Sign up for eToc alerts
Recommend to Library

  • Article
  • Citations
    • Cite This Article
    • Download Citation
    • Create Citation Alert
    • Remove Citation Alert
    • Cited By
  • Similar Articles
    • Related Articles (in Spandidos Publications)
    • Similar Articles (Google Scholar)
    • Similar Articles (PubMed)
  • Download PDF
  • Download XML
  • View XML

  • Supplementary Files
    • Supplementary_Data.pdf
Article Open Access

Long non‑coding RNA KCNQ1OT1 promotes ovarian cancer cell malignant characteristics by targeting the miR‑140‑5p/KLK10 axis

  • Authors:
    • Renjie Duan
    • Zhenyu Tao
    • Shun Tao
    • Aichen Yang
    • Xu Yang
    • Changzheng Li
    • Xiaoxiang Zhu
    • Kexin Zhang
    • Zhuofu Li
    • Shanjun Tao
  • View Affiliations / Copyright

    Affiliations: School of Preclinical Medicine, Wannan Medical College, Wuhu, Anhui 241002, P.R. China, School of Pharmacy, Wannan Medical College, Wuhu, Anhui 241002, P.R. China, School of Laboratory Medicine, Wannan Medical College, Wuhu, Anhui 241002, P.R. China, School of Clinical Medicine, Wannan Medical College, Wuhu, Anhui 241002, P.R. China
    Copyright: © Duan et al. This is an open access article distributed under the terms of Creative Commons Attribution License [CC BY_NC 4.0].
  • Article Number: 134
    |
    Published online on: March 11, 2026
       https://doi.org/10.3892/etm.2026.13129
  • Expand metrics +
Metrics: Total Views: 0 (Spandidos Publications: | PMC Statistics: )
Metrics: Total PDF Downloads: 0 (Spandidos Publications: | PMC Statistics: )
Cited By (CrossRef): 0 citations Loading Articles...

This article is mentioned in:


Abstract

Long non‑coding RNAs (lncRNAs) have emerged as key regulatory molecules involved in driving cancer progression. However, the specific functional roles of numerous lncRNAs in ovarian cancer (OC) remain largely underexplored. The present study aimed to elucidate the role and underlying mechanisms of potassium voltage‑gated channel subfamily Q member 1 opposite strand/antisense transcript 1 (KCNQ1OT1) in OC progression. Bioinformatics prediction using the TargetScan and starBase databases revealed that both KCNQ1OT1 and kallikrein‑related peptidase 10 (KLK10) harbor complementary binding sites for microRNA (miR)‑140‑5p. The direct interaction between miR‑140‑5p and KCNQ1OT1 or KLK10 was experimentally validated using miRNA pull‑down assays. Analysis of GEO datasets (GSE66957 and GSE47841), followed by RT‑qPCR validation in SKOV3 and IOSE80 cells, revealed that KCNQ1OT1 and KLK10 were markedly upregulated, whereas miR‑140‑5p was downregulated in OC compared with that in normal ovarian controls. CCK‑8 and wound‑healing assays demonstrated that silencing KCNQ1OT1 markedly suppressed OC cell proliferation and migration, effects that were reversed by miR‑140‑5p inhibition. Conversely, inhibition of miR‑140‑5p enhanced OC cell proliferation and migration, which were abrogated by KLK10 knockdown. Collectively, these findings identified a previously unrecognized regulatory axis in OC, in which KCNQ1OT1 promotes tumor cell proliferation and migration by modulating the miR‑140‑5p/KLK10 pathway. The present study advances the mechanistic understanding of lncRNA‑mediated oncogenesis and provides preliminary evidence supporting a potential role of KCNQ1OT1 in OC progression.

Introduction

Ovarian cancer (OC) ranks among the most aggressive gynecological malignancies and remains a leading contributor to cancer-related mortality in women worldwide (1). Despite continuous refinements in surgical techniques and the widespread application of platinum-based chemotherapy, clinical outcomes for patients with advanced-stage OC remain suboptimal (2). The elevated mortality rate is largely attributable to the absence of specific early clinical manifestations and effective screening strategies, leading to delayed diagnosis, with many patients presenting with extensive intraperitoneal dissemination and distant metastasis (3). Prognosis declines substantially as the disease progresses, and tumor relapse together with the emergence of chemoresistance further complicates therapeutic management (4). Collectively, these challenges underscore the urgent need for a deeper understanding of the molecular mechanisms driving OC progression and for the identification of reliable biomarkers and potential therapeutic targets.

Long non-coding RNAs (lncRNAs) have been increasingly recognized as key regulators of cellular processes, such as proliferation, apoptosis and epithelial-mesenchymal transition (5,6). lncRNA dysregulation has been implicated in cancer development, including ovarian cancer (OC), whereby a number of lncRNAs act as oncogenic drivers (7,8). Potassium voltage-gated channel subfamily Q member 1 opposite strand/antisense transcript 1 (KCNQ1OT1), located on chromosome 11p15.5, exerts oncogenic effects in a number of malignancies through pathways such as PI3K/AKT, Notch signaling and glycolysis (9,10). KCNQ1OT1 is also upregulated in OC, enhancing proliferation and migration, yet its precise mechanism of action remains unclear (11,12).

MicroRNAs (miRNAs) represent another critical layer of post-transcriptional regulation. miR-140-5p has been widely characterized as a tumor-suppressive miRNA. In OC, miR-140-5p inhibits cell proliferation by targeting platelet-derived growth factor receptor α, while studies in other malignancies indicate that it suppresses invasion and angiogenesis by modulating VEGFA-mediated signaling and Wnt/β-catenin pathways (13-15). Downregulation of miR-140-5p has been observed in tumor tissues and cancer cell lines, and restoration of its expression attenuates malignant phenotypes (16).

Kallikrein-related peptidase 10 (KLK10), a secreted serine protease of the kallikrein family, is aberrantly expressed in several epithelial malignancies, including ovarian and colorectal cancer (17,18). Elevated KLK10 levels have been detected in patient tumor specimens, and dysregulated expression has been associated with tumor progression and clinical outcomes (17). Functional studies further suggest that KLK10 influences tumor cell proliferation and migration; however, its upstream regulatory mechanisms in OC remain unclear (19).

Given the emerging lncRNA-miRNA-mRNA regulatory paradigm and the oncogenic role of KCNQ1OT1, it remains to be determined whether KCNQ1OT1 promotes OC progression through modulation of miR-140-5p and downstream targets such as KLK10. Therefore, the present study aimed to investigate the regulatory interactions among KCNQ1OT1, miR-140-5p and KLK10 and to elucidate their functional relevance in OC.

Materials and methods

Bioinformatics analysis

Gene expression profiles from Gene Expression Omnibus (GEO; https://www.ncbi.nlm.nih.gov/geo/) datasets GSE66957 (57 OC vs. 12 normal samples) and GSE47841(20) (21 OC vs. 9 normal samples) were analyzed using RStudio (version 4.4.1; Posit Software, PBC), and differentially expressed genes were identified with cut-off levels of log2 (fold change) ≥1 and adjusted P<0.05. TargetScan v8.0 (https://www.targetscan.org/vert_80/) was used to predict miR-140-5p binding to KLK10, while starBase v3.0 (https://rnasysu.com/encori/) was used to assess the interaction of miR-140-5p with KCNQ1OT1.

Cell culture

IOSE80 (normal ovarian epithelial) and SKOV3 (OC) cell lines were sourced from Procell Life Science & Technology Co., Ltd. IOSE80 cells were maintained in DMEM (Gibco; Thermo Fisher Scientific, Inc.) and SKOV3 cells in McCoy's 5A medium (Gibco; Thermo Fisher Scientific, Inc.), both supplemented with 10% FBS (HyClone; Cytiva) and 1% penicillin-streptomycin, at 37˚C in a 5% CO2 humidified incubator. All cell lines were authenticated by short tandem repeat profiling and were routinely tested for Mycoplasma contamination using a PCR-based detection kit (cat. no. C0301S; Beyotime Biotechnology). Only Mycoplasma-free cultures were used for subsequent experimentation.

Cell transfection

Logarithmic-phase SKOV3 cells were seeded into 6-well plates at a density of 2x105 cells per well and transfected (30-50% confluence) using the riboFET CP Transfection Kit (Guangzhou RiboBio Co., Ltd.) as per the manufacturer's instructions. Small interfering (si)-KCNQ1OT1, si-KLK10, miR-140-5p mimic/inhibitor and negative controls (si-NC, miR-NC and inhibitor-NC, respectively) were provided by Guangzhou Ribo Co., Ltd. Cells were incubated with transfection complexes at 37˚C in a humidified atmosphere containing 5% CO2 for 24-72 h depending on the subsequent experimental design. Transfection efficiency was verified using reverse transcription-quantitative PCR (RT-qPCR) 36 h after transfection. The final transfected oligonucleotide concentration was 50 nM, with sequences as follows: si-KCNQ1OT1 sense, 5'-GGUAGAAUAGUUCUGUCUU-3' and antisense, 5'-AAGACAGAACUAUUCUACC-3'; si-KLK10 sense, 5'-CUGGAUCAAUAAAGUCAUA-3' and antisense, 5'-UAUGACUUUAUUGAUCCAG-3'; miR-140-5p mimic sense, 5'-CAGUGGUUUUACCCUAUGGUAG-3' and antisense, 5'-CUACCAUAGGGUAAAACCACUG-3'; and miR-140-5p inhibitor, 5'-CUACCAUAGGGUAAAACCACUG-3'. According to the manufacturer's description, miR-140-5p inhibitor is a chemically modified antisense oligonucleotide that primarily mediates functional inhibition by binding to mature miR-140-5p and blocking its interaction with target mRNA. Detailed information regarding miR-140-5p inhibitor is available on the manufacturer's website (https://www.ribobio.com/product-and-service/mirna-function-reagent/mirna-inhibitor/). According to the manufacturer's policy, the exact sequences of si-NC (cat. no. siN0000001-1-5), miR-NC (cat. no. miR1N0000001-1-5) and inhibitor-NC (cat. no. miR2N0000001-1-5) are proprietary and therefore not disclosed. These NCs were designed by Guangzhou RiboBio Co., Ltd. and have no marked homology to any known human transcripts.

Western blot analysis

Proteins from SKOV3 cells were extracted using RIPA buffer (Beyotime Biotechnology) and quantified using a BCA assay. Equal protein amounts (30 µg/lane) were subjected to 10% SDS-PAGE and transferred to PVDF membranes. After blocking with 5% non-fat milk at room temperature for 3 h, membranes were incubated overnight at 4˚C with anti-KLK10 (cat. no. Ab229968; 1:1,000; Abcam) or anti-β-actin (cat. no. AF5003; 1:1,000; Beyotime Biotechnology). An HRP-conjugated goat anti-rabbit IgG secondary antibody (cat. no. A0208; 1:3,000; Beyotime Biotechnology) was then applied for 1 h at room temperature. Protein bands were detected using an ECL kit [Biomiky; Maike Biotechnology (Shanghai) Co., Ltd.] and quantified with ImageJ software (version 1.50; National Institutes of Health).

RNA extraction and RT-qPCR

RNA from the aforementioned cell lines was extracted with TRIzol® (Invitrogen; Thermo Fisher Scientific, Inc.), and 2 µg RNA were reverse-transcribed using M-MLV Reverse Transcriptase (Promega Corporation) according to the manufacturer's instructions. The reaction mixture contained dNTPs (Thermo Fisher Scientific, Inc.) and oligo(dT) primers for mRNA detection. For miRNA analysis, specific stem-loop reverse transcription primers were used. Reverse transcription was performed at 42˚C for 60 min, followed by enzyme inactivation at 70˚C for 15 min. qPCR was performed with the SYBR Green Master Mix (Beijing Labgic Technology Co., Ltd.) on a CFX Connect Real-Time PCR System (Bio-Rad Laboratories, Inc.). Cycling conditions were as follows: 95˚C for 1 min, then 40 cycles of 95˚C for 5 sec and 60˚C for 15 sec. The expression level of miR-140-5p was normalized to U6 and that of KCNQ1OT1 and KLK10 to GAPDH, using the 2-ΔΔCq method (21). The following primers were employed: KCNQ1OT1 forward, 5'-TGCAGAAGACAGGACACTGG-3' and reverse, 5'-CTTTGGTGGGAAAGGACAGA-3'; KLK10 forward, 5'-GAGTGTGAGGTCTTCTACCCTG-3' and reverse, 5'-ATGCCTTGGAGGGTCTCGTCAC-3'; GAPDH forward, 5'-TGCACCACCAACTGCTTAGC-3' and reverse, 5'-GGCATGGACTGTGGTCATGAG-3'; miR-140-5p forward, 5'-AGGCGCCAGTGGTTTTACC-3' and reverse (universal), 5'-CAGTGCAGGGTCCGAGGT-3'; and U6 forward, 5'-CTCGCTTCGGCAGCACA-3' and reverse, 5'-AACGCTTCACGAATTTGCGT-3'.

RNA pull-down assay

The biotin-labeled miR-140-5p (Bio-miR-140-5p) and Bio-NC probes were provided by Guangzhou RiboBio Co., Ltd. The Bio-miR-140-5p probe corresponded to the mature miR-140-5p sequence (sense, 5'-CAGUGGUUUUACCCUAUGGUAG-3' and antisense, 5'-CUACCAUAGGGUAAAACCACUG-3') with a 3'-biotin modification. The Bio-NC probe was designed by the manufacturer and had no marked homology to human transcripts. According to the manufacturer's policy, the specific sequence of Bio-NC is proprietary and therefore not disclosed. SKOV3 cells were transfected with 100 nM Bio-miR-140-5p or Bio-NC using the riboFET CP Transfection Kit (Guangzhou RiboBio Co., Ltd.) at 37˚C in a humidified incubator containing 5% CO2. Cells were incubated with the transfection complexes for 48 h prior to subsequent pull-down analysis. Pull-down assays were performed using a miRNA pull-down kit (cat. no. Bes5108; Guangzhou Bersinbio Co., Ltd.) per the manufacturer's protocol. At 48 h post-transfection, ~1x107 cells per reaction were harvested and lysed using the lysis buffer provided in the kit, supplemented with protease inhibitor, RNase inhibitor and DTT. After centrifugation, 100 µl lysate was reserved as the input control, and the remaining ~1 ml lysate was incubated with pre-blocked streptavidin-coated magnetic beads at 4˚C for 4 h with gentle rotation.

After washing, the beads were resuspended in 100 µl RNA elution buffer provided in the kit and heated at 95˚C for 2 min, and then the supernatant was collected on a magnetic stand. The elution step was repeated once (total, 200 µl). RNA was then purified by phenol:chloroform:isoamyl alcohol extraction (25:24:1) followed by centrifugation at 13,000 x g for 10 min at 4˚C, and the aqueous phase was transferred to a new RNase-free tube. RNA was precipitated with 3 M sodium acetate, glycogen and absolute ethanol at -80˚C for 5-16 h, pelleted by centrifugation at 16,000 x g for 30 min at 4˚C, and washed with 75% ethanol (16,000 x g for 10 min at 4˚C). The RNA pellet was air-dried for 10 min at room temperature and dissolved in RNase-free water for subsequent RT-qPCR analysis of KCNQ1OT1 and KLK10 enrichment.

Proliferation assay

A Cell Counting Kit-8 (CCK-8) assay (Beyotime Biotechnology) was used to assess SKOV3 cell proliferation. At 24 h post-transfection, cells were trypsinized and re-seeded into 96-well plates at a density of 2,000 cells/well, and incubated for 24-72 h before CCK-8 analysis. CCK-8 solution (10 µl) was added at 24, 48 and 72 h, followed by a 2 h incubation at 37˚C. Optical density at 450 nm was then detected with the BioTek Synergy H1 microplate reader (Agilent Technologies, Inc.).

Migration assay

A wound-healing assay was performed to evaluate migration. SKOV3 cells (2x105/well) were seeded into 6-well plates until ~80% confluence was reached, after which a straight scratch was made with a 200-µl pipette tip. Detached cells were removed by PBS washing and cultures were maintained in serum-free McCoy's 5A medium for 24 h at 37˚C. Images were captured at 0 and 24 h (magnification, x100) with an IXplore™ inverted microscope system (EVIDENT). Wound areas were quantified using ImageJ software (version 1.50; National Institutes of Health). Wound closure (%) was calculated using the following formula: Wound closure (%)=[(wound area at 0 h-wound area at 24 h)/wound area at 0 h] x100.

Statistical analysis

Data are presented as the mean ± SD from at least three independent experiments. Statistical analyses were performed using SPSS software (version 18.0; SPSS, Inc.). Data normality was assessed using the Shapiro-Wilk test prior to statistical analysis. Comparisons between two groups were assessed using unpaired Student's t-test, while differences among multiple groups were evaluated using one-way ANOVA followed by Tukey's post hoc test. P<0.05 was considered to indicate a statistically significant difference.

Results

Upregulation of KCNQ1OT1 and KLK10 with concomitant downregulation of miR-140-5p is observed in OC

To explore the transcriptional alterations of KCNQ1OT1, miR-140-5p and KLK10 in OC and to preliminarily verify their relevance in patient samples, two GEO datasets, GSE66957 and GSE47841, were first analyzed. These datasets were selected based on their complementary profiling characteristics: GSE66957 provided mRNA and lncRNA expression data that include both KCNQ1OT1 and KLK10, enabling evaluation of their transcript levels in OC tissues, whereas GSE47841 contained non-coding RNA profiling data, making it suitable for assessing miR-140-5p expression. Principal component analysis of the GSE66957 and GSE47841 datasets demonstrated clear separation between OC and control samples (Fig. 1A and C). Differential expression analysis further identified KCNQ1OT1, KLK10 and miR-140-5p as significantly dysregulated genes, as shown in the corresponding volcano plots (Fig. 1B and D). Consistently, expression profiling revealed marked upregulation of KCNQ1OT1 and KLK10 in OC samples from the GSE66957 dataset, whereas miR-140-5p was significantly downregulated in the GSE47841 dataset compared with the control group (Fig. 1E-G).

Expression of target genes in OC
datasets and cell lines. Principal component analysis plots showing
expression patterns in the (A) GSE66957 and (C) GSE47841 datasets.
Volcano plots illustrating differentially expressed genes in the
(B) GSE66957 and (D) GSE47841 datasets. Differential expression of
(E) KCNQ1OT1 (GSE66957), (F) KLK10 (GSE66957) and (G) miR-140-5p
(GSE47841). (H) Relative expression levels of KCNQ1OT1, KLK10 and
miR-140-5p in SKOV3 OC cells and IOSE80 normal ovarian epithelial
cells. *P<0.05 and **P<0.01. OC,
ovarian cancer; KCNQ1OT1, potassium voltage-gated channel subfamily
Q member 1 opposite strand/antisense transcript 1; KLK10,
kallikrein-related peptidase 10; miR, microRNA; Dim, dimension; FC,
fold change.

Figure 1

Expression of target genes in OC datasets and cell lines. Principal component analysis plots showing expression patterns in the (A) GSE66957 and (C) GSE47841 datasets. Volcano plots illustrating differentially expressed genes in the (B) GSE66957 and (D) GSE47841 datasets. Differential expression of (E) KCNQ1OT1 (GSE66957), (F) KLK10 (GSE66957) and (G) miR-140-5p (GSE47841). (H) Relative expression levels of KCNQ1OT1, KLK10 and miR-140-5p in SKOV3 OC cells and IOSE80 normal ovarian epithelial cells. *P<0.05 and **P<0.01. OC, ovarian cancer; KCNQ1OT1, potassium voltage-gated channel subfamily Q member 1 opposite strand/antisense transcript 1; KLK10, kallikrein-related peptidase 10; miR, microRNA; Dim, dimension; FC, fold change.

The expression levels of KCNQ1OT1, KLK10 and miR-140-5p were examined using RT-qPCR in IOSE80 and SKOV3 cells. Consistent with the aforementioned in silico predictions, the expression levels of KCNQ1OT1 and KLK10 were significantly elevated, while those of miR-140-5p were significantly reduced in SKOV3 cells compared with those in IOSE80 cells (Fig. 1H), suggesting the involvement of these genes in OC progression.

miR-140-5p directly binds to KCNQ1OT1 lncRNA and KLK10 mRNA

The starBase and TargetScan databases were used to predict the potential binding of miR-140-5p to KCNQ1OT1 and KLK10, respectively. Complementary sequences were found between miR-140-5p and KCNQ1OT1 lncRNA and between miR-140-5p and the 3'-untranslated region of KLK10 mRNA (Fig. 2A and B). A miRNA pull-down assay further determined that both KCNQ1OT1 lncRNA and KLK10 mRNA were enriched after pull-down with the miR-140-5p probe in SKOV3 cells. RT-qPCR was performed to quantify the enriched RNA levels and subsequent calculation of pull-down/input ratios suggested a direct binding of miR-140-5p to KCNQ1OT1 and KLK10 (Fig. 2C). These results suggest that miR-140-5p, KCNQ1OT1 and KLK10 may functionally interact to promote OC progression.

Validation of the binding
interactions between miR-140-5p, KCNQ1OT1 and KLK10. Predicted
binding sites of (A) KCNQ1OT1 with miR-140-5p and (B) miR-140-5p
with KLK10. (C) Enrichment of KCNQ1OT1 and KLK10 in pull-down
assays with Bio-miR-140-5p or Bio-NC. **P<0.01.
KCNQ1OT1, potassium voltage-gated channel subfamily Q member 1
opposite strand/antisense transcript 1; KLK10, kallikrein-related
peptidase 10; miRNA/miR, microRNA; NC, negative control; Bio,
biotin.

Figure 2

Validation of the binding interactions between miR-140-5p, KCNQ1OT1 and KLK10. Predicted binding sites of (A) KCNQ1OT1 with miR-140-5p and (B) miR-140-5p with KLK10. (C) Enrichment of KCNQ1OT1 and KLK10 in pull-down assays with Bio-miR-140-5p or Bio-NC. **P<0.01. KCNQ1OT1, potassium voltage-gated channel subfamily Q member 1 opposite strand/antisense transcript 1; KLK10, kallikrein-related peptidase 10; miRNA/miR, microRNA; NC, negative control; Bio, biotin.

miR-140-5p suppresses OC cell proliferation and migration by regulating KLK10

The association between miR-140-5p and KLK10 was examined by transfecting SKOV3 cells with miR-140-5p mimic, miR-140-5p inhibitor and/or si-KLK10, and the transfection efficiency of each molecule was verified via RT-qPCR compared with the corresponding NC (Fig. S1A-C). As miR-140-5p inhibitor primarily blocks miR-140-5p activity rather than altering its expression level, its inhibitory efficiency was demonstrated by RT-qPCR analysis of the downstream target gene KLK10, which exhibited a significant increase upon miR-140-5p inhibition (Fig. S1B). Transfection with miR-140-5p mimic resulted in a significant decrease in KLK10 expression at both the mRNA and protein levels compared with that in the control group (Fig. 3A and B). Furthermore, transfection with either miR-140-5p mimic or si-KLK10 significantly reduced SKOV3 cell proliferation and migration (Fig. 3C, E and F). Conversely, miR-140-5p inhibition promoted proliferation and migration of SKOV3 cells, whereas co-transfection with si-KLK10 reversed these effects (Fig. 3D-F). Overall, these data suggest that miR-140-5p inhibits SKOV3 OC cell proliferation and migration by targeting KLK10.

Roles of miR-140-5p and KLK10 in OC
cell proliferation and migration. Transfection with miR-140-5p
mimic suppressed KLK10 expression at both (A) mRNA and (B) protein
levels in OC cells. (C) Both miR-140-5p mimic and si-KLK10 reduced
cell proliferation. (D) Knockdown of KLK10 counteracted the
proliferative effect induced by miR-140-5p inhibitor. (E)
Wound-healing assay and (F) quantification showing that miR-140-5p
mimic or si-KLK10 inhibited cell migration, while KLK10 silencing
reversed the promigratory effect of miR-140-5p inhibitor. Scale
bar, 200 µm. *P<0.05 and **P<0.01. miR,
microRNA; OC, ovarian cancer; si, small interfering; KLK10,
kallikrein-related peptidase 10; NC, negative control; in,
inhibitor; OD, optical density.

Figure 3

Roles of miR-140-5p and KLK10 in OC cell proliferation and migration. Transfection with miR-140-5p mimic suppressed KLK10 expression at both (A) mRNA and (B) protein levels in OC cells. (C) Both miR-140-5p mimic and si-KLK10 reduced cell proliferation. (D) Knockdown of KLK10 counteracted the proliferative effect induced by miR-140-5p inhibitor. (E) Wound-healing assay and (F) quantification showing that miR-140-5p mimic or si-KLK10 inhibited cell migration, while KLK10 silencing reversed the promigratory effect of miR-140-5p inhibitor. Scale bar, 200 µm. *P<0.05 and **P<0.01. miR, microRNA; OC, ovarian cancer; si, small interfering; KLK10, kallikrein-related peptidase 10; NC, negative control; in, inhibitor; OD, optical density.

KCNQ1OT1 silencing inhibits proliferation and migration of OC cells through miR-140-5p regulation

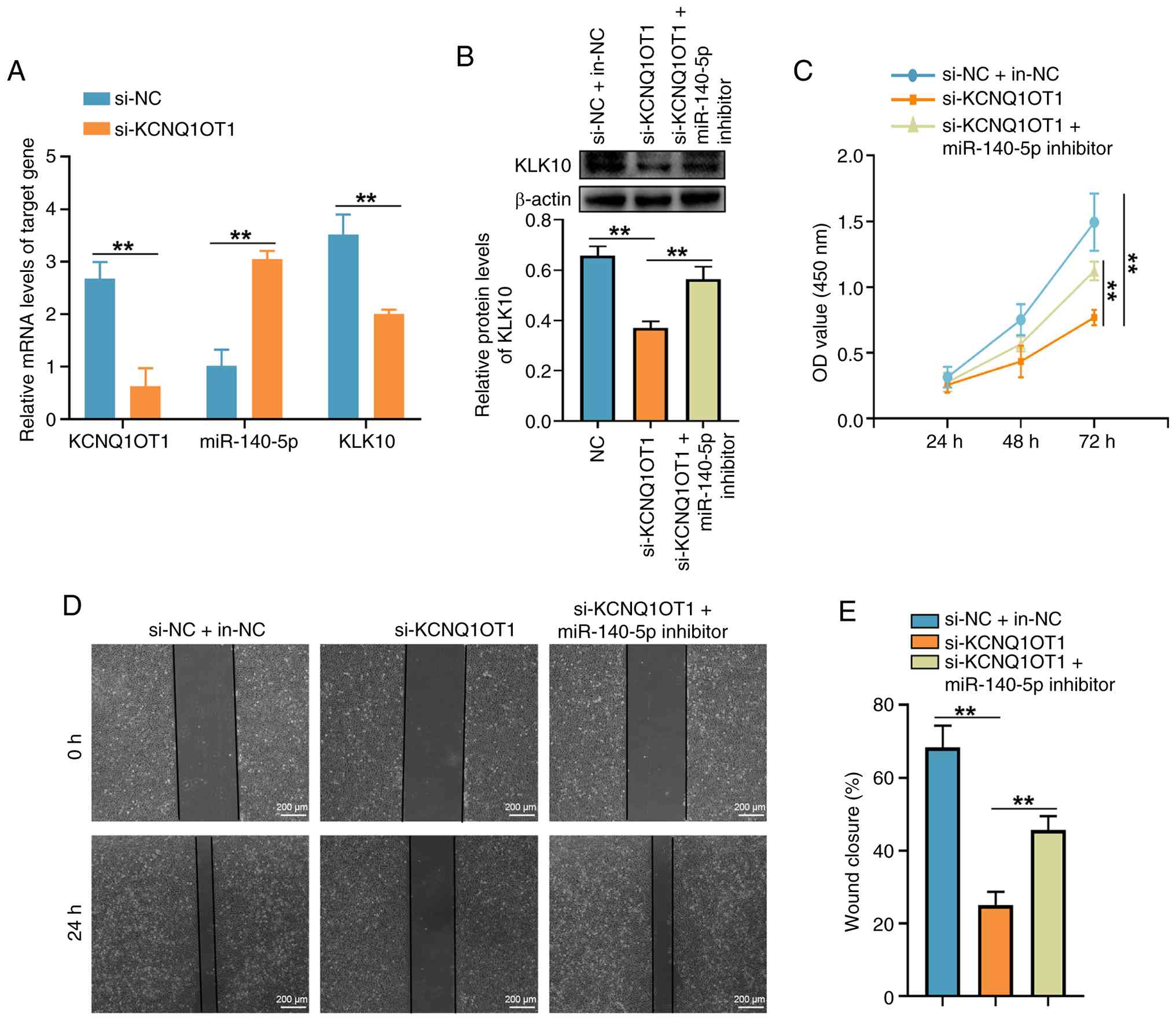
To assess the involvement of KCNQ1OT1 in OC, siRNA-mediated silencing was performed in SKOV3 cells. Knockdown of KCNQ1OT1 led to a significant increase in miR-140-5p expression levels but a significant decrease in KLK10 mRNA levels (Fig. 4A). Similarly, KLK10 protein levels were reduced following KCNQ1OT1 depletion, yet this effect was reversed by co-transfection with miR-140-5p inhibitor (Fig. 4B). Functionally, KCNQ1OT1 silencing suppressed proliferation and migration of SKOV3 cells, whereas inhibition of miR-140-5p counteracted these effects (Fig. 4C-E). Together, these observations underscore the role of KCNQ1OT1 in promoting OC progression by suppressing miR-140-5p.

KCNQ1OT1 knockdown inhibits OC cell
proliferation and migration by upregulating miR-140-5p. (A)
Transfection with si-KCNQ1OT1 elevated miR-140-5p expression levels
while reducing KLK10 mRNA levels in OC cells. (B) si-KCNQ1OT1
decreased KLK10 protein expression and this effect was
significantly reversed by co-transfection with miR-140-5p
inhibitor. (C) si-KCNQ1OT1 suppressed cell proliferation, whereas
co-transfection with miR-140-5p inhibitor ameliorated this effect.
(D) Wound-healing assay and (E) quantification showing that
si-KCNQ1OT1 inhibited cell migration with co-transfection with
miR-140-5p inhibitor counteracting this effect. Scale bar, 200 µm.
**P<0.01. miR, microRNA; OC, ovarian cancer; si,
small interfering; KCNQ1OT1, potassium voltage-gated channel
subfamily Q member 1 opposite strand/antisense transcript 1; KLK10,
kallikrein-related peptidase 10; NC, negative control; in,
inhibitor; OD, optical density.

Figure 4

KCNQ1OT1 knockdown inhibits OC cell proliferation and migration by upregulating miR-140-5p. (A) Transfection with si-KCNQ1OT1 elevated miR-140-5p expression levels while reducing KLK10 mRNA levels in OC cells. (B) si-KCNQ1OT1 decreased KLK10 protein expression and this effect was significantly reversed by co-transfection with miR-140-5p inhibitor. (C) si-KCNQ1OT1 suppressed cell proliferation, whereas co-transfection with miR-140-5p inhibitor ameliorated this effect. (D) Wound-healing assay and (E) quantification showing that si-KCNQ1OT1 inhibited cell migration with co-transfection with miR-140-5p inhibitor counteracting this effect. Scale bar, 200 µm. **P<0.01. miR, microRNA; OC, ovarian cancer; si, small interfering; KCNQ1OT1, potassium voltage-gated channel subfamily Q member 1 opposite strand/antisense transcript 1; KLK10, kallikrein-related peptidase 10; NC, negative control; in, inhibitor; OD, optical density.

Discussion

OC is one of the most harmful gynecological malignancies, characterized by complex etiology and poor prognosis, with contributions from inherited susceptibility (e.g., BRCA1/2 alterations), marked histological and molecular heterogeneity, and a tumor microenvironment that facilitates early intraperitoneal dissemination and treatment resistance (22-25). Owing to non-specific clinical manifestations, such as abdominal bloating, pelvic or abdominal pain, early satiety and urinary urgency or frequency, together with the lack of reliable early diagnostic biomarkers, OC is frequently diagnosed at advanced stages, where the 5-year survival rate remains as low as ~30% (26-28). Standard treatments typically involve cytoreductive surgery combined with chemotherapy, yet therapeutic efficacy is often hindered by chemoresistance, immune evasion, metastasis and recurrence (29,30). Thus, unraveling the molecular events that govern OC progression is important in improving early diagnosis and therapeutic strategies.

lncRNAs have emerged as important regulators of tumor biology, influencing proliferation, migration, invasion and apoptosis through diverse mechanisms, including acting as competing endogenous RNAs to sponge microRNAs, modulating transcriptional activity, interacting with epigenetic modifiers, and regulating key oncogenic signaling pathways such as PI3K/AKT, Wnt/β-catenin and Notch (31-34). Among them, KCNQ1OT1 has been reported to be upregulated in hepatocellular, colorectal, gastric and breast cancer, as well as non-small cell lung cancer and OC (11,34). Consistent with prior evidence, the present study revealed KCNQ1OT1 to be upregulated in OC cells, while silencing KCNQ1OT1 significantly reduced cell proliferation and migration, indicative of its oncogenic function.

A number of studies have previously investigated the role of KCNQ1OT1 in OC and reported its oncogenic functions through distinct molecular mechanisms. For example, He et al (10) demonstrated that KCNQ1OT1 promotes OC metastasis by increasing the methylation level of the EIF2B5 promoter, thereby suppressing EIF2B5 transcription and reducing its expression, highlighting an epigenetic regulatory mechanism. In another study, Chen et al (11) reported that KCNQ1OT1 accelerates OC progression through the miR-125b-5p/CD147 axis, supporting a competing endogenous RNA-mediated mode of action. Although these studies consistently indicated that KCNQ1OT1 enhances malignant phenotypes in OC such as proliferation and migration, the downstream targets and regulatory pathways proposed differ among studies, underscoring the complex and multifaceted role of KCNQ1OT1 in OC progression.

In comparison with these previously reported mechanisms, the present study identified a distinct KCNQ1OT1/miR-140-5p/KLK10 regulatory axis. While the pro-tumorigenic effects of KCNQ1OT1 observed in the present study are consistent with previous reports, the involvement of miR-140-5p and KLK10 expands the mechanistic landscape of KCNQ1OT1 in OC and suggests that this lncRNA may exert its oncogenic functions in a context-dependent manner, influenced by factors such as tissue-specific gene expression patterns, availability of interacting microRNAs, epigenetic status and the molecular subtype of the tumor.

As key regulators of gene expression, miRNAs function either as oncogenes or tumor suppressors (35,36). miR-140-5p has been reported as a tumor suppressor in OC and non-small cell lung cancer, where it modulates cell proliferation, invasion and migration (13,37). The present findings demonstrated that KCNQ1OT1 directly interacted with miR-140-5p and suppressed its expression. In addition, inhibition of miR-140-5p negated the inhibitory effects of KCNQ1OT1 knockdown on OC cell proliferation and migration, establishing miR-140-5p as a pivotal downstream target of KCNQ1OT1. Although silencing KCNQ1OT1 significantly elevated miR-140-5p levels, the precise regulatory mechanism remains unclear. Previous evidence has indicated that a number of lncRNAs can induce miRNA decay through target-directed miRNA degradation (TDMD), driven by highly complementary lncRNA-miRNA pairing (38,39). Due to the complementarity between KCNQ1OT1 and miR-140-5p, KCNQ1OT1 may potentially modulate miR-140-5p through a TDMD-like mechanism. Further experiments assessing miRNA stability or argonaute RNA-induced silencing complex catalytic component 2-dependent decay are needed to further investigate this possibility.

KLK10 is an additional cancer-associated molecule with reported involvement in tumor growth, invasion and apoptosis in ovarian and colorectal cancer (17,18). In the present study, miR-140-5p was demonstrated to directly bind to KLK10 and downregulate its expression. Thus, KLK10 may serve as a functional downstream target of the KCNQ1OT1/miR-140-5p pathway, whose dysregulation may promote OC development.

In conclusion, the present findings showed that KCNQ1OT1 drives OC cell proliferation and migration through the miR-140-5p/KLK10 axis. This regulatory pathway may serve as a promising target for future diagnostic and therapeutic interventions. However, the present study was limited by the absence of patient tissue samples and the lack of in vivo experiments. Future investigations using clinical specimens and animal models are therefore required to further validate these findings and to clarify the clinical relevance of the KCNQ1OT1/miR-140-5p/KLK10 axis in OC.

Supplementary Material

Validation of oligonucleotide transfection efficiency using reverse transcription-quantitative PCR. (A) miR-140-5p expression levels in OC cells transfected with miR-140-5p mimic. (B) miR-140-5p and KLK10 expression levels in OC cells transfected with miR-140-5p inhibitor. (C) KLK10 expression levels in OC cells transfected with si-KLK10. **P<0.01. ns, not significant; miR, microRNA; OC, ovarian cancer; si, small interfering; KLK10, kallikrein-related peptidase 10; NC, negative control; in, inhibitor.

Acknowledgements

Not applicable.

Funding

Funding: The present study was supported by The Key Scientific Research Foundation of Wannan Medical College (grant nos. WK2024ZZD03 and WK2024ZZD09), The Student Research Funding Project of Wannan Medical College (grant no. WK2024XS07) and The National College Student Innovation Training Program (grant no. 202210368022).

Availability of data and materials

The data generated in the present study may be requested from the corresponding author.

Authors' contributions

ShaT, ZT and RD conceived and designed the present study. RD, ZT, ShuT, AY, XY, CL, XZ, KZ and ZL performed the experiments and collected the data. ShaT wrote the manuscript. RD and ZT performed the statistical analysis. ShaT and RD confirm the authenticity of all the raw data. All authors read and approved the final manuscript.

Ethics approval and consent to participate

Not applicable.

Patient consent for publication

Not applicable.

Competing interests

The authors declare that they have no competing interests.

References

1 

Hu Z, Cai M, Zhang Y, Tao L and Guo R: miR-29c-3p inhibits autophagy and cisplatin resistance in ovarian cancer by regulating FOXP1/ATG14 pathway. Cell Cycle. 19:193–206. 2020.PubMed/NCBI View Article : Google Scholar

2 

Xiong T, Wang Y, Zhang Y, Yua J, Zhu C and Jiang W: lncRNA AC005224.4/miR-140-3p/SNAI2 regulating axis facilitates the invasion and metastasis of ovarian cancer through epithelial-mesenchymal transition. Chin Med J (Engl). 136:1098–1110. 2023.PubMed/NCBI View Article : Google Scholar

3 

Li F, Zhao C, Diao Y, Wang Z, Peng J, Yang N, Qiu C, Kong B and Li Y: MEX3A promotes the malignant progression of ovarian cancer by regulating intron retention in TIMELESS. Cell Death Dis. 13(553)2022.PubMed/NCBI View Article : Google Scholar

4 

Gaba F, Blyuss O, Chandrasekaran D, Bizzarri N, Refky B, Barton D, Ind T, Nobbenhuis M, Butler J, Heath O, et al: Prognosis following surgery for recurrent ovarian cancer and diagnostic criteria predictive of cytoreduction success: A Systematic review and meta-analysis. Diagnostics (Basel). 13(3484)2023.PubMed/NCBI View Article : Google Scholar

5 

Cheng JT, Wang L, Wang H, Tang FR, Cai WQ, Sethi G, Xin HW and Ma Z: Insights into biological role of LncRNAs in epithelial-mesenchymal transition. Cells. 8(1178)2019.PubMed/NCBI View Article : Google Scholar

6 

Kuang D, Zhang X, Hua S, Dong W and Li W: Long non-coding RNA TUG1 regulates ovarian cancer proliferation and metastasis via affecting epithelial-mesenchymal transition. Exp Mol Pathol. 101:267–273. 2016.PubMed/NCBI View Article : Google Scholar

7 

Salamini-Montemurri M, Lamas-Maceiras M, Lorenzo-Catoira L, Vizoso-Vázquez Á, Barreiro-Alonso A, Rodríguez-Belmonte E, Quindós-Varela M and Cerdán ME: Identification of lncRNAs deregulated in epithelial ovarian cancer based on a gene expression profiling meta-analysis. Int J Mol Sci. 24(10798)2023.PubMed/NCBI View Article : Google Scholar

8 

Zhu Y, Zhao Y, Dong S, Liu L, Tai L and Xu Y: Systematic identification of dysregulated lncRNAs associated with platinum-based chemotherapy response across 11 cancer types. Genomics. 112:1214–1222. 2020.PubMed/NCBI View Article : Google Scholar

9 

Zheng ZH, You HY, Feng YJ and Zhang ZT: LncRNA KCNQ1OT1 is a key factor in the reversal effect of curcumin on cisplatin resistance in the colorectal cancer cells. Mol Cell Biochem. 476:2575–2585. 2021.PubMed/NCBI View Article : Google Scholar

10 

He SL, Chen YL, Chen QH, Tian Q and Yi SJ: LncRNA KCNQ1OT1 promotes the metastasis of ovarian cancer by increasing the methylation of EIF2B5 promoter. Mol Med. 28(112)2022.PubMed/NCBI View Article : Google Scholar

11 

Chen P, Sun LS, Shen HM and QU B: LncRNA KCNQ1OT1 accelerates ovarian cancer progression via miR-125b-5p/CD147 axis. Pathol Res Pract. 239(154135)2022.PubMed/NCBI View Article : Google Scholar

12 

Liu Y, Wang Y, Yao D and Cui D: LncSOX4 serves an oncogenic role in the tumorigenesis of epithelial ovarian cancer by promoting cell proliferation and inhibiting apoptosis. Mol Med Rep. 17:8282–8288. 2018.PubMed/NCBI View Article : Google Scholar

13 

Lan H, Chen W, He G and Yang S: miR-140-5p inhibits ovarian cancer growth partially by repression of PDGFRA. Biomed Pharmacother. 75:117–122. 2015.PubMed/NCBI View Article : Google Scholar

14 

Lu Y, Qin T, Li J, Wang L, Zhang Q, Jiang Z and Mao J: MicroRNA-140-5p inhibits invasion and angiogenesis through targeting VEGF-A in breast cancer. Cancer Gene Ther. 24:386–392. 2017.PubMed/NCBI View Article : Google Scholar

15 

Cha Y, He Y, Ouyang K, Xiong H, Li J and Yuan X: MicroRNA-140-5p suppresses cell proliferation and invasion in gastric cancer by targeting WNT1 in the WNT/β-catenin signaling pathway. Oncol Lett. 16:6369–6376. 2018.PubMed/NCBI View Article : Google Scholar

16 

Wu Y, Li J, Chen S and Yu Z: The effects of miR-140-5p on the biological characteristics of ovarian cancer cells through the Wnt signaling pathway. Adv Clin Exp Med. 29:777–784. 2020.PubMed/NCBI View Article : Google Scholar

17 

Batra J, Tan OL, O'Mara T, Zammit R, Nagle CM, Clements JA, Kedda MA and Spurdle AB: Kallikrein-related peptidase 10 (KLK10) expression and single nucleotide polymorphisms in ovarian cancer survival. Int J Gynecol Cancer. 20:529–236. 2010.PubMed/NCBI View Article : Google Scholar

18 

Alexopoulou DK, Papadopoulos IN and Scorilas A: Clinical significance of kallikrein-related peptidase (KLK10) mRNA expression in colorectal cancer. Clin Biochem. 46:1453–1461. 2013.PubMed/NCBI View Article : Google Scholar

19 

Kato K, Noda T, Kobayashi S, Sasaki K, Iwagami Y, Yamada D, Tomimaru Y, Takahashi H, Uemura M, Asaoka T, et al: KLK10 derived from tumor endothelial cells accelerates colon cancer cell proliferation and hematogenous liver metastasis formation. Cancer Sci. 115:1520–1535. 2024.PubMed/NCBI View Article : Google Scholar

20 

Vilming Elgaaen B, Olstad OK, Haug KB, Brusletto B, Sandvik L, Staff AC, Gautvik KM and Davidson B: Global miRNA expression analysis of serous and clear cell ovarian carcinomas identifies differentially expressed miRNAs including miR-200c-3p as a prognostic marker. BMC Cancer. 14(80)2014.PubMed/NCBI View Article : Google Scholar

21 

Livak KJ and Schmittgen TD: Analysis of relative gene expression data using real-time quantitative PCR and the 2(-Delta Delta C(T)) method. Methods. 25:402–408. 2001.PubMed/NCBI View Article : Google Scholar

22 

Rakina M, Kazakova A, Villert A, Kolomiets L and Larionova I: Spheroid formation and peritoneal metastasis in ovarian cancer: The role of stromal and immune components. Int J Mol Sci. 23(6215)2022.PubMed/NCBI View Article : Google Scholar

23 

Chang L, Ni J, Zhu Y, Pang B, Graham P, Zhang H and Li Y: Liquid biopsy in ovarian cancer: Recent advances in circulating extracellular vesicle detection for early diagnosis and monitoring progression. Theranostics. 9:4130–4140. 2019.PubMed/NCBI View Article : Google Scholar

24 

Cheng Z, Chen Y and Huang H: Identification and validation of a novel prognostic signature based on ferroptosis-related genes in ovarian cancer. Vaccines (Basel). 11(205)2023.PubMed/NCBI View Article : Google Scholar

25 

Xu X, Zhuang X, Yu H, Li P, Li X, Lin H, Teoh JP, Chen Y, Yang Y, Cheng Y, et al: FSH induces EMT in ovarian cancer via ALKBH5-regulated Snail m6A demethylation. Theranostics. 14:2151–2166. 2024.PubMed/NCBI View Article : Google Scholar

26 

Ojasalu K, Lieber S, Sokol AM, Nist A, Stiewe T, Bullwinkel I, Finkernagel F, Reinartz S, Müller-Brüsselbach S, Grosse R, et al: The lysophosphatidic acid-regulated signal transduction network in ovarian cancer cells and its role in actomyosin dynamics, cell migration and entosis. Theranostics. 13:1921–1948. 2023.PubMed/NCBI View Article : Google Scholar

27 

Žilovič D, Vaicekauskaitė I, Čiurlienė R, Sabaliauskaitė R and Jarmalaitė S: Uterine cavity lavage mutation analysis in lithuanian ovarian cancer patients. Cancers (Basel). 15(868)2023.PubMed/NCBI View Article : Google Scholar

28 

Fan W, Xiong R, Zhou Z, Zhang C, Han Y, Shi T, Qiu J and Zhang R: ZFP57 promotes ovarian cancer progression by transcriptionally regulating BRCA1 and managing G1 checkpoint. J Cancer. 14:2039–2050. 2023.PubMed/NCBI View Article : Google Scholar

29 

Zhang Y and Pei L: Machine learning constructs a T cell-related signature for predicting prognosis and drug sensitivity in ovarian cancer. Aging (Albany NY). 16:3332–3349. 2024.PubMed/NCBI View Article : Google Scholar

30 

Chudecka-Głaz A, Strojna A, Michalczyk K, Wieder-Huszla S, Safranow K, Skwirczyńska E and Jurczak A: Evaluation of He4 Use in the diagnosis of ovarian cancer: First and second recurrence, and an analysis of HE4 concentration during second- and third-line chemotherapy. Diagnostics (Basel). 13(452)2023.PubMed/NCBI View Article : Google Scholar

31 

Luo M, Lei R, Zhao Q, Shen Y, He Z and Xu J: LINC00662 promotes melanoma progression by competitively binding miR-107 and activating the β-catenin signaling pathway. Int J Med Sci. 21:265–276. 2024.PubMed/NCBI View Article : Google Scholar

32 

Yang YY, Deng YX, Yao XT, Luo HH, He WG, Cao XL, Chen RC, He BC, Jiang HT and Wang J: lncRNA MEG3 promotes PDK4/GSK-3β/β-catenin axis in MEFs by targeting miR-532-5p. Oxid Med Cell Longev. 2023(3563663)2023.PubMed/NCBI View Article : Google Scholar

33 

Zeng Z, Wang J, Xu F, Hu P, Hu Y, Zhuo W, Chen D, Han S, Wang F, Zhao Y, et al: The m6A modification-mediated positive feedback between glycolytic lncRNA SLC2A1-DT and c-Myc promotes tumorigenesis of hepatocellular carcinoma. Int J Biol Sci. 20:1744–1762. 2024.PubMed/NCBI View Article : Google Scholar

34 

Zhan K, Pan H, Zhou Z, Tang W, Ye Z, Huang S and Luo L: Biological role of long non-coding RNA KCNQ1OT1 in cancer progression. Biomed Pharmacother. 169(115876)2023.PubMed/NCBI View Article : Google Scholar

35 

Yang S, Luo J, Zhang L, Feng L, He Y, Gao X, Xie S, Gao M, Luo D, Chang K and Chen M: A smart nano-theranostic platform based on dual-microRNAs guided self-feedback tetrahedral entropy-driven DNA circuit. Adv Sci (Weinh). 10(e2301814)2023.PubMed/NCBI View Article : Google Scholar

36 

Ye Q, Raese R, Luo D, Cao S, Wan YW, Qian Y and Guo NL: MicroRNA, mRNA, and proteomics biomarkers and therapeutic targets for improving lung cancer treatment outcomes. Cancers (Basel). 15(2294)2023.PubMed/NCBI View Article : Google Scholar

37 

Yang P, Xiong J, Zuo L, Liu K and Zhang H: miR-140-5p regulates cell migration and invasion of non-small cell lung cancer cells through targeting VEGFA. Mol Med Rep. 18:2866–2872. 2018.PubMed/NCBI View Article : Google Scholar

38 

Ameres SL, Horwich MD, Hung JH, Xu J, Ghildiyal M, Weng Z and Zamore PD: Target RNA-directed trimming and tailing of small silencing RNAs. Science. 328:1534–1539. 2010.PubMed/NCBI View Article : Google Scholar

39 

de la Mata M, Gaidatzis D, Vitanescu M, Stadler MB, Wentzel C, Scheiffele P, Filipowicz W and Großhans H: Potent degradation of neuronal miRNAs induced by highly complementary targets. EMBO Rep. 16:500–511. 2015.PubMed/NCBI View Article : Google Scholar

Related Articles

  • Abstract
  • View
  • Download
  • Twitter
Copy and paste a formatted citation
Spandidos Publications style
Duan R, Tao Z, Tao S, Yang A, Yang X, Li C, Zhu X, Zhang K, Li Z, Tao S, Tao S, et al: Long non‑coding RNA KCNQ1OT1 promotes ovarian cancer cell malignant characteristics by targeting the miR‑140‑5p/KLK10 axis. Exp Ther Med 31: 134, 2026.
APA
Duan, R., Tao, Z., Tao, S., Yang, A., Yang, X., Li, C. ... Tao, S. (2026). Long non‑coding RNA KCNQ1OT1 promotes ovarian cancer cell malignant characteristics by targeting the miR‑140‑5p/KLK10 axis. Experimental and Therapeutic Medicine, 31, 134. https://doi.org/10.3892/etm.2026.13129
MLA
Duan, R., Tao, Z., Tao, S., Yang, A., Yang, X., Li, C., Zhu, X., Zhang, K., Li, Z., Tao, S."Long non‑coding RNA KCNQ1OT1 promotes ovarian cancer cell malignant characteristics by targeting the miR‑140‑5p/KLK10 axis". Experimental and Therapeutic Medicine 31.5 (2026): 134.
Chicago
Duan, R., Tao, Z., Tao, S., Yang, A., Yang, X., Li, C., Zhu, X., Zhang, K., Li, Z., Tao, S."Long non‑coding RNA KCNQ1OT1 promotes ovarian cancer cell malignant characteristics by targeting the miR‑140‑5p/KLK10 axis". Experimental and Therapeutic Medicine 31, no. 5 (2026): 134. https://doi.org/10.3892/etm.2026.13129
Copy and paste a formatted citation
x
Spandidos Publications style
Duan R, Tao Z, Tao S, Yang A, Yang X, Li C, Zhu X, Zhang K, Li Z, Tao S, Tao S, et al: Long non‑coding RNA KCNQ1OT1 promotes ovarian cancer cell malignant characteristics by targeting the miR‑140‑5p/KLK10 axis. Exp Ther Med 31: 134, 2026.
APA
Duan, R., Tao, Z., Tao, S., Yang, A., Yang, X., Li, C. ... Tao, S. (2026). Long non‑coding RNA KCNQ1OT1 promotes ovarian cancer cell malignant characteristics by targeting the miR‑140‑5p/KLK10 axis. Experimental and Therapeutic Medicine, 31, 134. https://doi.org/10.3892/etm.2026.13129
MLA
Duan, R., Tao, Z., Tao, S., Yang, A., Yang, X., Li, C., Zhu, X., Zhang, K., Li, Z., Tao, S."Long non‑coding RNA KCNQ1OT1 promotes ovarian cancer cell malignant characteristics by targeting the miR‑140‑5p/KLK10 axis". Experimental and Therapeutic Medicine 31.5 (2026): 134.
Chicago
Duan, R., Tao, Z., Tao, S., Yang, A., Yang, X., Li, C., Zhu, X., Zhang, K., Li, Z., Tao, S."Long non‑coding RNA KCNQ1OT1 promotes ovarian cancer cell malignant characteristics by targeting the miR‑140‑5p/KLK10 axis". Experimental and Therapeutic Medicine 31, no. 5 (2026): 134. https://doi.org/10.3892/etm.2026.13129
Follow us
  • Twitter
  • LinkedIn
  • Facebook
About
  • Spandidos Publications
  • Careers
  • Cookie Policy
  • Privacy Policy
How can we help?
  • Help
  • Live Chat
  • Contact
  • Email to our Support Team