Spandidos Publications Logo
  • About
    • About Spandidos
    • Aims and Scopes
    • Abstracting and Indexing
    • Editorial Policies
    • Reprints and Permissions
    • Job Opportunities
    • Terms and Conditions
    • Contact
  • Journals
    • All Journals
    • Oncology Letters
      • Oncology Letters
      • Information for Authors
      • Editorial Policies
      • Editorial Board
      • Aims and Scope
      • Abstracting and Indexing
      • Bibliographic Information
      • Archive
    • International Journal of Oncology
      • International Journal of Oncology
      • Information for Authors
      • Editorial Policies
      • Editorial Board
      • Aims and Scope
      • Abstracting and Indexing
      • Bibliographic Information
      • Archive
    • Molecular and Clinical Oncology
      • Molecular and Clinical Oncology
      • Information for Authors
      • Editorial Policies
      • Editorial Board
      • Aims and Scope
      • Abstracting and Indexing
      • Bibliographic Information
      • Archive
    • Experimental and Therapeutic Medicine
      • Experimental and Therapeutic Medicine
      • Information for Authors
      • Editorial Policies
      • Editorial Board
      • Aims and Scope
      • Abstracting and Indexing
      • Bibliographic Information
      • Archive
    • International Journal of Molecular Medicine
      • International Journal of Molecular Medicine
      • Information for Authors
      • Editorial Policies
      • Editorial Board
      • Aims and Scope
      • Abstracting and Indexing
      • Bibliographic Information
      • Archive
    • Biomedical Reports
      • Biomedical Reports
      • Information for Authors
      • Editorial Policies
      • Editorial Board
      • Aims and Scope
      • Abstracting and Indexing
      • Bibliographic Information
      • Archive
    • Oncology Reports
      • Oncology Reports
      • Information for Authors
      • Editorial Policies
      • Editorial Board
      • Aims and Scope
      • Abstracting and Indexing
      • Bibliographic Information
      • Archive
    • Molecular Medicine Reports
      • Molecular Medicine Reports
      • Information for Authors
      • Editorial Policies
      • Editorial Board
      • Aims and Scope
      • Abstracting and Indexing
      • Bibliographic Information
      • Archive
    • World Academy of Sciences Journal
      • World Academy of Sciences Journal
      • Information for Authors
      • Editorial Policies
      • Editorial Board
      • Aims and Scope
      • Abstracting and Indexing
      • Bibliographic Information
      • Archive
    • International Journal of Functional Nutrition
      • International Journal of Functional Nutrition
      • Information for Authors
      • Editorial Policies
      • Editorial Board
      • Aims and Scope
      • Abstracting and Indexing
      • Bibliographic Information
      • Archive
    • International Journal of Epigenetics
      • International Journal of Epigenetics
      • Information for Authors
      • Editorial Policies
      • Editorial Board
      • Aims and Scope
      • Abstracting and Indexing
      • Bibliographic Information
      • Archive
    • Medicine International
      • Medicine International
      • Information for Authors
      • Editorial Policies
      • Editorial Board
      • Aims and Scope
      • Abstracting and Indexing
      • Bibliographic Information
      • Archive
  • Articles
  • Information
    • Information for Authors
    • Information for Reviewers
    • Information for Librarians
    • Information for Advertisers
    • Conferences
  • Language Editing
Spandidos Publications Logo
  • About
    • About Spandidos
    • Aims and Scopes
    • Abstracting and Indexing
    • Editorial Policies
    • Reprints and Permissions
    • Job Opportunities
    • Terms and Conditions
    • Contact
  • Journals
    • All Journals
    • Biomedical Reports
      • Information for Authors
      • Editorial Policies
      • Editorial Board
      • Aims and Scope
      • Abstracting and Indexing
      • Bibliographic Information
      • Archive
    • Experimental and Therapeutic Medicine
      • Information for Authors
      • Editorial Policies
      • Editorial Board
      • Aims and Scope
      • Abstracting and Indexing
      • Bibliographic Information
      • Archive
    • International Journal of Epigenetics
      • Information for Authors
      • Editorial Policies
      • Editorial Board
      • Aims and Scope
      • Abstracting and Indexing
      • Bibliographic Information
      • Archive
    • International Journal of Functional Nutrition
      • Information for Authors
      • Editorial Policies
      • Editorial Board
      • Aims and Scope
      • Abstracting and Indexing
      • Bibliographic Information
      • Archive
    • International Journal of Molecular Medicine
      • Information for Authors
      • Editorial Policies
      • Editorial Board
      • Aims and Scope
      • Abstracting and Indexing
      • Bibliographic Information
      • Archive
    • International Journal of Oncology
      • Information for Authors
      • Editorial Policies
      • Editorial Board
      • Aims and Scope
      • Abstracting and Indexing
      • Bibliographic Information
      • Archive
    • Medicine International
      • Information for Authors
      • Editorial Policies
      • Editorial Board
      • Aims and Scope
      • Abstracting and Indexing
      • Bibliographic Information
      • Archive
    • Molecular and Clinical Oncology
      • Information for Authors
      • Editorial Policies
      • Editorial Board
      • Aims and Scope
      • Abstracting and Indexing
      • Bibliographic Information
      • Archive
    • Molecular Medicine Reports
      • Information for Authors
      • Editorial Policies
      • Editorial Board
      • Aims and Scope
      • Abstracting and Indexing
      • Bibliographic Information
      • Archive
    • Oncology Letters
      • Information for Authors
      • Editorial Policies
      • Editorial Board
      • Aims and Scope
      • Abstracting and Indexing
      • Bibliographic Information
      • Archive
    • Oncology Reports
      • Information for Authors
      • Editorial Policies
      • Editorial Board
      • Aims and Scope
      • Abstracting and Indexing
      • Bibliographic Information
      • Archive
    • World Academy of Sciences Journal
      • Information for Authors
      • Editorial Policies
      • Editorial Board
      • Aims and Scope
      • Abstracting and Indexing
      • Bibliographic Information
      • Archive
  • Articles
  • Information
    • For Authors
    • For Reviewers
    • For Librarians
    • For Advertisers
    • Conferences
  • Language Editing
Login Register Submit
  • This site uses cookies
  • You can change your cookie settings at any time by following the instructions in our Cookie Policy. To find out more, you may read our Privacy Policy.

    I agree
Search articles by DOI, keyword, author or affiliation
Search
Advanced Search
presentation
Experimental and Therapeutic Medicine
Join Editorial Board Propose a Special Issue
Print ISSN: 1792-0981 Online ISSN: 1792-1015
Journal Cover
May-2026 Volume 31 Issue 5

Full Size Image

Sign up for eToc alerts
Recommend to Library

Journals

International Journal of Molecular Medicine

International Journal of Molecular Medicine

International Journal of Molecular Medicine is an international journal devoted to molecular mechanisms of human disease.

International Journal of Oncology

International Journal of Oncology

International Journal of Oncology is an international journal devoted to oncology research and cancer treatment.

Molecular Medicine Reports

Molecular Medicine Reports

Covers molecular medicine topics such as pharmacology, pathology, genetics, neuroscience, infectious diseases, molecular cardiology, and molecular surgery.

Oncology Reports

Oncology Reports

Oncology Reports is an international journal devoted to fundamental and applied research in Oncology.

Experimental and Therapeutic Medicine

Experimental and Therapeutic Medicine

Experimental and Therapeutic Medicine is an international journal devoted to laboratory and clinical medicine.

Oncology Letters

Oncology Letters

Oncology Letters is an international journal devoted to Experimental and Clinical Oncology.

Biomedical Reports

Biomedical Reports

Explores a wide range of biological and medical fields, including pharmacology, genetics, microbiology, neuroscience, and molecular cardiology.

Molecular and Clinical Oncology

Molecular and Clinical Oncology

International journal addressing all aspects of oncology research, from tumorigenesis and oncogenes to chemotherapy and metastasis.

World Academy of Sciences Journal

World Academy of Sciences Journal

Multidisciplinary open-access journal spanning biochemistry, genetics, neuroscience, environmental health, and synthetic biology.

International Journal of Functional Nutrition

International Journal of Functional Nutrition

Open-access journal combining biochemistry, pharmacology, immunology, and genetics to advance health through functional nutrition.

International Journal of Epigenetics

International Journal of Epigenetics

Publishes open-access research on using epigenetics to advance understanding and treatment of human disease.

Medicine International

Medicine International

An International Open Access Journal Devoted to General Medicine.

Journal Cover
May-2026 Volume 31 Issue 5

Full Size Image

Sign up for eToc alerts
Recommend to Library

  • Article
  • Citations
    • Cite This Article
    • Download Citation
    • Create Citation Alert
    • Remove Citation Alert
    • Cited By
  • Similar Articles
    • Related Articles (in Spandidos Publications)
    • Similar Articles (Google Scholar)
    • Similar Articles (PubMed)
  • Download PDF
  • Download XML
  • View XML
Review Open Access

Advances in new ultrasound technologies in targeted prostate biopsy (Review)

  • Authors:
    • Tingting Jin
    • Liying Wang
    • Shusen Zheng
  • View Affiliations / Copyright

    Affiliations: Department of Ultrasound, Shaoxing Second Hospital, Shaoxing, Zhejiang 312000, P.R. China, Key Laboratory of Combined Multi-Organ Transplantation, Ministry of Public Health, Zhejiang University, Hangzhou, Zhejiang 310003, P.R. China
    Copyright: © Jin et al. This is an open access article distributed under the terms of Creative Commons Attribution License.
  • Article Number: 140
    |
    Published online on: March 19, 2026
       https://doi.org/10.3892/etm.2026.13136
  • Expand metrics +
Metrics: Total Views: 0 (Spandidos Publications: | PMC Statistics: )
Metrics: Total PDF Downloads: 0 (Spandidos Publications: | PMC Statistics: )
Cited By (CrossRef): 0 citations Loading Articles...

This article is mentioned in:


Abstract

Transrectal ultrasound-guided systematic biopsy is the standard method for diagnosing prostate cancer (PCa). As the inherent randomness of systematic biopsy results in a relatively high rate of missed diagnoses, targeted biopsy techniques guided by advanced ultrasound technologies, such as micro-ultrasound, contrast-enhanced ultrasound, ultrasound elastography and resonance-ultrasound fusion imaging, can markedly enhance the detection of clinically significant PCa and represent promising applications in prostate biopsy. The present review summarizes targeted prostate biopsy guided by new ultrasound technologies.

1. Introduction

Prostate cancer (PCa) is the second most common cancer among men worldwide (1-3). The latest estimated data from the International Agency for Research on Cancer as of April 2025 (from the GLOBOCAN 2022 database) clearly predicts that the number of cases will double by 2040(1). Early-stage PCa typically presents no obvious clinical symptoms, leading numerous patients to seek medical attention only when the disease has progressed to a middle or advanced stage. Thus, early detection of PCa is key in effective treatment and improved patient prognosis. Clinical screening for PCa primarily involves digital rectal examination, prostate-specific antigen (PSA) testing and imaging studies. Prostate biopsy remains the most established method for diagnosing PCa. Current guidelines from The European Association of Urology, The National Comprehensive Cancer Network and The American Urological Association (4-7) all designate prostate biopsy as the ‘gold standard’ for diagnosing this cancer subtype. When conducted under standardized procedures, prostate biopsy is considered a safe diagnostic approach. Prior to biopsy, multi-modal imaging assessment is recommended (8).

The prostate imaging reporting and data system (PI-RADS) (9) serves as a standardized scoring system for evaluating prostate MRI results. The decision to proceed with a biopsy should be based on the PI-RADS score in conjunction with the individual circumstances of the patient and other examination findings, such as the tumor marker PSA test result (10). The PI-RADS score ranges from 1-5, with higher scores indicating a greater likelihood of PCa. A score of 3 typically indicates moderate suspicion and does not definitively rule out malignant lesions. The necessity for a biopsy should be determined based on a comprehensive assessment of the clinical symptoms of the patient (such as frequent urination and difficulty urinating), serum PSA levels, age, family history and other factors. If PSA levels are elevated or symptoms are severe, a biopsy may be recommended for pathological diagnosis. In cases where the initial biopsy result is benign but there are signs of disease progression, a repeat biopsy may be warranted. Conversely, if the patient is in poor health, close observation and regular follow-up may be preferred. When the PI-RADS score is ≥4, the risk of PCa markedly increases, making biopsy strongly advisable for a definitive diagnosis. The combined biopsy strategy-utilizing both systematic and targeted biopsy-has become a mainstream approach (11).

Studies have indicated that this combined method can notably enhance the detection rate of clinically significant PCa (csPCa), achieving rates as high as 68%, while also reducing the likelihood of missed diagnoses (10,12-14). As a result, improving the accuracy of biopsy equipment to elevate the positive detection rate and facilitate early PCa diagnosis has become a priority in the field. While transrectal ultrasound (TRUS)-guided prostate biopsy remains a traditional method, new imaging technologies have emerged, though they often face challenges such as insufficient detection accuracy and low positive biopsy rates. Recently, the introduction of prostate biopsy robots has further advanced the field. By integrating imaging, image fusion and artificial intelligence, these technologies simplify the biopsy process, enhance feasibility and improve the accuracy of outcomes. Previously published literature (15-17) has discussed a number of possible ultrasound technologies for prostate biopsy. The present review aimed to summarize the latest advancements in new ultrasound technologies for targeted prostate biopsy and to compare new technologies, whilst including contradictory findings and cost-benefit analyses.

2. Micro-ultrasound (MUS)-guided targeted prostate biopsy

MUS is a novel technology that provides high resolution images, notably improving the visualization of tissue details. Operating at a frequency of 29 MHz, MUS achieves a spatial resolution of 70 µm, which is comparable to the size of prostate ducts. This represents a 300% increase in spatial resolution compared with the traditional ultrasound (18). The high resolution of the MUS system allows for detailed visualization of the catheter anatomy and cellular density, thereby enhancing the understanding of prostate anatomy. Preliminary research has demonstrated that MUS exhibits higher sensitivity in detecting PCa, establishing itself as a promising diagnostic imaging technique for the disease. For example, a study was conducted involving 67 patients who underwent prostate biopsy with the ExactVu™ 29 MHz MUS system, revealing detection rates of 56.7% for real-time MUS-guided biopsy compared with 44.8% for traditional biopsy (19). A meta-analysis by Dariane et al (20) further determined that MUS-guided biopsy outperformed systematic biopsy in detecting csPCa while identifying a number of non-csPCA cases. Therefore, MUS represents a viable biopsy method. Future prospects for the novel 29-MHz high-resolution MUS include the development of a scoring system, known as prostate risk identification-MUS, which aims to enhance precision and accuracy in a PCa setting (19,21). This scoring system assesses the severity based on the observed structural damage, echo characteristics and boundary morphology of the glands under high-frequency (29 MHz) MUS, ranging from 1 point (very low risk) to 5 points (very high risk); it is a standardized 5-point Likert scale specifically designed for MUS. This system could assist urologists in achieving accurate and reproducible results for PCa detection, comparable to those obtained using MRI-based PI-RADS scoring.

3. Contrast-enhanced ultrasound (CEUS)-guided targeted prostate biopsy

CEUS involves the injection of microbubbles of contrast agent into the peripheral veins of patients to observe the filling of the prostate with the contrast agent, which reflects the perfusion of prostate microvessels. Targeted biopsy of the prostate guided by CEUS can enhance the detection rate of PCa (22). A commonly used ultrasound contrast agent in clinical practice is SonoVue (Bracco), also known as Sonofo Micro-Sulfur Hexafluoride Bubbles. With a diameter of ~2.5 µm, it is similar in size to red blood cells in the blood. After being injected through the median vein in the elbow, it can freely pass through the blood and reach the target organ or tissue. SonoVue is currently the most widely used ultrasound contrast microbubble system and is a pure blood pool contrast agent that does not penetrate the extravascular space. This characteristic allows it to more accurately reflect the morphological features and blood perfusion of tumors. Qi et al (23) found that contrast-enhanced TRUS was markedly more accurate compared with traditional grayscale imaging in measuring the size of prostate tumors, with a mean underestimation of ~3.9 mm for grayscale imaging compared with 0.6 mm for contrast-enhanced transrectal ultrasonography. In addition, Wang et al (24) discovered that molecular imaging of in situ PCa using nano-bubble ultrasound contrast agents targeting membrane PSA demonstrated notable advantages in diagnosing PCa, such as reduced radiation, lower costs and reduced patient waiting time. Additional studies have indicated that CEUS not only increases the detection rate of PCa but also aids in the grading and staging of the disease (25-28). However, the accuracy of the examination can vary based on the experience of the physician, the obesity level of the patient and the shape of the prostate.

4. Ultrasound elastography-guided targeted prostate biopsy

Ultrasound elastography is an innovative ultrasonic diagnostic technology that measures changes in the amplitude of echo signals before and after tissue compression, allowing for the assessment of tissue hardness. This technique effectively differentiates between diseased and normal tissue based on the varying elastic coefficients of different tissues (29). A notable advantage of ultrasound elastography is its ability to detect lesions through changes in tissue hardness, thereby improving the detection rate of lesions compared with traditional 2D gray-scale ultrasound imaging-guided puncture biopsy. Its application in the medical field has been gradually integrated (30). PCa tumor cells proliferate rapidly and are invasive, resulting in a higher number of cancer cells and a harder texture in the lesion area compared with the surrounding normal tissue. Notably, changes in tissue hardness occur earlier compared with alterations in anatomical structure (31) and ultrasound elastography can identify the hardness of internal prostate tissues, thereby revealing lesions. In a prospective study conducted by Brock et al (32), 231 patients with suspected PCa were randomly assigned to either a transrectal real-time elastography-guided biopsy group or a transrectal gray-scale ultrasound-guided biopsy group. The findings indicated a significantly higher cancer detection rate (P=0.007) in patients undergoing biopsy with real-time elastography (40.5%) compared with the gray-scale group (23.8%). Sensitivity and specificity for detecting PCa across 1,386 prostate sectors were 53.5 and 70.5% for real-time elastography, compared with 11.7 and 93.7% for gray-scale ultrasound, respectively. This demonstrated a significant improvement in the accuracy of PCa detection under the guidance of real-time elastography compared with traditional gray-scale ultrasound.

Currently, the main applications of prostate ultrasound elastography include strain elastography (SE) and shear wave elastography (SWE), both of which can guide targeted prostate biopsies. SE involves manually applying pressure to the tissue with a probe. Due to differences in hardness, the tissue undergoes varying deformations, which are visualized in different colors on the imaging, with harder tissue appearing blue and softer tissue appearing red (33). Although SE results cannot be quantitatively analyzed, semi-quantitative information can be obtained by measuring the strain rate between the region of interest and the surrounding normal tissue. SE can perform real-time imaging in any area within the penetration range and targeted biopsies guided by SE, when combined with systematic biopsies, can markedly enhance the detection rate of PCa. Salomon et al (34) found detection rates of 39.1 and 29.0% for systematic and SE-targeted biopsies, respectively, with a combined detection rate of 46.2%. Furthermore, a study by Boehm et al (35) demonstrated that real-time elastography-targeted biopsy achieved a higher overall Gleason assignment accuracy (68.3 vs. 56.7%; P=0.008) compared with systematic biopsy alone. However, the main drawbacks of SE include the need for manual pressurization, poor repeatability and a high dependence on the skill and experience of the operator (36).

By contrast, SWE measures the propagation speed of shear waves within tissues to calculate the Young's modulus value, providing a real-time quantitative graph of the elastic properties of soft tissues. In SWE imaging, harder tissues appear red, while softer tissues appear blue. SWE offers a number of advantages, as it does not require manual pressurization, allows for quantitative measurements, provides objective values, has high repeatability and is less dependent on the experience of the operator (37). A meta-analysis by Anbarasan et al (38) indicated that SWE exhibited high sensitivity (77%) and specificity (84%) in detecting csPCa. Fu et al (39) conducted SWE on three sections of the prostate, namely the level of the base, mid-gland and apex of the prostate peripheral zone, along with suspected lesions identified by 2D ultrasound in a study exploring peripheral PCa. The results revealed that with a critical threshold of 42 kPa, SWE demonstrated high sensitivity, specificity, positive predictive value, negative predictive value and accuracy in differentiating between benign and malignant lesions. Furthermore, as the Gleason score and prognosis grade increased, there was a trend toward a higher Young's modulus values in PCa lesions. Therefore, in addition to identifying PCa lesions, SWE holds marked potential for reducing unnecessary biopsies and guiding the acquisition of more valuable tissue during puncture, as well as predicting the pathological score and prognosis of cancer foci.

5. Multiple parameter MRI-TRUS cognitive fusion-guided targeted prostate biopsy

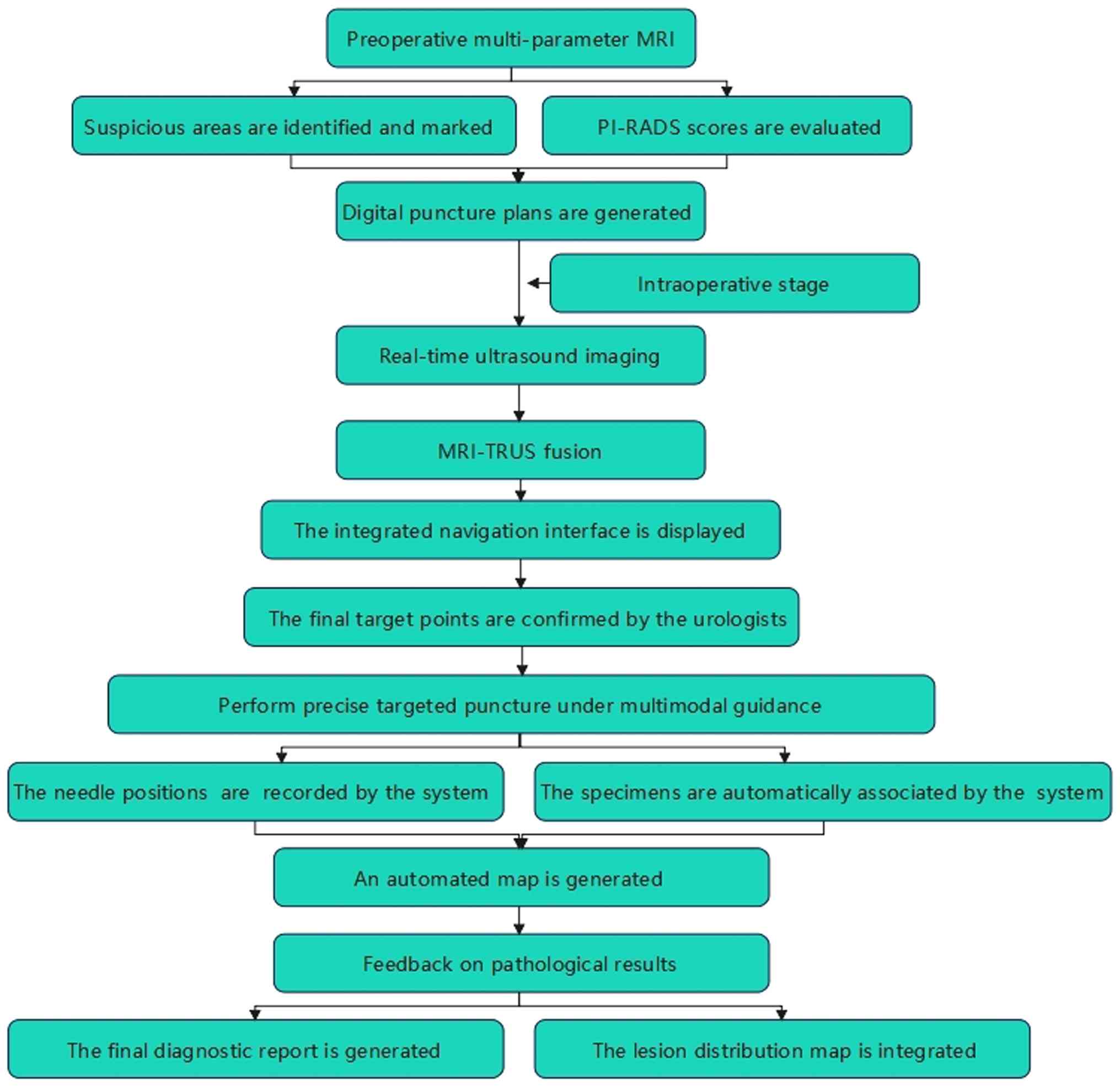
MRI-TRUS cognitive fusion image-guided biopsy involves integrating a number of MRI scans prior to the procedure with real-time TRUS examination images captured during the biopsy. The target lesion is identified using the MRI images and the biopsy is performed under the guidance of TRUS images (40). This technique requires the physician performing the biopsy to possess strong film interpretation skills. Its advantages include real-time visibility of the lesion during the procedure, accurate targeting for the biopsy and elimination of the need to scan numerous MRI sequences (Fig. 1). Additionally, random systematic biopsies of the prostate can be conducted simultaneously under the guidance of TRUS (41). A study by Drăgoescu et al (42) regarding MRI cognitive fusion-targeted perineal prostate biopsy indicated that this approach outperformed systematic biopsy in detecting overall PCa in larger patient populations and was particularly effective in identifying csPCa. This improvement helped one-fifth of patients avoid missing necessary treatment for PCa. Kuliš et al (43) compared cognitive fusion-targeted biopsy and systematic prostate biopsy in patients with repeated negative systematic biopsies but ongoing clinical suspicion of PCa. The findings revealed that cognitive targeted prostate biopsy based on numerous MRI scans was superior in diagnosing patients, particularly those with persistently elevated PSA levels.

Visual workflow of MRI-TRUS fusion
guided targeted prostate biopsy. MRI-TRUS, MRI-transrectal
ultrasound; PI-RADS, prostate imaging reporting and data
system.

Figure 1

Visual workflow of MRI-TRUS fusion guided targeted prostate biopsy. MRI-TRUS, MRI-transrectal ultrasound; PI-RADS, prostate imaging reporting and data system.

However, this technique relies heavily on the experience of the puncture operator, which introduces a degree of subjectivity. The biopsy results may exhibit marked uncertainty when performed by less experienced practitioners (44). It is also important to consider the potential drawbacks associated with MRI, including costs and the occurrence of artifacts (42-44). MRI equipment is expensive and the examination cost is high, and its accessibility is limited in some areas. Besides, MRI scans take a long time and have complex sequences, requiring high patient cooperation. Gas in the rectum and metal implants (such as hip joint prostheses) can cause uneven local magnetic fields, resulting in artifacts, severe image distortion or signal loss.

6. Multiple MRI-TRUS software integration-guided targeted prostate biopsy

Multiple MRI-TRUS software integration-guided targeted prostate biopsy involves storing prostate MRI image data in specialized equipment that is fused with intraoperative real-time ultrasound images. This fusion is achieved automatically and intelligently by the machines, clearly identifying the target area, tracking the TRUS probe and determining the optimal puncture biopsy path (45). This approach reduces the reliance on the ability of the puncture physician to interpret films. The combination of precise positioning from prostate MRI with real-time ultrasound imaging technology meets the requirements for accurately locating and tracking prostate lesion sites. This technology notably enhances the ability to identify prostate lesions during procedures and improves the accuracy of PCa punctures (46).

A prospective study conducted by Fiard et al (47) showed that 30 patients with suspected PCa who underwent MRI examinations also received routine 12-needle systematic biopsies, along with two additional targeted biopsies of suspicious areas. When comparing the results of systematic and targeted biopsies, both methods demonstrated a sensitivity of 91% in detecting cancer; however targeted biopsies required fewer needles. In an additional study by Yarlagadda et al (48), which included both prospective and retrospective analyses, patients underwent systematic biopsies guided by TRUS and biopsies guided by the fusion of multiple MRI-TRUS software. The findings indicated that, while maintaining the same cancer detection rate, significantly fewer needle cores were sampled during the MRI-TRUS software-guided biopsy, with a reduction of 63% in cores taken (P<0.001).

Currently, numerous types of multiple MRI-TRUS software integration-guided biopsy navigation systems are available on the market, differing in aspects such as software interface, image fusion methods and biopsy path selection (49). These platforms differ in terms of software interface, volumetric-USG acquisition technique, needle tracking method, image fusion algorithm and biopsy route. However, the high cost of these devices limits their widespread adoption in a short timeframe, restricting their overall application.

7. Robot-assisted ultrasound-guided biopsy

Robot-assisted ultrasound-guided biopsies utilize a mechanical arm to accurately position the biopsy needle in 3D, determining the direction of the needle, puncture depth and biopsy location while allowing for the removal of all biopsy tissues from a single incision. This system can automatically set the puncture depth, enhance needle placement accuracy and reduce operation time (50). While ultrasound offers low-cost, dynamic real-time imaging, it exhibits marked limitations, as cancer lesions often remain invisible, requiring urologists to manually adjust the TRUS probe during biopsy procedures to achieve clearer ultrasound images. In addition, manual operation of the TRUS probe and biopsy needle poses safety concerns. Targeted prostate biopsies risk needle deformation due to device imaging errors or variations in physician skill, which may lead to incorrect targeting and excessive needle insertions, resulting in complications, such as septic complications and acute urinary retention (51). These issues highlight the current limitations in puncture methods and accuracy.

With advancements in artificial intelligence, researchers are beginning to integrate engineering, minimally invasive surgery and imaging to develop robot-assisted puncture systems (52-54) aimed at improving puncture accuracy, reducing the number of biopsy cores needed and alleviating patient pain. Compared with manual biopsies, robot-assisted ultrasound-guided prostate biopsies allow for more precise needle placement with minimum reliance on physician experience or imaging examinations (55).

Robot-assisted prostate biopsy can alleviate the workload for urologists. An advantage of this system is that numerous biopsies can be performed at a single puncture site; however, the accuracy of the biopsies still heavily depends on the proficiency of the urologist. Phee et al (56) introduced a prototype robotic system designed for the accurate and consistent insertion of biopsy needles into the prostate. This system employed a TRUS probe to capture a series of 2D images of the prostate, which are then used to create a 3D computer model for the organ. Urologists utilize this model to determine biopsy points within the prostate, after which the robotic system calculates the necessary needle insertion positions, allowing for the actual biopsy to be performed. Ho et al (57) designed an ultrasound-guided perineal double-cone concept six-degree-of-freedom prostate biopsy robot system, which has demonstrated safety and accuracy in achieving precise prostate biopsies without harming the urethra of the patient.

Lim et al (55) proposed a robot-assisted system for TRUS-guided prostate biopsy, notable for its needle aiming accuracy of ~1 mm, establishing it as a feasible and safe option for assisting prostate biopsies. However, one limitation of this system is the lack of a supporting structure to maintain the leg posture of the patient, increasing the uncertainty of patient position changes during the procedure, which may affect needle tip positioning accuracy. Yan et al (58) introduced an eight-degree-of-freedom robot system designed for the operation, positioning and insertion of ultrasound probes, aiding physicians in achieving ultrasound probe scanning, needle position adjustments and needle insertions. This structure boasts high rigidity and compactness, facilitating the required movements of both the probe and needle while minimizing the risk of conflict between the robot and the patient.

8. Conclusion and outlook

MUS, CEUS and ultrasound elastography are cheaper and easier to obtain compared with other novel technologies. MRI-TRUS cognitive fusion-guided targeted prostate biopsy is not routinely used due to its high cost, time-consumption and complicated operational procedures. Patients with negative TRUS but positive MRI can undergo MRI-TRUS in suspicious malignant areas. MRI-TRUS image fusion technology allows urologists to progress from blind, systematic biopsy to targeted and tracked biopsy. Multiple MRI-TRUS software integration-guided targeted biopsy requires pre-biopsy multiparametric MRI data, which are obtained and stored in a specific storage hard device. This enables the real-time TRUS imaging and serves a complementary role in systematic biopsy, providing an objective basis for the development of clinical diagnosis and treatment plans. The use of a fusion device makes it costlier compared with systematic biopsy. Multiple MRI-TRUS software integration is convenient, fast and enables real-time imaging and is likely to show high clinical application prospects. With regard to cost-benefit analysis, it has been established that MRI-TRUS cognitive fusion and multiple MRI-TRUS software integration-guided targeted prostate biopsy exhibit improved benefits, with costs decreasing annually and the positive rate of puncture increasing. However, there are still certain problems with MRI-TRUS software benefits. The software sale cost is relatively high and the sales growth rate is not as fast as the cost growth rate, resulting in poor sales benefits. Human error is inevitable in systematic biopsy and the accuracy of diagnosis has not reached the desired effect (59). The application of robot-assisted ultrasound may represent a novel solution to the current dilemma of PCa diagnosis. Robot-assisted ultrasound can not only analyze the imaging information of PCa but also integrate any other diagnosis or treatment information regarding the patient, thus improving the accuracy of prostate-targeted biopsy and effectively monitoring the progress of PCa. However, robot-assisted ultrasound still needs to overcome its limitations, including the lack of extensive multi-center testing, unified industry standards, as well as issues with sharing and privacy, such as data transmission security, protection of sensitive information and legal compliance responsibilities. Yet, overall, the development of robot-assisted ultrasound should bring about promising changes to the diagnosis process (8).

MUS, contrast-enhanced ultrasound, ultrasound elastography and MRI-TRUS fusion imaging serve key roles in targeted prostate biopsy, although each method exhibits limitations and deficiencies (Table I). Robot-assisted targeted biopsy of the prostate not only improves detection accuracy and stability but also reduces operation time and the incidence of surgical complications, thereby decreasing the labor intensity for physicians. However, further research is required regarding robot-assisted prostate biopsy systems. Future investigations should aim to focus on refining and enhancing new ultrasound technologies that guide targeted punctures.

Table I

Comparisons between modalities.

Table I

Comparisons between modalities.

TechnologyBasic principlesAdvantagesMain limitationsClinical applicationsDisadvantages(Refs.)
MUSThe operating frequency is 29 MHz, with a spatial resolution of 70 µm, which is 300% higher compared with that of traditional ultrasound. It can clearly display the anatomical structure and cell density of the prostate ducts.It exhibits high spatial resolution and a higher sensitivity for PCa detection. It is superior to systematic biopsy in detecting csPCa and can reduce the detection of non-csPCa.As a relatively new technology, its popularity and long-term clinical data may still be accumulating.As a promising diagnostic imaging technology, it offers a new high-resolution option for targeted prostate biopsy.The imaging quality is uneven at the apex and base of the prostate, which may indicate sampling bias; it has relatively low sensitivity for non-glandular tumors (such as sarcomas).(18-21)
CEUSIntravenous infusion of microbubble contrast agent (such as SonoVue) is utilized to determine the filling status of the contrast agent within the prostate to reflect micro-vascular perfusion, thereby identifying tumor lesions.It accurately measures the size of prostate tumors; the targeted PSMA nano-bubble contrast agent has pronounced advantages in molecular imaging diagnosis; it may be helpful for the grading and staging of PCa.The use of contrast agents increases the number of procedures and costs; the interpretation of blood perfusion requires certain experience.By reflecting the hemodynamic characteristics of the tumor, the positive detection rate of PCa is improved, providing a functional basis for targeted puncture.It is markedly affected by benign lesions such as prostatitis and hyper-plasia and has a relatively high false positive rate; the contrast agent shows poor imaging in low-blood-flow tumors.(22-28)
Ultrasound elastographyWith reference to the differences in the elastic coefficients of numerous tissues, the deformation of the tissues under pressure is converted into a color image, thereby providing information on tissue hardness to distinguish between diseased and normal tissues.SE can be imaged in real time and combined with system biopsy to notably improve the detection rate. SWE can quantitatively measure, has strong objectivity and high repeatability. It has a high sensitivity (77%) and specificity (84%) for the detection of csPCa and the Young's modulus value is positively associated with the Gleason score.SE requires manual pressure application, has poor repeatability and relies heavily on the operator's experience. SWE has further requirements for equipment and technology.By detecting changes in tissue hardness (PCa tissues are usually harder), SWE shows great potential in predicting the pathological score and prognosis of cancer lesions.Insufficient imaging stability in deep prostate tissue (especially the posterior lobe); prone to misjudging fibrotic or calcified areas as malignant.(29-39)
MRI-TRUS fusionThe preoperative high-resolution MRI images are fused with the real-time TRUS images during the operation. The target area is precisely located using MRI and the puncture is completed under ultrasound guidance.By combining the precise positioning capabilities of MRI with the real-time imaging advantages of ultrasound, the software fusion requires minimal operator reading skills while exhibiting a high degree of intelligence. This approach can markedly reduce the number of puncture needles needed, while maintaining the same detection rate.Cognitive fusion is highly dependent on the experience of the operator, with a strong subjective element. Software fusion equipment is expensive and it cannot be widely adopted in the short term.It can increase the detection rate of csPCa. Notably, in patients with negative systematic biopsy but with ongoing clinical suspicion, its diagnostic value is even higher. It is an important development direction for current precise puncture techniques.The fusion error (especially the deformation of the prostate during the operation) remains a notable challenge; the accuracy of locating atypical or diffuse lesions is further compromised.(40-49)
Robot assisted ultrasoundUtilizing the robotic arm for precise 3D positioning, automatically planning the puncture path and depth and combining AI and imaging fusion technology to guide the puncture.The puncture accuracy is high (~1 mm level), which can reduce the reliance on the operator, lower the surgical complications and has the potential for remote operation.The equipment is costly, the technology integration is still in its early stages and the lack of supporting structures may affect the stability of the patient position, thereby impacting the accuracy.It represents a future development direction of puncture technology, aiming to achieve full automation and intelligence, ultimately enhancing the accuracy, stability and safety of puncture.Recent research indicates that there are still algorithmic limitations in its multi-target area and multi-angle puncture path planning; the learning curve is steep and the popularization and promotion are slow.(50-58)

[i] MUS, micro-ultrasound; PCa, prostate cancer; CEUS, contrast-enhanced ultrasound; PSMA, prostate-specific membrane antigen; SE, strain elastography; SWE, shear wave elastography; MRI-TRUS, MRI-transrectal ultrasound; csPCa, clinically significant PCa; AI, artificial intelligence.

In addition, it is important to improve upon the ability of the robot in accurate imaging fusion of real-time and 3D images, as well as to facilitate intelligent interaction through voice and gesture commands. This would enhance the efficiency of physician operations, enable remote control capabilities and provide patients with convenient access to medical care, even if the patients are far away from the urologists (60). Enhancing the self-decision-making abilities of robots, ensuring they avoid collisions with patients during surgeries and preventing accidental punctures of key Urologists should select the appropriate technology for patients based on their specific conditions. For example, for patients with obesity, MRI navigation or robot-assisted surgery is recommended due to the clear operating field and high flexibility of the instruments. In addition, patients who are allergic to ultrasound contrast agents should opt for non-contrast imaging techniques, such as MUS, ultrasound elastography or MRI navigation and robot-assisted surgery (10,19,22,30). For those with a number of underlying diseases, it is important to consider the opinions of different disciplines and balance the feasibility and safety of the chosen technology (61). For example, for patients with severe cardiovascular diseases and the use of anticoagulant drugs, a cardiologist is required to assess the risks of discontinuing antiplatelet drugs and the urologist needs to evaluate the necessity of biopsy and the risk of bleeding. Urologists should reasonably determine the technical approach based on their experience and the resources available to them.

Overall, to facilitate clinical translation, the following suggestions are proposed: i) Establish a standardized multi-modal imaging acquisition and fusion operation procedure; ii) provide specialized training for urologists in robot-assisted targeted biopsy; and iii) integrate personalized biopsy plans into clinical pathway guidelines for the early diagnosis of PCa. With advancements in medicine and new ultrasound technologies, the application of multi-modal fusion and robot-assisted ultrasound-guided targeted prostate biopsy will become increasingly valuable when paired with personalized plans.

Acknowledgements

Not applicable.

Funding

Funding: No funding was received.

Availability of data and materials

Not applicable.

Authors' contributions

TJ and LW wrote and edited the present manuscript. SZ revised the manuscript draft. All authors have read and approved the final version of the manuscript. Data authentication is not applicable.

Ethics approval and consent to participate

Not applicable.

Patient consent for publication

Not applicable.

Competing interests

The authors declare that they have no competing interests.

References

1 

Dee EC, Iyengar R, Narayan A, Feliciano EJG, Wu JF, Ho FDV, Ng K, Willmann J, Cabaero MLL, Tan AKNG, et al: National cancer system characteristics and prostate cancer outcomes: An analysis of global data. Prostate. 85:947–953. 2025.PubMed/NCBI View Article : Google Scholar

2 

Bergengren O, Pekala KR, Matsoukas K, Fainberg J, Mungovan SF, Bratt O, Bray F, Brawley O, Luckenbaugh AN, Mucci L, et al: 2022 Update on prostate cancer epidemiology and risk factors-A systematic review. Eur Urol. 84:191–206. 2023.PubMed/NCBI View Article : Google Scholar

3 

Yuan H, Jiang Y, Tan Y and Xiang Y: Current status and time trends of cancer incidence and mortality worldwide. Cancer Rese Prev Treat. 48:642–646. 2021.

4 

Cornford P, Tilki D, van den Bergh RCN, Eberli D, Fonteyne V, Gandaglia G, Gillessen S, Henry AM, van Leenders GJLH, Oldenburg J, et al: EAU-EANM-ESTRO-ESUR-ISUP-SIOG guidelines on prostate cancer. European Association of Urology, Arnhem, The Netherlands, 2025.

5 

National Comprehensive Cancer Network (NCCN): NCCN clinical practice guidelines in oncology (NCCN Guidelines®): Prostate cancer version 2.2025. NCCN, Plymouth Meeting, PA, 2025.

6 

Wei JT, Barocas D, Carlsson S, Coakley F, Eggener S, Etzioni R, Fine SW, Han M, Kim SK, Kirkby E, et al: Early detection of prostate cancer: AUA/SUO guideline part I: Prostate cancer screening. J Urol. 210:46–53. 2023.PubMed/NCBI View Article : Google Scholar

7 

Eastham JA, Auffenberg GB, Barocas DA, Chou R, Crispino T, Davis JW, Eggener S, Horwitz EM, Kane CJ, Kirkby E, et al: Clinically localized prostate cancer: AUA/ASTRO guideline, part I: Introduction, risk assessment, staging, and risk-based management. J Urol. 208:10–18. 2022.PubMed/NCBI View Article : Google Scholar

8 

Aymaz S, Oğuz NK, Aymaz Ş, Aydın HR, Okatan AE, Kadıoğlu ME and Bulut E: Adaptive ensemble learning for prostate cancer classification on multi-modal MRI: Reducing unnecessary biopsies. BMC Med Imaging. 26(76)2026.PubMed/NCBI View Article : Google Scholar

9 

Bischoff LM, Endler C, Krausewitz P, Ellinger J, Klümper N, Isaak A, Mesropyan N, Kravchenko D, Kuetting D, Sprinkart AM, et al: Acquisition, image quality, and PI-RADS agreement of ultrahigh-gradient DWI in prostate 3-T MRI. Eur Radiol Exp. 10(17)2026.PubMed/NCBI View Article : Google Scholar

10 

Trappe S, Schimmöller L, Althoff P, Schero KJ, Berg S, Radtke JP, Esposito I, Roghmann F, Albers P, Antoch G, et al: Diagnostic value of prostate magnetic resonance imaging in men with prostate-specific antigen levels ≥15 ng/ml for biopsy decision-making. Insights Imaging. 17(57)2026.PubMed/NCBI View Article : Google Scholar

11 

Falagario UG, Sanguedolce F, Dovey Z, Carbonara U, Crocerossa F, Papastefanou G, Autorino R, Recchia M, Ninivaggi A, Busetto GM, et al: Prostate cancer biomarkers: A practical review based on different clinical scenarios. Crit Rev Clin Lab Sci. 59:297–308. 2022.PubMed/NCBI View Article : Google Scholar

12 

Gann PH, Stackhouse N, Gastala N, Ma W, Wright ME, Watson K, Stepping C, King-Lee P, Xu Z, Patel T and Abern MR: A trial of risk-adapted prostate cancer screening in a federally supported health center network serving a high-risk population. Cancer. 132(e70340)2026.PubMed/NCBI View Article : Google Scholar

13 

Nabaasa S, Mutakooha MM, Amadile L, Bagenda CN, Ninsiima JL, Birungi A, Atwine R, Wasswa H, Kasadha R, Lauben T and Ssedyabane F: Correlating histological results and total serum levels of the prostate-specific antigen among patients in southwestern Uganda. Prostate Cancer. 2026(9924021)2026.PubMed/NCBI View Article : Google Scholar

14 

Matsumoto S and Takasu S: Postmortem serum prostate-specific antigen as a potential marker for prostatic disease: A forensic exploratory study. Cureus. 18(e101818)2026.PubMed/NCBI View Article : Google Scholar

15 

Liang Y, Yang C, Zhuo Y, Li Y, Zhang L and Huang J: Advances in application of new ultrasound technologies in prostate-targeted biopsy. J Radiol Med Imaging. 3(1034)2020.

16 

Liu Y, Xiang L, Xu G, Zhang Y and Xu H: Recent advances of multimoda ultrasound in image-guided prostate-targeted biopsy. J Interv Med. 5:117–121. 2022.PubMed/NCBI View Article : Google Scholar

17 

Kang H and Hu M: Recent advances in targeted prostate cancer diagnosis and therapy using ultrasound imaging combined with novel nanocarriers:facilitating early detection and effective treatment of prostate cancer. Cancer Treat Res Commun. 45(100994)2025.PubMed/NCBI View Article : Google Scholar

18 

Al-Qurri A, Thaher A and Almekkawy MK: Enhanced deep neural network for prostate segmentation in micro-ultrasound images. Sensors (Basel). 25(6815)2025.PubMed/NCBI View Article : Google Scholar

19 

Ghai S, Eure G, Fradet V, Hyndman ME, McGrath T, Wodlinger B and Pavlovich CP: Assessing cancer risk on novel 29 MHz micro-ultrasound images of the prostate: Creation of the micro-ultrasound protocol for prostate risk identification. J Urol. 196:562–569. 2016.PubMed/NCBI View Article : Google Scholar

20 

Dariane C, Ploussard G, Barret E, Beauval JB, Brureau L, Créhange G, Fromont G, Gauthé M, Mathieu R, Renard-Penna R, et al: Micro-ultrasound-guided biopsies versus systematic biopsies in the detection of prostate cancer: A systematic review and meta-analysis. World J Urol. 41:641–651. 2023.PubMed/NCBI View Article : Google Scholar

21 

Diana P, Lughezzani G, Saita A, Uleri A, Frego N, Contieri R, Buffi N, Balzarini L, D'Orazio F, Piergiuseppe C, et al: Head-to-head comparison between high-resolution microultrasound imaging and multiparametric MRI in detecting and local staging of bladder cancer: The BUS-MISS protocol. Bladder Cancer. 8:119–127. 2022.PubMed/NCBI View Article : Google Scholar

22 

Wink M, Frauscher F, Cosgrove D, Chapelon JY, Palwein L, Mitterberger M, Harvey C, Rouvière O, de la Rosette J and Wijkstra H: Contrast-enhanced ultrasound and prostate cancer; a multicentre European research coordination project. Eur Urol. 54:982–992. 2008.PubMed/NCBI View Article : Google Scholar

23 

Qi TY, Chen YQ, Jiang J, Zhu YK, Yao XH and Qi J: Contrast-enhanced transrectal ultrasonography: Measurement of prostate cancer tumor size and correlation with radical prostatectomy specimens. Int J Urol. 20:1085–1091. 2013.PubMed/NCBI View Article : Google Scholar

24 

Wang Y, De Leon AC, Perera R, Abenojar E, Gopalakrishnan R, Basilion JP, Wang X and Exner AA: Molecular imaging of orthotopic prostate cancer with nanobubble ultrasound contrast agents targeted to PSMA. Sci Rep. 11(4726)2021.PubMed/NCBI View Article : Google Scholar

25 

Pallwein L, Mitterberger M, Gradl J, Aigner F, Horninger W, Strasser H, Bartsch G, zur Nedden D and Frauscher F: Value of contrast-enhanced ultrasound and elastography in imaging of prostate cancer. Curr Opin Urol. 17:39–47. 2007.PubMed/NCBI View Article : Google Scholar

26 

Liu B, He H, Zhao Y, Cui Y and Wang J: The diagnostic value of two-dimensional ultrasound score, contrast-enhanced ultrasound score and ultrasound elastography score in prostate cancer. Transl Androl Urol. 13:1805–1813. 2024.PubMed/NCBI View Article : Google Scholar

27 

Pauchard F, Kramer F, Kirmayr M and Escobar M: Stage at diagnosis of prostate cancer in an institutional hospital. Review and comparison of national and international data. Rev Med Chil. 151:711–716. 2023.PubMed/NCBI View Article : Google Scholar : (In Spanish).

28 

Safdar H, Sardar M, Tekchandani N, Iftikhar A, Iftikhar H, Ghumman F and Burki J: Clinical utility of contrast-enhanced ultrasound (CEUS) in urology: A multisystem review. Cureus. 17(e94690)2025.PubMed/NCBI View Article : Google Scholar

29 

Liang J and Zhao Y: Ultrasound elastography in prostate diseases: Current status and future directions-a review. J Clin Ultrasound. 53:2117–2129. 2025.PubMed/NCBI View Article : Google Scholar

30 

Wang J, Tong M, Lu H, et al: The application of ultrasound elastography technology in the diagnosis of prostate cancer. Mod Biomed Prog. 14:3797–3794. 2014.

31 

Lu J, Zhu J, Zhang SK, Qi P, Shen P, Liu G and Ge W: Comparison of diagnostic value of different ultrasound techniques for prostate cancer with different gleason scores. Chin J Ultrasound Med. 37:197–200. 2021.(In Chinese).

32 

Brock M, Eggert T, Löppenberg B, Braun K, Roghmann F, Palisaar RJ, Noldus J and von Bodman C: Value of real-time elastography to guide the systematic prostate biopsy in men with normal digital rectal exam. Aktuelle Urol. 44:40–44. 2013.PubMed/NCBI View Article : Google Scholar : (In German).

33 

Urban M, Vasconcelos L, Brom K, Dave J and Kijanka P: Shear wave elastography primer for the abdominal radiologist. Abdom Radiol (NY). 50:3744–3763. 2025.PubMed/NCBI View Article : Google Scholar

34 

Salomon G, Drews N, Autier P, Beckmann A, Heinzer H, Hansen J, Michl U, Schlomm T, Haese A, Steuber T, et al: Incremental detection rate of prostate cancer by real-time elastography targeted biopsies in combination with a conventional 10-core biopsy in 1024 consecutive patients. BJU Int. 113:548–553. 2014.PubMed/NCBI View Article : Google Scholar

35 

Boehm K, Tennstedt P, Beyer B, Schiffmann J, Beckmann A, Michl U, Beyersdorff D, Budäus L, Graefen M, Karakiewicz PI and Salomon G: Additional elastography-targeted biopsy improves the agreement between biopsy Gleason grade and Gleason grade at radical prostatectomy. World J Urol. 34:805–810. 2016.PubMed/NCBI View Article : Google Scholar

36 

Ferraioli G, Barr RG, Farrokh A, Radzina M, Cui XW, Dong Y, Rocher L, Cantisani V, Polito E, D'Onofrio M, et al: How to perform shear wave elastography. Part I. Med Ultrason. 24:95–106. 2022.PubMed/NCBI View Article : Google Scholar

37 

Keskin ET, Kaplanoglu V, Senocak C, Basar H and Bozkurt OF: Transrectal shear wave elastography for detection of prostate cancer. Urologia. 90:230–235. 2023.PubMed/NCBI View Article : Google Scholar

38 

Anbarasan T, Wei C, Bamber JC, Barr RG and Nabi G: Characterisation of prostate lesions using transrectal shear wave elastography (SWE) ultrasound imaging: A systematic review. Cancers Basel. 13(122)2021.PubMed/NCBI View Article : Google Scholar

39 

Fu S, Tang Y, Tan S, Zhao Y and Cui L: Diagnostic value of transrectal shear wave elastography for prostate cancer detection in peripheral zone: Comparison with magnetic resonance imaging. J Endourol. 34:558–566. 2020.PubMed/NCBI View Article : Google Scholar

40 

Li Y, Zhou S, Chen J, Mao F, Niu XB, Sun L, Xu M and Liu JT: PI-RADS v2.1 score combined with PSA density for diagnosis of clinically significant prostate cancer in the PSA grey zone by MRI-TRUS cognitivefusion-guided transperineal targeted prostate biopsy. Zhonghua Nan Ke Xue. 31:50–54. 2025.PubMed/NCBI(In Chinese).

41 

Li D, Liu Y, Li Z, et al: A single-center clinical study of 614 cases of transrectal targeted prostate biopsy guided by the cognitive fusion of magnetic resonance and transrectal ultrasound. J Biomed Eng. 37:225–229. 2020.

42 

Drăgoescu PO, Drocaș AI, Drăgoescu AN, Pădureanu V, Pănuș A, Stănculescu AD, Radu MA, Florescu LM, Gheonea IA, Mirea C and Mitroi G: Transperineal prostate biopsy targeted by magnetic resonance imaging cognitive fusion. Diagnostics (Basel). 13(1373)2023.PubMed/NCBI View Article : Google Scholar

43 

Kuliš T, Zekulić T, Alduk AM, Lušić M, Bulimbašić S, Ferenčak V, Mokos I, Hudolin T and Kaštelan Ž: Targeted prostate biopsy using a cognitive fusion of multiparametric magnetic resonance imaging and transrectal ultrasound in patients with previously negative systematic biopsies and non-suspicious digital rectal exam. Croat Med J. 61:49–54. 2020.PubMed/NCBI View Article : Google Scholar

44 

Yin S, Wang J and Shan L: Research progress in application of multi-parametric magnetic resonance imaging and transrectal ultrasound cognitive fusion technology in targeted prostate biopsy. J Clin Med Pract. 27:130–133. 2023.

45 

Ito M, Yonese I, Toide M, Ikuta S, Kobayashi S and Koga F: Superior detection of significant prostate cancer by transperineal prostate biopsy using MRI-transrectal ultrasound fusion image guidance over cognitive registration. Int J Clin Oncol. 28:1545–1553. 2023.PubMed/NCBI View Article : Google Scholar

46 

Li Y and Zeng T: Research progress of robot and imaging techniques in prostate biopsy. J Clin Urol. 38:315–320. 2023.

47 

Fiard G, Hohn N, Descotes JL, Rambeaud JJ, Troccaz J and Long JA: Targeted MRI-guided prostate biopsies for the detection of prostate cancer: Initial clinical experience with real-time 3-dimensional transrectal ultrasound guidance and magnetic resonance/transrectal ultrasound image fusion. Urology. 81:1372–1378. 2013.PubMed/NCBI View Article : Google Scholar

48 

Yarlagadda VK, Lai WS, Gordetsky JB, Porter KK, Nix JW, Thomas JV and Rais-Bahrami S: MRI/US fusion-guided prostate biopsy allows for equivalent cancer detection with significantly fewer needle cores in biopsy-naive men. Diagn Interv Radiol. 24:115–120. 2018.PubMed/NCBI View Article : Google Scholar

49 

Das CJ, Razik A, Sharma S and Verma S: Prostate biopsy: When and how to perform. Clin Radiol. 74:853–864. 2019.

50 

Kroenig M, Schaal K, Benndorf M, Soschynski M, Lenz P, Krauss T, Drendel V, Kayser G, Kurz P, Werner M, et al: Diagnostic accuracy of robot-guided, software based transperineal MRI/TRUS fusion biopsy of the prostate in a high risk population of previously biopsy negative men. Biomed Res Int. 2016(2384894)2016.PubMed/NCBI View Article : Google Scholar

51 

Sivaraman A, Ramasamy V, Aarthy P, Sankar V and Sivaraman PB: Safety and feasibility of freehand transperineal prostate biopsy under local anesthesia: Our initial experience. Indian J Urol. 38:34–41. 2022.PubMed/NCBI View Article : Google Scholar

52 

Zhang W, Xia P, Liu S, Huang X, Zhao X, Liu Z, Dang H, Li X and Niu G: A coordinate positioning puncture method under robot-assisted CT-guidance: Phantom and animal experiments. Minim Invasive Ther Allied Technol. 31:206–215. 2022.PubMed/NCBI View Article : Google Scholar

53 

Zou Y, Lan T, Zhang Y, Lai X, Zhou Z and Li C: Parallel cable-driven prostate puncture robot: Design and performance evaluation. Int J Med Robot. 21(e70102)2025.PubMed/NCBI View Article : Google Scholar

54 

Chen X, Yan Y, Li A, Wang T and Wang Y: Robot-assisted needle insertion for CT-guided puncture: Experimental study with a phantom and animals. Cardiovasc Intervent Radiol. 46:128–135. 2023.PubMed/NCBI View Article : Google Scholar

55 

Lim S, Jun C, Chang D, Petrisor D, Han M and Stoianovici D: Robotic transrectal ultrasound guided prostate biopsy. IEEE Trans Biomed Eng. 66:2527–2537. 2019.PubMed/NCBI View Article : Google Scholar

56 

Phee L, Yuen J, Xiao D, Chan CF, Ho H, Thng CH, Tan PH, Cheng C and Ng WS: Ultrasound guided robotic biopsy of the prostate. Int J Humanoid Robot. 3:463–483. 2006.

57 

Ho HSS, Mohan P, Lim ED, Li DL, Yuen JSP, Ng WS, Lau WKO and Cheng CWS: Robotic ultrasound-guided prostate intervention device: System description and results from phantom studies. Int J Med Robot. 5:51–58. 2009.PubMed/NCBI View Article : Google Scholar

58 

Yan J, Pan B and Fu Y: Ultrasound-guided prostate percutaneous intervention robot system and calibration by informative particle swarm optimization. Front Mech Eng. 17(3)2022.

59 

Raychaudhuri R, Lin DW and Montgomery RB: Prostate cancer: A review. JAMA. 333:1433–1446. 2025.PubMed/NCBI View Article : Google Scholar

60 

Monsky WL, James RC, Unni Krishnan A and Seslar SP: Remote and telerobotic ultrasound imaging. Methodist Debakey Cardiovasc J. 21:60–70. 2025.PubMed/NCBI View Article : Google Scholar

61 

Dias AB, O'Brien C, Correas JM and Ghai S: Multiparametric ultrasound and micro-ultrasound in prostate cancer: A comprehensive review. Br J Radiol. 95(20210633)2022.PubMed/NCBI View Article : Google Scholar

Related Articles

  • Abstract
  • View
  • Download
  • Twitter
Copy and paste a formatted citation
Spandidos Publications style
Jin T, Wang L and Zheng S: Advances in new ultrasound technologies in targeted prostate biopsy (Review). Exp Ther Med 31: 140, 2026.
APA
Jin, T., Wang, L., & Zheng, S. (2026). Advances in new ultrasound technologies in targeted prostate biopsy (Review). Experimental and Therapeutic Medicine, 31, 140. https://doi.org/10.3892/etm.2026.13136
MLA
Jin, T., Wang, L., Zheng, S."Advances in new ultrasound technologies in targeted prostate biopsy (Review)". Experimental and Therapeutic Medicine 31.5 (2026): 140.
Chicago
Jin, T., Wang, L., Zheng, S."Advances in new ultrasound technologies in targeted prostate biopsy (Review)". Experimental and Therapeutic Medicine 31, no. 5 (2026): 140. https://doi.org/10.3892/etm.2026.13136
Copy and paste a formatted citation
x
Spandidos Publications style
Jin T, Wang L and Zheng S: Advances in new ultrasound technologies in targeted prostate biopsy (Review). Exp Ther Med 31: 140, 2026.
APA
Jin, T., Wang, L., & Zheng, S. (2026). Advances in new ultrasound technologies in targeted prostate biopsy (Review). Experimental and Therapeutic Medicine, 31, 140. https://doi.org/10.3892/etm.2026.13136
MLA
Jin, T., Wang, L., Zheng, S."Advances in new ultrasound technologies in targeted prostate biopsy (Review)". Experimental and Therapeutic Medicine 31.5 (2026): 140.
Chicago
Jin, T., Wang, L., Zheng, S."Advances in new ultrasound technologies in targeted prostate biopsy (Review)". Experimental and Therapeutic Medicine 31, no. 5 (2026): 140. https://doi.org/10.3892/etm.2026.13136
Follow us
  • Twitter
  • LinkedIn
  • Facebook
About
  • Spandidos Publications
  • Careers
  • Cookie Policy
  • Privacy Policy
How can we help?
  • Help
  • Live Chat
  • Contact
  • Email to our Support Team