Spandidos Publications Logo
  • About
    • About Spandidos
    • Aims and Scopes
    • Abstracting and Indexing
    • Editorial Policies
    • Reprints and Permissions
    • Job Opportunities
    • Terms and Conditions
    • Contact
  • Journals
    • All Journals
    • Oncology Letters
      • Oncology Letters
      • Information for Authors
      • Editorial Policies
      • Editorial Board
      • Aims and Scope
      • Abstracting and Indexing
      • Bibliographic Information
      • Archive
    • International Journal of Oncology
      • International Journal of Oncology
      • Information for Authors
      • Editorial Policies
      • Editorial Board
      • Aims and Scope
      • Abstracting and Indexing
      • Bibliographic Information
      • Archive
    • Molecular and Clinical Oncology
      • Molecular and Clinical Oncology
      • Information for Authors
      • Editorial Policies
      • Editorial Board
      • Aims and Scope
      • Abstracting and Indexing
      • Bibliographic Information
      • Archive
    • Experimental and Therapeutic Medicine
      • Experimental and Therapeutic Medicine
      • Information for Authors
      • Editorial Policies
      • Editorial Board
      • Aims and Scope
      • Abstracting and Indexing
      • Bibliographic Information
      • Archive
    • International Journal of Molecular Medicine
      • International Journal of Molecular Medicine
      • Information for Authors
      • Editorial Policies
      • Editorial Board
      • Aims and Scope
      • Abstracting and Indexing
      • Bibliographic Information
      • Archive
    • Biomedical Reports
      • Biomedical Reports
      • Information for Authors
      • Editorial Policies
      • Editorial Board
      • Aims and Scope
      • Abstracting and Indexing
      • Bibliographic Information
      • Archive
    • Oncology Reports
      • Oncology Reports
      • Information for Authors
      • Editorial Policies
      • Editorial Board
      • Aims and Scope
      • Abstracting and Indexing
      • Bibliographic Information
      • Archive
    • Molecular Medicine Reports
      • Molecular Medicine Reports
      • Information for Authors
      • Editorial Policies
      • Editorial Board
      • Aims and Scope
      • Abstracting and Indexing
      • Bibliographic Information
      • Archive
    • World Academy of Sciences Journal
      • World Academy of Sciences Journal
      • Information for Authors
      • Editorial Policies
      • Editorial Board
      • Aims and Scope
      • Abstracting and Indexing
      • Bibliographic Information
      • Archive
    • International Journal of Functional Nutrition
      • International Journal of Functional Nutrition
      • Information for Authors
      • Editorial Policies
      • Editorial Board
      • Aims and Scope
      • Abstracting and Indexing
      • Bibliographic Information
      • Archive
    • International Journal of Epigenetics
      • International Journal of Epigenetics
      • Information for Authors
      • Editorial Policies
      • Editorial Board
      • Aims and Scope
      • Abstracting and Indexing
      • Bibliographic Information
      • Archive
    • Medicine International
      • Medicine International
      • Information for Authors
      • Editorial Policies
      • Editorial Board
      • Aims and Scope
      • Abstracting and Indexing
      • Bibliographic Information
      • Archive
  • Articles
  • Information
    • Information for Authors
    • Information for Reviewers
    • Information for Librarians
    • Information for Advertisers
    • Conferences
  • Language Editing
Spandidos Publications Logo
  • About
    • About Spandidos
    • Aims and Scopes
    • Abstracting and Indexing
    • Editorial Policies
    • Reprints and Permissions
    • Job Opportunities
    • Terms and Conditions
    • Contact
  • Journals
    • All Journals
    • Biomedical Reports
      • Information for Authors
      • Editorial Policies
      • Editorial Board
      • Aims and Scope
      • Abstracting and Indexing
      • Bibliographic Information
      • Archive
    • Experimental and Therapeutic Medicine
      • Information for Authors
      • Editorial Policies
      • Editorial Board
      • Aims and Scope
      • Abstracting and Indexing
      • Bibliographic Information
      • Archive
    • International Journal of Epigenetics
      • Information for Authors
      • Editorial Policies
      • Editorial Board
      • Aims and Scope
      • Abstracting and Indexing
      • Bibliographic Information
      • Archive
    • International Journal of Functional Nutrition
      • Information for Authors
      • Editorial Policies
      • Editorial Board
      • Aims and Scope
      • Abstracting and Indexing
      • Bibliographic Information
      • Archive
    • International Journal of Molecular Medicine
      • Information for Authors
      • Editorial Policies
      • Editorial Board
      • Aims and Scope
      • Abstracting and Indexing
      • Bibliographic Information
      • Archive
    • International Journal of Oncology
      • Information for Authors
      • Editorial Policies
      • Editorial Board
      • Aims and Scope
      • Abstracting and Indexing
      • Bibliographic Information
      • Archive
    • Medicine International
      • Information for Authors
      • Editorial Policies
      • Editorial Board
      • Aims and Scope
      • Abstracting and Indexing
      • Bibliographic Information
      • Archive
    • Molecular and Clinical Oncology
      • Information for Authors
      • Editorial Policies
      • Editorial Board
      • Aims and Scope
      • Abstracting and Indexing
      • Bibliographic Information
      • Archive
    • Molecular Medicine Reports
      • Information for Authors
      • Editorial Policies
      • Editorial Board
      • Aims and Scope
      • Abstracting and Indexing
      • Bibliographic Information
      • Archive
    • Oncology Letters
      • Information for Authors
      • Editorial Policies
      • Editorial Board
      • Aims and Scope
      • Abstracting and Indexing
      • Bibliographic Information
      • Archive
    • Oncology Reports
      • Information for Authors
      • Editorial Policies
      • Editorial Board
      • Aims and Scope
      • Abstracting and Indexing
      • Bibliographic Information
      • Archive
    • World Academy of Sciences Journal
      • Information for Authors
      • Editorial Policies
      • Editorial Board
      • Aims and Scope
      • Abstracting and Indexing
      • Bibliographic Information
      • Archive
  • Articles
  • Information
    • For Authors
    • For Reviewers
    • For Librarians
    • For Advertisers
    • Conferences
  • Language Editing
Login Register Submit
  • This site uses cookies
  • You can change your cookie settings at any time by following the instructions in our Cookie Policy. To find out more, you may read our Privacy Policy.

    I agree
Search articles by DOI, keyword, author or affiliation
Search
Advanced Search
presentation
Experimental and Therapeutic Medicine
Join Editorial Board Propose a Special Issue
Print ISSN: 1792-0981 Online ISSN: 1792-1015
Journal Cover
June-2026 Volume 31 Issue 6

Full Size Image

Sign up for eToc alerts
Recommend to Library

Journals

International Journal of Molecular Medicine

International Journal of Molecular Medicine

International Journal of Molecular Medicine is an international journal devoted to molecular mechanisms of human disease.

International Journal of Oncology

International Journal of Oncology

International Journal of Oncology is an international journal devoted to oncology research and cancer treatment.

Molecular Medicine Reports

Molecular Medicine Reports

Covers molecular medicine topics such as pharmacology, pathology, genetics, neuroscience, infectious diseases, molecular cardiology, and molecular surgery.

Oncology Reports

Oncology Reports

Oncology Reports is an international journal devoted to fundamental and applied research in Oncology.

Experimental and Therapeutic Medicine

Experimental and Therapeutic Medicine

Experimental and Therapeutic Medicine is an international journal devoted to laboratory and clinical medicine.

Oncology Letters

Oncology Letters

Oncology Letters is an international journal devoted to Experimental and Clinical Oncology.

Biomedical Reports

Biomedical Reports

Explores a wide range of biological and medical fields, including pharmacology, genetics, microbiology, neuroscience, and molecular cardiology.

Molecular and Clinical Oncology

Molecular and Clinical Oncology

International journal addressing all aspects of oncology research, from tumorigenesis and oncogenes to chemotherapy and metastasis.

World Academy of Sciences Journal

World Academy of Sciences Journal

Multidisciplinary open-access journal spanning biochemistry, genetics, neuroscience, environmental health, and synthetic biology.

International Journal of Functional Nutrition

International Journal of Functional Nutrition

Open-access journal combining biochemistry, pharmacology, immunology, and genetics to advance health through functional nutrition.

International Journal of Epigenetics

International Journal of Epigenetics

Publishes open-access research on using epigenetics to advance understanding and treatment of human disease.

Medicine International

Medicine International

An International Open Access Journal Devoted to General Medicine.

Journal Cover
June-2026 Volume 31 Issue 6

Full Size Image

Sign up for eToc alerts
Recommend to Library

  • Article
  • Citations
    • Cite This Article
    • Download Citation
    • Create Citation Alert
    • Remove Citation Alert
    • Cited By
  • Similar Articles
    • Related Articles (in Spandidos Publications)
    • Similar Articles (Google Scholar)
    • Similar Articles (PubMed)
  • Download PDF
  • Download XML
  • View XML
Article Open Access

Effects of rok1 gene deletion on mitosis in fission yeast at appropriate and stressful temperatures and the molecular mechanisms

  • Authors:
    • Jiayi He
    • Mengnan Liu
    • Jiani Xu
    • Xiang Ding
    • Yiling Hou
  • View Affiliations / Copyright

    Affiliations: Key Laboratory of Southwest China Wildlife Resources Conservation, Ministry of Education, College of Life Science, China West Normal University, Nanchong, Sichuan 637009, P.R. China, Nanchong Key Laboratory of Eco‑Environmental Protection and Pollution Control in Jialing River Basin, College of Environmental Science and Engineering, China West Normal University, Nanchong, Sichuan 637009, P.R. China
    Copyright: © He et al. This is an open access article distributed under the terms of Creative Commons Attribution License.
  • Article Number: 151
    |
    Published online on: April 2, 2026
       https://doi.org/10.3892/etm.2026.13145
  • Expand metrics +
Metrics: Total Views: 0 (Spandidos Publications: | PMC Statistics: )
Metrics: Total PDF Downloads: 0 (Spandidos Publications: | PMC Statistics: )
Cited By (CrossRef): 0 citations Loading Articles...

This article is mentioned in:


Abstract

The rok1 gene encodes the ATP‑dependent RNA helicase Rok1, which is involved in regulating the maturation of small subunit ribosomal RNA and thus ribosome biogenesis. However, the regulation of cellular mitotic dynamics by the rok1 gene deletion is currently unclear. In the present study, fluorescent protein labeling and live cell imaging techniques were used to investigate the effects of rok1 deletion on the dynamics of microtubules, actin and kinetochores during mitosis at 25 and 37˚C, and RNA‑sequencing and bioinformatics analyses were used to reveal the key genes. Analysis of the live cell imaging results revealed that, in mitosis, the initiation length and contraction length of actin rings were both shortened and the contraction rate was decreased at 25 and 37˚C. The separation process of kinetochores was inhibited at 25 and 37˚C, and the inhibition was more severe at the higher temperature of 37˚C. Analysis of RNA sequencing results showed that upregulation of myo51 and blt1 resulted in delayed actin ring assembly and slowed actin ring contraction in the rok1Δ strain. In addition, psm1 and psc3 were upregulated and are key genes affecting the ability of kinetochores to move on the spindle and the cohesion of sister chromatids. The present study revealed that the Rok1 protein not only influences the actin polymerization process, participate in the regulation of actin ring assembly and contraction, and cytoplasmic division, but also affects the migration ability of kinetochores on the spindle and participate in the regulation of the formation and maintenance of cohesion between sister chromatids, which provides a certain scientific basis for further exploring the function of the Rok1 protein in cell division.

Introduction

The course of the eukaryotic cell cycle is regulated by genes and accompanied by periodic fluctuations in the expression levels of a number of genes (1). Maintaining cell cycle homeostasis requires coordinated interactions between proteins such as tubulin (2), actin (3) and cellular structures. Cell cycle dysregulation leads to genomic instability which leads to cell death, diseases and malignancies, such as breast cancer (4), esophageal cancer (5), and head and neck squamous cell carcinoma (6,7). Schizosaccharomyces pombe (S. pombe) is a eukaryotic organism with well-defined cell shapes and highly active homologous recombination mechanisms, making it a high-quality model organism in biology (8,9). The growth of fission yeast cells is susceptible to environmental changes; in conditions such as high temperatures or nutritional deficiencies, cells trigger a stress response that regulates cell cycle checkpoints to delay or arrest the mitotic process, disrupting cell cycle homeostasis (10). For example, when fission yeast cells are cultured at a suitable temperature (such as 25˚C), protein function in the cells is normal; however, when cultured at higher temperatures (such as 37˚C), protein function during mitosis is disturbed and cell cycle homeostasis is destroyed (11,12).

Almost all aspects of eukaryotic gene expression and its regulation involve ATP-dependent RNA helicases. The DEAD box protein family of RNA helicases is a key regulator of RNA splicing, mRNA export and ribosome biosynthesis. Mutations and dysregulation of the DEAD box protein family have been associated with a variety of diseases, such as cancer and neurological disorders (13). The ATP-dependent RNA helicase Fal1 of the S. pombe DEAD box protein family is involved in the constitution of the exon junction complex subunit that recognizes and degrades mis-spliced mRNAs in the nucleus during the cell cycle. The fal1 gene deletion results in the formation of ascus with more or fewer than four spores and abnormal mitosis (14,15). Ste13 has ATP-dependent histone chaperone activity that regulates the involvement of histone chaperones in chromatin assembly and de-assembly. The ste13 mutant cannot enter the G0 phase of the cell cycle or initiate sexual reproduction to produce spores (16). Dbp2 has RNA helicase activity and binds ATP and mRNA; it is involved in the composition of the ribonucleoprotein complex and regulates ribosome biogenesis. Deletion of the dbp2 gene results in reduced localization of proteins to chromatin and mitotic cell cycle abnormalities (15). Translation initiation RNA helicase, Ded1, has translation initiation factor activity. In response to stress, Ded1 inhibits the activity of the Cdc25 protein in mitosis and activates the mitotic G2/M checkpoint; however, under high temperature conditions, ded1 mutant cells are unable to enter S phase and mitotic processes (11,17). Prp19 complex WD repeat protein Prp5, which is involved in the composition of the Prp19 complex, regulates DNA repair, recombination and spore formation, but at high temperatures, prp5 mutations result in abnormal cell morphology, defective cell cycle proteins and cell cycle arrest at mitosis or the G2/M border (18,19). The uap56 gene encodes the TREX complex subunit, ATP-dependent RNA Uap56, which is involved in the mRNA metabolic process by catalyzing the attachment of RNA fragments through the spliceosome. Under high temperature conditions, the mitotic cell cycle of the uap56Δ strain is abnormal (15).

The rok1 gene encodes the ATP-dependent RNA helicase Rok1 in S. pombe, which is a member of the DEAD box protein family (Fig. 1). In cells, the Rok1 protein is localized in the nucleolus and is involved in regulating the maturation of small subunit ribosomal RNA (rRNA) and thus the process of ribosome biogenesis (20). In budding yeast, the Rok1 protein binds to ATP, stabilizes the binding of its cofactor Rrp5 to the 40S ribosome (21) and is involved in rRNA processing and control of cell cycle progression in budding yeast (22). In fission yeast, rok1 gene deletion results in decreased cell growth under high-temperature conditions and in media with galactose, maltose, sucrose or xylose as the carbon source, increased growth in media with lysine, proline or serine as the nitrogen source and increased susceptibility to bleomycin, brefeldin A, cycloheximide, diamide, formamide and sodium dodecyl sulfate. Abnormal chromosome segregation during meiosis was also observed in rok1∆ cells (23). In addition, the rok1 gene is closely associated with human diseases, and Rok1 and Cd168 accelerate the progression of androgen-independent (AI) prostate cancer and accelerate the invasion and metastasis of AI cells in the endothelial layer of human bone marrow (24).

Location, protein structure and
protein conserved domain of rok1. (A) Location of
rok1. (B) Structure of the Rok1 protein. (C) Conserved
domains of the Rok1 protein.

Figure 1

Location, protein structure and protein conserved domain of rok1. (A) Location of rok1. (B) Structure of the Rok1 protein. (C) Conserved domains of the Rok1 protein.

To the best of our knowledge, the effects of fission yeast rok1 gene deletion on cell mitosis under normal and stress temperature conditions and its molecular mechanisms have not been reported. In the present study, the effects of rok1 gene deletion on cell growth, sporulation and spindle, actin, kinetochores and centromere protein dynamics in mitosis were investigated using the fission yeast as a research model. RNA-sequencing (RNA-Seq) and bioinformatics analyses also revealed key genes and pathways of the abnormal growth of the rok1Δ strain, providing a scientific basis for further revealing the role of Rok1 protein in cell division.

Materials and methods

Experimental strains

The strains used in the present study are listed in Table I (25,26). All strains constructed in this experiment were engineered with fluorescent labels via spore production, as later described.

Table I

Strains and genotypes used in the present study.

Table I

Strains and genotypes used in the present study.

StrainGenotypeSource
PT286h- wtLab of Trana
PT287h+ wtLab of Trana
PT2514h- Mis12-GFP:Leu/mC-Atb2:HygRLab of Trana
PT3850h+ Pact1-LifeAct-mGFP:LEU1Lab of Trana
YL20h- Sid4-GFP:NatMX/mC-Atb:HygRDing Zhang (25)
YL24h- mC-Atb2:HygR/Cut11-GFP :HygRDing Zhang (25)
YL26hb GFP-Atb2:HygR/Hht1-RFP:HygRYu et al (26)
2125-Ah+ rok1∆:kanRLab of Trana
2125-Bh- rok1Δ:kanRLab of Trana
2125-1hb rok1Δ:KanR/Mis12-GFP:Leu/mC-Atb2:HygRPresent study
2125-2hb rok1Δ:KanR/Pact1-LifeAct-mGFP:LEU1Present study
2125-3hb rok1Δ:KanR/Sid4-GFP:NatMX/mC-Atb:HygRPresent study
2125-4hb rok1Δ:KanR/mC-Atb2:HygR/Cut11-GFP :HygRPresent study
2125-5hb rok1Δ:KanR/GFP-Atb2:HygR/Hht1-RFP:HygRPresent study

[i] aLaboratory of Associate Professor Phong Tran.

[ii] bThe sex of yeast strain was not identified. GFP, green fluorescent protein; RFP, red fluorescent protein; wt, wild-type.

Culture media and main reagents

YE5S Liquid Medium was prepared by adding 2.5 g Yeast Extract (Thermo Fisher Scientific, Inc.), 0.01125 g Amino Acids (Ade/Leu/Ura/His/Lys) (Merck KGaA), 15 g Dextrose (Shanghai Aladdin Biochemical Technology Co., Ltd.) and 500 ml ultrapure Water. YE5S Solid Medium was prepared by adding 8.5 g agar (BioFroxx; neoFroxx GmbH) to the liquid medium. G418, HygR or NatMx Resistance Selection Medium were prepared by adding 0.3 mg/ml G418 (Guangzhou Saigou Biotech Co., Ltd.), 0.3 mg/ml HygR (Shanghai Macklin Biochemical Co., Ltd.) or 0.1 mg/ml NatMx (Beijing Solarbio Science & Technology Co., Ltd.) to YE5S solid medium. Leu-deficient medium was prepared by removing Leu from YE5S solid medium. 1X snail enzyme solution was prepared by mixing 100X snail enzyme buffer with 10 g/ml snail enzyme (Shanghai Yuanye Bio-Technology Co., Ltd.) and 990 µl ultrapure water. The 100X Snail Enzyme Buffer contains 1 mol/l sorbitol (Shanghai Yuanye Bio-Technology Co., Ltd.), 100 mmol/l EDTA (Shanghai Macklin Biochemical Co., Ltd.) and 14 mmol/l β-mercaptoethanol (Merck KGaA). All media and reagents were prepared at room temperature and sterilized prior to use.

Fluorescent protein labeling construction

The wild-type strain with fluorescent marker (PT2514, PT3850, YL20, YL24, YL26) and the opposite mating-type rok1Δ strain (2125-A or 2125-B) (Table I) were inoculated onto YE5S solid medium and were activated at 25˚C for 3 days. The activated h+ and h- strains were then mixed on EMM-N nitrogen-deficient medium for sporulation (27) and incubated at 25˚C for 2 days. Colonies were picked and examined using an OLYMPUS BX51 microscope (Olympus Corporation) to monitor sporulation. Upon confirmation of spore formation, the cells were treated with 1 ml prepared 1X snail enzyme working solution (28,29) to release the spore suspension. The suspension was spread onto YE5S solid medium and incubated at 25˚C for 2 days to allow spore germination and single colony formation. Colonies were subsequently transferred using the replica plating method onto nutrient-deficient or antibiotic-containing media (30). Positive clones obtained were expanded through serial passages, stored with 30% glycerol as cryoprotectant in an 80˚C ultra-low temperature freezer (Thermo Fisher Scientific, Inc.) for future use.

Live cell imaging

Live cell imaging of the experimental strains was performed using a TCS-SP8 laser confocal microscope (Leica Microsystems GmbH) at 25 and 37˚C. The parameters were set as follows: Green fluorescence received in the wavelength range of 493-545 nm, red fluorescence received in the wavelength range of 584-736 nm, pixels of 512x512 µm, seven optical slices with a pitch of 6.02 µm, exposure time of 400 msec, shooting interval of 2 min and total shooting time of 120 min.

Outlier detection

Measurements of the dynamics of cellular mitotic spindle, actin, kinetochore, and centrosome proteins were analyzed using ImageJ (version 1.51s; National Institutes of Health). Potential outliers were identified and excluded based on the Z-score method. The Z-score was calculated as Z=(χ-µ)/σ, where χ is the measured value, µ is the mean of measurements and σ is the population standard deviation. Data points with Z>2 were considered outliers (31). To ensure data consistency across all metrics including microtubule, actin, kinetochore and centrosomal protein data, each initially collected from 20 cells (No. 1-No. 20), if a cell was identified as an outlier in any metric, all measurement data from that cell were excluded.

For example, using actin ring data from rok1Δ strains cultured at 25˚C, six metrics were analyzed: Actin ring length, total time from assembly to complete disappearance, assembly time, contraction time, total contraction rate from assembly to complete disappearance and contraction rate during the contraction phase. After Z-score normalization of measurements from the 20 cells, three outliers (Z>2) were identified: The contraction rate of the No. 4 cell and both the total duration and assembly time of the actin ring of the No. 14 cell. Consequently, all six parameters from the No. 4 and the No. 14 cells were excluded. Following this procedure, data from 5 cells were excluded for each metric, ultimately retaining a uniform set of 15 cells per metric for subsequent analysis.

Statistical analysis

Data analysis was performed using SPSS Statistics 26 (International Business Machines Corporation). The Shapiro-Wilk test assessed data normality, and the unpaired Student's t-test analyzed differences between wild-type and rokI∆ strains. Differentially expressed genes were identified using an adjusted P<0.05, log2 fold change >0(32) as screening criteria. RT-qPCR data were analyzed using the 2-∆∆Cq relative quantification method (33) to describe the transcriptional expression changes of target genes in the rok1Δ strain relative to the wild-type strain. P<0.05 was considered to indicate a statistically significant difference.

RNA-Seq

The PT287 and 2125 strains were cultured at 25˚C and 37˚C until the cells entered the logarithmic growth phase, and then the organisms were collected and frozen. Total RNA was extracted using the Yeast total RNA kit (Omega Bio-Tek, Inc.) according to the manufacturer's standard protocol, and sent to Beijing Novogene technology Co., Ltd. for quality testing and RNA-Seq. Reference genes were compared using Hisat2 v2.0.5 software (34); gene expression was quantified using Feature Counts and Stringtie (1.3.3b) software (35); and differential significance of gene expression of samples was analyzed using DESeq2 (1.20.0) and EdgeR (3.22.5) software (36). Differential genes were processed by Gene Ontology (GO) function enrichment (37), Kyoto Encyclopedia of Genes and Genomes (KEGG) (38) pathway enrichment analysis was performed using Cluster Profile software (version 3.8.1) (39).

Reverse transcription-quantitative PCR (RT-qPCR)

PT287 and 2125 strains were cultured at 25 and 37˚C until the cells reached the logarithmic growth phase, then collected and frozen. Total RNA was extracted using the Yeast Total RNA Kit and reverse-transcribed into cDNA using the RevertAid First Strand cDNA Synthesis Kit (Thermo Fisher Scientific, Inc.) at 42˚C for 60 min. The qPCR conditions were as follows: 95˚C pre-denaturation for 30 sec, followed by 39 cycles of 95˚C denaturation for 5 sec and 60˚C annealing/extension for 30 sec. The melting curve analysis stage consisted of 95˚C for 10 sec, 65˚C for 5 sec and 95˚C for 5 sec. The act1 gene was used as the internal control, and qPCR was performed using the CFX96 Real-Time PCR Detection System (Bio-Rad Laboratories, Inc.) to analyze gene expression levels. The primer sequences used are listed in Table II.

Table II

Primer sequences used for quantitative PCR.

Table II

Primer sequences used for quantitative PCR.

GeneForward primer (5'→3')Reverse primer (5'→3')
psc3 CGTTCAGCCTCAAGAACGGA AATTGCGATACGAGCTAGGC
psm1 ATCAACGCTGAGTTACGCCA CTAACTGCGCAGAGTCTCGT
myo51 TCGGTAGGCTCGGAATGTTG AAGGCGACTCTGATTGACCG
blt1 TGACGGTTCATCCATCGTTT ACTGGGCGTTTTCGTCTTCT
act1 CCCAAATCCAACCGTGAGAAG CCAGAGTCCAAGACGATACCAGTG

Results

Changes in cell growth and spore production in the rok1Δ strain

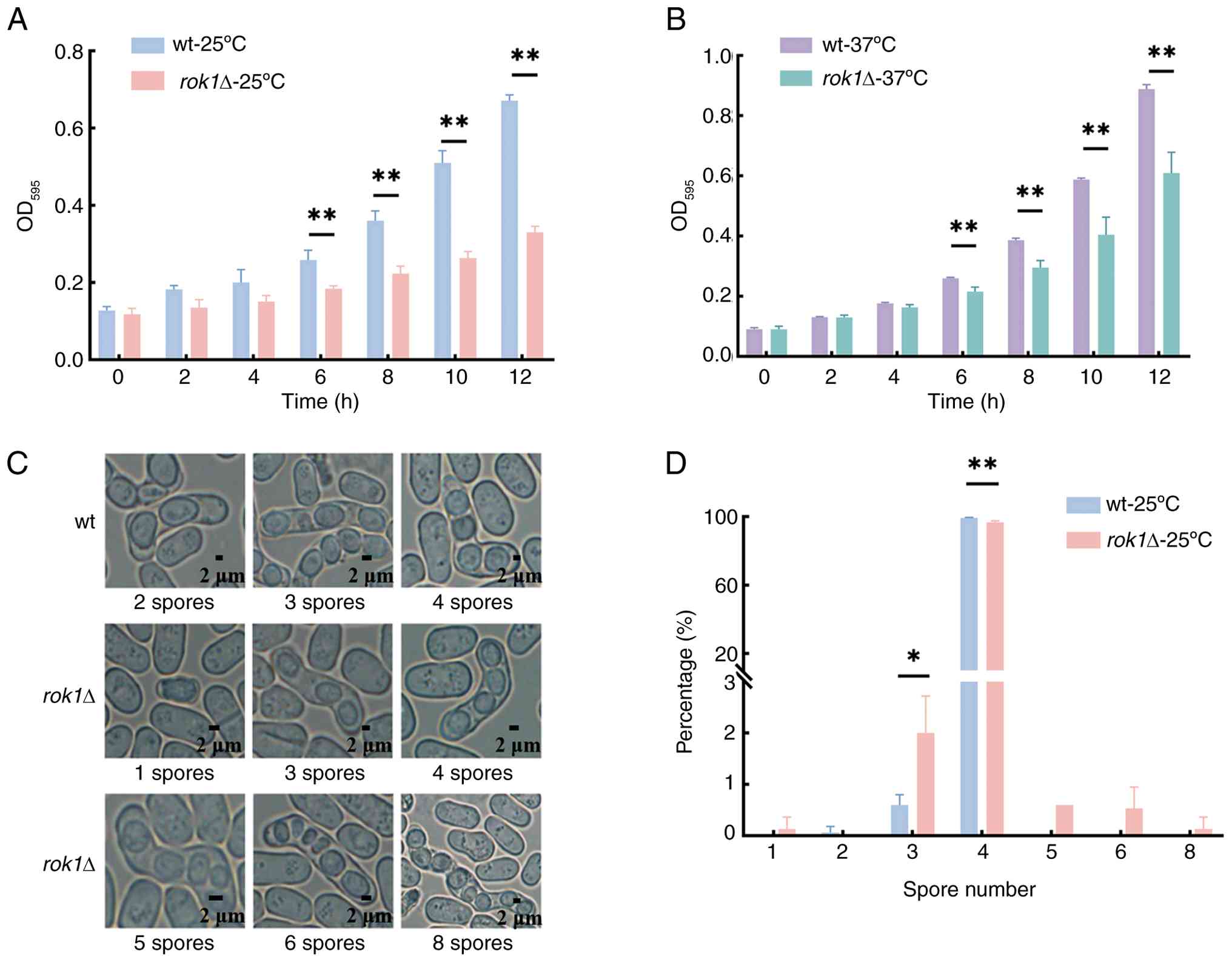
The growth rates of the wild-type strain and the rok1Δ strain were compared and the results showed that there was no significant difference in growth rates between the two over the period of 0-4 h at 25˚C and 37˚C (all P>0.05). After 6 h, the wild-type strain entered the logarithmic growth phase and the growth rate of the rok1Δ strain significantly decreased. At 25˚C, optical density (OD)595 at 12 h was 0.68±0.00 and 0.33±0.02 for the wild-type and rok1Δ strains, respectively. At 37˚C, OD595 at 12 h was 0.89±0.01 and 0.61±0.07 for the wild-type and rok1Δ strains, respectively (Fig. 2A and B), which were significantly different (P<0.01). The aforementioned results indicated that rok1 gene deletion significantly decreased the cell growth rate.

Effects of rok1 deletion on
cell growth and ascospores. (A) Growth rate analysis of wt and
rok1Δ strains at 25˚C. (B) Growth rate analysis of wt and
rok1Δ strains at 37˚C. (C) Spore morphology of wt and
rok1Δ strains at 25˚C. (D) Number of spores in wt and
rok1Δ strains. *P<0.05 and
**P<0.01; n=1,200. wt, wild-type; OD, optical
density.

Figure 2

Effects of rok1 deletion on cell growth and ascospores. (A) Growth rate analysis of wt and rok1Δ strains at 25˚C. (B) Growth rate analysis of wt and rok1Δ strains at 37˚C. (C) Spore morphology of wt and rok1Δ strains at 25˚C. (D) Number of spores in wt and rok1Δ strains. *P<0.05 and **P<0.01; n=1,200. wt, wild-type; OD, optical density.

The results of spore number production showed that 99.33±0.31% of the wild-type strains produced 4 spores, whereas the percentage of the rok1Δ strain producing 4 spores was 96.60±0.92%, which was a significant difference. In addition, there were 2.00±0.72% of the rok1Δ strain producing 3 spores (Fig. 2C and D). The results showed that the rok1Δ strain produced an abnormal number of spores compared to the wild-type strain, with a significant decrease in the number of spores. It is noteworthy that the high temperature of 37˚C significantly impacts spore production. Previous studies have reported that at 37˚C, gene-deleted fission yeast either fail to produce spores or exhibit a low probability of spore formation (40). Therefore, spore production was investigated exclusively at 25˚C.

A significant decrease in the growth rate of the rok1Δ strain was found by growth rate measurements; therefore, the mitosis-related protein dynamics of the rok1Δ strain was investigated.

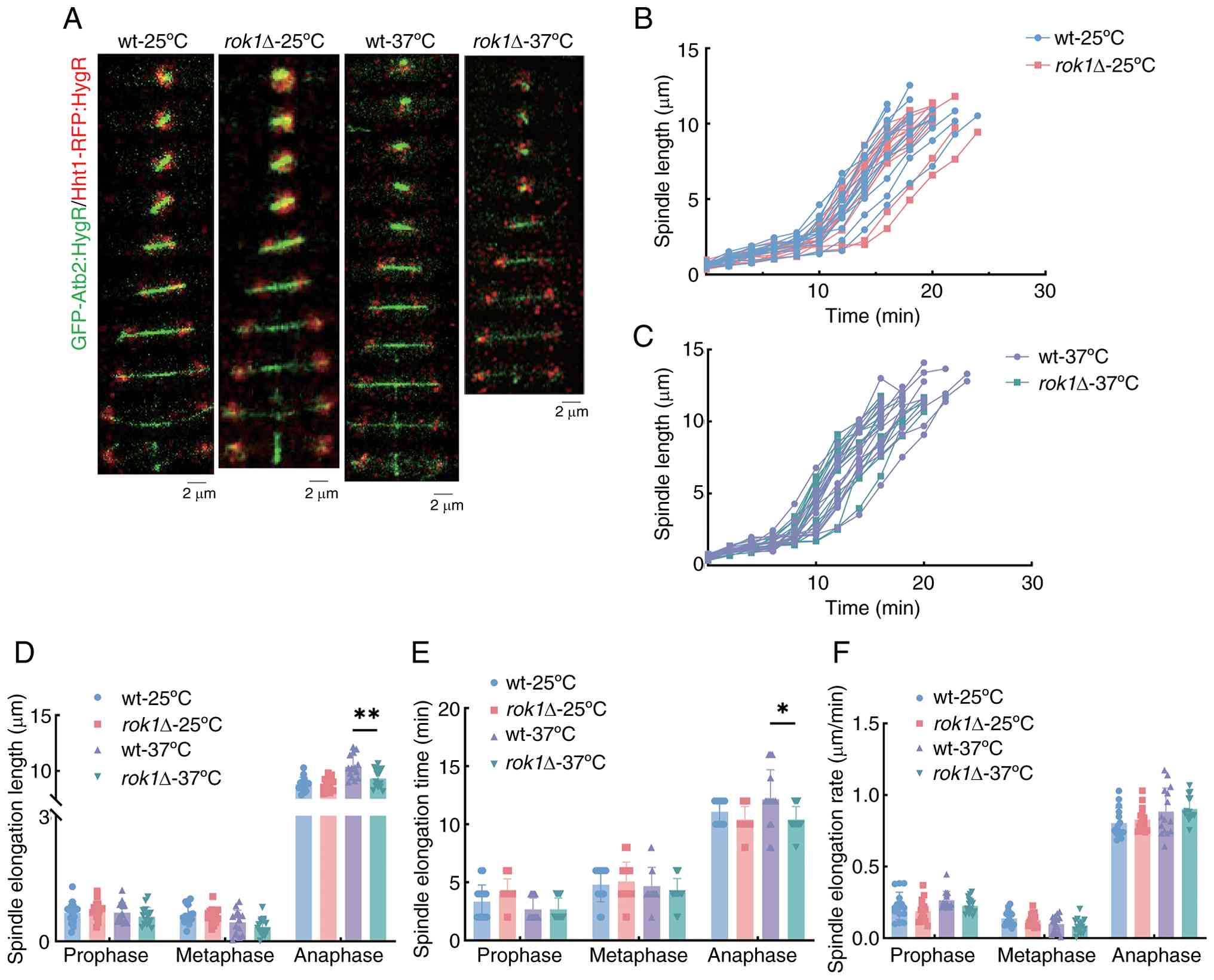
Changes of spindle during mitosis of rok1Δ strain under different temperature conditions

During mitosis, microtubule proteins assemble to form the spindle, which is responsible for the accurate segregation of chromosomes during cell division (41). Live-cell imaging of wild-type and rok1Δ cells with green fluorescent protein (GFP)-Atb2-tagged microtubule proteins was used to assess spindle properties. The analysis of spindle dynamics at 25˚C showed that the spindle elongation lengths of the wild-type strains at the prophase, metaphase and anaphase were 0.68±0.27, 0.63±0.23 and 8.82±0.62 µm and for the rok1Δ strain they were 0.75±0.22, 0.61±0.19 and 8.57±0.80 µm, respectively (Fig. 3A-D). The rok1Δ strain exhibited no significant changes in spindle elongation length compared to the wild-type strain in all phases (all P>0.05). Further analysis revealed (Fig. 3E and F) that the spindle elongation times of the wild-type strains at prophase, metaphase and anaphase were 3.33±1.45, 4.80±1.47 and 11.07±1.03 min and for the rok1Δ strain they were 4.27±1.83, 5.07±1.67 and 10.40±1.12 min, respectively. The spindle elongation rates of the wild-type and rok1Δ strains at the prophase, metaphase and anaphase were 0.22±0.10, 0.14±0.05 and 0.80±0.10 µm/min and 0.19±0.08, 0.13±0.04 and 0.83±0.09 µm/min, respectively. There was no significant difference in the elongation time and elongation rate of the spindle in all periods between the wild-type and rok1Δ strains (all P>0.05). These results indicate that the deletion of the rok1 gene does not affect spindle dynamics at 25˚C.

Effects of rok1 deletion on
spindle dynamics during mitosis in fission yeast. (A) Images of
spindles during mitosis in wt and rok1Δ cells at 25˚C and
37˚. (B) Spindle length changes of wt and rok1Δ cells during
mitosis at 25˚C. (C) Spindle length changes of wt and rok1Δ
cells during mitosis at 37˚C. (D) Spindle elongation lengths of wt
and rok1Δ cells at different phases. (E) Spindle elongation
time of wt and rok1Δ cells at different phases. (F) Spindle
elongation rates of wt and rok1Δ cells at different phases.
*P<0.05 and **P<0.01; n=15. GFP, green
fluorescent protein; RFP, red fluorescent protein; wt,
wild-type.

Figure 3

Effects of rok1 deletion on spindle dynamics during mitosis in fission yeast. (A) Images of spindles during mitosis in wt and rok1Δ cells at 25˚C and 37˚. (B) Spindle length changes of wt and rok1Δ cells during mitosis at 25˚C. (C) Spindle length changes of wt and rok1Δ cells during mitosis at 37˚C. (D) Spindle elongation lengths of wt and rok1Δ cells at different phases. (E) Spindle elongation time of wt and rok1Δ cells at different phases. (F) Spindle elongation rates of wt and rok1Δ cells at different phases. *P<0.05 and **P<0.01; n=15. GFP, green fluorescent protein; RFP, red fluorescent protein; wt, wild-type.

The spindle elongation lengths at 37˚C showed that compared with the wild-type there was a significant decrease in the spindle elongation length of the rok1Δ strains at anaphase (10.38±1.02 vs. 9.33±0.83 µm, respectively); however, there were no significant changes in spindle elongation length at prophase or metaphase. Further analysis revealed that this trend was consistent for the spindle elongation time with wild-type strains displaying significantly longer elongation times compare with rok1Δ strains at anaphase (12.13±2.56 vs. 10.40±1.12 min, respectively), with no significant changes observed at prophase and metaphase (P>0.05) (Fig. 3E). In addition, there was no significant difference in spindle elongation rates between the wild-type and rok1Δ strains at prophase (0.26±0.06 vs. 0.23±0.05 µm/min, respectively), metaphase (0.10±0.06 vs. 0.08±0.05 µm/min, respectively) and anaphase (0.88±0.17 vs. 0.90±0.09 µm/min), respectively (both P>0.05) (Fig. 3F).

These results indicate that the rok1 gene deletion decelerated the spindle elongation process at 37˚C. Comparison of 25˚C and 37˚C revealed that a high temperature stress of 37˚C had an inhibitory effect on the spindle elongation process.

Changes of actin during mitosis of rok1Δ strain under different temperature conditions

During mitosis, actin filaments co-assemble with myosin II to form an actomyosin ring that help the cell complete cytoplasmic division (42). Live-cell imaging was performed of wild-type and rok1Δ cells with Pact1-LifeAct-mGFP-tagged actin. Analysis of actin rings at 25˚C indicated that the actin ring length was significantly decreased (3.75±0.17 vs. 3.52±0.15 µm), total time from assembly to complete disappearance was significantly increased (28.70±2.84 vs. 31.40±1.29 min) and total contraction rates were significantly decreased (0.11±0.02 vs. 0.09±0.01 µm/min), in the rok1Δ strain compared with the wild-type stain (Fig. 4A-F). Further analysis results indicated that the assembly times of the actin rings in the wild-type and rok1Δ strains were 13.31±2.46 and 16.70±1.78 min, respectively, which was a significant difference (Fig. 4E). Entering the contraction phase, the actin rings of the wild-type and rok1Δ strains contracted for 15.39±0.85 and 14.70±1.92 min, respectively, and the contraction rates were 0.19±0.02 and 0.18±0.02 µm/min, respectively (Fig. 4F); there were no significant differences in contraction time and contraction rate (both P>0.05). These results indicate that rok1 gene deletion prolongs the actin ring assembly process at 25˚C.

Effects of rok1 deletion on
actin dynamics during mitosis. (A) Images of the actin ring during
mitosis in wt and rok1Δ cells at 25˚C and 37˚C. (B) Actin
ring length changes of wild-type and rok1Δ cells during
mitosis at 25˚C. (C) Actin ring length changes of wild-type and
rok1Δ cells during mitosis at 37˚C. (D) The length of the
actin ring of wild-type and rok1Δ cells. (E) The time of the
actin ring formation and contraction of wild-type and rok1Δ
cells at different phases. (F) The rate of the actin ring
contraction of wild-type and rok1Δ cells at different
phases. *P<0.05 and **P<0.01; n=15.
GFP, green fluorescent protein; wt, wild-type.

Figure 4

Effects of rok1 deletion on actin dynamics during mitosis. (A) Images of the actin ring during mitosis in wt and rok1Δ cells at 25˚C and 37˚C. (B) Actin ring length changes of wild-type and rok1Δ cells during mitosis at 25˚C. (C) Actin ring length changes of wild-type and rok1Δ cells during mitosis at 37˚C. (D) The length of the actin ring of wild-type and rok1Δ cells. (E) The time of the actin ring formation and contraction of wild-type and rok1Δ cells at different phases. (F) The rate of the actin ring contraction of wild-type and rok1Δ cells at different phases. *P<0.05 and **P<0.01; n=15. GFP, green fluorescent protein; wt, wild-type.

At 37˚C the contraction lengths were 4.09±0.38 vs. 3.50±0.26 µm and the total contraction rate of the actin ring was 0.12±0.02 vs. 0.09±0.01 µm/min for the wild-type and rok1Δ strains, respectively. Both actin ring length and total contraction rate were significantly decreased in the rok1Δ strain compared with the wild-type. However, the actin ring assembly time was 11.07±2.25 and 11.20±1.47 min for the wild-type and rok1Δ strains, respectively, which was not a significant difference (Fig. 4A-F). Entering the contraction phase, the contraction time and rate of the actin ring for the wild-type and rok1Δ strains were 15.60±3.22 vs. 15.33±1.95 min and 0.20±0.03 vs. 0.17±0.03 µm/min, respectively. The actin ring contraction rate of the rok1Δ strain was significantly decreased compared with the wild-type, and there was no significant difference in the contraction time (Fig. 4E and F). These results indicate that rok1 gene deletion affected the contraction process of actin rings at 37˚C. Comparison of results at 25˚C and 37˚C revealed that rok1 gene deletion both decreased the initiation length and contraction length of the actin ring and decreased the contraction rate. Unlike at 37˚C, rok1 gene deletion prolonged the actin ring assembly process at 25˚C.

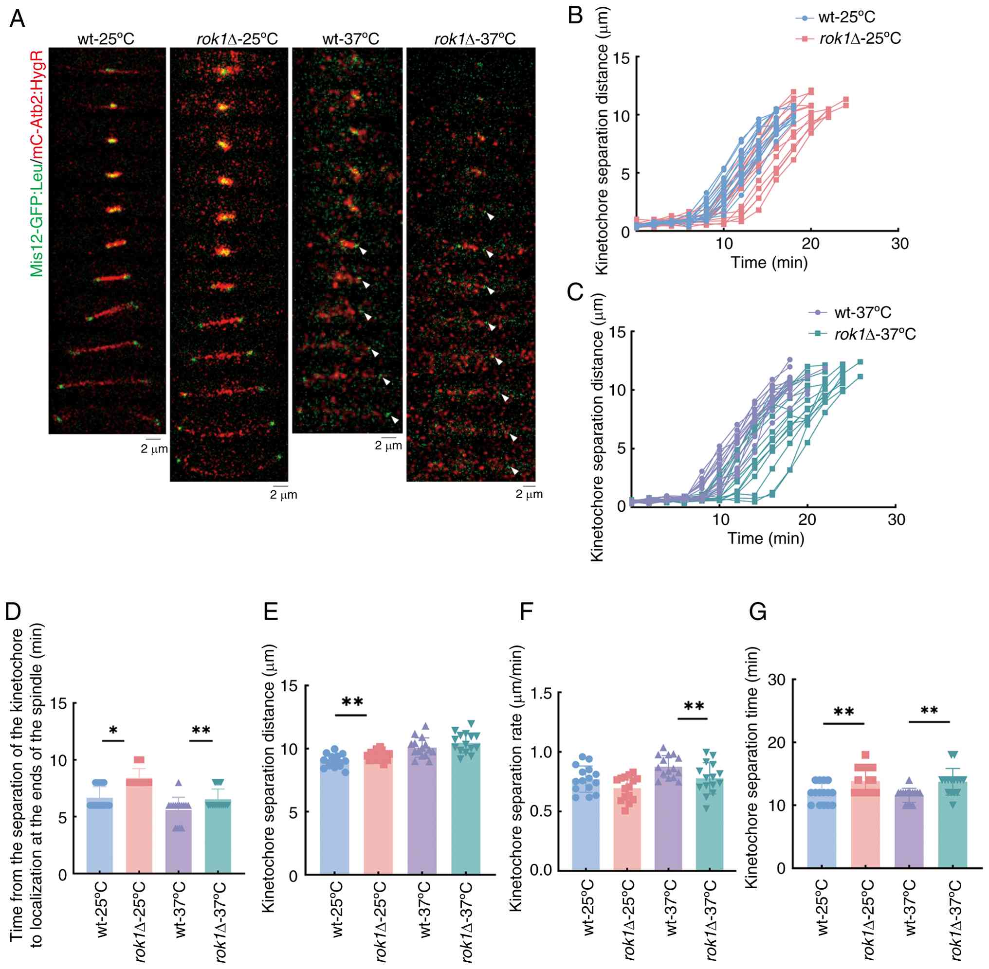
Changes of kinetochores during mitosis of rok1Δ strain at different temperature conditions

The kinetochores interact with spindle microtubules to assist in the correct segregation of chromosomes during mitosis. Live-cell imaging of wild-type and rok1Δ cells with Mis12-GFP-tagged kinetochore proteins. The analysis of kinetochore dynamics at 25˚C showed that the time from the separation to localization at the spindle poles of kinetochores in the wild-type and rok1Δ strains was 6.67±0.07 vs. 8.40±0.83 min, respectively, which was a significant difference (Fig. 5A-D). Further analysis showed that the separation distance (9.44±0.78 vs. 10.06±0.67 µm) and separation time (11.87±1.60 vs. 13.87±2.07 min) were significantly increased in rok1Δ strains compared with wild-type, but there was no significant change in separation rates (0.81±0.11 vs. 0.74±0.10 µm/min) of kinetochores (Fig. 5E-G). These results indicate that rok1 gene deletion prolonged the separation distance and separation time of kinetochores as well as the time for kinetochores to reach the poles of the spindle at 25˚C.

Effects of rok1 deletion on
kinetochore dynamics during mitosis in fission yeast. (A) Images of
kinetochore during mitosis in wild-type and rok1Δ cells at
25˚C and 37˚C, white arrows indicated the position of kinetochores.
(B) Kinetochore separation distance changes of wild-type and
rok1Δ cells during mitosis at 25˚C. (C) Kinetochore
separation distance changes of wild-type and rok1Δ cells
during mitosis at 37˚C. (D) Time from the separation of the
kinetochore to localize at the ends of the spindle in the wild-type
and rok1Δ cells. (E) Kinetochore separation distance of
wild-type and rok1Δ cells. (F) Kinetochore separation time
of wild-type and rok1Δ cells. (G) Kinetochore separation
rates of wild-type and rok1Δ cells. *P<0.05
and **P<0.01; n=15. GFP, green fluorescent protein;
wt, wild-type.

Figure 5

Effects of rok1 deletion on kinetochore dynamics during mitosis in fission yeast. (A) Images of kinetochore during mitosis in wild-type and rok1Δ cells at 25˚C and 37˚C, white arrows indicated the position of kinetochores. (B) Kinetochore separation distance changes of wild-type and rok1Δ cells during mitosis at 25˚C. (C) Kinetochore separation distance changes of wild-type and rok1Δ cells during mitosis at 37˚C. (D) Time from the separation of the kinetochore to localize at the ends of the spindle in the wild-type and rok1Δ cells. (E) Kinetochore separation distance of wild-type and rok1Δ cells. (F) Kinetochore separation time of wild-type and rok1Δ cells. (G) Kinetochore separation rates of wild-type and rok1Δ cells. *P<0.05 and **P<0.01; n=15. GFP, green fluorescent protein; wt, wild-type.

The time from the separation to localization at the spindle poles of kinetochores in the wild-type and rok1Δ strains was 5.60±1.12 and 6.63±0.92 min, respectively, at 37˚C, which was a significant difference (Fig. 5A-D). Further analysis indicated that the kinetochores separation distances of wild-type and rok1Δ strains were 10.08±0.78 and 10.45±0.08 µm, respectively, which was not significant difference (Fig. 5E). The separation time was significantly increased (11.60±1.12 vs. 13.73±2.12 min; Fig. 5F) and the rate of kinetochores was significantly decreased (0.88±0.09 vs. 0.78±0.13 µm/min; Fig. 5G) in rok1Δ strains compared with wild-type. These results indicate that rok1 gene deletion delayed the kinetochore separation process at 37˚C. At 25˚C and 37˚C, rok1 gene deletion prolonged the kinetochore segregation time, the time from the separation to localization at the spindle poles of kinetochores and thus delayed the kinetochore segregation process. The inhibition of the kinetochore segregation process was more effective with temperature stress at 37˚C.

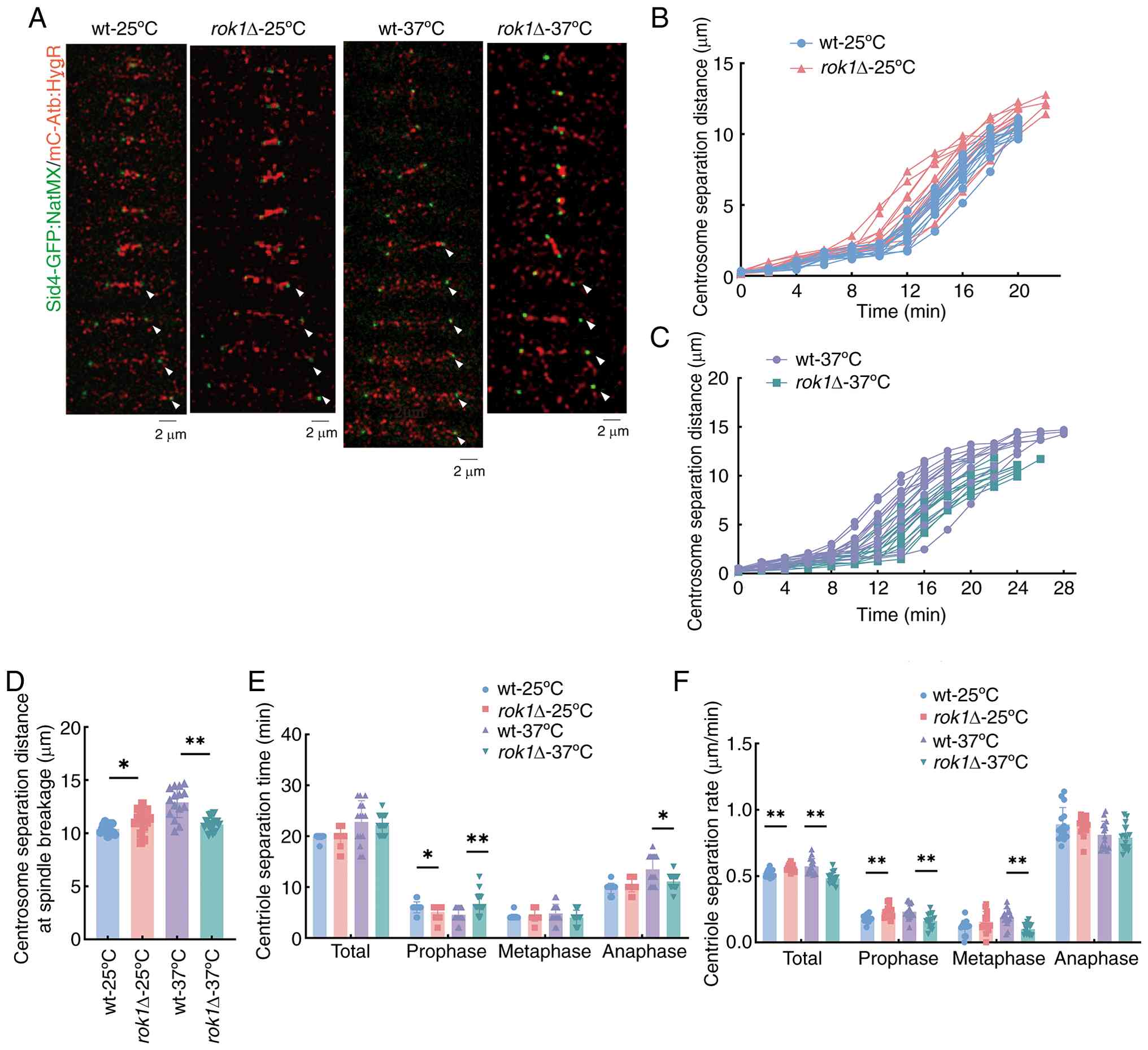
Changes of centrosomes during mitosis of rok1Δ strain at different temperatures

During mitosis, centrosomes assist in the completion of microtubule assembly and influence the organization and function of the spindle. Live-cell imaging of wild-type and rok1Δ cells with Sid4-GFP-tagged centromere proteins was used to investigate changes in the centrosomes. The analysis of centrosome dynamics at 25˚C indicated that the total separation time was unchanged (19.87±0.52 vs. 19.87±1.92 min); however, the final separation distances (10.40±0.43 vs. 11.17±1.06 µm) and the total centrosome separation rates (0.52±0.03 vs. 0.56±0.02 µm/min) were significantly increased in rok1Δ strains compared with wild-type strains (Fig. 6A-F). Further analysis of the centrosome separation process revealed that the centrosome separation time of the wild-type and rok1Δ strains at the prophase were 6.00±1.07 and 5.07±1.28 min, at metaphase they were 4.13±0.52 and 4.40±1.12 min and at anaphase they were 9.73±1.03 and 10.40±1.35 min, respectively (Fig. 6E). The centrosome separation rates at prophase were 0.18±0.03 and 0.23±0.05 µm/min, at metaphase they were 0.11±0.06 and 0.16±0.08 µm/min and at anaphase the rates were 0.89±0.13 and 0.88±0.07 µm/min in the wild-type and rok1Δ strains, respectively. The centrosome separation time of rok1Δ strains at prophase was significantly decreased and the separation rate at prophase was significantly increased when compared with the wild-type. These results indicated that at 25˚C, rok1 gene deletion resulted in increased centromere separation distance and increased separation rate.

Effects of rok1 deletion on
centrosome dynamics during mitosis in fission yeast. (A) Images of
centrosome during mitosis in wt and rok1Δ cells at 25˚C and
37˚C, white arrows indicated the position of centrosome. (B)
Centrosome separation distance changes of wt and rok1Δ cells
during mitosis at 25˚C. (C) Centrosome separation distance changes
of wt and rok1Δ cells during mitosis at 37˚C. (D) Centrosome
separation distance in the wt and rok1Δ cells at spindle
breakage. (E) Centrosome separation time of wt and rok1Δ
cells at different phases. (F) Centrosome separation rates of wt
and rok1Δ cells at different phases. *P<0.05
and **P<0.01; n=15. GFP, green fluorescent protein;
wt, wild-type.

Figure 6

Effects of rok1 deletion on centrosome dynamics during mitosis in fission yeast. (A) Images of centrosome during mitosis in wt and rok1Δ cells at 25˚C and 37˚C, white arrows indicated the position of centrosome. (B) Centrosome separation distance changes of wt and rok1Δ cells during mitosis at 25˚C. (C) Centrosome separation distance changes of wt and rok1Δ cells during mitosis at 37˚C. (D) Centrosome separation distance in the wt and rok1Δ cells at spindle breakage. (E) Centrosome separation time of wt and rok1Δ cells at different phases. (F) Centrosome separation rates of wt and rok1Δ cells at different phases. *P<0.05 and **P<0.01; n=15. GFP, green fluorescent protein; wt, wild-type.

When the experiments were conducted at 37˚C, the total separation time was not significantly altered (22.80±4.20 vs. 22.53±1.77 min); on the other hand, there was a significant decrease in both the final separation distance (12.90±1.44 vs. 10.82±0.63 µm) and the total centrosome separation rates (0.57±0.06 vs. 0.48±0.04 µm/min) in the rok1Δ strains compared with wild-type. Further analysis of the centrosome separation process revealed that the centrosome separation time of the wild-type and rok1Δ strains at different phases were as follows: Prophase, 4.53±1.41 and 7.07±2.12 min; metaphase, 4.80±1.82 and 3.87±1.60 min; and anaphase, 13.47±2.88 and 11.60±1.12 min, in wild-type and rok1Δ strains, respectively. The centrosome separation rates were as follows: Prophase, 0.23±0.06 and 0.16±0.05 µm/min; metaphase, 0.19±0.06 and 0.10±0.04 µm/min; and anaphase, 0.81±0.10 and 0.79±0.10 µm/min, in wild-type and rok1Δ strains, respectively. The centrosome separation time at prophase in the rok1Δ strain was significantly increased, but the separation time at anaphase was significantly decreased compared with the wild-type. Furthermore, the separation rate of the rok1Δ strain was significantly decreased at prophase and metaphase compared with the wild-type. These results indicated that at 37˚C, rok1 gene deletion shortened the centrosome separation distance and decreased the separation rate. Comparison of results at 25 and 37˚C revealed that 37˚C high temperature stress reversed the effect of rok1 gene deletion on the centrosome segregation process.

Sequencing quality analysis

Combining the three replicates, the total number of bases in the high-quality analyzed data for the wild-type-25˚C strain, the wild-type-37˚C strain, the rok1Δ-25˚C strain and the rok1Δ-37˚C strain were 6.80 Giga bases (G), 6.67 G, 6.88 G and 6.74 G, respectively. The Qphred20 (percentage of bases with a phred score >20, where Phred=-10·log10(e) and e represents the sequencing error rate) (43) value of all four groups of samples was >98.00%, the Qphred30 (percentage of bases with a Phred score >30) value was >94%, the GC content was between 41-43% and the sequencing error rate was <0.03%. These results suggest that the sequencing data were accurate and reliable and could be analyzed and studied subsequently.

Highly expressed gene analysis

Gene expression levels were quantitatively analyzed, with FPKM <1 as low or no gene expression, FPKM >1 as genes expressed, FPKM >60 as genes highly expressed and FPKM >5,000 as genes very highly expressed (35,44). The results indicated that there were 4,950, 7,757, 4,997 and 7,488 genes expressed in the wild-type-25˚C strain, the wild-type-37˚C strain, the rok1Δ-25˚C strain and the rok1Δ-37˚C strain, respectively, which accounted for 39.00, 61.11, 39.37 and 59.00% of the total genes capable of expression in fission yeast. In addition, there were 1,966, 2,181, 1,811 and 2,176 highly expressed genes, accounting for 15.17, 17.18, 14.27 and 17.14% of the total genes, respectively. From these highly expressed genes, representative genes exhibiting statistically significant expression differences between the rok1∆ strain and the wild-type strain were further selected for display (Fig. 7A and B; Tables III and IV).

Analysis of highly expressed genes
and differentially expressed genes. (A) Differential analysis of
highly expressed genes in the wt and rok1Δ strains at 25˚C.
(B) Differential analysis of highly expressed genes in the wt and
rok1Δ strains at 37˚C. (C) Volcano plot of differently
expressed genes in the wt and rok1Δ strains at 25˚C. (D)
Volcano plot of differently expressed genes in the wt and
rok1Δ strains at 37˚C. *P<0.05 and
**P<0.01. n=3. FPKM, fragments per kilobase million;
wt, wild-type.

Figure 7

Analysis of highly expressed genes and differentially expressed genes. (A) Differential analysis of highly expressed genes in the wt and rok1Δ strains at 25˚C. (B) Differential analysis of highly expressed genes in the wt and rok1Δ strains at 37˚C. (C) Volcano plot of differently expressed genes in the wt and rok1Δ strains at 25˚C. (D) Volcano plot of differently expressed genes in the wt and rok1Δ strains at 37˚C. *P<0.05 and **P<0.01. n=3. FPKM, fragments per kilobase million; wt, wild-type.

Table III

Highly expressed genes in the wt-25˚C and rok1Δ-25˚C strains.

Table III

Highly expressed genes in the wt-25˚C and rok1Δ-25˚C strains.

GeneFPKM (wt)FPKM (rok1Δ)Description
zym113,760.918,448.89Metallothionein, Zym1
gpd315,353.456,483.99Glyceraldehyde 3-phosphate dehydrogenase, Gpd3
tdh15,679.176,599.78 Glyceraldehyde-3-phosphate dehydrogenase, Tdh1
fba16,012.454,059.26 Fructose-bisphosphate aldolase, Fba1
eno1015,927.174,461.72Enolase
tef1034,107.476,054.25Translation elongation factor EF-1 α, Ef1a-c
pgk14,919.326,107.86Phosphoglycerate kinase, Pgk1
gpm13,555.491,041.72BPG-dependent phosphoglycerate mutase (PGAM), Gpm1
ubi32,068.302,770.01Ribosomal-ubiquitin fusion protein, Ubi3
tpi12,552.693,237.18Triosephosphate isomerase

[i] FPKM, fragments per kilobase million; wt, wild-type.

Table IV

Highly expressed genes in the wt-37˚C and rok1Δ-37˚C strains.

Table IV

Highly expressed genes in the wt-37˚C and rok1Δ-37˚C strains.

GeneFPKM (wt)FPKM (rok1Δ)Description
oga12,229.103,462.16Ribosome preservation factor, Stm1 homolog, Oga1
trx11,644.48726.54Cytosolic thioredoxin, Trx1
hsp102,983.73964.69Mitochondrial heat shock protein, Hsp10
hsp162,031.58187.98Heat shock protein, Hsp16
ght5762.672,620.96Plasma membrane high-affinity proton symporter, Ght5
rpl3202687.851,122.7760S ribosomal protein L32
idp1346.51292.29Isocitrate dehydrogenase, Idp1
tif302427.34604.58Translation initiation factor eIF3b (p84)
plr1351.44180.39Pyridoxal reductase, Plr1
cts1424.50722.51CTP synthase, Cts1

[i] FPKM, fragments per kilobase million; wt, wild-type.

Among the genes expressed to a very high level in both wild-type and rok1∆-25˚C strains, the FPKM value of the zym1 gene decreased by 1.629-fold compared to the wild-type strain (P<0.01). The FPKM values of the tdh1 and pgk1 genes increased by 1.1621- and 1.5047-fold, respectively (both P<0.01). Among the genes that were expressed at very high levels in both wild-type and rok1∆-37˚C strains, the FPKM value of the rpl3202 gene increased 1.6323-fold in the wild-type strain (P<0.05). The FPKM values of trx1 and plr1 genes were decreased by 0.4418-fold (P<0.05) and 0.5132-fold (P<0.01), respectively.

Analysis of differentially expressed genes

The differentially expressed genes of the wild-type strain and the rok1Δ-25˚C and rok1Δ-37˚C strains were analyzed. The results indicated that there were 3,034 and 1,695 differentially expressed genes in the rok1Δ-25˚C and rok1Δ-37˚C strains, respectively, compared with the wild-type strains, which included 1,482 and 705 upregulated genes and 1,552 and 990 downregulated genes, respectively (Fig. 7C and D).

Compared with the wild-type strain, in the rok1Δ-25˚C strain, mei2, map2, map3 and psc3 gene expression were upregulated by 1.2866-, 1.8764-, 2.7593- and 1.3973-fold, respectively (Table V). In the rok1Δ-37˚C strain, gpa2, rgs1, myo51 and blt1 gene expression was upregulated by 1.9694-, 2.1606-, 0.7366- and 1.0046-fold, respectively (Table VI). In the rok1Δ-25˚C strain, ddx27 and pas1 gene expression were downregulated by 1.7320- and 1.6148-fold, respectively (Table VII). In the rok1Δ-37˚C strain, rho5, wos2, apc14, and pas1 genes were downregulated by 1.4299-fold, 1.1209-fold, 0.7467-fold, and 1.3259-fold, respectively. arp1, dil1, cmk1 and mfr1 gene expression were downregulated by 0.9087-, 1.6737-, 1.3417- and 1.1414-fold, respectively (Table VIII). Notably, although arp1, dli1, cmk1, and mfr1 genes were all significantly downregulated, the downregulation factor for arp1 was 0.9087-fold, lower than that of the other genes (>1). This result indicates that while the deletion of the rok1 gene broadly suppresses the transcription of these genes, its inhibitory effect on arp1 is relatively weaker.

Table V

Upregulated differentially expressed genes in the wild-type-25˚C and rok1Δ-25˚C strains.

Table V

Upregulated differentially expressed genes in the wild-type-25˚C and rok1Δ-25˚C strains.

Gene log2FoldChangeAdjusted P-valueLength, bpDescription
hsp901.5155 3.25x10-2662,600Hsp90 chaperone
ght21.2251 6.59x10-1382,245Hexose transmembrane transporter, Ght2
map32.7593 3.18x10-1152,888Pheromone M-factor receptor, Map3
bip11.0174 1.60x10-1102,805ER heat shock protein, BiP
mei21.2866 1.24x10-1044,033RNA-binding protein involved in meiosis, Mei2
map21.8764 1.91x10-533,726P-factor pheromone Map2
tef1010.7861 5.12x10-531,569Translation elongation factor EF-1 α, Ef1a-a
wtf251.5509 1.45x10-512,271Wtf element
psc31.3973 3.73x10-403,989Mitotic cohesin complex, non-SMC subunit, Psc3
ctt10.6184 1.83x10-392,212Catalase

[i] bp, base pair; ER, endoplasmic reticulum.

Table VI

Upregulated differentially expressed genes in the wild-type-37˚C and rok1Δ-37˚C strains.

Table VI

Upregulated differentially expressed genes in the wild-type-37˚C and rok1Δ-37˚C strains.

Gene log2FoldChangeAdjusted P-valueLength, bpDescription
ppk12.4226 6.88x10-153,072Serine/threonine protein kinase, Ppk1
rgs12.1606 1.98x10-91,446Regulator of G-protein signaling, Rgs1
put43.1716 3.38x10-81,659Plasma membrane proline transmembrane transporter, Put4
snoR54b2.5113 7.20x10-796Small nucleolar RNA, snR54b
uck21.6349 9.23x10-7663Uracil phosphoribosyltransferase, Uck2
gpa21.9694 6.84x10-61,065Heterotrimeric G protein α-2 subunit, Gpa2
myo510.7366 1.52x10-24,416Myosin type V
fib10.7617 1.74x10-2918Fibrillarin, rRNA and histone methyltransferase
blt11.0046 3.53x10-22,103Ubiquitin domain-like protein, Blt1
tif110.6131 3.54x10-2417Translation initiation factor eIF1A

[i] bp, base pair; rRNA, ribosomal RNA.

Table VII

Downregulated differentially expressed genes in the wild-type-25˚C and rok1Δ-25˚C strain.

Table VII

Downregulated differentially expressed genes in the wild-type-25˚C and rok1Δ-25˚C strain.

Gene log2FoldChangeAdjusted P-valueLength, bpDescription
bgl2-1.8472 7.99x10-3051,654Glucan β-glucosidase, Bgl2
mae2-1.6447 3.56x10-2962,080Malic enzyme, malate dehydrogenase, Mae2
ddx27-1.7320 5.34x10-2002,423ATP-dependent RNA helicase, Ddx27/Drs1
prz1-1.7525 2.89x10-1873,442Calcineurin responsive transcription factor, Prz1
gal7-2.1082 3.39x10-1861,566 Galactose-1-phosphate uridylyltransferase, Gal7
pas1-1.6148 1.99x10-1653,109Cyclin, Pas1
sgf73-3.2303 5.61x10-1511,416SAGA complex subunit, Sgf73
per1-1.5861 5.54x10-1392,963Plasma membrane amino acid permease, Per1
shd1-0.7636 1.83x10-474,782Cytoskeletal protein binding protein Sla1 family, Shd1
mbx1-1.2067 1.88x10-453,183MADS-box transcription factor, Mbx1

[i] bp, base pair.

Table VIII

Downregulated differentially expressed genes in the wild-type-37˚C and rok1Δ-37˚C strain.

Table VIII

Downregulated differentially expressed genes in the wild-type-37˚C and rok1Δ-37˚C strain.

Gene log2FoldChangeAdjusted P-valueLength, bpDescription
rho5-1.4299 1.39x10-6603Rho family GTPase, Rho5
mbx1-1.8473 1.56x10-61,374DNA-binding transcription factor, MADS-box, Mbx1
adg1-1.8871 1.73x10-6501 Schizosaccharomyces pombe specific protein, Adg1
vip1-1.2490 1.50x10-3774RNA-binding protein, Vip1
wos2-1.1209 1.54x10-3561p23 homolog, Hsp90 co-chaperone, Wos2
mug125-1.0961 1.56x10-3858 Schizosaccharomyces pombe specific protein, Mug125
pas1-1.3259 9.58x10-31,236Cyclin, Pas1
apc14-0.7467 3.10x10-2324Anaphase-promoting complex subunit, Apc14
arp1-0.9087 3.44x10-21,140Dynactin complex subunit, centractin family actin-like protein, Arp1
dli1-1.6737 4.40x10-21,083Meiotic dynein intermediate light chain, Dli1
cmk1-1.3417 4.60x10-51,008 Calcium/calmodulin-dependent protein kinase, Cmk1
mfr1-1.1414 8.59x10-41,266Meiotic APC activator, Mfr1

[i] bp, base pair.

Differential gene expression validation

Analysis of differentially expressed genes from the transcriptomic data revealed that psc3 and psm1 were key genes at 25˚C, whereas myo51 and blt1 were key genes at 37˚C. To validate the expression changes of these genes, specific primers were designed using act1 as the reference gene and verified for specificity through the NCBI Primer-BLAST tool. The results demonstrated that in the S. pombe (taxid: 4896) genome, the primers for psc3, psm1, myo51, blt1 and act1 all specifically matched unique target sequences, confirming the validity of the primer design and their suitability for RT-qPCR experiments.

The RT-qPCR results showed that the expression levels of psc3 and psm1 were significantly upregulated at 25˚C (Fig. 8A); in addition, myo51 and blt1 were significantly upregulated at 37˚C (Fig. 8B) with rok1 deletion compared with the wild-type. These findings were consistent with the RNA-Seq data, confirming the reliability of the transcriptomic results. These results suggest that rok1 regulate the expression of these key genes, thereby influencing the dynamics of mitotic progression.

RT-qPCR verification of key
differentially expressed genes. (A) Relative mRNA expression of
psc3 and psm1 determined by RT-qPCR at 25˚C. (B)
Relative mRNA expression of myo51 and blt1 determined
by RT-qPCR at 37˚C. *P<0.05 and
**P<0.01. RT-qPCR, reverse transcription quantitative
PCR; wt, wild-type.

Figure 8

RT-qPCR verification of key differentially expressed genes. (A) Relative mRNA expression of psc3 and psm1 determined by RT-qPCR at 25˚C. (B) Relative mRNA expression of myo51 and blt1 determined by RT-qPCR at 37˚C. *P<0.05 and **P<0.01. RT-qPCR, reverse transcription quantitative PCR; wt, wild-type.

Differential gene GO functional enrichment analysis

GO enrichment analysis of differentially expressed genes was performed in wild-type and rok1Δ strains, and the 10 categories with the most significant up- and downregulated differentially expressed genes were selected and plotted as bar graphs. The analysis revealed that at 25˚C, the rok1Δ strain was enriched for differential genes up to 303 GO branches (P≤0.05), including 230 biological processes, 41 cellular components and 32 molecular functions, compared with the wild-type strain. Among the biological processes, upregulated genes were enriched in ‘sister chromatid segregation’ and ‘reproductive process’. In cellular components, upregulated genes were enriched in ‘chromosomes, centromeric region’ and ‘condensed chromosome inner kinetochore’ regions. In molecular function, upregulated genes were enriched in ‘nucleoside-triphosphatase activity’ and ‘translation elongation factor activity’ (Fig. 9A). In addition, downregulated differential genes were enriched in ‘purine-containing compound metabolic process’ and ‘actin cortical patch organization’, ‘actin cortical patch’ and ‘plasma membrane’ regions in cellular components, with ‘transmembrane transporter activity’ and ‘oxidoreductase activities’ in molecular functions (Fig. 9B).

GO enrichment results of
differentially expressed genes in the wild-type and rok1Δ
strains at 25˚C. (A) GO enrichment results for upregulated
differential genes at 25˚C. (B) GO enrichment results for
downregulated differential genes at 25˚C. GO, Gene Ontology; BP,
biological process; CC, cellular component; MF, molecular
function.

Figure 9

GO enrichment results of differentially expressed genes in the wild-type and rok1Δ strains at 25˚C. (A) GO enrichment results for upregulated differential genes at 25˚C. (B) GO enrichment results for downregulated differential genes at 25˚C. GO, Gene Ontology; BP, biological process; CC, cellular component; MF, molecular function.

At 37˚C, the differential genes of the rok1Δ strain were enriched in 28 GO branches (P≤0.05), including 3 biological processes and 25 cellular components. compared with the wild-type strain. upregulated genes were enriched in ‘transmembrane transport’ and ‘ribosome biogenesis’ during biological processes; in cellular components, upregulated genes were enriched in the ‘ribosome’; in molecular function, upregulated genes were enriched in ‘transmembrane transporter activity’ and ‘RNA polymerase II transcription factor activity, sequence-specific DNA binding’ (Fig. 10A). In addition, downregulated differential genes were enriched in ‘protein folding ‘and ‘actin filament-based’ processes, ‘mitochondrial outer membrane’ and ‘proteasome core complex’ regions in cellular components and ‘hydrolase activity, acting on glycosyl bonds’ in molecular functions (Fig. 10B). The GO enrichment results indicate that the ribosome biogenesis process of the rok1Δ strain was affected, the mitotic cytoskeleton was abnormal and the normal cell growth and reproduction process was disrupted.

GO enrichment results of
differentially expressed genes in the wild-type and rok1Δ
strains at 37˚C. (A) GO enrichment results for upregulated
differential genes at 37˚C. (B) GO enrichment results for
downregulated differential genes at 37˚C. GO, Gene Ontology; BP,
biological process; CC, cellular component; MF, molecular
function.

Figure 10

GO enrichment results of differentially expressed genes in the wild-type and rok1Δ strains at 37˚C. (A) GO enrichment results for upregulated differential genes at 37˚C. (B) GO enrichment results for downregulated differential genes at 37˚C. GO, Gene Ontology; BP, biological process; CC, cellular component; MF, molecular function.

Differential gene KEGG enrichment analysis

KEGG enrichment analysis was performed on the differentially expressed genes of the wild-type strain and the rok1Δ strain, and the top 10 pathways of selected upregulated genes and downregulated genes were plotted as bar graphs (Fig. 11A and B). The results indicated that 1,634 differential genes were enriched in 80 pathways in the rok1Δ-25˚C strain. The upregulated genes were enriched in pathways such as ‘ribosome’, ‘cell cycle-yeast’ and ‘proteasome’, whereas the downregulated genes were enriched in pathways such as ‘MAPK signaling pathway-yeast’ and ‘citrate cycle (TCA cycle)’. The rok1Δ-37˚C strain was enriched for 787 differential genes in 89 pathways. Upregulated genes were enriched in pathways such as ‘ribosome’, ‘ribosome biogenesis in eukaryotes’ and ‘DNA replication’, whereas downregulated genes were mainly enriched in pathways such as ‘autophagy-yeast’ and ‘protein processing in endoplasmic reticulum’. At 25˚C, the ‘cell cycle-yeast’ pathway was enriched for 27 upregulated genes (Fig. 11A). The genes that were upregulated in this pathway included spo4, rad17, psm1, mis4 and mad1. At 37˚C, the ‘autophagy-yeast’ pathway was enriched for 18 downregulated genes (Fig. 11B). The major genes with downregulated expression in this pathway included pas1, atg17, atg13, atg15 and arc1.

KEGG enrichment results of
differentially expressed genes in the wild-type and rok1Δ
strains. (A) KEGG enrichment results for upregulated and
downregulated differential genes at 25˚C. (B) KEGG enrichment
results for upregulated and downregulated differential genes at
37˚C. KEGG, Kyoto Encyclopedia of Genes and Genomes.

Figure 11

KEGG enrichment results of differentially expressed genes in the wild-type and rok1Δ strains. (A) KEGG enrichment results for upregulated and downregulated differential genes at 25˚C. (B) KEGG enrichment results for upregulated and downregulated differential genes at 37˚C. KEGG, Kyoto Encyclopedia of Genes and Genomes.

Discussion

In transcriptomic analysis, highly expressed genes indicate the core functions and active metabolic pathways of cells under specific conditions, serving as a crucial entry point and a central analytical step for uncovering cellular functions and adaptive mechanisms. Among the genes expressed to a very high level in both wild-type and rok1Δ-25˚C strains was the zym1 gene. This encodes the metallothionein Zym1, and deletion of the zym1 gene results in aberrant segregation of meiotic chromosomes and aberrant spore formation (14,23). The FPKM values of zym1 were decreased in the rok1Δ-25˚C strain, which is in agreement with the spore production anomaly in the present study. The tdh1 gene encodes the glyceraldehyde-3-phosphate dehydrogenase Tdh1, which physically binds to the response regulator Mcs4 and the stress-responsive MAPKKK and is involved in the positive regulation of the MAPK cascade response. Through phosphorylation, the MAPK pathway delivers model factors that regulate biological growth and division-related signaling (45). The pgk1 gene encodes the phosphoglycerate kinase Pgk1, which can be phosphorylated by the cell cycle protein-dependent kinase CDK1, and thus participates in cellular glycolysis as well as gluconeogenesis, providing energy for cell division, growth, and protein synthesis (46). FPKM values of tdh1 and pgk1 were upregulated in the rok1Δ-25˚C strain, which suggested that phosphorylation of the MAPK signaling pathway and glycolytic processes was being compensated.

Among the genes that were expressed at very high levels in both wild-type and rok1Δ-37˚C strains was the trx1 gene, which encodes the cytosolic thioredoxin Trx1, whose deletion results in abnormal DNA replication checkpoints in mitosis and spore formation (23,47). The plr1 gene encodes the pyridoxal reductase Plr1, which is involved in the process of pyridoxal biosynthesis, whereas plr1 gene deletion results in abnormal sporulation (23). The FPKM values of trx1 and plr1 were downregulated in the rok1Δ-37˚C strain, which indicated abnormal cell cycle progression and sporulation, which was consistent with the abnormalities of cell division in the rok1Δ-37˚C strain. The rpl3202 gene encodes the 60S ribosomal protein L32, which participates in ribosome composition and cytoplasmic translation processes as a cytosolic large ribosomal subunit component and directs mitotic protein synthesis (48). The FPKM value of rpl3202 was increased in the rok1Δ-37˚C strain, which suggested that ribosome composition and translation processes had been compensated.

Differential gene analysis can directly reveal the molecular mechanisms, key regulatory pathways, and potential functional targets underlying phenotypic differences by deciphering the dynamic changes in gene expression under different conditions (49). In this study, we conducted further analysis of differentially expressed genes between the wild-type and rok1Δ strains. The results showed that among the genes upregulated in the rok1Δ-25˚C strain, the mei2 gene encodes the RNA-binding protein involved in meiosis Mei2, which switches the cell from a mitotic cell cycle to a meiotic cell cycle by dephosphorylation, allowing the cell to stably express meiosis-specific mRNAs (50). The map2 gene encodes the P-factor pheromone Map2 and map3 encodes the pheromone M-factor receptor Map3. Both Map2 and Map3 are involved in the pheromone-responsive MAPK cascade; map2 is involved in the positive regulation of cell fusion coupling through signaling (51-53). The psc3 gene encodes the STAG protein subunit Psc3 of the mitotic cohesin complex, which assembles with Rad21, Psm1 and Psm3 into a functional complex. This complex maintains the connection between sister chromatids through physical interactions, participates in establishing and sustaining sister chromatid cohesion, and ensures accurate chromosome segregation (54). The psc3 gene is consistent with the lagging of centromeres observed in this study at 25˚C, suggesting that the Rok1 protein participates in regulating the formation and maintenance of cohesion between sister chromatids.

Among the genes upregulated in the rok1Δ-37˚C strain (Table VI), the gpa2 gene encodes a protein that is a structural component of the mitotic spindle pole body, and Gpa2 is involved in the regulation of mitotic progression (55). The rgs1 gene encodes the regulator of G-protein signaling Rgs1, and rgs1 gene deletion affects the pheromone-responsive MAPK cascade response process and results in aberrant protein localization in the actin fusion focus (56). The myo51 gene encodes a type V myosin whose motor domain and tail domain interact with actin filaments, effectively mediating the integration of nodes into the actin filament network, thereby regulating the actin ring assembly and cytokinesis (57-59). Myo51 can participate in CAR assembly and cytokinesis process together with myosin II. Studies have shown that at 29˚C, cells lacking myo51 can maintain normal morphology and growth rate, whereas overexpression of myo51 leads to elongated cells and failure to form functional septa, exhibiting phenotypes similar to those observed in the present study; this indicates that Myo51 plays a non-essential role in cytokinesis (60). Further research has revealed that Myo51 primarily plays a critical role in the assembly phase of the contractile ring but cannot independently drive ring contraction during the constriction phase (61). The present findings demonstrate a slowed contraction rate of the actin ring, accompanied by upregulated expression of myo51 according to transcriptomic data; however, the specific molecular mechanisms underlying this phenomenon require further investigation. The blt1 gene encodes the ubiquitin domain-like protein Blt1, which possesses cytoskeletal protein-membrane anchoring activity. It recruits the Nod1-Gef2 complex to form a cell division node, assembles the mitotic actomyosin contractile ring, and participates in cytokinesis (62,63). In summary, the upregulation of myo51 and blt1 may be a key factor underlying the impaired actin ring assembly observed in the rok1Δ strain at 37˚C in this study. These findings suggest that the Rok1 protein may influence actin polymerization, thereby participating in the regulation of actin ring assembly, contraction, and cytokinesis.

Among the genes downregulated in the rok1Δ-25˚C strain, the ddx27 gene encodes the ATP-dependent RNA helicase Ddx27/Drs1, which regulates rRNA processing during ribosome biogenesis, and deletion of the ddx27 gene results in abnormal mitotic cell cycle (15). The pas1 gene encodes the cyclin Pas1, which as a partner protein of the cell cycle protein-dependent protein kinase Pho85/PhoA-like Pef1, is involved in the negative regulation of sister chromatid cohesion together with Pef1(64). The downregulation of the pas1 gene correlates with the observed lagging of centromeres at 25˚C in this study, suggesting that the Rok1 protein participates in regulating the formation and maintenance of cohesion between sister chromatids.

Among the genes downregulated in the rok1Δ-37˚C strain, the rho5 gene encodes the Rho family GTPase Rho5, which is localized to the terminal end of interphase cells and the intermediate region of mitotic cells and participates in the regulation of the actin cytoskeletal organization and the synthesis of the cell wall (65). The wos2 gene encodes the p23 homolog, the Hsp90 co-chaperone Wos2, which is involved in the regulation of protein-containing complex assembly, and deletion of the wos2 gene results in cell lysis and abnormal mitotic cell cycle (15). The anaphase-promoting complex subunit Apc14 is involved in anaphase-promoting complex-dependent catabolic process and mitotic sister chromatid segregation, and apc14 gene deletion results in reduced mitotic checkpoint complex binding (66,67). The downregulation of apc14 may account for the delayed separation of centromeres during mitosis in the rok1Δ strain at 37˚C in this study. This suggests that the Rok1 protein may influence the ability of centromeres to migrate along the spindle.

The arp1 gene encodes the dynactin complex subunit, the centractin family actin-like protein Arp1. In S. pombe, Arp1, Mug5 and Jnm1 constitute core components of the dynactin complex, with Arp1 localizing to dynein anchoring sites at the cell cortex. Arp1, Mug5, Jnm1 and the dynactin microtubule-binding subunit Ssm4, which interacts with Mug5, participate in dynein anchoring and regulation of microtubule contraction. Deletion of the arp1 gene results in reduced microtubule depolymerization rates (68). The dli1 gene encodes the meiotic dynein intermediate light chain Dli1, which facilitates the increased expression of the dynein complex core molecule Dhc1. This enhancement promotes the binding of dynein to both the spindle pole body (SPB) and microtubules (MTs), thereby facilitating MT elongation (69). The mfr1 gene encodes the meiotic APC activator Mfr1; Mfr1 binds to the meiosis-specific protein Mes1, and its expression can rescue the entry defect at meiosis II in mes1Δ cells (70). Additionally, Mfr1 mediates the rapid degradation of Cdc13 cyclin at the end of meiosis II, ensuring proper exit from meiosis. Mfr1 null mutants complete meiosis II but maintain high levels of Cdc13 and Cdc2 kinase activity, resulting in delayed exit from cell division (71). The cmk1 gene encodes the Ca2+/calmodulin-dependent kinase Cmk1; Cmk1 phosphorylates the M-phase inducer Cdc25 phosphatase, regulating Cdk1 activity, and levels are closely associated with spindle dynamics: During metaphase when Cdk1 activity is high, the microtubule site clamping complex subunit Mde4 is phosphorylated at its Cdk1 phosphorylation sites and localizes to kinetochores; during anaphase, decreased Cdk1 activity leads to Mde4 dephosphorylation and translocation to the spindle, promoting spindle elongation and maintaining its integrity (72). Furthermore, cmk1 gene expression was downregulated in rok1Δ cells at 37˚C, accompanied by shortened spindle elongation length and reduced centromere separation distance. However, RNA-Seq revealed no differential expression of centromere-related genes, with changes only detected in genes involved in the microtubule assembly pathway, such as cmk1. These results indicate that although prominent phenotypic alterations were observed at the centromere level, the underlying cause likely does not originate from aberrant expression of centromere-associated proteins. The findings suggest that Rok1 more plausibly influences centromere phenotypic variation indirectly by modulating the microtubule assembly process, in which Cmk1 appears to serve a representative role.

KEGG, as a systematic pathway database, provides standardized biological pathway annotations and enrichment analysis for differentially expressed genes, serving as a core tool for deciphering the molecular mechanisms underlying high-throughput data (38). Cell cycle regulation is a process required to ensure the maintenance of genome integrity, and mitotic abnormalities caused by cell cycle dysregulation trigger autophagy through various protein interactions. Autophagy combines cell growth with cell division to maintain the integrity of the nuclear and mitochondrial genomes. Defective autophagy leads to defective cell growth and is associated with abnormal mitosis (73). At 25˚C, in the cell cycle-yeast pathway, the Spo4 protein has protein serine/threonine kinase activity and is involved in the reorganization of specific spindle pole bodies during meiosis, regulating ascospore formation; Spo4 protein deficiency results in abnormal prospore membrane formation and chromosome segregation (23,74). The rad17 gene encodes the replication factor C-related checkpoint protein Rad17, which is localized in the nucleus by binding to chromatin; Rad17 is involved in regulating mitotic DNA replication checkpoint and DNA damage checkpoint signaling in G2 phase (75). The mad1 gene encodes the mitotic spindle checkpoint protein Mad1, which recruits Cut7 proteins to the mismatched kinetochore in chromosomes, promotes chromosome sliding on the spindle and is involved in the mitotic spindle assembly checkpoint signaling process (76). The psm1 gene encodes the ATPase subunit Psm1 of the mitotic/meiotic cohesin complex, which participates in establishing sister chromatid cohesion during mitosis. The Psm1-Psm3 head domain heterodimer, Mis4 and the N-terminal helical domain of Rec8 bound to the coiled-coil region of Psm3 collectively form the primary chromatin-binding region of the cohesin complex. By recruiting Plo1 kinase, this complex promotes the phosphorylation of Rec8, thereby ensuring the mono-orientation of sister kinetochores (77,78). The cohesin loading factor (adherin) Mis4/Scc2, which has ATPase activator activity, forms a tertiary complex with cohesins on DNA and is involved in the regulation of mitotic sister chromatid cohesion and chromosome segregation. Abnormalities in the Mis4 protein lead to abnormal cell cycle arrest and premature sister chromatid segregation in mitosis (79,80). Abnormal expression of cell cycle pathway genes suggested that the cytokinesis process was affected in the rok1Δ-25˚C strain. This was consistent with the abnormal results of spore formation and mitosis in the rok1Δ-25˚C strain, and with the results of GO enrichment analysis (Fig. 9).

At 37˚C, the autophagy-yeast pathway, the pas1 gene encodes the cell cycle protein Pas1, which is involved in the composition of the cyclin-dependent protein kinase holoenzyme complex that negatively regulates the mitotic cell cycle G1/S transition and sister chromatid cohesion (64). Atg17 participates in cellular autophagosome assembly as an autophagy associated protein kinase activator to remove its own damaged cellular structures; deletion of Atg17 results in a decreased sporulation frequency and an abnormal G1 to G0 transition (81,82). Atg13 is co-localized with other Atg machinery proteins at the phagocytic vesicle assembly site in the proximal endoplasmic reticulum and is involved in cellular autophagosome assembly; atg13 gene deletion results in abnormal spore formation and autophagy processes (83). The atg15 gene encodes the autophagy-associated lysophospholipase Atg15, which is involved in the regulation of microautophagy of the nucleus. Chromosome segregation and cellular autophagy are abnormal in atg15Δ strains, and the frequency of spore formation is decreased (23,83). The arc1 gene encodes the Arp2/3 actin organizing complex WD repeat subunit Sop2, which is involved in the composition of the Arp2/3 protein complex to mediate actin polymerization; aberrant Sop2 protein decreases protein localization to actomyosin contractile ring during mitosis (84). Abnormal expression of the autophagy pathway indicated impaired mitotic processes in the rok1Δ-37˚C strain. This was consistent with the abnormal results of actin formation and contraction and kinetochore separation in the rok1Δ-37˚C strain, as well as with the results of GO enrichment analysis. In addition, although the ribosomal pathway was upregulated in both rok1Δ-25˚C and rok1Δ-37˚C strains, few genes were upregulated in both. Therefore, rok1 gene deletion mainly regulated the mitotic process through up- and downregulation of different pathways at 25 and 37˚C.

Temperature is a critical factor influencing protein synthesis and function in cells. In the present study, two culture temperatures, 25 and 37˚C, were selected to investigate the potential biological functions of the rok1 gene deletion under heat stress to amplify the phenotypic effects results. This experimental approach has been widely adopted in related studies; for instance, Codlin et al (85) discovered that btn1-deficient cells exhibited only mild proliferation defects under normal growth conditions at 25˚C, whereas severe depolarization and cell lysis were observed under heat stress at 37˚C. This revealed the role of Btn1p in the F-actin-dependent endocytosis-polarized growth coupling pathway. Similarly, Hoya et al (86) identified functional overlap between exomer and GGA22 by analyzing the synthetic growth defects of the gga22Δ cfr1Δ double mutant under both low-temperature (22˚C) and high-temperature (36˚C) stress conditions. It is important to note that phenotypic variations in strains at different temperatures are a common phenomenon and are generally not defined as temperature-sensitive strains. Temperature-sensitive strains specifically refer to those that exhibit complete growth arrest or total loss of protein function at a restrictive temperature (87). Such strains show 100% growth inhibition under non-permissive conditions; therefore, the rok1Δ strain investigated here is not a temperature-sensitive strain.

Notably, no widespread ribosome biosynthesis dysfunction was observed in the rok1Δ strain in the present study; mitotic progression remained normal and transcriptomic analysis did not reveal a global decline in protein translation levels. Instead, only specific alterations in the expression of actin-related proteins were detected. Based on comprehensive review of literature on the rok1 gene in fission yeast, to the best of our knowledge, there is currently no evidence indicating that rok1 directly affects protein translation through ribosome biosynthesis. Therefore, the present study proposes a novel mechanism: The decreased translation levels of actin-related proteins represent a direct consequence of rok1 deletion, rather than being secondary to ribosome biogenesis defects, revealing a previously unrecognized role of the rok1 gene in mitotic dynamics.

Currently, research on the rok1 gene in fission yeast has primarily focused on its role in ribosome biogenesis, while its mechanism in regulating mitotic dynamics remains unclear. There is a particular lack of studies investigating the effects of rok1 deletion on mitosis and its molecular mechanisms under both normal and stress temperature conditions. Using fission yeast as a model, the present study demonstrated that rok1 deletion leads to slow cell growth, abnormal spore numbers, shortened spindles and centromere separation distance, delayed actin ring assembly and blocked migration of the kinetochores on the spindle. Integrated RNA-Seq and bioinformatics analyses suggest that the Rok1 protein regulates actin polymerization, thereby participating in actin ring assembly, contraction and cytokinesis, while potentially influencing kinetochore mobility on the spindle or contributing to the establishment and maintenance of sister chromatid cohesion. Notably, this novel function of Rok1 appears independent of its canonical RNA helicase activity and may instead be linked to differential expression of genes such as myo51, blt1, psm1 and psc3 in rok1Δ cells.

The present study preliminarily reveals potential functional associations between rok1 and these differentially expressed genes. However, the specific interaction relationships and regulatory mechanisms have not yet been directly validated at the protein level, which represents a major limitation of the current research. To further clarify the roles of these genes within the Rok1 regulatory network, subsequent plans involve screening key target genes through overexpression or knockout experiments combined with phenotypic analysis. Building upon this foundation, in-depth studies on protein interactions and functional validation will be conducted.

Acknowledgements

The authors would like to acknowledge Associate Professor Phong Tran (Department of Cell and Developmental Biology, University of Pennsylvania) for donating the yeast strains.

Funding

Funding: The present study was funded by the Sichuan Province Science and Technology Support Project (grant nos. 2022NZZJ0003, 22ZYZFSF0009, 2022NSFSC0107 and 23ZHSF0082).

Availability of data and materials

The transcriptome data in the present study have been deposited in the CNCB and NCBI databases under BioProject accession numbers PRJCA051218, https://ngdc.cncb.ac.cn/bioproject/browse/PRJCA051218 and PRJNA1208695, https://www.ncbi.nlm.nih.gov/bioproject/PRJNA1208695/. All other data presented in the present study may be requested from the corresponding author.

Authors' contributions

YH and XD conceived and designed the experiments of the present study. JH, ML and JX performed the experiments and analyzed the data. JH, ML, JX and XD drafted the manuscript and revised it critically. All authors read approved the final version of the manuscript. JH and ML confirm the authenticity of all the raw data.

Ethics approval and consent to participate

Not applicable.

Patient consent for publication

Not applicable.

Competing interests

The authors declare that they have no competing interests.

References

1 

Cho RJ, Campbell MJ, Winzeler EA, Steinmetz L, Conway A, Wodicka L, Wolfsberg TG, Gabrielian AE, Landsman D, Lockhart DJ and Davis RW: A genome-wide transcriptional analysis of the mitotic cell cycle. Mol Cell. 2:65–73. 1998.PubMed/NCBI View Article : Google Scholar

2 

Cook BD, Chang F, Flor-Parra I and Al-Bassam J: Microtubule polymerase and processive plus-end tracking functions originate from distinct features within TOG domain arrays. Mol Biol Cell. 30:1490–1504. 2019.PubMed/NCBI View Article : Google Scholar

3 

Plastino J and Blanchoin L: Dynamic stability of the actin ecosystem. J Cell Sci. 132(jcs219832)2018.PubMed/NCBI View Article : Google Scholar

4 

Nema R and Kumar A: BUB1, miR-495-3p, and E2F1/E2F8 axis is associated with poor prognosis of breast cancer patients and infiltration of Th2 cells in the tumor microenvironment. Cancer Biomark. 42(18758592241310109)2025.PubMed/NCBI View Article : Google Scholar

5 

Chu A, Liu X, Liu S, Li M, Song R, Gan L, Wang Y, Liu Z and Sun C: RNA-seq analysis reveals key genes associated with downregulation of APE1 in esophageal squamous cell carcinoma. Front Genet. 16(1549371)2025.PubMed/NCBI View Article : Google Scholar

6 

McInerny CJ: Cell cycle regulated gene expression in yeasts. Adv Genet. 73:51–85. 2011.PubMed/NCBI View Article : Google Scholar

7 

Wang L, Chen K, Weng S, Xu H, Ren Y, Cheng Q, Luo P, Zhang J, Liu Z and Han X: PI3K pathway mutation predicts an activated immune microenvironment and better immunotherapeutic efficacy in head and neck squamous cell carcinoma. World J Surg Oncol. 21(72)2023.PubMed/NCBI View Article : Google Scholar

8 

Vejrup-Hansen R, Mizuno K, Miyabe I, Fleck O, Holmberg C, Murray JM, Carr AM and Nielsen O: Schizosaccharomyces pombe Mms1 channels repair of perturbed replication into Rhp51 independent homologous recombination. DNA Repair (Amst). 10:283–295. 2011.PubMed/NCBI View Article : Google Scholar

9 

MacQuarrie CD, Mangione MC, Carroll R, James M, Gould KL and Sirotkin V: The S. pombe adaptor protein Bbc1 regulates localization of Wsp1 and Vrp1 during endocytic actin patch assembly. J Cell Sci. 132(jcs233502)2019.PubMed/NCBI View Article : Google Scholar

10 

Szkotnicki L, Crutchley JM, Zyla TR, Bardes ESG and Lew DJ: The checkpoint kinase Hsl1p is activated by Elm1p-dependent phosphorylation. Mol Biol Cell. 19:4675–4686. 2008.PubMed/NCBI View Article : Google Scholar

11 

Grallert B, Kearsey SE, Lenhard M, Carlson CR, Nurse P, Boye E and Labib K: A fission yeast general translation factor reveals links between protein synthesis and cell cycle controls. J Cell Sci. 113:1447–1458. 2000.PubMed/NCBI View Article : Google Scholar

12 

Johnson CA, Brooker HR, Gyamfi I, O'Brien J, Ashley B, Brazier JE, Dean A, Embling J, Grimsey E, Tomlinson AC, et al: Temperature sensitive point mutations in fission yeast tropomyosin have long range effects on the stability and function of the actin-tropomyosin copolymer. Biochem Biophys Res Commun. 506:339–346. 2018.PubMed/NCBI View Article : Google Scholar

13 

Karbstein K: Attacking a DEAD problem: The role of DEAD-box ATPases in ribosome assembly and beyond. Methods Enzymol. 673:19–38. 2022.PubMed/NCBI View Article : Google Scholar

14 

Dudin O, Merlini L, Bendezú FO, Groux R, Vincenzetti V and Martin SG: A systematic screen for morphological abnormalities during fission yeast sexual reproduction identifies a mechanism of actin aster formation for cell fusion. PLoS Genet. 13(e1006721)2017.PubMed/NCBI View Article : Google Scholar

15 

Hayles J, Wood V, Jeffery L, Hoe KL, Kim DU, Park HO, Salas-Pino S, Heichinger C and Nurse P: A genome-wide resource of cell cycle and cell shape genes of fission yeast. Open Biol. 3(130053)2013.PubMed/NCBI View Article : Google Scholar

16 

Maekawa H, Nakagawa T, Uno Y, Kitamura K and Shimoda C: The ste13+ gene encoding a putative RNA helicase is essential for nitrogen starvation-induced G1 arrest and initiation of sexual development in the fission yeast Schizosaccharomyces pombe. Mol Gen Genet. 244:456–464. 1994.PubMed/NCBI View Article : Google Scholar

17 

Forbes KC, Humphrey T and Enoch T: Suppressors of cdc25p overexpression identify two pathways that influence the G2/M checkpoint in fission yeast. Genetics. 150:1361–1375. 1998.PubMed/NCBI View Article : Google Scholar

18 

Ren L, McLean JR, Hazbun TR, Fields S, Vander Kooi C, Ohi MD and Gould KL: Systematic two-hybrid and comparative proteomic analyses reveal novel yeast pre-mRNA splicing factors connected to Prp19. PLoS One. 6(e16719)2011.PubMed/NCBI View Article : Google Scholar

19 

Potashkin J, Kim D, Fons M, Humphrey T and Frendewey D: Cell-division-cycle defects associated with fission yeast pre-mRNA splicing mutants. Curr Genet. 34:153–163. 1998.PubMed/NCBI View Article : Google Scholar

20 

Linder P and Jankowsky E: From unwinding to clamping-the DEAD box RNA helicase family. Nat Rev Mol Cell Biol. 12:505–516. 2011.PubMed/NCBI View Article : Google Scholar

21 

Khoshnevis S, Askenasy I, Johnson MC, Dattolo MD, Young-Erdos CL, Stroupe ME and Karbstein K: The DEAD-box protein Rok1 orchestrates 40S and 60S ribosome assembly by promoting the release of Rrp5 from Pre-40S ribosomes to allow for 60S maturation. PLoS Biol. 14(e1002480)2016.PubMed/NCBI View Article : Google Scholar

22 

Jeon S, Lim S, Ha J and Kim J: Identification of Psk2, Skp1, and Tub4 as trans-acting factors for uORF-containing ROK1 mRNA in Saccharomyces cerevisiae. J Microbiol. 53:616–622. 2015.PubMed/NCBI View Article : Google Scholar

23 

Blyth J, Makrantoni V, Barton RE, Spanos C, Rappsilber J and Marston AL: Genes important for Schizosaccharomyces pombe meiosis identified through a functional genomics screen. Genetics. 208:589–603. 2018.PubMed/NCBI View Article : Google Scholar

24 

Lin SL, Chang D and Ying SY: Hyaluronan stimulates transformation of androgen-independent prostate cancer. Carcinogenesis. 28:310–320. 2007.PubMed/NCBI View Article : Google Scholar

25 

Zhang D, Yu W, Liu M, Qing X, Ding X and Hou Y: Effects of the mitochondrial fission gene dnm1 deletion on mitosis and energy metabolism in Saccharomyces cerevisiae cells. J Beijing Normal Univ. 60:331–343. 2024.

26 

Yu W, Yuan R, Liu M, Liu K, Ding X and Hou Y: Effects of rpl1001 gene deletion on cell division of fission yeast and its molecular mechanism. Curr Issues Mol Biol. 46:2576–2597. 2024.PubMed/NCBI View Article : Google Scholar

27 

Furuya K and Niki H: Mating, spore dissection, and selection of diploid cells in Schizosaccharomyces japonicus. Cold Spring Harb Protoc. 2017(prot091843)2017.PubMed/NCBI View Article : Google Scholar

28 

Hu Z, Chen C, Zheng X, Yuan J, Zou R and Xie C: Establishing gene expression and knockout methods in esteya vermicola CBS115803. Mol Biotechnol. 66:2872–2881. 2024.PubMed/NCBI View Article : Google Scholar

29 

Lai CJS, Tan T, Zeng SL, Xu LR, Qi LW, Liu EH and Li P: An enzymatic protocol for absolute quantification of analogues: Application to specific protopanoxadiol-type ginsenosides. Green Chem. 17:2580–2586. 2015.

30 

Brown SD and Lorenz A: Single-step marker switching in Schizosaccharomyces pombe using a lithium acetate transformation protocol. Bio Protoc. 6(e2075)2016.PubMed/NCBI View Article : Google Scholar

31 

DeVore GR: Computing the Z score and centiles for cross-sectional analysis: A practical approach. J Ultrasound Med. 36:459–473. 2017.PubMed/NCBI View Article : Google Scholar

32 

Katz Y, Wang ET, Airoldi EM and Burge CB: Analysis and design of RNA sequencing experiments for identifying isoform regulation. Nat Methods. 7:1009–1015. 2010.PubMed/NCBI View Article : Google Scholar

33 

Hampton TH, Taub L, Ferreria-Fukutani K, Stanton BA and MacKenzie TA: Analyzing qPCR data: Better practices to facilitate rigor and reproducibility. Biochem Biophys Rep. 44(102356)2025.PubMed/NCBI View Article : Google Scholar

34 

Kim D, Paggi JM, Park C, Bennett C and Salzberg SL: Graph-based genome alignment and genotyping with HISAT2 and HISAT-genotype. Nat Biotechnol. 37:907–915. 2019.PubMed/NCBI View Article : Google Scholar

35 

Liao Y, Smyth GK and Shi W: featureCounts: An efficient general purpose program for assigning sequence reads to genomic features. Bioinformatics. 30:923–930. 2014.PubMed/NCBI View Article : Google Scholar

36 

Liu S, Wang Z, Zhu R, Wang F, Cheng Y and Liu Y: Three differential expression analysis methods for RNA sequencing: limma, EdgeR, DESeq2. J Vis Exp, 2021.

37 

Ashburner M, Ball CA, Blake JA, Botstein D, Butler H, Cherry JM, Davis AP, Dolinski K, Dwight SS, Eppig JT, et al: Gene ontology: Tool for the unification of biology. The gene ontology consortium. Nat Genet. 25:25–29. 2000.PubMed/NCBI View Article : Google Scholar

38 

Ogata H, Goto S, Sato K, Fujibuchi W, Bono H and Kanehisa M: KEGG: Kyoto encyclopedia of genes and genomes. Nucleic Acids Res. 27:29–34. 1999.PubMed/NCBI View Article : Google Scholar

39 

Yu G, Wang LG, Han Y and He QY: clusterProfiler: An R package for comparing biological themes among gene clusters. OMICS. 16:284–287. 2012.PubMed/NCBI View Article : Google Scholar

40 

Brown SD, Audoynaud C and Lorenz A: Intragenic meiotic recombination in Schizosaccharomyces pombe is sensitive to environmental temperature changes. Chromosome Res. 28:195–207. 2020.PubMed/NCBI View Article : Google Scholar

41 

Nunes V and Ferreira JG: From the cytoskeleton to the nucleus: An integrated view on early spindle assembly. Semin Cell Dev Biol. 117:42–51. 2021.PubMed/NCBI View Article : Google Scholar

42 

Rezig IM, Yaduma WG and McInerny CJ: Processes controlling the contractile ring during cytokinesis in fission yeast, including the role of ESCRT proteins. J Fungi (Basel). 10(154)2024.PubMed/NCBI View Article : Google Scholar

43 

Goldstein LD, Cao Y, Pau G, Lawrence M, Wu TD, Seshagiri S and Gentleman R: Prediction and quantification of splice events from RNA-Seq data. PLoS One. 11(156132)2016.PubMed/NCBI View Article : Google Scholar

44 

Zhao Y, Li MC, Konaté MM, Chen L, Das B, Karlovich C, Williams PM, Evrard YA, Doroshow JH and McShane LM: TPM, FPKM, or normalized counts? A comparative study of quantification measures for the analysis of RNA-seq data from the NCI patient-derived models repository. J Transl Med. 19(269)2021.PubMed/NCBI View Article : Google Scholar

45 

Morigasaki S, Shimada K, Ikner A, Yanagida M and Shiozaki K: Glycolytic enzyme GAPDH promotes peroxide stress signaling through multistep phosphorelay to a MAPK cascade. Mol Cell. 30:108–113. 2008.PubMed/NCBI View Article : Google Scholar

46 

Zhang Y and Barberis M: Exploring cell cycle-mediated regulations of glycolysis in budding yeast. Front Microbiol. 14(1270487)2023.PubMed/NCBI View Article : Google Scholar

47 

Boronat S, Domènech A, Carmona M, García-Santamarina S, Bañó MC, Ayté J and Hidalgo E: Lack of a peroxiredoxin suppresses the lethality of cells devoid of electron donors by channelling electrons to oxidized ribonucleotide reductase. PLoS Genet. 13(e1006858)2017.PubMed/NCBI View Article : Google Scholar

48 

Matsuyama A, Arai R, Yashiroda Y, Shirai A, Kamata A, Sekido S, Kobayashi Y, Hashimoto A, Hamamoto M, Hiraoka Y, et al: ORFeome cloning and global analysis of protein localization in the fission yeast Schizosaccharomyces pombe. Nat Biotechnol. 24:841–847. 2006.PubMed/NCBI View Article : Google Scholar

49 

Xiang B, Chen ML, Gao ZQ, Mi T, Shi QL, Dong JJ, Tian XM, Liu F and Wei GH: CCNB1 is a novel prognostic biomarker and promotes proliferation, migration and invasion in Wilms tumor. BMC Med Genomics. 16(189)2023.PubMed/NCBI View Article : Google Scholar

50 

Otsubo Y, Yamashita A, Ohno H and Yamamoto M: S. pombe TORC1 activates the ubiquitin-proteasomal degradation of the meiotic regulator Mei2 in cooperation with Pat1 kinase. J Cell Sci. 127:2639–2646. 2014.PubMed/NCBI View Article : Google Scholar

51 

Sasuga S, Abe R, Nikaido O, Kiyosaki S, Sekiguchi H, Ikai A and Osada T: Interaction between pheromone and its receptor of the fission yeast Schizosaccharomyces pombe examined by a force spectroscopy study. J Biomed Biotechnol. 2012(804793)2012.PubMed/NCBI View Article : Google Scholar

52 

Miyata M, Matsuoka M and Inada T: Induction of sexual co-flocculation of heterothallic fission yeast (Schizosaccharomyces pombe) cells by mating pheromones. J Gen Appl Microbiol. 43:169–174. 1997.PubMed/NCBI View Article : Google Scholar

53 

Imai Y and Yamamoto M: The fission yeast mating pheromone P-factor: Its molecular structure, gene structure, and ability to induce gene expression and G1 arrest in the mating partner. Genes Dev. 8:328–338. 1994.PubMed/NCBI View Article : Google Scholar

54 

Ilyushik E, Pryce DW, Walerych D, Riddell T, Wakeman JA, McInerny CJ and McFarlane RJ: Psc3 cohesin of Schizosaccharomyces pombe: Cell cycle analysis and identification of three distinct isoforms. Biol Chem. 386:613–621. 2005.PubMed/NCBI View Article : Google Scholar

55 

Pereira G and Schiebel E: The role of the yeast spindle pole body and the mammalian centrosome in regulating late mitotic events. Curr Opin Cell Biol. 13:762–769. 2001.PubMed/NCBI View Article : Google Scholar

56 

Merlini L, Khalili B, Dudin O, Michon L, Vincenzetti V and Martin SG: Inhibition of Ras activity coordinates cell fusion with cell-cell contact during yeast mating. J Cell Biol. 217:1467–1483. 2018.PubMed/NCBI View Article : Google Scholar

57 

Tang Q, Billington N, Krementsova EB, Bookwalter CS, Lord M and Trybus KM: A single-headed fission yeast myosin V transports actin in a tropomyosin-dependent manner. J Cell Biol. 214:167–179. 2016.PubMed/NCBI View Article : Google Scholar

58 

Wang N, Lo Presti L, Zhu YH, Kang M, Wu Z, Martin SG and Wu JQ: The novel proteins Rng8 and Rng9 regulate the myosin-V Myo51 during fission yeast cytokinesis. J Cell Biol. 205:357–375. 2014.PubMed/NCBI View Article : Google Scholar

59 

Tyree ZL, Bellingham-Johnstun K, Martinez-Baird J and Laplante C: The myosin-V Myo51 and alpha-actinin Ain1p cooperate during contractile ring assembly and disassembly in fission yeast cytokinesis. J Fungi (Basel). 10(647)2024.PubMed/NCBI View Article : Google Scholar

60 

Win TZ, Gachet Y, Mulvihill DP, May KM and Hyams JS: Two type V myosins with non-overlapping functions in the fission yeast Schizosaccharomyces pombe: Myo52 is concerned with growth polarity and cytokinesis, Myo51 is a component of the cytokinetic actin ring. J Cell Sci. 114:69–79. 2001.PubMed/NCBI View Article : Google Scholar

61 

Laplante C, Berro J, Karatekin E, Hernandez-Leyva A, Lee R and Pollard TD: Three myosins contribute uniquely to the assembly and constriction of the fission yeast cytokinetic contractile ring. Curr Biol. 25:1955–1965. 2015.PubMed/NCBI View Article : Google Scholar

62 

Goss JW, Kim S, Bledsoe H and Pollard TD: Characterization of the roles of Blt1p in fission yeast cytokinesis. Mol Biol Cell. 25:1946–1957. 2014.PubMed/NCBI View Article : Google Scholar

63 

Jourdain I, Brzezińska EA and Toda T: Fission yeast Nod1 is a component of cortical nodes involved in cell size control and division site placement. PLoS One. 8(e54142)2013.PubMed/NCBI View Article : Google Scholar

64 

Birot A, Tormos-Pérez M, Vaur S, Feytout A, Jaegy J, Alonso Gil D, Vazquez S, Ekwall K and Javerzat JP: The CDK Pef1 and protein phosphatase 4 oppose each other for regulating cohesin binding to fission yeast chromosomes. Elife. 9(e50556)2020.PubMed/NCBI View Article : Google Scholar

65 

Nakano K, Arai R and Mabuchi I: Small GTPase Rho5 is a functional homologue of Rho1, which controls cell shape and septation in fission yeast. FEBS Lett. 579:5181–5186. 2005.PubMed/NCBI View Article : Google Scholar

66 

Yoon HJ, Feoktistova A, Wolfe BA, Jennings JL, Link AJ and Gould KL: Proteomics analysis identifies new components of the fission and budding yeast anaphase-promoting complexes. Curr Biol. 12:2048–2054. 2002.PubMed/NCBI View Article : Google Scholar

67 

May KM, Paldi F and Hardwick KG: Fission yeast Apc15 stabilizes MCC-Cdc20-APC/C complexes, ensuring efficient Cdc20 ubiquitination and checkpoint arrest Curr. Biol. 27:1221–1228. 2017.PubMed/NCBI View Article : Google Scholar

68 

Fujita I, Yamashita A and Yamamoto M: Dynactin and Num1 cooperate to establish the cortical anchoring of cytoplasmic dynein in S. pombe. J Cell Sci. 128:1555–1567. 2015.PubMed/NCBI View Article : Google Scholar

69 

Scheffler K, Minnes R, Fraisier V, Paoletti A and Tran PT: Microtubule minus end motors kinesin-14 and dynein drive nuclear congression in parallel pathways. J Cell Biol. 209:47–58. 2015.PubMed/NCBI View Article : Google Scholar

70 

Kimata Y, Kitamura K, Fenner N and Yamano H: Mes1 controls the meiosis I to meiosis II transition by distinctly regulating the anaphase-promoting complex/cyclosome coactivators Fzr1/Mfr1 and Slp1 in fission yeast. Mol Biol Cell. 22:1486–1494. 2011.PubMed/NCBI View Article : Google Scholar

71 

Blanco MA, Pelloquin L and Moreno S: Fission yeast mfr1 activates APC and coordinates meiotic nuclear division with sporulation. J Cell Sci. 114:2135–2143. 2001.PubMed/NCBI View Article : Google Scholar

72 

Gregan J, Riedel CG, Pidoux AL, Katou Y, Rumpf C, Schleiffer A, Kearsey SE, Shirahige K, Allshire RC and Nasmyth K: The kinetochore proteins Pcs1 and Mde4 and heterochromatin are required to prevent merotelic orientation. Curr Biol. 17:1190–1200. 2007.PubMed/NCBI View Article : Google Scholar

73 

Azzopardi M, Farrugia G and Balzan R: Cell-cycle involvement in autophagy and apoptosis in yeast. Mech Ageing Dev. 161:211–224. 2017.PubMed/NCBI View Article : Google Scholar

74 

Ucisik-Akkaya E, Leatherwood JK and Neiman AM: A genome-wide screen for sporulation-defective mutants in Schizosaccharomyces pombe. G3 (Bethesda). 4:1173–1182. 2014.PubMed/NCBI View Article : Google Scholar

75 

al-Khodairy F, Fotou E, Sheldrick KS, Griffiths DJ, Lehmann AR and Carr AM: Identification and characterization of new elements involved in checkpoint and feedback controls in fission yeast. Mol Biol Cell. 5:147–160. 1994.PubMed/NCBI View Article : Google Scholar

76 

Akera T, Goto Y, Sato M, Yamamoto M and Watanabe Y: Mad1 promotes chromosome congression by anchoring a kinesin motor to the kinetochore. Nat Cell Biol. 17:1124–1133. 2015.PubMed/NCBI View Article : Google Scholar

77 

Tomonaga T, Nagao K, Kawasaki Y, Furuya K, Murakami A, Morishita J, Yuasa T, Sutani T, Kearsey SE, Uhlmann F, et al: Characterization of fission yeast cohesin: Essential anaphase proteolysis of Rad21 phosphorylated in the S phase. Genes Dev. 14:2757–2770. 2000.PubMed/NCBI View Article : Google Scholar

78 

Liu Y, Min Y, Liu Y and Watanabe Y: Phosphorylation of Rec8 cohesin complexes regulates mono-orientation of kinetochores in meiosis I. Life Sci Alliance. 7(e202302556)2024.PubMed/NCBI View Article : Google Scholar

79 

Kurokawa Y and Murayama Y: DNA binding by the Mis4Scc2 loader promotes topological DNA entrapment by the cohesin ring. Cell Rep. 33(108357)2020.PubMed/NCBI View Article : Google Scholar

80 

Furuya K, Takahashi K and Yanagida M: Faithful anaphase is ensured by Mis4, a sister chromatid cohesion molecule required in S phase and not destroyed in G1 phase. Genes Dev. 12:3408–3418. 1998.PubMed/NCBI View Article : Google Scholar

81 

Zhao D, Liu XM, Yu ZQ, Sun LL, Xiong X, Dong MQ and Du LL: Atg20- and Atg24-family proteins promote organelle autophagy in fission yeast. J Cell Sci. 129:4289–4304. 2016.PubMed/NCBI View Article : Google Scholar

82 

Zahedi Y, Durand-Dubief M and Ekwall K: High-throughput flow cytometry combined with genetic analysis brings new insights into the understanding of chromatin regulation of cellular quiescence. Int J Mol Sci. 21(9022)2020.PubMed/NCBI View Article : Google Scholar

83 

Mukaiyama H, Kajiwara S, Hosomi A, Giga-Hama Y, Tanaka N, Nakamura T and Takegawa K: Autophagy-deficient Schizosaccharomyces pombe mutants undergo partial sporulation during nitrogen starvation. Microbiology (Reading). 155:3816–3826. 2009.PubMed/NCBI View Article : Google Scholar

84 

Balasubramanian MK, Feoktistova A, McCollum D and Gould KL: Fission yeast Sop2p: A novel and evolutionarily conserved protein that interacts with Arp3p and modulates profilin function. EMBO J. 15:6426–6437. 1996.PubMed/NCBI

85 

Codlin S, Haines RL and Mole SE: btn1 affects endocytosis, polarization of cholesterol-enriched membrane domains, and polarized growth in Schizosaccharomyces pombe. Traffic. 9:936–950. 2008.PubMed/NCBI View Article : Google Scholar

Related Articles

  • Abstract
  • View
  • Download
  • Twitter
Copy and paste a formatted citation
Spandidos Publications style
He J, Liu M, Xu J, Ding X and Hou Y: Effects of <em>rok1</em> gene deletion on mitosis in fission yeast at appropriate and stressful temperatures and the molecular mechanisms. Exp Ther Med 31: 151, 2026.
APA
He, J., Liu, M., Xu, J., Ding, X., & Hou, Y. (2026). Effects of <em>rok1</em> gene deletion on mitosis in fission yeast at appropriate and stressful temperatures and the molecular mechanisms. Experimental and Therapeutic Medicine, 31, 151. https://doi.org/10.3892/etm.2026.13145
MLA
He, J., Liu, M., Xu, J., Ding, X., Hou, Y."Effects of <em>rok1</em> gene deletion on mitosis in fission yeast at appropriate and stressful temperatures and the molecular mechanisms". Experimental and Therapeutic Medicine 31.6 (2026): 151.
Chicago
He, J., Liu, M., Xu, J., Ding, X., Hou, Y."Effects of <em>rok1</em> gene deletion on mitosis in fission yeast at appropriate and stressful temperatures and the molecular mechanisms". Experimental and Therapeutic Medicine 31, no. 6 (2026): 151. https://doi.org/10.3892/etm.2026.13145
Copy and paste a formatted citation
x
Spandidos Publications style
He J, Liu M, Xu J, Ding X and Hou Y: Effects of <em>rok1</em> gene deletion on mitosis in fission yeast at appropriate and stressful temperatures and the molecular mechanisms. Exp Ther Med 31: 151, 2026.
APA
He, J., Liu, M., Xu, J., Ding, X., & Hou, Y. (2026). Effects of <em>rok1</em> gene deletion on mitosis in fission yeast at appropriate and stressful temperatures and the molecular mechanisms. Experimental and Therapeutic Medicine, 31, 151. https://doi.org/10.3892/etm.2026.13145
MLA
He, J., Liu, M., Xu, J., Ding, X., Hou, Y."Effects of <em>rok1</em> gene deletion on mitosis in fission yeast at appropriate and stressful temperatures and the molecular mechanisms". Experimental and Therapeutic Medicine 31.6 (2026): 151.
Chicago
He, J., Liu, M., Xu, J., Ding, X., Hou, Y."Effects of <em>rok1</em> gene deletion on mitosis in fission yeast at appropriate and stressful temperatures and the molecular mechanisms". Experimental and Therapeutic Medicine 31, no. 6 (2026): 151. https://doi.org/10.3892/etm.2026.13145
Follow us
  • Twitter
  • LinkedIn
  • Facebook
About
  • Spandidos Publications
  • Careers
  • Cookie Policy
  • Privacy Policy
How can we help?
  • Help
  • Live Chat
  • Contact
  • Email to our Support Team