Spandidos Publications Logo
  • About
    • About Spandidos
    • Aims and Scopes
    • Abstracting and Indexing
    • Editorial Policies
    • Reprints and Permissions
    • Job Opportunities
    • Terms and Conditions
    • Contact
  • Journals
    • All Journals
    • Oncology Letters
      • Oncology Letters
      • Information for Authors
      • Editorial Policies
      • Editorial Board
      • Aims and Scope
      • Abstracting and Indexing
      • Bibliographic Information
      • Archive
    • International Journal of Oncology
      • International Journal of Oncology
      • Information for Authors
      • Editorial Policies
      • Editorial Board
      • Aims and Scope
      • Abstracting and Indexing
      • Bibliographic Information
      • Archive
    • Molecular and Clinical Oncology
      • Molecular and Clinical Oncology
      • Information for Authors
      • Editorial Policies
      • Editorial Board
      • Aims and Scope
      • Abstracting and Indexing
      • Bibliographic Information
      • Archive
    • Experimental and Therapeutic Medicine
      • Experimental and Therapeutic Medicine
      • Information for Authors
      • Editorial Policies
      • Editorial Board
      • Aims and Scope
      • Abstracting and Indexing
      • Bibliographic Information
      • Archive
    • International Journal of Molecular Medicine
      • International Journal of Molecular Medicine
      • Information for Authors
      • Editorial Policies
      • Editorial Board
      • Aims and Scope
      • Abstracting and Indexing
      • Bibliographic Information
      • Archive
    • Biomedical Reports
      • Biomedical Reports
      • Information for Authors
      • Editorial Policies
      • Editorial Board
      • Aims and Scope
      • Abstracting and Indexing
      • Bibliographic Information
      • Archive
    • Oncology Reports
      • Oncology Reports
      • Information for Authors
      • Editorial Policies
      • Editorial Board
      • Aims and Scope
      • Abstracting and Indexing
      • Bibliographic Information
      • Archive
    • Molecular Medicine Reports
      • Molecular Medicine Reports
      • Information for Authors
      • Editorial Policies
      • Editorial Board
      • Aims and Scope
      • Abstracting and Indexing
      • Bibliographic Information
      • Archive
    • World Academy of Sciences Journal
      • World Academy of Sciences Journal
      • Information for Authors
      • Editorial Policies
      • Editorial Board
      • Aims and Scope
      • Abstracting and Indexing
      • Bibliographic Information
      • Archive
    • International Journal of Functional Nutrition
      • International Journal of Functional Nutrition
      • Information for Authors
      • Editorial Policies
      • Editorial Board
      • Aims and Scope
      • Abstracting and Indexing
      • Bibliographic Information
      • Archive
    • International Journal of Epigenetics
      • International Journal of Epigenetics
      • Information for Authors
      • Editorial Policies
      • Editorial Board
      • Aims and Scope
      • Abstracting and Indexing
      • Bibliographic Information
      • Archive
    • Medicine International
      • Medicine International
      • Information for Authors
      • Editorial Policies
      • Editorial Board
      • Aims and Scope
      • Abstracting and Indexing
      • Bibliographic Information
      • Archive
  • Articles
  • Information
    • Information for Authors
    • Information for Reviewers
    • Information for Librarians
    • Information for Advertisers
    • Conferences
  • Language Editing
Spandidos Publications Logo
  • About
    • About Spandidos
    • Aims and Scopes
    • Abstracting and Indexing
    • Editorial Policies
    • Reprints and Permissions
    • Job Opportunities
    • Terms and Conditions
    • Contact
  • Journals
    • All Journals
    • Biomedical Reports
      • Information for Authors
      • Editorial Policies
      • Editorial Board
      • Aims and Scope
      • Abstracting and Indexing
      • Bibliographic Information
      • Archive
    • Experimental and Therapeutic Medicine
      • Information for Authors
      • Editorial Policies
      • Editorial Board
      • Aims and Scope
      • Abstracting and Indexing
      • Bibliographic Information
      • Archive
    • International Journal of Epigenetics
      • Information for Authors
      • Editorial Policies
      • Editorial Board
      • Aims and Scope
      • Abstracting and Indexing
      • Bibliographic Information
      • Archive
    • International Journal of Functional Nutrition
      • Information for Authors
      • Editorial Policies
      • Editorial Board
      • Aims and Scope
      • Abstracting and Indexing
      • Bibliographic Information
      • Archive
    • International Journal of Molecular Medicine
      • Information for Authors
      • Editorial Policies
      • Editorial Board
      • Aims and Scope
      • Abstracting and Indexing
      • Bibliographic Information
      • Archive
    • International Journal of Oncology
      • Information for Authors
      • Editorial Policies
      • Editorial Board
      • Aims and Scope
      • Abstracting and Indexing
      • Bibliographic Information
      • Archive
    • Medicine International
      • Information for Authors
      • Editorial Policies
      • Editorial Board
      • Aims and Scope
      • Abstracting and Indexing
      • Bibliographic Information
      • Archive
    • Molecular and Clinical Oncology
      • Information for Authors
      • Editorial Policies
      • Editorial Board
      • Aims and Scope
      • Abstracting and Indexing
      • Bibliographic Information
      • Archive
    • Molecular Medicine Reports
      • Information for Authors
      • Editorial Policies
      • Editorial Board
      • Aims and Scope
      • Abstracting and Indexing
      • Bibliographic Information
      • Archive
    • Oncology Letters
      • Information for Authors
      • Editorial Policies
      • Editorial Board
      • Aims and Scope
      • Abstracting and Indexing
      • Bibliographic Information
      • Archive
    • Oncology Reports
      • Information for Authors
      • Editorial Policies
      • Editorial Board
      • Aims and Scope
      • Abstracting and Indexing
      • Bibliographic Information
      • Archive
    • World Academy of Sciences Journal
      • Information for Authors
      • Editorial Policies
      • Editorial Board
      • Aims and Scope
      • Abstracting and Indexing
      • Bibliographic Information
      • Archive
  • Articles
  • Information
    • For Authors
    • For Reviewers
    • For Librarians
    • For Advertisers
    • Conferences
  • Language Editing
Login Register Submit
  • This site uses cookies
  • You can change your cookie settings at any time by following the instructions in our Cookie Policy. To find out more, you may read our Privacy Policy.

    I agree
Search articles by DOI, keyword, author or affiliation
Search
Advanced Search
presentation
International Journal of Molecular Medicine
Join Editorial Board Propose a Special Issue
Print ISSN: 1107-3756 Online ISSN: 1791-244X
Journal Cover
October-2015 Volume 36 Issue 4

Full Size Image

Sign up for eToc alerts
Recommend to Library

Journals

International Journal of Molecular Medicine

International Journal of Molecular Medicine

International Journal of Molecular Medicine is an international journal devoted to molecular mechanisms of human disease.

International Journal of Oncology

International Journal of Oncology

International Journal of Oncology is an international journal devoted to oncology research and cancer treatment.

Molecular Medicine Reports

Molecular Medicine Reports

Covers molecular medicine topics such as pharmacology, pathology, genetics, neuroscience, infectious diseases, molecular cardiology, and molecular surgery.

Oncology Reports

Oncology Reports

Oncology Reports is an international journal devoted to fundamental and applied research in Oncology.

Experimental and Therapeutic Medicine

Experimental and Therapeutic Medicine

Experimental and Therapeutic Medicine is an international journal devoted to laboratory and clinical medicine.

Oncology Letters

Oncology Letters

Oncology Letters is an international journal devoted to Experimental and Clinical Oncology.

Biomedical Reports

Biomedical Reports

Explores a wide range of biological and medical fields, including pharmacology, genetics, microbiology, neuroscience, and molecular cardiology.

Molecular and Clinical Oncology

Molecular and Clinical Oncology

International journal addressing all aspects of oncology research, from tumorigenesis and oncogenes to chemotherapy and metastasis.

World Academy of Sciences Journal

World Academy of Sciences Journal

Multidisciplinary open-access journal spanning biochemistry, genetics, neuroscience, environmental health, and synthetic biology.

International Journal of Functional Nutrition

International Journal of Functional Nutrition

Open-access journal combining biochemistry, pharmacology, immunology, and genetics to advance health through functional nutrition.

International Journal of Epigenetics

International Journal of Epigenetics

Publishes open-access research on using epigenetics to advance understanding and treatment of human disease.

Medicine International

Medicine International

An International Open Access Journal Devoted to General Medicine.

Journal Cover
October-2015 Volume 36 Issue 4

Full Size Image

Sign up for eToc alerts
Recommend to Library

  • Article
  • Citations
    • Cite This Article
    • Download Citation
    • Create Citation Alert
    • Remove Citation Alert
    • Cited By
  • Similar Articles
    • Related Articles (in Spandidos Publications)
    • Similar Articles (Google Scholar)
    • Similar Articles (PubMed)
  • Download PDF
  • Download XML
  • View XML
Article Open Access

1α,25-Dihydroxyvitamin D3 prevents the differentiation of human lung fibroblasts via microRNA-27b targeting the vitamin D receptor

  • Authors:
    • Fei Li
    • Aizhen Zhang
    • Yiwei Shi
    • Yuehong Ma
    • Yongcheng Du
  • View Affiliations / Copyright

    Affiliations: Shanxi Medical University, Taiyuan, Shanxi 030001, P.R. China, Department of Respiratory Diseases, Shanxi Provincial People's Hospital, Taiyuan, Shanxi 030012, P.R. China, Department of Respiratory Diseases, The First Hospital of Shanxi Medical University, Taiyuan, Shanxi 030001, P.R. China, Central Laboratory, Shanxi Provincial People's Hospital, Taiyuan, Shanxi 030012, P.R. China
    Copyright: © Li et al. This is an open access article distributed under the terms of Creative Commons Attribution License.
  • Pages: 967-974
    |
    Published online on: August 20, 2015
       https://doi.org/10.3892/ijmm.2015.2318
  • Expand metrics +
Metrics: Total Views: 0 (Spandidos Publications: | PMC Statistics: )
Metrics: Total PDF Downloads: 0 (Spandidos Publications: | PMC Statistics: )
Cited By (CrossRef): 0 citations Loading Articles...

This article is mentioned in:



Abstract

Pulmonary fibroblasts have key roles in the formation and maintenance of lung structure and function, and are involved in tissue repair and remodeling. Transforming growth factor‑β1 (TGF‑β1) induces differentiation of fibroblasts into myofibroblasts, the key effector cells in fibrotic states, which are characterized by the expression of α‑smooth muscle actin (α‑SMA) markers. 1α,25‑Dihydroxyvitamin D3 [1,25(OH)2D3] has been implicated in regulating differentiation, and the vitamin D receptor (VDR) may be a regulator of TGF‑β signaling. In addition, there is presently only limited information regarding microRNA (miRNA) regulation of lung fibroblast differentiation. To determine the role of 1,25(OH)2D3 in regulating the differentiation of fibroblasts induced by TGF‑β1 and the functional importance of miR‑27b, cell culture systems, cell transfection and the 3' untranslated region (3'UTR) luciferase assay were employed. 1,25(OH)2D3 inhibited differentiation and downregulated miR‑27b expression in human lung fibroblasts induced by TGF‑β1. In addition, human lung fibroblasts were transfected with miR‑27b mimic or miR‑27b inhibitor, and demonstrated that the overexpression of miR‑27b decreased the VDR protein expression and increased the expression of α‑SMA, while reducing levels of miR‑27b had opposing effects. Finally, the luciferase reporter assays were performed to confirm that miR‑27b directly targeted VDR 3'UTR. Taken together, these results suggest that 1,25(OH)2D3 inhibits lung fibroblast differentiation induced by TGF‑β1 via miR‑27b targeting VDR 3'UTR, which may be used as a novel treatment strategy in differentiation pathways.

Introduction

1α,25-Dihydroxyvitamin D3 [1,25(OH)2D3], the active form of vitamin D, has long been known for its effects on bone mineralization and calcium homeostasis. However, its physiological importance outside of bone health and calcium homeostasis effects has received increasing attention and it has been recognized as a key regulator of cell proliferation, differentiation, apoptosis and immunomodulation (1–4). In this regard, several studies have identified that vitamin D may have a role in multiple chronic lung diseases, such as asthma, chronic obstructive pulmonary disease (COPD), respiratory infections, lung cancer, interstitial lung disease, cystic fibrosis and pulmonary arterial hypertension (PAH) (5–12).

Vitamin D3 is a steroid prehormone that requires two hydroxylation steps in the liver and kidney to generate the biological active form, 1,25(OH)2D3. The biological effects of 1,25(OH)2D3 are mediated through the vitamin D receptors (VDRs), which belong to the superfamily of steroid/thyroid nuclear hormone receptors and are expressed widely in the body, including the lungs and cells of the immune system (8). Following ligand binding, the VDR forms a heterodimer with retinoid X receptor (RXR) and binds to the vitamin D responsive element in the regulatory region of the target genes to activate or repress their transcription (13,14).

Pulmonary fibroblasts have key roles in the formation and maintenance of lung structure and function, and are involved in tissue repair and remodeling, which is a key feature of a number of chronic lung diseases such as asthma, COPD, pulmonary fibrosis and PAH (15–20). Transforming growth factor-β1 (TGF-β1) is secreted by numerous cell types and implicated in a wide range of cell functions, critically regulating cell proliferation, growth, differentiation, apoptosis, cell movement, and extracellular matrix secretion and deposition (21–24). Additionally, TGF-β1 is a crucial regulator of fibroblast phenotype and function. TGF-β1-stimulated fibroblasts undergo phenotypic transition and differentiate into myofibroblasts, the key effector cells in fibrotic states, which are characterized by the expression of α-smooth muscle actin (α-SMA) fibers, contributing to the progression of pulmonary fibrogenesis (25,26). Therefore, inhibition of fibroblast proliferation and differentiation may prove to be a common and effective approach to attenuate pulmonary fibrosis.

Previous studies demonstrated that 1,25(OH)2D3 was capable of inhibiting the TGF-β-mediated tissue remodeling responses in cultured lung fibroblasts and blocking myofibroblastic transformation of fibroblasts by TGF-β1 (18,27). In addition, several studies showed cross-talk between the TGF-β and vitamin D signaling pathways. VDR binds to the MH1 domain of Smad3, which belongs to a receptor of the TGF-β superfamily, thereby enhancing Smad3 ligand-induced transactivation (28–31). However, the molecular mechanisms are far from understood. MicroRNAs (miRNAs) have attracted increasing attention due to their significant roles in diverse biological processes, including developmental processes, cell proliferation, differentiation, apoptosis, stress responses, and cancer initiation and progression (32–37). miRNAs are short non-coding RNAs with wide gene regulatory activity at the post-transcriptional level, which forms RNA silencing complexes with several proteins to cause mRNA degradation or translation inhibition, or both processes (32,33). The relatively few studies of miRNAs in lung fibrogenesis include miR-155, Let-7 family, miR-29 family, miR-21, miR-30 family, miR-145 and miR-27b (38–42). The present study aimed to evaluate the ability of 1,25(OH)2D3 to inhibit the differentiation of lung fibroblasts and the participation of miR-27b in this process. The first aim of the study was to determine the role of 1,25(OH)2D3 in regulating the differentiation of human lung fibroblasts induced by TGF-β1. Furthermore, whether miR-27b may be relevant for the regulating effect of 1,25(OH)2D3 was also determined.

Materials and methods

Materials and reagents

The α-SMA (cat. no. sc-53015), VDR (cat. no. sc-13133) and β-actin antibodies (cat. no. sc-47778) were all purchased from Santa Cruz Biotechnology, Inc. (Dallas, TX, USA). Secondary antibodies for goat anti-mouse immunoglobulin G (IgG) conjugated with horseradish peroxidase (HRP) and goat anti-mouse IgG labeled with Cy3 were sourced from Boster (Hubei, China). 1,25(OH)2D3 (cat. no. D1530) and human recombinant TGF-β1 (cat. no. 240-B-002/CF) were obtained from Sigma-Aldrich (St. Louis, MI, USA) and R&D Systems (Minneapolis, MN, USA), respectively. Scrambles, miRNA mimics and inhibitors were from Ambion (Austin, TX, USA). α-SMA, VDR and β-actin primers were produced by BGI-Beijing (Beijing, China).

Cell culture

MRC5 human lung fibroblasts and 293A cells were obtained from the Cell Resource Center of the Institute of Basic Medical Sciences, Chinese Academy of Medical Sciences (Beijing, China). These two types of cells were incubated in Dulbecco's modified Eagle's medium (DMEM) with 4.5 g/l of glucose supplemented (Gibco, Carlsbad, CA, USA), supplemented with 100 U/ml penicillin, 100 μg/ml streptomycin and 10% fetal bovine serum (FBS; Gibco) at 37°C in a humidified atmosphere with 5% CO2. MRC5 cells were cultured to ~80% confluence, serum-starved for 24 h, and were treated for 48 h in 2% FBS medium with an ethanol vehicle or 1,25(OH)2D3 (100 nM) in the absence or presence of rhTGF-β1 (10 ng/ml).

Reverse transcription-quantitative polymerase chain reaction (RT-qPCR)

Total RNA was extracted using TRIzol reagent (Invitrogen, Carlsbad, CA, USA), according to the manufacturer's instructions. cDNA was generated from total RNA using PrimeScript RT Master mix (5X) (Takara, Dalian, China), according to the manufacturing instructions. To quantify mRNA expression, SYBR Premix Ex Taq (2X) (Takara) was used. The qPCR thermal cycling protocol was programmed in the CFX96™ Real-Time PCR Detection system (Bio-Rad, Hercules, CA, USA) and consisted of an initial denaturation step at 95°C for 30 sec, followed by 40 cycles of denaturation for 5 sec at 95°C, and annealing and extension for 30 sec at 60°C. A primer pair for the detection of human β-actin was used as the internal control. RT-qPCR primers were based on GenBank published sequences and were as follows: α-SMA sense, 5′-GGC GGT GCT GTC TCT CTA TG-3′ and antisense, 5′-CCC ATC AGG CAA CTC GTA AC-3′; VDR sense, 5′-GGC CGG ACC AGA AGC CTT T-3′ and antisense, 5′-CAG CCT TCA CAG GTC ATA GCA-3′; β-actin sense, 5′-ACT GGA ACG GTG AAG GTG AC-3′ antisense, 5′-GGC ACG AAG GCT CAT CAT-3′.

miRNA extracts were prepared using an mirVana™ miRNA Isolation kit (Ambion) and subsequently reverse transcribed using a TaqMan miRNA Reverse Transcription kit (Applied Biosystems, Foster City, CA, USA) in accordance with the manufacturer's instructions. miRNA expression levels were quantified using a TaqMan Universal Master mix II (2X) (Applied Biosystems), normalized to U6 snRNA. Results are presented as fold changes in gene expression calculated using the ΔΔCt method.

Western blotting

Cells were plated in 60-mm dishes in 10% FBS-DMEM, cultured until nearly 80% confluence and serum-starved for 24 h, and subsequently the cells were treated as indicated. After 48 h culture, cells were washed twice with ice-cold phosphate-buffered saline (PBS) and were subsequently harvested with cell lysis buffer with protease inhibitors [20 mmol/l Tris-HCl (pH 7.5), 150 mmol/l NaCl, 1% Triton X-100, 1 mmol/l EDTA, 1 mmol/l EGTA, 20 mol/l Na4P2O7, 2 mol/l Na3VO4, 0.1% SDS, 10% glycerol, 2 μg/ml leupeptin and 1 mmol/l PMSF]. Upon centrifugation at 13,000 × g for 5 min at 4°C, the supernatants were collected and the total protein concentrations were determined by the bicinchoninic acid protein assay kit (Beyotime, Shanghai, China) following the manufacturer's instructions. SDS-PAGE (10%) gels were prepared and 10–20 μg/lane of cellular proteins was loaded. The resolved proteins were transferred to a polyvinylidene difluoride membrane and incubated with primary antibodies (α-SMA, 1:100 dilution; VDR, 1:50 dilution) following the manufacturer's instructions. Following incubation with HRP-conjugated secondary antibodies (1:1,000 dilution), the blotting bands were visualized with ECL chemiluminescent kit (Thermo Scientific, Rockford, IL, USA) and quantified with a ChemiDoc™ XRS+ Imaging System (Bio-Rad).

Immunofluorescence

Fibroblasts growing on cover slides were fixed in 4% paraformaldehyde for 1 h. Following being permeabilized with 0.2% Triton X-100 in Tris-buffered saline (TBS) for 30 min, the cells were blocked in TBS containing 2% bovine serum albumin for 1 h. Cells were subsequently incubated with anti α-SMA antibody (1:50 dilution) at 4°C overnight. Cells were washed 3 times and were incubated at room temperature with Cy3-conjugated goat anti-mouse secondary antibody (1:50 dilution) for 1 h. Following this, cells were counterstained with 4′,6-diamidino-2-phenylindole (Boster) for nuclear staining, 5 min in the dark and were washed 3 times. Negative controls were carried out by omitting the primary antibody. Fluorescent images were captured with a laser scanning confocal microscope (Olympus FV1000; Olympus, Tokyo, Japan).

Cell transfection

Transfection was performed with scramble, miR-27b mimic (50 nM) or miR-27b inhibitor (100 nM) (Ambion). All the transfection experiments were conducted with Lipofectamine 2000 (Invitrogen), following the manufacturer's instructions. Cells in medium containing 10% FBS were seeded in each well and incubated at 37°C. The transfection mixture was incubated at room temperature for 10 min, and was added to a 6-well plate. After 24 h, cells were serum-starved for an additional 24 h, following which they were treated with vehicle control, 1,25(OH)2D3 or TGF-β1 for 48 h in 2% FBS medium. Cells were subsequently harvested and total RNA, miRNA or proteins were extracted and analyzed by RT-qPCR or western blot analysis.

3′ Untranslated region (3′UTR) luciferase assay

A synthetic oligonucleotide was inserted at the 3′UTR region of the luciferase reporter gene of the pMIR-target vector. The wild-type and mutant 3′UTR of the VDR genes were amplified by PCR and subcloned in the pMIR-target vectors. The constructs were co-transfected into 293A cells along with scramble (50 nM), miR-27b mimic (50 nM) or miR-27b inhibitor (100 nM) using Lipofectamine 2000, according to the manufacturer's instructions. Luciferase activities were measured with the Dual Luciferase Reporter Assay system (Promega, Madison, WI, USA) 48 h after transfection.

Statistical analysis

Values are expressed as means ± standard error of the mean derived from at least three independent experiments. Comparison of two groups was made with an unpaired, two-tailed Student's t-test. Comparison of multiple groups was made with a one-way analysis of variance followed by Dunnett or Tukey test. P<0.05 was considered to indicate a statistically significant difference. All the statistical analyses were performed and graphs were plotted using the GraphPad Prism 5 software (GraphPad Software, San Diego, CA, USA).

Results

1,25(OH)2D3 inhibits differentiation and upregulates VDR protein expression of human lung fibroblasts induced by TGF-β1

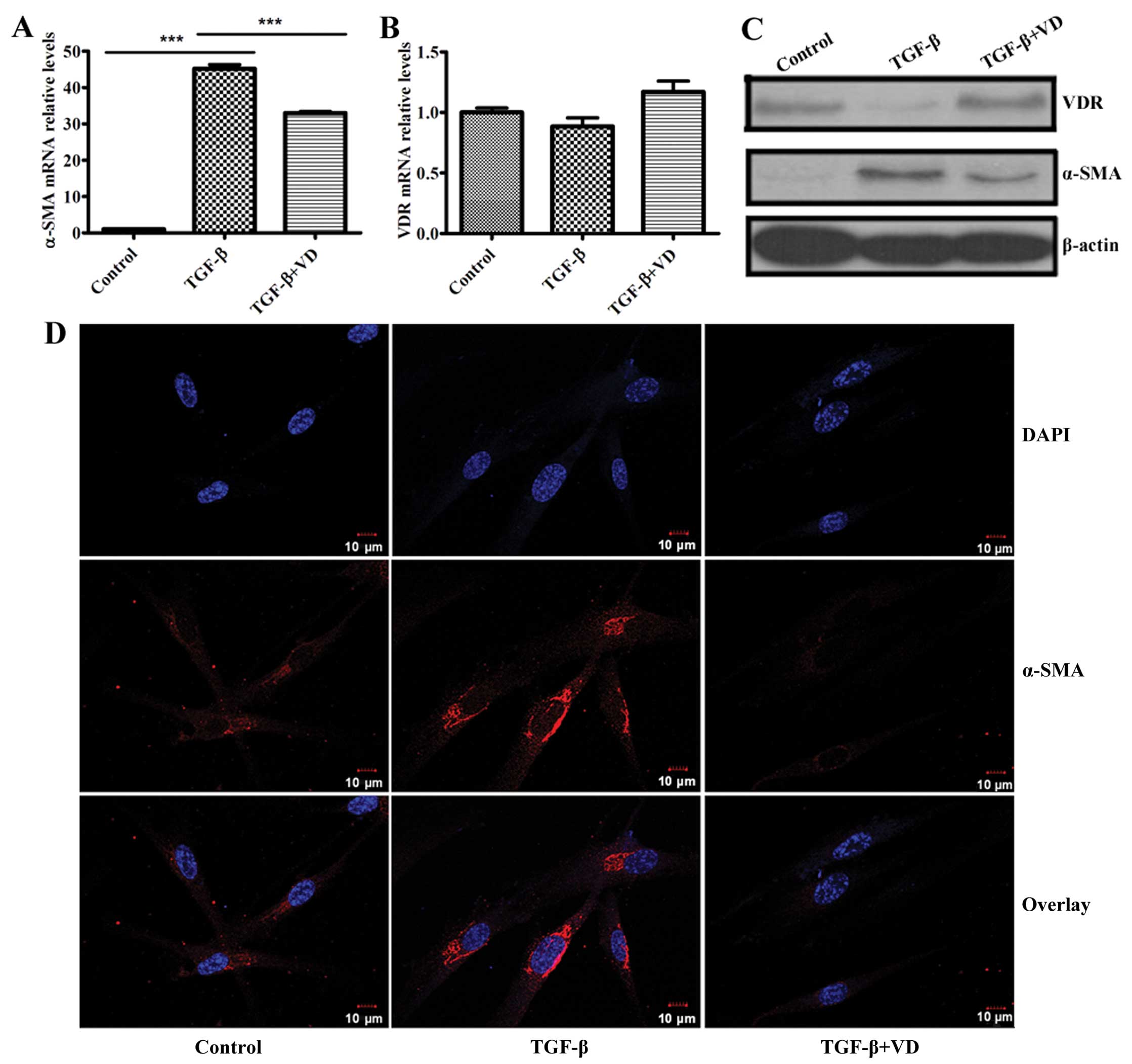
Previous studies have documented that 1,25(OH)2D3 opposed the effect of TGF-β1 on mouse lung fibroblasts differentiation, as demonstrated by its ability to inhibit TGF-β1-induced expression of α-SMA (27). Consequently, whether 1,25(OH)2D3 could inhibit α-SMA expression of human lung fibroblasts induced by TGF-β1 was examined. Based on previous experiments, the optimum concentration of 1,25(OH)2D3 (100 nM) was chosen as the dose for the present experiments. Notably, RT-qPCR and western blot analysis revealed that TGF-β1 significantly upregulated α-SMA expression at the mRNA and protein levels in MRC5 cells; however, 1,25(OH)2D3 markedly inhibited this effect (Fig. 1A and C). Confocal immunofluorescence analysis of MRC5 fibroblasts also revealed that TGF-β1 increased levels of α-SMA, and the process was inhibited by 1,25(OH)2D3 (Fig. 1D).

Figure 1

1α,25-Dihydroxyvitamin D3 [1,25(OH)2D3; VD] downregulates α-smooth muscle actin (α-SMA) expression at the mRNA and protein levels, and upregulates vitamin D receptor (VDR) protein expression of human lung fibroblasts induced by transforming growth factor-β1 (TGF-β1). The human lung fibroblast MRC-5 cell line was treated with an ethanol vehicle (control) or 100 nM 1,25(OH)2D3 in the absence or presence of 10 ng/ml TGF-β1 (TGF-β) for 48 h. (A) α-SMA mRNA expression by reverse transcription-quantitative polymerase chain reaction (RT-qPCR) was detected and normalized to β-actin expression. ***P<0.001 TGF-β vs. control; ***P<0.001 TGF-β + VD vs. TGF-β. (B) VDR mRNA expression was assessed by RT-qPCR and normalized to β-actin expression. No statistically significant differences exist between the three groups of control, TGF-β and TGF-β + VD. (C) Levels of α-SMA, VDR and β-actin protein were determined by western blot analysis. α-SMA protein expression analysis was consistent with the mRNA expression analysis in (A). (D) Immunofluorescence microscopy was used to assess the degree of α-SMA (red).

Several studies showed cross-talk between the TGF-β and vitamin D signaling pathways (28–31) and TGF-β contributed to the decreased expression of VDR in dermal fibroblasts of healthy volunteers (43). Furthermore, 1,25(OH)2D3 had a significant effect in vivo on the TGF-β signaling pathway by altering levels of VDR and Smad3, and subsequently affecting the bioactive of TGF-β1 (44). Based on this evidence, we speculated that VDR may be a negative regulator of fibroblast differentiation induced by TGF-β. TGF-β significantly decreased the protein expression of VDR, and treatment of TGF-β-stimulated fibroblasts with 1,25(OH)2D3 effectively upregulated the VDR protein level (Fig. 1C). However, the levels of the VDR transcripts did not change (Fig. 1B).

1,25(OH)2D3 downregulates TGF-β1-induced miR-27b expression in human lung fibroblasts

As TGF-β1 is a critical cytokine in the pathogenesis of human lung fibroblast differentiation, and a previous study reported that miR-27b was downregulated in the lungs of mice that were administered with bleomycin, a widely used animal model of lung fibrosis (45), we hypothesized that miR-27b participates in this process and could be relevant for the inhibitory effect of 1,25(OH)2D3 on the differentiation of lung fibroblasts induced by TGF-β1. Therefore, the levels of miR-27b were examined in MRC5 cells treated with the ethanol vehicle or 1,25(OH)2D3 in the absence or presence of TGF-β1. In the present study, miR-27b expression levels were significantly higher in MRC5 cells induced by TGF-β1. However, treatment of TGF-β-stimulated fibroblasts with 1,25(OH)2D3 effectively decreased miR-27b expression (Fig. 2). These data suggest that miR-27b may have a role in regulating the differentiation phenotype of the pulmonary fibroblasts.

Figure 2

1α,25-Dihydroxyvitamin D3 [1,25(OH)2D3] downregulates transforming growth factor-β1 (TGF-β1)-induced miR-27b expression in lung fibroblasts. The human lung fibroblast MRC-5 cell line was treated with an ethanol vehicle (control), 10 ng/ml TGF-β1 (TGF-β) or 10 ng/ml TGF-β1 plus 100 nM 1,25(OH)2D3 (VD) for 48 h. The expression of miR-27b was assessed by reverse transcription-quantitative polymerase chain reaction and normalized to U6 expression. ***P<0.001 TGF-β vs. control; **P<0.01 TGF-β + VD vs. TGF-β.

miR-27b regulates differentiation and VDR expression of human lung fibroblasts

To determine whether miR-27b regulates the differentiation phenotype of the pulmonary fibroblasts, human lung fibroblasts were transfected with scramble, miR-27b mimic or miR-27b inhibitor and evaluated α-SMA levels in these cells. Overexpression of miR-27b markedly increased the baseline levels of the α-SMA transcripts and α-SMA proteins in lung fibroblasts (Fig. 3A-a and c). The miR-27b inhibitor decreased the α-SMA levels in lung fibroblasts (Fig. 3B-a and c). Given that TGF-β1 upregulated miR-27b in lung fibroblasts, these data suggest that miR-27b may mediate TGF-β1-induced α-SMA expression. TGF-β1-treated lung fibroblasts were transfected with miR-27b inhibitor and subsequently evaluated α-SMA levels in the cells. miR-27b inhibitor attenuated TGF-β1-induced α-SMA expression at the mRNA and protein levels in lung fibroblasts (Fig. 3C-a and c). These data indicate that TGF-β1-mediated α-SMA expression requires, at least in part, the induction of miR-27b. In addition, these initial experiments have demonstrated that 1,25(OH)2D3 reduced α-SMA expression and downregulated miR-27b expression in human lung fibroblasts induced by TGF-β1. When the miR-27b mimic was transfected into the human lung fibroblasts, the reduced expression of α-SMA protein in 1,25(OH)2D3-treated cells was attenuated by the miR-27b mimic (Fig. 3D-a and c).

Figure 3

miR-27b regulates differentiation and vitamin D receptor (VDR) expression of human lung fibroblasts. (A) Human lung fibroblasts were transfected with 50 nM scramble, 50 nM miR-27b mimic (+) or 100 nM miR-27b mimic (++). At 48 h after transfection, levels of α-smooth muscle actin (α-SMA) and VDR were determined by (a and b) reverse transcription-quantitative polymerase chain reaction (RT-qPCR) and (c) western blot analysis, normalized to β-actin expression. ***P<0.001 miR-27b mimic (+) vs. scramble. (B) Human lung fibroblasts were transfected with 100 nM scramble, 100 nM miR-27b inhibitor (+) or 200 nM miR-27b inhibitor (++), and 48 h post transfection, RNA or whole cell lysates were harvested. The expression levels of α-SMA and VDR were determined by (a and b) RT-qPCR and (c) western blot analysis, normalized to β-actin expression. **P<0.01 miR-27b inhibitor (+) vs. scramble. (C) Human lung fibroblasts were transfected with 100 nM control inhibitor (control inhib) or 100 nM miR-27b inhibitor (miR-27b inhib). At 24 h after transfection, cells were serum-starved for an additional 24 h, after which they were treated with transforming growth factor-β1 (TGF-β1) for 48 h. RNA or whole cell lysates were subsequently harvested. The expression levels of α-SMA and VDR were determined by (a and b) RT-qPCR and (c) western blot analysis, normalized to β-actin expression. ***P<0.001 TGF-β vs. control inhib; ***P<0.001 TGF-β + miR-27b inhib vs. TGF-β. (D) Human lung fibroblasts were transfected with 50 nM control mimic or 50 nM miR-27b mimic. At 24 h after transfection, cells were serum-starved for an additional 24 h, after which they were treated with 100 nM 1α,25-dihydroxyvitamin D3 [1,25(OH)2D3] (VD) for 48 h. RNAs or whole cell lysates were subsequently harvested. The expression levels of α-SMA and VDR were determined by (a and b) RT-qPCR and (c) western blot analysis, normalized to β-actin expression. *P<0.05 VD + miR-27b mimic vs. VD.

Given that VDR can be a negative regulator of fibroblast differentiation induced by TGF-β, whether miR-27b regulates VDR gene expression was further investigated. MRC5 cells were transfected with scramble, miR-27b mimic or miR-27b inhibitor, and VDR levels were evaluated in these cells. The miR-27b mimic reduced VDR protein levels in lung fibroblasts (Fig. 3A-c). The miR-27b inhibitor increased the VDR protein levels in these cells (Fig. 3B-c). However, miR-27b had no effect on the levels of the VDR transcripts (Fig. 3A-b and B-b), suggesting that miR-27b may affect the VDR translation, but not the transcripts in lung fibroblasts. These initial experiments have demonstrated that TGF-β1 upregulates miR-27b and decreases VDR protein expression, but 1,25(OH)2D3 opposed the above effects of TGF-β1. The reduced expression of VDR protein in TGF-β1-treated cells was attenuated by the miR-27b inhibitor (Fig. 3C-c). Furthermore, the miR-27b mimic resulted in a decrease of VDR protein expression in lung fibroblasts treated with 1,25(OH)2D3 (Fig. 3D-c). Similarly, miR-27b had no effect on the levels of the VDR transcripts (Fig. 3C-b and D-b). Taken together, these data suggest that miR-27b promotes the differentiation of human lung fibroblasts by suppressing VDR protein expression.

miR-27b directly targets VDR 3′UTR

The aforementioned results demonstrate that miR-27b can regulate VDR expression; however, they do not prove that there is a direct interaction between miR-27b and the mRNA of VDR. To further substantiate that miR-27b targets VDR directly, whether there was a perfect match between the seed sequence of miR-27b and a region in the 3′UTR of VDR was verified. In addition, this binding site is identical among mammals (Fig. 4A). These results suggested that VDR may be regulated by miR-27b, thus this prediction was evaluated. Luciferase reporter constructs were used, incorporating a wild-type or mutant 3′UTR of VDR, in which the sequence corresponding to the seed region was altered (Fig. 4B). The reporter vectors were subsequently co-transfected into 293A cells with scramble, miR-27b mimic or miR-27b mimic/miR-27b inhibitor. The miR-27b mimic significantly decreased luciferase activity and introduction of the miR-27b inhibitor increased luciferase activit (Fig. 4C). The miR-27b target site was subsequently mutated to confirm that miR-27b was binding to this sequence. Of note, the effects of the miR-27b mimic or miR-27b inhibitor were abolished (Fig. 4D). Taken together, the results confirm that miR-27b targets VDR 3′UTR specifically and directly.

Figure 4

miR-27b directly targets vitamin D receptor (VDR) 3′ untranslated region (3′UTR). (A) miR-27b is predicted to target VDR. Conservation among mammals of the miR-27b binding site sequence located within the VDR 3′UTR is highlighted in gray. The VDR 3′UTR has an exact match to the critical seed sequence of miR-27b. (B) Schematic of the pMirTarget reporter construct. The sequences of the wild-type (wt) VDR 3′UTR, miR-27b and the mutated (mut) VDR 3′UTR are shown to the right, with bars indicating a sequence match. (C) Luciferase reporter activity in 293A cells co-transfected with 50 nM scramble, 50 nM miR-27b mimic or 50 nM miR-27b mimic plus 100 nM miR-27b inhibitor and a vector containing the wild-type VDR 3′UTR. Data are expressed as luciferase values relative to the scramble. **P<0.01 miR-27b mimic vs. scramble; *P<0.05 miR-27b mimic/miR-27b inhibitor vs. miR-27b mimic. (D) Luciferase reporter activity in 293A cells co-transfected with 50 nM scramble, 50 nM miR-27b mimic or 50 nM miR-27b mimic plus 100 nM miR-27b inhibitor and a vector containing the mutated VDR 3′UTR. Data are expressed as luciferase values relative to the scramble. No statistically significant differences exist between the three groups.

Discussion

Pulmonary fibroblasts have important roles in lung tissue repair and remodeling. Fibroblasts often differentiate into myofibroblasts that possess enhanced fibrotic, contractile and migratory activities. TGF-β1 stimulated the proliferation of lung fibroblasts and their differentiation, as highlighted by increased expression and organization of α-SMA, a marker of myofibroblasts and a primary contributor to the contractile force in myofibroblasts (46,47). New emerging studies regarding the roles of miRNAs in pulmonary fibrosis and in their regulation of TGF-β signaling are increasing (38,48–50). miR-27b has been studied in various cancer cells (51–55), however, miR-27b has not been well studied in lung fibroblasts. Previous studies suggested that miR-27b was identified as a pro-angiogenic miRNA (56) and modulated fibrotic responses (41). The aim of the present study was to investigate the role and mechanism of miR-27b regulating human lung fibroblasts differentiation induced by TGF-β1.

Firstly, 1,25(OH)2D3 inhibited the effect of TGF-β1 on human lung fibroblast differentiation, as demonstrated by its ability to inhibit TGF-β1-induced expression of α-SMA. These results are consistent with findings from a study of vitamin D inhibition of pro-fibrotic effects of TGF-β1 in mouse lung fibroblasts (27). The present study identified that miR-27b expression levels were significantly higher in MRC5 cells induced by TGF-β1, however, treatment of TGF-β-stimulated fibroblasts with 1,25(OH)2D3 effectively decreased miR-27b expression. This suggests that miR-27b may have a role in regulating the differentiation phenotype of the pulmonary fibroblasts. By contrast, two studies observed that TGF-β treatment downregulated miR-27b expression (41,57), which may be caused by different types of cells, and additional investigations are required to demonstrate the function.

There is evidence showing that VDR is involved in pathological fibrogenesis. VDR belongs to the superfamily of steroid/thyroid nuclear hormone receptors. Following ligand binding, the VDR forms a heterodimer with RXR, or Smad3, a receptor of TGF-β/Smad signalling. Previous studies showed cross-talk between the TGF-β and vitamin D signaling pathways and VDR binds to the MH1 domain of Smad3, enhancing Smad3 ligand-induced transactivation (28–31). 1,25(OH)2D3 had a significant effect in vivo on the TGF-β signaling pathway by altering levels of VDR and Smad3, and subsequently affecting the bioactive of TGF-β (44). Additionally, a recent study identified VDR as a negative regulator of fibroblast activation that interfered with the pro-fibrotic effects of TGF-β (43). The present study further showed that reduction of the VDR protein was mediated by TGF-β1 in human lung fibroblasts, whereas 1,25(OH)2D3 effectively upregulated VDR protein expression, which was in accordance with the study of activation of VDR by paricalcitol reducing the stimulatory effects of TGF-β on skin fibroblasts (43).

In addition, the experiments of lung fibroblasts transfected with miR-27b mimic or miR-27b inhibitor and luciferase reporter assays reveal that miR-27b directly targets VDR 3′UTR and inhibits VDR gene expression to promote differentiation of human lung fibroblasts characterized by expression of α-SMA. The present in vitro study showed that the overexpression of miR-27b decreased VDR protein expression and increased expression of fibroblast differentiation marker, α-SMA, while reducing levels of miR-27b had opposing effects. Studies of fibrosis have not reached a consensus on the importance of miR-27b in disease pathology. An in vitro study suggested that miR-27b may be profibrotic in activated hepatic stellate cells (58). Additionally, cardiomyocyte overexpression of miR-27b induces cardiac hypertrophy in mice (57). These two studies were similar to the present results. By contrast, a recent study suggested that miR-27b overexpression markedly repressed fibrotic responses in pulmonary epithelial cells (41).

In conclusion, 1,25(OH)2D3 inhibits differentiation and downregulates miR-27b expression in human lung fibroblasts induced by TGF-β1. Furthermore, miR-27b overexpression decreased the expression of VDR protein and increased the expression of α-SMA, while reducing levels of miR-27b had opposing effects. Notably, miR-27b has abilities for targeting the 3′UTR of VDR and negatively regulating VDR protein expression, which effects differentiation of human lung fibroblasts. Thus, 1,25(OH)2D3 inhibits lung fibroblast differentiation induced by TGF-β1 via miR-27b targeting VDR 3′UTR, and this may be used as a novel treatment strategy in differentiation pathways.

Abbreviations:

1,25(OH)2D3

1α,25-dihydroxyvitamin D3

VDR

vitamin D receptor

α-SMA

α-smooth muscle actin

RXR

retinoid X receptor

TGF-β

transforming growth factor-β

miRNA

microRNA

UTR

untranslated region

qPCR

quantitative polymerase chain reaction

References

1 

Holick MF: Vitamin D deficiency. N Engl J Med. 357:266–281. 2007. View Article : Google Scholar : PubMed/NCBI

2 

van Etten E, Stoffels K, Gysemans C, Mathieu C and Overbergh L: Regulation of vitamin D homeostasis: Implications for the immune system. Nutr Rev. 66(Suppl 2): S125–S134. 2008. View Article : Google Scholar : PubMed/NCBI

3 

Haroon M and Fitzgerald O: Vitamin D and its emerging role in immunopathology. Clin Rheumatol. 31:199–202. 2012. View Article : Google Scholar

4 

Messa P, Alfieri C and Rastaldi MP: Recent insights into vitamin D and its receptor. J Nephrol. 24(Suppl 18): S30–S37. 2011. View Article : Google Scholar : PubMed/NCBI

5 

Førli L, Bjortuft O and Boe J: Vitamin D status in relation to nutritional depletion and muscle function in patients with advanced pulmonary disease. Exp Lung Res. 35:524–538. 2009. View Article : Google Scholar : PubMed/NCBI

6 

Black PN and Scragg R: Relationship between serum 25-hydroxyvitamin D and pulmonary function in the third national health and nutrition examination survey. Chest. 128:3792–3798. 2005. View Article : Google Scholar : PubMed/NCBI

7 

Foong RE and Zosky GR: Vitamin D deficiency and the lung: Disease initiator or disease modifier? Nutrients. 5:2880–2900. 2013. View Article : Google Scholar : PubMed/NCBI

8 

Hansdottir S and Monick MM: Vitamin D effects on lung immunity and respiratory diseases. Vitam Horm. 86:217–237. 2011. View Article : Google Scholar : PubMed/NCBI

9 

Herr C, Greulich T, Koczulla RA, Meyer S, Zakharkina T, Branscheidt M, Eschmann R and Bals R: The role of vitamin D in pulmonary disease: COPD, asthma, infection, and cancer. Respir Res. 12:312011. View Article : Google Scholar : PubMed/NCBI

10 

Finklea JD, Grossmann RE and Tangpricha V: Vitamin D and chronic lung disease: A review of molecular mechanisms and clinical studies. Adv Nutr. 2:244–253. 2011. View Article : Google Scholar :

11 

Hughes DA and Norton R: Vitamin D and respiratory health. Clin Exp Immunol. 158:20–25. 2009. View Article : Google Scholar : PubMed/NCBI

12 

Demir M, Uyan U, Keçeoçlu S and Demir C: The relationship between vitamin D deficiency and pulmonary hypertension. Prague Med Rep. 114:154–161. 2013. View Article : Google Scholar : PubMed/NCBI

13 

Lips P: Vitamin D physiology. Prog Biophys Mol Biol. 92:4–8. 2006. View Article : Google Scholar : PubMed/NCBI

14 

Haussler MR, Jurutka PW, Mizwicki M and Norman AW: Vitamin D receptor (VDR)-mediated actions of 1α,25(OH)2 vitamin D3: Genomic and non-genomic mechanisms. Best Pract Res Clin Endocrinol Metab. 25:543–559. 2011. View Article : Google Scholar : PubMed/NCBI

15 

Duffield JS, Lupher M, Thannickal VJ and Wynn TA: Host responses in tissue repair and fibrosis. Annu Rev Pathol. 8:241–276. 2013. View Article : Google Scholar :

16 

Hetzel M, Bachem M, Anders D, Trischler G and Faehling M: Different effects of growth factors on proliferation and matrix production of normal and fibrotic human lung fibroblasts. Lung. 183:225–237. 2005. View Article : Google Scholar : PubMed/NCBI

17 

Coen M, Gabbiani G, Bochaton-Piallat ML and Chen YE: Myofibroblast-mediated adventitial remodeling: An underestimated player in arterial pathology. Arterioscler Thromb Vasc Biol. 31:2391–2396. 2011. View Article : Google Scholar : PubMed/NCBI

18 

Sartore S, Chiavegato A, Faggin E, Franch R, Puato M, Ausoni S and Pauletto P: Contribution of adventitial fibroblasts to neointima formation and vascular remodeling: From innocent bystander to active participant. Circ Res. 89:1111–1121. 2001. View Article : Google Scholar : PubMed/NCBI

19 

Liu X, Nelson A, Wang X, Farid M, Gunji Y, Ikari J, Iwasawa S, Basma H, Feghali-Bostwick C and Rennard SI: Vitamin D modulates prostaglandin E2 synthesis and degradation in human lung fibroblasts. Am J Respir Cell Mol Biol. 50:40–50. 2014.

20 

Stenmark KR, Frid MG and Yeager ME: Fibrocytes: Potential new therapeutic targets for pulmonary hypertension? Eur Respir J. 36:1232–1235. 2010. View Article : Google Scholar : PubMed/NCBI

21 

Kajdaniuk D, Marek B, Borgiel-Marek H and Kos-Kudła B: Transforming growth factor β1 (TGFβ1) in physiology and pathology. Endokrynol Pol. 64:384–396. 2013. View Article : Google Scholar

22 

Ma L and Chung WK: The genetic basis of pulmonary arterial hypertension. Hum Genet. 133:471–479. 2014. View Article : Google Scholar : PubMed/NCBI

23 

Biernacka A, Dobaczewski M and Frangogiannis NG: TGF-β signaling in fibrosis. Growth Factors. 29:196–202. 2011. View Article : Google Scholar : PubMed/NCBI

24 

Suwanabol PA, Seedial SM, Zhang F, Shi X, Si Y, Liu B and Kent KC: TGF-β and Smad3 modulate PI3K/Akt signaling pathway in vascular smooth muscle cells. Am J Physiol Heart Circ Physiol. 302:H2211–H2219. 2012. View Article : Google Scholar : PubMed/NCBI

25 

Scotton CJ and Chambers RC: Molecular targets in pulmonary fibrosis: The myofibroblast in focus. Chest. 132:1311–1321. 2007. View Article : Google Scholar : PubMed/NCBI

26 

Guo W, Shan B, Klingsberg RC, Qin X and Lasky JA: Abrogation of TGF-beta1-induced fibroblast-myofibroblast differentiation by histone deacetylase inhibition. Am J Physiol Lung Cell Mol Physiol. 297:L864–L870. 2009. View Article : Google Scholar : PubMed/NCBI

27 

Ramirez AM, Wongtrakool C, Welch T, Steinmeyer A, Zügel U and Roman J: Vitamin D inhibition of pro-fibrotic effects of transforming growth factor beta1 in lung fibroblasts and epithelial cells. J Steroid Biochem Mol Biol. 118:142–150. 2010. View Article : Google Scholar

28 

Ding N, Yu RT, Subramaniam N, Sherman MH, Wilson C, Rao R, Leblanc M, Coulter S, He M, Scott C, et al: A vitamin D receptor/SMAD genomic circuit gates hepatic fibrotic response. Cell. 153:601–613. 2013. View Article : Google Scholar : PubMed/NCBI

29 

Yanagi Y, Suzawa M, Kawabata M, Miyazono K, Yanagisawa J and Kato S: Positive and negative modulation of vitamin D receptor function by transforming growth factor-beta signaling through smad proteins. J Biol Chem. 274:12971–12974. 1999. View Article : Google Scholar : PubMed/NCBI

30 

Yanagisawa J, Yanagi Y, Masuhiro Y, Suzawa M, Watanabe M, Kashiwagi K, Toriyabe T, Kawabata M, Miyazono K and Kato S: Convergence of transforming growth factor-beta and vitamin D signaling pathways on SMAD transcriptional coactivators. Science. 283:1317–1321. 1999. View Article : Google Scholar : PubMed/NCBI

31 

Subramaniam N, Leong GM, Cock TA, Flanagan JL, Fong C, Eisman JA and Kouzmenko AP: Cross-talk between 1,25-dihydroxyvitamin D3 and transforming growth factor-beta signaling requires binding of VDR and Smad3 proteins to their cognate DNA recognition elements. J Biol Chem. 276:15741–15746. 2001. View Article : Google Scholar : PubMed/NCBI

32 

Ambros V: The functions of animal microRNAs. Nature. 431:350–355. 2004. View Article : Google Scholar : PubMed/NCBI

33 

Lu J, Getz G, Miska EA, Alvarez-Saavedra E, Lamb J, Peck D, Sweet-Cordero A, Ebert BL, Mak RH, Ferrando AA, et al: MicroRNA expression profiles classify human cancers. Nature. 435:834–838. 2005. View Article : Google Scholar : PubMed/NCBI

34 

Bartel DP: MicroRNAs: Genomics, biogenesis, mechanism, and function. Cell. 116:281–297. 2004. View Article : Google Scholar : PubMed/NCBI

35 

Stefani G and Slack FJ: Small non-coding RNAs in animal development. Nat Rev Mol Cell Biol. 9:219–230. 2008. View Article : Google Scholar : PubMed/NCBI

36 

Gangaraju VK and Lin H: MicroRNAs: Key regulators of stem cells. Nat Rev Mol Cell Biol. 10:116–125. 2009. View Article : Google Scholar : PubMed/NCBI

37 

Bauersachs J and Thum T: Biogenesis and regulation of cardiovascular microRNAs. Circ Res. 109:334–347. 2011. View Article : Google Scholar : PubMed/NCBI

38 

Lino Cardenas CL, Kaminski N and Kass DJ: Micromanaging microRNAs: Using murine models to study microRNAs in lung fibrosis. Drug Discov Today Dis Models. 10:e145–e151. 2013. View Article : Google Scholar

39 

Thum T, Gross C, Fiedler J, Fischer T, Kissler S, Bussen M, Galuppo P, Just S, Rottbauer W, Frantz S, et al: MicroRNA-21 contributes to myocardial disease by stimulating MAP kinase signalling in fibroblasts. Nature. 456:980–984. 2008. View Article : Google Scholar : PubMed/NCBI

40 

Vettori S, Gay S and Distler O: Role of microRNAs in fibrosis. Open Rheumatol J. 6:130–139. 2012. View Article : Google Scholar : PubMed/NCBI

41 

Graham JR, Williams CM and Yang Z: MicroRNA-27b targets gremlin 1 to modulate fibrotic responses in pulmonary cells. J Cell Biochem. 115:1539–1548. 2014. View Article : Google Scholar : PubMed/NCBI

42 

Yang S, Cui H, Xie N, Icyuz M, Banerjee S, Antony VB, Abraham E, Thannickal VJ and Liu G: miR-145 regulates myofibroblast differentiation and lung fibrosis. FASEB J. 27:2382–2391. 2013. View Article : Google Scholar : PubMed/NCBI

43 

Zerr P, Vollath S, Palumbo-Zerr K, Tomcik M, Huang J, Distler A, Beyer C, Dees C, Gela K, Distler O, et al: Vitamin D receptor regulates TGF-β signalling in systemic sclerosis. Ann Rheum Dis. 74:e202015. View Article : Google Scholar

44 

Aschenbrenner JK, Sollinger HW, Becker BN and Hullett DA: 1,25-(OH(2))D(3) alters the transforming growth factor beta signaling pathway in renal tissue. J Surg Res. 100:171–175. 2001. View Article : Google Scholar : PubMed/NCBI

45 

Xie T, Liang J, Guo R, Liu N, Noble PW and Jiang D: Comprehensive microRNA analysis in bleomycin-induced pulmonary fibrosis identifies multiple sites of molecular regulation. Physiol Genomics. 43:479–487. 2011. View Article : Google Scholar : PubMed/NCBI

46 

Tomasek JJ, Gabbiani G, Hinz B, Chaponnier C and Brown RA: Myofibroblasts and mechano-regulation of connective tissue remodelling. Nat Rev Mol Cell Biol. 3:349–363. 2002. View Article : Google Scholar : PubMed/NCBI

47 

Hinz B, Phan SH, Thannickal VJ, Prunotto M, Desmoulière A, Varga J, De Wever O, Mareel M and Gabbiani G: Recent developments in myofibroblast biology: Paradigms for connective tissue remodeling. Am J Pathol. 180:1340–1355. 2012. View Article : Google Scholar : PubMed/NCBI

48 

Fernandez IE and Eickelberg O: The impact of TGF-β on lung fibrosis: From targeting to biomarkers. Proc Am Thorac Soc. 9:111–116. 2012. View Article : Google Scholar : PubMed/NCBI

49 

Pandit KV, Milosevic J and Kaminski N: MicroRNAs in idiopathic pulmonary fibrosis. Transl Res. 157:191–199. 2011. View Article : Google Scholar : PubMed/NCBI

50 

Zhou L, Wang L, Lu L, Jiang P, Sun H and Wang H: Inhibition of miR-29 by TGF-beta-Smad3 signaling through dual mechanisms promotes transdifferentiation of mouse myoblasts into myofibroblasts. PLoS One. 7:e337662012. View Article : Google Scholar : PubMed/NCBI

51 

Gu J, Wang Y and Wu X: MicroRNA in the pathogenesis and prognosis of esophageal cancer. Curr Pharm Des. 19:1292–1300. 2013.

52 

Jiang J, Lv X, Fan L, Huang G, Zhan Y, Wang M and Lu H: MicroRNA-27b suppresses growth and invasion of NSCLC cells by targeting Sp1. Tumour Biol. 35:10019–10023. 2014. View Article : Google Scholar : PubMed/NCBI

53 

Jin L, Wessely O, Marcusson EG, Ivan C, Calin GA and Alahari SK: Prooncogenic factors miR-23b and miR-27b are regulated by Her2/Neu, EGF, and TNF-α in breast cancer. Cancer Res. 73:2884–2896. 2013. View Article : Google Scholar : PubMed/NCBI

54 

Ye J, Wu X, Wu D, Wu P, Ni C, Zhang Z, Chen Z, Qiu F, Xu J and Huang J: miRNA-27b targets vascular endothelial growth factor C to inhibit tumor progression and angiogenesis in colorectal cancer. PLoS One. 8:e606872013. View Article : Google Scholar : PubMed/NCBI

55 

Goto Y, Kojima S, Nishikawa R, Enokida H, Chiyomaru T, Kinoshita T, Nakagawa M, Naya Y, Ichikawa T and Seki N: The microRNA-23b/27b/24-1 cluster is a disease progression marker and tumor suppressor in prostate cancer. Oncotarget. 5:7748–7759. 2014.PubMed/NCBI

56 

Urbich C, Kuehbacher A and Dimmeler S: Role of microRNAs in vascular diseases, inflammation, and angiogenesis. Cardiovasc Res. 79:581–588. 2008. View Article : Google Scholar : PubMed/NCBI

57 

Wang J, Song Y, Zhang Y, Xiao H, Sun Q, Hou N, Guo S, Wang Y, Fan K, Zhan D, et al: Cardiomyocyte overexpression of miR-27b induces cardiac hypertrophy and dysfunction in mice. Cell Res. 22:516–527. 2012. View Article : Google Scholar :

58 

Ji J, Zhang J, Huang G, Qian J, Wang X and Mei S: Overexpressed microRNA-27a and 27b influence fat accumulation and cell proliferation during rat hepatic stellate cell activation. FEBS Lett. 583:759–766. 2009. View Article : Google Scholar : PubMed/NCBI

Related Articles

  • Abstract
  • View
  • Download
  • Twitter
Copy and paste a formatted citation
Spandidos Publications style
Li F, Zhang A, Shi Y, Ma Y and Du Y: 1α,25-Dihydroxyvitamin D3 prevents the differentiation of human lung fibroblasts via microRNA-27b targeting the vitamin D receptor. Int J Mol Med 36: 967-974, 2015.
APA
Li, F., Zhang, A., Shi, Y., Ma, Y., & Du, Y. (2015). 1α,25-Dihydroxyvitamin D3 prevents the differentiation of human lung fibroblasts via microRNA-27b targeting the vitamin D receptor. International Journal of Molecular Medicine, 36, 967-974. https://doi.org/10.3892/ijmm.2015.2318
MLA
Li, F., Zhang, A., Shi, Y., Ma, Y., Du, Y."1α,25-Dihydroxyvitamin D3 prevents the differentiation of human lung fibroblasts via microRNA-27b targeting the vitamin D receptor". International Journal of Molecular Medicine 36.4 (2015): 967-974.
Chicago
Li, F., Zhang, A., Shi, Y., Ma, Y., Du, Y."1α,25-Dihydroxyvitamin D3 prevents the differentiation of human lung fibroblasts via microRNA-27b targeting the vitamin D receptor". International Journal of Molecular Medicine 36, no. 4 (2015): 967-974. https://doi.org/10.3892/ijmm.2015.2318
Copy and paste a formatted citation
x
Spandidos Publications style
Li F, Zhang A, Shi Y, Ma Y and Du Y: 1α,25-Dihydroxyvitamin D3 prevents the differentiation of human lung fibroblasts via microRNA-27b targeting the vitamin D receptor. Int J Mol Med 36: 967-974, 2015.
APA
Li, F., Zhang, A., Shi, Y., Ma, Y., & Du, Y. (2015). 1α,25-Dihydroxyvitamin D3 prevents the differentiation of human lung fibroblasts via microRNA-27b targeting the vitamin D receptor. International Journal of Molecular Medicine, 36, 967-974. https://doi.org/10.3892/ijmm.2015.2318
MLA
Li, F., Zhang, A., Shi, Y., Ma, Y., Du, Y."1α,25-Dihydroxyvitamin D3 prevents the differentiation of human lung fibroblasts via microRNA-27b targeting the vitamin D receptor". International Journal of Molecular Medicine 36.4 (2015): 967-974.
Chicago
Li, F., Zhang, A., Shi, Y., Ma, Y., Du, Y."1α,25-Dihydroxyvitamin D3 prevents the differentiation of human lung fibroblasts via microRNA-27b targeting the vitamin D receptor". International Journal of Molecular Medicine 36, no. 4 (2015): 967-974. https://doi.org/10.3892/ijmm.2015.2318
Follow us
  • Twitter
  • LinkedIn
  • Facebook
About
  • Spandidos Publications
  • Careers
  • Cookie Policy
  • Privacy Policy
How can we help?
  • Help
  • Live Chat
  • Contact
  • Email to our Support Team