Spandidos Publications Logo
  • About
    • About Spandidos
    • Aims and Scopes
    • Abstracting and Indexing
    • Editorial Policies
    • Reprints and Permissions
    • Job Opportunities
    • Terms and Conditions
    • Contact
  • Journals
    • All Journals
    • Oncology Letters
      • Oncology Letters
      • Information for Authors
      • Editorial Policies
      • Editorial Board
      • Aims and Scope
      • Abstracting and Indexing
      • Bibliographic Information
      • Archive
    • International Journal of Oncology
      • International Journal of Oncology
      • Information for Authors
      • Editorial Policies
      • Editorial Board
      • Aims and Scope
      • Abstracting and Indexing
      • Bibliographic Information
      • Archive
    • Molecular and Clinical Oncology
      • Molecular and Clinical Oncology
      • Information for Authors
      • Editorial Policies
      • Editorial Board
      • Aims and Scope
      • Abstracting and Indexing
      • Bibliographic Information
      • Archive
    • Experimental and Therapeutic Medicine
      • Experimental and Therapeutic Medicine
      • Information for Authors
      • Editorial Policies
      • Editorial Board
      • Aims and Scope
      • Abstracting and Indexing
      • Bibliographic Information
      • Archive
    • International Journal of Molecular Medicine
      • International Journal of Molecular Medicine
      • Information for Authors
      • Editorial Policies
      • Editorial Board
      • Aims and Scope
      • Abstracting and Indexing
      • Bibliographic Information
      • Archive
    • Biomedical Reports
      • Biomedical Reports
      • Information for Authors
      • Editorial Policies
      • Editorial Board
      • Aims and Scope
      • Abstracting and Indexing
      • Bibliographic Information
      • Archive
    • Oncology Reports
      • Oncology Reports
      • Information for Authors
      • Editorial Policies
      • Editorial Board
      • Aims and Scope
      • Abstracting and Indexing
      • Bibliographic Information
      • Archive
    • Molecular Medicine Reports
      • Molecular Medicine Reports
      • Information for Authors
      • Editorial Policies
      • Editorial Board
      • Aims and Scope
      • Abstracting and Indexing
      • Bibliographic Information
      • Archive
    • World Academy of Sciences Journal
      • World Academy of Sciences Journal
      • Information for Authors
      • Editorial Policies
      • Editorial Board
      • Aims and Scope
      • Abstracting and Indexing
      • Bibliographic Information
      • Archive
    • International Journal of Functional Nutrition
      • International Journal of Functional Nutrition
      • Information for Authors
      • Editorial Policies
      • Editorial Board
      • Aims and Scope
      • Abstracting and Indexing
      • Bibliographic Information
      • Archive
    • International Journal of Epigenetics
      • International Journal of Epigenetics
      • Information for Authors
      • Editorial Policies
      • Editorial Board
      • Aims and Scope
      • Abstracting and Indexing
      • Bibliographic Information
      • Archive
    • Medicine International
      • Medicine International
      • Information for Authors
      • Editorial Policies
      • Editorial Board
      • Aims and Scope
      • Abstracting and Indexing
      • Bibliographic Information
      • Archive
  • Articles
  • Information
    • Information for Authors
    • Information for Reviewers
    • Information for Librarians
    • Information for Advertisers
    • Conferences
  • Language Editing
Spandidos Publications Logo
  • About
    • About Spandidos
    • Aims and Scopes
    • Abstracting and Indexing
    • Editorial Policies
    • Reprints and Permissions
    • Job Opportunities
    • Terms and Conditions
    • Contact
  • Journals
    • All Journals
    • Biomedical Reports
      • Information for Authors
      • Editorial Policies
      • Editorial Board
      • Aims and Scope
      • Abstracting and Indexing
      • Bibliographic Information
      • Archive
    • Experimental and Therapeutic Medicine
      • Information for Authors
      • Editorial Policies
      • Editorial Board
      • Aims and Scope
      • Abstracting and Indexing
      • Bibliographic Information
      • Archive
    • International Journal of Epigenetics
      • Information for Authors
      • Editorial Policies
      • Editorial Board
      • Aims and Scope
      • Abstracting and Indexing
      • Bibliographic Information
      • Archive
    • International Journal of Functional Nutrition
      • Information for Authors
      • Editorial Policies
      • Editorial Board
      • Aims and Scope
      • Abstracting and Indexing
      • Bibliographic Information
      • Archive
    • International Journal of Molecular Medicine
      • Information for Authors
      • Editorial Policies
      • Editorial Board
      • Aims and Scope
      • Abstracting and Indexing
      • Bibliographic Information
      • Archive
    • International Journal of Oncology
      • Information for Authors
      • Editorial Policies
      • Editorial Board
      • Aims and Scope
      • Abstracting and Indexing
      • Bibliographic Information
      • Archive
    • Medicine International
      • Information for Authors
      • Editorial Policies
      • Editorial Board
      • Aims and Scope
      • Abstracting and Indexing
      • Bibliographic Information
      • Archive
    • Molecular and Clinical Oncology
      • Information for Authors
      • Editorial Policies
      • Editorial Board
      • Aims and Scope
      • Abstracting and Indexing
      • Bibliographic Information
      • Archive
    • Molecular Medicine Reports
      • Information for Authors
      • Editorial Policies
      • Editorial Board
      • Aims and Scope
      • Abstracting and Indexing
      • Bibliographic Information
      • Archive
    • Oncology Letters
      • Information for Authors
      • Editorial Policies
      • Editorial Board
      • Aims and Scope
      • Abstracting and Indexing
      • Bibliographic Information
      • Archive
    • Oncology Reports
      • Information for Authors
      • Editorial Policies
      • Editorial Board
      • Aims and Scope
      • Abstracting and Indexing
      • Bibliographic Information
      • Archive
    • World Academy of Sciences Journal
      • Information for Authors
      • Editorial Policies
      • Editorial Board
      • Aims and Scope
      • Abstracting and Indexing
      • Bibliographic Information
      • Archive
  • Articles
  • Information
    • For Authors
    • For Reviewers
    • For Librarians
    • For Advertisers
    • Conferences
  • Language Editing
Login Register Submit
  • This site uses cookies
  • You can change your cookie settings at any time by following the instructions in our Cookie Policy. To find out more, you may read our Privacy Policy.

    I agree
Search articles by DOI, keyword, author or affiliation
Search
Advanced Search
presentation
International Journal of Molecular Medicine
Join Editorial Board Propose a Special Issue
Print ISSN: 1107-3756 Online ISSN: 1791-244X
Journal Cover
June-2016 Volume 37 Issue 6

Full Size Image

Sign up for eToc alerts
Recommend to Library

Journals

International Journal of Molecular Medicine

International Journal of Molecular Medicine

International Journal of Molecular Medicine is an international journal devoted to molecular mechanisms of human disease.

International Journal of Oncology

International Journal of Oncology

International Journal of Oncology is an international journal devoted to oncology research and cancer treatment.

Molecular Medicine Reports

Molecular Medicine Reports

Covers molecular medicine topics such as pharmacology, pathology, genetics, neuroscience, infectious diseases, molecular cardiology, and molecular surgery.

Oncology Reports

Oncology Reports

Oncology Reports is an international journal devoted to fundamental and applied research in Oncology.

Experimental and Therapeutic Medicine

Experimental and Therapeutic Medicine

Experimental and Therapeutic Medicine is an international journal devoted to laboratory and clinical medicine.

Oncology Letters

Oncology Letters

Oncology Letters is an international journal devoted to Experimental and Clinical Oncology.

Biomedical Reports

Biomedical Reports

Explores a wide range of biological and medical fields, including pharmacology, genetics, microbiology, neuroscience, and molecular cardiology.

Molecular and Clinical Oncology

Molecular and Clinical Oncology

International journal addressing all aspects of oncology research, from tumorigenesis and oncogenes to chemotherapy and metastasis.

World Academy of Sciences Journal

World Academy of Sciences Journal

Multidisciplinary open-access journal spanning biochemistry, genetics, neuroscience, environmental health, and synthetic biology.

International Journal of Functional Nutrition

International Journal of Functional Nutrition

Open-access journal combining biochemistry, pharmacology, immunology, and genetics to advance health through functional nutrition.

International Journal of Epigenetics

International Journal of Epigenetics

Publishes open-access research on using epigenetics to advance understanding and treatment of human disease.

Medicine International

Medicine International

An International Open Access Journal Devoted to General Medicine.

Journal Cover
June-2016 Volume 37 Issue 6

Full Size Image

Sign up for eToc alerts
Recommend to Library

  • Article
  • Citations
    • Cite This Article
    • Download Citation
    • Create Citation Alert
    • Remove Citation Alert
    • Cited By
  • Similar Articles
    • Related Articles (in Spandidos Publications)
    • Similar Articles (Google Scholar)
    • Similar Articles (PubMed)
  • Download PDF
  • Download XML
  • View XML
Article Open Access

Artemisinin inhibits monocyte adhesion to HUVECs through the NF-κB and MAPK pathways in vitro

  • Authors:
    • Yue Wang
    • Jiatian Cao
    • Yuqi Fan
    • Yushui Xie
    • Zuojun Xu
    • Zhaofang Yin
    • Lin Gao
    • Changqian Wang
  • View Affiliations / Copyright

    Affiliations: Department of Cardiology, Ninth People's Hospital, Shanghai Jiaotong University School of Medicine, Shanghai, P.R. China
    Copyright: © Wang et al. This is an open access article distributed under the terms of Creative Commons Attribution License.
  • Pages: 1567-1575
    |
    Published online on: April 26, 2016
       https://doi.org/10.3892/ijmm.2016.2579
  • Expand metrics +
Metrics: Total Views: 0 (Spandidos Publications: | PMC Statistics: )
Metrics: Total PDF Downloads: 0 (Spandidos Publications: | PMC Statistics: )
Cited By (CrossRef): 0 citations Loading Articles...

This article is mentioned in:



Abstract

The adhesion of monocytes to human umbilical vein endothelial cells (HUVECs) plays a crucial role in the initiation of atherosclerosis. Intercellular adhesion molecule-1 (ICAM-1) and vascular cell adhesion molecule-1 (VCAM-1) are two important molecules involved in the adhesion of monocytes to HUVECs. Previous studies have suggested that artemisinin, apart from an anti-malarial agent, also has other effects. In the present study, we found that artemisinin significantly decreased the adhesion of monocytes to tumor necrosis factor-α (TNF-α)-stimulated HUVECs in a dose-dependent manner and suppressed the mRNA and protein level of ICAM-1 and VCAM-1 in the TNF-α-stimulated HUVECs. In addition, the nuclear factor-κB (NF-κB) inhibitor, Bay 11-7082, and mitogen-activated protein kinase (MAPK) inhibitors (SB203580 and U0126) respectively reduced the adhesion of monocytes to TNF-α-stimulated HUVECs, and suppressed ICAM-1 and VCAM-1 expression in TNF-α stimulated HUVECs. Moreover, artemisinin impeded the activation of the NF-κB and MAPK signaling pathways. Furthermore, Bay 11-7082 significantly decreased the phosphorylation of levels extracellular signal-regulated protein kinase (ERK)1/2, p38 and c-Jun N-terminal kinase (JNK). Taken together, the findings of our study indicated that artemisinin blocked monocyte adhesion to TNF-α-stimulated to HUVECs by downregulating ICAM-1 and VCAM-1 expression in the TNF-α-stimulated HUVECs. Artemisinin may thus have potential for use in the protection against the early development of atherosclerotic lesions.

Introduction

Atherosclerosis is a chronic inflammatory disease and is associated with high mortality and disability when the atheroma ruptures (1). Atherosclerosis is likely to be initiated by the activation of endothelial cells with the expression of adhesion molecules, including intercellular adhesion molecule-1 (ICAM-1) and vascular cell adhesion molecule-1 (VCAM-1). These adhesion molecules in turn enable the adhesion of mononuclear leukocytes, such as monocytes, to endothelial cells and also their transmigration into the intima, which further leads to a cascade of inflammatory reactions (2–6). Therefore, targeting monocyte adhesion to the endothelium is considered a novel treatment strategy for atherosclerosis.

A number of inflammatory signaling pathways are involved in the initiation and progression of atherosclerosis. The nuclear factor-κB (NF-κB) pathway, which can be activated by a number of inflammatory stimuli, such as tumor necrosis factor-α (TNF-α) and interleukin (IL)-1β, is the most important signaling pathway in atherosclerosis (7,8). It manipulates a number of genes which are tightly involved in the development and progression of atherosclerosis (7,8). Previous studies have demonstrated that the activated NF-κB signaling pathway is directly responsible for promoting leukocyte adhesion to the endothelium and for the increased expression of adhesion molecules in TNF-α-stimulated endothelial cells (9,10). Data have shown that the inhibition of the NF-κB pathway and inflammatory molecules results in reduced lesion size and reduced inflammatory cell infiltration in vivo (11,12). Previous studies have also indicated that the mitogen-activated protein kinase (MAPK) signaling pathway is involved in monocyte adhesion to human umbilical vein endothelial cells (HUVECs) (13).

Artemisinin (C15H22O5), derived from the sweet wormwood Artemisia annua, has been used in the treatment of malaria in China for over 2,000 years (14). Due to its superior efficiency and low toxicity, the World Health Organization has recommended artemisinin for worldwide malaria control (15). Recently, artemisinin and its derivatives have been shown to have pharmacological actions beyond their anti-malarial effects; these other properties include, immunosuppressive and anti-inflammatory properties and have been shown to exert anticancer effects by inducing cell cycle arrest, promoting apoptosis, preventing angiogenesis, and abrogating cancer invasion and metastasis (16). Moreover, we have previously demonstrated that artemisinin inhibits the expression of a number of factors which are important in inflammation and plaque stability (17,18). As is already known, monocyte adhesion to endothelial cells is considered the initiation of atherosclerosis (3). Under conditions of chronic inflammation, the expression of adhesion molecules is upregulated in activated endothelial cells, which mediates the adhesion of moncotytes to endothelial cells (19). However, it would be interesting to determine whether artemisinin can affect the adhesion of monocytes to endothelial cells under inflammatory stimuli (e.g. TNF-α), as it affects the expression of inflammation factors.

In the present study, we examined the effects of artemisinin on the adhesion of monocytes to HUVECs and the expression of adhesion molecules in TNF-α-stimulated HUVECs. We demonstrate that artemisinin decreases monocyte adhesion to HUVECs at least in part through the inhibition of the activation of the NF-κB and MAPK signaling pathways.

Materials and methods

Cell culture and treatment

HUVECs (PCS-100-013™) were purchased from ATCC (Manassas, VA, USA) and maintained in M199 medium (Gibco, Grand Island, NY, USA) supplemented with 10% fetal buffer saline (FBS), 10 mM HEPES (Sigma-Aldrich, St. Louis, MO, USA) and 1% penicillin/streptomycin solution. THP-1 cells were purchased from the Type Culture Collection of the Chinese Academy of Sciences (Shanghai, China) and maintained in RPMI-1640 medium (Gibco) with 10% FBS, 10 mM HEPES (Sigma-Aldrich) and 1% penicillin/streptomycin solution. Both the HUVECs and THP-1 cells were maintained at 37°C with 5% CO2 and passaged 2–6 times before use.

Cytotoxicity assay

3-(4,5-Dimethylthiazol-2-yl)-2,5-diphenyltetrazolium bromide (MTT) assay was performed as previously described (10). Following culture in 96-well plates, the HUVECs were pre-incubated with increasing concentrations of atre-misinin (0-300 µM) for 4 h followed by stimulation with TNF-α (PeproTech, Rocky Hill, NJ, USA) for a further 24 h. Subsequently, 20 µl/well of MTT solution (5 mg/ml) (Sigma-Aldrich) were added and the HUVECs were cultured at 37°C with 5% CO2 for 4 h. The medium was then removed and 100 µl/well dimethyl sulfoxide (DMSO) were added. The plate was pipetted up and down to dissolve crystals, and the effects of artemisinin on HUVEC viability were assessed by measuring the absorbance at 570 nm using a spectrophotometer (Beckman DU-650, Beckman Coulter, Brea, CA, USA).

Analysis of the adhesion of monocytes to HUVECs

The HUVECs were seeded and incubated in 12-well dishes until they reached >85% confluence. Subsequently, the HUVECs were pre-incubated with various concentrations of artemisinin (0–200 µM) for 4 h prior to stimulation with TNF-α (10 ng/ml) for 24 h. For examining the signaling pathways involved, the HUVECs were pre-treated with 10 µM Bay-11-7082 (Beyotime) for 30 min or 10 µM MAPK inhibitors (SP600125, SB203580 and U0126) (all purchased from Beyotime) for 1 h and then cultured with TNF-α for 24 h. The THP-1 cells were labeled with 5 µM 2′,7′-bis-(2-carboxyethyl)-5-(and-6)-carboxyfluorescein, acetoxymethyl ester (BCECF/AM; Invitrogen, Carlsbad, CA, USA) for 30 min in RPMI-1640. The THP-1 cells labeled with BCECF/AM were added to the 12-well dishes containing the HUVECs and incubated for 1 h. Subsequently, unbound monocytes were removed by 3 washes with warm phosphate-buffered saline (PBS). Bound monocytes were determined using a fluorescence microscope (Olympus BX-51; Olympus, Tokyo, Japan).

Western blot analysis

Protein expression was determined by western blot analysis as previously described (17). To detect the time course of NF-κB nuclear translocation, the HUVECs were incubated with TNF-α (10 ng/ml) for different periods of time (15 min to 3 h). In another experiment, the HUVECs were pre-incubated with increasing concentrations of artemisinin (0–200 µM) for 4 h followed by stimulation with TNF-α (10 ng/ml) for 3 h. For examining the signaling pathways involved, the HUVECs were pre-treated with 10 µM Bay-11-7082 (Beyotime) for 30 min or with 10 µM MAPK inhibitors (SP600125, SB203580 and U0126) (all purchased from Beyotime) for 1 h and then cultured with TNF-α for 3 h. Protein from the cytoplasm or nucleus was collected using a Nuclear and Cytoplasmic Protein Extraction kit (Beyotime Institute of Biotechnology, Shanghai, China) as previously described (17). Subsequently, 20 µg of protein were loaded onto a 10% polyacrylamide gel, separated by electrophoresis, and transferred onto polyvinylidene difluoride membranes. After blocking with albumin from bovine serum for 1 h, the membranes were reacted with primary antibodies, including anti-ICAM-1 (ab20), anti-VCAM-1 (Ab174279) (both from Abcam Cambridge, UK), anti-p65 (#6956), anti-IκB (#4814), anti-ERK (#4695), anti-p-ERK (#4370), anti-JNK (#9252), anti-p-JNK (#4668), anti-p38 (#8690), anti-p-p38 (#4511) and anti-GAPDH (#5174) (all from Cell Signaling Technology, Danvers, MA, USA). The membranes were then washed and incubated with secondary antibody conjugated with HRP (Cell Signaling Technology). Protein signals were detected using chemiluminescence and band intensities were analyzed using Quantity One software (Bio-Rad, Hercules, CA, USA).

Reverse transcription-quantitative PCR (RT-qPCR)

mRNA expression levels were measured by RT-qPCR as previously described (17). Briefly, the HUVECs were treated with various concentrations of artemisinin for 4 h followed by stimulation with TNF-α for 24 h. The HUVECs were collected and total RNA was extracted using TRIzol reagent (Invitrogen) according to the manufacturer's instructions. These RNA samples were converted into cDNA by reverse transcription and quantitative (real-time PCR; qPCR) was carried out using the GoTaq® 2-Step RT-qPCR System (Promega) with a Roche LightCycler 480 system. The primers used are listed in Table I.

Table I

Primers used for RT-PCR.

Table I

Primers used for RT-PCR.

GenePrimer sequences
ICAM-1Forward CCCTTGACCGGCTGGAGATT
Reverse CTGGGGGCAACATTGACATAAAGTG
VCAM-1Forward CTGTCACTCGAGATCTTGAGG
Reverse CCTGCAGTGCCCATTATGA
GAPDHForward ACCCAGAAGACTGTGGATGG
Reverse TTCTAGACGGCAGGTCAGGT

[i] ICAM-1, intercellular adhesion molecule-1; VCAM-1, vascular cell adhesion molecule-1; GAPDH, glyceraldehyde 3-phosphate dehydrogenase.

Confocal immunofluorescence analysis of NF-κB nuclear translocation

The HUVECs were pre-incubated with different doses of artemisinin (0-200 µM) for 4 h and followed by TNF-α (10 ng/ml) for 3 h. Immunofluorescence assay was carried out as described previously using a cellular NF-κB translocation kit (Beyotime Institute of Biotechnology) according to the manufacturer's instructions. Briefly, the HUVECs were fixed and washed with PBS 3 times. The HUVECs were then blocked with 10% goat serum at room temperature for 1 h before rabbit anti-p65 antibody (SN368, Beyotime Institute of Biotechnology) was added followed by incubation for a further 1 h at room temperature. The HUVECs were then washed and reacted with anti-rabbit IgG Cy3 conjugated secondary antibody (SN368, Beyotime Institute of Biotechnology) for 1 h. Subsequently, the HUVECs were washed 3 times before 4′,6-diamidino-2-phenylindole (DAPI) was added and washed again. The location of NF-κB p65 and nuclei were determined using an Olympus FluoView™ FV1000 confocal microscope (Olympus America Inc., Center Valley, PA, USA).

NF-κB transcription factor activity assay

The HUVECs were pre-incubated with various concentrations of artemisinin for 4 h followed by stimulation with TNF-α for 3 h. The HUVECs were collected and the nuclear extract was prepared using a Nuclear Extract kit (Active Motif, Carlsbad, CA, USA) according to the manufacturer's instructions. The DNA binding activity of NF-κB (p50/p65) was then analyzed using the Trans-AM NF-κB enzyme-linked immunosorbent assay (ELISA) kit (Active Motif). Briefly, nuclear proteins (10 µg/well) were added to a 96-well plate coated with an oligonucleotide containing the NF-κB consensus binding site (5′-GGGACTTTCC-3′) and incubated for 1 h. After washing, 100 µl of NF-κB antibody (1:1,000; Cat. no. 40096, Active Motif) was added and the incubation lasted for 1 h. After that, the plate was washed 3 times before a horseradish peroxidase-conjugated secondary antibody (Cat. no. 40096, Active Motif) was added to the plate and incubated for 1 h. The absorbance was determined using a spectrophotometer (Beckman DU-650, Beckman Coulter) at OD450 nm.

Statistical analysis

All values are presented as the means ± SD. Statistical analysis was performed by one-way ANOVA (LSD) using SPSS 9.0 software. A value of P<0.05 was considered to indicate a statistically significant difference. All experiments were performed at least 3 times.

Results

Cell viability

The HUVECs were cultured with increasing concentrations of artemisinin (0-300 µM) for 24 h. The toxicity of artemisinin was determined by MTT assay. The results of MTT assay revealed that the viability of the HUVECs was >90% when the concentration of artemisinin was 200 µM. Cell viability only decreased significantly when the concentration of artemisinin increased to 250 µM (Fig. 1A). Therefore, the highest concentration of artemisinin selected for use was 200 µM in the subsequent experiments.

Figure 1

Artemisinin attenuates monocyte adhesion to human umbilical vein endothelial cells (HUVECs). (A) Effects of artemisinin on the viability of HUVECs. HUVECs were incubated with various concentrations of artemisinin (0–300 µM) for 24 h. Cell viability was assessed by MTT assay. Cells incubated in medium without artemisinin were used as controls and were considered to have 100% viability. (B) Fluorographs (×200 magnification) of BCECF-AM-labeled THP-1 cells (green) adhering to HUVECs. HUVECs were pre-treated with or without artemisinin (50–200 µM) for 4 h prior to incubation with or without tumor necrosis factor-α (TNF-α). (C) Quantified adhesion results were normalized to the no TNF-α-stimulated control group. #P<0.05 vs. control; *P<0.05 vs. TNF-α group. Art, artemisinin.

Artemisinin inhibits monocyte adhesion to HUVECs

We first quantified the number of THP-1 cells that adhered to the HUVECs. The HUVECs were pre-incubated with increasing concentrations of artemisinin for 4 h and TNF-α was added then for 24 h. The adherent THP-1 cells labeled with BCECF-AM dye were examined under a fluorescence microscope, and digital images were captured at ×200 magnification. TNF-α (10 ng/ml) markedly increased adhesion between monocytes and HUVECs following 24 h of incubation with the HUVECS (Fig. 1B and C). Of note, pre-treatment of the HUVECs with 50, 100 and 200 µM artemisinin markedly suppressed the TNF-α-induced adhesion between the monocytes and HUVECs in a dose-dependent manner.

Artemisinin decreases the expression of ICAM-1 and VCAM-1

ICAM-1 and VCAM-1 are considered the main adhesion molecules which mediate the adhesion of monocytes to HUVECs (20,33). Thus, we wished to determine whether artemisinin affects the expression of ICAM-1 and VCAM-1. The HUVECs were first pre-incubated with or without arte-misinin (0-200 µM) for 4 h prior to incubation with or without TNF-α for 24 h. Cell pellets were lysed, and western blot analysis was carried out. TNF-α alone significantly increased the protein expression of ICAM-1 and VCAM-1 (Fig. 2A). However, ICAM-1 and VCAM-1 protein levels were markedly downregulated following pre-treatment with artemisinin (Fig. 2A–C).

Figure 2

Effect of artemisinin on the protein and mRNA expression level of intercellular adhesion molecule-1 (ICAM-1) and vascular cell adhesion molecule-1 (VCAM-1) in tumor necrosis factor-α (TNF-α) stimulated human umbilical vein endothelial cells (HUVECs). HUVECs were pre-treated with or without artemisinin (50–200 µM) for 4 h prior to incubation with or without TNF-α for 24 h. (A–C) Protein expression of adhesion molecules was detected by western blot analysis. (D and E) Gene expression of adhesion molecules was detected by RT-qPCR. #P<0.05 vs. control; *P<0.05 vs. TNF-α group. Art, artemisinin.

We also examined the mRNA levels of ICAM-1 and VCAM-1 by RT-qPCR. ICAM-1 and VCAM-1 mRNA expression levels were markedly elevated following stimulation with TNF-α (Fig. 2D and E). Consistent with the results of western blot analysis for protein expression, pre-treatment with artemisinin significantly decreased the mRNA levels of ICAM-1 and VCAM-1 which were increased by TNF-α in a dose-dependent manner.

NF-κB and MAPK inhibitors block TNF-α-induced monocyte adhesion to HUVECs and decrease the expression of ICAM-1 and VCAM-1 in HUVECs

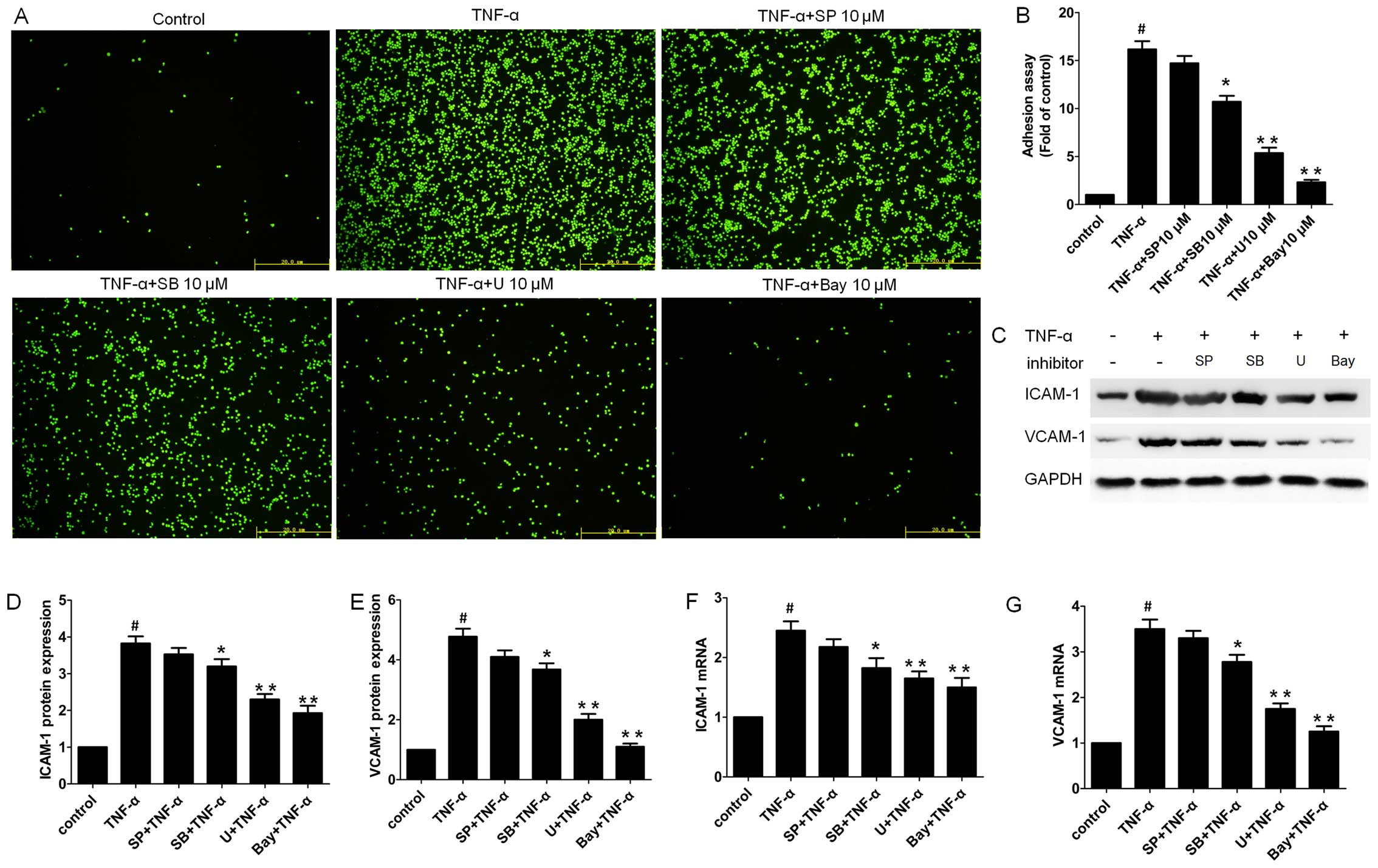
It is well known that the NF-κB signaling pathway plays a pivotal role in the pathogenesis of atherosclerosis by regulating a series of inflammation-associated genes and adhesion molecules (7,8). Thus, to further elucidate the potential mechanisms of action of artemisinin, we first examined monocyte adhesion to HUVECs using the NF-κB-specific inhibitor, Bay 11-7082. Pre-treatment with Bay 11-7082 (10 µM) significantly decreased monocyte adhesion, and the effects were similar to those observed with the high concentration of artemisinin (Fig. 3A and B).

Figure 3

Nuclear factor-κB (NF-κB) and MAPK inhibitors blocks tumor necrosis factor-α (TNF-α)-induced monocyte adhesion to human umbilical vein endothelial cells (HUVECs) and the expression of intercellular adhesion molecule-1 (ICAM-1) and vascular cell adhesion molecule-1 (VCAM-1) in HUVECs. (A) Fluorographs of BCECF-AM-labeled THP-1 cells (green) attachment to HUVECs. HUVECs were pre-treated with or without Bay 11-7082 (10 µM) for 30 min prior to incubation with or without TNF-α. (B) Quantified adhesion results were normalized to the no TNF-α-treated control group. (C–G) HUVECs were pre-treated with MAPK inhibitor (SP600125, SB203580 and U0126) for 1 h or NF-κB specific inhibitor for 30 min and then cultured with TNF-α for 24 h. The ICAM-1 and VCAM-1 protein expression was detected by western blot analysis and quantified by densitometric analysis (C–E). ICAM-1 and VCAM-1 mRNA expression was detected by RT-qPCR (F and G). #P<0.05 vs. control; *P<0.05 and **P<0.01 vs. TNF-α group. Art, artemisinin; Bay, Bay 11-7082; SP, SP600125; SB, SB203580; U, U0126.

We further examined the mRNA and protein level of ICAM-1 and VCAM-1 following pre-treatment with Bay 11-7082 by western blot analysis and RT-qPCR, respectively. As shown in Fig. 3C–E, pre-treatment of the HUVECs with Bay 11-7082 significantly decreased the protein expression of ICAM-1 and VCAM-1 which was induced by TNF-α, which correlated with reduced monocyte adhesion to the HUVECs (Fig. 3A and B). A similar pattern was observed with the mRNA expression of ICAM-1 and VCAM-1 in the Bay 11-7082-pre-treated group (Fig. 3F and G).

Previous studies have indicated that the MAPK signaling pathway is also activated in TNF-α-stimulated HUVECs (21,22). In this study, to determine which MAPK signaling pathway (ERK1/2, p38 or JNK) is involved in the increased monocyte adhesion to HUVECs, the HUVECs were pre-treated with an ERK-specific inhibitor (U0126, 10 µM), a p38-specific inhibitor (SB203580, 10 µM) and a JNK-specific inhibitor (SP600125, 10 µM) for 1 h prior to incubation with TNF-α for 24 h. Although SP600125 did not exert a significant effect, SB203580 (P<0.05) and U0126 (P<0.01) significantly decreased the number of adherent monocytes to HUVECs stimulated with TNF-α (Fig. 3A and B). Consistently, although SP600125 exerted no significant effect on the protein levels of ICAM-1 and VCAM-1, SB203580 (P<0.05) and U0126 (P<0.01) markedly downregulated TNF-α-induced ICAM-1 and VCAM-1 mRNA expression in the HUVECs (Fig. 3C–E). A similar pattern was observed with the mRNA levels of ICAM-1 and VCAM-1 in the MAPK inhibitor-pre-treated group (Fig. 3F and G), suggesting that the p38 and ERK pathways are the major MAPK pathways responsible for this process.

Artemisinin blocks the activation of the NF-κB and MAPK signaling pathways in TNF-α-stimulated HUVECs

Our previous study demonstrated that artemisinin inhibited pro-inflammatory factors through the NF-κB signaling pathway in phorbol 12-myristate 13-acetate (PMA)-stimulated monocytes (17). As artemisinin and Bay 11-7082 had a similar effect on monocyte adhesion to HUVECs, we hypothesized that artemisinin decreased the adhesion of monocytes to HUVECs through the NF-κB signaling pathway. Therefore, we first examined the time-course (15 min to 3 h) of the activation of the NF-κB signaling pathway in HUVECs. After the HUVECs were stimulated with TNF-α, the expression levels of IκBα in the cytoplasm and p65 in the nucleus were examined at different time points by western blot analysis. The decreased IκBα protein level in the cytoplasm was observed as early as 15 min following the addition of TNF-α and the IκBα protein level reached its lowest level at 180 min (Fig. 4A–C). TNF-α increased the p65 protein level in the nuclear fractions after 15 min and its level peaked at 180 min. These data suggest that TNF-α activates the NF-κB signal transduction pathway.

Figure 4

Effect of artemisinin on nuclear factor-κB (NF-κB) and MAPK signaling pathways in tumor necrosis factor-α (TNF-α)-stimulated human umbilical vein endothelial cells (HUVECs). (A–C) HUVECs were stimulated with TNF-α for different periods of time (15 min to 3 h). Cytosolic and nuclear fractions were prepared, and the protein level of IκBα in the cytoslic and p65 in the nuclear fraction was detected by western blot analysis. (D–F) HUVECs were pre-treated with various concentrations of of artemisinin for 4 h and then stimulated with TNF-α for 180 min. Cytosolic and nuclear fractions were prepared, and the protein level of IκBα in the cytoslic and p65 in the nuclear fractions was detected by western blot analysis. GAPDH protein expression served as an internal control. (G and H) HUVECs were pre-treated with artemisinin (50–200 µM) for 4 h or NF-κB specific inhibitor for 30 min before TNF-α was added for 30 min. The phosphorylated and total of JNK, ERK and p38 was detected by (G) western blot analysis and (H) quantified by densitometric analysis. (I) DNA binding activity of NF-κB. HUVECs were pre-treated with 200 µM artemisinin for 4 h and then stimulated with TNF-α for 30 min. Nuclear extracts were prepared and the DNA binding activity of NF-κB (p50/p65) was detected by enzyme-linked immunosorbent assay (ELISA). GAPDH protein expression was used as an internal control. #P<0.05 vs. control; *P<0.05 vs. TNF-α group. Art, artemisinin; Bay, Bay 11-7082.

Subsequently, we wished to determine whether artemisinin blocks the NF-κB signal transduction pathway activated by TNF-α. Consistent with our hypothesis, pre-treatment with artemisinin significantly increased the IκBα protein level in the cytoplasm, while it abrogated the NF-κB p65 subunit level in the nucleus of the HUVECs in a dose-dependent manner (Fig. 4D–F).

We further performed p65 DNA binding activity assay as activated NF-κB binds to a specific sequence of DNA to regulate downstream gene transcription, such as ICAM-1 and VCAM-1. p65-mediated NF-κB DNA-binding activity was markedly increased by TNF-α (Fig. 4I). Of note, the enhanced DNA binding activity of NF-κB p65 was attenuated by artemisinin (50–100 µM) in a dose dependent manner (Fig. 4I), indicating that artemisinin indeed suppresses the activation of the NF-κB signaling pathway induced by TNF-α.

To determine whether artemisinin blocks MAPK activation in TNF-α-stimulated HUVECs, we pre-treated the HUVECs with artemisinin (0–200 µM) for 4 h before stimulating the cells with TNF-α for a further 30 min, and examined the expression of phosphorylated and total proteins during MAPK pathway activation. Artemisinin significantly inhibited the protein level of phosphorylated ERK1/2 and p38 MAPK induced by TNF-α in the HUVECs at all concentrations tested, while the inhibition of the phosphorylation of JNK was only observed at the high concentrations (100 and 200 µM) (Fig. 4G and H). Of note, the inhibition of the NF-κB signaling pathway by treatment of the HUVECs with 10 µM Bay 11-7082 led to significant decrease in the levels of phosphorylated ERK1/2, p38 and JNK, while the total protein level of ERK1/2, p38 and JNK remained unaltered (Fig. 4G and H), suggesting that MAPK is downstream of the NF-κB signal transduction pathway in TNF-α-stimulated HUVECs.

Artemisinin blocks NF-κB translocation

Once activated, the NF-κB p65 subunit translocates from the cytoplasm to the nucleus and regulates target gene expression (8,9). Thus, we traced the translocation process in the HUVECs using NF-κB-specific antibody and a confocal laser scanning microscope. The NF-κB p65 subunit in the nuclei was significantly increased following stimulation with TNF-α, while in the untreated control group it was predominantly located in the cytoplasm (Fig. 5). Compared with the cells stimulated with TNF-α alone, a weaker p65 fluorescence signal in the nuclei was detected in the cells pre-treated with artemisinin, suggesting that artemisinin impeded the translocation of NF-κB p65 to the nucleus (Fig. 5).

Figure 5

Effect of artemisinin on nuclear factor-κB (NF-κB) nuclear translocation in tumor necrosis factor-α (TNF-α)-stimulated human umbilical vein endothelial cells (HUVECs). HUVECs were pre-treated with 200 µM artemisinin for 4 h, and then stimulated wioth TNF-α for 180 min. Representative confocal microscopy images of NF-κB p65 staining (red) and nucleus (blue).

Discussion

Inflammatory stimuli, such as TNF-α, lead to endothelial cell activation and the upregulation of adhesion molecules (4,23). ICAM-1 and VCAM-1 are the main adhesion molecules which are crucial for the firm adhesion of leukocytes to the endothelium (20,33). Continuous adhesion and migration result in the infiltration of inflammatory cells, the release of inflammatory factors and lipid overloaded, which ultimately aggravates plaque instability. Accordingly, impeding monocyte adhesion to the endothelium is of great importance in early atherosclerosis (24,25). In addition, a previous study linked the expression of ICAM-1 and VCAM-1 to an increased risk of the incidence of clinical coronary artery disease (26). In the present study, we demonstrated that artemisinin signifi-cantly decreased monocyte adhesion to TNF-α-stimulated HUVECs, and suppressed ICAM-1 and VCAM-1 expression in TNF-α-stimulated HUVECs. Thus, artemisinin may prove to be efficient in the protection against the development of early atherosclerotic lesions.

The NF-κB pathway is the major signaling pathway involved in the activation of HUVECs induced by TNF-α (27,28). NF-κB is known to play a critical role in the regulation of genes which is tightly involved in atherosclerosis (29,30). Under physiological conditions, NF-κB is sequestered into the cytoplasm by IκB protein. Upon inflammatory stimuli, including TNF-α, IκBα is phosphorylated and degraded, which enables NF-κB to translocate to the nucleus. NF-κB then binds to its specific promoter region, and initiates the transcription of numerous genes, including inflammatory factors [such as IL-1β, IL-6, TNF-α and matrix metallopeptidase (MMP)-9] and adhesion molecules (such as ICAM-1 and VCAM-1) (31,32). In the present study, we observed that pre-treatment with artemisinin significantly increased the cytosolic level of IκBα, while it reduced NF-κB p65 expression in the nucleus of TNF-α-stimulated HUVECs. Using a confocal laser scanning fluorescence microscope, we found that artemisinin inhibited NF-κB p65 subunit translocation from the cytoplasm to the nucleus. Moreover, the DNA binding activity of NF-κB was also inhibited by artemisinin in the TNF-α-stimulated cells. This study suggests that artemisinin impedes NF-κB activation in TNF-α-stimulated HUVECs.

Previous studies have indicated that the MAPK signaling pathway is also activated in TNF-α-stimulated HUVECs. Lu et al reported that the NF-κB and JNK pathways are related to VCAM-1 expression in lipopolysaccharide (LPS)-stimulated HUVECs (33), and Ju et al reported that p38 MAPK is involved in TNF-α-induced ICAM-1 and VCAM-1 expression in HUVECs (34). Moreover, in another study, p38 inhibitor decreased the protein level of ICAM-1 and VCAM-1 in TNF-α-stimulated HUVECs, while the ERK inhibitor had no effect on ICAM-1 and VCAM-1 expression (35). In this study, we investigated whether the MAPK signaling pathway is related to the adhesion of monocytes to HUVECs. We also examined the association between the MAPK signaling pathway and the expression of ICAM-1 and VCAM-1 in TNF-α-stimulated HUVECs. Both artemisinin and the NF-κB inhibitor, Bay 11-7028, inhibited MAPK signaling pathway activation in TNF-α-stimulated HUVECs. Using specific inhibitors of MAPK (ERK, JNK and p38), we found that U0126 (ERK1/2 inhibitor) significantly decreased the adhesion of monocytes to HUVECs and the expression of ICAM-1 and VCAM-1, while SB203580 had a weaker effect and SP600125 had no effect, which indicated that ERK1/2 is the major MAPK responsible for the decreased adhesion of monocytes to HUVECs and the expression of ICAM-1 and VCAM-1 by artemisinin.

Recently, artemisinin and its derivatives have attracted increasing attention due to their effects beyond their antimalarial properties. Our previous studies have demonstrated that artemisinin exerts anti-inflammatory effects in monocytes/macrophages through the MAPK and NF-κB pathways (17,18). Cao et al reported that artemisinin blocked the proliferation, migration and inflammatory reaction induced by TNF-α in vascular smooth muscle cells through the NF-κB pathway (36). Tripathi et al reported that artemisinin reduced ICAM-1 expression in human brain microvascular endothelial cells (37). Artesunate, an artemisinin derivative, has been reported to abrogate the expression of ICAM-1 in parasitized red blood cell (pRBC)-stimulated endothelial cells and prevent pRBCs adhesion to vascular endothelial cells by impairing NF-κB translocation to the nucleus (38). Another study demonstrated that dihydroarteannuin inhibited NF-κB translocation and ameliorated lupus symptoms in BXSB mice (39). Our data further indicated that artemisinin significantly decreased monocyte adhesion to TNF-α-stimulated HUVECs, and suppressed the mRNA and protein level of ICAM-1 and VCAM-1 in TNF-α-stimulated HUVECs through the NF-κB and MAPK pathways. All these data indicate that artemisinin plays a significant role in atherosclerosis-related inflammation and lipid uptake, which exert protective effects against the development and progression of atherosclerosis.

In conclusion, in this study, we demonstrated that artemisinin inhibited the adhesion of monocytes to HUVECs and suppressed the expression of ICAM-1 and VCAM-1 in TNF-α-stimulated HUVECs (Fig. 6). The protective effects of artemisnin against adhesion are likely mediated through the suppression of the NF-κB and MAPK pathways. These findings not only shed new light on the mechanisms of action of artemisinin, but also suggest that artemisinin may prove to be useful in the protection against the development of early atherosclerotic lesions.

Figure 6

Artemisinin inhibits monocyte adhesion to human umbilical vein endothelial cells (HUVECs) through the nuclear factor-κB (NF-κB) and MAPK pathways.

Acknowledgments

This study was supported by the Fund of Science and Technology Commission of Shanghai Municipality (grants no. 12401905200) and the Fund of National Natural Science Foundation of China (grant nos. 81270376, 81470546 and 81500392).

Abbreviations:

HUVECs

human umbilical vein endothelial cells

ICAM-1

intercellular adhesion molecule-1

VCAM-1

vascular cell adhesion molecule-1

NF-κB

nuclear factor-κB

TNF-α

tumor necrosis factor-α

pRBCs

parasitized red blood cells

References

1 

Libby P, Ridker PM and Hansson GK; Leducq Transatlantic Network on Atherothrombosis: Inflammation in atherosclerosis: From pathophysiology to practice. J Am Coll Cardiol. 54:2129–2138. 2009. View Article : Google Scholar : PubMed/NCBI

2 

Galkina E and Ley K: Vascular adhesion molecules in atherosclerosis. Arterioscler Thromb Vasc Biol. 27:2292–2301. 2007. View Article : Google Scholar : PubMed/NCBI

3 

Davignon J and Ganz P: Role of endothelial dysfunction in atherosclerosis. Circulation. 109(Suppl 1): III27–III32. 2004. View Article : Google Scholar : PubMed/NCBI

4 

Hou HF, Yuan N, Guo Q, Sun T, Li C, Liu JB, Li QW and Jiang BF: Citreoviridin enhances atherogenesis in hypercholesterolemic ApoE-deficient mice via upregulating inflammation and endothelial dysfunction. PLoS One. 10:e01259562015. View Article : Google Scholar : PubMed/NCBI

5 

Xu S, Song H, Huang M, Wang K, Xu C and Xie L: Telmisartan inhibits the proinflammatory effects of homocysteine on human endothelial cells through activation of the peroxisome proliferator-activated receptor-δ pathway. Int J Mol Med. 34:828–834. 2014.PubMed/NCBI

6 

Carluccio MA, Siculella L, Ancora MA, Massaro M, Scoditti E, Storelli C, Visioli F, Distante A and De Caterina R: Olive oil and red wine antioxidant polyphenols inhibit endothelial activation: Antiatherogenic properties of Mediterranean diet phytochemicals. Arterioscler Thromb Vasc Biol. 23:622–629. 2003. View Article : Google Scholar : PubMed/NCBI

7 

Baker RG, Hayden MS and Ghosh S: NF-κB inflammation, and metabolic disease. Cell Metab. 13:11–22. 2011. View Article : Google Scholar : PubMed/NCBI

8 

Brown JD, Lin CY, Duan Q, Griffin G, Federation AJ, Paranal RM, Bair S, Newton G, Lichtman AH, Kung AL, et al: NF-κB directs dynamic super enhancer formation in inflammation and atherogenesis. Mol Cell. 56:219–231. 2014. View Article : Google Scholar : PubMed/NCBI

9 

Barnes PJ and Karin M: Nuclear factor-kappaB: a pivotal transcription factor in chronic inflammatory diseases. N Engl J Med. 336:1066–1071. 1997. View Article : Google Scholar : PubMed/NCBI

10 

Collins T: Endothelial nuclear factor-kappa B and the initiation of the atherosclerotic lesion. Lab Invest. 68:499–508. 1993.PubMed/NCBI

11 

Mallavia B, Recio C, Oguiza A, Ortiz-Muñoz G, Lazaro I, Lopez-Parra V, Lopez-Franco O, Schindler S, Depping R, Egido J and Gomez-Guerrero C: Peptide inhibitor of NF-κB translocation ameliorates experimental atherosclerosis. Am J Pathol. 182:1910–1921. 2013. View Article : Google Scholar : PubMed/NCBI

12 

Pamukcu B, Lip GY and Shantsila E: The nuclear factor-kappa B pathway in atherosclerosis: a potential therapeutic target for atherothrombotic vascular disease. Thromb Res. 128:117–123. 2011. View Article : Google Scholar : PubMed/NCBI

13 

Usatyuk PV and Natarajan V: Role of mitogen-activated protein kinases in 4-hydroxy-2-nonenal-induced actin remodeling and barrier function in endothelial cells. J Biol Chem. 279:11789–11797. 2004. View Article : Google Scholar

14 

Meshnick SR, Taylor TE and Kamchonwongpaisan S: Artemisinin and the antimalarial endoperoxides: From herbal remedy to targeted chemotherapy. Microbiol Rev. 60:301–315. 1996.PubMed/NCBI

15 

World Health Organization: Guidelines for the Treatment of Malaria. ISBN: 92-4-154694-8Geneva; 2006

16 

Ho WE, Peh HY, Chan TK and Wong WS: Artemisinins: Pharmacological actions beyond anti-malarial. Pharmacol Ther. 142:126–139. 2014. View Article : Google Scholar

17 

Wang Y, Huang Z, Wang L, Meng S, Fan Y, Chen T, Cao J, Jiang R and Wang C: The anti-malarial artemisinin inhibits pro-inflammatory cytokines via the NF-κB canonical signaling pathway in PMA-induced THP-1 monocytes. Int J Mol Med. 27:233–241. 2011. View Article : Google Scholar

18 

Wang Y, Huang ZQ, Wang CQ, Wang LS, Meng S, Zhang YC, Chen T and Fan YQ: Artemisinin inhibits extracellular matrix metalloproteinase inducer (EMMPRIN) and matrix metallopro-teinase-9 expression via a protein kinase Cδ/p38/extracellular signal-regulated kinase pathway in phorbol myristate acetate-induced THP-1 macrophages. Clin Exp Pharmacol Physiol. 38:11–18. 2011. View Article : Google Scholar

19 

Lamon BD and Hajjar DP: Inflammation at the molecular interface of atherogenesis: an anthropological journey. Am J Pathol. 173:1253–1264. 2008. View Article : Google Scholar : PubMed/NCBI

20 

Blankenberg S, Barbaux S and Tiret L: Adhesion molecules and atherosclerosis. Atherosclerosis. 170:191–203. 2003. View Article : Google Scholar : PubMed/NCBI

21 

Davies MJ, Gordon JL, Gearing AJH, Pigott R, Woolf N, Katz D and Kyriakopoulos A: The expression of the adhesion molecules ICAM-1, VCAM-1, PECAM, and E-selectin in human atherosclerosis. J Pathol. 171:223–229. 1993. View Article : Google Scholar : PubMed/NCBI

22 

Xia F, Wang C, Jin Y, Liu Q, Meng Q, Liu K and Sun H: Luteolin protects HUVECs from TNF-α-induced oxidative stress and inflammation via its effects on the Nox4/ROS-NF-κB and MAPK pathways. J Atheroscler Thromb. 21:768–783. 2014. View Article : Google Scholar

23 

Koo HJ, Sohn EH, Pyo S, Woo HG, Park DW, Ham YM, Jang SA, Park SY and Kang SC: An ethanol root extract of Cynanchum wilfordii containing acetophenones suppresses the expression of VCAM-1 and ICAM-1 in TNF-α-stimulated human aortic smooth muscle cells through the NF-κB pathway. Int J Mol Med. 35:915–924. 2015.PubMed/NCBI

24 

Libby P: Inflammation in atherosclerosis. Arterioscler Thromb Vasc Biol. 32:2045–2051. 2012. View Article : Google Scholar : PubMed/NCBI

25 

Hansson GK: Inflammation, atherosclerosis, and coronary artery disease. N Engl J Med. 352:1685–1695. 2005. View Article : Google Scholar : PubMed/NCBI

26 

Blankenberg S, Rupprecht HJ, Bickel C, Peetz D, Hafner G, Tiret L and Meyer J: Circulating cell adhesion molecules and death in patients with coronary artery disease. Circulation. 104:1336–1342. 2001. View Article : Google Scholar : PubMed/NCBI

27 

Gustin JA, Pincheira R, Mayo LD, Ozes ON, Kessler KM, Baerwald MR, Korgaonkar CK and Donner DB: Tumor necrosis factor activates CRE-binding protein through a p38 MAPK/MSK1 signaling pathway in endothelial cells. Am J Physiol Cell Physiol. 286:C547–C555. 2004. View Article : Google Scholar : PubMed/NCBI

28 

Monaco C and Paleolog E: Nuclear factor kappaB: A potential therapeutic target in atherosclerosis and thrombosis. Cardiovasc Res. 61:671–682. 2004. View Article : Google Scholar : PubMed/NCBI

29 

de Winther MP, Kanters E, Kraal G and Hofker MH: Nuclear factor kappaB signaling in atherogenesis. Arterioscler Thromb Vasc Biol. 25:904–914. 2005. View Article : Google Scholar : PubMed/NCBI

30 

Zhang Y, Yang X, Bian F, Wu P, Xing S, Xu G, Li W, Chi J, Ouyang C, Zheng T, et al: TNF-α promotes early atherosclerosis by increasing transcytosis of LDL across endothelial cells: Crosstalk between NF-κB and PPAR-γ. J Mol Cell Cardiol. 72:85–94. 2014. View Article : Google Scholar : PubMed/NCBI

31 

Anderson MT, Staal FJ, Gitler C and Herzenberg LA and Herzenberg LA: Separation of oxidant-initiated and redox-regulated steps in the NF-kappa B signal transduction pathway. Proc Natl Acad Sci USA. 91:11527–11531. 1994. View Article : Google Scholar : PubMed/NCBI

32 

Collins T, Read MA, Neish AS, Whitley MZ, Thanos D and Maniatis T: Transcriptional regulation of endothelial cell adhesion molecules: NF-kappa B and cytokine-inducible enhancers. FASEB J. 9:899–909. 1995.PubMed/NCBI

33 

Lu Y, Zhu X, Liang GX, Cui RR, Liu Y, Wu SS, Liang QH, Liu GY, Jiang Y, Liao XB, et al: Apelin-APJ induces ICAM-1, VCAM-1 and MCP-1 expression via NF-κB/JNK signal pathway in human umbilical vein endothelial cells. Amino Acids. 43:2125–2136. 2012. View Article : Google Scholar : PubMed/NCBI

34 

Ju H, Behm DJ, Nerurkar S, Eybye ME, Haimbach RE, Olzinski AR, Douglas SA and Willette RN: p38 MAPK inhibitors ameliorate target organ damage in hypertension: Part 1. p38 MAPK-dependent endothelial dysfunction and hypertension. J Pharmacol Exp Ther. 307:932–938. 2003. View Article : Google Scholar : PubMed/NCBI

35 

Surapisitchat J, Hoefen RJ, Pi X, Yoshizumi M, Yan C and Berk BC: Fluid shear stress inhibits TNF-alpha activation of JNK but not ERK1/2 or p38 in human umbilical vein endothelial cells: Inhibitory crosstalk among MAPK family members. Proc Natl Acad Sci USA. 98:6476–6481. 2001. View Article : Google Scholar : PubMed/NCBI

36 

Cao Q, Jiang Y, Shi J, Xu C, Liu X, Yang T, Fu P and Niu T: Artemisinin inhibits the proliferation, migration, and inflammatory reaction induced by tumor necrosis factor-α in vascular smooth muscle cells through nuclear factor kappa B pathway. J Surg Res. 194:667–678. 2015. View Article : Google Scholar : PubMed/NCBI

37 

Tripathi AK, Sullivan DJ and Stins MF: Plasmodium falciparum-infected erythrocytes increase intercellular adhesion molecule 1 expression on brain endothelium through NF-kappaB. Infect Immun. 74:3262–3270. 2006. View Article : Google Scholar : PubMed/NCBI

38 

Souza MC, Paixão FH, Ferraris FK, Ribeiro I and Henriques Md: Artesunate exerts a direct effect on endothelial cell activation and NF-κB translocation in a mechanism independent of plasmodium killing. Malar Res Treat. 679090(2012)2012.

39 

Li WD, Dong YJ, Tu YY and Lin ZB: Dihydroarteannuin ameliorates lupus symptom of BXSB mice by inhibiting production of TNF-alpha and blocking the signaling pathway NF-kappa B translocation. Int Immunopharmacol. 6:1243–1250. 2006. View Article : Google Scholar : PubMed/NCBI

Related Articles

  • Abstract
  • View
  • Download
  • Twitter
Copy and paste a formatted citation
Spandidos Publications style
Wang Y, Cao J, Fan Y, Xie Y, Xu Z, Yin Z, Gao L and Wang C: Artemisinin inhibits monocyte adhesion to HUVECs through the NF-κB and MAPK pathways in vitro. Int J Mol Med 37: 1567-1575, 2016.
APA
Wang, Y., Cao, J., Fan, Y., Xie, Y., Xu, Z., Yin, Z. ... Wang, C. (2016). Artemisinin inhibits monocyte adhesion to HUVECs through the NF-κB and MAPK pathways in vitro. International Journal of Molecular Medicine, 37, 1567-1575. https://doi.org/10.3892/ijmm.2016.2579
MLA
Wang, Y., Cao, J., Fan, Y., Xie, Y., Xu, Z., Yin, Z., Gao, L., Wang, C."Artemisinin inhibits monocyte adhesion to HUVECs through the NF-κB and MAPK pathways in vitro". International Journal of Molecular Medicine 37.6 (2016): 1567-1575.
Chicago
Wang, Y., Cao, J., Fan, Y., Xie, Y., Xu, Z., Yin, Z., Gao, L., Wang, C."Artemisinin inhibits monocyte adhesion to HUVECs through the NF-κB and MAPK pathways in vitro". International Journal of Molecular Medicine 37, no. 6 (2016): 1567-1575. https://doi.org/10.3892/ijmm.2016.2579
Copy and paste a formatted citation
x
Spandidos Publications style
Wang Y, Cao J, Fan Y, Xie Y, Xu Z, Yin Z, Gao L and Wang C: Artemisinin inhibits monocyte adhesion to HUVECs through the NF-κB and MAPK pathways in vitro. Int J Mol Med 37: 1567-1575, 2016.
APA
Wang, Y., Cao, J., Fan, Y., Xie, Y., Xu, Z., Yin, Z. ... Wang, C. (2016). Artemisinin inhibits monocyte adhesion to HUVECs through the NF-κB and MAPK pathways in vitro. International Journal of Molecular Medicine, 37, 1567-1575. https://doi.org/10.3892/ijmm.2016.2579
MLA
Wang, Y., Cao, J., Fan, Y., Xie, Y., Xu, Z., Yin, Z., Gao, L., Wang, C."Artemisinin inhibits monocyte adhesion to HUVECs through the NF-κB and MAPK pathways in vitro". International Journal of Molecular Medicine 37.6 (2016): 1567-1575.
Chicago
Wang, Y., Cao, J., Fan, Y., Xie, Y., Xu, Z., Yin, Z., Gao, L., Wang, C."Artemisinin inhibits monocyte adhesion to HUVECs through the NF-κB and MAPK pathways in vitro". International Journal of Molecular Medicine 37, no. 6 (2016): 1567-1575. https://doi.org/10.3892/ijmm.2016.2579
Follow us
  • Twitter
  • LinkedIn
  • Facebook
About
  • Spandidos Publications
  • Careers
  • Cookie Policy
  • Privacy Policy
How can we help?
  • Help
  • Live Chat
  • Contact
  • Email to our Support Team