Spandidos Publications Logo
  • About
    • About Spandidos
    • Aims and Scopes
    • Abstracting and Indexing
    • Editorial Policies
    • Reprints and Permissions
    • Job Opportunities
    • Terms and Conditions
    • Contact
  • Journals
    • All Journals
    • Oncology Letters
      • Oncology Letters
      • Information for Authors
      • Editorial Policies
      • Editorial Board
      • Aims and Scope
      • Abstracting and Indexing
      • Bibliographic Information
      • Archive
    • International Journal of Oncology
      • International Journal of Oncology
      • Information for Authors
      • Editorial Policies
      • Editorial Board
      • Aims and Scope
      • Abstracting and Indexing
      • Bibliographic Information
      • Archive
    • Molecular and Clinical Oncology
      • Molecular and Clinical Oncology
      • Information for Authors
      • Editorial Policies
      • Editorial Board
      • Aims and Scope
      • Abstracting and Indexing
      • Bibliographic Information
      • Archive
    • Experimental and Therapeutic Medicine
      • Experimental and Therapeutic Medicine
      • Information for Authors
      • Editorial Policies
      • Editorial Board
      • Aims and Scope
      • Abstracting and Indexing
      • Bibliographic Information
      • Archive
    • International Journal of Molecular Medicine
      • International Journal of Molecular Medicine
      • Information for Authors
      • Editorial Policies
      • Editorial Board
      • Aims and Scope
      • Abstracting and Indexing
      • Bibliographic Information
      • Archive
    • Biomedical Reports
      • Biomedical Reports
      • Information for Authors
      • Editorial Policies
      • Editorial Board
      • Aims and Scope
      • Abstracting and Indexing
      • Bibliographic Information
      • Archive
    • Oncology Reports
      • Oncology Reports
      • Information for Authors
      • Editorial Policies
      • Editorial Board
      • Aims and Scope
      • Abstracting and Indexing
      • Bibliographic Information
      • Archive
    • Molecular Medicine Reports
      • Molecular Medicine Reports
      • Information for Authors
      • Editorial Policies
      • Editorial Board
      • Aims and Scope
      • Abstracting and Indexing
      • Bibliographic Information
      • Archive
    • World Academy of Sciences Journal
      • World Academy of Sciences Journal
      • Information for Authors
      • Editorial Policies
      • Editorial Board
      • Aims and Scope
      • Abstracting and Indexing
      • Bibliographic Information
      • Archive
    • International Journal of Functional Nutrition
      • International Journal of Functional Nutrition
      • Information for Authors
      • Editorial Policies
      • Editorial Board
      • Aims and Scope
      • Abstracting and Indexing
      • Bibliographic Information
      • Archive
    • International Journal of Epigenetics
      • International Journal of Epigenetics
      • Information for Authors
      • Editorial Policies
      • Editorial Board
      • Aims and Scope
      • Abstracting and Indexing
      • Bibliographic Information
      • Archive
    • Medicine International
      • Medicine International
      • Information for Authors
      • Editorial Policies
      • Editorial Board
      • Aims and Scope
      • Abstracting and Indexing
      • Bibliographic Information
      • Archive
  • Articles
  • Information
    • Information for Authors
    • Information for Reviewers
    • Information for Librarians
    • Information for Advertisers
    • Conferences
  • Language Editing
Spandidos Publications Logo
  • About
    • About Spandidos
    • Aims and Scopes
    • Abstracting and Indexing
    • Editorial Policies
    • Reprints and Permissions
    • Job Opportunities
    • Terms and Conditions
    • Contact
  • Journals
    • All Journals
    • Biomedical Reports
      • Information for Authors
      • Editorial Policies
      • Editorial Board
      • Aims and Scope
      • Abstracting and Indexing
      • Bibliographic Information
      • Archive
    • Experimental and Therapeutic Medicine
      • Information for Authors
      • Editorial Policies
      • Editorial Board
      • Aims and Scope
      • Abstracting and Indexing
      • Bibliographic Information
      • Archive
    • International Journal of Epigenetics
      • Information for Authors
      • Editorial Policies
      • Editorial Board
      • Aims and Scope
      • Abstracting and Indexing
      • Bibliographic Information
      • Archive
    • International Journal of Functional Nutrition
      • Information for Authors
      • Editorial Policies
      • Editorial Board
      • Aims and Scope
      • Abstracting and Indexing
      • Bibliographic Information
      • Archive
    • International Journal of Molecular Medicine
      • Information for Authors
      • Editorial Policies
      • Editorial Board
      • Aims and Scope
      • Abstracting and Indexing
      • Bibliographic Information
      • Archive
    • International Journal of Oncology
      • Information for Authors
      • Editorial Policies
      • Editorial Board
      • Aims and Scope
      • Abstracting and Indexing
      • Bibliographic Information
      • Archive
    • Medicine International
      • Information for Authors
      • Editorial Policies
      • Editorial Board
      • Aims and Scope
      • Abstracting and Indexing
      • Bibliographic Information
      • Archive
    • Molecular and Clinical Oncology
      • Information for Authors
      • Editorial Policies
      • Editorial Board
      • Aims and Scope
      • Abstracting and Indexing
      • Bibliographic Information
      • Archive
    • Molecular Medicine Reports
      • Information for Authors
      • Editorial Policies
      • Editorial Board
      • Aims and Scope
      • Abstracting and Indexing
      • Bibliographic Information
      • Archive
    • Oncology Letters
      • Information for Authors
      • Editorial Policies
      • Editorial Board
      • Aims and Scope
      • Abstracting and Indexing
      • Bibliographic Information
      • Archive
    • Oncology Reports
      • Information for Authors
      • Editorial Policies
      • Editorial Board
      • Aims and Scope
      • Abstracting and Indexing
      • Bibliographic Information
      • Archive
    • World Academy of Sciences Journal
      • Information for Authors
      • Editorial Policies
      • Editorial Board
      • Aims and Scope
      • Abstracting and Indexing
      • Bibliographic Information
      • Archive
  • Articles
  • Information
    • For Authors
    • For Reviewers
    • For Librarians
    • For Advertisers
    • Conferences
  • Language Editing
Login Register Submit
  • This site uses cookies
  • You can change your cookie settings at any time by following the instructions in our Cookie Policy. To find out more, you may read our Privacy Policy.

    I agree
Search articles by DOI, keyword, author or affiliation
Search
Advanced Search
presentation
International Journal of Molecular Medicine
Join Editorial Board Propose a Special Issue
Print ISSN: 1107-3756 Online ISSN: 1791-244X
Journal Cover
April-2018 Volume 41 Issue 4

Full Size Image

Sign up for eToc alerts
Recommend to Library

Journals

International Journal of Molecular Medicine

International Journal of Molecular Medicine

International Journal of Molecular Medicine is an international journal devoted to molecular mechanisms of human disease.

International Journal of Oncology

International Journal of Oncology

International Journal of Oncology is an international journal devoted to oncology research and cancer treatment.

Molecular Medicine Reports

Molecular Medicine Reports

Covers molecular medicine topics such as pharmacology, pathology, genetics, neuroscience, infectious diseases, molecular cardiology, and molecular surgery.

Oncology Reports

Oncology Reports

Oncology Reports is an international journal devoted to fundamental and applied research in Oncology.

Experimental and Therapeutic Medicine

Experimental and Therapeutic Medicine

Experimental and Therapeutic Medicine is an international journal devoted to laboratory and clinical medicine.

Oncology Letters

Oncology Letters

Oncology Letters is an international journal devoted to Experimental and Clinical Oncology.

Biomedical Reports

Biomedical Reports

Explores a wide range of biological and medical fields, including pharmacology, genetics, microbiology, neuroscience, and molecular cardiology.

Molecular and Clinical Oncology

Molecular and Clinical Oncology

International journal addressing all aspects of oncology research, from tumorigenesis and oncogenes to chemotherapy and metastasis.

World Academy of Sciences Journal

World Academy of Sciences Journal

Multidisciplinary open-access journal spanning biochemistry, genetics, neuroscience, environmental health, and synthetic biology.

International Journal of Functional Nutrition

International Journal of Functional Nutrition

Open-access journal combining biochemistry, pharmacology, immunology, and genetics to advance health through functional nutrition.

International Journal of Epigenetics

International Journal of Epigenetics

Publishes open-access research on using epigenetics to advance understanding and treatment of human disease.

Medicine International

Medicine International

An International Open Access Journal Devoted to General Medicine.

Journal Cover
April-2018 Volume 41 Issue 4

Full Size Image

Sign up for eToc alerts
Recommend to Library

  • Article
  • Citations
    • Cite This Article
    • Download Citation
    • Create Citation Alert
    • Remove Citation Alert
    • Cited By
  • Similar Articles
    • Related Articles (in Spandidos Publications)
    • Similar Articles (Google Scholar)
    • Similar Articles (PubMed)
  • Download PDF
  • Download XML
  • View XML
Article

Reduced mitochondrial response sensitivity is involved in the anti‑apoptotic effect of dexmedetomidine pretreatment in cardiomyocytes

  • Authors:
    • Xiaojian Weng
    • Xiaodan Zhang
    • Xiaofei Lu
    • Jin Wu
    • Shitong Li
  • View Affiliations / Copyright

    Affiliations: Department of Anesthesiology, Shanghai General Hospital, Shanghai Jiao Tong University School of Medicine, Shanghai 200080, P.R. China, Department of Intensive Care Unit, Shanghai General Hospital, Shanghai Jiao Tong University School of Medicine, Shanghai 200080, P.R. China
  • Pages: 2328-2338
    |
    Published online on: January 12, 2018
       https://doi.org/10.3892/ijmm.2018.3384
  • Expand metrics +
Metrics: Total Views: 0 (Spandidos Publications: | PMC Statistics: )
Metrics: Total PDF Downloads: 0 (Spandidos Publications: | PMC Statistics: )
Cited By (CrossRef): 0 citations Loading Articles...

This article is mentioned in:



Abstract

Dexmedetomidine is a commonly used α2-adreno­ceptor agonist, which affects various organs, including providing beneficial effects on the heart. However, the mechanism underlying the cardiac benefit remains to be fully elucidated. In the present study, it was demonstrated that dexmedetomidine pretreatment on primary cultured rat cardiomyocytes protected against reactive oxygen species (ROS)‑induced apoptosis. In terms of the potential mechanism, it was demonstrated that dexmedetomidine inhibited mitochondrial biogenesis and mitochondrial respiratory complexes, but with increased coupling efficiency. However, dexmedetomidine upregulated mitochondrial membrane potential (Δψm) and resisted against the loss of Δψm induced by carbonilcyanide p‑triflouromethoxyphenylhydrazone. Due to the importance of mitochondria affecting ROS, the present study investigated the dexmedetomidine‑suppressed mitochondrial response to H2O2 stimulation, which was explained by suppressed ROS levels and the suppression of the increased oxygen consumption rate. Results demonstrated for the first time, to the best of our knowledge, a novel protective mechanism for dexmedetomidine on cardiomyocytes through the attenuated response of mitochondria towards H2O2, which had a protective effect against ROS‑induced apoptosis.

Introduction

Dexmedetomidine is a potent, highly selective α2-adrenoceptor agonist with an increased (8-fold) affinity for the α2-adrenoceptor, compared with clonidine (1). Dexmedetomidine is noTable for its ability to provide sedative, analgesic and anxiolytic effects following intravenous administration to postsurgical patients under intensive care (1–3) with no clinically apparent respiratory depression (4,5). In addition to these effects, dexmedetomidine is important in various tissues via different mechanisms. For example, intra-operative dexmedetomidine improves the quality of recovery and postoperative pulmonary function (6), dexmedetomidine post-conditioning reduces brain injury following brain hypoxia-ischemia in neonatal rats (7,8), and it protects from intestinal ischemia-reperfusion injury (9).

Although the cardiac protective effect of dexmedetomidine has been reported to occur via various proximate causes, including decreased heart rate, atrial arrhythmias and lactate release from cardiomyocytes (10–12), the underlying mechanism remains to be fully elucidated. Although a previous report demonstrated that dexmedetomidine attenuates lung injury by inhibiting oxidative stress, mitochondrial dysfunction and apoptosis in rats (13), whether these mechanisms mediate cardiac protective effects remains to be fully elucidated. There is previous evidence of the presence of α2-adrenoceptors in cardiomyocytes, particularly the α2A/α2C subtype (14,15), which suggests potential mitochondria-associated effects of dexmedetomidine directly on cardiomyocytes.

Cardiomyocyte apoptosis has been considered to contribute to end-stage cardiac remodeling and heart failure (16,17). It is well known that mitochondrial dynamics, mitochondrial respiratory complexes and mitochondrial membrane potential (Δψm) are critical in cardiomyocyte apoptosis (18,19). Reactive oxygen species (ROS), the natural byproducts of the normal metabolism of oxygen, are important in cellular homeostasis and cellular signal transduction. However, excessive ROS caused by high metabolism has the adverse effect of oxidizing DNA, proteins and lipids (20). As a consequence, ROS is considered to be a key inducer of cellular apoptosis in normal and abnormal cells (21). As ROS are predominantly generated by mitochondria, which are also a target of ROS, this indicates crosstalk between mitochondrial ROS and apoptosis. However, the direct effects of dexmedetomidine on these effects remain to be fully elucidated.

The present study used dexmedetomidine preincubated neonatal rat cardiomyocytes, and the rate of apoptosis was detected by using live cell observation, TUNEL staining and fluorescence-activated cell sorting (FACS) following hydrogen peroxide (H2O2) stimulation. To investigate dexmedetomidine-associated mitochondrial function, western blotting detected mitochondrial respiratory complexes, tetramethylrhodamine ethyl ester (TMRE) assay detected Δψm and flux analyzer detected cellular oxygen consumption rate (OCR). The present study investigated the protective effect of dexmedetomidine pretreatment against H2O2-induced cardiomyocyte apoptosis, with H2O2 being a form of ROS often used as a ROS simulator (22). The protective effects occurred through decreased mitochondrial respiratory complexes and reinforced Δψm, which facilitated a reduction in the acute response sensitivity of cardiomyocytes to H2O2 by suppressing the H2O2-induced increase of ROS and the cellular OCR. These results indicated a novel mitochondria-associated protective mechanism against ROS-induced cardiomyocyte apoptosis.

Materials and methods

Neonatal rat cardiomyocyte culture

Neonatal rat cardiomyocytes were cultured as reported previously (23). The whole hearts of 1–3-day-old neonatal Wistar rats were purchased from Slac Laboratory Animals, Shanghai, China, and cut into ~1–2 mm sections and digested in a digestion solution (0.025% collagen type II, 0.06% trypsin, and 20 µg/ml DNase) at 37°C three times, for 15 min each time. The homogenate was loaded onto a 45.5% percoll gradient over another 58.5% percoll gradient, followed by centrifugation at 15°C with 3,800 × g for 30 min. The dissociated cardiomyocytes were collected and seeded at 1×105 cells per cm2, followed by culture in Dulbecco's modified Eagle medium (Thermo Fisher Scientific, Inc., Waltham, MA, USA) with 10% fetal bovine serum (Thermo Fisher Scientific, Inc.) at 37°C with 5% CO2 and 95% O2. In all experiments, different concentrations of dexmedetomidine (10, 100 and 1,000 nM; Sigma; Merck Millipore, Darmstadt, Germany) were used for cardiomyocyte treatment at 37°C for 24 h. All experiments were approved by the Animal Care and Use Committee of Shanghai General Hospital (Shanghai, China) and performed in accordance with the relevant guidelines and regulations of the Bio-X Institutes of Shanghai Jiao Tong University (Shanghai, China).

TUNEL assay

Cells were cultured in multi-glass slides. Following dexmedetomidine treatment, cells were washed in sterilized PBS three times (5 min each) and fixed in cold acetone for 20 min, followed by washing with TBS three times. Following blocking with BSA (Sigma; Merck Millipore) for 1 h at room temperature, the cells were analyzed using a TdT-FragEL DNA Fragmentation Detection kit (Sigma; Merck Millipore) to quantify apoptosis. Counterstaining with fluorescence mounting medium containing DAPI (blue; Thermo Fisher Scientific, Inc., Waltham, MA, USA) was performed to visualize normal nuclei. Sections were observed using a fluorescence microscope (Olympus FluoView™ FV1000; Olympus Corporation, Tokyo, Japan). Measurements of the apoptotic nuclei percentage were obtained and analyzed using ImageJ (version 1.47; National Institutes of Health) from five randomly selected visual fields, and the average TUNEL-positive percentage (%) was calculated.

Cell survival assay

Cardiomyocytes were cultured in a multi 6-well dish. Cells were pretreated with dexmedetomidine at 37°C for 24 h, and then incubated with H2O2 (200 µM) at 37°C for ~6 h. Cell were washed with PBS three times and then images were captured using fluorescence microscopy as aforementioned (Olympus FluoView™ FV1000; Olympus Corporation, Tokyo, Japan). To determine cell survival, the area of live cells from five randomly selected visual fields using ImageJ (version 1.47; National Institutes of Health, Bethesda, MD, USA) was analyzed. The percentage of live cells area within a visual field area was defined as the cell survival (% field).

FACS analysis

FACS analysis was performed to detect the apoptosis of cardiomyocytes induced by H2O2, as reported previously (24). Briefly, the neonatal rat cardiomyocytes were cultured in 6-well dishes. For cellular apoptosis, H2O2 (200 µM) was added to cells and incubated at 37°C for 4 h, following exposure of the cells to dexmedetomidine pretreatment for 24 h. The cardiomyocytes (10×105 cells/500 µl) were labeled fluorescently for the detection of apoptotic and necrotic cells by adding 50 µl binding buffer and 5 µl Annexin V-FITC (BD Pharmingen, San Diego, CA, USA) and 2 µl of propidium iodide (Cedarlane Laboratories, Hornby, ON, Canada). The samples were incubated at room temperature for 15 min following gentle mixing. A minimum of 20,000 cells within a gated region were analyzed using FACS (Coulter Epics Altra flow cytometer; Beckman Coulter, Fullerton, CA, USA).

MitoSOX and TMRE assays

The primary neonatal rat cardiomyocytes were cultured in collagen-coated 96-well dishes. MitoSOX (cat. no. M36008; Invitrogen; Thermo Fisher Scientific, Inc.) or TMRE (cat. no. ab113852; Abcam; Cambridge, UK) were used following dexmedetomidine stimulation for 24 h. For the MitoSOX assay, on the day of measurement, the cells were washed twice in sterilized PBS followed by stimulation with H2O2 at 37°C for 15 min. The cells were then incubated with 5 µM MitoSOX-containing HBSS medium at 37°C for 10 min and were measured at Ex/Em: 510/580 nm. On the day of TMRE measurement, the cells were incubated with 1 µM TMRE at 37°C for 15 min, and then washed with PBS with 0.2% BSA three times to remove excess TMRE, followed by measurement at Ex/Em: 510/580 nm. For the carbonilcyanide p-triflouromethoxyphenylhydrazone (FCCP) inhibition assay, prior to TMRE incubation, the cells were stimulated by 0.5 or 1 µM FCCP (Agilent Technologies, Inc., Santa Clara, CA, USA) at 37°C for 30 min.

Cellular flux analyzer

Neonatal rat cardiomyocyte OCR was measured using a Seahorse XF 24 extracellular analyzer (Agilent Technologies, Inc.). The cells were seeded at a density of 0.5×105 cells/well. Cellular mitochondrial respiratory complexes were inhibited by injecting 1 µm oligomycin (inhibitor of complex V), 0.5 µm FCCP, and a combination of 0.5 µm rotenone and 0.5 µm antimycin A (R/A; inhibitors of complex I and complex III). Basic parameters were calculated as follows: Cellular respiration, basic OCR prior to oligomycin injection; mitochondria respiration, final rate measurement prior to oligomycin injection-minimum rate measurement following R/A injection; ATP production, final rate measurement prior to oligomycin injection-minimum rate measurement following oligomycin injection; maximal respiration, maximum rate measurement following FCCP injection-minimum rate measurement following R/A injection; proton leak, minimum rate measurement following oligomycin injection-minimum rate measurement following R/A injection; coupling efficiency, ATP production rate/cellular respiration rate. For measurement of the cellular response to ROS, H2O2 was injected three times following basic measurements.

Western blot analysis

The cultured cardiomyocytes were scraped and collected, and the centrifuged (1,500 × g at 4°C for 5 min) cardiomyocytes were dissolved in lysis buffer as reported previously (23). Protein concentration was quantified using protein assay buffer (cat. no. 500–0006; Bio-Rad Laboratories, Inc., Hercules, CA, USA). Briefly, original protein solution and standard curve protein was diluted (500-fold) with protein assay buffer in a 96 microplate and analyzed using an iMark microplate reader (absorbance 595 nm; Bio-Rad Laboratories, Inc., Hercules, CA, USA). Total protein (10 µg) was loaded and separated using SDS-PAGE (8–20% gel) for 90 min, and then transferred onto PVDF membranes for another 90 min. Following blocking in 3% skim milk for 1 h, the membranes were incubated in primary antibodies at 4°C overnight. The unbound antibodies were then washed off in TBST 3–5 times the subsequent day, followed by incubations with horseradish peroxidase-conjugated sheep anti-rabbit immunoglobulin G (1:2,000; cat. no. HAF016; Bio-Techne Ltd., Oxford, UK) at room temperature for 1 h. A FluorChem E (Cell Biosciences, Inc., Shanghai, China) imaging system was used to visualize the signals. The primary antibodies used were as follows: α2a, α2b and α2c adrenergic receptor (1:1,000; cat. nos. ab85570, ab151727 and ab151618, respectively; Abcam, Cambridge, UK), B-cell lymphoma 2 (1:1,000; BCL2; cat. no. ab59348; Abcam), Bcl-2-associated X protein (1:2,000; BAX; cat. no. 2772; Cell Signaling Technology, Inc., Danvers, MA, USA), total OXPHOS rodent WB antibody cocktail (1:10,000; cat. no. ab110413; Abcam) and GAPDH (1:2,000; cat. no. 2118; Cell Signaling Technology, Inc.).

Reverse transcription-quantitative polymerase chain reaction (RT-qPCR) analysis

Total RNA was extracted from cultured cardiomyocytes using TRIzol (Invitrogen; Thermo Fisher Scientific, Inc.), and cDNA (50 ng/µl) was synthesized using oligo (dT) primers with the Transcriptor First Strand cDNA Synthesis kit (cat. no. 04896866001; Roche Diagnostics, Shanghai, China). Total DNA was extracted from the cultured cardiomyocytes using a QIAamp DNA Mini kit (Qiagen, Inc., Shanghai, China). Following analysis using NanoDrop™ 2000/2000c (Thermo Fisher Scientific, Inc.), DNA was diluted with RNase-free distilled H2O (Takara Biotechnology Co., Ltd., Dalian, China) to a total volume of 20 ng/µl. The mitochondrial DNA was then measured by detecting the cytochrome B (CYTB) gene. The real-time PCR amplifications were quantified using SYBR-Green (cat. no. 04887352001; Roche Diagnostics) and the reaction system was composed of 10 µl SYBR premix Ex Taq II, 0.2 µl primers, 8.8 µl H2O, 1 µl DNA. There thermocycling conditions were as follows: 5 sec at 95°C followed by 30 sec at 60°C for 42 cycles using a thermal cycler dice real-time system (Takara Biotechnology Co., Ltd.) (25). The results were normalized by the gene expression of 18s rRNA. The primers used in the present study are presented in Table I.

Table I

Rat primers used in reverse transcription-polymerase chain reaction analysis.

Table I

Rat primers used in reverse transcription-polymerase chain reaction analysis.

GeneForward (5′-3′)Reverse (5′-3′)
CYTB AACCACTCCTTTATCGACCTC CCTCATGGGAGTACATAGCCCAT
PGC1α ACCCACAGGATCAGAACAAACC GACAAATGCTGTTTGCTTTATTGC
PPARα TGGTGGACCTCCCCCA TCTTCTTGATGACCTGCACGA
NRF1 CC ACATTACAGGGCGGTGAA AGTGGCTCCCTGTTGCATCT
ERRα GTGGCCGACAGAAGTACAAG GGTTCAACCACCAGCAGATG

[i] CYTB, cytochrome B; PPARα, peroxisome proliferator-activated receptor α; PGC1a, PPARγ coactivator 1α; NRF1, nuclear respiratory factor 1; ERR, estrogen-related receptor α.

Statistical analysis

All experiments were repeated two or three times. All results are reported as the mean ± standard error of the mean. The normality of distribution was analyzed using the D'Agostino-Pearson omnibus normality test using GraphPad Prism software (version 6.0; GraphPad Software, Inc., La Jolla, CA, USA). Comparisons between two groups were analyzed using Student's t-test. Multiple comparisons between groups were performed using one-way analysis of variance with Tukey's multiple comparisons test (GraphPad Prism version 6.0). P<0.05 was considered to indicate a statistically significant difference.

Results

Dexmedetomidine prevents ROS-induced cardiomyocyte apoptosis

Prior to experiments, it was detected that α2 adrenergic receptors were expressed in cardiomyocytes using western blot analysis (Fig. 1A), which is consistent with a previous report (14). To determine whether dexmedetomidine treatment is beneficial to cardiomyocytes, the present study investigated the survival and apoptosis of dexmedetomidine-pretreated cardiomyocytes following H2O2 stimulation. First, the cardiomyocytes were exposed to various doses of dexmedetomidine (26) and it was demonstrated that dexmedetomidine pretreatment attenuated the loss of cardiomyocytes induced by H2O2 (Fig. 1B). As the beneficial effect of dexmedetomidine against ROS may suppressed apoptosis, apoptosis was detected using TUNEL staining and FACS, and it was identified that dexmedetomidine pretreatment suppressed H2O2-induced cardiomyocyte apoptosis, as presented in Figs. 1C, 2A and B. These results suggested that dexmedetomidine pretreatment created protective cellular conditions, which resisted ROS-induced apoptosis and increased cellular survival.

Figure 1

Dexmedetomidine protects against H2O2-induced cardiomyocyte apoptosis. (A) Representative α2-adrenergic receptor expression in whole heart and cardiomyocytes. (B) Representative images (left) and quantification (right) of survival of cardiomyocytes with H2O2 stimulation with or without dexmedetomidine pretreatment (scale bar=100 µm). (C) Cardiomyocyte apoptosis was determined by analyzing a TUNEL assay under H2O2 stimulation with or without dexmedetomidine pretreatment. (n=4–5 per group). Statistical significance was determined using one-way analysis of variance. *P<0.05, Dex (10 nM) + H2O2 vs. H2O2; **P<0.01, Dex (1,000 nM) + H2O2 vs. H2O2; ***P<0.001, H2O2 vs. control. H2O2, hydrogen peroxide; Dex, dexmedetomidine.

Figure 2

Dexmedetomidine suppresses H2O2-induced cardiomyocyte apoptosis. Apoptosis was detected using FACS analysis. (A) Cardiomyocyte apoptosis was determined by analyzing Annexin V and propidium iodide binding with FACS. (B) Quantification of the apoptotic cardiomyocyte percentage. Statistical significance was determined using one-way analysis of variance (*P<0.001, H2O2 vs. control; **P<0.01, Dex (100 nM) + H2O2 vs. Dex (10 nM) + H2O2; ***P<0.001, each group vs. H2O2). H2O2, hydrogen peroxide; Dex, dexmedetomidine.

Dexmedetomidine suppresses mitochondria respiratory complexes

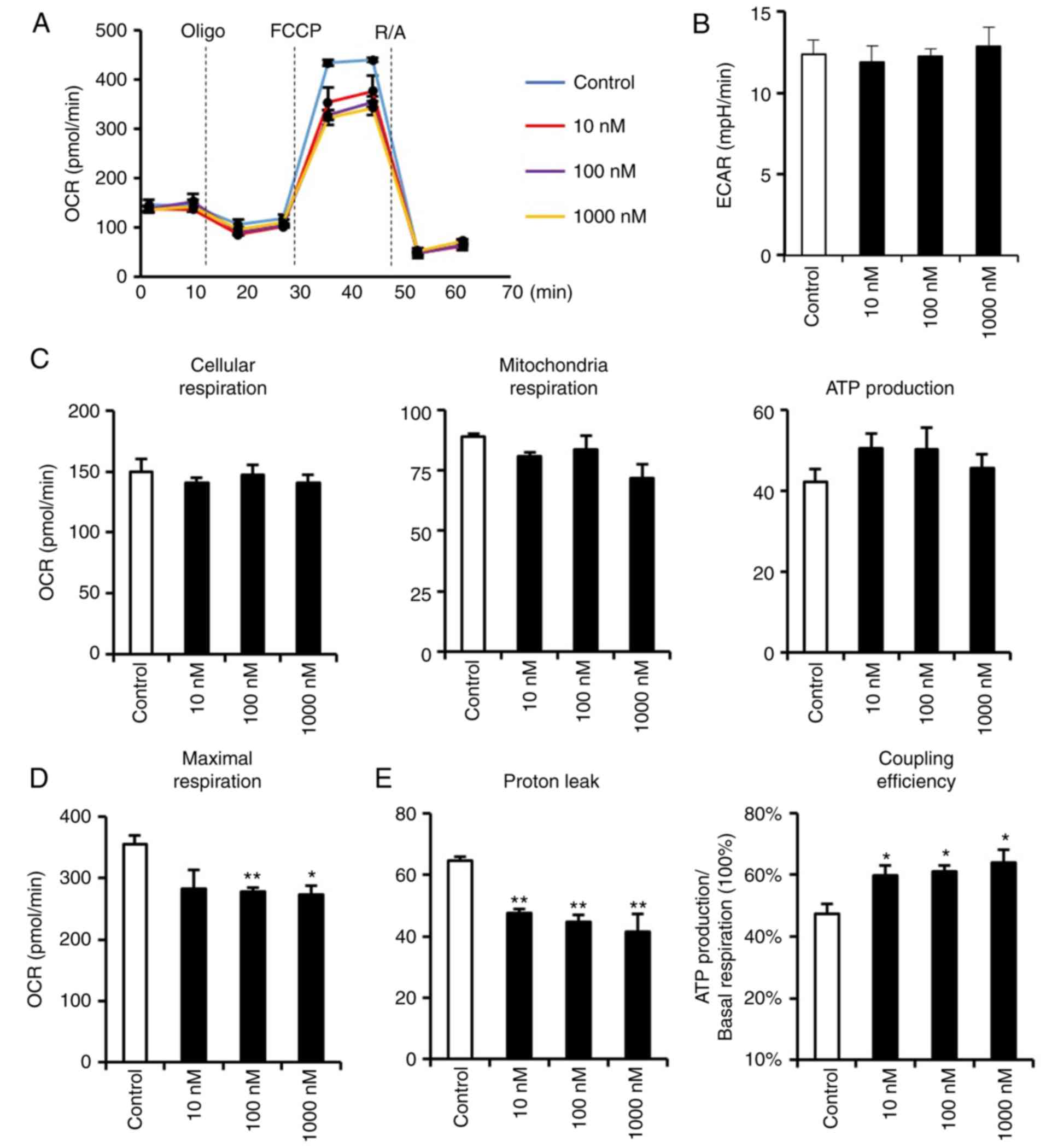
To verify the protective role of dexmedetomidine pretreatment, the present study investigated several mitochondria-associated parameters, as mitochondria are the primary site for ROS generation and the main target of ROS (27,28). As mitochondrial DNA and biogenesis are crucial in the maintenance of cellular and mitochondrial function under oxidative stress (29), the results demonstrated that dexmedetomidine did not affect mitochondrial DNA synthesis (Fig. 3A), but significantly decreased (P<0.05) the expression of genes involved in mitochondrial biogenesis (Fig. 3B), in addition to respiratory complex I, II and IV-related proteins, in a dose-dependent manner (Fig. 3C). However, marginal changes were observed in integrated mitochondrial respiratory complexes (Fig. 3D). These results led to the investigation of whether suppressed mitochondria were accompanied by any adverse functional phenotypes. Therefore, an extracellular flux analyzer was used to detect the respiratory functions of dexmedetomidine-treated cardiomyocytes (Fig. 4). Dexmedetomidine pretreatment did not affect extracellular acidification rate, nor cellular, mitochondria or ATP-linked respiration (Fig. 4B and C), indicating that the decreased mitochondria biogenesis and respiratory complexes induced by dexmedetomidine were not accompanied by any pathological alterations. However, dexmedetomidine decreased FCCP-induced cellular maximal respiration (Fig. 4D), indicating a potential role for dexmedetomidine in resistance to FCCP. It was hypothesized that mitochondria respiratory complexes declined but with no respiratory impairment due to elevated respiratory efficiency. As expected, dexmedetomidine decreased proton leakage, which reduced the uncoupling proton influx and increased coupling efficiency (Fig. 4E).

Figure 3

Mitochondrial profiles of cardiomyocytes pretreated with dexmedetomidine. (A) Relative mitochondrial DNA expression of CYTB in cardiomyocytes following dexmedetomidine treatment (n=5 per group). (B) Relative mRNA expression of mitochondrial biogenesis genes of cardiomyocytes following dexmedetomidine treatment (n=5 per group). (C) Representative mitochondrial complex protein expression and quantification of band intensity following dexmedetomidine treatment (n=4 per group). (D) Representative blue negative page of mitochondria respiratory complexes following dexmedetomidine treatment. Statistical significance was determined using one-way analysis of variance (*P<0.05; **P<0.01; ***P<0.001, each group vs. control). Dex, dexmedetomidine; CYTB, cytochrome B; PPARα, peroxisome proliferator-activated receptor α; PGC1α, PPARγ coactivator 1α; NRF1, nuclear respiratory factor 1; ERR, estrogen-related receptor α; ATP5A, ATP synthase subunit alpha; UQCRC2, ubiquinol-cytochrome c reductase core protein I; MTCO1, mitochondrially encoded cytochrome c oxidase I; SDHB, succinate dehydrogenase complex iron sulfur subunit B; NDUFB8, NADH dehydrogenase [ubiquinone] 1 β subcomplex subunit 8.

Figure 4

Dexmedetomidine elevates cardiomyocyte mitochondrial coupling efficiency without any respiratory impairment. (A) Mitochondrial stress determined using an extracellular flux analyzer of dexmedetomidine pretreated cardiomyocytes. (B) ECAR of cardiomyocytes following dexmedetomidine treatment. (C) Cellular, mitochondria, and ATP-linked OCR in cardiomyocytes following dexmedetomidine treatment, (D) maximal OCR, (E) proton leak and coupling efficiency of dexmedetomidine-pretreated cardiomyocytes (n=4 per group). Statistical significance was determined using one-way analysis of variance (*P<0.05; **P<0.01; ***P<0.001, each group vs. control). FCCP, carbonilcyanide p-triflouromethoxyphenylhydrazone; OCR, oxygen consumption rate; ECAR, extracellular acidification rate.

Dexmedetomidine attenuates Δψm loss via the activation of Bcl2

The Δψm protects cells against ROS and apoptosis (30), therefore, the present study examined whether Δψm was affected by dexmedetomidine. It was identified that dexmedetomidine upregulated Δψm in a dose-dependent manner (Fig. 5A). As evidence indicates that BCL2 family members protect against Δψm depolarization and apoptosis (31–33), the present study examined BCL2 family proteins and demonstrated that dexmedetomidine treatment significantly induced the protein expression of BCL2 without any change in BAX expression (Fig. 5B). Subsequently, whether the improvement in Δψm by dexmedetomidine contributed to its anti-apoptotic role was investigated. Cardiomyocytes were exposed to 0.5 and 1 µM FCCP, a mitochondrial uncoupler reported to impair Δψm (34). The results confirmed that FCCP induced Δψm loss; however, dexmedetomidine pretreatment inhibited FCCP-induced mitochondria Δψm loss (Fig. 5C). These results indicated that dexmedetomidine reinforced Δψm, which suppressed its collapse induced by FCCP. To account for the crucial role of BCL2 in regulating Δψm, the present study examined tested the upregulated BCL2 induced by dexmedetomidine is involved in resisting apoptosis. Cardiomyocytes were exposed to a BCL2 inhibitor (ABT-199), and it was demonstrated that dexmedeto-midine did not suppress FCCP-induced loss of Δψm following BCL2 inhibition (Fig. 5D), indicating that BCL2 was involved in the protective effect of dexmedetomidine against Δψm loss.

Figure 5

Dexmedetomidine increases Δψm and protects against FCCP-induced Δψm loss. (A) Relative TMRE fluorescence of cardiomyocytes following dexmedetomidine treatment (n=8 per group). (Ba) Representative protein expression of BCL2 and BAX and quantification of (Bb) BCL2 and the (Bc) BCL2/BAX ratio following dexmedetomidine pretreatment (n=3 per group). (C) Relative TMRE fluorescence of dexmedetomidine-pretreated cardiomyocytes response to FCCP (n=8/point). (D) Relative TMRE fluorescence of dexmedetomidine-pretreated cardiomyocyte response to FCCP and BCL2 inhibitor (n=8/point). Statistical significance was determined using one-way analysis of variance (*P<0.05; **P<0.01; ***P<0.001, each group vs. control). Dex, dexmedetomidine; Δψm, mitochondrial membrane potential; FCCP, carbonilcyanide p-triflouromethoxyphenylhydrazone; BCL2, B-cell lymphoma 2; BAX, BCL-2-associated X protein.

Dexmedetomidine attenuates mitochondrial response sensitivity to H2O2

As mitochondria are a main target for ROS damage, it was hypothesized that dexmedetomidine attenuates the mitochondrial response to ROS, thus reducing ROS-induced damage. Additional ROS has been reported to induce ROS release, which promotes mitochondrial and cell damage (35). In the present study, ROS levels were measured under normal conditions and following H2O2 incubation. It was demonstrated that dexmedetomidine marginally reduced cardiomyocyte ROS levels under normal conditions and significantly reduced ROS levels following H2O2 incubation (Fig. 6A and B). As different ROS levels were inhibited by dexmedetomidine [H2O2(−) in Fig. 6A] the ROS response rate to ROS stimulation was calculated [H2O2(+)/H2O2(−)], and a reduced ROS response towards to H2O2 was observed (Fig. 6B and C). Mitochondrial ROS generation is accompanied by the improved function of respiratory complexes (27,28), which leads to high cellular OCR, and ROS has been reported to induce cellular OCR (36). Therefore, the present study subsequently measured the OCR response toward H2O2 in cardiomyocytes incubated with dexmedetomidine. The dexmedetomidine-treated cardiomyocytes significantly inhibited the cellular increase of OCR following H2O2 incubation (Fig. 7A and B).

Figure 6

Dexmedetomidine decreases ROS response sensitivity to H2O2 in cardiomyocytes. (A) Relative MitoSOX fluorescence of cardiomyocytes treated by dexmedetomidine with or without H2O2 (n=8 per group). (B) Representative MitoSOX fluorescence images of cardiomyocytes with or without H2O2 stimulation following dexmedetomidine pretreatment (scale bar=50 µm). (C) ROS response rate to ROS stimulation. Statistical significance was determined using one-way analysis of variance [****P<0.01, Dex (100 nM) vs. Dex (10 nM); *P<0.05; **P<0.01; ***P<0.001, each group vs. control]. ROS, reactive oxygen species; H2O2, hydrogen peroxide; Dex, dexmedetomidine.

Figure 7

Dexmedetomidine decreases cardiomyocyte OCR response sensitivity to ROS. (A) OCR of dexmedetomidine-pretreated cardiomyocytes with acute H2O2 exposure and the (B) AUC of OCR (n=6–7 per group). (C) Conceptual graph of cardiomyocyte mitochondrial response to dexmedetomidine treatment. Statistical significance was determined using one-way analysis of variance (**P<0.01, each group vs. control). OCR, oxygen consumption rate; H2O2, hydrogen peroxide; AUC, area under curve; ROS, reactive oxygen species; Δψm, mitochondrial membrane potential.

In summary, all results indicate that dexmedetomidine preconditioning protects against ROS-induced apoptosis of cardiomyocytes by reducing sensitivity of the mitochondrial response towards ROS through decreasing mitochondrial respiratory complexes, reinforcing Δψm, causing resistance to Δψm loss (Fig. 7C).

Discussion

The present study is the first, to the best of our knowledge, to demonstrate that dexmedetomidine preconditioning of cardiomyocytes decreases mitochondrial respiratory complexes with high coupling efficiency, and reinforces Δψm, causing resistance to Δψm loss. These effects are beneficial and may contribute to the reduced sensitivity of the mitochondria response towards to ROS, thus protecting against ROS-induced apoptosis (Fig. 7C).

Previously, it was reported that dexmedetomidine preconditioning or post conditioning increases cardiomyocytes viability and activity under hypoxia/reoxygenation conditions (37), possibly by increasing the levels of phosphorylated extracellular signal-regulated kinase (Erk)1/2 and Akt, which are well known survival proteins that inhibit cell death and promote survival (38), which significantly reduces myocardial infarction size and improves functional recovery (14). It has also been previously reported that dexmedetomidine offers cardioprotection against myocardial apoptotic injury via a decrease of caspase-12, glucose-regulated protein 78 and C/EBP homologous protein (39). These reports indicate that dexmedetomidine has a cardioprotective effect by inducing the expression of survival genes, but also by reducing apoptosis-associated genes. In the present study, it was also demonstrated that dexmedetomidine promoted the phosphorylation of Erk1/2 and Akt (data not shown). The Akt-induced protective effect against cell death can be explained by suppression of the mitochondrial translocation of BAX and release of cytochrome c from mitochondria (40,41). In the present study, no change in the expression of BAX was detected; however, a significant increase in the expression of BCL2 was observed following dexmedetomidine pretreatment. Upregulated BCL2 can inhibit the release of cytochrome c from mitochondria and inhibit FCCP-induced apoptosis (31,42). Existing evidence suggests there is crosstalk between Akt-BCL2-mitochondria and dexmedetomidine.

Previously, it was reported that the acquisition of chemoresistance is associated with increased mitochondrial coupling and decreased ROS production (43), indicating a potential association between tighter mitochondria coupling and reduced ROS production. In the present study, it was identified that dexmedetomidine decreased respiratory complexes without any mitochondrial or cellular respiration impairment. Although dexmedetomidine did not promote any mitochondria respiratory function, it decreased mitochondria respiratory complexes while maintaining normal cellular respiratory function, indicating that the respiratory complexes had increased coupling efficiency, which may be associated with lower mitochondria ROS generation. Of note, mitochondrial coupling and decreased ROS production have also been previously associated with lower lactate production (43), which is another reported mechanism underlying dexmedetomidine-induced cardiac protection (12) and indicates that dexmedetomidine-induced mitochondrial respiratory complex tight coupling is an additional mechanism underlying reduced lactate release.

The new concept of ROS-induced ROS-release (RIRR) suggests that exposure to ROS results in an increase in ROS reaching a threshold level, leading to the simultaneous breakdown of Δψm and then to increased ROS generation from respiratory complexes. Mitochondria release ROS to induce RIRR, which impairs other mitochondria. This forms a positive feedback resulting in progressive mitochondria damage and cellular apoptosis (35). In the process of RIRR, Δψm and respiratory complexes are involved; therefore, a high sensitivity of the mitochondria response towards ROS is necessary to further the RIRR cycle. In the present study, it was identified that dexmedetomidine-pretreated cardiomyocytes had attenuated ROS levels following H2O2 incubation, indicating decreased ROS response sensitivity. Although it is possible that upregulated antioxidant enzymes contributed to the decreased ROS, the majority, including superoxide dismutase 2, glutathione peroxidase 4, glutaredoxin 1, were marginally decreased (data not shown), suggesting that the decreased ROS in the dexmedetomidine-pretreated cardiomyocytes was independent of antioxidant enzymes. The results also demonstrated that dexmedetomidine induced Δψm and inhibited FCCP-induced Δψm loss. Considering the RIRR concept, it was hypothesized that dexmedetomidine protected against ROS-induced Δψm collapse and withstood the ROS leakage from respiratory complexes of damaged mitochondria.

It has also been reported that cardiomyocytes preconditioned with phenylephrine, an α1-adrenoceptor agonist, have enhanced cellular OCR but with low OCR response sensitivity towards to 4-HNE, an ROS associated product, and are protected against 4-HNE-induced cellular apoptosis (36). However, although different from α1-adrenoceptor agonists, the present study identified that dexmedetomidine preconditioning reduced the sensitivity of the response of OCR towards H2O2. The similarity in the results of the present study with those of a previous study (36) suggest that the low sensitivity of the cellular OCR response may be a common mechanism in α1 and α2-adrenoceptor activation.

However, there were limitations in the present study. Although it was demonstrated that the adrenergic receptors for dexmedetomidine exist in cardiomyocytes, it is not possible to exclude the possibility that dexmedetomidine affects mitochondria directly. Additionally, animal experiments are required to discuss the protective role of dexmedetomidine in vivo. These limitations are to be addressed in future investigations.

In conclusion, the present demonstrated that dexmedetomidine pretreatment suppressed cardiomyocyte apoptosis by inhibiting mitochondrial respiratory complexes and elevating Δψm, which attenuated the sensitivity of the mitochondrial response towards ROS stimulation. This suggests a novel mitochondria-associated mechanism for dexmedetomidine-inhibited apoptosis.

Acknowledgments

This study was supported by a grant from the National Natural Science Foundation of China through the project 'Why muscle relaxant promotes occurrence of critical myopathy and prevention' (grant no. 81171845).

Notes

[1] Competing interests

The authors declare that they have no competing interests.

References

1 

Bhana N, Goa KL and McClellan KJ: Dexmedetomidine. Drugs. 59:263–270. 2000. View Article : Google Scholar : PubMed/NCBI

2 

Martin E, Ramsay G, Mantz J and Sum-Ping ST: The role of the alpha2-adrenoceptor agonist dexmedetomidine in postsurgical sedation in the intensive care unit. J Intensive Care Med. 18:29–41. 2003. View Article : Google Scholar

3 

Szumita PM, Baroletti SA, Anger KE and Wechsler ME: Sedation and analgesia in the intensive care unit: Evaluating the role of dexmedetomidine. Am J Health Syst Pharm. 64:37–44. 2007. View Article : Google Scholar

4 

Venn RM, Hell J and Grounds RM: Respiratory effects of dexmedetomidine in the surgical patient requiring intensive care. Crit Care. 4:302–308. 2000. View Article : Google Scholar : PubMed/NCBI

5 

Hsu YW, Cortinez LI, Robertson KM, Keifer JC, Sum-Ping ST, Moretti EW, Young CC, Wright DR, Macleod DB and Somma J: Dexmedetomidine pharmacodynamics: Part I: Crossover comparison of the respiratory effects of dexmedetomidine and remifentanil in healthy volunteers. Anesthesiology. 101:1066–1076. 2004. View Article : Google Scholar : PubMed/NCBI

6 

Lee SH, Lee CY, Lee JG, Kim N, Lee HM and Oh YJ: Intraoperative dexmedetomidine improves the quality of recovery and postoperative pulmonary function in patients undergoing video-assisted thoracoscopic surgery: A CONSORT-prospective, randomized, controlled trial. Medicine. 95:e28542016. View Article : Google Scholar : PubMed/NCBI

7 

Ren X, Ma H and Zuo Z: Dexmedetomidine postconditioning reduces brain injury after brain hypoxia-ischemia in neonatal rats. J Neuroimmune Pharmacol. 11:238–247. 2016. View Article : Google Scholar : PubMed/NCBI

8 

Sifringer M, von Haefen C, Krain M, Paeschke N, Bendix I, Bührer C, Spies CD and Endesfelder S: Neuroprotective effect of dexmedetomidine on hyperoxia-induced toxicity in the neonatal rat brain. Oxid Med Cell Longev. 2015:5303712015. View Article : Google Scholar : PubMed/NCBI

9 

Sun Y, Gao Q, Wu N, Li SD, Yao JX and Fan WJ: Protective effects of dexmedetomidine on intestinal ischemia-reperfusion injury. Exp Ther Med. 10:647–652. 2015. View Article : Google Scholar : PubMed/NCBI

10 

Gu H, Liu J and Wu C: Impact of dexmedetomidine versus propofol on cardiac function of children undergoing laparoscopic surgery. Int J Clin Exp Med. 7:5882–5885. 2014.

11 

Turan A, Bashour CA, You J, Kirkova Y, Kurz A, Sessler DI and Saager L: Dexmedetomidine sedation after cardiac surgery decreases atrial arrhythmias. J Clin Anesth. 26:634–642. 2014. View Article : Google Scholar : PubMed/NCBI

12 

Willigers HM, Prinzen FW, Roekaerts PM, de Lange S and Durieux ME: Dexmedetomidine decreases perioperative myocardial lactate release in dogs. Anesth Analg. 96:657–664, Table of contents. 2003. View Article : Google Scholar : PubMed/NCBI

13 

Fu C, Dai X, Yang Y, Lin M, Cai Y and Cai S: Dexmedetomidine attenuates lipopolysaccharide-induced acute lung injury by inhibiting oxidative stress, mitochondrial dysfunction and apoptosis in rats. Mol Med Rep. 15:131–138. 2017. View Article : Google Scholar :

14 

Ibacache M, Sanchez G, Pedrozo Z, Galvez F, Humeres C, Echevarria G, Duaso J, Hassi M, Garcia L, Díaz-Araya G and Lavandero S: Dexmedetomidine preconditioning activates pro-survival kinases and attenuates regional ischemia/reperfusion injury in rat heart. Biochim Biophys Acta. 1822:537–545. 2012. View Article : Google Scholar : PubMed/NCBI

15 

Maltsev AV, Kokoz YM, Evdokimovskii EV, Pimenov OY, Reyes S and Alekseev AE: Alpha-2 adrenoceptors and imidazoline receptors in cardiomyocytes mediate counterbalancing effect of agmatine on NO synthesis and intracellular calcium handling. J Mol Cell Cardiol. 68:66–74. 2014. View Article : Google Scholar : PubMed/NCBI

16 

Kang PM and Izumo S: Apoptosis and heart failure: A critical review of the literature. Circ Res. 86:1107–1113. 2000. View Article : Google Scholar : PubMed/NCBI

17 

Narula J, Haider N, Virmani R, DiSalvo TG, Kolodgie FD, Hajjar RJ, Schmidt U, Semigran MJ, Dec GW and Khaw BA: Apoptosis in myocytes in end-stage heart failure. N Engl J Med. 335:1182–1189. 1996. View Article : Google Scholar : PubMed/NCBI

18 

Parra V, Eisner V, Chiong M, Criollo A, Moraga F, Garcia A, Härtel S, Jaimovich E, Zorzano A, Hidalgo C and Lavandero S: Changes in mitochondrial dynamics during ceramide-induced cardiomyocyte early apoptosis. Cardiovasc Res. 77:387–397. 2008. View Article : Google Scholar

19 

Molkentin JD: Calcineurin, mitochondrial membrane potential, and cardiomyocyte apoptosis. Circ Res. 88:1220–1222. 2001. View Article : Google Scholar : PubMed/NCBI

20 

Lyras L, Cairns NJ, Jenner A, Jenner P and Halliwell B: An assessment of oxidative damage to proteins, lipids, and DNA in brain from patients with Alzheimer's disease. J Neurochem. 68:2061–2069. 1997. View Article : Google Scholar : PubMed/NCBI

21 

Simon HU, Haj-Yehia A and Levi-Schaffer F: Role of reactive oxygen species (ROS) in apoptosis induction. Apoptosis. 5:415–418. 2000. View Article : Google Scholar

22 

Finkel T: Signal transduction by reactive oxygen species in non-phagocytic cells. J Leukoc Biol. 65:337–340. 1999. View Article : Google Scholar : PubMed/NCBI

23 

Tian Z, Miyata K, Kadomatsu T, Horiguchi H, Fukushima H, Tohyama S, Ujihara Y, Okumura T, Yamaguchi S, Zhao J, et al: ANGPTL2 activity in cardiac pathologies accelerates heart failure by perturbing cardiac function and energy metabolism. Nat Commun. 7:130162016. View Article : Google Scholar : PubMed/NCBI

24 

Eguchi M, Liu Y, Shin EJ and Sweeney G: Leptin protects H9c2 rat cardiomyocytes from H2O2-induced apoptosis. FEBS J. 275:3136–3144. 2008. View Article : Google Scholar : PubMed/NCBI

25 

Tian Z, Miyata K, Tazume H, Sakaguchi H, Kadomatsu T, Horio E, Takahashi O, Komohara Y, Araki K, Hirata Y, et al: Perivascular adipose tissue-secreted angiopoietin-like protein 2 (Angptl2) accelerates neointimal hyperplasia after endovascular injury. J Mol Cell Cardiol. 57:1–12. 2013. View Article : Google Scholar : PubMed/NCBI

26 

Housmans PR: Effects of dexmedetomidine on contractility, relaxation, and intracellular calcium transients of isolated ventricular myocardium. Anesthesiology. 73:919–922. 1990. View Article : Google Scholar : PubMed/NCBI

27 

Cadenas E, Boveris A, Ragan CI and Stoppani AO: Production of superoxide radicals and hydrogen peroxide by NADH-ubiquinone reductase and ubiquinol-cytochrome c reductase from beef-heart mitochondria. Arch Biochem Biophys. 180:248–257. 1977. View Article : Google Scholar : PubMed/NCBI

28 

Hinkle PC, Butow RA, Racker E and Chance B: Partial resolution of the enzymes catalyzing oxidative phosphorylation. XV Reverse electron transfer in the flavin-cytochrome Beta region of the respiratory chain of beef heart submitochondrial particles. J Biol Chem. 242:5169–5173. 1967.PubMed/NCBI

29 

Lee HC and Wei YH: Mitochondrial biogenesis and mitochondrial DNA maintenance of mammalian cells under oxidative stress. Int J Biochem Cell Biol. 37:822–834. 2005. View Article : Google Scholar : PubMed/NCBI

30 

Ly JD, Grubb DR and Lawen A: The mitochondrial membrane potential (deltapsi(m)) in apoptosis; an update. Apoptosis. 8:115–128. 2003. View Article : Google Scholar : PubMed/NCBI

31 

Dispersyn G, Nuydens R, Connors R, Borgers M and Geerts H: Bcl-2 protects against FCCP-induced apoptosis and mitochondrial membrane potential depolarization in PC12 cells. Biochim Biophys Acta. 1428:357–371. 1999. View Article : Google Scholar : PubMed/NCBI

32 

Deng X, Gao F and May WS Jr: Bcl2 retards G1/S cell cycle transition by regulating intracellular ROS. Blood. 102:3179–3185. 2003. View Article : Google Scholar : PubMed/NCBI

33 

Tang XQ, Feng JQ, Chen J, Chen PX, Zhi JL, Cui Y, Guo RX and Yu HM: Protection of oxidative preconditioning against apoptosis induced by H2O2 in PC12 cells: Mechanisms via MMP, ROS, and Bcl-2. Brain Res. 1057:57–64. 2005. View Article : Google Scholar : PubMed/NCBI

34 

Perry SW, Norman JP, Barbieri J, Brown EB and Gelbard HA: Mitochondrial membrane potential probes and the proton gradient: A practical usage guide. Biotechniques. 50:98–115. 2011. View Article : Google Scholar : PubMed/NCBI

35 

Zorov DB, Juhaszova M and Sollott SJ: Mitochondrial ROS-induced ROS release: An update and review. Biochim Biophys Acta. 1757:509–517. 2006. View Article : Google Scholar : PubMed/NCBI

36 

Sansbury BE, Riggs DW, Brainard RE, Salabei JK, Jones SP and Hill BG: Responses of hypertrophied myocytes to reactive species: Implications for glycolysis and electrophile metabolism. Biochem J. 435:519–528. 2011. View Article : Google Scholar : PubMed/NCBI

37 

Peng K, Qiu Y, Li J, Zhang ZC and Ji FH: Dexmedetomidine attenuates hypoxia/reoxygenation injury in primary neonatal rat cardiomyocytes. Exp Ther Med. 14:689–695. 2017. View Article : Google Scholar : PubMed/NCBI

38 

Horbinski C and Chu CT: Kinase signaling cascades in the mitochondrion: A matter of life or death. Free Radic Biol Med. 38:2–11. 2005. View Article : Google Scholar

39 

Wang H, Zhang S, Xu S and Zhang L: The efficacy and mechanism of dexmedetomidine in myocardial apoptosis via the renin-angiotensin-aldosterone system. J Renin Angiotensin Aldosterone Syst. 16:1274–1280. 2015. View Article : Google Scholar

40 

Tsuruta F, Masuyama N and Gotoh Y: The phosphatidylinositol 3-kinase (PI3K)-Akt pathway suppresses Bax translocation to mitochondria. J Biol Chem. 277:14040–14047. 2002. View Article : Google Scholar : PubMed/NCBI

41 

Kennedy SG, Kandel ES, Cross TK and Hay N: Akt/Protein kinase B inhibits cell death by preventing the release of cytochrome c from mitochondria. Mol Cell Biol. 19:5800–5810. 1999. View Article : Google Scholar : PubMed/NCBI

42 

Yang J, Liu X, Bhalla K, Kim CN, Ibrado AM, Cai J, Peng TI, Jones DP and Wang X: Prevention of apoptosis by Bcl-2: Release of cytochrome c from mitochondria blocked. Science. 275:1129–1132. 1997. View Article : Google Scholar : PubMed/NCBI

43 

Oliva CR, Moellering DR, Gillespie GY and Griguer CE: Acquisition of chemoresistance in gliomas is associated with increased mitochondrial coupling and decreased ROS production. PLoS One. 6:e246652011. View Article : Google Scholar : PubMed/NCBI

Related Articles

  • Abstract
  • View
  • Download
  • Twitter
Copy and paste a formatted citation
Spandidos Publications style
Weng X, Zhang X, Lu X, Wu J and Li S: Reduced mitochondrial response sensitivity is involved in the anti‑apoptotic effect of dexmedetomidine pretreatment in cardiomyocytes. Int J Mol Med 41: 2328-2338, 2018.
APA
Weng, X., Zhang, X., Lu, X., Wu, J., & Li, S. (2018). Reduced mitochondrial response sensitivity is involved in the anti‑apoptotic effect of dexmedetomidine pretreatment in cardiomyocytes. International Journal of Molecular Medicine, 41, 2328-2338. https://doi.org/10.3892/ijmm.2018.3384
MLA
Weng, X., Zhang, X., Lu, X., Wu, J., Li, S."Reduced mitochondrial response sensitivity is involved in the anti‑apoptotic effect of dexmedetomidine pretreatment in cardiomyocytes". International Journal of Molecular Medicine 41.4 (2018): 2328-2338.
Chicago
Weng, X., Zhang, X., Lu, X., Wu, J., Li, S."Reduced mitochondrial response sensitivity is involved in the anti‑apoptotic effect of dexmedetomidine pretreatment in cardiomyocytes". International Journal of Molecular Medicine 41, no. 4 (2018): 2328-2338. https://doi.org/10.3892/ijmm.2018.3384
Copy and paste a formatted citation
x
Spandidos Publications style
Weng X, Zhang X, Lu X, Wu J and Li S: Reduced mitochondrial response sensitivity is involved in the anti‑apoptotic effect of dexmedetomidine pretreatment in cardiomyocytes. Int J Mol Med 41: 2328-2338, 2018.
APA
Weng, X., Zhang, X., Lu, X., Wu, J., & Li, S. (2018). Reduced mitochondrial response sensitivity is involved in the anti‑apoptotic effect of dexmedetomidine pretreatment in cardiomyocytes. International Journal of Molecular Medicine, 41, 2328-2338. https://doi.org/10.3892/ijmm.2018.3384
MLA
Weng, X., Zhang, X., Lu, X., Wu, J., Li, S."Reduced mitochondrial response sensitivity is involved in the anti‑apoptotic effect of dexmedetomidine pretreatment in cardiomyocytes". International Journal of Molecular Medicine 41.4 (2018): 2328-2338.
Chicago
Weng, X., Zhang, X., Lu, X., Wu, J., Li, S."Reduced mitochondrial response sensitivity is involved in the anti‑apoptotic effect of dexmedetomidine pretreatment in cardiomyocytes". International Journal of Molecular Medicine 41, no. 4 (2018): 2328-2338. https://doi.org/10.3892/ijmm.2018.3384
Follow us
  • Twitter
  • LinkedIn
  • Facebook
About
  • Spandidos Publications
  • Careers
  • Cookie Policy
  • Privacy Policy
How can we help?
  • Help
  • Live Chat
  • Contact
  • Email to our Support Team