Spandidos Publications Logo
  • About
    • About Spandidos
    • Aims and Scopes
    • Abstracting and Indexing
    • Editorial Policies
    • Reprints and Permissions
    • Job Opportunities
    • Terms and Conditions
    • Contact
  • Journals
    • All Journals
    • Oncology Letters
      • Oncology Letters
      • Information for Authors
      • Editorial Policies
      • Editorial Board
      • Aims and Scope
      • Abstracting and Indexing
      • Bibliographic Information
      • Archive
    • International Journal of Oncology
      • International Journal of Oncology
      • Information for Authors
      • Editorial Policies
      • Editorial Board
      • Aims and Scope
      • Abstracting and Indexing
      • Bibliographic Information
      • Archive
    • Molecular and Clinical Oncology
      • Molecular and Clinical Oncology
      • Information for Authors
      • Editorial Policies
      • Editorial Board
      • Aims and Scope
      • Abstracting and Indexing
      • Bibliographic Information
      • Archive
    • Experimental and Therapeutic Medicine
      • Experimental and Therapeutic Medicine
      • Information for Authors
      • Editorial Policies
      • Editorial Board
      • Aims and Scope
      • Abstracting and Indexing
      • Bibliographic Information
      • Archive
    • International Journal of Molecular Medicine
      • International Journal of Molecular Medicine
      • Information for Authors
      • Editorial Policies
      • Editorial Board
      • Aims and Scope
      • Abstracting and Indexing
      • Bibliographic Information
      • Archive
    • Biomedical Reports
      • Biomedical Reports
      • Information for Authors
      • Editorial Policies
      • Editorial Board
      • Aims and Scope
      • Abstracting and Indexing
      • Bibliographic Information
      • Archive
    • Oncology Reports
      • Oncology Reports
      • Information for Authors
      • Editorial Policies
      • Editorial Board
      • Aims and Scope
      • Abstracting and Indexing
      • Bibliographic Information
      • Archive
    • Molecular Medicine Reports
      • Molecular Medicine Reports
      • Information for Authors
      • Editorial Policies
      • Editorial Board
      • Aims and Scope
      • Abstracting and Indexing
      • Bibliographic Information
      • Archive
    • World Academy of Sciences Journal
      • World Academy of Sciences Journal
      • Information for Authors
      • Editorial Policies
      • Editorial Board
      • Aims and Scope
      • Abstracting and Indexing
      • Bibliographic Information
      • Archive
    • International Journal of Functional Nutrition
      • International Journal of Functional Nutrition
      • Information for Authors
      • Editorial Policies
      • Editorial Board
      • Aims and Scope
      • Abstracting and Indexing
      • Bibliographic Information
      • Archive
    • International Journal of Epigenetics
      • International Journal of Epigenetics
      • Information for Authors
      • Editorial Policies
      • Editorial Board
      • Aims and Scope
      • Abstracting and Indexing
      • Bibliographic Information
      • Archive
    • Medicine International
      • Medicine International
      • Information for Authors
      • Editorial Policies
      • Editorial Board
      • Aims and Scope
      • Abstracting and Indexing
      • Bibliographic Information
      • Archive
  • Articles
  • Information
    • Information for Authors
    • Information for Reviewers
    • Information for Librarians
    • Information for Advertisers
    • Conferences
  • Language Editing
Spandidos Publications Logo
  • About
    • About Spandidos
    • Aims and Scopes
    • Abstracting and Indexing
    • Editorial Policies
    • Reprints and Permissions
    • Job Opportunities
    • Terms and Conditions
    • Contact
  • Journals
    • All Journals
    • Biomedical Reports
      • Information for Authors
      • Editorial Policies
      • Editorial Board
      • Aims and Scope
      • Abstracting and Indexing
      • Bibliographic Information
      • Archive
    • Experimental and Therapeutic Medicine
      • Information for Authors
      • Editorial Policies
      • Editorial Board
      • Aims and Scope
      • Abstracting and Indexing
      • Bibliographic Information
      • Archive
    • International Journal of Epigenetics
      • Information for Authors
      • Editorial Policies
      • Editorial Board
      • Aims and Scope
      • Abstracting and Indexing
      • Bibliographic Information
      • Archive
    • International Journal of Functional Nutrition
      • Information for Authors
      • Editorial Policies
      • Editorial Board
      • Aims and Scope
      • Abstracting and Indexing
      • Bibliographic Information
      • Archive
    • International Journal of Molecular Medicine
      • Information for Authors
      • Editorial Policies
      • Editorial Board
      • Aims and Scope
      • Abstracting and Indexing
      • Bibliographic Information
      • Archive
    • International Journal of Oncology
      • Information for Authors
      • Editorial Policies
      • Editorial Board
      • Aims and Scope
      • Abstracting and Indexing
      • Bibliographic Information
      • Archive
    • Medicine International
      • Information for Authors
      • Editorial Policies
      • Editorial Board
      • Aims and Scope
      • Abstracting and Indexing
      • Bibliographic Information
      • Archive
    • Molecular and Clinical Oncology
      • Information for Authors
      • Editorial Policies
      • Editorial Board
      • Aims and Scope
      • Abstracting and Indexing
      • Bibliographic Information
      • Archive
    • Molecular Medicine Reports
      • Information for Authors
      • Editorial Policies
      • Editorial Board
      • Aims and Scope
      • Abstracting and Indexing
      • Bibliographic Information
      • Archive
    • Oncology Letters
      • Information for Authors
      • Editorial Policies
      • Editorial Board
      • Aims and Scope
      • Abstracting and Indexing
      • Bibliographic Information
      • Archive
    • Oncology Reports
      • Information for Authors
      • Editorial Policies
      • Editorial Board
      • Aims and Scope
      • Abstracting and Indexing
      • Bibliographic Information
      • Archive
    • World Academy of Sciences Journal
      • Information for Authors
      • Editorial Policies
      • Editorial Board
      • Aims and Scope
      • Abstracting and Indexing
      • Bibliographic Information
      • Archive
  • Articles
  • Information
    • For Authors
    • For Reviewers
    • For Librarians
    • For Advertisers
    • Conferences
  • Language Editing
Login Register Submit
  • This site uses cookies
  • You can change your cookie settings at any time by following the instructions in our Cookie Policy. To find out more, you may read our Privacy Policy.

    I agree
Search articles by DOI, keyword, author or affiliation
Search
Advanced Search
presentation
International Journal of Molecular Medicine
Join Editorial Board Propose a Special Issue
Print ISSN: 1107-3756 Online ISSN: 1791-244X
Journal Cover
July-2018 Volume 42 Issue 1

Full Size Image

Sign up for eToc alerts
Recommend to Library

Journals

International Journal of Molecular Medicine

International Journal of Molecular Medicine

International Journal of Molecular Medicine is an international journal devoted to molecular mechanisms of human disease.

International Journal of Oncology

International Journal of Oncology

International Journal of Oncology is an international journal devoted to oncology research and cancer treatment.

Molecular Medicine Reports

Molecular Medicine Reports

Covers molecular medicine topics such as pharmacology, pathology, genetics, neuroscience, infectious diseases, molecular cardiology, and molecular surgery.

Oncology Reports

Oncology Reports

Oncology Reports is an international journal devoted to fundamental and applied research in Oncology.

Experimental and Therapeutic Medicine

Experimental and Therapeutic Medicine

Experimental and Therapeutic Medicine is an international journal devoted to laboratory and clinical medicine.

Oncology Letters

Oncology Letters

Oncology Letters is an international journal devoted to Experimental and Clinical Oncology.

Biomedical Reports

Biomedical Reports

Explores a wide range of biological and medical fields, including pharmacology, genetics, microbiology, neuroscience, and molecular cardiology.

Molecular and Clinical Oncology

Molecular and Clinical Oncology

International journal addressing all aspects of oncology research, from tumorigenesis and oncogenes to chemotherapy and metastasis.

World Academy of Sciences Journal

World Academy of Sciences Journal

Multidisciplinary open-access journal spanning biochemistry, genetics, neuroscience, environmental health, and synthetic biology.

International Journal of Functional Nutrition

International Journal of Functional Nutrition

Open-access journal combining biochemistry, pharmacology, immunology, and genetics to advance health through functional nutrition.

International Journal of Epigenetics

International Journal of Epigenetics

Publishes open-access research on using epigenetics to advance understanding and treatment of human disease.

Medicine International

Medicine International

An International Open Access Journal Devoted to General Medicine.

Journal Cover
July-2018 Volume 42 Issue 1

Full Size Image

Sign up for eToc alerts
Recommend to Library

  • Article
  • Citations
    • Cite This Article
    • Download Citation
    • Create Citation Alert
    • Remove Citation Alert
    • Cited By
  • Similar Articles
    • Related Articles (in Spandidos Publications)
    • Similar Articles (Google Scholar)
    • Similar Articles (PubMed)
  • Download PDF
  • Download XML
  • View XML
Article

Emodin inhibits epithelial‑mesenchymal transition and metastasis of triple negative breast cancer via antagonism of CC‑chemokine ligand 5 secreted from adipocytes

  • Authors:
    • Xiaoyun Song
    • Xiqiu Zhou
    • Yuenong Qin
    • Jianfeng Yang
    • Yu Wang
    • Zhenping Sun
    • Kui Yu
    • Shuai Zhang
    • Sheng Liu
  • View Affiliations / Copyright

    Affiliations: Department of General Surgery, Pudong Branch of Longhua Hospital, Shanghai University of Traditional Chinese Medicine, Shanghai 200032, P.R. China, Department of General Surgery and Pharmacology Laboratory of Traditional Chinese Medicine, Longhua Hospital, Shanghai University of Traditional Chinese Medicine, Shanghai 200032, P.R. China
  • Pages: 579-588
    |
    Published online on: April 23, 2018
       https://doi.org/10.3892/ijmm.2018.3638
  • Expand metrics +
Metrics: Total Views: 0 (Spandidos Publications: | PMC Statistics: )
Metrics: Total PDF Downloads: 0 (Spandidos Publications: | PMC Statistics: )
Cited By (CrossRef): 0 citations Loading Articles...

This article is mentioned in:



Abstract

Triple negative breast cancer (TNBC) has the lowest survival rate of the breast cancer subtypes owing to its aggressive and metastatic behavior. It has been reported that peritumoral adipose tissue contributes to the cell invasiveness and dissemination of TNBC. Emodin is an active anthraquinone derivative isolated from Rheum palmatum, with anticancer properties that have been reported to inhibit lung metastasis in a nude mouse xenograft model. In the present study, the effects of emodin on human TNBC cells and adipocytes were investigated in vivo and in vitro. The TNBC cell lines MDA‑MB‑231 and MDA‑MB‑453 were co‑cultured with human adipocytes and treated with either emodin or epirubicin. Cell proliferation was assessed by MTT assay and migration and invasion were examined using a wound healing assay and a Transwell assay. interleukin‑8, CC‑chemokine ligand 5 (CCL5) and insulin‑like growth factor‑1 levels in the culture supernatants were detected by ELISA. The epithelial‑mesenchymal transition (EMT) or metastasis associated markers were determined by western blot analysis. Nude mice fed with a high fat and sugar diet were used investigate the in vivo effect of emodin. The results showed that emodin inhibited TNBC proliferation and invasion more efficiently than epirubicin when co‑cultured with adipocytes by downregulating the level of CCL5 in adipocyte supernatants; inhibiting the expression level of protein kinase B (AKT); and activating glycogen synthase kinase‑3i (GSK3) and β‑catenin. This led to the suppressed expression of EMT‑ and invasion‑associated markers, including vimentin, snail, matrix metalloproteinase (MMP)‑2 and MMP‑9, and upregulation of E‑cadherin, contributing to the inhibition of invasion. The in vivo assay showed that emodin inhibited tumor growth, and suppressed the lung and liver metastasis of TNBC cells by decreasing the secretion of CCL5 in mice fed a high fat and sugar diet more efficiently when compared with epirubicin. In conclusion, emodin inhibited the secretion of CCL5 from adipocytes, inhibited the EMT of TNBC cells, and inhibited tumor growth and lung and liver metastasis, which indicated a novel role of emodin in preventing the metastasis of TNBC.

Introduction

Breast cancer is the most frequently diagnosed cancer and the leading cause of mortality among women worldwide (1,2), accounting for 23% of total cancer cases and 14% of cancer-associated mortality, according to the global cancer statistics for 2011 (3). Triple negative breast cancer (TNBC) is a subtype of breast cancer lacking the expression of estrogen receptor (ER), human epidermal growth factor receptor type 2 (HER2) and progesterone receptor (4), and accounts for ~15% of all breast cancer cases (5). Women with TNBC have relatively poor prognoses, and specific treatment guidelines are not available for these patients. In addition, due to its specific molecular expression features, TNBC is resistant to existing endocrine therapies and HER2-targeted therapies, including trastuzumab (6). Therefore, the development of possible therapeutic targeted agents for TNBC is urgently required.

Substantial effort has focused on deconstructing the molecular mechanisms underlying the development and progression of TNBC, and developing more efficient and effective therapies. A growing body of evidence indicates that adipose tissue, and more specifically adipocytes, which represent the most abundant cell type of the breast cancer microenvironment, are involved in the initiation, growth and metastasis of breast cancer (7–9). In previous studies, cancer cell growth and metastasis were found to occur predominantly in adipocyte-rich microenvironments. All adipocyte-derived factors, including adipokines, proinflammatory cytokines, chemokines, growth factors, hormones, proangiogenic factors and extracellular matrix constituents, may be considered as contributing factors for the growth, development and metastasis of breast cancer (10–12). CC-chemokine ligand 5 (CCL5), which is upregulated in breast cancer and peritumoral adipose tissue, has been demonstrated to be associated with metastasis and poorer overall survival rates in patients with TNBC (13–16). Accumulated evidence suggests that adipocytes promote the proliferation, migration and invasion of TNBC cells by inducing the expression of mesenchymal markers and promoting the epithelial-mesenchymal transition (EMT) of TNBC cells (17). E-cadherin is an epithelial-related protein, and vimentin and snail are mesenchymal-related proteins. The phosphorylation of protein kinase B (AKT) can inhibit glycogen synthase kinase-3β (GSK3β) and stabilize β-catenin, which can translocate to the nucleus and engage the transcription factors lymphoid enhancer-binding factor 1 (LEF) and T-cell factor (TCF), promoting the transcription of a series of EMT-related genes (18).

Emodin (1,3,8-trihydroxy-6-methylanthraquinone) is a biologically active anthraquinone derivative isolated from the roots and bark of Rheum palmatum, Polygonum cuspidatum medicine, and other Chinese herbs (19). Emodin has been widely investigated for its anti-atherogenic, antibacterial, anti-inflammatory, diuretic and immunosuppressive properties (20,21), in addition to its anticancer effects against a variety of cancer types, including breast (22–24), pancreatic (25,26), lung (27), liver (28), prostate (29), ovarian (30), colon (31) and gallbladder (32) cancer, among others. It has been demonstrated that emodin induces the apoptosis of human breast cancer MDA-MB-231 (33) and MDA-MB-453 (34) cells, although the potential mechanisms remain to be elucidated. In addition, the effects of emodin on the migration and invasion of TNBC cells require elucidation.

In the present study, MDA-MB-231 and MDA-MB-453 TNBC cells were co-cultured with human adipocytes and treated with emodin. The results revealed that emodin inhibited the secretion of CCL5 from adipocytes, suppressed EMT of TNBC cells, and inhibited TNBC cell proliferation and metastasis in vitro and in vivo. These observations suggest that emodin may serve as a potential therapeutic agent for TNBC.

Materials and methods

Reagents

CCL5 protein was purchased from R&D systems, Inc. (Minneapolis, MN, USA; cat. no. 278-RN-050), Rabbit anti-mouse immunoglobulin G (IgG) H&L horseradish peroxidase (HRP; cat. no. ab6728; 1:5,000), goat anti-rabbit IgG H&L HRP (cat. no. ab6721; 1:5,000), goat anti-mouse IgG H&L (Alexa Fluor® 594; cat. no. ab150116; 1:5,000) CCL5 (cat. no. ab56709; 1:1,000), phosphorylated (p-)CCR5 (cat. no. ab63411; 1:1,000), and CCR5 (cat. no. ab65850; 1:1,000) antibodies were purchased from Abcam (Cambridge, UK), p-AKT (cat. no. 4060; 1:2,000), AKT (cat. no. 9272), p-extracellular signal-regulated kinase (Erk) (cat. no. 4370; 1:1,000), Erk (cat. no. 4695; 1:1,000), matrix metalloproteinase (MMP)-2 (cat. no. 87809; 1:1,000), MMP-9 (cat. no. 13667; 1:1,000), E-cadherin (cat. no. 14472; 1:1,000) and vimentin (cat. no. 5741; 1:1,000) antibodies were purchased from Cell Signaling Technology, Inc. (Danvers, MA, USA).

Cell culture

MDA-MB-231 and MDA-MB-453 TNBC cells, purchased from the Cell Bank of the Chinese Science Institute (Shanghai, China) were cultured in 1640 medium supplemented with 10% fetal bovine serum (FBS; Gibco; Thermo Fisher Scientific, Inc., Waltham, MA, USA) and 1% penicillin-streptomycin and maintained at 37°C and 5% CO2. Human adipocytes were cultured in DMEM (Gibco; Thermo Fisher Scientific, Inc.).

Human adipose tissue

Human adipose tissue samples were obtained from mammary adipose tissue biopsies of healthy women (n=12; age 25–63 years; body mass index 24.2–29.0) undergoing surgical mammary reduction. All women were otherwise healthy and free of metabolic or endocrine diseases. Informed consent was obtained from every patient prior to the surgical procedure. The Ethics Committee of Longhua Hospital Affiliated to Shanghai University of Traditional Chinese Medicine (Shanghai, China) approved the present study. The adipose tissue was digested with collagenase, and adipose-derived stromal vascular fraction (SVF) cells were isolated and differentiated as previously reported (35). Informed consent was obtained from the patients for participation in the study.

MTT assay

An MTT assay was used to detect the effect of human adipocytes on TNBC cell viability. The supernatants of the SVF cells or adipocytes were collected, and MDA-MB-231 or MDA-MB-453 cells were incubated with the supernatant in 96-well plates at a density of 5,000 cells per well. After 24 h, epirubicin at concentrations of 0.01, 0.1, 0.5, 1 or 10 μM or emodin at concentrations of 1, 10, 50, 100 or 200 μM were added to the cell supernatant at 37°C, using three wells per concentration. After 24 h, MTT solution (10 μl) at a concentration of 5 mg/ml was added to 90 μl of culture media and incubated for 4 h at 37°C in a humidified atmosphere of 5% CO2. The supernatant was removed and 100 μl per well of DMSO was added to the plates. The optical density was measured at 492 nm in a microplate reader. The experiment was performed in triplicate.

Transwell invasion assay

The invasive capacity of the cells was evaluated with a Transwell assay in 24-well plates (Corning Life Sciences, Corning, NY, USA) according to the manufacturer’s protocol. Briefly, the upper chambers were coated with Matrigel (BD Biosciences, Franklin Lakes, NJ, USA). The MDA-MB-231 or MDA-MB-453 cells were seeded in the upper chamber of the Matrigel-coated Transwell culture system in 200 μl serum free-medium, and human SVF cells or adipocytes were seeded in the lower chamber in 500 μl medium with 10% FBS. The cells were then allowed to invade the Matrigel matrix for 24 h. Subsequently, the transmigrated cells were fixed and stained with crystal violet and counted in five randomly selected microscopic fields using an IX71 light microscope (Olympus Corporation, Tokyo, Japan). All experiments were performed in triplicate.

Wound healing assay

The MDA-MB-231 or MDA-MB-453 cells were seeded in the lower chamber of a Transwell culture system, with human SVF cells or adipocytes in the upper chamber. When cellular confluence reached ~90%, wounds were created in the confluent cells using 10-μl pipette tips. The cells were then rinsed with medium to remove any free-floating cells and debris. Wound healing was observed at 12 and 24 h within the scrape line, and representative images of the scrape lines were captured.

ELISA

The levels of interleukin-8 (IL-8), insulin-like growth factor-1 (IGF-1) and CCL5 in the supernatant of the SVF cells, adipocytes, MDA-MB-231 and MDA-MB-453 cells were detected by ELISA according to the manufacturer’s protocol (RayBiotech, Norcross, GA, USA). The TNBC cells co-cultured with human adipocytes were treated for 24 h with 0.50 μM epirubicin and 50 μM emodin (for MDA-MB-231) or with 0.25 μM epirubicin and 25 μM emodin (for MDA-MB-453). The levels of CCL5 in the supernatant of the SVF cells, adipocytes, and co-cultures were detected using ELISA.

Western blot analysis

The MDA-MB-231 cells were seeded in the lower chamber of a Transwell culture system, with human SVF cells or adipocytes in the upper chamber. When cellular confluence reached ~90%, the MDA-MB-231 cells were treated with 6 μg/ml CCL5 antibody (cat. no. 2988; Cell Signaling Technology, Inc.), 100 pg/ml CCL5 (cat. no. 96-300-06; PeproTech, Inc., Rocky Hill, NJ, USA), and 0.50 μM epirubicin or 50 μM emodin for 24 h at 37°C and 5% CO2. The protein lysates were obtained from the MDA-MB-231 cells treated with a lysis buffer (cat. no. 78501; Thermo Fisher Scientific, Inc.) with a protease inhibitor cocktail. The proteins were quantified using a BCA Kit (cat. no. 23225; Thermo Fisher Scientific, Inc.) and 10 μg protein was loaded and separated by 8–12% SDS-PAGE according to the protein weight and blotted onto a PVDF nitrocellulose membrane (Bio-Rad Laboratories, Inc., Hercules, CA, USA). The membrane was blocked in 5% milk in PBST for 1 h and then probed with primary antibodies overnight at 4°C, followed by incubation with secondary antibodies for 1 h at room temperature. The signal was then visualized with enhanced chemiluminescence reagent, following the manufacturer’s protocol (cat. no. 34080; Thermo Fisher Scientific, Inc.).

Tumor xenograft experiments

All mouse experiments were performed in accordance with approved protocols from the Shanghai Medical Experimental Animal Care Commission (Shanghai, China). A total of 72 female Balb/C nude mice (age, 4–6 weeks; weight, 18–21 g) were obtained from Shanghai BiKai Bio-Technology (Shanghai, China) and housed under specific pathogen-free conditions at constant temperature (22±2°C) and humidity (55±5%) in a 12 h light/dark schedule with ad libitum access to water and standard laboratory chow. These mice were divided into six groups. Of the mice, 36 were fed with a basic diet and 36 received a high fat and sugar diet for 20 days. All mice were inoculated subcutaneously with MDA-MB-231 cells (1×107) in 100 μl of 1640-Matrigel mixture (1:1 ratio) in the thoracic fat pad. When the tumor volumes reached an average of ~100 mm3, the mice were treated with saline orally (p.o.), three times per week, 40 mg/ml emodin p.o., once a day for 21 days, or 5 mg/ml epirubicin intravenously (i.v.) weekly for 3 weeks. The tumor volumes were measured every 5 days in two dimensions with vernier calipers. The tumor volumes were calculated using the following formula: Length × width2 × 0.5. There were 12 mice were in each group, 6 of the 12 tumor samples were immersed in 4% paraformaldehyde for hematoxylin and eosin (H&E) staining, and 6 of 12 tumor samples were separated from liver and lung tissues and weighed. Tumor tissues from the in vivo experiments were collected for immunohistochemical analysis. The experiments were approved by the Ethics Committee of Longhua Hospital Affiliated to Shanghai University of Traditional Chinese Medicine.

Cellular immunofluorescence

The cells were cultured overnight on coverslips in 6-well plates. The coverslips were then removed and maintained in 4% polyformaldehyde for 15 min, and then washed three times in PBS solution. The coverslips were then treated with 0.2% Triton X-100 for 15 min, and then blocked with 3% goat serum (Gibco; Thermo Fisher Scientific, Inc.) at room temperature for 1 h. The coverslips were then incubated with E-cadherin antibody (1:1,000) at 4°C for 2 h, and then with secondary antibody linked with Alexa Fluor 594 (1:200) for 1 h. Following staining with DAPI, the cells on the coverslips were observed under a confocal microscope.

H&E staining

Tissues were immersed in 4% paraformaldehyde for 4 h, and then transferred to 70% ethanol. Individual lobes of the tissues biopsy materials were placed in processing cassettes, dehydrated through a serial alcohol gradient, and then stained with H&E. Following staining, the sections were dehydrated through increasing concentrations of ethanol and xylene.

Statistical analysis

All statistical analyses were performed using SPSS 16.0 software (SPSS, Inc., Chicago, IL, USA). All data are presented as the mean ± standard deviation. Statistical significance was determined using a paired or unpaired Student’s t-test in cases of standardized expression data. One-way analysis of variance was performed for multiple group comparisons, and comparisons between two groups were made using the least significant difference method. P<0.05 was considered to indicate a statistically significant difference.

Results

Emodin inhibits TNBC cell proliferation and metastasis more efficiently than epirubicin under adipocyte-rich conditions

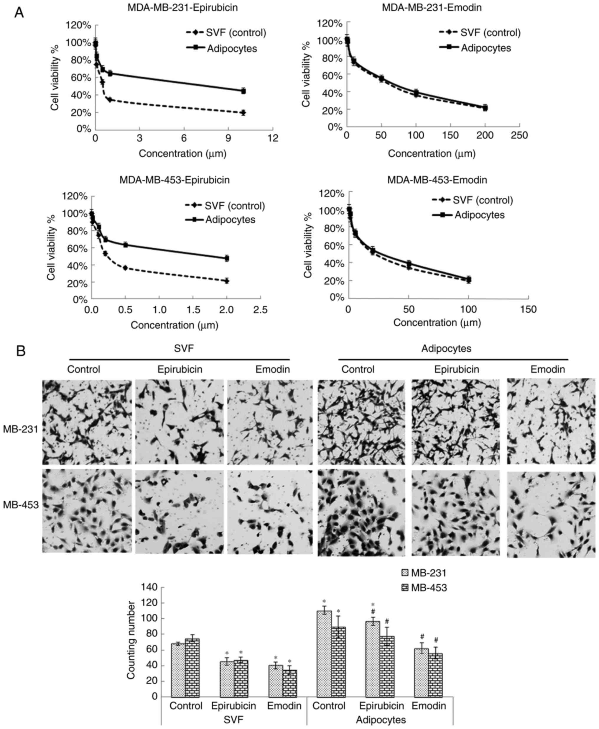
The present study investigated the effects of epirubicin and emodin on TNBCs in the supernatant of SVF cells or adipocytes. The MTT assay results suggested that the IC50 values of epirubicin and emodin against MDA-MB-231 were 0.55 and 55.2 μM respectively, and when the MDA-MB-231 cells were incubated in the supernatant of adipocytes, the IC50 values were 5.1 and 67.1 μM, respectively. Similar trends were observed with the MDA-MB-453 cells, demonstrating that, when co-cultured with adipocytes, the IC50 of epirubicin was ~9.27 times higher, compared with the value obtained without adipocytes, whereas the IC50 of emodin was only ~1.21 times higher, a finding which suggested that adipocytes led to resistance of TNBC to epirubicin, but not to emodin (Fig. 1A). The Transwell and wound healing assays demonstrated that adipocytes assisted in human TNBC MDA-MB-231 and MDA-MB-453 cell migration and invasion, and emodin caused more marked inhibition of TNBC cell migration and invasion, compared with epirubicin in the supernatant of adipocytes (Fig. 1B and C). Taken together, these findings showed that emodin inhibited TNBC cell proliferation and metastasis more efficiently than epirubicin in the supernatant of adipocytes.

Figure 1

Emodin inhibits proliferation and invasion of TNBC cells co-cultured with adipocytes more markedly than epirubicin. (A) Cytotoxicity of epirubicin and emodin against TNBC cells for 72 h was assessed using an MTT assay. (B) TNBC cells co-cultured with human adipocytes were treated with 0.50 μM epirubicin and 50 μM emodin for MDA-MB-231 cells, or with 0.25 μM epirubicin and 25 μM emodin for MDA-MB-453 cells for 16 h, and cell invasion was detected using a Transwell assay. The images were observed by light microscopy and images were captured at magnification, ×200. (C and D) TNBC cells co-cultured with human adipocytes were treated with 0.50 μM epirubicin and 50 μM emodin for MDA-MB-231 cells or with 0.25 μM epirubicin and 25 μM emodin for MDA-MB-453 cells for 16 h, cell migration was detected by a wound healing assay. The images were observed by light microscopy and images were captured at magnification, ×100. Results are presented as the mean ± standard deviation of independent experiments performed in triplicate. *P<0.05, vs. control; #P<0.05, vs. adipocyte group. TNBC, triple negative breast cancer; SVF, adipose-derived stromal vascular fraction.

Emodin inhibits the release of cytokines/chemokines and growth factors by human mammary adipocytes

It has been reported that the secretion of IL-8, CCL5 and IGF-1 by adipocytes can promote the migration of TNBC cells (16,17). In the present study, the results of the ELISA showed that the levels of IL-8, CCL5 and IGF-1 were higher in the cell supernatant of the adipocytes. The levels of these proteins were also measured in the cell culture supernatants following treatment with emodin or epirubicin. The results suggested that only CCL5 was downregulated following emodin treatment (Fig. 2A-F); however, no changes were observed following epirubicin treatment, indicating that emodin may inhibit TNBC proliferation and migration by decreasing the release of CCL5.

Figure 2

Levels of IL-8, IGF-1 and CCL5 in cell culture supernatants detected by ELISA. Levels of (A) IL-8, (B) IGF-1 and (C) CCL5 in supernatant of SVF cells, adipocytes, MDA-MB-231 and MDA-MB-453 cells were detected using ELISA. Triple negative breast cancer cells co-cultured with human adipocytes were treated with 0.50 μM epirubicin and 50 μM emodin (for MDA-MB-231 cells) or with 0.25 μM epirubicin and 25 μM emodin (for MDA-MB-453 cells) for 24 h, and levels of (D) IL-8, (E) IGF-1 and (F) CCL5 in the supernatant of SVF cells, adipocytes or co-cultures were detected using ELISA. Results are presented as the mean ± standard deviation of independent experiments performed in triplicate. **P<0.01 and ***P<0.001, vs. control; and ###P<0.001, vs. adipocyte group. IL-8, interleukin-8; IGF-1, insulin-like growth factor-1; CCL5, CC-chemokine ligand 5; SVF, adipose-derived stromal vascular fraction.

Emodin inhibits TNBC invasion by antagonizing the secretion of CCL5 from adipocytes

To investigate whether emodin inhibited TNBC cell invasiveness by antagonizing the secretion of CCL5 from adipocytes, TNBC cells were treated with 6 μg/ml CCL5 antibody, CCL5 100 pg/ml, and 0.5 μM epirubicin or 50 μM emodin for MDA-MB-231 cells, or 0.25 μM epirubicin or 25 μM emodin for MDA-MB-453 cells. The MTT assay results suggested that CCL5 antibody at a concentration of 6 μg/ml inhibited cell proliferation and that CCL5 reversed the inhibitory effect of emodin treatment (Fig. 3A). The Transwell assay suggested that CCL5 antibody inhibited cell invasion (Fig. 3B); however, CCL5 reversed the inhibitory effect of emodin treatment. The above results suggested that emodin may inhibit the proliferation and invasion of TNBCs by partially downregulating the secretion of CCL5.

Figure 3

Emodin inhibits TNBC cell viability and invasion by antagonizing secretion of CCL5 from adipocytes. (A) Cell viability of TNBC cells treated with 6 μg/ml CCL5 antibody, 50 pg/ml CCL5, 0.50 μM epirubicin, or 50 μM emodin (for MDA-MB-231), or 0.25 μM epirubicin or 25 μM emodin (for MDA-MB-453) was detected using an MTT assay. (B) Invasion of TNBC cells co-cultured with human adipocytes was detected using a Transwell assay. The images were observed by light microscopy and images were captured at magnification, ×200. Results are presented as the mean ± standard deviation of independent experiments performed in triplicate. *P<0.05, **P<0.01, ***P<0.001, vs. control; #P<0.05, ##P<0.01 and ###P<0.001, vs. emodin+CCL5 group. TNBC, triple negative breast cancer; CCL5, CC-chemokine ligand 5; Emo, emodin; Ab, antibody.

Downstream signaling pathways of CCR5 and EMT-associated markers

To investigate the mechanism underlying the inhibitory effect of emodin on TNBC proliferation, migration and invasion via the CCL5/CCR5 pathway, the TNBC cells were treated with CCL5 antibody, emodin, or epirubicin, and the downstream signaling pathways of CCR5 and EMT-associated markers were analyzed by western blot or immunofluorescence assays. The results suggested that emodin inhibited the phosphorylation of AKT, activated GSK3β, downregulated the expression of β-catenin and mesenchymal-related proteins vimentin and snail, and upregulated the expression of epithelial-related protein E-cadherin. Epirubicin inhibited the phosphorylation of CCR5, promoted the phosphorylation of AKT, downregulated the expression of MMP-9 and snail, and upregulated the expression of GSK-β, β-catenin and E-cadherin. CCL-5 antibody downregulated the expression of CCL5, β-catenin, MMP-2, MMP-9 and snail, upregulated the expression of GSK3β and E-cadherin, and inhibited the phosphorylation of CCR5 and AKT. CCL5 promoted the phosphorylation of CCR5 and AKT, and upregulated the expression of CCL5, β-catenin, MMP-2, MMP-9 and snail. Emodin+CCL5 upregulated the expression of CCL5, activated GSK3b, MMP-2 and snail, and promoted the phosphorylation of CCR5 and AKT (Fig. 4A and B). These results indicated that emodin negatively regulated the downstream signaling pathways of CCR5 and EMT-associated markers, thereby inhibiting invasion and migration.

Figure 4

Downstream signaling pathways of CCR5 and EMT-associated markers, analyzed using western blot analysis. (A) Western blot analysis to detect CCL5/CCR5 and downstream signal pathways and EMT-associated markers in MDA-MB-231 cells treated with 6 μg/ml CCL5 antibody, 100 pg/ml CCL5, 0.50 μM epirubicin or 50 μM emodin when co-cultured with human adipocytes or adipose-derived stromal vascular fraction cells. *P<0.05, vs. control. (B) Immunofluorescence assay detection of the expression of E-cadherin in TNBCs. The images were observed by confocal microscopy and the images were captured at magnification, ×1,000. EMT, epithelial-mesenchymal transition; TNBC, triple negative breast cancer; CCL5, CC-chemokine ligand 5.

In vivo evaluation of the effect of emodin on TNBC tumor growth and metastasis

The in vivo assay showed that emodin inhibited the tumor growth and metastasis of TNBC cells by decreasing levels of CCL5 in the serum of mice fed a high fat and sugar diet. The nude mice were fed a high fat and sugar diet for 20 days and then inoculated with TNBC cells in the fat pad. After 7 days, the mice were treated with 40 mg/ml emodin p.o. once a day for 21 days, or 5 mg/ml epirubicin i.v. weekly for 3 weeks. The results suggested that emodin downregulated the level of CCL5, whereas epirubicin did not affect the level of CCL5 (Fig. 5A). Emodin had a similar effect on control nude mice bearing MDA-MB-231 with epirubicin; however, the efficacy of emodin was significantly higher on the nude mice fed a high fat and sugar diet than epirubicin according to the body weight (Fig. 5B), primary tumor (Fig. 5C), liver metastasis (Fig. 5D) and lung metastasis (Fig. 5E) tumor weight. The H&E staining data suggested that compared with the vehicle and epirubicin groups the emodin reduced lung (Fig. 5F) and liver metastasis (Fig. 5G) of the TNBC tumor. The above results indicated that emodin inhibited tumor growth and the lung and liver metastasis of TNBC cells by decreasing levels of CCL5 in mice fed a high fat and sugar diet (Fig. 5).

Figure 5

In vivo assay to evaluate the effect of emodin on MDA-MB-231 tumor growth and metastasis. (A) CCL5 levels were measured every week. (B) Body weights of mice were measured every week. (C) Weight of primary tumor was measured. (D) Weight of liver metastasis was measured. (E) Weight of lung metastasis was measured. (F) H&E staining of liver and (G) lung metastasis of MDA-MB-231 xenograft. Arrows indicate tumor cells. The images were observed by light microscopy and images were captured at magnification ×200. Results are presented as the mean ± standard deviation of independent experiments performed in triplicate. **P<0.01 and ***P<0.001, vs. control; #P<0.05, ##P<0.01 and ###P<0.001, vs. control of high fat and sugar diet mice. CCL5, CC-chemokine ligand 5; H&E, hematoxylin and eosin.

Discussion

Breast cancer is the most common malignant tumor in women worldwide. The majority of patients with advanced breast cancer have serious systemic metastasis, which results in a high mortality rate (1,2). Adipose tissue represents a major component of the tumor microenvironment, particularly for breast cancer (7,8). In addition to providing an insulating and mechanically supportive site for energy storage, adipose tissue has endocrine functions, regulating systemic energy and metabolic homeostasis through a complex network of signals (8,36). Data from previous investigations have suggested that the release of CCL5 by adipocytes contributes to increase motility and invasiveness of breast cancer cells. CCL5 is detectable in peritumoral adipose tissue of TNBCs, and correlates with lymph node and distant metastases, and reduced overall survival rates (16). The process of EMT is involved in embryogenesis, underlying mesoderm formation and neural crest development (37), and is known to be involved in wound healing, fibrosis and tumor progression by enhancing tumor cell migration and invasion (9,38). Adipocytes may contribute to EMT in breast cancer cells through the secretion of CCL5 (16).

The results of the present study suggested that emodin inhibited TNBC proliferation, migration and metastasis more effectively than epirubicin in adipocyte co-culture conditions. Therefore, the present study investigated the underling mechanisms. The ELISA results showed that emodin inhibited the release of CCL5 from human adipocytes, leading to the investigation of whether emodin inhibited TNBC proliferation, migration and invasion by downregulating the secretion of CCL5. The results of the investigations confirmed this.

In the present study, TNBC cells co-cultured with adipocytes were treated with CCL5 antibody, emodin, or epirubicin, and the downstream signaling pathways of CCR5- and EMT-associated markers were analyzed by western blot analysis and confocal microscopy. The phosphorylation of AKT can inhibit GSK3h, which may stabilize β-catenin. The latter may translocate to the nucleus and engage the transcription factors TCF and LEF1, and promote transcription of a series of EMT-related genes (18). The data in the present study suggested that emodin inhibited the phosphorylation of CCR5 and AKT, downregulated the expression of β-catenin, vimentin and snail, and upregulated the expression of E-cadherin. The above results indicated that emodin inhibited invasion and migration by suppressing the downstream signaling pathways of CCR5- and EMT-associated markers.

The in vivo data showed that a high fat and sugar diet contributed to tumor growth and metastasis. Emodin inhibited tumor growth, and inhibited the lung and liver metastasis of TNBC cells in vivo by decreasing the secretion of CCL5 in the serum of mice fed a high fat and sugar diet.

In conclusion, emodin was shown to antagonize the secretion of CCL5 from adipocytes and inhibit EMT of TNBC cells, further inhibiting tumor growth, and lung and liver metastasis. However, the mechanism underlying the negative regulation of CCL5 release by emodin requires elucidation in future investigations. The above data suggest a novel therapeutic agent for preventing TNBC metastasis.

Acknowledgments

Not applicable.

References

1 

Siegel RL, Naishadham D and Jemal A: Cancer statistics, 2013. CA Cancer J Clin. 63:11–30. 2013. View Article : Google Scholar : PubMed/NCBI

2 

Siegel RL, Miller KD and Jemal A: Cancer statistics, 2016. CA Cancer J Clin. 66:7–30. 2016. View Article : Google Scholar : PubMed/NCBI

3 

Jemal A, Bray F, Center MM, Ferlay J, Ward E and Forman D: Global cancer statistics. CA Cancer J Clin. 61:69–90. 2011. View Article : Google Scholar : PubMed/NCBI

4 

Brenton JD, Carey LA, Ahmed AA and Caldas C: Molecular classification and molecular forecasting of breast cancer: Ready for clinical application? J Clin Oncol. 23:7350–7360. 2005. View Article : Google Scholar : PubMed/NCBI

5 

Cleator S, Heller W and Coombes RC: Triple-negative breast cancer: Therapeutic options. Lancet Oncol. 8:235–244. 2007. View Article : Google Scholar : PubMed/NCBI

6 

Foulkes WD, Smith IE and Reisfilho JS: Triple-negative breast cancer. N Engl J Med. 363:1938–1948. 2010. View Article : Google Scholar : PubMed/NCBI

7 

Calle EE and Kaaks R: Overweight, obesity and cancer: Epidemiological evidence and proposed mechanisms. Nat Rev Cancer. 4:579–591. 2004. View Article : Google Scholar : PubMed/NCBI

8 

Nieman K, Romero IL, Van Houten B and Lengyel E: Adipose tissue and adipocytes support tumorigenesis and metastasis. Biochim Biophys Acta. 1831:1533–1541. 2013. View Article : Google Scholar : PubMed/NCBI

9 

Bifulco M and Pisanti S: ‘Adiponcosis’: A new term to name the obesity and cancer link. J Clin Endocrinol Metab. 98:4664–4665. 2013. View Article : Google Scholar : PubMed/NCBI

10 

Iyengar P, Combs TP, Shah SJ, Gouon-Evans V, Pollard JW, Albanese C, Flanagan L, Tenniswood MP, Guha C, Lisanti MP, et al: Adipocyte-secreted factors synergistically promote mammary tumorigenesis through induction of anti-apoptotic transcriptional programs and proto-oncogene stabilization. Oncogene. 22:6408–6423. 2003. View Article : Google Scholar : PubMed/NCBI

11 

Park J, Morley TS, Kim M, Clegg DJ and Scherer PE: Obesity and cancer-mechanisms underlying tumour progression and recurrence. Nat Rev Endocrinol. 10:455–465. 2014. View Article : Google Scholar : PubMed/NCBI

12 

D’Esposito V, Passaretti F, Hammarstedt A, Liguoro D, Terracciano D, Molea G, Canta L, Miele C, Smith U, Beguinot F and Formisano P: Adipocyte-released insulin-like growth factor-1 is regulated by glucose and fatty acids and controls breast cancer cell growth in vitro. Diabetologia. 55:2811–2822. 2012. View Article : Google Scholar :

13 

Luboshits G, Shina S, Kaplan O, Engelberg S, Nass D, Lifshitz-Mercer B, Chaitchik S, Keydar I and Ben-Baruch A: Elevated expression of the CC chemokine regulated on activation, normal T cell expressed and secreted (RANTES) in advanced breast carcinoma. Cancer Res. 59:4681–4687. 1999.PubMed/NCBI

14 

Balkwill FR: Cancer and the chemokine network. Nat Rev Cancer. 4:540–550. 2004. View Article : Google Scholar : PubMed/NCBI

15 

Azenshtein E, Luboshits G, Shina S, Neumark E, Shahbazian D, Weil M, Wigler N, Keydar I and Ben-Baruch A: The CC chemokine RANTES in breast carcinoma progression: Regulation of expression and potential mechanisms of promalignant activity. Cancer Res. 62:1093–1102. 2002.PubMed/NCBI

16 

D’Esposito V, Liguoro D, Ambrosio MR, Collina F, Cantile M, Spinelli R, Raciti GA, Miele C, Valentino R, Campiglia P, et al: Adipose microenvironment promotes triple negative breast cancer cell invasiveness and dissemination by producing CCL5. Oncotarget. 7:24495–24509. 2016.

17 

Lee Y, Jung WH and Koo JS: Adipocytes can induce epithelial-mesenchymal transition in breast cancer cells. Breast Cancer Res Treat. 153:323–335. 2015. View Article : Google Scholar : PubMed/NCBI

18 

Yang L, Lin C and Liu ZR: P68 RNA helicase mediates PDGF-induced epithelial mesenchymal transition by displacing Axin from beta-catenin. Cell. 127:139–155. 2006. View Article : Google Scholar : PubMed/NCBI

19 

Shang X and Yuan Z: Determination of six components in Rhubarb by cyclodextrin-modified micellar electrokinetic chromatography using a mixed micellar system of sodium cholate and sodium taurocholate. Analytica Chimica Acta. 456:183–188. 2002. View Article : Google Scholar

20 

Xia XM, Li BK, Xing SM and Ruan HL: Emodin promoted pancreatic claudin-5 and occludin expression in experimental acute pancreatitis rats. World J Gastroenterol. 18:2132–2139. 2012. View Article : Google Scholar : PubMed/NCBI

21 

Zhou M, Xu H, Pan L, Wen J, Guo Y and Chen K: Emodin promotes atherosclerotic plaque stability in fat-fed apolipoprotein E-deficient mice. Tohoku J Exp Med. 215:61–69. 2008. View Article : Google Scholar

22 

Guo J, Li W, Shi H, Xie X, Li LR, Tang H, Wu M, Kong Y, Yang L, Gao J, et al: Synergistic effects of curcumin with emodin against the proliferation and invasion of breast cancer cells through upregulation of miR-34a. Mol Cell Biochem. 382:103–111. 2013. View Article : Google Scholar : PubMed/NCBI

23 

Huang Z, Chen G and Shi P: Effects of emodin on the gene expression profiling of human breast carcinoma cells. Cancer Detect Prev. 32:286–291. 2009. View Article : Google Scholar : PubMed/NCBI

24 

Zu C, Zhang M, Xue H, Cai X, Zhao L, He A, Qin G, Yang C and Zheng X: Emodin induces apoptosis of human breast cancer cells by modulating the expression of apoptosis-related genes. Oncol Lett. 10:2919–2924. 2015. View Article : Google Scholar

25 

Lin SZ, Wei WT, Chen H, Chen KJ, Tong HF, Wang ZH, Ni ZL, Liu HB, Guo HC and Liu DL: Antitumor activity of emodin against pancreatic cancer depends on its dual role: Promotion of apoptosis and suppression of angiogenesis. PLoS One. 7:e421462012. View Article : Google Scholar : PubMed/NCBI

26 

Liu A, Sha L, Shen Y, Huang L, Tang X and Lin S: Experimental study on anti-metastasis effect of emodin on human pancreatic cancer. Zhongguo Zhong Yao Za Zhi. 36:3167–71. 2011.In Chinese.

27 

He L, Bi JJ, Guo Q, Yu Y and Ye XF: Effects of emodin extracted from Chinese herbs on proliferation of non-small cell lung cancer and underlying mechanisms. Asian Pac J Cancer Prev. 13:1505–1510. 2012. View Article : Google Scholar : PubMed/NCBI

28 

Yu JQ, Bao W and Lei JC: Emodin regulates apoptotic pathway in human liver cancer cells. Phytother Res. 27:251–257. 2013. View Article : Google Scholar

29 

Cha TL, Qiu L, Chen CT, Wen Y and Hung MC: Emodin down-regulates androgen receptor and inhibits prostate cancer cell growth. Cancer Res. 65:2287–2295. 2005. View Article : Google Scholar : PubMed/NCBI

30 

Xue H, Chen Y, Cai X, Zhao L, He A, Guo K and Zheng X: The combined effect of survivin-targeted shRNA and emodin on the proliferation and invasion of ovarian cancer cells. Anticancer Drugs. 24:937–944. 2013. View Article : Google Scholar : PubMed/NCBI

31 

Ma YS, Weng SW, Lin MW, Lu CC, Chiang JH, Yang JS, Lai KC, Lin JP, Tang NY, Lin JG and Chung JG: Antitumor effects of emodin on LS1034 human colon cancer cells in vitro and in vivo: Roles of apoptotic cell death and LS1034 tumor xenografts model. Food Chem Toxicol. 50:1271–1278. 2012. View Article : Google Scholar : PubMed/NCBI

32 

Wang W, Sun Y, Li X, Li H, Chen Y, Tian Y, Yi J and Wang J: Emodin potentiates the anticancer effect of cisplatin on gallbladder cancer cells through the generation of reactive oxygen species and the inhibition of survivin expression. Oncol Rep. 26:1143–1148. 2011.PubMed/NCBI

33 

Sun Y, Wang X, Zhou Q, Lu Y, Zhang H, Chen Q, Zhao M and Su S: Inhibitory effect of emodin on migration, invasion and metastasis of human breast cancer MDA-MB-231 cells in vitro and in vivo. Oncol Rep. 33:338–346. 2015. View Article : Google Scholar

34 

Yan Y, Su X, Liang Y, Zhang J, Shi C, Lu Y, Gu L and Fu L: Emodin azide methyl anthraquinone derivative triggers mitochondrial-dependent cell apoptosis involving in caspase-8-mediated Bid cleavage. Mol Cancer Ther. 7:1688–1697. 2008. View Article : Google Scholar : PubMed/NCBI

35 

Isakson P, Hammarstedt A, Gustafson B and Smith U: Impaired preadipocyte differentiation in human abdominal obesity: Role of Wnt, tumor necrosis factor-alpha, and inflammation. Diabetes. 58:1550–1557. 2009. View Article : Google Scholar : PubMed/NCBI

36 

Poulos SP, Hausman DB and Hausman GJ: The development and endocrine functions of adipose tissue. Mol Cell Endocrinol. 323:20–34. 2010. View Article : Google Scholar

37 

Duband JL, Monier F, Delannet M and Newgreen D: Epithelium-mesenchyme transition during neural crest development. Acta Anat. 154:63–78. 1995. View Article : Google Scholar : PubMed/NCBI

38 

Kalluri R and Neilson EG: Epithelial-mesenchymal transition and its implications for fibrosis. J Clin Invest. 112:1776–1784. 2003. View Article : Google Scholar : PubMed/NCBI

Related Articles

  • Abstract
  • View
  • Download
  • Twitter
Copy and paste a formatted citation
Spandidos Publications style
Song X, Zhou X, Qin Y, Yang J, Wang Y, Sun Z, Yu K, Zhang S and Liu S: Emodin inhibits epithelial‑mesenchymal transition and metastasis of triple negative breast cancer via antagonism of CC‑chemokine ligand 5 secreted from adipocytes. Int J Mol Med 42: 579-588, 2018.
APA
Song, X., Zhou, X., Qin, Y., Yang, J., Wang, Y., Sun, Z. ... Liu, S. (2018). Emodin inhibits epithelial‑mesenchymal transition and metastasis of triple negative breast cancer via antagonism of CC‑chemokine ligand 5 secreted from adipocytes. International Journal of Molecular Medicine, 42, 579-588. https://doi.org/10.3892/ijmm.2018.3638
MLA
Song, X., Zhou, X., Qin, Y., Yang, J., Wang, Y., Sun, Z., Yu, K., Zhang, S., Liu, S."Emodin inhibits epithelial‑mesenchymal transition and metastasis of triple negative breast cancer via antagonism of CC‑chemokine ligand 5 secreted from adipocytes". International Journal of Molecular Medicine 42.1 (2018): 579-588.
Chicago
Song, X., Zhou, X., Qin, Y., Yang, J., Wang, Y., Sun, Z., Yu, K., Zhang, S., Liu, S."Emodin inhibits epithelial‑mesenchymal transition and metastasis of triple negative breast cancer via antagonism of CC‑chemokine ligand 5 secreted from adipocytes". International Journal of Molecular Medicine 42, no. 1 (2018): 579-588. https://doi.org/10.3892/ijmm.2018.3638
Copy and paste a formatted citation
x
Spandidos Publications style
Song X, Zhou X, Qin Y, Yang J, Wang Y, Sun Z, Yu K, Zhang S and Liu S: Emodin inhibits epithelial‑mesenchymal transition and metastasis of triple negative breast cancer via antagonism of CC‑chemokine ligand 5 secreted from adipocytes. Int J Mol Med 42: 579-588, 2018.
APA
Song, X., Zhou, X., Qin, Y., Yang, J., Wang, Y., Sun, Z. ... Liu, S. (2018). Emodin inhibits epithelial‑mesenchymal transition and metastasis of triple negative breast cancer via antagonism of CC‑chemokine ligand 5 secreted from adipocytes. International Journal of Molecular Medicine, 42, 579-588. https://doi.org/10.3892/ijmm.2018.3638
MLA
Song, X., Zhou, X., Qin, Y., Yang, J., Wang, Y., Sun, Z., Yu, K., Zhang, S., Liu, S."Emodin inhibits epithelial‑mesenchymal transition and metastasis of triple negative breast cancer via antagonism of CC‑chemokine ligand 5 secreted from adipocytes". International Journal of Molecular Medicine 42.1 (2018): 579-588.
Chicago
Song, X., Zhou, X., Qin, Y., Yang, J., Wang, Y., Sun, Z., Yu, K., Zhang, S., Liu, S."Emodin inhibits epithelial‑mesenchymal transition and metastasis of triple negative breast cancer via antagonism of CC‑chemokine ligand 5 secreted from adipocytes". International Journal of Molecular Medicine 42, no. 1 (2018): 579-588. https://doi.org/10.3892/ijmm.2018.3638
Follow us
  • Twitter
  • LinkedIn
  • Facebook
About
  • Spandidos Publications
  • Careers
  • Cookie Policy
  • Privacy Policy
How can we help?
  • Help
  • Live Chat
  • Contact
  • Email to our Support Team