Spandidos Publications Logo
  • About
    • About Spandidos
    • Aims and Scopes
    • Abstracting and Indexing
    • Editorial Policies
    • Reprints and Permissions
    • Job Opportunities
    • Terms and Conditions
    • Contact
  • Journals
    • All Journals
    • Oncology Letters
      • Oncology Letters
      • Information for Authors
      • Editorial Policies
      • Editorial Board
      • Aims and Scope
      • Abstracting and Indexing
      • Bibliographic Information
      • Archive
    • International Journal of Oncology
      • International Journal of Oncology
      • Information for Authors
      • Editorial Policies
      • Editorial Board
      • Aims and Scope
      • Abstracting and Indexing
      • Bibliographic Information
      • Archive
    • Molecular and Clinical Oncology
      • Molecular and Clinical Oncology
      • Information for Authors
      • Editorial Policies
      • Editorial Board
      • Aims and Scope
      • Abstracting and Indexing
      • Bibliographic Information
      • Archive
    • Experimental and Therapeutic Medicine
      • Experimental and Therapeutic Medicine
      • Information for Authors
      • Editorial Policies
      • Editorial Board
      • Aims and Scope
      • Abstracting and Indexing
      • Bibliographic Information
      • Archive
    • International Journal of Molecular Medicine
      • International Journal of Molecular Medicine
      • Information for Authors
      • Editorial Policies
      • Editorial Board
      • Aims and Scope
      • Abstracting and Indexing
      • Bibliographic Information
      • Archive
    • Biomedical Reports
      • Biomedical Reports
      • Information for Authors
      • Editorial Policies
      • Editorial Board
      • Aims and Scope
      • Abstracting and Indexing
      • Bibliographic Information
      • Archive
    • Oncology Reports
      • Oncology Reports
      • Information for Authors
      • Editorial Policies
      • Editorial Board
      • Aims and Scope
      • Abstracting and Indexing
      • Bibliographic Information
      • Archive
    • Molecular Medicine Reports
      • Molecular Medicine Reports
      • Information for Authors
      • Editorial Policies
      • Editorial Board
      • Aims and Scope
      • Abstracting and Indexing
      • Bibliographic Information
      • Archive
    • World Academy of Sciences Journal
      • World Academy of Sciences Journal
      • Information for Authors
      • Editorial Policies
      • Editorial Board
      • Aims and Scope
      • Abstracting and Indexing
      • Bibliographic Information
      • Archive
    • International Journal of Functional Nutrition
      • International Journal of Functional Nutrition
      • Information for Authors
      • Editorial Policies
      • Editorial Board
      • Aims and Scope
      • Abstracting and Indexing
      • Bibliographic Information
      • Archive
    • International Journal of Epigenetics
      • International Journal of Epigenetics
      • Information for Authors
      • Editorial Policies
      • Editorial Board
      • Aims and Scope
      • Abstracting and Indexing
      • Bibliographic Information
      • Archive
    • Medicine International
      • Medicine International
      • Information for Authors
      • Editorial Policies
      • Editorial Board
      • Aims and Scope
      • Abstracting and Indexing
      • Bibliographic Information
      • Archive
  • Articles
  • Information
    • Information for Authors
    • Information for Reviewers
    • Information for Librarians
    • Information for Advertisers
    • Conferences
  • Language Editing
Spandidos Publications Logo
  • About
    • About Spandidos
    • Aims and Scopes
    • Abstracting and Indexing
    • Editorial Policies
    • Reprints and Permissions
    • Job Opportunities
    • Terms and Conditions
    • Contact
  • Journals
    • All Journals
    • Biomedical Reports
      • Information for Authors
      • Editorial Policies
      • Editorial Board
      • Aims and Scope
      • Abstracting and Indexing
      • Bibliographic Information
      • Archive
    • Experimental and Therapeutic Medicine
      • Information for Authors
      • Editorial Policies
      • Editorial Board
      • Aims and Scope
      • Abstracting and Indexing
      • Bibliographic Information
      • Archive
    • International Journal of Epigenetics
      • Information for Authors
      • Editorial Policies
      • Editorial Board
      • Aims and Scope
      • Abstracting and Indexing
      • Bibliographic Information
      • Archive
    • International Journal of Functional Nutrition
      • Information for Authors
      • Editorial Policies
      • Editorial Board
      • Aims and Scope
      • Abstracting and Indexing
      • Bibliographic Information
      • Archive
    • International Journal of Molecular Medicine
      • Information for Authors
      • Editorial Policies
      • Editorial Board
      • Aims and Scope
      • Abstracting and Indexing
      • Bibliographic Information
      • Archive
    • International Journal of Oncology
      • Information for Authors
      • Editorial Policies
      • Editorial Board
      • Aims and Scope
      • Abstracting and Indexing
      • Bibliographic Information
      • Archive
    • Medicine International
      • Information for Authors
      • Editorial Policies
      • Editorial Board
      • Aims and Scope
      • Abstracting and Indexing
      • Bibliographic Information
      • Archive
    • Molecular and Clinical Oncology
      • Information for Authors
      • Editorial Policies
      • Editorial Board
      • Aims and Scope
      • Abstracting and Indexing
      • Bibliographic Information
      • Archive
    • Molecular Medicine Reports
      • Information for Authors
      • Editorial Policies
      • Editorial Board
      • Aims and Scope
      • Abstracting and Indexing
      • Bibliographic Information
      • Archive
    • Oncology Letters
      • Information for Authors
      • Editorial Policies
      • Editorial Board
      • Aims and Scope
      • Abstracting and Indexing
      • Bibliographic Information
      • Archive
    • Oncology Reports
      • Information for Authors
      • Editorial Policies
      • Editorial Board
      • Aims and Scope
      • Abstracting and Indexing
      • Bibliographic Information
      • Archive
    • World Academy of Sciences Journal
      • Information for Authors
      • Editorial Policies
      • Editorial Board
      • Aims and Scope
      • Abstracting and Indexing
      • Bibliographic Information
      • Archive
  • Articles
  • Information
    • For Authors
    • For Reviewers
    • For Librarians
    • For Advertisers
    • Conferences
  • Language Editing
Login Register Submit
  • This site uses cookies
  • You can change your cookie settings at any time by following the instructions in our Cookie Policy. To find out more, you may read our Privacy Policy.

    I agree
Search articles by DOI, keyword, author or affiliation
Search
Advanced Search
presentation
International Journal of Molecular Medicine
Join Editorial Board Propose a Special Issue
Print ISSN: 1107-3756 Online ISSN: 1791-244X
Journal Cover
November-2018 Volume 42 Issue 5

Full Size Image

Sign up for eToc alerts
Recommend to Library

Journals

International Journal of Molecular Medicine

International Journal of Molecular Medicine

International Journal of Molecular Medicine is an international journal devoted to molecular mechanisms of human disease.

International Journal of Oncology

International Journal of Oncology

International Journal of Oncology is an international journal devoted to oncology research and cancer treatment.

Molecular Medicine Reports

Molecular Medicine Reports

Covers molecular medicine topics such as pharmacology, pathology, genetics, neuroscience, infectious diseases, molecular cardiology, and molecular surgery.

Oncology Reports

Oncology Reports

Oncology Reports is an international journal devoted to fundamental and applied research in Oncology.

Experimental and Therapeutic Medicine

Experimental and Therapeutic Medicine

Experimental and Therapeutic Medicine is an international journal devoted to laboratory and clinical medicine.

Oncology Letters

Oncology Letters

Oncology Letters is an international journal devoted to Experimental and Clinical Oncology.

Biomedical Reports

Biomedical Reports

Explores a wide range of biological and medical fields, including pharmacology, genetics, microbiology, neuroscience, and molecular cardiology.

Molecular and Clinical Oncology

Molecular and Clinical Oncology

International journal addressing all aspects of oncology research, from tumorigenesis and oncogenes to chemotherapy and metastasis.

World Academy of Sciences Journal

World Academy of Sciences Journal

Multidisciplinary open-access journal spanning biochemistry, genetics, neuroscience, environmental health, and synthetic biology.

International Journal of Functional Nutrition

International Journal of Functional Nutrition

Open-access journal combining biochemistry, pharmacology, immunology, and genetics to advance health through functional nutrition.

International Journal of Epigenetics

International Journal of Epigenetics

Publishes open-access research on using epigenetics to advance understanding and treatment of human disease.

Medicine International

Medicine International

An International Open Access Journal Devoted to General Medicine.

Journal Cover
November-2018 Volume 42 Issue 5

Full Size Image

Sign up for eToc alerts
Recommend to Library

  • Article
  • Citations
    • Cite This Article
    • Download Citation
    • Create Citation Alert
    • Remove Citation Alert
    • Cited By
  • Similar Articles
    • Related Articles (in Spandidos Publications)
    • Similar Articles (Google Scholar)
    • Similar Articles (PubMed)
  • Download PDF
  • Download XML
  • View XML
Article Open Access

Upregulation of miR-183-5p is responsible for the promotion of apoptosis and inhibition of the epithelial-mesenchymal transition, proliferation, invasion and migration of human endometrial cancer cells by downregulating Ezrin

Retraction in: /10.3892/ijmm.2024.5345
  • Authors:
    • Hua Yan
    • Bing‑Mei Sun
    • Yu‑Ying Zhang
    • Yu‑Juan Li
    • Cheng‑Xiang Huang
    • Fu‑Zhong Feng
    • Cui Li
  • View Affiliations / Copyright

    Affiliations: Department of Obstetrics and Gynecology, Linyi Central Hospital, Linyi, Shandong 276400, P.R. China
    Copyright: © Yan et al. This is an open access article distributed under the terms of Creative Commons Attribution License.
  • Pages: 2469-2480
    |
    Published online on: September 4, 2018
       https://doi.org/10.3892/ijmm.2018.3853
  • Expand metrics +
Metrics: Total Views: 0 (Spandidos Publications: | PMC Statistics: )
Metrics: Total PDF Downloads: 0 (Spandidos Publications: | PMC Statistics: )
Cited By (CrossRef): 0 citations Loading Articles...

This article is mentioned in:



Abstract

Endometrial cancer is a life‑threatening malignancy that affects women all over the world, and it has an increasing incidence. MicroRNAs (miRNAs/miRs) have been reported to be involved in cellular activities in endometrial cancer. The present study aimed to examine the effects of miR‑183‑5p on the epithelial‑mesenchymal transition (EMT), proliferation, invasion, migration and apoptosis of human endometrial cancer cells by targeting Ezrin. Primary endometrial cancer tissues and adjacent normal tissues were obtained for the investigation. The protein expression of Ezrin in tissues was detected by immunohistochemistry. The expression level of miR‑183‑5p and the mRNA and protein expression levels of Ezrin and EMT‑associated genes were determined by reverse transcription‑quantitative polymerase chain reaction and western blot analyses. Endometrial cancer cells were treated with miR‑183‑5p inhibitors, small interfering RNA targeting Ezrin or miR‑183‑5p inhibitors. Cell proliferation, cell cycle, apoptosis, migration and invasion were then evaluated using an MTT assay, flow cytometry, scratch test and Transwell assay, respectively. Compared with normal adjacent tissues, the expression of miR‑183‑5p was decreased in endometrial cancer tissues, and the expression of Ezrin was significantly increased in endometrial cancer tissues. The protein expression of Ezrin was correlated with the severity and poor prognosis of endometrial cancer. Notably, the target prediction program and the luciferase reporter gene assay confirmed that miR‑183‑5p targeted and negatively regulated the expression of Ezrin. In vivo experiments revealed that the increased expression of miR‑183‑5p and decreased expression of Ezrin inhibited EMT, cell proliferation, migration and invasion, but promoted cell apoptosis in Ishikawa cells. These results suggested that the upregulated expression of miR‑183‑5p promoted apoptosis and suppressed the EMT, proliferation, invasion and migration of human endometrial cancer cells by downregulating Ezrin.

Introduction

As a common gynecological malignancy among women, endometrial cancer has the highest incidence in those between the ages of 55 and 65 years old (1). Currently, the incidence of endometrial cancer presents an increasing trend worldwide, which is mainly ascribed to the increasing incidence of obesity and nulliparity (2). In the majority of cases, a patient suffering from endometrial cancer is usually diagnosed at a relatively early stage, which profoundly benefits curing of the disease by surgical strategies (3). Endometrial cancer develops and progresses according to the changes in genetic and epigenetic mutations in several genes associated with cancer and dysregulated hormone levels (4). During the epithelial-mesenchymal transition (EMT) process, polarized epithelial cells become active and show mesenchymal characteristics, and the features of EMT include the increase of the N-cadherin mesenchymal marker, the decrease of the E-cadherin epithelial marker, and the attainment of fibroblast-like migratory and invasive phenotypes (5). As cancer treatment is constantly changing, gene therapy and targeted therapy have gained increasing attention (6). Surgery is an essential treatment modality for endometrial cancer, and tailored adjuvant therapy ranks highest of various methods (7). Unfortunately, many patients with local or advanced endometrial cancer suffer from recurrence or succumb to mortality from the disease, although some are cured (8). Therefore, developing advanced diagnostics and regimes for endometrial cancer remains important.

MicroRNAs (miRs) are a type of endogenous, small, non-coding RNA are important as post-transcriptional regulators (9). Furthermore, miRs are critical in cell development, cell differentiation, cell proliferation, and cell type-specific functions, and they are involved in the pathogenesis of several human diseases (10). miRs circulating in the blood may be potential biomarkers as they are stable in plasma and serum (11). miRs can be applied in cancer diagnoses as biomarkers, predicting treatment outcomes and patient prognosis (12). miR-183-5p is located on chromosome 7q32, and it is dysregulated in several tumor types (13). miR-183-5p is critical in various types of tumor, including hepatocellular carcinoma, osteosarcoma and breast cancer (14). Ezrin belongs to the ezrin/radixin/moesin family and is a membrane cytoskeletal linker protein functioning in the metastasis of several types of human cancer, including breast cancer, colorectal carcinoma, gastric cancer and serous ovarian carcinoma (15). In addition, the upregulation of miR-183 represses cell migration and invasion via targeting Ezrin in lung and breast cancer (16). Therefore, the present study investigated the effects of miR-183-5p on the EMT, proliferation, invasion, migration and apoptosis of human endometrial cancer cells by targeting Ezrin.

Materials and methods

Study subjects

The specimens were obtained from endometrial cancer tissues, and corresponding adjacent normal tissues were obtained from 156 female patients who were diagnosed with primary endometrial cancer by pathological examination at Linyi Central Hospital (Linyi, China) between January 2012 and January 2014. The patients were aged between 31 and 72 years old, with an mean age of 51.4±7.8 years. The patients were diagnosed with endometrial adenocarcinoma through pathological diagnosis (17). Based on the clinical pathological stage of endometrial cancer, the patients were classified as follows: 87 were stage I; 35 were stage II; 23 were stage III; and 11 were stage IV. Among the 156 patients, 126 cases were free of distant metastasis, and 30 cases had distant metastasis. In addition, 45, 70 and 41 cases exhibited poorly differentiated, moderately differentiated and well-differentiated endometrial cancer, respectively. The inclusion criteria were as follows: i) patients treated at Linyi Central Hospital for the first time without hormone therapy, chemotherapy or radiotherapy prior to surgery; ii) patients who were confirmed to suffer from endometrial cancer by histopathology following surgery; and iii) patients whose follow-up data were complete and reliable. The exclusion criteria were as follows: i) patients who did not undergo surgery; ii) patients who had been treated with surgery at other hospitals following hysterectomy; and iii) patients with other types of cancer that may affect their prognosis. All patients were followed up by telephone or outpatient service until January 2018, following which they were discharged. The follow-up period ranged between 6 and 72 months, during which the progression-free survival and overall survival rates were recorded. The present study was approved by the Ethics Committee of Linyi Central Hospital, and informed consent was obtained from all patients prior to study commencement.

Immunohistochemistry (IHC)

IHC was performed using the streptavidin-peroxidase method. The primary Ezrin antibody EP886Y (cat. no. ab40398, Abcam, Cambridge, MA, USA) was diluted 1:2,000, and the secondary polyoxadiazole-conjugated goat anti-rabbit antibody (cat. no. A5795, Sigma-Aldrich; Merck KGaA, Darmstadt, Germany) was diluted 1:5,000. The IHC kits were purchased from Beijing Zhongshan Jinqiao Biotechnology Co., Ltd. (Beijing, China). All cases were examined and confirmed by pathological examination. Following fixation in 10% formalin, the tissues were embedded in paraffin and were cut into 4-μm sections. Subsequently, the tissues sections were immediately placed into centrifuge tubes containing 1 ml TRIzol reagent and were stored in a refrigerator at −80°C. The tissue paraffin blocks obtained from the patients with endometrial cancer were cut (4-μm thickness) and were then placed in an oven at 60°C for 1 h. The sections were dewaxed with xylene (5 min, three times), hydrated and treated with 3% H2O2 in a microwave for 5 min (low heat) to block endogenous peroxidase activity. Sodium citrate was used to repair the antigen, and the sections were rinsed with deionized water, treated with phosphate-buffered saline (PBS) containing Tween-20 for 15 min and treated with PBS for 3 min. The sections were incubated with primary antibody for 2 h at room temperature, washed with PBS (5 min, three times), and dried. The sections were then incubated with secondary antibody at 37°C for 2 h, washed with PBS (5 min, three times), and stained with diaminobenzidine (DAB) (cat. no. C1501, Xi Tang Biotechnology Co., Ltd., Shanghai, China) for 2–3 min. The reaction was terminated with water. The sections were then re-stained with hematoxylin, washed with tap water, dehydrated, and sealed with neutral gum. Semi-quantitative analysis was performed based on the proportion of positive cells in each section and on the staining intensity, as follows: i) proportion of positively stained cells, with 0 points for 0%, 1 point for <10%, 2 points for 11–50%, 3 points for 51–75%, and 4 points for >75%; and ii) staining intensity, with 0 points for colorless, 1 point for pale yellow, 2 points for brownish yellow, and 3 points for dark brown. The final scores were calculated by the product of the two scores, as follows: <3 points was considered negative; and >3 points was considered positive. The scores were independently evaluated by two physicians who were familiar with the scoring criteria. The averages were considered as the final score.

Reverse transcription-quantitative polymerase chain reaction (RT-qPCR) analysis

The total RNA was extracted using TRIzol based on the manufacturer's protocol (cat. no. 12183555, Invitrogen; Thermo Fisher Scientific, Inc., Waltham, MA, USA), and qualitative analysis was performed using agarose gel electrophoresis and an ultraviolet spectrophotometer. The total RNA was reverse transcribed cDNA with reverse transcriptase, which was amplified using the SYBR Prime Script RT-PCR kit (cat. no. RR086A, Takara Bio, Inc., Otsu, Japan). The reaction condition was 20 μl, including 2X One Step TB Green RT-PCR Buffer 4 (10 μl), PrimeScript 1 Step Enzyme Mix (20.8 μl), Forward Primer (0.8 μl), Reverse Primer (0.8 μl), Total RNA (2 μl) and RNase Free dH2O (5.6 μl). The amplification conditions were as follows: 40 cycles of 95°C for 5 sec, 62°C for 20 sec, and 72°C for 30 sec. U6 was used as an internal reference of miR-183-5p. The expression levels of the target genes were quantified using the 2−ΔΔCq method (18). The experiments were repeated three times to obtain an average for the statistical analysis. The RT-qPCR primer sequences are listed in Table I.

Table I

Primer sequences for reverse transcription-quantitative polymerase chain reaction analysis.

Table I

Primer sequences for reverse transcription-quantitative polymerase chain reaction analysis.

GenePrimer sequence
MicroRNA-183-5pForward: 5′-CGCGCTATGGCACTGGTAG-3′
Reverse: 5′-GTGCAGGGTCCGAGGT-3′
EzrinForward: 5′-ACCATGGATGCAGAGCTGGAG-3′
Reverse: 5′-ACATAGTGGAGGCCAAAGTACCACA-3′
E-cadherinForward: 5′-TACACTGCCCAGGAGCCAGA-3′
Reverse: 5′-TGGCACCAGTGTCCGGATTA-3′
N-cadherinForward: 5′-CGAATGGATGAAAGACCCATCC-3′
Reverse: 5′-TAGCAGCTTCAACGGCAAAGTTC-3′
VimentinForward: 5′-TGAGTACCGGAGACAGGTGCAC-3′
Reverse: 5′-GGAGCCACTGCCTTCATAGTCAA-3′
β-cateninForward: 5′-GCTGATTTGATGGAGTTGGA-3′
Reverse: 5′-CTCAGCTACTTGTTCTTGAGTGAA-3′
U6Forward: 5′-CTCGCTTCGGCAGCACATA-3′
Reverse: 5′-CGAATTTGCGTGTCATCCT-3′
β-actinForward: 5′-CCTTCCTGGGCATGGAGTCCT-3′
Reverse: 5′-GGAGCAATGATCTTGATCTT-3′
Western blot analysis

Protein extraction reagent was added to the sample tissues at a ratio of 1:10 (g/l). The extracted protein was homogenized and centrifuged at 4°C at 13,975 x g for 15 min, and the supernatant was collected. RIPA lysate was added into the cultured cells (Shanghai Beyotime Biotechnology Company, Shanghai, China). The protein concentration was detected using a bicinchoninic acid quantitative kit (Thermo Fisher Scientific, Inc.). The protein extracts were heated at 100°C for 5 min, and equal quantities of samples (20 μl) were loaded onto 12% polyacrylamide gels for electrophoresis. Following transfer, the nitrocellulose membrane was incubated with Tris-buffered saline and Tween-20 (TBST) containing 5% bovine serum albumin (BSA) (Sigma-Aldrich; Merck KGaA) in a decolorization shaker at room temperature for 1 h. The blocking solution was removed, and the membrane was placed into a plastic container and incubated with 5% BSA containing the following antibodies: Ezrin antibody EP886Y (1:2,000, cat. no. ab40839, Abcam), E-cadherin antibody MB2 (1:1,000, cat. no. ab8993, Abcam), N-cadherin antibody 12F7 (1:2,000, cat. no. ab196628, Abcam), vimentin antibody RV202 (1:1,000, cat. no. ab8978, Abcam), β-catenin antibody 5D5 (1:2,000, cat. no. ab98952, Abcam) and β-actin antibody (1:1,000, cat. no. ab195055, Abcam). The transfer surface was placed upward, and the membrane was incubated overnight at 4°C with shaking.

The membrane was then washed with TBST (10 min, three times) and incubated with diluted secondary antibody (1:2,000, cat. no. ab6789, Abcam) at 4°C for 4–6 h, and the membrane was then washed with TBST (15 min, three times). Chemiluminescence reagents A and B (Yanhui Biological Co., Ltd., Shanghai, China) were mixed at a ratio of 1:1, and the mixture was added evenly to the nitrocellulose membrane. Following development, relative expression analysis was performed on all the western blots. β-actin was used as the internal reference. The experiment was performed three times to obtain a mean value. ImageJ 1.33u software (National Institutes of Health, Bethesda, MD, USA) was used to analyze the relative light density of the blot bands.

Luciferase reporter gene assay

Target gene analysis for miR-183-5p was performed using the TargetScan biological prediction website (http://www.targetscan.org/vert_71/) to verify whether Ezrin is a direct target gene. The full length of the 3′ untranslated region (3′UTR) region of the Ezrin gene was cloned and amplified, and the PCR product was cloned into the polyclonal loci downstream of the pmirGLO luciferase gene (Promega, Madison, WI, USA). The bioin-formatics website was used to predict the binding site of miR-183-5p and its target gene, and site-directed mutation was then performed. The pRL-TK vector expressing Renilla luciferase (Takara Biotechnology Co., Ltd., Dalian, China) was used as the internal reference for transfection efficiency to adjust for the number of cells. miR-183-5p mimics and negative control (NC) were co-transfected with luciferase reporter vectors into 293T cells (CRL-1415; Shanghai Xinyu Biotechnology Pharmacuetical Co., Ltd., Shanghai, China), and the luciferase activity was detected according to the methods provided by Promega. At 48 h post-transfection, the culture medium was discarded, and the cells were washed twice with PBS. Passive lysis buffer (100 μl) was then added to each well, and the cells were gently shaken at room temperature for 15 min. The lysates were then collected. The program pre-reading value was set at 2 sec with a 10 sec reading value. LARIIStop & Glo reagent (Promega) was added to the cells (100 μl), and the prepared LARIIStop & Glo reagent was added to a luminescent tube or plate containing the cell lysate (20 μl per sample) for detection by a chemiluminescence detector (Modulus™; Turner BioSystems; Promega) at a wavelength of 560 nm. The ratio of firefly luciferase activity to Renilla luciferase activity was used as the relative luciferase activity. The experiment was independently repeated three times.

Cell culture

The five endometrial cancer cell lines (Ishikawa, KLE, JEC, HEC-1-A, and HHUA cells) were purchased from Shanghai Fu Xiang Biotechnology Co., Ltd. (Shanghai, China) The cell lines were all cultured in Dulbecco's modified Eagle's medium (DMEM)-F12 medium (Gibco; Thermo Fisher Scientific, Inc.) containing 10% fetal bovine serum (Gibco; Thermo Fisher Scientific, Inc.) and 1% penicillin-streptomycin in a 5% CO2 incubator at 37°C. The cells were passaged every 3–4 days, and the fourth generation cells were used for the experiments. RT-qPCR analysis was performed to determine expression of miR-183-5p in the five endometrial cell lines to identify the cell line with the highest expression for the subsequent experiments.

Cell transfection and grouping

The cells were assigned into the blank group (no transfection), the negative control of miR-183-5p (NC) group, the miR-183-5p mimic group (transfected with miR-183-5p mimics), the miR-183-5p inhibitor group (transfected with miR-371-5p inhibitors; GenePharma Biological Co., Ltd. Shanghai, China), the small interfering RNA (si)Ezrin group (transfected with siEzrin from GenePharma Biological Co., Ltd.) and the miR-183-5p inhibitor + siEzrin group (transfected with miR-183-5p inhibitors and siEzrin). The cells were seeded into a 50 ml culture flask and were cultured in complete medium to 70–80% density. Lipofectamine 2000 (Thermo Fisher Scientific, Inc.) and DNA were prepared in a sterile Eppendorf tube, and 5 μl of Lipofectamine 2000 and 100 μl of serum-free medium were incubated at room temperature for 5 min. siRNA (50 nmol) and 100 μl of serum-free medium were incubated at room temperature for 20 min. The cells in the culture flask were washed. Serum-free medium (without antibiotics) was added to the complex, which was then mixed, and the mixture was added into the 50 ml culture flask for transfection. The flask was placed in an incubator containing 5% CO2 at 37°C for 6–8 h, and the reagent was then replaced with complete culture medium. Finally, the cells were transfected for 48 h for further experiments.

MTT assay

When the Ishikawa cells of each group reached a density of ~80%, the cells were washed twice with PBS. The cells were detached with 0.25% trypsin and were then made into a single cell suspension. Following counting, the cells were seeded into 96-well plates (3–6×103 cells/well) with 200 μl medium per well, and the above process was repeated six times. After 48 h, 20 μl of 5 mg/ml MTT solution (Sigma-Aldrich; Merck KGaA) was added to each well. Following incubation for 4 h at 37°C, the culture medium was removed. Dimethyl sulfoxide (150 μl) was then added, and the plate was gently shaken for 10 min. After 12, 24 and 48 h, the optical density (OD) of each well was determined at a wavelength of 570 nm using an enzyme-linked immunosorbent assay (DNM9606, PuLang, Beijing, China). The cell viability curve was generated with time as the abscissa and OD as the ordinate. The experiment was repeated three times.

Flow cytometry

Ishikawa cells transfected for 48 h were collected from each group via detaching with 0.25% trypsin and washing with PBS. The number of cells was adjusted to 1×106/ml, and the cells were seeded into a 6-well plate. A cell suspension was obtained by centrifugation at 252 x g for 10 min at room temperature and by removal of the supernatant, and 70% ethanol was then added. The cells were centrifuged at 252 x g for 10 min at room temperature, and the supernatant was removed. The cells were washed twice with PBS, and PBS was added to obtain 100 μl of cell suspension (number of cells ≥106/ml). Subsequently, 25 μl of RNA enzyme (1 mg/ml) and 50 μl of propidium iodide (PI) (1 mg/ml) was added, and the cells were incubated in the dark for 30 min. The cells were filtered using a 100-mesh nylon filter, and flow cytometry (BD Biosciences, Franklin Lakes, NJ, USA) was used to record red fluorescence at 488 nm to detect the cell cycle. Annexin V-FITC/PI double staining was used to detect cell apoptosis. The cells were prepared as mentioned above and were mixed with binding buffer containing 10 μl of Annexin V-FITC (cat. no. ab14085, Abcam) and 5 μl of PI, and the cells were incubated in the dark for 15 min at room temperature. Following this, 200 μl of binding buffer was added to the cells, and flow cytometry was used to record the fluorescence at 488 nm to measure cell apoptosis. The experiment was repeated three times to obtain an average.

Scratch test

The cells (106 cells) were seeded in a 6-well culture plate previously coated with matrix adhesive. In each group, three parallel samples were set up, and the cells were cultured to form cell monolayers. At the bottom of the culture plate, a 200-μl pipette tip was used to form an I-shape scratch. The cells were washed gently with PBS (0.1 mol/l), and serum-free medium was added. The cells were cultured in a 5% CO2 incubator at 37°C for 24 h. Cell growth at the scratch was observed using a fluorescence microscope (Olympus CKX-41, Olympus Corporation, Tokyo, Japan). The rate of the cells migrating to the injured area was calculated as follows: Migrating cells =(1–24 h scratch width/initial scratch width) ×100%. The experiment was repeated three times to obtain an average value.

Transwell assay

Matrigel (frozen at -20°C) was thawed overnight at 4°C and was then diluted to 1 mg/ml using pre-cooled serum-free medium on ice at 4°C. The upper surface of a polycarbonate membrane was coated with 40 μl diluted Matrigel, incubated at 37°C for 3–5 h and coagulated for future use. Following transfection for 24 h, 4×105 Ishikawa cells were suspended in 400 μl of serum-free medium, and the mixed solution was added onto the upper layer of the Matrigel. Medium containing 20% fetal bovine serum was added to the lower chamber and was used as a chemotactic factor. Following culture at 37°C and 5% CO2 for 24 h, the chamber was removed, and the medium in the chamber was aspirated. The cells on the upper layer were gently wiped off. The chamber was washed twice with PBS, fixed with methanol at room temperature for 10 min, stained with 0.5% crystal violet solution for 5 min, washed with water three times and inverted to be dried. The film was uncovered with a blade, and the slices were sealed with neutral balata. Using a microscope, five visual fields from each group were randomly selected for image capture, and the cells in each field were counted. The experiment was repeated three times to obtain an average value.

Statistical analysis

The data analysis was performed using SPSS 21.0 statistical analysis software (IBM SPSS. Armonk, NY, USA). The measurement data were expressed as the mean ± standard deviation. One-way analysis of variance was applied to perform comparisons among multiple groups, and Tukey's post hoc test was performed to compare data of multiple groups with normal distribution. An unpaired t-test was used for the comparison between two groups, and a paired t-test was used to compare data between adjacent normal tissues and endometrial cancer tissues. The enumeration data are expressed as the number of cases and the percentage. The association between the protein expression of Ezrin and the clinicopathological characteristics of endometrial cancer was measured using the χ2 test. The progression-free survival and overall survival rates of patients were analyzed by Kaplan-Meier curves and were compared by the Log-Rank test. P<0.05 was considered to indicate a statistically significant difference.

Results

Reduced expression of miR-183-5p and increased expression of Ezrin in endometrial cancer tissues

Initially, RT-qPCR analysis was performed to determine the expression of miR-183-5p and Ezrin in endometrial cancer tissues and adjacent normal tissues. In comparison with the adjacent normal tissues, the expression of miR-183 in the endometrial cancer tissues was significantly decreased, whereas the mRNA expression of Ezrin in endometrial cancer tissues was significantly increased (both P<0.05). The mRNA expression levels of miR-183-5p and Ezrin in endometrial cancer tissues and adjacent normal tissues are shown in Fig. 1. The above results demonstrated that miR-183-5p was downregulated and that Ezrin was upregulated in endometrial cancer tissues.

Figure 1

Expression of miR-183-5p and Ezrin. Reverse transcription- quantitative polymerase chain reaction analysis showed downregulation of miR-183-5p and upregulation of Ezrin in endometrial cancer tissues. *P<0.05, vs. adjacent normal tissues. The measurement data represent the expression of miR-183-5p and the mRNA expression of Ezrin (mean ± standard deviation) and were analyzed using a paired t-test. The experiment was repeated three times (n=156). miR-183-5p, microRNA-183-5p.

Protein expression of Ezrin is positively associated with the severity and prognosis of endometrial cancer

Subsequently, a correlation analysis was performed between the protein expression of Ezrin and the clinicopathological characteristics of endometrial cancer (Table II). Among the 156 cases of endometrial cancer, there were 125 cases with a positive expression of Ezrin protein (Ezrin-positive percentage: 80.12%). There were 31 cases of adjacent normal tissues with positive expression of Ezrin protein (Ezrin-positive percentage: 19.88%). Compared with the adjacent normal tissues, the protein expression of Ezrin was higher in the endometrial cancer tissues (P<0.05). In addition, compared with the endometrial cancer tissues, which had a myometrial invasion depth ≤1/2, the protein expression of Ezrin was significantly increased in endometrial cancer tissues, which had a myometrial invasion depth ≥1/2 (P<0.05).

Table II

Protein expression of Ezrin is positively associated with the severity of endometrial cancer.

Table II

Protein expression of Ezrin is positively associated with the severity of endometrial cancer.

Clinicopathological featureCases (n)Ezrin protein
Positive rate (%)P-value
NegativePositive
Histological type0.811
 Adenocarcinoma121259679.34
 Non-adenocarcinoma3562982.86
Depth of myometrial invasion0.020
 ≤1/2103267774.76
 >1/25354890.57
Histological grade0.698
 Low and middle differentiation115229380.86
 High differentiation4193278.05
 Lymph gland0.045
 Non-transfer126299776.98
 Transfer3022893.33
Clinical stage0.021
 I–II122299376.23
 III–IV3423294.12

[i] Measurement data of the protein expressions of Ezrin in endometrial cancer is expressed as a percentage and were analyzed by the χ2 test. The experiment was repeated three times (n=156).

The correlations between the expression intensity of Ezrin protein and the progression-free and overall survival rates of patients with endometrial cancer were also analyzed. Patients with a positive expression of Ezrin protein exhibited significantly lower progression-free survival and overall survival rates, compared with those with a negative expression of Ezrin protein (Fig. 2A and B). Together, these data suggested that the protein expression of Ezrin was positively associated with the severity and of endometrial cancer and poor prognosis.

Figure 2

Association between Ezrin protein and prognosis. Kaplan-Meier analysis demonstrated that the protein expression of Ezrin was positively associated with poor prognosis in endometrial cancer. (A) Patients with positive protein expression of Ezrin had significantly lower PFS compared to those with negative protein expression of Ezrin, as analyzed by Kaplan-Meier curves. (B) Patients with positive protein expression of Ezrin had significantly lower OS compared with those with negative protein expression of Ezrin, as analyzed by Kaplan-Meier curves. PFS, progression-free survival; OS, overall survival.

Expression of E-cadherin is decreased and expression levels of vimentin and N-cadherin are increased in endometrial cancer tissues

RT-qPCR and western blot analyses were performed to determine the expression of EMT-related genes in endometrial cancer tissues and in adjacent normal tissues. Compared with the adjacent normal tissues, the mRNA and protein expression levels of E-cadherin, an epithelial marker, and the relative expression of β-catenin, were markedly decreased in the endometrial cancer tissues (P<0.05), and the mRNA and protein expression levels of vimentin and N-cadherin, two mesenchymal markers, and the mRNA expression level of β-catenin were significantly increased (P<0.05) (Fig. 3A-C). Therefore, these data demonstrated that the expression level of E-cadherin was decreased and that the expression levels of vimentin and N-cadherin were increased in endometrial cancer tissues.

Figure 3

EMT-related genes in endometrial cancer tissues. Reverse transcription-quantitative polymerase chain reaction and western blot analyses showed that the expression of E-cadherin was decreased and that expression levels of vimentin and N-cadherin were increased in endometrial cancer tissues. (A) mRNA expression of EMT-related genes in endometrial cancer tissues and adjacent normal tissues. (B) Protein bands of EMT-related genes in endometrial cancer tissues and adjacent normal tissues. (C) Protein expression of EMT-related genes in endometrial cancer tissues and adjacent normal tissues. *P<0.05. vs. adjacent normal tissues. The measurement data represent the mRNA and protein expression levels EMT-related genes (mean ± standard deviation) and were analyzed using a paired t-test. The experiment was repeated three times (n=156). miR-183-5p, microRNA-183-5p; EMT, epithelial-mesenchymal transition.

Ezrin is a target gene of miR-183-5p

A target prediction program and luciferase activity were utilized to elucidate whether miR-183-5p targets Ezrin. Based on the online analysis software, there was a specific binding region between the Ezrin gene 3′UTR and the miR-183-5p sequence, suggesting that Ezrin is the target gene of miR-183-5p, which was verified using a luciferase reporter gene. The miR-183-5p mimic reduced the luciferase activity in the Ezrin-3′-UTR-wild-type group (P<0.05), indicating the inhibition of miR-183-5p binding to the Ezrin-3′-UTR (Fig. 4A and B). Therefore, these findings suggested that Ezrin is a target gene of miR-183-5p.

Figure 4

Ezrin is a target gene of miR-183-5p, according to a target prediction program and the determination of luciferase activity. (A) Predicted binding sites of miR-183-5p in the 3′UTR of Ezrin according to the target prediction program. (B) Luciferase activity was decreased 48 h following treatment with miR-183-5p mimics and Ezrin 3′UTR-wt, suggesting that miR-183-5p regulated the expression of Ezrin (n=3). *P<0.05, vs. NC group. The results were analyzed by one-way analysis of variance. miR-183-5p, microRNA-183-5p; 3′UTR, 3′ untranslated region; Ezr, Ezrin; wt, wild-type; mut, mutant.

Expression of miR-183-5p is highest in the Ishikawa cell line

RT-qPCR analysis was used to determine the expression of miR-183-5p in human endometrial cancer cell lines, including Ishikawa, KLE, JEC, HEC-1-A and HHUA, as shown in Fig. 5. The expression of miR-183-5p in the Ishikawa cell line was the highest among the five cell lines (P<0.05). Therefore, Ishikawa cells were selected for subsequent cell experiments.

Figure 5

Expression of miR-183-5p is highest in Ishikawa cells among Ishikawa, KLE, JEC, HEC-1-A and HHUA human endometrial cancer cell lines. Expression of miR-183-5p was determined by reverse transcription-quantitative polymerase chain reaction analysis. *P<0.05, vs. Ishikawa cell line. The relative expression of miR-183-5p was normalized based on the Ishikawa cell line. The measurement data represent the expression levels of miR-183-5p in the human endometrial cancer cell lines (Ishikawa, KLE, JEC, HEC-1-A and HHUA) expressed as the mean ± standard deviation and analyzed by one-way analysis of variance. The experiment was repeated three times. miR-183-5p, microRNA-183-5p.

Upregulation of miR-183-5p and downregulation of Ezrin inhibit the EMT of Ishikawa cells

Additional RT-qPCR and western blot analyses were performed to investigate the effects of miR-183-5p and Ezrin on the expression of EMT-related genes. Following transfection for 48 h, the expression level of miR-183-5p was significantly increased in the miR-183-5p mimic group and was significantly decreased in the miR-183-5p inhibitor group and miR-183-5p inhibitor + siEzrin group compared with that in the blank group (all P<0.05; Fig. 6A-C). No significant differences in the expression level of miR-183-5p were detected among the blank group, the NC group and the siEzrin group (all P>0.05). Compared with the blank group, the mRNA and protein expression levels of Ezrin, vimentin and N-cadherin in the miR-183-5p mimic group and the siEzrin group were significantly decreased, whereas the mRNA and protein expression levels of E-cadherin and β-catenin were significantly increased in the miR-183-5p mimic group and the siEzrin group (all P<0.05). The miR-183-5p inhibitor group showed the opposite tendency to that of the miR-183-5p mimic group and the siEzrin group in terms of Ezrin and EMT-related gene expression. Compared with the siEzrin group, the mRNA and protein expression levels of Ezrin, vimentin and N-cadherin in the miR-183-5p inhibitor + siEzrin group were significantly increased, whereas the mRNA and protein expression levels of E-cadherin and β-catenin were significantly decreased in the miR-183-5p inhibitor + siEzrin group (all P<0.05). The above results suggested that the upregulation of miR-183-5p and downregulation of Ezrin inhibited the EMT of Ishikawa cells.

Figure 6

Upregulation of miR-183-5p and downregulation of Ezrin inhibit EMT in Ishikawa cells. (A) Expression of miR-183-5p and, mRNA expression of Ezrin and EMT-related genes in each group, as determined by RT-qPCR analysis. (B) Protein bands of Ezrin and EMT-related genes in each group, as determined by western blot analysis. (C) Protein expression of Ezrin and EMT-related proteins in each group following transfection for 48 h, as determined by western blot analysis. *P<0.05, vs. blank group; #P<0.05, vs. siEzrin group. The measurement data represent the expression of miR-183-5p and the mRNA and protein expression levels of Ezrin and EMT-related genes (mean ± standard deviation), as analyzed by one-way analysis of variance. The experiment was repeated three times. miR-183-5p, microRNA-183-5p; RT-qPCR, reverse transcription-quantitative polymerase chain reaction; EMT, epithelial-mesenchymal transition; siEzrin, small interfering RNA targeting Ezrin; NC, negative control.

Upregulation of miR-183-5p and the downregulation of Ezrin inhibit the cell viability of Ishikawa cells

An MTT assay was performed to investigate the effect of miR-183-5p or Ezrin on the cell viability of Ishikawa cells (Fig. 7). Compared with the blank and NC groups, cell growth in the miR-183-5p mimic group and the siEzrin group was significantly inhibited (P<0.05). No significant difference in the OD value was found between the blank group and the NC group at any time point (all P>0.05). The OD values of the miR-183-5p inhibitor group at 12, 24 and 48 h were higher than those of the blank group and the NC group (all P<0.05). No statistical significance was found among the miR-183-5p inhibitor + siEzrin group, the blank group and the NC group (P>0.05). These findings demonstrated that the overexpression of miR-183-5p and the decreased expression of Ezrin inhibited the viability of the Ishikawa cells.

Figure 7

Upregulation of miR-183-5p and downregulation of Ezrin inhibit cell viability of Ishikawa cells. Results of the MTT assay are shown. *P<0.05, vs. blank and NC group. The measurement data represent cell viability (mean ± standard deviation), as analyzed by repeated measures analysis of variance. The experiment was repeated three times. miR-183-5p, microRNA-183-5p; siEzrin, small interfering RNA targeting Ezrin; NC, negative control; OD, optical density.

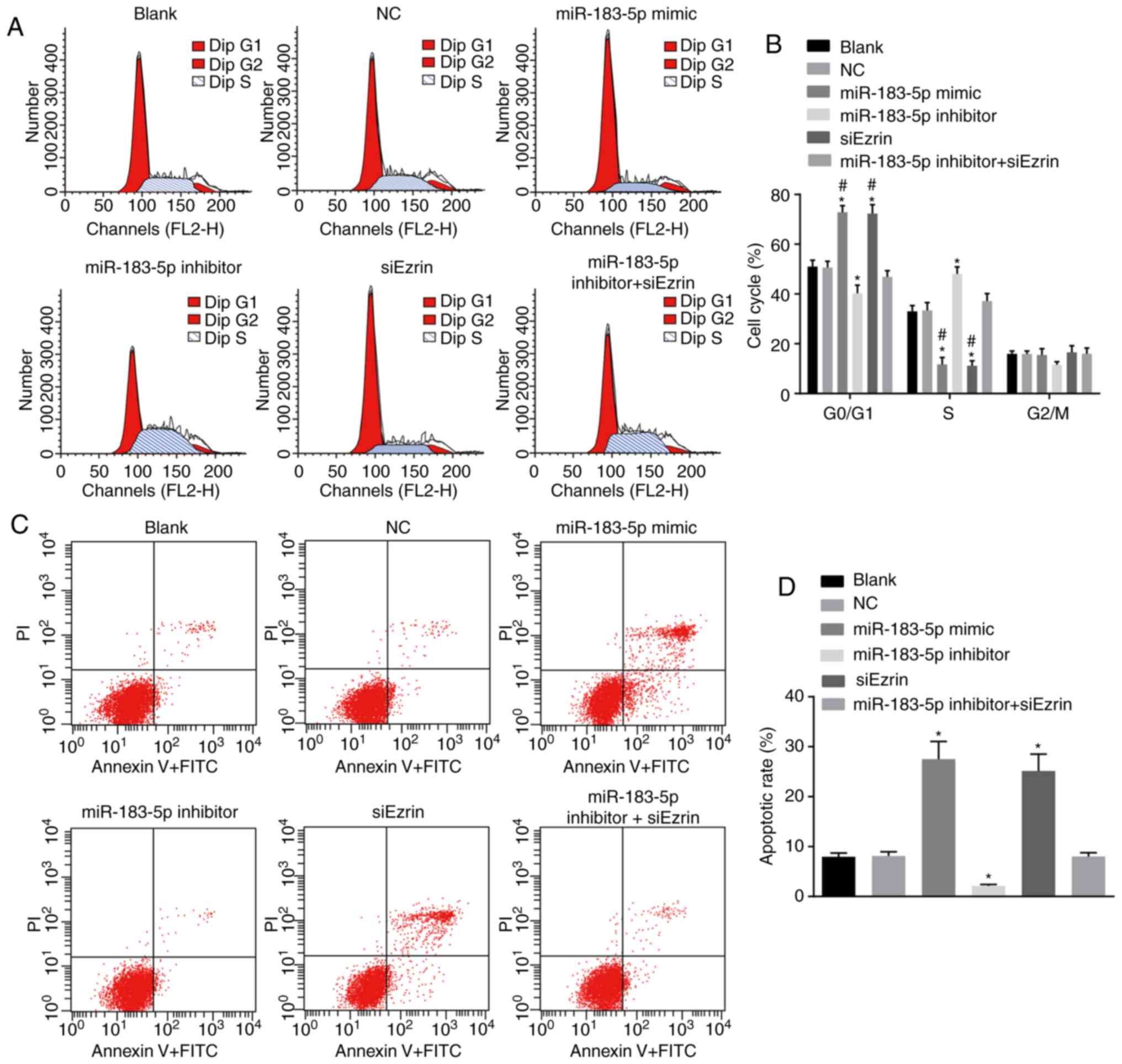
Upregulation of miR-183-5p and the downregulation of Ezrin repress cell cycle progression and enhance apoptosis of Ishikawa cells

Flow cytometry was performed to investigate whether miR-183-5p or Ezrin affected the cell cycle and apoptosis of Ishikawa cells (Fig. 8A and B). Following trans-fection for 48 h, the Ishikawa cells in the miR-183-5p mimic group and the siEzrin group were arrested in the G0/G1 phase, compared with cells in the blank and NC groups (all P<0.05). The percentage of cells in the S phase was higher in the miR-183-5p inhibitor group than in the blank and NC groups (all P<0.05).

Figure 8

Upregulation of miR-183-5p and downregulation of Ezrin repress cell cycle progression and enhance apoptosis of Ishikawa cells. (A) Cell cycle analysis of Ishikawa cells in each group, as detected by flow cytometry. (B) Horizontal histogram of Ishikawa cell cycle in each group, as measured by flow cytometry. (C) Cell apoptosis results of Ishikawa cells in each group, as measured by flow cytometry. (D) Horizontal histogram of Ishikawa cell apoptosis in each group, as measured by flow cytometry. *P<0.05, vs. blank group; #P<0.05, vs. miR-183-5p inhibitor group. The measurement data represent the cell cycle and cell apoptosis (mean ± standard deviation), as analyzed by one-way analysis of variance. The experiment was repeated three times. miR-183-5p, microRNA-183-5p; siEzrin, small interfering RNA targeting Ezrin; NC, negative control; PI, propidium iodide.

Following transfection for 48 h, the apoptotic rates of the Ishikawa cells in the miR-183-5p mimic group and siEzrin group were 27.53±3.52 and 25.14±3.36%, respectively, which were higher than rates in the blank group (7.94±0.78%) and the NC group (8.13±0.81%) (all P>0.05; Fig. 8C and D). The apoptotic rate of the miR-183-5p inhibitor group was 2.13±0.29%, which was significantly lower than the rates in the blank and NC groups (P<0.05). The apoptotic rate of the miR-183-5p inhibitor + siEzrin group was 8.02±0.76%, which did not differ significantly from that of the blank or NC group (P>0.05). Taken together, these data suggested that the upregulation of miR-183-5p and downregulation of Ezrin repressed cell cycle progression and enhanced the apoptosis of Ishikawa cells.

Upregulation of miR-183-5p and the downregulation of Ezrin inhibit cell migration and invasion in Ishikawa cells

A scratch test was performed to investigate whether miR-183-5p or Ezrin affect cell migration in Ishikawa cells (Fig. 9A). Culturing for 24 h post-scratch wound showed that the scratch distances of the miR-183-5p mimic group and the siEzrin group were more marked and wider than those of the blank and NC groups. The scratch distance of the miR-183-5p inhibitor group was significantly decreased (P<0.05). However, the scratch distance of the miR-183-5p inhibitor + siEzrin group did not differ significantly from that of the blank or NC group (P>0.05). Compared with the blank and NC groups, the numbers of migrated cells in the miR-183-5p mimic group and the siEzrin group were significantly decreased, and the number of migrated cells in the miR-183-5p inhibitor group was markedly increased (both P<0.05). However, the number of migrated cells in the miR-183-5p inhibitor + siEzrin group did not differ significantly (P>0.05). The cell migration rate of each group is shown in Fig. 9B.

Figure 9

Upregulation of miR-183-5p and downregulation of Ezrin inhibit cell migration and invasion of Ishikawa cells. (A) Scratch test results of Ishikawa cell migration in each group. (B) Graph of Ishikawa cell migration rate in each group. (C) Transwell assay results Ishikawa cell invasion in each group (magnification, ×200). (D) Graph of Ishikawa cell invasion in each group. *P<0.05, vs. blank group and NC group. The measurement data represent migrated cells and invasive cells (mean ± standard deviation), as analyzed by one-way analysis of variance (n=9). The experiment was repeated three times. miR-183-5p, microRNA-183-5p; siEzrin, small interfering RNA targeting Ezrin; NC, negative control.

A Transwell assay was performed to elucidate whether miR-183-5p or Ezrin affect cell migration in Ishikawa cells (Fig. 9C and D). The number of cells migrating to the back of the Transwell membrane through the Matrigel gel was 112.67±10.26 in the blank group, 101.67±11.55 in the NC group, 37.67±3.79 in the miR-183-5p mimic group, 197.00±18.03 in the miR-183-5p inhibitor group, 42.33±5.13 in the siEzrin group and 105.33±15.04 in the miR-183-5p inhibitor + siEzrin group. The numbers of invasive cells in the miR-183-5p mimic group and the siEzrin group were significantly lower than those of the NC and blank groups (all P<0.05). No difference in the number of invasive cells were found between the blank group and the NC group (P>0.05). The number of invasive cells in the miR-183-5p inhibitor group was significantly higher than that of the miR-183 mimic group and the siEzrin group (both P<0.05). The number of invasive cells on the miR-183-5p inhibitor + siEzrin group did not differ significantly from that in the blank or NC groups (P>0.05). Therefore, the above data demonstrated that the upregulation of miR-183-5p and downregulation of Ezrin inhibited the migration and invasion of Ishikawa cells.

Discussion

Endometrial cancer is the most common gynecological malignant tumor, the mortality rate of which is only lower than ovarian carcinoma in developed countries (19). The prevalence of this disease has been increasing in younger women in China (20). The present study investigated the effects of miR-183-5p on the EMT, proliferation, invasion, migration and apoptosis of human endometrial cancer cells by targeting Ezrin. The findings demonstrated that the inhibition of miR-183-5p repressed apoptosis and enhanced the EMT, proliferation, invasion and migration of human endometrial cancer cells via targeting Ezrin.

Compared with the adjacent normal tissues, the expression of miR-183-5p was significantly decreased in endometrial cancer tissues, and the mRNA and protein levels of Ezrin were significantly increased in endometrial cancer tissues. It has been previously reported that miR-183-5p, which is downregulated in lung cancer, is an early predictive biomarker for prostate cancer, with aggressive progression features (21). In line with the results of the present study, a previous study showed that low expression of miR-183 in HeLa cells is associated with the invasive and metastatic ability of HeLa cells by directly targeting integrin β1. In addition, miR-183 is likely to have numerous targets through which it regulates biological progression in cancer cells (13). Based on the target prediction program and the determination of luciferase activity, Ezrin was confirmed as a target gene of miR-183-5p, and miR-183-5p negatively regulated the expression of Ezrin. These findings suggested that miR-183, by binding to Ezrin, functions as a tumor suppressor in terms of inhibiting migration and invasion in osteosarcoma (22).

The present study demonstrated that the protein expression of Ezrin was positively associated with the severity and poor prognosis of endometrial cancer, according to the Kaplan-Meier analysis. The results of previous studies are consistent with these results. For example, a previous study suggested that there is a positive correlation between the increased expression of Ezrin and lymphovascular invasion in breast cancer, providing a rationale for the presence of lymph node metastasis in tumors with increased expression of Ezrin (23). Another study demonstrated that the increased expression of Ezrin is correlated with poor prognosis in rectal cancer (24). The study also provided evidence that the protein expression of Ezrin was correlated with the depth of myometrial invasion, lymph node metastasis and clinical pathological stage. A previous study showed that increased Ezrin in cervical cancer was correlated with poor differentiation, late stage, and lymph node metastasis, and a poorer 10-year survival rate for patients with early stage cervical cancer (25). It has also been indicated that Ezrin may act as a correlative investigative biomarker in a study investigating the molecular pathological epidemiology of urothelial bladder cancer (26).

The present study also revealed that the overexpression of miR-183-5p and silencing of Ezrin led to significant down-regulation of the mRNA and protein expression levels of Ezrin, vimentin and N-cadherin, and significant upregulation of the mRNA and protein expression levels of E-cadherin and β-catenin. Following the overexpression of miR-183-5p and silencing of Ezrin, cell proliferation, invasion and migration were inhibited, whereas apoptosis was promoted. The poor expression of epithelial markers results in the dissolution of cell adherence and tight junctions and the increased expression of mesenchymal markers, which are generally linked to increased tumor migration and invasion (27). The association between the β-catenin pathway and cell proliferation in non-small cell lung cancer has also been found (28). As EMT is known to be associated with tumorigenesis, the upregulation of miR-183 may suppress EMT in tumor tissues (29). The overexpression of miR-183, reflecting the downregulation of Ezrin, has been previously shown to inhibit breast cancer cell migration (16). Following transfection with miR-183 mimics, another previous study indicated that the overexpression of miR-183 mainly repressed the migration and invasion of F5M2 cells (30). The overexpression of miR-183 in HeLa cells has also been shown to inhibit migration and invasion, however, this was shown to be regulated through directly targeting integrin β1, indicating that miR-183 is likely to have numerous mRNA targets through which it mediates biological effects in cancer cells (31).

The findings of the present study have implications with regard to the molecular mechanism of aggressive tumor progression. The data provide evidence that the inhibition of miR-183-5p suppressed apoptosis and enhanced the EMT, proliferation, invasion and migration of human endometrial cancer cells by targeting Ezrin. However, further evidence of how miR-183-5p increases apoptosis and represses the EMT, proliferation, invasion and migration of human endometrial cancer cells is required, and further investigations are required to verify this potential therapy for human endometrial cancer.

Funding

No funding was received.

Availability of data and materials

The datasets used and/or analyzed during the current study are available from the corresponding author on reasonable request.

Authors' contributions

HY, BMS and YYZ designed the study. YYZ, YJL and CXH collated the data and designed and developed the database. FZF and CL performed the data analyses and produced the initial draft of the manuscript. HY and BMS obtained the results and validated them. All authors read and approved the final manuscript.

Ethics approval and consent to participate

The present study was approved by the Ethics Committee of Linyi Central Hospital, Linyi, China and informed consent was obtained from all patients prior to the study.

Patient consent for publication

Consent for publication was obtained from the participants.

Competing interests

The authors declare that they have no competing interests.

Acknowledgments

The authors would like to acknowledge the helpful comments on this paper received from reviewers.

References

1 

Dinkic C, Jahn F, Zygmunt M, Schuetz F, Rom J, Sohn C and Fluhr H: PARP inhibition sensitizes endometrial cancer cells to paclitaxel-induced apoptosis. Oncol Lett. 13:2847–2851. 2017. View Article : Google Scholar : PubMed/NCBI

2 

Oki S, Sone K, Oda K, Hamamoto R, Ikemura M, Maeda D, Takeuchi M, Tanikawa M, Mori-Uchino M, Nagasaka K, et al: Oncogenic histone methyltransferase EZH2: A novel prognostic marker with therapeutic potential in endometrial cancer. Oncotarget. 8:40402–40411. 2017. View Article : Google Scholar : PubMed/NCBI

3 

Ray M and Fleming G: Management of advanced-stage and recurrent endometrial cancer. Semin Oncol. 36:145–154. 2009. View Article : Google Scholar : PubMed/NCBI

4 

Abdelazeem KNM, Singh Y, Lang F and Salker MS: Negative effect of ellagic acid on cytosolic pH regulation and glycolytic flux in human endometrial cancer cells. Cell Physiol Biochem. 41:2374–2382. 2017. View Article : Google Scholar : PubMed/NCBI

5 

Zheng S, Jia Q, Shen H, Xu X, Ling J, Jing C and Zhang B: Treatment with the herbal formula Songyou Yin inhibits epithelial-mesenchymal transition in hepatocellular carcinoma through downregulation of TGF-β1 expression and inhibition of the SMAD2/3 signaling pathway. Oncol Lett. 13:2309–2315. 2017. View Article : Google Scholar : PubMed/NCBI

6 

Luan X, Ma C, Wang P and Lou F: HMGB1 is negatively correlated with the development of endometrial carcinoma and prevents cancer cell invasion and metastasis by inhibiting the process of epithelial-to-mesenchymal transition. Onco Targets Ther. 10:1389–1402. 2017. View Article : Google Scholar : PubMed/NCBI

7 

van Esterik M, Van Gool IC, de Kroon CD, Nout RA, Creutzberg CL, Smit VTHBM, Bosse T and Stelloo E: Limited impact of intratumour heterogeneity on molecular risk assignment in endometrial cancer. Oncotarget. 8:25542–25551. 2017. View Article : Google Scholar : PubMed/NCBI

8 

Tang YL, Zhu LY, Li Y, Yu J, Wang J, Zeng XX, Hu KX, Liu JY and Xu JX: Metformin use is associated with reduced incidence and improved survival of endometrial cancer: A meta-analysis. Biomed Res Int. 2017:59053842017. View Article : Google Scholar : PubMed/NCBI

9 

Dou L, Wang S, Sun L, Huang X, Zhang Y, Shen T, Guo J, Man Y, Tang W and Li J: Mir-338-3p mediates Tnf-A-induced hepatic insulin resistance by targeting PP4r1 to regulate PP4 expression. Cell Physiol Biochem. 41:2419–2431. 2017. View Article : Google Scholar : PubMed/NCBI

10 

Chiofalo B, Laganà AS, Vaiarelli A, La Rosa VL, Rossetti D, Palmara V, Valenti G, Rapisarda AMC, Granese R, Sapia F, et al: Do miRNAs play a role in fetal growth restriction? A fresh look to a busy corner. Biomed Res Int. 2017:60731672017. View Article : Google Scholar : PubMed/NCBI

11 

Meeuwsen JAL, van T Hof FNG, van Rheenen W, Rinkel GJE, Veldink JH and Ruigrok YM: Circulating microRNAs in patients with intracranial aneurysms. PLoS One. 12:e01765582017. View Article : Google Scholar : PubMed/NCBI

12 

Li M, Gu K, Liu W, Xie X and Huang X: MicroRNA-200c as a prognostic and sensitivity marker for platinum chemotherapy in advanced gastric cancer. Oncotarget. 8:51190–51199. 2017.PubMed/NCBI

13 

Miao F, Zhu J, Chen Y, Tang N, Wang X and Li X: MicroRNA-183-5p romotes the proliferation, invasion and metastasis of human pancreatic adenocarcinoma cells. Oncol Lett. 11:134–140. 2016. View Article : Google Scholar : PubMed/NCBI

14 

Wang J, Wang X, Li Z, Liu H and Teng Y: MicroRNA-183 suppresses retinoblastoma cell growth, invasion and migration by targeting LRP6. FEBS J. 281:1355–1365. 2014. View Article : Google Scholar

15 

Zhong GX, Feng SD, Shen R, Wu ZY, Chen F and Zhu X: The clinical significance of the Ezrin gene and circulating tumor cells in osteosarcoma. Onco Targets Ther. 10:527–533. 2017. View Article : Google Scholar :

16 

Cao LL, Xie JW, Lin Y, Zheng CH, Li P, Wang JB, Lin JX, Lu J, Chen QY and Huang CM: miR-183 inhibits invasion of gastric cancer by targeting Ezrin. Int J Clin Exp Pathol. 7:5582–5594. 2014.PubMed/NCBI

17 

Wang HJ and Zheng WX: Precursor lesions of type II endometrial cancer: Diagnostic criteria and pathogenesis. Zhonghua Bing Li Xue Za Zhi. 36:505–507. 2007.In Chinese. PubMed/NCBI

18 

Livak KJ and Schmittgen TD: Analysis of relative gene expression data using real-time quantitative PCR and the 2(-Delta Delta C(T)) method. Methods. 25:402–408. 2001. View Article : Google Scholar

19 

Huang Y, Ye Y, Long P, Zhao S, Zhang L and A Y: Silencing of CXCR4 and CXCR7 expression by RNA interference suppresses human endometrial carcinoma growth in vivo. Am J Transl Res. 9:1896–1904. 2017.

20 

Ma YJ, Ha CF, Bai ZM, Li HN, Xiong Y and Jiang J: Overexpression of microRNA-205 predicts lymph node metastasis and indicates an unfavorable prognosis in endometrial cancer. Oncol Lett. 12:4403–4410. 2016. View Article : Google Scholar

21 

Tang JF, Yu ZH, Liu T, Lin ZY, Wang YH, Yang LW, He HJ, Cao J, Huang HL and Liu G: Five miRNAs as novel diagnostic biomarker candidates for primary nasopharyngeal carcinoma. Asian Pac J Cancer Prev. 15:7575–7581. 2014. View Article : Google Scholar : PubMed/NCBI

22 

Zhu J, Feng Y, Ke Z, Yang Z, Zhou J, Huang X and Wang L: Down-regulation of miR-183 promotes migration and invasion of osteosarcoma by targeting Ezrin. Am J Pathol. 180:2440–2451. 2012. View Article : Google Scholar : PubMed/NCBI

23 

Ghaffari A, Hoskin V, Szeto A, Hum M, Liaghati N, Nakatsu K, LeBrun D, Madarnas Y, Sengupta S and Elliott BE: A novel role for ezrin in breast cancer angio/lymphangiogenesis. Breast Cancer Res. 16:4382014. View Article : Google Scholar : PubMed/NCBI

24 

Li J, Wei K, Yu H, Jin D, Wang G and Yu B: Prognostic value of Ezrin in various cancers: A Systematic review and updated meta-analysis. Sci Rep. 5:179032015. View Article : Google Scholar : PubMed/NCBI

25 

Li M, Feng YM and Fang SQ: Overexpression of ezrin and galectin-3 as predictors of poor prognosis of cervical cancer. Braz J Med Biol Res. 50:e53562017. View Article : Google Scholar : PubMed/NCBI

26 

Andersson G, Wennersten C, Gaber A, Boman K, Nodin B, Uhlén M, Segersten U, Malmström PU and Jirström K: Reduced expression of ezrin in urothelial bladder cancer signifies more advanced tumours and an impaired survival: Validatory study of two independent patient cohorts. BMC Urol. 14:362014. View Article : Google Scholar : PubMed/NCBI

27 

Li CL, Yang D, Cao X, Wang F, Hong DY, Wang J, Shen XC and Chen Y: Fibronectin induces epithelial-mesenchymal transition in human breast cancer MCF-7 cells via activation of calpain. Oncol Lett. 13:3889–3895. 2017. View Article : Google Scholar : PubMed/NCBI

28 

Wang C, Xu X, Jin H and Liu G: Nicotine may promote tongue squamous cell carcinoma progression by activating the Wnt/β-catenin and Wnt/PCP signaling pathways. Oncol Lett. 13:3479–3486. 2017. View Article : Google Scholar : PubMed/NCBI

29 

Oba S, Mizutani T, Suzuki E, Nishimatsu H, Takahashi M, Ogawa Y, Kimura K, Hirata Y and Fujita T: A useful method of identifying of miRNAs which can down-regulate Zeb-2. BMC Res Notes. 6:4702013. View Article : Google Scholar : PubMed/NCBI

30 

Zhao H, Guo M, Zhao G, Ma Q, Ma B, Qiu X and Fan Q: miR-183 inhibits the metastasis of osteosarcoma via downregulation of the expression of Ezrin in F5M2 cells. Int J Mol Med. 30:1013–1020. 2012. View Article : Google Scholar : PubMed/NCBI

31 

Lowery AJ, Miller N, Dwyer RM and Kerin MJ: Dysregulated miR-183 inhibits migration in breast cancer cells. BMC Cancer. 10:5022010. View Article : Google Scholar : PubMed/NCBI

Related Articles

  • Abstract
  • View
  • Download
  • Twitter
Copy and paste a formatted citation
Spandidos Publications style
Yan H, Sun BM, Zhang YY, Li YJ, Huang CX, Feng FZ and Li C: Upregulation of miR-183-5p is responsible for the promotion of apoptosis and inhibition of the epithelial-mesenchymal transition, proliferation, invasion and migration of human endometrial cancer cells by downregulating Ezrin Retraction in /10.3892/ijmm.2024.5345. Int J Mol Med 42: 2469-2480, 2018.
APA
Yan, H., Sun, B., Zhang, Y., Li, Y., Huang, C., Feng, F., & Li, C. (2018). Upregulation of miR-183-5p is responsible for the promotion of apoptosis and inhibition of the epithelial-mesenchymal transition, proliferation, invasion and migration of human endometrial cancer cells by downregulating Ezrin Retraction in /10.3892/ijmm.2024.5345. International Journal of Molecular Medicine, 42, 2469-2480. https://doi.org/10.3892/ijmm.2018.3853
MLA
Yan, H., Sun, B., Zhang, Y., Li, Y., Huang, C., Feng, F., Li, C."Upregulation of miR-183-5p is responsible for the promotion of apoptosis and inhibition of the epithelial-mesenchymal transition, proliferation, invasion and migration of human endometrial cancer cells by downregulating Ezrin Retraction in /10.3892/ijmm.2024.5345". International Journal of Molecular Medicine 42.5 (2018): 2469-2480.
Chicago
Yan, H., Sun, B., Zhang, Y., Li, Y., Huang, C., Feng, F., Li, C."Upregulation of miR-183-5p is responsible for the promotion of apoptosis and inhibition of the epithelial-mesenchymal transition, proliferation, invasion and migration of human endometrial cancer cells by downregulating Ezrin Retraction in /10.3892/ijmm.2024.5345". International Journal of Molecular Medicine 42, no. 5 (2018): 2469-2480. https://doi.org/10.3892/ijmm.2018.3853
Copy and paste a formatted citation
x
Spandidos Publications style
Yan H, Sun BM, Zhang YY, Li YJ, Huang CX, Feng FZ and Li C: Upregulation of miR-183-5p is responsible for the promotion of apoptosis and inhibition of the epithelial-mesenchymal transition, proliferation, invasion and migration of human endometrial cancer cells by downregulating Ezrin Retraction in /10.3892/ijmm.2024.5345. Int J Mol Med 42: 2469-2480, 2018.
APA
Yan, H., Sun, B., Zhang, Y., Li, Y., Huang, C., Feng, F., & Li, C. (2018). Upregulation of miR-183-5p is responsible for the promotion of apoptosis and inhibition of the epithelial-mesenchymal transition, proliferation, invasion and migration of human endometrial cancer cells by downregulating Ezrin Retraction in /10.3892/ijmm.2024.5345. International Journal of Molecular Medicine, 42, 2469-2480. https://doi.org/10.3892/ijmm.2018.3853
MLA
Yan, H., Sun, B., Zhang, Y., Li, Y., Huang, C., Feng, F., Li, C."Upregulation of miR-183-5p is responsible for the promotion of apoptosis and inhibition of the epithelial-mesenchymal transition, proliferation, invasion and migration of human endometrial cancer cells by downregulating Ezrin Retraction in /10.3892/ijmm.2024.5345". International Journal of Molecular Medicine 42.5 (2018): 2469-2480.
Chicago
Yan, H., Sun, B., Zhang, Y., Li, Y., Huang, C., Feng, F., Li, C."Upregulation of miR-183-5p is responsible for the promotion of apoptosis and inhibition of the epithelial-mesenchymal transition, proliferation, invasion and migration of human endometrial cancer cells by downregulating Ezrin Retraction in /10.3892/ijmm.2024.5345". International Journal of Molecular Medicine 42, no. 5 (2018): 2469-2480. https://doi.org/10.3892/ijmm.2018.3853
Follow us
  • Twitter
  • LinkedIn
  • Facebook
About
  • Spandidos Publications
  • Careers
  • Cookie Policy
  • Privacy Policy
How can we help?
  • Help
  • Live Chat
  • Contact
  • Email to our Support Team