Spandidos Publications Logo
  • About
    • About Spandidos
    • Aims and Scopes
    • Abstracting and Indexing
    • Editorial Policies
    • Reprints and Permissions
    • Job Opportunities
    • Terms and Conditions
    • Contact
  • Journals
    • All Journals
    • Oncology Letters
      • Oncology Letters
      • Information for Authors
      • Editorial Policies
      • Editorial Board
      • Aims and Scope
      • Abstracting and Indexing
      • Bibliographic Information
      • Archive
    • International Journal of Oncology
      • International Journal of Oncology
      • Information for Authors
      • Editorial Policies
      • Editorial Board
      • Aims and Scope
      • Abstracting and Indexing
      • Bibliographic Information
      • Archive
    • Molecular and Clinical Oncology
      • Molecular and Clinical Oncology
      • Information for Authors
      • Editorial Policies
      • Editorial Board
      • Aims and Scope
      • Abstracting and Indexing
      • Bibliographic Information
      • Archive
    • Experimental and Therapeutic Medicine
      • Experimental and Therapeutic Medicine
      • Information for Authors
      • Editorial Policies
      • Editorial Board
      • Aims and Scope
      • Abstracting and Indexing
      • Bibliographic Information
      • Archive
    • International Journal of Molecular Medicine
      • International Journal of Molecular Medicine
      • Information for Authors
      • Editorial Policies
      • Editorial Board
      • Aims and Scope
      • Abstracting and Indexing
      • Bibliographic Information
      • Archive
    • Biomedical Reports
      • Biomedical Reports
      • Information for Authors
      • Editorial Policies
      • Editorial Board
      • Aims and Scope
      • Abstracting and Indexing
      • Bibliographic Information
      • Archive
    • Oncology Reports
      • Oncology Reports
      • Information for Authors
      • Editorial Policies
      • Editorial Board
      • Aims and Scope
      • Abstracting and Indexing
      • Bibliographic Information
      • Archive
    • Molecular Medicine Reports
      • Molecular Medicine Reports
      • Information for Authors
      • Editorial Policies
      • Editorial Board
      • Aims and Scope
      • Abstracting and Indexing
      • Bibliographic Information
      • Archive
    • World Academy of Sciences Journal
      • World Academy of Sciences Journal
      • Information for Authors
      • Editorial Policies
      • Editorial Board
      • Aims and Scope
      • Abstracting and Indexing
      • Bibliographic Information
      • Archive
    • International Journal of Functional Nutrition
      • International Journal of Functional Nutrition
      • Information for Authors
      • Editorial Policies
      • Editorial Board
      • Aims and Scope
      • Abstracting and Indexing
      • Bibliographic Information
      • Archive
    • International Journal of Epigenetics
      • International Journal of Epigenetics
      • Information for Authors
      • Editorial Policies
      • Editorial Board
      • Aims and Scope
      • Abstracting and Indexing
      • Bibliographic Information
      • Archive
    • Medicine International
      • Medicine International
      • Information for Authors
      • Editorial Policies
      • Editorial Board
      • Aims and Scope
      • Abstracting and Indexing
      • Bibliographic Information
      • Archive
  • Articles
  • Information
    • Information for Authors
    • Information for Reviewers
    • Information for Librarians
    • Information for Advertisers
    • Conferences
  • Language Editing
Spandidos Publications Logo
  • About
    • About Spandidos
    • Aims and Scopes
    • Abstracting and Indexing
    • Editorial Policies
    • Reprints and Permissions
    • Job Opportunities
    • Terms and Conditions
    • Contact
  • Journals
    • All Journals
    • Biomedical Reports
      • Information for Authors
      • Editorial Policies
      • Editorial Board
      • Aims and Scope
      • Abstracting and Indexing
      • Bibliographic Information
      • Archive
    • Experimental and Therapeutic Medicine
      • Information for Authors
      • Editorial Policies
      • Editorial Board
      • Aims and Scope
      • Abstracting and Indexing
      • Bibliographic Information
      • Archive
    • International Journal of Epigenetics
      • Information for Authors
      • Editorial Policies
      • Editorial Board
      • Aims and Scope
      • Abstracting and Indexing
      • Bibliographic Information
      • Archive
    • International Journal of Functional Nutrition
      • Information for Authors
      • Editorial Policies
      • Editorial Board
      • Aims and Scope
      • Abstracting and Indexing
      • Bibliographic Information
      • Archive
    • International Journal of Molecular Medicine
      • Information for Authors
      • Editorial Policies
      • Editorial Board
      • Aims and Scope
      • Abstracting and Indexing
      • Bibliographic Information
      • Archive
    • International Journal of Oncology
      • Information for Authors
      • Editorial Policies
      • Editorial Board
      • Aims and Scope
      • Abstracting and Indexing
      • Bibliographic Information
      • Archive
    • Medicine International
      • Information for Authors
      • Editorial Policies
      • Editorial Board
      • Aims and Scope
      • Abstracting and Indexing
      • Bibliographic Information
      • Archive
    • Molecular and Clinical Oncology
      • Information for Authors
      • Editorial Policies
      • Editorial Board
      • Aims and Scope
      • Abstracting and Indexing
      • Bibliographic Information
      • Archive
    • Molecular Medicine Reports
      • Information for Authors
      • Editorial Policies
      • Editorial Board
      • Aims and Scope
      • Abstracting and Indexing
      • Bibliographic Information
      • Archive
    • Oncology Letters
      • Information for Authors
      • Editorial Policies
      • Editorial Board
      • Aims and Scope
      • Abstracting and Indexing
      • Bibliographic Information
      • Archive
    • Oncology Reports
      • Information for Authors
      • Editorial Policies
      • Editorial Board
      • Aims and Scope
      • Abstracting and Indexing
      • Bibliographic Information
      • Archive
    • World Academy of Sciences Journal
      • Information for Authors
      • Editorial Policies
      • Editorial Board
      • Aims and Scope
      • Abstracting and Indexing
      • Bibliographic Information
      • Archive
  • Articles
  • Information
    • For Authors
    • For Reviewers
    • For Librarians
    • For Advertisers
    • Conferences
  • Language Editing
Login Register Submit
  • This site uses cookies
  • You can change your cookie settings at any time by following the instructions in our Cookie Policy. To find out more, you may read our Privacy Policy.

    I agree
Search articles by DOI, keyword, author or affiliation
Search
Advanced Search
presentation
International Journal of Molecular Medicine
Join Editorial Board Propose a Special Issue
Print ISSN: 1107-3756 Online ISSN: 1791-244X
Journal Cover
November-2018 Volume 42 Issue 5

Full Size Image

Sign up for eToc alerts
Recommend to Library

Journals

International Journal of Molecular Medicine

International Journal of Molecular Medicine

International Journal of Molecular Medicine is an international journal devoted to molecular mechanisms of human disease.

International Journal of Oncology

International Journal of Oncology

International Journal of Oncology is an international journal devoted to oncology research and cancer treatment.

Molecular Medicine Reports

Molecular Medicine Reports

Covers molecular medicine topics such as pharmacology, pathology, genetics, neuroscience, infectious diseases, molecular cardiology, and molecular surgery.

Oncology Reports

Oncology Reports

Oncology Reports is an international journal devoted to fundamental and applied research in Oncology.

Experimental and Therapeutic Medicine

Experimental and Therapeutic Medicine

Experimental and Therapeutic Medicine is an international journal devoted to laboratory and clinical medicine.

Oncology Letters

Oncology Letters

Oncology Letters is an international journal devoted to Experimental and Clinical Oncology.

Biomedical Reports

Biomedical Reports

Explores a wide range of biological and medical fields, including pharmacology, genetics, microbiology, neuroscience, and molecular cardiology.

Molecular and Clinical Oncology

Molecular and Clinical Oncology

International journal addressing all aspects of oncology research, from tumorigenesis and oncogenes to chemotherapy and metastasis.

World Academy of Sciences Journal

World Academy of Sciences Journal

Multidisciplinary open-access journal spanning biochemistry, genetics, neuroscience, environmental health, and synthetic biology.

International Journal of Functional Nutrition

International Journal of Functional Nutrition

Open-access journal combining biochemistry, pharmacology, immunology, and genetics to advance health through functional nutrition.

International Journal of Epigenetics

International Journal of Epigenetics

Publishes open-access research on using epigenetics to advance understanding and treatment of human disease.

Medicine International

Medicine International

An International Open Access Journal Devoted to General Medicine.

Journal Cover
November-2018 Volume 42 Issue 5

Full Size Image

Sign up for eToc alerts
Recommend to Library

  • Article
  • Citations
    • Cite This Article
    • Download Citation
    • Create Citation Alert
    • Remove Citation Alert
    • Cited By
  • Similar Articles
    • Related Articles (in Spandidos Publications)
    • Similar Articles (Google Scholar)
    • Similar Articles (PubMed)
  • Download PDF
  • Download XML
  • View XML
Article Open Access

miR‑760 mediates hypoxia-induced proliferation and apoptosis of human pulmonary artery smooth muscle cells via targeting TLR4

Retraction in: /10.3892/ijmm.2025.5642
  • Authors:
    • Yu‑Zhong Yang
    • Yun‑Feng Zhang
    • Lei Yang
    • Jing Xu
    • Xu‑Ming Mo
    • Wei Peng
  • View Affiliations / Copyright

    Affiliations: Department of Cardiothoracic Surgery, Children's Hospital of Nanjing Medical University, Nanjing, Jiangsu 210000, P.R. China, Department of Pharmacy, Children's Hospital of Nanjing Medical University, Nanjing, Jiangsu 210000, P.R. China, Department of Digestion, Children's Hospital of Nanjing Medical University, Nanjing, Jiangsu 210000, P.R. China
    Copyright: © Yang et al. This is an open access article distributed under the terms of Creative Commons Attribution License.
  • Pages: 2437-2446
    |
    Published online on: September 7, 2018
       https://doi.org/10.3892/ijmm.2018.3862
  • Expand metrics +
Metrics: Total Views: 0 (Spandidos Publications: | PMC Statistics: )
Metrics: Total PDF Downloads: 0 (Spandidos Publications: | PMC Statistics: )
Cited By (CrossRef): 0 citations Loading Articles...

This article is mentioned in:


Abstract

MicroRNAs (miRNAs) have a key role in the pathogenesis of pulmonary arterial hypertension (PAH), a disease characterized by enhanced proliferation and reduced apoptosis of pulmonary artery smooth muscle cells. In the present study, miR‑760 was demonstrated to be downregulated in PAH lung tissues compared with normal lung tissues, an effect that may be associated with the development of PAH. Hypoxia is an important stimulus for human pulmonary artery smooth muscle cell (hPASMC) proliferation and the occurrence of PAH. Therefore, the effect of miR‑760 in hypoxia‑treated and normal hPASMCs was investigated. Expression of exogenous miR‑760 decreased cell proliferation in hypoxia‑induced hPASMCs, and promoted cell apoptosis with an increase in the BCL2 associated X/BCL2 ratio and the expression levels of Caspase‑3 and Caspase‑9. In addition, overexpression of miR‑760 suppressed the migration of hPASMCs under hypoxic conditions. Furthermore, miR‑760 was demonstrated to mediate its anti‑proliferation effect via the regulation of toll‑like receptor 4 (TLR4), a direct target of miR‑760. The results revealed that knockdown of TLR4 restrained the hypoxia‑induced hPASMC proliferation and induced cell apoptosis. The present study uncovered a novel regulatory pathway involving miR‑760 and suggested that miR‑760 may be explored as a potential therapy for PAH in the future.

Introduction

Pulmonary arterial hypertension (PAH), characterized by a progressive increase of lung vascular resistance and pressure, can gradually lead to death (1,2). The major pathological feature of PAH is structural remodeling of small pulmonary vessels, manifested by excessive human pulmonary artery smooth muscle cell (hPASMC) proliferation and migration, apoptotic resistance, accumulation of extracellular matrix and inflammatory responses (3,4). These remodeled vessels contribute to increased pulmonary vascular resistance, which strains and remodels the heart (5). Despite the understanding of these mechanisms, treating strategies for this disease are limited and survival has improved modestly (6).

MicroRNAs (miRNAs) are a kind of endogenous non-coding RNAs found in eukaryotes, with a size of ~20–25 nucleotides, which negatively regulate gene expression by targeting specific messenger RNAs (7). A previous study has confirmed that miRNA-mediated gene expression is important in cardiovascular development (8). The aberrant expression of miRNA has been involved in the pathobiology of PAH (9,10), with important roles in hPASMC proliferation, apoptosis and migration (11). It has been reported that miR-4632 inhibits proliferation and promotes apoptosis of hPASMCs targeting Jun proto-oncogene (12). Similarly, miR-17 is upregulated in hPASMCs treated with hypoxia and lung tissues of PAH patients, and acts as a potential regulator of proliferation and apoptosis in hPASMCs (13).

miR-760, a biomarker of colorectal cancer, is significantly downregulated in colorectal cancer and correlated with patient clinicopathological features (14). miR-760 also leads to epithelial-mesenchymal transition in breast cancer cells (15). In the present study, the role of miR-760 in hPASMCs was investigated. hPASMCs, unlike cardiac and skeletal myocytes, can switch to a highly proliferative and migratory state under various stimuli, such as hypoxia and vascular injury (16,17). It was hypothesized that hypoxia-induced downregulation of miRNAs may target toll-like receptor 4 (TLR4), an innate and adaptive immune cell receptor of the pathogen recognition receptor family linking nonspecific immunity and specific immunity, and may contribute to enhancing hPASMC proliferation and migration. The present study reported for the first time that miR-760 levels were reduced under hypoxic conditions, and that miR-760 regulated hypoxia-induced hPASMCs proliferation, migration and apoptosis by targeting TLR4. These findings suggested that miR-760 may act as novel therapeutic target for PAH.

Materials and methods

Acquisition of human lung tissues

Human lung tissues were acquired from idiopathic PAH patients undergoing lung transplantation and from normal controls. This experiment was approved by the Ethics Committee of Nanjing Medical University (Nanjing, China), and informed consent was obtained from all the participants prior to the study.

Cell culture and transfection

hPASMCs were isolated from 16 donors not suitable for lung transplantation with PAH, and isolated as previously described (18).

HPASMCs were cultured in SmBM medium supplemented with 5% fetal bovine serum (FBS; Gibco; Thermo Fisher Scientific, Inc., Waltham, MA, USA). Cells were grown in 5% CO2 at 37°C. For induction of hypoxia, cells were cultured in a hypoxia incubator (Thermo Fisher Scientific, Inc.) with 3% O2, 5% CO2, and balanced nitrogen.

Lipofectamine 2000 (Thermo Fisher Scientific, Inc.) reagent was used to transfect 100 ng of miR-760 mimics (forward, 5′-CGG CUC UGG GUC UGU GGG GA-3′, reverse, 5′-UCC CAC AGA CCC AGA GCC G-3′) and 100 ng of negative control (NC) (forward, 5′-ACG UGA CAC GUU CGG AGA AUU-3′, reverse, 5′-UCC CAC AGA CCC AGA GCC G-3′) for 48 h at 37°C, according to the instructions. Small interfering (si)RNA targeting TLR4 (100 ng) (forward, 5′-GGA CAG CUU AUA ACC UUA ATT-3′, reverse, 5′-UUA AGG UUA UAA GCU GUC CTT-3′) and siRNA control (forward, 5′-UUC UCC GAA CGU GUC ACG UTT-3′, reverse, 5′-ACG UGA CAC GUU CG GAG AATT-3′) were transfected to hPASMCs to inhibit the expression of TLR4 for 48 h at 37°C.

Reverse transcription-quantitative polymerase chain reaction (RT-qPCR)

Total RNA was isolated from human lung tissues and hPASMCs with the miRNeasy Mini kit (Qiagen GmbH, Hilden, Germany), according to the manufacturer's protocol. cDNA was generated from 2 μg pretreated RNA with iScript cDNA Synthesis kit (Bio-Rad Laboratories, Inc., Hercules, CA, USA). QRT-PCR was performed using SYBR Premix Ex TaqII (Takara Biotechnology Co., Ltd.) and amplification occurred under the following conditions: Initial 95°C for 10 min, and 40 cycles of 95°C for 15 sec, 55°C for 30 sec, and 70°C for 60 sec. The U6 small nuclear RNA gene was used as the internal control, using the 2−ΔΔCq method (19). Sequences of qPCR primers were designed using the Primer Express Software version 2.0 (Applera Corporation, Norwalk, CT, USA) as follows: miR-760 forward, 5′-TAT TGC TTA AGA ATA CGC GTAG-3′ and reverse, 5′AAC TCC AGC AGG ACC ATG TGA T-3′; TLR4 forward, 5′-AAG TTA TTG TGG TGG TGT CTA G-3′ and reverse, 5′-GAG GTA GGT GTT TCT GCT AAG-3′; U6 forward, 5′-AGA AGG CTG GGG CTC ATT TG-3′ and reverse 5′-AGG GGC CAT CCA CAG TCT TC-3′.

Immunofluorescence

hPASMCs were confirmed by immunofluorescence staining for α-actin and succinate receptor 1 (SUCNR1, also known as GPR91). Cells were fixed with 4% formaldehyde for 15 min at room temperature and incubated in 5% Tris buffered saline with Tween-20 diluted non-fat dry milk for 1 h. Immunofluorescence staining was performed using α-actin (ab5694; 1:500; Abcam, Cambridge, UK) and GPR91 primary antibody (ab140795; 1:500; Abcam) incubation overnight at 4°C, and Alexa Fluor 488 anti-rabbit IgG secondary antibody (ab150077; 1:1,000; Abcam) incubation at room temperature for 1 h. Cells were incubated using DAPI for nuclear staining at room temperature for 30 min. Microscopic analysis was performed with a confocal laser-scanning microscope (Leica Microsystem GmbH, Wetzlar, Germany). For the EdU assay, EdU was added to the culture medium for 8 h. The cultured cells were then fixed with 4% paraformaldehyde for 20 min. Following incubation with 0.2% Triton X-100 to permeabilize the nuclear membrane for 10 min at room temperature, the cells were blocked with PBS containing 10% goat serum (Gibco; Thermo Fisher Scientific, Inc.) for 1 h at 25°C. Then, hPASMCs were stained using the Cell-Light EdU Apollo 488 In Vitro Imaging kit (Thermo Fisher Scientific, Inc.). For Ki-67 staining, following fixation, hPASMCs were incubated with Ki-67 antibody (ab156956; 1:1,000; Abcam) at 4°C overnight and then stained with anti-rabbit immunoglobulin G antibody (ab150084; 1:2,000; Abcam) for 2 h at room temperature. Then, cells were incubated using DAPI for staining at room temperature for 30 min. Finally, cells were observed under a fluorescence microscope.

Cell proliferation assay

Cell proliferation was assessed by Cell Counting Kit-8 (CCK-8) according to the manufacturer's instructions. The optical density (OD) at 450 nm was recorded on a Microplate Reader (Bio-Rad Laboratories, Inc.).

Flow cytometry analysis of cells apoptosis

Apoptosis rates were evaluated by flow cytometry (FACSCalibur; BD Biosciences, San Jose, CA, USA) using an Annexin V-FITC Apoptosis Detection Kit (Abcam) according to the manufacturer's protocol. Briefly, after transfection for 48 h, cells were harvested and 500 μl buffer, 5 μl fluorescein isothiocyanate (FITC)-Annexin V, and 5 μl propidium iodide (PI) were added. The fluorescence of the stained cells was then detected by flow cytometry and analyzed using Flowjo 7.6.1 (FlowJo, LLC).

Hoechst 33342 staining for apoptosis detection

After transfection for 48 h, cells were stained with Hoechst33342 (10 mg/ml) at room temperature in the dark for 20 min. Cells were washed with PBS and evaluated using a fluorescence microscope.

Western blotting

Proteins extracted from hPASMCs using radioimmunoprecipitation assay lysis buffer (Beyotime Institute of Biotechnology, Nanjing, China) were subjected to western blotting. Proteins were quantified using a Micro BCA protein assay kit (Pierce; Thermo Fisher Scientific, Inc.). Total cell lysates (30 μg) were loaded in each lane and separated using 12% SDS-PAGE, and transferred to a polyvinylidene fluoride membrane. The membranes were then blocked with 5% skim milk solution at room temperature for 2 h, followed by overnight incubation at 4°C with the appropriate primary antibodies, including anti-Bcl-2 antibody (ab32124; 1:1,000; Abcam), anti-Bax antibody (ab32503; 1:1,000; Abcam), anti-Caspase-3 antibody (ab13585; 1:1,000; Abcam), anti-Caspase-9 antibody (ab32539; 1:1,000; Abcam), GAPDH (ab8245; 1:2,000; Abcam). Then, membranes were incubated with the appropriate horseradish-peroxidase-conjugated IgG secondary antibodies for (ab97023; 1:5,000; Abcam) 1 h at 25°C. The signals were detected using BeyoECL Moon (Beyotime Institute of Biotechnology) and analyzed using Bio-Rad Laboratories Quantity One software 3.0 (Bio-Rad Laboratories, Inc.).

Wound-healing assay

Wound-healing assay was performed to evaluate the migration ability of hPASMCs. Briefly, cells (6×105 cells/well) were seeded in a 6-well plate and grown to 80-90% confluence. After aspiration of the medium, the center of cell monolayer was scraped with a yellow pipette tip to create a denuded zone of constant width. Wound closure was photographed at 0, 24 and 48 h with a Nikon inverted microscope (Nikon Corporation, Tokyo Japan).

Transwell migration analysis

The transwell migration assay was performed using transwell chambers with 10 mm diameter and 8 μm pore size polycarbonate membranes (Corning Incorporated, Corning, NY, USA). A total of 200 μl cell suspension (105 cells) in serum-free medium was added to the upper chambers. The bottom chambers were filled with 500 μl medium supplemented with 20% FBS, and the cells were allowed to migrate for 24 h at 37°C. Then, cells in the upper surface of the membrane were removed with a cotton swab. Cells that had crossed to the lower surface of the membrane were fixed with 4% paraformaldehyde and stained with 0.1% crystal violet. The migrated cells on the lower surface of the membrane filter (an average of five high-power fields per chamber) were counted with a light microscope.

Luciferase reporter assay

The wild-type or mutant 3′ untranslated region (UTR) of TLR4 was cloned into the pGL3 vector (Promega Corporation, Madison, WI, USA), to confirm direct target association. The wild-type contained binding sites of TLR4 3′UTR with miR-760. Cells (2×104) in each well were mixed in medium with 10% FBS and incubated for 48 h. miR-760 or negative precursor control were transfected into cells by employing Lipofectamine 2000 (Invitrogen; Thermo Fisher Scientific, Inc). After 24 h, Renilla luciferase reporter and firefly luciferase reporter were transfected into cells in 24-well plates. Luciferase activity was measured using a luciferase reporter assay (Promega Corporation, Madison, WI, USA), whose results were normalized into Renilla luciferase activities according to the manufacturer's protocol.

Colony formation

Cells were plated in 24-well culture plates at 1×104 cells/well. After incubation for 12 days at 37°C, cells were fixed with 4% paraformaldehyde, and stained in 10% crystal violet. The number of colonies containing ≥50 cells was counted under a microscope.

Terminal deoxynucleotidyl transferase-mediated dUTP nick end labeling (TUNEL) assay

TUNEL assay was performed using an in situ cell death detection kit (Roche, Basel, Switzerland), following the manufacturer's instructions. Staining was observed using a light microscope (Nikon Corporation). The ratio of apoptotic cardiomyocytes was presented as % of TUNEL-positive cells to total number of cells.

Statistical analysis

All quantitative data were expressed as the mean ± standard deviation (n=3). GraphPad Prism 5 software (GraphPad Software, Inc., La Jolla, CA, USA) was used to perform all statistical analysis. When only two groups were compared, Student's t-test was conducted. One-way analysis of variance followed by Tukey's post-hoc test was applied to compare differences between multiple groups. For correlation of miR-760 and TLR4 expression, the data was analyzed using Spearman's correlation. P<0.05 was considered to indicate a statistically significant difference.

Results

miR-760 is downregulated in PAH lung tissues and hypoxia-induced hPASMCs

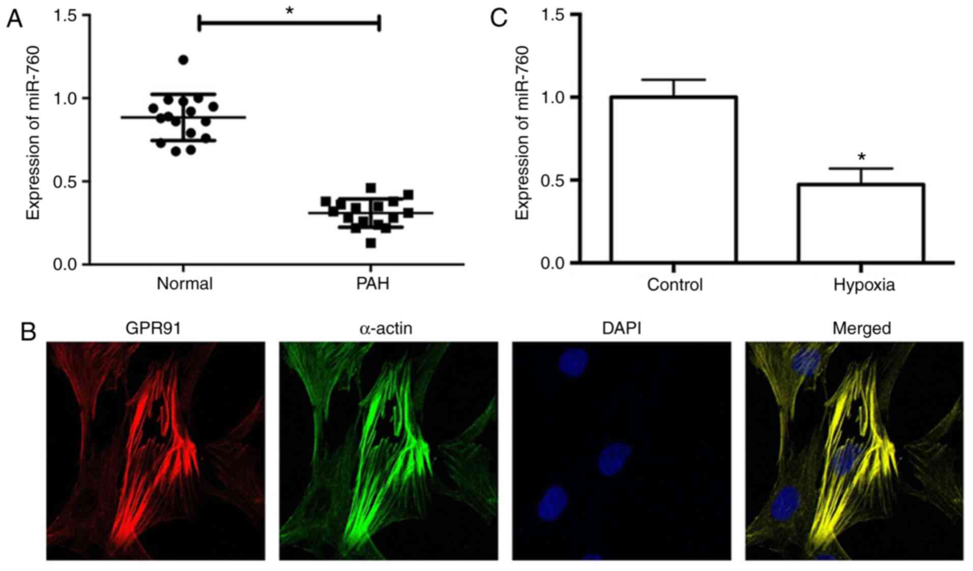
Uncontrolled cell proliferation and reduced apoptosis of hPASMCs are the predominant factors of pulmonary remodeling (20). To investigate whether the expression of miR-760 is associated with PAH, the expression levels of miR-760 were detected in PAH lung tissues using RT-qPCR analysis. The results demonstrated that the expression levels of miR-760 were significantly lower in PAH lung tissues compared with matched normal lung tissues (Fig. 1A). Furthermore, hPASMCs were cultured in vitro, in order to analyze the expression levels of miR-760 in vitro. The identity of the isolated hPASMCs was confirmed by immunofluorescence staining for smooth muscle cell α-actin and GPR91 (Fig. 1B) (21). Hypoxia is an important stimulus for hPASMC proliferation and PAH (22), therefore, the effect of miR-760 in hypoxia-treated and control hPASMCs was investigated. RT-qPCR analysis revealed that expression of miR-760 was dramatically downregulated in hypoxia-induced hPASMCs compared with the normoxic control (Fig. 1C). These results suggested that downregulation of miR-760 may be involved in the pathogenesis of PAH.

Figure 1

miR-760 is downregulated in PAH lung tissues and hypoxia-induced hPASMCs. (A) Expression levels of miR-760 in PAH and normal lung tissues. (B) Immunofluorescence staining analysis for the expression of hPASMC-specific markers (magnification, ×400). (C) Expression levels of miR-760 in hypoxia-induced and in control normoxic hPASMCs. *P<0.05 vs. the control. PAH, pulmonary arterial hypertension; hPASMC, human pulmonary artery smooth muscle cell; GPR91, succinate receptor 1.

miR-760 regulates hypoxia-induced hPASMC proliferation

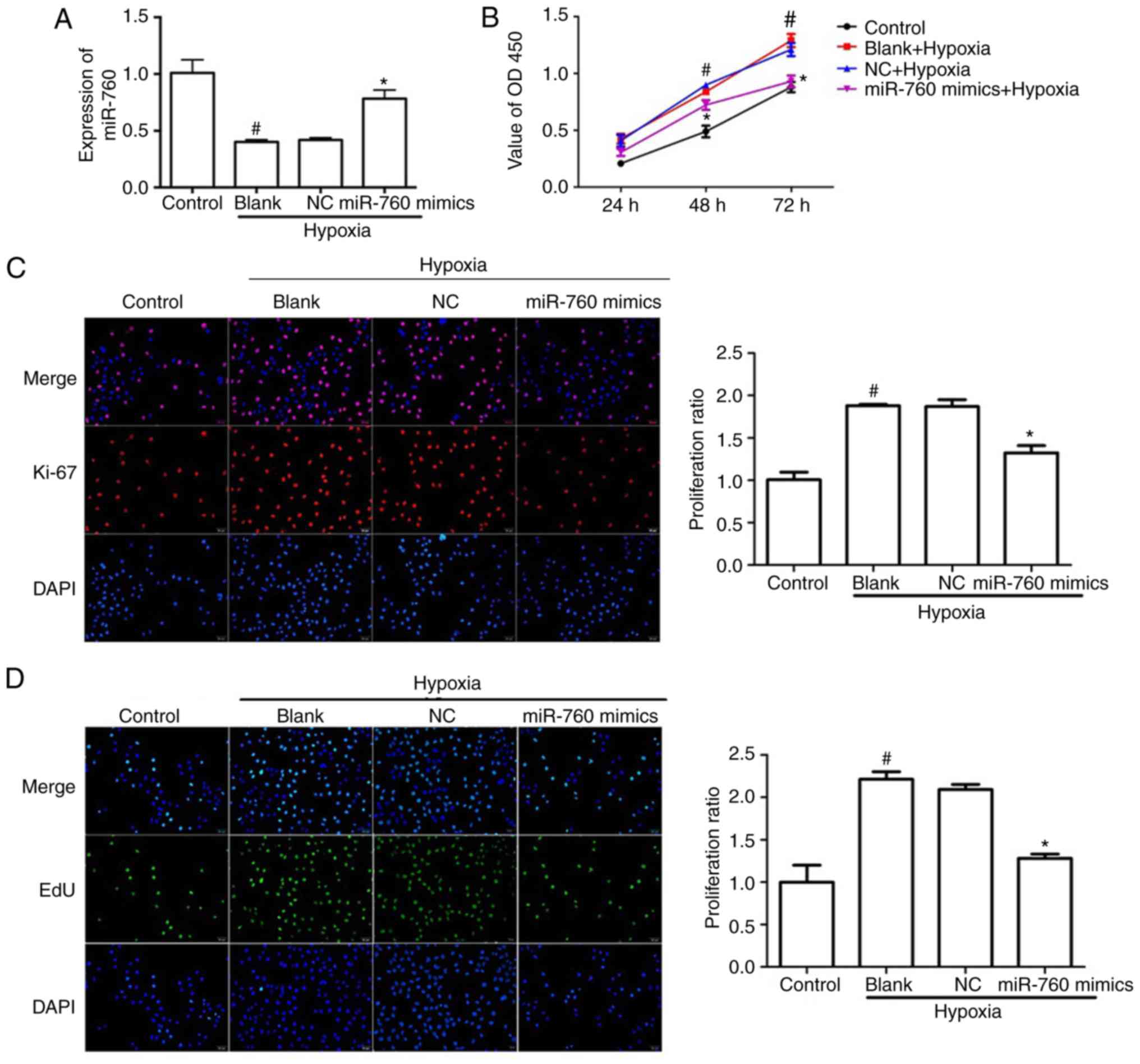
The expression of miR-760 was demonstrated to be down-regulated in PAH tissues and hypoxia-induced hPASMCs, suggesting that miR-760 may function in regulating the proliferation phenotype of the pulmonary vasculature. To examine the functional role of miR-760, hPASMCs were transfected with miR-760 mimics, which resulted in a ~45% increase of miR-760 levels in hypoxia-induced hPASMCs (Fig. 2A). To explore the effect of miR-760 on hPASMCs proliferation, three different methods were employed: CCK-8, EdU incorporation and Ki-67 staining. The results demonstrated that the total number of hPASMCs notably increased when cells were in a hypoxic environment compared with the normoxic control, however, the miR-760 mimics dramatically suppressed the increase of cell numbers in the hypoxia-induced group compared with the blank group and the NC group (Fig. 2B). In accordance with the CCK-8 assay, hypoxia significantly increased the % of EdU positive cells and Ki-67 positive cells compared with the normoxic control, while transfection with the miR-760 mimics reversed this effect (Fig. 2C and D). These results suggested that miR-760 mimics dramatically reduced the hypoxia-induced hPASMC proliferation.

Figure 2

miR-760 regulates hypoxia-induced hPASMC proliferation. (A) Expression levels of miR-760 in hypoxia-induced hPASMCs following transfection with control or miR-760 mimics. (B) Cell Counting Kit-8 assay was performed to test cell proliferation in hypoxia-induced hPASMCs transfected with miR-760 mimics. (C) Ki-67 staining in hypoxia-induced hPASMCs transfected with miR-760 mimics (magnification, ×200). (D) EdU incorporation assay in hypoxia-induced hPASMCs transfected with miR-760 mimics (magnification, ×200). Normoxic cells were used as the control group. Untransfected hypoxic cells were the blank group. #P<0.05 vs. control; *P<0.05 vs. blank. hPASMC, human pulmonary artery smooth muscle cell; NC, negative control.

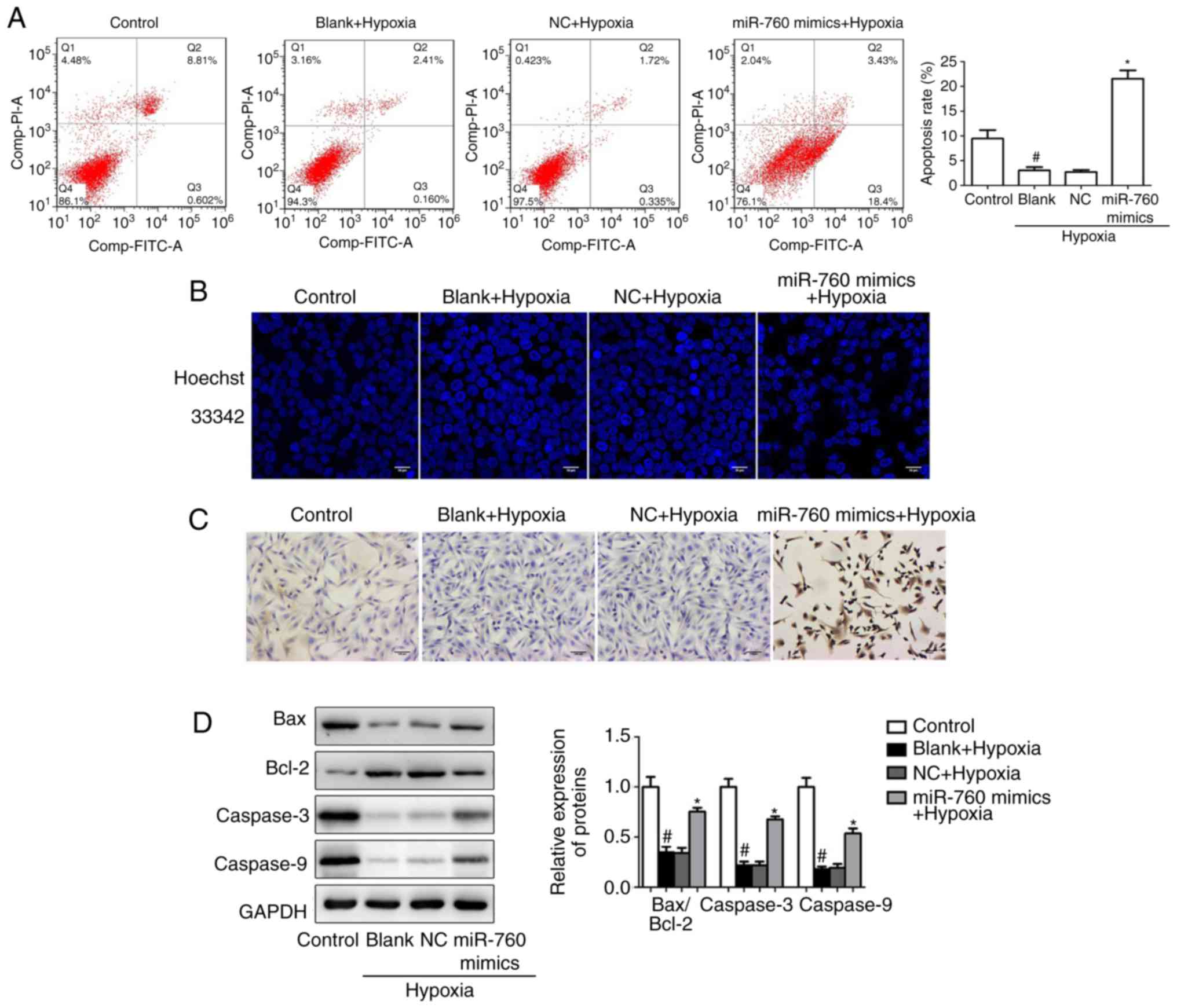
miR-760 regulates hypoxia-induced HPASMC apoptosis

Decreased apoptotic activity has been reported in hPASMCs from PAH patients (13). To confirm the role of miR-760 on hypoxia-induced hPASMC apoptosis, the apoptosis rate was measured by flow cytometry. The results from flow cytometry analysis indicated that the number of apoptotic hPASMCs was remarkably decreased under hypoxic conditions compared with the normoxic control, while miR-760 mimics significantly promoted hypoxia-induced hPASMC apoptosis (Fig. 3A). Furthermore, cell apoptosis was evaluated by morphological examination under fluorescence microscopy following Hoechst 33342 staining. Apoptotic cells exhibit nuclear chromatin condensation and dense staining gathered at the nuclear membrane with pyknosis or fragmentation of apoptotic bodies. The results demonstrated that hPASMCs were uniformly stained by the dye in the normoxic condition, indicating intact cell plasma membrane. However, transfection with the miR-760 mimics significantly promoted hypoxia-induced hPASMCs apoptosis and resulted in an increase of necrotic cells (Fig. 3B). In addition, the TUNEL assay revealed that miR-760 mimics significantly promoted hypoxia-induced hPASMC apoptosis (Fig. 3C). Finally, apoptosis-related proteins, including BCL2 associated X (Bax), BCL2 apoptosis regulator (Bcl-2), Caspase-3 and Caspase-9, were examined by western blot analysis. The results suggested that hypoxia resulted in a decrease in the Bax/Bcl-2 ratio and in the expression levels of Caspase-3 and Caspase-9 in hPASMCs, whereas this effect was ameliorated in the miR-760 mimics group (Fig. 3D).

Figure 3

miR-760 regulates hypoxia-induced hPASMC apoptosis. (A) Flow cytometry was performed to examine apoptosis in hypoxia-induced hPASMCs. (B) Hoechst 33342 staining was used to examine morphological changes related to apoptosis (magnification, ×400). (C) Terminal deoxynucleotidyl transferase-mediated dUTP nick end labeling assay was performed to evaluate hypoxia-induced hPASMC apoptosis (magnification, ×200). (D) Western blotting was performed to examine the expression levels of apoptosis-related proteins. #P<0.05 vs. control; *P<0.05 vs. blank. hPASMC, human pulmonary artery smooth muscle cell; NC, negative control; PI, propidium iodide; FITC, fluorescein isothiocyanate; Bax, BCL2 associated X; Bcl-2, BCL2 apoptosis regulator.

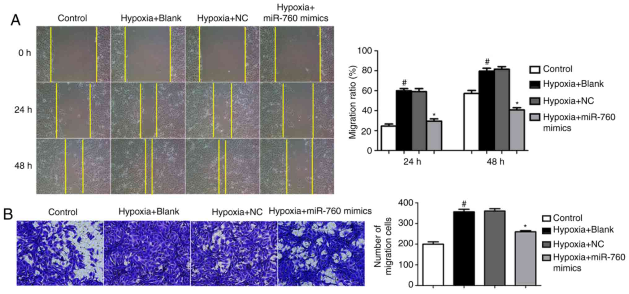
miR-760 modulates hypoxia-induced hPASMC migration

Both PASMC proliferation and migration contribute to pathogenic pulmonary vascular remodeling in PAH (17). In a wound-healing assay, the migration ability of hPASMCs clearly increased when cells were exposed to hypoxia compared with normoxic conditions (Fig. 4A). However, overexpression of miR-760 mimics resulted in a reduction of cell migration induced by hypoxia (Fig. 4A). In accordance with the wound-healing assay, a transwell experiment revealed similar results; miR-760 mimics suppressed the migration ability of hypoxia-induced hPASMCs (Fig. 4B). This significant reduction in migratory capacity under hypoxic conditions suggests a potential important role of miR-760 during the process of pulmonary vascular remodeling.

Figure 4

miR-760 modulates hypoxia-induced hPASMC migration. Cell migration was assayed in hypoxia-induced hPASMCs following transfection with miR-760 mimics, by (A) wound-healing assay (magnification, ×100), and by (B) transwell assay (magnification, ×200). #P<0.05 vs. control; *P<0.05 vs. blank. hPASMC, human pulmonary artery smooth muscle cell; NC, negative control.

TLR4 is a direct target of miR-760 in hypoxia-induced hPASMCs

To gain novel insights into the molecular mechanisms underlying the function of miR-760 in modulating hPASMCs, the target of miR-760 was identified. TargetScan, a miRNA prediction software, was employed (23). The results revealed that TLR4 was a binding target of miR-760 (Fig. 5A). Luciferase reporter assays were then performed to confirm that miR-760 regulates directly the expression TLR4. An increase of luciferase activity was observed when cells were co-transfected with miR-760 mimics and mutant TLR4 3′UTR, whereas no change was observed in cells co-transfected with miR-760 and wild-type TLR4 3′UTR (Fig. 5B). To determine whether miR-760 suppressed the expression of TLR4, RT-qPCR and western blot analyses were conducted. As illustrated in Fig. 5C and D, the mRNA and protein levels of TLR4 significantly increased under hypoxic conditions compared with the normoxic control, while overexpression of miR-760 dramatically decreased the mRNA and protein levels of TLR4. Taken together, these results indicated that TLR4 is a direct target of miR-760.

Figure 5

TLR4 is a direct target of miR-760 in hypoxia-induced hPASMCs. (A) Binding between miR-760 and the TLR4 3′ UTR was predicted by TargetScan software analysis. (B) Luciferase reporter assays were performed to confirm the binding of miR-760 in the 3′ UTR of TLR4. (C) Western blot analysis and (D) reverse transcription-quantitative polymerase chain reaction assay were performed to detect the protein and mRNA levels of TLR4 in hPASMCs. #P<0.05 vs. control; *P<0.05 vs. blank. TLR4, toll-like receptor 4; hPASMC, human pulmonary artery smooth muscle cell; UTR, untranslated region; WT, wild-type; MUT, mutant; NC, negative control.

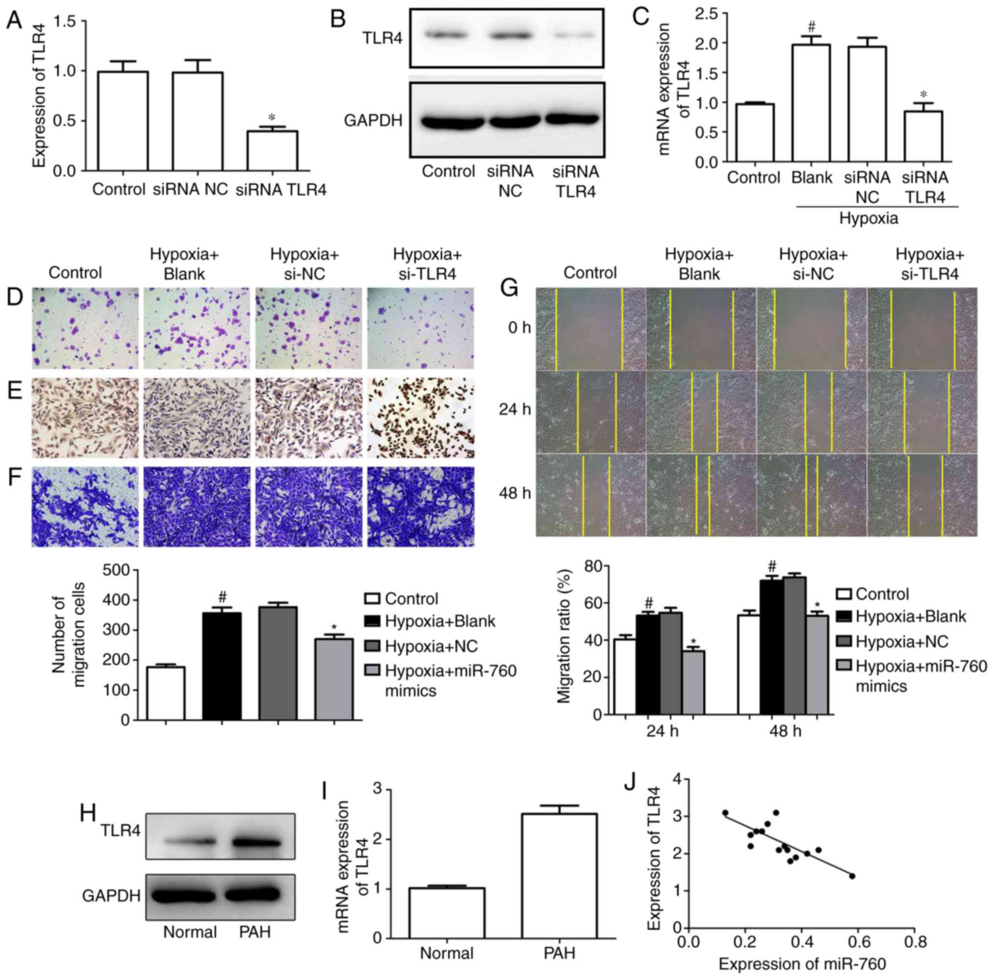
Silencing of TLR4 suppresses hypoxia-induced hPASMC proliferation and induces apoptosis

To investigate the effect of TLR4 on cell proliferation, the expression of TLR4 was silenced with siRNA. RT-qPCR and western blot analyses were performed to assess the transfection efficiency, and the results revealed that the mRNA and protein levels of TLR4 significantly decreased in the siRNA TLR4 group compared with the siRNA NC group (Fig. 6A and B). In addition, the expression of TLR4 in the hypoxia-induced group clearly increased, while silencing of TLR4 significantly ameliorated the effect (Fig. 6C). Furthermore, silencing of TLR4 dramatically suppressed cell colony formation and promoted apoptosis in hPASMCs under hypoxic conditions (Fig. 6D and E). Finally, the transwell assay and wound-healing assay results indicated that silencing of TLR4 could ameliorate the hypoxia-induced increase of cell migration (Fig. 6F and G).

Figure 6

TLR4 silencing suppresses hypoxia-induced cell proliferation and induces apoptosis. (A) Silencing of TLR4 by siRNA was confirmed at the mRNA and the (B) protein level. (C) mRNA expression levels of TLR4 in hypoxia-induced hPASMCs following TLR4 siRNA transfection. (D) Colony formation assay in hypoxia-induced hPASMCs (magnification, ×200). (E) Terminal deoxynucleotidyl transferase-mediated dUTP nick end labeling assay was performed to examine cell apoptosis in hypoxia-induced hPASMCs (magnification, ×200). (F) Transwell assays (magnification, ×200) and (G) wound-healing assays (magnification, ×100) were performed to examine the migration ability of hypoxia-induced hPASMCs. (H) Western blot and (I) reverse transcription-quantitative polymerase chain reaction analyses were used to detect the mRNA and protein expression levels, respectively, of TLR4 in PAH and normal lung tissues. (J) Correlation analysis of miR-760 and TLR4 expression in PAH lung tissues. #P<0.05 vs. control; *P<0.05 vs. blank. TLR4, toll-like receptor 4; si, small interfering; hPASMC, human pulmonary artery smooth muscle cell; PAH, pulmonary arterial hypertension; NC, negative control.

The above results suggested that TLR4 is a direct target of miR-760, and that TLR4 inhibition could decrease cell proliferation and migration, as well as induce cell apoptosis in hypoxia-induced hPASMCs. Next, RT-qPCR and western blot experiment were performed to explore the expression of TLR4 in PAH lung tissues. The data confirmed that mRNA and protein levels of TLR4 were upregulated in PAH lung tissues compared with normal lung tissues (Fig. 6H and I). Furthermore, the relationship between the expression of TLR4 and miR-760 was investigated in PAH lung tissues, and the result indicated that the expression of TLR4 was inversely correlated with the levels of miR-760 (Fig. 6J).

Discussion

PAH is a chronic progressive and fatal disease (24), which is characterized by a continuous increase in pulmonary vascular resistance and pulmonary arterial pressure, leading to right heart failure and death (25). The pathogenesis of PAH is associated with inflammation, increased vascular tension and hPASMC proliferation, as well as resistance to apoptosis (4). The current available therapy options to improve long-term prognosis of PAH are limited (26). The present study provided evidence of the role of miR-760 and its posttranscriptional regulation of TLR4 in the pathogenesis of PAH and highlighted its potential as a novel therapeutic target for PAH.

As a well-known cause of PAH in patients, hypoxia has been widely used to generate animal or cell models of PAH (27). Hypoxia-induced inflammation, excessive proliferation and inhibition of apoptosis in hPASMCs are involved in the pathological process of hypoxic PAH (28). Previous research has reported that exposure of rats to hypoxia resulted in disruption of endothelial membrane integrity and hPASMC proliferation (29). The present study demonstrated that hPASMC proliferation, as measured by CCK-8, EdU and Ki-67 assays, was dramatically increased when cells were in a hypoxic environment, while transfection with miR-760 mimics clearly ameliorated this effect. In multicellular animals, the morphology and function of organs are precisely regulated by cell proliferation, division and apoptosis, which are activated by extracellular factors (30). Apoptosis is an important physiological process, which can cause the decrease of PASMCs and pressure of pulmonary artery (31). The increase of proliferation and the decrease of apoptosis in PASMCs can enhance the thickness of the pulmonary arteriole wall, narrow the pulmonary artery lumen, and increase the pulmonary vascular resistance and the pulmonary arterial pressure (32). In the present study, the results indicated that the number of apoptotic hPASMCs was remarkably decreased under hypoxic conditions, while miR-760 mimics significantly promoted hypoxia-induced hPASMC apoptosis. Bcl-2 gene family proteins are important regulatory factors of cell apoptosis, and they have crucial roles in the apoptosis pathway, including Bcl-2 and Bax. Bcl-2 is an inhibitor of apoptosis, while Bax promotes apoptosis (33). The current results suggested that miR-760 mimics significantly increased the Bax/Bcl-2 protein ratio in hPASMCs induced by hypoxia. Migration of hPASMCs contributes to vascular remodeling in pulmonary hypertension (34). The current data demonstrated that migration of hypoxia-induced hPASMCs was remarkably decreased in the miR-760 mimics group.

Toll-like receptors are an important class of proteins involved in nonspecific immunity, which also link nonspecific immunity and specific immunity. TLR4, a germline-encoded pattern recognition receptor, serves a vital function in inflammatory responses (35). It has been reported that hypoxia decreases TLR4 expression and induces reactive oxygen species and Nox1/Nox4 in PASMCs (36). In the present study, the results demonstrated that TLR4 was a direct target of miR-760 in hypoxia-induced hPASMCs, and silencing of TLR4 by siRNA could restrain hypoxia-induced cell proliferation and induce apoptosis. In addition, the expression of TLR4 was inversely correlated with the levels of miR-760 in PAH lung tissues.

In conclusion, the present study revealed that miR-760 may have an essential role in PAH, via regulation of TLR4. Upregulation of miR-760 drastically inhibited hPASMC proliferation and migration, as well as induced hPASMC apoptosis under hypoxic conditions, by targeting TLR4. Further studies focusing on the functional interaction between miR-760 and TLR4 might contribute to the development of novel therapeutic targets for PAH.

Funding

The present study was supported by Nanjing Medical Science and Technique Development Foundation (grant nos. 201405013 and YKK15136).

Availability of data and material

The analyzed datasets generated during the study are available from the corresponding author on reasonable request.

Authors' contributions

YZY, YFZ and WP conceived and designed the experiments. LY and JX performed the experiments. XMM analyzed the data. YZY and WP wrote the paper. All authors read and approved the final manuscript.

Ethics approval and consent to participate

The experimental protocols were approved by the Ethics Committee of Nanjing Medical University, and informed consent was obtained from all the participants prior to the study.

Patient consent for publication

Not applicable.

Competing interests

The authors declare that they have no competing interests.

Acknowledgments

Not applicable.

References

1 

Sa hoo S, Meijles DN, Ghouleh I A, Tandon M, Cifuentes-Pagano E, Sembrat J, Rojas M, Goncharova E and Pagano PJ: MEF2C-MYOCD and Leiomodin1 suppression by miRNA-214 promotes smooth muscle cell phenotype switching in pulmonary arterial hypertension. PLoS One. 11:–e0153780. 2016.

2 

Farber HW and Loscalzo J: Mechanisms of disease: Pulmonary arterial hypertension. N Engl J Med. 351:1655–1665. 2004. View Article : Google Scholar : PubMed/NCBI

3 

Tuder RM, Marecki JC, Richter A, Fijalkowska I and Flores S: Pathology of pulmonary hypertension. Clin Chest Med. 28:23–42. 2007. View Article : Google Scholar : PubMed/NCBI

4 

Morrell NW, Adnot S, Archer SL, Dupuis J, Jones PL, MacLean MR, McMurtry IF, Stenmark KR, Thistlethwaite PA, Weissmann N, et al: Cellular and molecular basis of pulmonary arterial hypertension. J Am Coll Cardiol. 54:S20–S31. 2009. View Article : Google Scholar : PubMed/NCBI

5 

Hadri L, Kratlian RG, Benard L, Maron BA, Dorfmüller P, Ladage D, Guignabert C, Ishikawa K, Aguero J, Ibanez B, et al: Therapeutic efficacy of AAV1.SERCA2a in monocrotaline-induced pulmonary arterial hypertension. Circulation. 128:512–523. 2013. View Article : Google Scholar

6 

Rubin LJ, Simonneau G, Badesch D, Galiè N, Humbert M, Keogh A, Massaro J, Matucci Cerinic M, Sitbon O and Kymes S: The study of risk in pulmonary arterial hypertension. Eur Respir Rev. 21:234–238. 2012. View Article : Google Scholar : PubMed/NCBI

7 

Farh KK, Grimson A, Jan C, Lewis BP, Johnston WK, Lim LP, Burge CB and Bartel DP: The widespread impact of mammalian micrornas on mrna repression and evolution. Science. 310:1817–1821. 2005. View Article : Google Scholar : PubMed/NCBI

8 

Arunachalam G, Upadhyay R, Ding H and Triggle CR: MicroRNA signature and sardiovascular dysfunction. J Cardiovasc Pharmacol. 65:419–29. 2015. View Article : Google Scholar

9 

Bienertova-Vasku J, Novak J and Vasku A: MicroRNAs in pulmonary arterial hypertension: Pathogenesis, diagnosis and treatment. J Am Soc Hypertens. 9:221–34. 2015. View Article : Google Scholar : PubMed/NCBI

10 

Sharma S, Umar S, Potus F, Iorga A, Wong G, Meriwether D, Breuils-Bonnet S, Mai D, Navab K, Ross D, et al: ApoA-I mimetic peptide 4F rescues pulmonary hypertension by inducing microRNA-193-3p. Circulation. 130:776–785. 2014. View Article : Google Scholar : PubMed/NCBI

11 

Courboulin A, Paulin R, Giguere NJ, Saksouk N, Perreault T, Meloche J, Paquet ER, Biardel S, Provencher S, Côté J, et al: Role for miR-204 in human pulmonary arterial hypertension. J Exp Med. 208:535–548. 2011. View Article : Google Scholar : PubMed/NCBI

12 

Qian Z, Li Y, Chen J, Li X and Gou D: miR-4632 mediates PDGF-BB-induced proliferation and antiapoptosis of human pulmonary artery smooth muscle cells via targeting cJUN. Am J Physiol Cell Physiol. 313:C380–C391. 2017. View Article : Google Scholar : PubMed/NCBI

13 

Lu Z, Li S, Zhao S and Fa X: Upregulated miR-17 regulates hypoxia-mediated human pulmonary artery smooth muscle cell proliferation and apoptosis by targeting mitofusin 2. Med Sci Monit. 22:3301–3308. 2016. View Article : Google Scholar : PubMed/NCBI

14 

Elshafei A, Shaker O, Abd-El-Motaal O and Salman T: The expression profiling of serum miR-92a, miR-375, and miR-760 in colorectal cancer: An Egyptian study. Tumor Biol. 39:10104283177057652017. View Article : Google Scholar

15 

Hu SH, Wang CH, Huang ZJ, Liu F, Xu CW, Li XL and Chen GQ: miR-760 mediates chemoresistance through inhibition of epithelial mesenchymal transition in breast cancer cells. Eur Rev Med Pharmacol Sci. 20:5002–5008. 2016.PubMed/NCBI

16 

Hao H, Gabbiani G and Bochaton-Piallat ML: Arterial smooth muscle cell heterogeneity: Implications for atherosclerosis and restenosis development. Arterioscler Thromb Vasc Biol. 23:1510–1520. 2003. View Article : Google Scholar : PubMed/NCBI

17 

Sysol JR, Chen J, Singla S, Zhao S, Comhair S, Natarajan V and Machado RF: MicroRNA-1 is decreased by hypoxia and contributes to the development of pulmonary vascular remodeling via regulation of sphingosine kinase 1. Am J Physiol Lung Cell Mol Physiol. 314:L461–L472. 2018. View Article : Google Scholar

18 

Aytekin M, Comhair SA, de la Motte C, Bandyopadhyay SK, Farver CF, Hascall VC, Erzurum SC and Dweik RA: High levels of hyaluronan in idiopathic pulmonary arterial hypertension. Am J Physiol Lung Cell Mol Physiol. 295:L789–L799. 2008. View Article : Google Scholar : PubMed/NCBI

19 

Livak KJ and Schmittgen TD: Analysis of relative gene expression data using real-time quantitative PCR and the 2 (-Delta Delta C(T) method. Method. 25:402–408. 2001. View Article : Google Scholar

20 

Mizuno S, Bogaard HJ, Kraskauskas D, Alhussaini A, Gomez-Arroyo J, Voelkel NF and Ishizaki T: p53 gene deficiency promotes hypoxia-induced pulmonary hypertension and vascular remodeling in mice. Am J Physiol Lung Cell Mol Physiol. 300:L753–L761. 2011. View Article : Google Scholar : PubMed/NCBI

21 

Ma J, Liang S, Wang Z, Zhang L, Jiang J, Zheng J, Yu L, Zheng X, Wang R and Zhu D: ROCK pathway participates in the processes that 15-hydroxyeicosatetraenoic acid (15-HETE) mediated the pulmonary vascular remodeling induced by hypoxia in rat. J Cell Physiol. 222:82–94. 2010. View Article : Google Scholar

22 

Jalali S, Ramanathan GK, Parthasarathy PT, Aljubran S, Galam L, Yunus A, Garcia S, Cox RR Jr, Lockey RF and Kolliputi N: Mir-206 regulates pulmonary artery smooth muscle cell proliferation and differentiation. PLoS One. 7:e468082012. View Article : Google Scholar : PubMed/NCBI

23 

Agarwal V, Bell GW, Nam JW and Bartel DP: Predicting effective mircoRNA target sites in mammalian mRNA. Elife. 4:2015. View Article : Google Scholar

24 

de Jesus Perez V, Yuan K, Alastalo TP, Spiekerkoetter E and Rabinovitch M: Targeting the Wnt signaling pathways in pulmonary arterial hypertension. Drug Discov Today. 19:1270–1276. 2014. View Article : Google Scholar : PubMed/NCBI

25 

Anwar A, Li M, Frid MG, Kumar B, Gerasimovskaya EV, Riddle SR, McKeon BA, Thukaram R, Meyrick BO, Fini MA and Stenmark KR: Osteopontin is an endogenous modulator of the constitutively activated phenotype of pulmonary adventitial fibroblasts in hypoxic pulmonary hypertension. Am J Physiol Lung Cell Mol Physiol. 303:L1–L11. 2012. View Article : Google Scholar : PubMed/NCBI

26 

McLaughlin VV, Archer SL, Badesch DB, Barst RJ, Farber HW, Lindner JR, Mathier MA, McGoon MD, Park MH, Rosenson RS, et al: ACCF/AHA 2009 expert consensus document on pulmonary hypertension a report of the American College of Cardiology Foundation Task Force on Expert Consensus Documents and the American Heart Association developed in collaboration with the American College of Chest Physicians; American Thoracic Society, Inc.; and the Pulmonary Hypertension Association. J Am Coll Cardiol. 53:1573–1619. 2009. View Article : Google Scholar : PubMed/NCBI

27 

Liu A, Philip J, Vinnakota KC, Van den Bergh F, Tabima DM, Hacker T, Beard DA and Chesler NC: Estrogen maintains mitochondrial content and function in the right ventricle of rats with pulmonary hypertension. Physiol Rep. 5:e131572017. View Article : Google Scholar : PubMed/NCBI

28 

Jin H, Wang Y, Zhou L, Liu L, Zhang P, Deng W and Yuan Y: Melatonin attenuates hypoxic pulmonary hypertension by inhibiting the inflammation and the proliferation of pulmonary arterial smooth muscle cells. J Pineal Res. 57:442–450. 2014. View Article : Google Scholar : PubMed/NCBI

29 

Welsh DJ and Peacock AJ: Cellular responses to hypoxia in the pulmonary circulation. High Alt Med Biol. 14:111–116. 2013. View Article : Google Scholar : PubMed/NCBI

30 

Cui C, Zhang H, Guo LN, Zhang X, Meng L, Pan X and Wei Y: Inhibitory effect of NBL1 on PDGF-BB-induced human PASMC proliferation through blockade of PDGFβ-p38MAPK pathway. Biosci Rep. 36:e003742016. View Article : Google Scholar

31 

Stenmark KR, Meyrick B, Galie N, Mooi WJ and McMurtry IF: Animal models of pulmonary arterial hypertension: The hope for etiological discovery and pharmacological cure. Am J Physiol Lung Cell Mol Physiol. 297:L1013–L1032. 2009. View Article : Google Scholar : PubMed/NCBI

32 

Yuan JX and Rubin LJ: Pathogenesis of pulmonary arterial hypertension: The need for multiple hits. Circulation. 111:534–538. 2005. View Article : Google Scholar : PubMed/NCBI

33 

Karbowski M, Norris KL, Cleland MM, Jeong SY and Youle RJ: Role of Bax and Bak in mitochondrial morphogenesis. Nature. 443:658–662. 2006. View Article : Google Scholar : PubMed/NCBI

34 

Goncharova EA, Ammit AJ, Irani C, Carroll RG, Eszterhas AJ, Panettieri RA and Krymskaya VP: PI3K is required for proliferation and migration of human pulmonary vascular smooth muscle cells. Am J Physiol Lung Cell Mol Physiol. 283:L354–L363. 2002. View Article : Google Scholar : PubMed/NCBI

35 

Wang YC, Lin S and Yang QW: Toll-like receptors in cerebral ischemic inflammatory injury. J Neuroinflammation. 8:1342011. View Article : Google Scholar : PubMed/NCBI

36 

Ma L, Ambalavanan N, Liu H, Sun Y, Jhala N, Bradley WE, Dell'Italia LJ, Michalek S, Wu H, Steele C, Benza RL, Chen Y, et al: TLR4 regulates pulmonary vascular homeostasis and remodeling via redox signaling. Front Biosci. 21:397–409. 2016. View Article : Google Scholar

Related Articles

  • Abstract
  • View
  • Download
  • Twitter
Copy and paste a formatted citation
Spandidos Publications style
Yang YZ, Zhang YF, Yang L, Xu J, Mo XM and Peng W: miR‑760 mediates hypoxia-induced proliferation and apoptosis of human pulmonary artery smooth muscle cells via targeting TLR4 Retraction in /10.3892/ijmm.2025.5642. Int J Mol Med 42: 2437-2446, 2018.
APA
Yang, Y., Zhang, Y., Yang, L., Xu, J., Mo, X., & Peng, W. (2018). miR‑760 mediates hypoxia-induced proliferation and apoptosis of human pulmonary artery smooth muscle cells via targeting TLR4 Retraction in /10.3892/ijmm.2025.5642. International Journal of Molecular Medicine, 42, 2437-2446. https://doi.org/10.3892/ijmm.2018.3862
MLA
Yang, Y., Zhang, Y., Yang, L., Xu, J., Mo, X., Peng, W."miR‑760 mediates hypoxia-induced proliferation and apoptosis of human pulmonary artery smooth muscle cells via targeting TLR4 Retraction in /10.3892/ijmm.2025.5642". International Journal of Molecular Medicine 42.5 (2018): 2437-2446.
Chicago
Yang, Y., Zhang, Y., Yang, L., Xu, J., Mo, X., Peng, W."miR‑760 mediates hypoxia-induced proliferation and apoptosis of human pulmonary artery smooth muscle cells via targeting TLR4 Retraction in /10.3892/ijmm.2025.5642". International Journal of Molecular Medicine 42, no. 5 (2018): 2437-2446. https://doi.org/10.3892/ijmm.2018.3862
Copy and paste a formatted citation
x
Spandidos Publications style
Yang YZ, Zhang YF, Yang L, Xu J, Mo XM and Peng W: miR‑760 mediates hypoxia-induced proliferation and apoptosis of human pulmonary artery smooth muscle cells via targeting TLR4 Retraction in /10.3892/ijmm.2025.5642. Int J Mol Med 42: 2437-2446, 2018.
APA
Yang, Y., Zhang, Y., Yang, L., Xu, J., Mo, X., & Peng, W. (2018). miR‑760 mediates hypoxia-induced proliferation and apoptosis of human pulmonary artery smooth muscle cells via targeting TLR4 Retraction in /10.3892/ijmm.2025.5642. International Journal of Molecular Medicine, 42, 2437-2446. https://doi.org/10.3892/ijmm.2018.3862
MLA
Yang, Y., Zhang, Y., Yang, L., Xu, J., Mo, X., Peng, W."miR‑760 mediates hypoxia-induced proliferation and apoptosis of human pulmonary artery smooth muscle cells via targeting TLR4 Retraction in /10.3892/ijmm.2025.5642". International Journal of Molecular Medicine 42.5 (2018): 2437-2446.
Chicago
Yang, Y., Zhang, Y., Yang, L., Xu, J., Mo, X., Peng, W."miR‑760 mediates hypoxia-induced proliferation and apoptosis of human pulmonary artery smooth muscle cells via targeting TLR4 Retraction in /10.3892/ijmm.2025.5642". International Journal of Molecular Medicine 42, no. 5 (2018): 2437-2446. https://doi.org/10.3892/ijmm.2018.3862
Follow us
  • Twitter
  • LinkedIn
  • Facebook
About
  • Spandidos Publications
  • Careers
  • Cookie Policy
  • Privacy Policy
How can we help?
  • Help
  • Live Chat
  • Contact
  • Email to our Support Team