Spandidos Publications Logo
  • About
    • About Spandidos
    • Aims and Scopes
    • Abstracting and Indexing
    • Editorial Policies
    • Reprints and Permissions
    • Job Opportunities
    • Terms and Conditions
    • Contact
  • Journals
    • All Journals
    • Oncology Letters
      • Oncology Letters
      • Information for Authors
      • Editorial Policies
      • Editorial Board
      • Aims and Scope
      • Abstracting and Indexing
      • Bibliographic Information
      • Archive
    • International Journal of Oncology
      • International Journal of Oncology
      • Information for Authors
      • Editorial Policies
      • Editorial Board
      • Aims and Scope
      • Abstracting and Indexing
      • Bibliographic Information
      • Archive
    • Molecular and Clinical Oncology
      • Molecular and Clinical Oncology
      • Information for Authors
      • Editorial Policies
      • Editorial Board
      • Aims and Scope
      • Abstracting and Indexing
      • Bibliographic Information
      • Archive
    • Experimental and Therapeutic Medicine
      • Experimental and Therapeutic Medicine
      • Information for Authors
      • Editorial Policies
      • Editorial Board
      • Aims and Scope
      • Abstracting and Indexing
      • Bibliographic Information
      • Archive
    • International Journal of Molecular Medicine
      • International Journal of Molecular Medicine
      • Information for Authors
      • Editorial Policies
      • Editorial Board
      • Aims and Scope
      • Abstracting and Indexing
      • Bibliographic Information
      • Archive
    • Biomedical Reports
      • Biomedical Reports
      • Information for Authors
      • Editorial Policies
      • Editorial Board
      • Aims and Scope
      • Abstracting and Indexing
      • Bibliographic Information
      • Archive
    • Oncology Reports
      • Oncology Reports
      • Information for Authors
      • Editorial Policies
      • Editorial Board
      • Aims and Scope
      • Abstracting and Indexing
      • Bibliographic Information
      • Archive
    • Molecular Medicine Reports
      • Molecular Medicine Reports
      • Information for Authors
      • Editorial Policies
      • Editorial Board
      • Aims and Scope
      • Abstracting and Indexing
      • Bibliographic Information
      • Archive
    • World Academy of Sciences Journal
      • World Academy of Sciences Journal
      • Information for Authors
      • Editorial Policies
      • Editorial Board
      • Aims and Scope
      • Abstracting and Indexing
      • Bibliographic Information
      • Archive
    • International Journal of Functional Nutrition
      • International Journal of Functional Nutrition
      • Information for Authors
      • Editorial Policies
      • Editorial Board
      • Aims and Scope
      • Abstracting and Indexing
      • Bibliographic Information
      • Archive
    • International Journal of Epigenetics
      • International Journal of Epigenetics
      • Information for Authors
      • Editorial Policies
      • Editorial Board
      • Aims and Scope
      • Abstracting and Indexing
      • Bibliographic Information
      • Archive
    • Medicine International
      • Medicine International
      • Information for Authors
      • Editorial Policies
      • Editorial Board
      • Aims and Scope
      • Abstracting and Indexing
      • Bibliographic Information
      • Archive
  • Articles
  • Information
    • Information for Authors
    • Information for Reviewers
    • Information for Librarians
    • Information for Advertisers
    • Conferences
  • Language Editing
Spandidos Publications Logo
  • About
    • About Spandidos
    • Aims and Scopes
    • Abstracting and Indexing
    • Editorial Policies
    • Reprints and Permissions
    • Job Opportunities
    • Terms and Conditions
    • Contact
  • Journals
    • All Journals
    • Biomedical Reports
      • Information for Authors
      • Editorial Policies
      • Editorial Board
      • Aims and Scope
      • Abstracting and Indexing
      • Bibliographic Information
      • Archive
    • Experimental and Therapeutic Medicine
      • Information for Authors
      • Editorial Policies
      • Editorial Board
      • Aims and Scope
      • Abstracting and Indexing
      • Bibliographic Information
      • Archive
    • International Journal of Epigenetics
      • Information for Authors
      • Editorial Policies
      • Editorial Board
      • Aims and Scope
      • Abstracting and Indexing
      • Bibliographic Information
      • Archive
    • International Journal of Functional Nutrition
      • Information for Authors
      • Editorial Policies
      • Editorial Board
      • Aims and Scope
      • Abstracting and Indexing
      • Bibliographic Information
      • Archive
    • International Journal of Molecular Medicine
      • Information for Authors
      • Editorial Policies
      • Editorial Board
      • Aims and Scope
      • Abstracting and Indexing
      • Bibliographic Information
      • Archive
    • International Journal of Oncology
      • Information for Authors
      • Editorial Policies
      • Editorial Board
      • Aims and Scope
      • Abstracting and Indexing
      • Bibliographic Information
      • Archive
    • Medicine International
      • Information for Authors
      • Editorial Policies
      • Editorial Board
      • Aims and Scope
      • Abstracting and Indexing
      • Bibliographic Information
      • Archive
    • Molecular and Clinical Oncology
      • Information for Authors
      • Editorial Policies
      • Editorial Board
      • Aims and Scope
      • Abstracting and Indexing
      • Bibliographic Information
      • Archive
    • Molecular Medicine Reports
      • Information for Authors
      • Editorial Policies
      • Editorial Board
      • Aims and Scope
      • Abstracting and Indexing
      • Bibliographic Information
      • Archive
    • Oncology Letters
      • Information for Authors
      • Editorial Policies
      • Editorial Board
      • Aims and Scope
      • Abstracting and Indexing
      • Bibliographic Information
      • Archive
    • Oncology Reports
      • Information for Authors
      • Editorial Policies
      • Editorial Board
      • Aims and Scope
      • Abstracting and Indexing
      • Bibliographic Information
      • Archive
    • World Academy of Sciences Journal
      • Information for Authors
      • Editorial Policies
      • Editorial Board
      • Aims and Scope
      • Abstracting and Indexing
      • Bibliographic Information
      • Archive
  • Articles
  • Information
    • For Authors
    • For Reviewers
    • For Librarians
    • For Advertisers
    • Conferences
  • Language Editing
Login Register Submit
  • This site uses cookies
  • You can change your cookie settings at any time by following the instructions in our Cookie Policy. To find out more, you may read our Privacy Policy.

    I agree
Search articles by DOI, keyword, author or affiliation
Search
Advanced Search
presentation
International Journal of Molecular Medicine
Join Editorial Board Propose a Special Issue
Print ISSN: 1107-3756 Online ISSN: 1791-244X
Journal Cover
March-2019 Volume 43 Issue 3

Full Size Image

Sign up for eToc alerts
Recommend to Library

Journals

International Journal of Molecular Medicine

International Journal of Molecular Medicine

International Journal of Molecular Medicine is an international journal devoted to molecular mechanisms of human disease.

International Journal of Oncology

International Journal of Oncology

International Journal of Oncology is an international journal devoted to oncology research and cancer treatment.

Molecular Medicine Reports

Molecular Medicine Reports

Covers molecular medicine topics such as pharmacology, pathology, genetics, neuroscience, infectious diseases, molecular cardiology, and molecular surgery.

Oncology Reports

Oncology Reports

Oncology Reports is an international journal devoted to fundamental and applied research in Oncology.

Experimental and Therapeutic Medicine

Experimental and Therapeutic Medicine

Experimental and Therapeutic Medicine is an international journal devoted to laboratory and clinical medicine.

Oncology Letters

Oncology Letters

Oncology Letters is an international journal devoted to Experimental and Clinical Oncology.

Biomedical Reports

Biomedical Reports

Explores a wide range of biological and medical fields, including pharmacology, genetics, microbiology, neuroscience, and molecular cardiology.

Molecular and Clinical Oncology

Molecular and Clinical Oncology

International journal addressing all aspects of oncology research, from tumorigenesis and oncogenes to chemotherapy and metastasis.

World Academy of Sciences Journal

World Academy of Sciences Journal

Multidisciplinary open-access journal spanning biochemistry, genetics, neuroscience, environmental health, and synthetic biology.

International Journal of Functional Nutrition

International Journal of Functional Nutrition

Open-access journal combining biochemistry, pharmacology, immunology, and genetics to advance health through functional nutrition.

International Journal of Epigenetics

International Journal of Epigenetics

Publishes open-access research on using epigenetics to advance understanding and treatment of human disease.

Medicine International

Medicine International

An International Open Access Journal Devoted to General Medicine.

Journal Cover
March-2019 Volume 43 Issue 3

Full Size Image

Sign up for eToc alerts
Recommend to Library

  • Article
  • Citations
    • Cite This Article
    • Download Citation
    • Create Citation Alert
    • Remove Citation Alert
    • Cited By
  • Similar Articles
    • Related Articles (in Spandidos Publications)
    • Similar Articles (Google Scholar)
    • Similar Articles (PubMed)
  • Download PDF
  • Download XML
  • View XML
Article

A high‑fructose diet induces epithelial barrier dysfunction and exacerbates the severity of dextran sulfate sodium‑induced colitis

  • Authors:
    • Katsuto Kawabata
    • Shuji Kanmura
    • Yuko Morinaga
    • Akihito Tanaka
    • Tomoaki Makino
    • Toshihiro Fujita
    • Shiho Arima
    • Fumisato Sasaki
    • Yuichirou Nasu
    • Shiroh Tanoue
    • Shinichi Hashimoto
    • Akio Ido
  • View Affiliations / Copyright

    Affiliations: Digestive and Lifestyle Diseases, Kagoshima University Graduate School of Medical and Dental Sciences, Kagoshima 890‑8544, Japan
  • Pages: 1487-1496
    |
    Published online on: December 31, 2018
       https://doi.org/10.3892/ijmm.2018.4040
  • Expand metrics +
Metrics: Total Views: 0 (Spandidos Publications: | PMC Statistics: )
Metrics: Total PDF Downloads: 0 (Spandidos Publications: | PMC Statistics: )
Cited By (CrossRef): 0 citations Loading Articles...

This article is mentioned in:



Abstract

Excessive fructose intake is a risk factor for gut symptoms in patients with inflammatory bowel disease, however, its effect on the intestinal tract has not been evaluated previously. The present study investigated the impact of a high‑fructose diet (HFD) on intestinal barrier function in mice with experimental colitis. C57/BL6 mice were provided with either a HFD or control diet and either plain drinking water or water containing 1% dextran sulfate sodium (DSS) for 2 weeks. The disease activity index (DAI), pathological scores and expression of inflammatory cytokines were compared among the groups, and the proportions of fecal bacteria in the colon were analyzed. The body weight and colon length were significantly decreased, and the DAI and pathological scores were significantly increased in the DSS/HFD‑treated mice compared with the non‑DSS‑treated and control diet mice. Regarding the expression of inflammatory cytokines, the levels of interleukin (IL)‑6, IL‑1β and tumor necrosis factor‑α were significantly increased, and the expression of the tight junction protein occludin was significantly decreased in the DSS/HFD‑treated mice. The total bacterial count was increased in the HFD mice. Taken together, these results indicate that an HFD resulted in the deterioration of intestinal barrier function and increased susceptibility to DSS‑induced colitis.

Introduction

Inflammatory bowel disease (IBD) is a chronic inflammatory disorder of the gastrointestinal tract; its incidence is higher in western countries but is rapidly increasing in Asian populations (1). Epidemiological and clinical evidence has shown an association between IBD and several environmental factors, antibiotic use, modern lifestyle and diet (2,3). One specific risk factor is the consumption of fructose; fructose intake is reported to cause gut symptoms, and lead not only to the exacerbation of IBD symptoms but also to those of irritable bowel syndrome (4). Previous reports have revealed a link between fructose and the exacerbation of gut symptoms in patients with IBD, and a diet low in fermentable oligo-, di- and mono-saccharides, and polyols may be an effective dietary therapy for patients with IBD and coexisting functional gut symptoms (5,6).

Fructose is an inverted sugar that is used in popular carbonated beverages (7-9). It is absorbed from the intestinal lumen by diffusion, a process that is facilitated by the mucosal GLUT5 transporter protein, a type of glucose-dependent transporter (10). Previous studies demonstrated that increased fructose consumption resulted in the accumulation of lipids in the liver, leading to elevated plasma triglyceride levels and oxidative stress (11-13). Therefore, the excessive intake of fructose is considered a risk factor for lifestyle-related diseases, including obesity, type 2 diabetes mellitus and non-alcoholic fatty liver disease (14-17). It was reported that chronic fructose intake in mice was associated with the loss of occludin in the small intestine, and that gut bacterial overgrowth was associated with the translocation of bacterial endotoxins from the intestine to the liver (18,19).

However, the effects of fructose on the large intestinal tract remain to be fully elucidated, particularly with regard to intestinal inflammation, intestinal barrier function and gut microbiota in the colon. In the present study, a mouse model of colitis was used to analyze the impact of fructose on each of these regions.

Materials and methods

Animals and diets

Six-week-old male C57BL/6J mice (weight is ~20 g; Kyudo Co., Ltd., Kumamoto, Japan) were randomly allocated into four experimental groups: Group C (n=7), the control group, was fed standard chow (SC) and normal water; Group D (n=10) was fed SC and water containing 1% dextran sulfate sodium (DSS; MW 5,000; Wako Pure Chemical Industries, Ltd., Osaka, Japan); Group F (n=7) was fed a high-fructose diet (HFD; Oriental Yeast Co., Ltd., Tokyo, Japan) and normal water; and Group FD (n=10) was fed an HFD and water containing 1% DSS. The mixture containing 1% DSS and HFD was supplied for 2 weeks, without normal drinking water. The composition of HFD was 60% fructose, 20.7% casein, 0.3% methionine, 5.0% lard, 9.249% cellulose, 4.5% vitamins and minerals, 0.25% choline bitartrate, and 0.001% tertiary butylhydroquinone. Each day, the mice were visually assessed to investigate the presence of loose stools, blood in the feces or decreased mobility, the latter considered the disease activity index (DAI) score, to evaluate the clinical activity. The DAI scores were determined based on the following criteria: Changes in body weight, stool consistency and fecal occult blood or visible bleeding. These parameters were assessed on a scale of 0-4 (20-22). The colon tissues were fixed in 10% formalin, embedded in paraffin, and stained with hematoxylin and eosin to evaluate the pathological activity. The pathological score was used to evaluate the histological activity (23). In addition, a section of the colon tissue was stored at -80°C in order to analyze the gene expression. All animals were housed under standard conditions (in a 24°C-controlled environment with a 12-h light/dark cycle) and received humane care in compliance with the institutional guidelines. The present study was approved by the institutional Animal Care and Use Committees of Kagoshima University (Kagoshima, Japan) and was performed in accordance with the Committees' guidelines for animal experiments.

ELISA for fecal fructose

The feces of the mice that were fed SC (Group C) and those fed with the HFD (Group F) were collected; 10 µg of feces from each group was diluted in 400 µl of distilled water and the level of fructose in the feces was measured using an EnzyChrom Fructose Assay kit (cat. no. EFRU-100; BioAssay Systems LLC, Hayward, CA, USA), a Bio-Rad iMark Microplate Reader and the Microplate Manager software program v6 (Bio-Rad Laboratories, Inc., Hercules, CA, USA).

RNA isolation and the gene expression assay

Total RNA (0.5 µg) was reverse transcribed using a PrimeScript RT Reagent kit (Takara Bio Inc., Otsu, Japan) at 37°C for 15 min and 85°C for 5 sec. Each reaction mixture for RT (total volume 20 µl) consisted of total RNA (adjusted to 500 ng, 2.5 µl), oligo dT PCR primer (50 µM, 1 µl), 5X PrimeScript buffer (4 µl), PrimeScript RT enzyme mix (1 µl), random 6 mers (100 µM, 1 µl) and RNase free distilled H2O (10.5 µl). The synthesized cDNA was amplified by RT-qPCR using SYBR® Premix Ex Taq™ II (Takara Bio Inc.). Each reaction mixture for PCR (total volume 20 µl) consisted of cDNA (adjusted to 500 ng, 2 µl), forward and reverse PCR primer (10 µM, 0.8 µl each), SYBR Premix Ex Taq II (10X, 10 µl), ROX reference dye (50X, 0.4 µl) and distilled H2O (6 µl). The cycling conditions were as follows: One cycle at 95°C for 30 sec followed by 35 cycles each at 95°C for 5 sec and 60°C for 34 sec. Data were collected and analyzed using the ABI Prism software program v2.3 (Applied Biosystems; Thermo Fisher Scientific, Inc., Waltham, MA, USA). The following primers were used: Mouse interleukin (IL)-1β, IL-10, IL-6, transforming growth factor-β (TGF-β), tumor necrosis factor-α (TNF-α), GAPDH, occludin, claudin-1 and zonula occludens-1 (ZO-1) from Takara Bio Inc., and Sigma-Aldrich; Merck KGaA (Darmstadt, Germany), listed in Table I, and human occludin, claudin-1 and ZO-1 (Table II).

Table I

Primers for reverse transcription polymerase chain reaction analysis for mice.

Table I

Primers for reverse transcription polymerase chain reaction analysis for mice.

GeneForward (5′- 3′)Reverse (5′- 3′)
IL-1β TCCAGGATGAGGACATGAGCAC GAACGTCACACACCAGCAGGTTA
IL-10 GCCAGAGCCACATGCTCCTA GATAAGGCTTGGCAACCCAAGTAA
IL-6 CCACTTCACAAGTCGGAGGCTTA CC AGTTTGGTAGCATCCATCATTTC
TGF-β GTGTGGAGCAACATGTGGAACTCTA TTGGTTCAGCCACTGCCGTA
TNF-α TATGGCCCAGACCCTCACA GGAGTAGACAAGGTACAACCCAT
Occludin GAGTTAACGTCGTGGACCGGTATC CTGCCTTAGCAGTTTCAGTTTGGAG
ZO-1 CGGTTCATGGCCTCTGAATCTATAA C ATTTCTGAAACCATCAAGTCCACA
Claudin-1 C TTAATTAGTGAGCTTGGGCAAAGG CTCATGCAACATAGGCAGGACA
GAPDH TGTGTCCGTCGTGGATCTGA TTGCTGTTGAAGTCGCAGGAG

[i] IL, interleukin; TGF-β, transforming growth factor-β; TNF-α, tumor necrosis factor-α; ZO-1, zonula occludens-1; GAPDH, glyceraldehyde 3-phosphate dehydrogenase.

Table II

Primers for reverse transcription-polymerase chain reaction analysis for human cells.

Table II

Primers for reverse transcription-polymerase chain reaction analysis for human cells.

GeneForward 5′-3′Reverse 5′-3′
Occludin TCCAATGGCAAAGTGAATGA GCAGGTGCTCTTTTTGAAGG
ZO-1 TGAGGCAGCTCACATAATGC GGTCTCTGCTGGCTTGTTTC
Claudin-1 CC GTTGGCATGAAGTGTATG CCAGTGAAGAGAGCCTGACC
GAPDH GAGTCAACGGATTTGGTCGT TTGATTTTGGAGGGATCTCG

[i] ZO-1, zonula occludens-1; GAPDH, glyceraldehyde 3-phosphate dehydrogenase.

Western blot analysis

The HT-29 cells were exposed to fructose (0, 0.01, 0.1, 1 or 10 mM), and total protein was extracted from the cells using RIPA buffer (Sigma-Aldrich; Merck KGaA). The cell lysates were analyzed for protein content using a Lowry Assay (Bio-Rad Laboratories, Inc.). Cell lysates containing equal quantities of protein (10 µg) from each group were separated on 10% SDS polyacrylamide gels (Wako Pure Chemical Industries, Ltd.) and electroblotted onto polyvinylidene fluoride membranes. (Bio-Rad Laboratories, Inc.). Following blocking overnight at 4°C with 5% non-fat milk, the blots were probed with primary antibodies for 1 h at room temperature. The membranes were then incubated with the following primary antibodies: Anti-occludin antibody (1:1,000; cat. no. 71-1500; Invitrogen; Thermo Fisher Scientific, Inc.), anti-claudin 1 antibody (1:1,000; cat. no. ab15098; Abcam, Cambridge, MA, USA), anti-ZO-1 antibody (1:1,000; cat. no. 40-2200; Thermo Fisher Scientific, Inc.), and β-actin antibody (1:1,000; cat. no. 4970; Cell signaling Technology, Inc., Danvers, MA, USA). The membranes were washed with Tris buffered saline (Bio-Rad Laboratories, Inc.) with 0.1% Tween-20 (Wako Pure Chemical Industries, Ltd.) three times. Following incubation with horseradish peroxidase-conjugated secondary antibodies (1:1,000; cat. no. 7074; Cell Signaling Technology, Inc.) for 1 h at room temperature, the membrane was visualized for the reaction using electrogenerated chemiluminescence western blotting detection reagents (GE Healthcare Life Sciences, Shanghai, China). Expression level quantification was performed using Image J v1.48 (National Institutes of Health, Bethesda, MD, USA), and β-actin was used as an internal control.

Extraction of DNA from fecal samples and the determination of the intestinal bacteria composition

DNA was extracted from fecal samples and standard strains using ISOFECAL for Beads Beating (Nippon Gene Co., Ltd., Tokyo, Japan) for quantification by RT-qPCR analysis. First, 20 µg of feces was diluted in 200 µl of distilled water. The standard strains were used for each group: Bifidobacterium longum JCM 1217 for the Bifidobacterium group, 06TCa19 for the Lactobacillus group, Clostridium coccoides JCM 1395 for the C. coccoides group, and Bacteroides fragilis JCM 11019 for the Bacteroides-Prevotella group. The Bifidobacterium subspecies and the C. coccoides, Bacteroides-Prevotella and Lactobacillus groups were detected using SYBR-Green RT-qPCR analysis. The following primers were used (Sigma-Aldrich; Merck KGaA): Bifidobacterium longum, Lactobacillus, C. coccoides, Bacteroides fragilis (Table III). Gene quantification was performed using an ABI Prism 7700 sequence detection system (Applied Biosystems; Thermo Fisher Scientific, Inc.). To determine the total bacteria count, fecal samples were stained with 4′,6-diamidino-2-phenylindole solution (Dojindo Molecular Technologies, Inc., Kumamoto, Japan), and the bacteria were counted using a hemocytometer for bacteria (AS ONE Corporation, Osaka, Japan) under a fluorescence microscope (Carl Zeiss AG, Oberkochen, Germany).

Table III

Primers for reverse transcription polymerase chain reaction analysis for bacteria.

Table III

Primers for reverse transcription polymerase chain reaction analysis for bacteria.

GeneForward 5′-3′Reverse 5′-3′
Lactobacillus group AGCAGTAGGGAATCTTCCA CACCGCTACACATGGAG
Bifidobacterium group TCGCGTCYGGTGTGAAAG CCACATCCAGCRTCCAC
C. coccoides AAATGACGGTACCTGACTAA C TTTGAGTTTCATTCTTGCGAA
Bacteroides-Prevotella group GAAGGTCCCCCACATTG CAATCGGAGTTCTTCGTG
Cell culture

The human HT-29 colon cancer cell line (European Collection of Cell Cultures, no. EC910722201) was obtained from Dainippon Sumitomo Pharma Biomedical (Osaka, Japan) and maintained at 37°C in 5% CO2 and McCoy's 5A medium supplemented with 10% heat-inactivated fetal bovine serum (Gibco; Thermo Fisher Scientific, Inc.), streptomycin, and penicillin.

Paracellular permeability assay

The epithelial permeability to macromolecules was determined using fluorescein isothiocyanate (FITC)-dextran. The 1.5×105 cells/well of HT-29 cells were seeded on the upper chamber with 8-µm pores and cultured until they reached full confluence in monolayers. The cells in the upper chamber were exposed to fructose (0.001, 0.01, 0.1, 1 or 10 mM) and then incubated with FITC-dextran (5 mg/ml) for 24 h at 37°C in a CO2 incubator. The fluorescence of FITC-dextran in the lower chambers was sequentially measured following exposure to fructose (0, 0.5 and 1 h) 24 h at 37°C in a CO2 incubator. The data were calculated as follows: Apparent permeability (cm/s) = (rate of change in cumulative mass of FITC transferred to lower chamber)/[(surface area of cell culture insert) × (initial concentrations of radio-labeled substances)] (24). This assay was conducted five times.

LDH assay

An LDH Cytotoxicity Detection kit was used (Takara Bio, Inc.) to examine the cytotoxicity of fructose towards HT-29 cells that were exposed to various concentrations of fructose (0, 0.001, 0.01, 0.1, 1 or 10 mM) for 0.5, 1 or 2 h. An ELISA was performed using a Bio-Rad iMark Microplate Reader and the Microplate Manager software program (Bio-Rad Laboratories, Inc.). This LDH assay was conducted five times.

Statistical analysis

All data are expressed as the mean ± standard error of the mean. Differences between two groups were analyzed using the Mann-Whitney U test. Differences among multiple groups were compared using the Kruskal-Wallis test and one-way analysis of variance (IBM SPSS v23.0; IBM Corp., Armonk, NY, USA). P<0.05 was considered to indicate a statistically significant difference.

Results

Fecal concentrations of fructose in mice

First, the fecal concentrations of fructose were measured and the results of Groups C and F were compared using an ELISA following 14 days of feeding with normal chow and an HFD, respectively. The median concentrations of fructose in Groups C and F were 864 and 1,679 µM, respectively. The level of fructose in the stools of Group F was significantly higher than that in Group C (Fig. 1).

Figure 1

Fecal concentrations of fructose. The data shown are presented as the mean ± standard error of the mean (n=7). The fecal fructose level in Group F was significantly increased compared with that in Group C. *P<0.01 (Mann-Whitney U test).

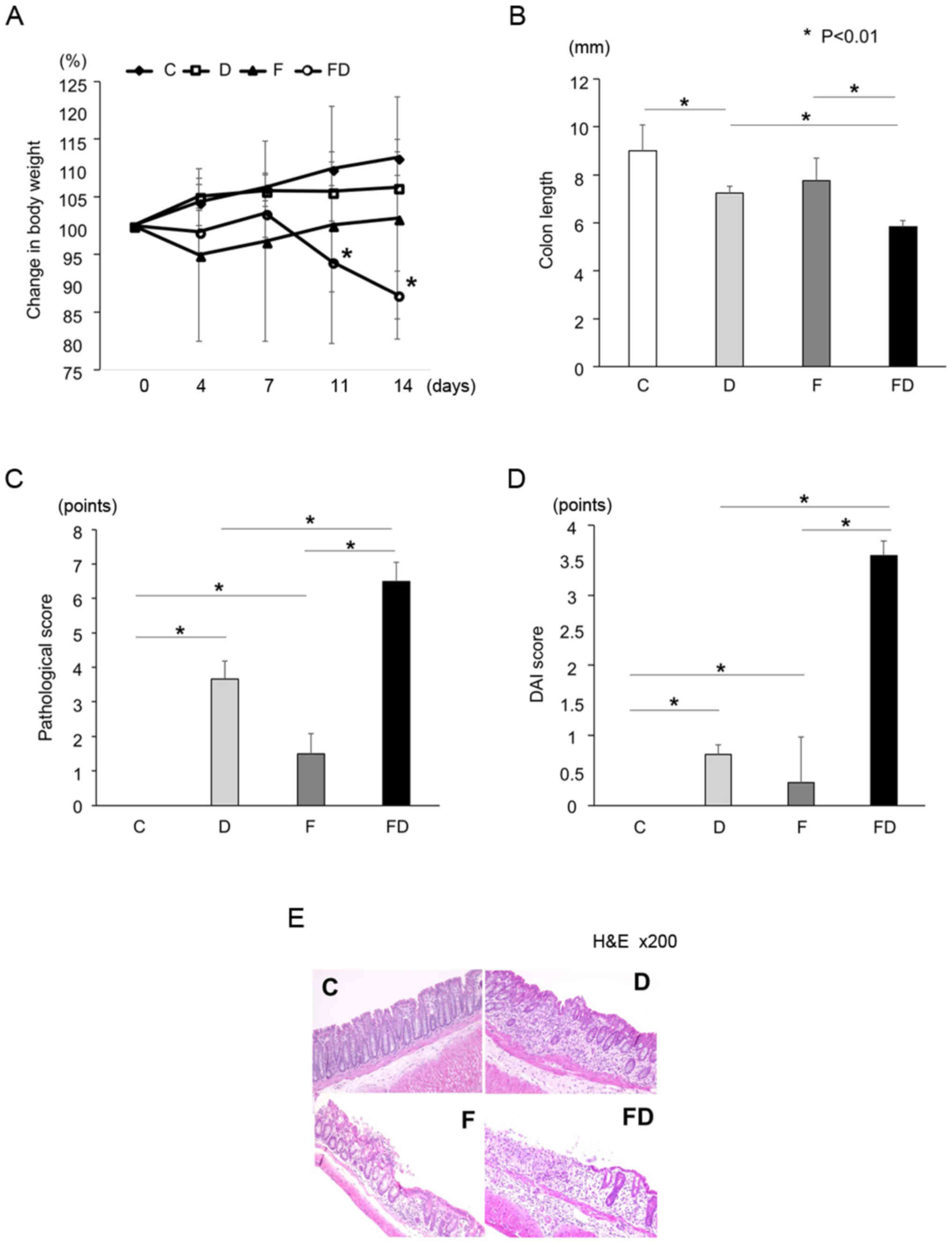
HFD affects body weight and aggravates DSS-induced colitis

No significant difference in the rates of body weight change were found among Groups C, D and F; however, the rate of body weight change in Group F tended to be lower compared with those in Groups C and D. The rate of body weight change in Group FD was significantly decreased compared with that in the other groups on day 14 (Fig. 2A). The colon length in Group FD was significantly shorter than in the other groups (Fig. 2B). In addition, the pathological and DAI scores of Group FD were significantly increased compared with those of Groups C, D and F; furthermore, the scores of Group F were significantly increased compared with those of Group C (Fig. 2C and D). On pathological examination of the colon, mild inflammatory cell infiltration was observed in the mucosal layer, whereas the epithelial cells were normal in Group F. In Group FD, the mucosa was broken by erosion or ulcers, and infiltration of inflammatory cells into the submucosal layer was observed (Fig. 2E).

Figure 2

Mice were allocated into four groups: Standard chow and normal water (Group C, n=7); standard chow and water containing DSS (Group D, n=10); a high fructose diet + normal water (Group F, n=7); and a high fructose diet + water containing DSS (Group FD, n=10). *P<0.01. (A) Rate of body weight change. The body weight of Group FD was significantly decreased compared with that of Group D (*P<0.01). (B) Colon length of each group. The colon of Group FD was significantly shorter compared with the other groups. (C) Pathological scores of each group. The scores of Groups F and FD were significantly increased compared with that of Group C. (D) DAI scores of each group. The scores of Groups F and FD were significantly increased compared with that of Group C. (E) Pathological examinations of the colon in each group. In Group F, mild inflammatory cell infiltration was observed in the mucosal layer, although the epithelial cell was normal. Erosion or ulcers, and infiltration of inflammatory cells into the submucosal layer was observed in Groups D and FD. In particular, severe intestinal inflammation was observed in Group FD. Kruskal-Wallis and one-way analysis of variance was used for statistical analysis. DAI, disease activity index; H&E, hematoxylin and eosin.

Excessive intake of fructose induces the expression of inflammatory cytokines in mice

The gene expression levels of TNF-α, IL-6 and IL-1β in Groups D and FD were significantly increased compared with those in Group C. The gene expression levels of IL-6 and IL-1β in Group FD were significantly increased compared with those in Group D; however, the expression of TNF-α in Groups D and FD did not differ to a statistically significant extent. The gene expression levels of IL-10 and TGF-β in Group FD were significantly increased compared with those in Group D (Fig. 3).

Figure 3

mRNAs of inflammatory and anti-inflammatory cytokines were measured by reverse transcription-quantitative polymerase chain reaction analysis. *P<0.05 and **P<0.01 (Kruskal-Wallis and one-way analysis of variance). The levels of TNF-α, IL-6, and IL-1β in Groups D and FD were significantly increased compared with those in Group C. TNF-α in Groups D and FD did not differ to a statistically significant extent. The levels of IL-6, IL-1β and IL-10 in Group FD were significantly increased compared with those in Group D. The level of TGF-β was also significantly increased. TNF-α, tumor necrosis factor-α; IL, interleukin; TGF-β, transforming growth factor-β.

Impact of an excessive fructose intake on the tight-junctions of the mouse intestine

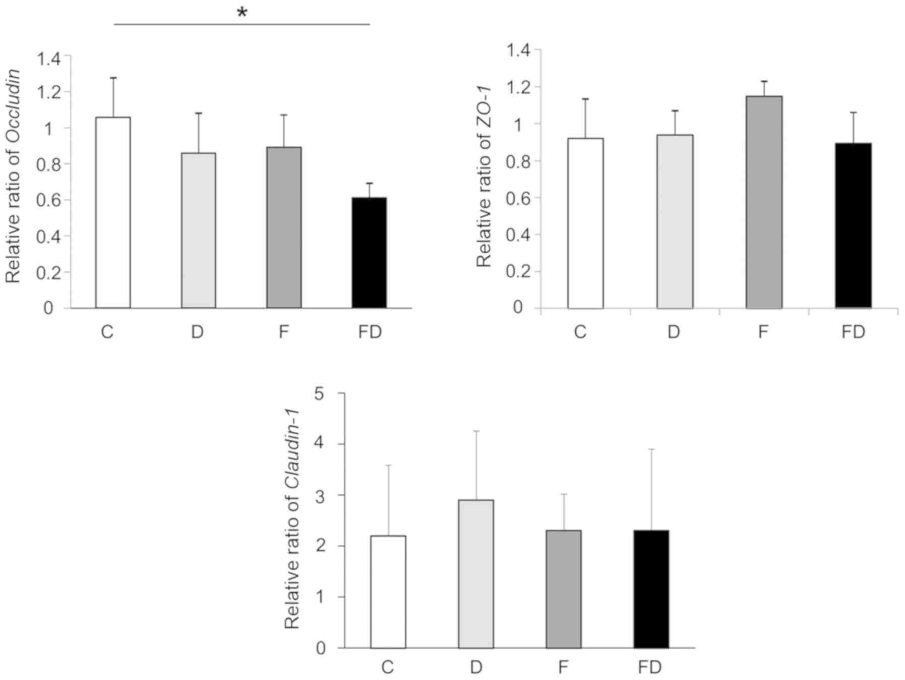
The expression of occludin in Group F was decreased compared with that in Group C. The expression of occludin in Group FD was significantly decreased compared with that in Group C. Otherwise, the expression levels of ZO-1 and claudin-1 in the large intestine of these groups did not differ to a statistically significant extent (Fig. 4).

Figure 4

mRNAs of tight junction proteins were measured by reverse transcription-quantitative polymerase chain reaction analysis and analyzed using Kruskal-Wallis and one-way analysis of variance. The gene expression of occludin in Group FD was significantly decreased compared with that in Group C. *P<0.01. The expression of occludin in Group D and Group F tended to be decreased compared with that in Group C. The levels of ZO-1 and claudin-1 did not differ to a statistically significant extent among the groups. ZO-1, zonula occludens-1.

Excessive fructose intake alters the numbers and proportions of intestinal bacteria

The numbers of intestinal bacteria, including the Lactobacillus group, Bifidobacterium group, C. coccoides group and Bacteroides-Prevotella in each of the groups were measured. The total numbers of bacteria in the colon of Group F and FD were increased compared with those of Groups C and D. The total counts in each group were as follows: Group C, 4.3×1010 CFU/ml; Group D, 4.4×1010 CFU/ml; Group F, 5.8×1010 CFU/ml; and Group FD, 6.2×1010 CFU/ml (Fig. 5A). The counts (and percentages) of Bacteroides-Prevotella in the four groups were as follows: Group C, 2.3×108 CFU/ml (1.02%); Group D, 2.2×108 CFU/ml (0.93%); Group F, 6.1×108 CFU/ml (1.59%); and Group FD, 6.2×108 CFU/ml (1.90%). The counts of C. coccoides were as follows: Group C, 3.0×109 CFU/ml (13.0%); Group D, 5.2×109 CFU/ml (21.48%); Group F, 1.1×1010 CFU/ml (28.9%); and Group FD, 7.7×109 CFU/ml (23.72%). The counts of the Lactobacillus group were as follows: Group C, 5.7×108 CFU/ml (2.5%); Group D, 9.6×108 CFU/ml (3.9%); Group F, 3.0×109 CFU/ml (7.9%); and Group FD, 4.1×109 CFU/ml (12.7%). Finally, the counts of the Bifidobacterium group were as follows: Group C, 2.0×107 (0.08%); Group D, 1.0×107 (0.04%); Group F, 4.1×107 (0.1%); and Group FD, 4.9×107 (0.15%). Excessive fructose intake affected the numbers and percentages of the Bacteroides-Prevotella group, C. coccoides, the Lactobacillus group and the Bifidobacterium group (Fig. 5B).

Figure 5

Bacterial numbers. Bacteria in the feces of each groups were measured by a 16s rRNA analysis, and the proportions of the Lactobacillus group, Bifidobacterium group, C. coccoides and Bacteroides-Prevotella group were measured. *P<0.01. (A) Numbers of bacteria were significantly increased in Groups F and FD. (B) Percentages of the Bacteroides-Prevotella group, the Lactobacillus group and C. coccoides were marginally increased in Groups F and FD. Compared with Group C. *P<0.05 and **P<0.01 (Kruskal-Wallis and one-way analysis of variance).

Fructose decreases the expression of occludin in the HT-29 colon cell line

The gene expression levels of occludin, ZO-1 and claudin-1 of HT-29 cells following exposure to several concentrations of fructose were measured using RT-qPCR analysis, and the gene expression of occludin was significantly decreased by fructose exposure in a dose-dependent manner. The gene expression of ZO-1 and claudin-1 did not differ in vitro (Fig. 6A). The expression of tight junction proteins was also examined by western blotting. The expression of occludin in HT-29 cells was significantly decreased by fructose exposure in a dose-dependent manner, whereas no differences in the expression ZO-1 or claudin-1 were observed (Fig. 6B and C).

Figure 6

Gene and protein expression levels of tight junction proteins. (A) Ratio of occludin mRNA was significantly decreased by fructose in a concentration-dependent manner. The levels of ZO-1 and claudin-1 were not decreased. (B) Protein expression of tight junction proteins examined using western blotting. (C) Expression level quantification was performed using Image J v1.48 and β-actin was used as an internal control. The protein expression of occludin was significantly decreased by fructose in a concentration-dependent manner. However, the protein expression levels of ZO-1 and claudin-1 were not decreased. *P<0.01 vs. 0 mM (Kruskal-Wallis and one-way analysis of variance). ZO-1, zonula occludens-1.

Fructose enhances paracellular permeability and cytotoxicity in the HT-29 colon cell line

The effect of fructose on paracellular permeability to macromolecules was examined. The HT-29 cells were exposed to various concentrations of fructose (0, 0.001, 0.01, 0.1, 1 or 10 mM) for several sequential periods (0, 0.5 or 1 h). Fructose enhanced the paracellular permeability of the cells in a concentration- and time-dependent manner (Fig. 7A). Furthermore, the cytotoxicity of fructose to cells was examined. The HT-29 cells were exposed to various concentrations of fructose (0, 0.001, 0.01, 0.1, 1 or 10 mM) for several periods (0.5, 1 or 2 h). Fructose injured epithelial cells in a concentration- and time-dependent manner (Fig. 7B).

Figure 7

Effect of fructose on paracellular permeability and the cytotoxicity of fructose to cells. The different concentrations of fructose were compared to 0 mM. *P<0.01; Kruskal-Wallis and one-way analysis of variance. (A) Fructose enhanced the paracellular permeability of the cells in a concentration- and time-dependent manner. (B) Fructose injured the cells in a concentration- and time-dependent manner.

Discussion

The present study showed that excess fructose intake was cytotoxic in epithelial cells; it reduced the expression of occludin, a tight junction protein, and impaired intestinal barrier function, thereby inducing a leaky gut. Furthermore, the overconsumption of fructose induced the overgrowth of intestinal bacteria, which was considered to eventually exacerbate colitis in the mouse model. The present study is the first, to the best of our knowledge, to reveal the mechanism underlying the impact of fructose on intestinal inflammation and intestinal barrier function in the colon.

It was found that fructose increased sensitivity to DSS, thereby aggravating intestinal inflammation. In order to investigate the influence of fructose on epithelial cell function and DSS susceptibility, a colitis model was used in which mice were administered low concentrations of DSS, which causes relatively minimal damage to the epithelium. It was shown that, under conditions of excessive fructose consumption, fructose reached the colon and affected the intestinal barrier function of epithelial cells, resulting in increased paracellular permeability. In the in vivo assays, the pathology and DAI scores in the fructose intake group (Group F) were significantly increased compared with those in the control group. Group F demonstrated mild inflammatory cell infiltration but no increased secretion of TNF-α, IL-6 or IL-1β in the colon tissue. These results suggested that the number of infiltrating inflammatory cells was relatively small, and as whole colon tissue was used for gene expression analysis, the difference in cytokine expression was not significant between Groups C and F. The in vitro assays revealed that fructose exposure increased epithelial permeability in a time- and concentration-dependent manner. Therefore, the intake of fructose was associated with the development of a leaky gut, which resulted in the movement of bacterial antigens (e.g., lipopolysaccharides) into the submucosa, leading to the development of intestinal inflammation. Furthermore, it has been reported that fructose increases the activation of intestinal macrophages, which secrete cytokines (25). Therefore, the excessive intake of fructose may affect intestinal macrophages, although further investigations are required.

The present study revealed the impact of fructose on epithelial barrier function in the large intestine. Fructose decreased the expression of the gene coding for the tight junction protein occludin and the protein itself, whereas the expression levels of ZO-1 and claudin-1 were unchanged. A previous report demonstrated that bacterial products, including ethanol and acetaldehyde, may cause the loss of occludin and increase permeability of the intestine in a mouse model of fructose-induced hepatic steatosis (26). Another report noted that the intake of fructose was associated with a marked loss of the tight junction proteins occludin and ZO-1 in the duodenum (27,28). However, the reason why fructose exposure decreased only small and large intestinal occludin expression remains to be elucidated. Further investigations are required to address this question.

Although there was a marginal increase in the fecal concentration of fructose in the normal diet group (Group C; Fig. 1), there was no effect on the colonic epithelium. The main ingredient in the chow fed to the normal diet group was corn; therefore, following consumption, it was metabolized to fructose. However, the fecal fructose concentration in Group C was within normal levels and not be expected to induce intestinal inflammation.

A previous study demonstrated that fructose had an impact on bacterial overgrowth (29). The present study confirmed that excessive fructose intake increased the numbers of certain intestinal bacteria in the colon. In particular, the ratio of the Bacteroides-Prevotella group was elevated in the mice that were fed the HFD (Fig. 5A and B). Bacteroides is the leading cause of anaerobic bacteremia and sepsis, and the toxin of this genus contributes to the development of colitis and intestinal malignancy (30). In addition, a previous study showed that the Bacteroides group was demonstrated to cause intestinal inflammation and promoted intestinal permeability in patients with IBD (31). For these reasons, the present study focused on the Bacteroides group. A previous study demonstrated a lower proportion of Bacteroides species in mice fed an HFD (32), whereas others demonstrated a marked increase in Bacteroides species in mice fed a standard diet plus high-fructose syrup (33). It is possible that the composition of Bacteroides species is affected by the method of fructose administration, for example, liquid vs. solid formulations. However, further investigation is required to fully understand the reasons for alterations in Bacteroides species.

The present study had several limitations. First, the microbiota were analyzed using RT-qPCR, which was able to detect the numbers of only four intestinal bacterial species. To examine the actual influence of fructose on intestinal bacteria, a metagenomic analysis is required. Second, human subjects with IBD who consume large quantities of fructose were not analyzed. Future investigations aim to analyze colon epithelial tight junctions, inflammatory cytokines and microbiota in this population.

In conclusion, the present study demonstrated that fructose increased paracellular permeability and was involved in the overgrowth of intestinal bacteria, thereby inducing intestinal inflammation. The excessive intake of fructose caused leaky gut syndrome, exacerbated enteric inflammation, and was considered to result in the symptoms of IBD.

Funding

The present study was supported by Grants-in-Aid for Scientific Research from the Ministry of Education, Culture, Sports, Science and Technology of Japan; and by Grants-in-Aid from the Ministry of Health, Labour and Welfare of Japan (grant no. 26870459).

Availability of data and materials

All data generated or analyzed during the present study are included in this published article.

Authors' contributions

Performed the experiments: KK, SK, YM, AT, TM, TF, SA, ST and SH. Analyzed the data: KK, SK and AI. Contributed reagents/materials/analysis tools: KK, SK, FS and YN. Wrote the manuscript: KK, SK, AI. Conceived and designed the experiments: SK and AI.

Ethics approval and consent to participate

The present study was approved by the institutional Animal Care and Use Committees of Kagoshima University, and was performed in accordance with the Committees' guidelines for animal experiments.

Patient consent for publication

Not applicable.

Competing interests

The authors declare no conflicts of interest in association with the present study.

Acknowledgments

Not applicable.

References

1 

Asakura K, Nishiwaki Y, Inoue N, Hibi T, Watanabe M and Takebayashi T: Prevalence of ulcerative colitis and Crohn's disease in Japan. J Gastroenterol. 44:659–665. 2009. View Article : Google Scholar : PubMed/NCBI

2 

Podolsky DK: Inflammatory bowel disease (1). N Engl J Med. 325:928–937. 1991. View Article : Google Scholar : PubMed/NCBI

3 

Goldsmith JR and Sartor RB: The role of diet on intestinal microbiota metabolism: Downstream impacts on host immune function and health, and therapeutic implications. J Gastroenterol. 49:785–798. 2014. View Article : Google Scholar : PubMed/NCBI

4 

Simrén M and Stotzer PO: Use and abuse of hydrogen breath tests. Gut. 55:297–303. 2006. View Article : Google Scholar : PubMed/NCBI

5 

Gearry RB, Irving PM, Barrett JS, Nathan DM, Shepherd SJ and Gibson PR: Reduction of dietary poorly absorbed short-chain carbohydrates (FODMAPs) improves abdominal symptoms in patients with inflammatory bowel disease-a pilot study. J Crohn's Colitis. 3:8–14. 2009. View Article : Google Scholar

6 

Li YC and Hsieh CC: Lactoferrin dampens high-fructose corn syrup-induced hepatic manifestations of the metabolic syndrome in a murine model. PLoS One. 9:e973412014. View Article : Google Scholar : PubMed/NCBI

7 

Assy N, Nasser G, Kamayse I, Nseir W, Beniashvili Z, Djibre A and Grosovski M: Soft drink consumption linked with fatty liver in the absence of traditional risk factors. Can J Gastroenterol. 22:811–816. 2008. View Article : Google Scholar : PubMed/NCBI

8 

Walker RW, Dumke KA and Goran MI: Fructose content in popular beverages made with and without high-fructose corn syrup. Nutrition. 30:928–935. 2014. View Article : Google Scholar : PubMed/NCBI

9 

Jones HF, Butler RN and Brooks DA: Intestinal fructose transport and malabsorption in humans. Am J Physiol Gastrointest Liver Physiol. 300:G202–G206. 2011. View Article : Google Scholar

10 

Arkan MC, Hevener AL, Greten FR, Maeda S, Li ZW, Long JM, Wynshaw-Boris A, Poli G, Olefsky J and Karin M: IKK-beta links inflammation to obesity-induced insulin resistance. Nat Med. 11:191–198. 2005. View Article : Google Scholar : PubMed/NCBI

11 

Diehl AM, Li ZP, Lin HZ and Yang SQ: Cytokines and the pathogenesis of non-alcoholic steatohepatitis. Gut. 54:303–306. 2005. View Article : Google Scholar : PubMed/NCBI

12 

Shi H, Kokoeva MV, Inouye K, Tzameli I, Yin H and Flier JS: TLR4 links innate immunity and fatty acid-induced insulin resistance. J Clin Invest. 116:3015–3025. 2006. View Article : Google Scholar : PubMed/NCBI

13 

Gäbele E, Dostert K, Hofmann C, Wiest R, Schölmerich J, Hellerbrand C and Obermeier F: DSS induced colitis increases portal LPS levels and enhances hepatic inflammation and fibro-genesis in experimental NASH. J Hepatol. 55:1391–1399. 2011. View Article : Google Scholar

14 

Lírio LM, Forechi L, Zanardo TC, Batista HM, Meira EF, Nogueira BV, Mill JG and Baldo MP: Chronic fructose intake accelerates non-alcoholic fatty liver disease in the presence of essential hypertension. J Diabetes Complications. 30:85–92. 2016. View Article : Google Scholar

15 

Mohammed A, Koorbanally NA and Islam MS: Ethyl acetate fraction of Aframomum melegueta fruit ameliorates pancreatic β-cell dysfunction and major diabetes-related parameters in a type 2 diabetes model of rats. J Ethnopharmacol. 175:518–527. 2015. View Article : Google Scholar : PubMed/NCBI

16 

Malik VS and Hu FB: Fructose and cardiometabolic health: What the evidence from sugar-sweetened beverages tells us. J Am Coll Cardiol. 66:1615–1624. 2015. View Article : Google Scholar : PubMed/NCBI

17 

Tanoue S, Uto H, Kumamoto R, Arima S, Hashimoto S, Nasu Y, Takami Y, Moriuchi A, Sakiyama T, Oketani M, et al: Liver regeneration after partial hepatectomy in rat is more impaired in a steatotic liver induced by dietary fructose compared to dietary fat. Biochem Biophys Res Commun. 407:163–168. 2011. View Article : Google Scholar : PubMed/NCBI

18 

Wigg AJ, Roberts-Thomson IC, Dymock RB, McCarthy PJ, Grose RH and Cummins AG: The role of small intestinal bacterial overgrowth, intestinal permeability, endotoxaemia, and tumour necrosis factor alpha in the pathogenesis of non-alcoholic steatohepatitis. Gut. 48:206–211. 2001. View Article : Google Scholar : PubMed/NCBI

19 

Brun P, Castagliuolo I, Floreani AR, Buda A, Blasone L, Palù G and Martines D: Increased risk of NASH in patients carrying the C(-159)T polymorphism in the CD14 gene promoter region. Gut. 55:12122006. View Article : Google Scholar : PubMed/NCBI

20 

Jin Y, Lin Y, Lin L, Sun Y and Zheng C: Carcinoembryonic antigen related cellular adhesion molecule 1 alleviates dextran sulfate sodium-induced ulcerative colitis in mice. Life Sci. 149:120–128. 2016. View Article : Google Scholar : PubMed/NCBI

21 

Barnett MP, Dommels YE, Butts CA, Zhu S, McNabb WC and Roy NC: Inoculation with enterococci does not affect colon inflammation in the multi-drug resistance 1a-deficient mouse model of IBD. BMC Gastroenterol. 16:312016. View Article : Google Scholar : PubMed/NCBI

22 

Raup-Konsavage WM, Cooper TK and Yochum GS: A role for MYC in lithium-stimulated repair of the colonic epithelium after DSS-induced damage in mice. Dig Dis Sci. 61:410–422. 2016. View Article : Google Scholar

23 

Park JS, Yi TG, Park JM, Han YM, Kim JH, Shin DH, Tak SJ, Lee K, Lee YS, Jeon MS, et al: Therapeutic effects of mouse bone marrow-derived clonal mesenchymal stem cells in a mouse model of inflammatory bowel disease. J Clin Biochem Nutr. 57:192–203. 2015. View Article : Google Scholar : PubMed/NCBI

24 

Eirheim HU, Bundgaard C and Nielsen HM: Evaluation of different toxicity assays applied to proliferating cells and to stratified epithelium in relation to permeability enhancement with glycocholate. Toxicol In Vitro. 18:649–657. 2004. View Article : Google Scholar : PubMed/NCBI

25 

Spruss A, Kanuri G, Stahl C, Bischoff SC and Bergheim I: Metformin protects against the development of fructose-induced steatosis in mice: Role of the intestinal barrier function. Lab Invest. 92:1020–1032. 2012. View Article : Google Scholar : PubMed/NCBI

26 

Haub S, Kanuri G, Volynets V, Brune T, Bischoff SC and Bergheim I: Serotonin reuptake transporter (SERT) plays a critical role in the onset of fructose-induced hepatic steatosis in mice. Am J Physiol Gastrointest Liver Physiol. 298:G335–G344. 2010. View Article : Google Scholar

27 

Sellmann C, Priebs J, Landmann M, Degen C, Engstler AJ, Jin CJ, Gärttner S, Spruss A, Huber O and Bergheim I: Diets rich in fructose, fat or fructose and fat alter intestinal barrier function and lead to the development of nonalcoholic fatty liver disease over time. J Nutr Biochem. 26:1183–1192. 2015. View Article : Google Scholar : PubMed/NCBI

28 

Jourdan T, Godlewski G, Cinar R, Bertola A, Szanda G, Liu J, Tam J, Han T, Mukhopadhyay B, Skarulis MC, et al: Activation of the Nlrp3 inflammasome in infiltrating macrophages by endocannabinoids mediates beta cell loss in type 2 diabetes. Nat Med. 19:1132–1140. 2013. View Article : Google Scholar : PubMed/NCBI

29 

Bergheim I, Weber S, Vos M, Krämer S, Volynets V, Kaserouni S, McClain CJ and Bischoff SC: Antibiotics protect against fructose-induced hepatic lipid accumulation in mice: Role of endotoxin. J Hepatol. 48:983–992. 2008. View Article : Google Scholar : PubMed/NCBI

30 

Choi VM, Herrou J, Hecht AL, Teoh WP, Turner JR, Crosson S and Bubeck Wardenburg J: Activation of Bacteroides fragilis toxin by a novel bacterial protease contributes to anaerobic sepsis in mice. Nat Med. 22:563–567. 2016. View Article : Google Scholar : PubMed/NCBI

31 

Wexler HM: Bacteroides: The good, the bad, and the nitty-gritty. Clin Microbiol Rev. 20:593–621. 2007. View Article : Google Scholar : PubMed/NCBI

32 

Do MH, Lee E, Oh MJ, Kim Y and Park HY: High-glucose or -fructose diet cause changes of the gut microbiota and metabolic disorders in mice without body weight change. Nutrients. 10:E7612018. View Article : Google Scholar : PubMed/NCBI

33 

Mastrocola R, Ferrocino I, Liberto E, Chiazza F, Cento AS, Collotta D, Querio G, Nigro D, Bitonto V, Cutrin JC, et al: Fructose liquid and solid formulations differently affect gut integrity, microbiota composition and related liver toxicity: A comparative in vivo study. J Nutr Biochem. 55:185–199. 2018. View Article : Google Scholar : PubMed/NCBI

Related Articles

  • Abstract
  • View
  • Download
  • Twitter
Copy and paste a formatted citation
Spandidos Publications style
Kawabata K, Kanmura S, Morinaga Y, Tanaka A, Makino T, Fujita T, Arima S, Sasaki F, Nasu Y, Tanoue S, Tanoue S, et al: A high‑fructose diet induces epithelial barrier dysfunction and exacerbates the severity of dextran sulfate sodium‑induced colitis. Int J Mol Med 43: 1487-1496, 2019.
APA
Kawabata, K., Kanmura, S., Morinaga, Y., Tanaka, A., Makino, T., Fujita, T. ... Ido, A. (2019). A high‑fructose diet induces epithelial barrier dysfunction and exacerbates the severity of dextran sulfate sodium‑induced colitis. International Journal of Molecular Medicine, 43, 1487-1496. https://doi.org/10.3892/ijmm.2018.4040
MLA
Kawabata, K., Kanmura, S., Morinaga, Y., Tanaka, A., Makino, T., Fujita, T., Arima, S., Sasaki, F., Nasu, Y., Tanoue, S., Hashimoto, S., Ido, A."A high‑fructose diet induces epithelial barrier dysfunction and exacerbates the severity of dextran sulfate sodium‑induced colitis". International Journal of Molecular Medicine 43.3 (2019): 1487-1496.
Chicago
Kawabata, K., Kanmura, S., Morinaga, Y., Tanaka, A., Makino, T., Fujita, T., Arima, S., Sasaki, F., Nasu, Y., Tanoue, S., Hashimoto, S., Ido, A."A high‑fructose diet induces epithelial barrier dysfunction and exacerbates the severity of dextran sulfate sodium‑induced colitis". International Journal of Molecular Medicine 43, no. 3 (2019): 1487-1496. https://doi.org/10.3892/ijmm.2018.4040
Copy and paste a formatted citation
x
Spandidos Publications style
Kawabata K, Kanmura S, Morinaga Y, Tanaka A, Makino T, Fujita T, Arima S, Sasaki F, Nasu Y, Tanoue S, Tanoue S, et al: A high‑fructose diet induces epithelial barrier dysfunction and exacerbates the severity of dextran sulfate sodium‑induced colitis. Int J Mol Med 43: 1487-1496, 2019.
APA
Kawabata, K., Kanmura, S., Morinaga, Y., Tanaka, A., Makino, T., Fujita, T. ... Ido, A. (2019). A high‑fructose diet induces epithelial barrier dysfunction and exacerbates the severity of dextran sulfate sodium‑induced colitis. International Journal of Molecular Medicine, 43, 1487-1496. https://doi.org/10.3892/ijmm.2018.4040
MLA
Kawabata, K., Kanmura, S., Morinaga, Y., Tanaka, A., Makino, T., Fujita, T., Arima, S., Sasaki, F., Nasu, Y., Tanoue, S., Hashimoto, S., Ido, A."A high‑fructose diet induces epithelial barrier dysfunction and exacerbates the severity of dextran sulfate sodium‑induced colitis". International Journal of Molecular Medicine 43.3 (2019): 1487-1496.
Chicago
Kawabata, K., Kanmura, S., Morinaga, Y., Tanaka, A., Makino, T., Fujita, T., Arima, S., Sasaki, F., Nasu, Y., Tanoue, S., Hashimoto, S., Ido, A."A high‑fructose diet induces epithelial barrier dysfunction and exacerbates the severity of dextran sulfate sodium‑induced colitis". International Journal of Molecular Medicine 43, no. 3 (2019): 1487-1496. https://doi.org/10.3892/ijmm.2018.4040
Follow us
  • Twitter
  • LinkedIn
  • Facebook
About
  • Spandidos Publications
  • Careers
  • Cookie Policy
  • Privacy Policy
How can we help?
  • Help
  • Live Chat
  • Contact
  • Email to our Support Team