Spandidos Publications Logo
  • About
    • About Spandidos
    • Aims and Scopes
    • Abstracting and Indexing
    • Editorial Policies
    • Reprints and Permissions
    • Job Opportunities
    • Terms and Conditions
    • Contact
  • Journals
    • All Journals
    • Oncology Letters
      • Oncology Letters
      • Information for Authors
      • Editorial Policies
      • Editorial Board
      • Aims and Scope
      • Abstracting and Indexing
      • Bibliographic Information
      • Archive
    • International Journal of Oncology
      • International Journal of Oncology
      • Information for Authors
      • Editorial Policies
      • Editorial Board
      • Aims and Scope
      • Abstracting and Indexing
      • Bibliographic Information
      • Archive
    • Molecular and Clinical Oncology
      • Molecular and Clinical Oncology
      • Information for Authors
      • Editorial Policies
      • Editorial Board
      • Aims and Scope
      • Abstracting and Indexing
      • Bibliographic Information
      • Archive
    • Experimental and Therapeutic Medicine
      • Experimental and Therapeutic Medicine
      • Information for Authors
      • Editorial Policies
      • Editorial Board
      • Aims and Scope
      • Abstracting and Indexing
      • Bibliographic Information
      • Archive
    • International Journal of Molecular Medicine
      • International Journal of Molecular Medicine
      • Information for Authors
      • Editorial Policies
      • Editorial Board
      • Aims and Scope
      • Abstracting and Indexing
      • Bibliographic Information
      • Archive
    • Biomedical Reports
      • Biomedical Reports
      • Information for Authors
      • Editorial Policies
      • Editorial Board
      • Aims and Scope
      • Abstracting and Indexing
      • Bibliographic Information
      • Archive
    • Oncology Reports
      • Oncology Reports
      • Information for Authors
      • Editorial Policies
      • Editorial Board
      • Aims and Scope
      • Abstracting and Indexing
      • Bibliographic Information
      • Archive
    • Molecular Medicine Reports
      • Molecular Medicine Reports
      • Information for Authors
      • Editorial Policies
      • Editorial Board
      • Aims and Scope
      • Abstracting and Indexing
      • Bibliographic Information
      • Archive
    • World Academy of Sciences Journal
      • World Academy of Sciences Journal
      • Information for Authors
      • Editorial Policies
      • Editorial Board
      • Aims and Scope
      • Abstracting and Indexing
      • Bibliographic Information
      • Archive
    • International Journal of Functional Nutrition
      • International Journal of Functional Nutrition
      • Information for Authors
      • Editorial Policies
      • Editorial Board
      • Aims and Scope
      • Abstracting and Indexing
      • Bibliographic Information
      • Archive
    • International Journal of Epigenetics
      • International Journal of Epigenetics
      • Information for Authors
      • Editorial Policies
      • Editorial Board
      • Aims and Scope
      • Abstracting and Indexing
      • Bibliographic Information
      • Archive
    • Medicine International
      • Medicine International
      • Information for Authors
      • Editorial Policies
      • Editorial Board
      • Aims and Scope
      • Abstracting and Indexing
      • Bibliographic Information
      • Archive
  • Articles
  • Information
    • Information for Authors
    • Information for Reviewers
    • Information for Librarians
    • Information for Advertisers
    • Conferences
  • Language Editing
Spandidos Publications Logo
  • About
    • About Spandidos
    • Aims and Scopes
    • Abstracting and Indexing
    • Editorial Policies
    • Reprints and Permissions
    • Job Opportunities
    • Terms and Conditions
    • Contact
  • Journals
    • All Journals
    • Biomedical Reports
      • Information for Authors
      • Editorial Policies
      • Editorial Board
      • Aims and Scope
      • Abstracting and Indexing
      • Bibliographic Information
      • Archive
    • Experimental and Therapeutic Medicine
      • Information for Authors
      • Editorial Policies
      • Editorial Board
      • Aims and Scope
      • Abstracting and Indexing
      • Bibliographic Information
      • Archive
    • International Journal of Epigenetics
      • Information for Authors
      • Editorial Policies
      • Editorial Board
      • Aims and Scope
      • Abstracting and Indexing
      • Bibliographic Information
      • Archive
    • International Journal of Functional Nutrition
      • Information for Authors
      • Editorial Policies
      • Editorial Board
      • Aims and Scope
      • Abstracting and Indexing
      • Bibliographic Information
      • Archive
    • International Journal of Molecular Medicine
      • Information for Authors
      • Editorial Policies
      • Editorial Board
      • Aims and Scope
      • Abstracting and Indexing
      • Bibliographic Information
      • Archive
    • International Journal of Oncology
      • Information for Authors
      • Editorial Policies
      • Editorial Board
      • Aims and Scope
      • Abstracting and Indexing
      • Bibliographic Information
      • Archive
    • Medicine International
      • Information for Authors
      • Editorial Policies
      • Editorial Board
      • Aims and Scope
      • Abstracting and Indexing
      • Bibliographic Information
      • Archive
    • Molecular and Clinical Oncology
      • Information for Authors
      • Editorial Policies
      • Editorial Board
      • Aims and Scope
      • Abstracting and Indexing
      • Bibliographic Information
      • Archive
    • Molecular Medicine Reports
      • Information for Authors
      • Editorial Policies
      • Editorial Board
      • Aims and Scope
      • Abstracting and Indexing
      • Bibliographic Information
      • Archive
    • Oncology Letters
      • Information for Authors
      • Editorial Policies
      • Editorial Board
      • Aims and Scope
      • Abstracting and Indexing
      • Bibliographic Information
      • Archive
    • Oncology Reports
      • Information for Authors
      • Editorial Policies
      • Editorial Board
      • Aims and Scope
      • Abstracting and Indexing
      • Bibliographic Information
      • Archive
    • World Academy of Sciences Journal
      • Information for Authors
      • Editorial Policies
      • Editorial Board
      • Aims and Scope
      • Abstracting and Indexing
      • Bibliographic Information
      • Archive
  • Articles
  • Information
    • For Authors
    • For Reviewers
    • For Librarians
    • For Advertisers
    • Conferences
  • Language Editing
Login Register Submit
  • This site uses cookies
  • You can change your cookie settings at any time by following the instructions in our Cookie Policy. To find out more, you may read our Privacy Policy.

    I agree
Search articles by DOI, keyword, author or affiliation
Search
Advanced Search
presentation
International Journal of Molecular Medicine
Join Editorial Board Propose a Special Issue
Print ISSN: 1107-3756 Online ISSN: 1791-244X
Journal Cover
October-2019 Volume 44 Issue 4

Full Size Image

Sign up for eToc alerts
Recommend to Library

Journals

International Journal of Molecular Medicine

International Journal of Molecular Medicine

International Journal of Molecular Medicine is an international journal devoted to molecular mechanisms of human disease.

International Journal of Oncology

International Journal of Oncology

International Journal of Oncology is an international journal devoted to oncology research and cancer treatment.

Molecular Medicine Reports

Molecular Medicine Reports

Covers molecular medicine topics such as pharmacology, pathology, genetics, neuroscience, infectious diseases, molecular cardiology, and molecular surgery.

Oncology Reports

Oncology Reports

Oncology Reports is an international journal devoted to fundamental and applied research in Oncology.

Experimental and Therapeutic Medicine

Experimental and Therapeutic Medicine

Experimental and Therapeutic Medicine is an international journal devoted to laboratory and clinical medicine.

Oncology Letters

Oncology Letters

Oncology Letters is an international journal devoted to Experimental and Clinical Oncology.

Biomedical Reports

Biomedical Reports

Explores a wide range of biological and medical fields, including pharmacology, genetics, microbiology, neuroscience, and molecular cardiology.

Molecular and Clinical Oncology

Molecular and Clinical Oncology

International journal addressing all aspects of oncology research, from tumorigenesis and oncogenes to chemotherapy and metastasis.

World Academy of Sciences Journal

World Academy of Sciences Journal

Multidisciplinary open-access journal spanning biochemistry, genetics, neuroscience, environmental health, and synthetic biology.

International Journal of Functional Nutrition

International Journal of Functional Nutrition

Open-access journal combining biochemistry, pharmacology, immunology, and genetics to advance health through functional nutrition.

International Journal of Epigenetics

International Journal of Epigenetics

Publishes open-access research on using epigenetics to advance understanding and treatment of human disease.

Medicine International

Medicine International

An International Open Access Journal Devoted to General Medicine.

Journal Cover
October-2019 Volume 44 Issue 4

Full Size Image

Sign up for eToc alerts
Recommend to Library

  • Article
  • Citations
    • Cite This Article
    • Download Citation
    • Create Citation Alert
    • Remove Citation Alert
    • Cited By
  • Similar Articles
    • Related Articles (in Spandidos Publications)
    • Similar Articles (Google Scholar)
    • Similar Articles (PubMed)
  • Download PDF
  • Download XML
  • View XML

  • Supplementary Files
    • Supplementary_Data.pdf
Article Open Access

Identification of circular RNAs hsa_circ_0044235 and hsa_circ_0068367 as novel biomarkers for systemic lupus erythematosus

  • Authors:
    • Qing Luo
    • Lu Zhang
    • Xue Li
    • Biqi Fu
    • Yang Guo
    • Zikun Huang
    • Junming Li
  • View Affiliations / Copyright

    Affiliations: Department of Clinical Laboratory, The First Affiliated Hospital of Nanchang University, Nanchang, Jiangxi 330006, P.R. China, Medical College of Nanchang University; 3Department of Rheumatology, The First Affiliated Hospital of Nanchang University, Nanchang, Jiangxi 330006, P.R. China, Department of Rheumatology, The First Affiliated Hospital of Nanchang University, Nanchang, Jiangxi 330006, P.R. China
    Copyright: © Luo et al. This is an open access article distributed under the terms of Creative Commons Attribution License.
  • Pages: 1462-1472
    |
    Published online on: August 5, 2019
       https://doi.org/10.3892/ijmm.2019.4302
  • Expand metrics +
Metrics: Total Views: 0 (Spandidos Publications: | PMC Statistics: )
Metrics: Total PDF Downloads: 0 (Spandidos Publications: | PMC Statistics: )
Cited By (CrossRef): 0 citations Loading Articles...

This article is mentioned in:


Abstract

Circular RNAs (circRNAs) have emerged as novel biomarkers for disease diagnosis. However, the expression profiles and clinical significance of circRNAs in peripheral blood mononuclear cells (PBMCs) from systemic lupus erythematosus (SLE) remain unclear. In the present study, the expression profile of circRNAs in PBMCs from patients with SLE and healthy controls (HCs) was detected by using microarray analysis and verified by reverse transcription‑quantitative polymerase chain reaction. A total of 1,603 circRNAs were identified to be significantly aberrantly expressed in PBMCs from patients with SLE. Validation assays in 30 SLE patients and 20 HCs demonstrated that the levels of hsa_circ_0044235 and hsa_circ_0068367 were significantly decreased in the patients with SLE. Receiver operating characteristic curve analysis suggested that hsa_circ_0044235 and hsa_circ_0068367 were significant for SLE diagnosis. Furthermore, the diagnostic potential of hsa_circ_0044235 and hsa_circ_0068367 for SLE was validated in an independent validation set with 45 patients with SLE, 38 HCs and 30 patients with rheumatoid arthritis. In addition, the level of hsa_circ_0044235 in the PBMCs from patients with SLE were identified to be significantly increased in new‑onset SLE patients and in patients who were determined to be positive for anti‑double‑stranded DNA and anti‑ribosomal protein P antibodies. Additionally, the level of a microRNA (miRNA) target of hsa_circ_0044235, hsa‑miRNA‑892a, was identified to be significantly increased in the PBMCs from patients with SLE. The present study suggested that the dysregulation of circRNAs may serve a role in SLE pathogenesis, and that the levels of hsa_circ_0044235 and hsa_circ_0068367 in PBMC have potential as biomarkers for SLE diagnosis.

Introduction

Systemic lupus erythematosus (SLE) is a chronic systemic autoimmune disease characterized by multiple autoantibodies production, immune complex deposits and multiple organ damage (1,2). Early diagnosis and appropriate treatment may prevent serious clinical manifestations in patients with SLE. Although the effects of therapeutic regimens for SLE have made remarkable progress in recent years, the majority of patients experience relapse, due to the ambiguity of pathogenesis (3). Therefore, efforts into investigating the genetic and molecular abnormities of SLE are urgently required and likely to be crucial for identifying new biomarkers for SLE diagnosis.

Circular RNAs (circRNAs) are a unique form of RNAs, which are composed primarily of transcripts from the exons (4). Compared to linear RNAs, circRNAs have a remarkable characteristic of non-canonical splicing without free 3′or 5′ ends (5). This characteristic enables circRNAs to resist degradation by RNase R. In addition to having more stable characteristics, circRNAs often exhibit tissue/developmental stage-specific expression (6-9), which make them more appropriate to be biomarkers compared with linear RNAs (6,10,11). Previous studies have identified that circRNAs may serve as 'microRNA (miRNA) sponges' by sequestering target microRNAs (miRNAs) and regulating RNA-binding proteins to control gene transcription (12,13). Accumulating evidence has indicated that circRNAs may be involved in neurological disorders, atherosclerotic vascular disease risk, prion diseases, cancer and autoimmune disease (14-17), supporting the hypothesis that circRNAs have potential to be new diagnostic and prognostic biomarkers, and novel therapy targets of diseases (18-20). However, little is known about circRNAs in peripheral blood mononuclear cells (PBMCs) in human SLE. The present study aimed to determine whether circRNAs in PBMCs may be used as novel diagnosis biomarkers for SLE.

Materials and methods

Patient variables

A total of 79 patients with SLE were admitted from the First Affiliated Hospital of Nanchang University from November 2016 to August 2018. All cases fulfilled the revised American College of Rheumatology criteria for SLE (21). Disease activity was assessed by the SLE disease activity index (SLEDAI) (22). Patients with SLE were classified into inactive (SLEDAI, 0-9) and active (SLEDAI, ≥10) groups, according to SLEDAI score. In the same time period, 62 healthy subjects who had no inflammatory or autoimmune diseases and genetically unrelated to the patients with SLE were selected as healthy controls (HC). A total of 30 rheumatoid arthritis (RA) patients admitted to the First Affiliated Hospital of Nanchang University from November 2016 to August 2018 were used as disease controls. All patients with RA fulfilled the revised American College of Rheumatology criteria for RA (23).

The demographic characteristics of the study population are demonstrated in Table I. In the discovery set, 4 patients with new-onset SLE and 4 sex- and age-matched HCs were registered for microarray analysis. An additional 30 patients with relapsed SLE and 20 HCs were included in a validation testing set for the validation of differentially expressed circRNAs and diagnostic model construction. An independent cohort consisting of 45 SLE patients (13 patients with new-onset SLE), 30 patients with RA and 38 HCs were enrolled in a double validation testing set for clinical evaluation of SLE diagnosis. Among the total 79 patients with SLE, 17 were newly diagnosed SLE patients with no history of immunosuppressive drugs or corticosteroids treatment prior to recruitment. The other patients with SLE were those with relapsed SLE that had been previously diagnosed with SLE and had received treatment prior to recruitment. The characteristics of patients with new-onset and relapsed SLE are summarized in Table SI. In addition, the characteristics of the patients with SLE and HCs in the validation testing set and the characteristics of the patients with SLE, HCs and patients with RA in the double validation testing set are summarized in Tables SII and SIII. The study was approved by the Ethics Committee of the First Affiliated Hospital of Nanchang University (approval no. 2014003) and was performed according to the Declaration of Helsinki. Written informed consent was obtained from all participants.

Table I

Demographic characteristics of the study population.

Table I

Demographic characteristics of the study population.

Study setCategoriesSLEHCRA
Discoveryn44-
Females, n (%)4 (100.00)4 (100.00)-
Age, mean (SD), years30.50±17.5334.00±7.21-
SLEDAI score, mean (SD)10.25±6.76--
Validation testingn3020-
Females, n (%)29 (96.67)17 (85.00)-
Age, mean (SD), years40.47±11.7835.15±9.03-
SLEDAI score, mean (SD)7.43±6.50--
Double validation testingn453830
Females, n (%)40 (89.79)32 (85.71)25 (83.33)
Age, mean (SD), years36.08±16.7735.94±8.4853.04±12.41
SLEDAI score, mean (SD)9.75±6.50--

[i] HC, healthy controls; RA, rheumatoid arthritis; SLE, Systemic lupus erythematosus; SLEDAI, SLE disease activity index; SD, standard deviation.

PBMCs preparation and total RNA extraction

PBMCs were isolated from EDTA anticoagulated blood samples from each patient using Ficoll-Hypaque density gradients (Sigma-Aldrich; Merck KGaA) at 25°C. The cells were frozen in TRIzol® (Thermo Fisher Scientific, Inc.) at a concentration of 106/ml and stored at −80°C. Following extraction of total RNA from PMBCs with TRIzol® reagent according to the manufacturer's protocol, the determination of RNA quantity and quality was assessed by absorbance spectrometry, measuring the absorbance ratios of A260/A280 and A260/A230 using a NanoDrop ND-1000 spectrophotometer (NanoDrop Technologies; Thermo Fisher Scientific, Inc.).

Microarray analysis

Sample labeling and array hybridization were executed according to the manufacturer's protocol (Arraystar Inc.). The specific protocol was described previously by Ouyang et al (24). The microarray analysis was performed by KangChen BioTech, Co., Ltd.

Reverse transcription quantitative polymerase chain reaction (RT-qPCR) analysis

cDNA was acquired by reverse transcription using a PrimeScript™ RT reagent kit (Takara Bio, Inc.). The relative expression of circRNAs was determined on an ABI 7500 Real-time PCR system (Applied Biosystems; Thermo Fisher Scientific, Inc.) using SYBR® Premix Ex Taq™ II (Takara Bio, Inc.), with the following PCR thermocycler protocol: Initial denaturation step at 95°C for 5 min, followed by 40 cycles of 95°C for 15 sec (denaturation), 60°C for 1 min (annealing and elongation) and 72°C for 2 min (final extension). The primers sequences are listed in Table SIV. β-actin was used as an internal control and the relative expression of circRNAs were analyzed using the 2−∆∆Cq method (25) normalized to the internal control, with ∆Ct=Cttarget-Ctreference.

Serum immunoglobulin G (IgG), complement 3 (C3), complement 4 (C4), C-reactive protein (CRP), autoantibody, erythrocyte sedimentation rate (ESR), and routine urine and blood analysis

The levels of serum C3, IgG, C4 and CRP were detected by nephelometry methods according to the manufacturer's protocol (IMMUNE800; Beckman Coulter, Inc.). Anti-extractable nuclear antigens (ENAs) antibodies including anti-Sjögren's-syndrome-related antigen A (anti-SSA), anti-Sjögren's-syndrome-related antigen B (anti-SSB), anti-tripartite motif-containing protein 21 (anti-Ro52), anti-Smith (anti-Sm), anti-nuclear ribonuclear protein/Smith (anti-nRNP/Sm), anti-ribosomal protein P (anti-RIB-P), and anti-nucleosome antibody were determined using an immunoenzyme dot assay (Euroimmun AG) according to the manufacturer's protocol. The results of the anti-ENAs detection were presented as negative (−) and positive (+; ++; +++) by EuroBlot One (Euroimmun AG).

The serum levels of anti-dsDNA were determined using a commercially available anti-dsDNA Enzyme Immunoassay Test kit (cat. no. ED180401; Shanghai Kexin Biotech Co., Ltd.) with the following protocol: Blood samples (5 ml) were collected from patients with SLE in a tube without anticoagulant and centrifuged at 2,000 × g for 10 min at normal temperature. The supernatants were carefully collected and stored at 80°C until use. Subsequently, the serum was used to detect the level of anti-dsDNA according to the manufacturer's protocol. Sodium citrate anti-coagulated blood, urine and K2-EDTA anti-coagulated blood were used to detect ESR, and analyse routine urine and blood parameters with a LBY-XC40 analyzer (Beijing Pulisheng Biotech Co., Ltd.), URIT-500B analyzer (Guilin Youlite Biotech Co., Ltd.) and Sysmex XE-2100 analyzer (Sysmex Corporation), respectively. Urine routine parameters included pH, nitrite, glucose, vitamin C, specific gravity, occult blood, proteinuria, bilirubin, urobilinogen, ketone body, leucocyte lipase, cylindruria, hematuresis, pyuria and crystalluria. Blood routine parameters included white blood cell count, red blood cell count, hemoglobin, hematocrit, mean corpuscular volume, mean corpuscular hemoglobin, mean corpuscular hemoglobin concentration, red blood cells distribution width, platelet count, mean platelet volume, plateletcrit, platelet distributing width, numbers of lymphocytes, lymphocytes percentage, numbers of moncytes, moncytes percentage, numbers of neutrophils, neutrophils percentage, numbers of eosinophils, eosinophils percentage, numbers of basophil, basophils percentage and platelet large cell ratio.

Annotation for circRNA/miRNA interaction

The circRNA/miRNA interaction was predicted using Arraystar's home-made miRNA target prediction software based on TargetScan (26) and miRanda (27), and the differentially expressed circRNAs within all the comparisons were annotated in detail with the circRNA/miRNA interaction information.

Statistical analysis

All statistical analyses were performed using GraphPad Prism v5.0 software (GraphPad Software, Inc.) and SPSS version 16.0 software (SPSS, Inc.). Differences in circRNAs expression between two groups were analyzed using the Student's t-test or nonparametric Mann-Whitney test. Kruskal-Wallis test followed by Dunn's multiple comparison test was used for statistical analysis between three groups. The correlation analyses were performed using the nonparametric Spearman method. Receiver operating characteristic (ROC) curves were performed to evaluate the diagnostic value of circRNAs. P<0.05 was considered to indicate a statistically significant difference.

Results

Dysregulated circRNAs expression profiling

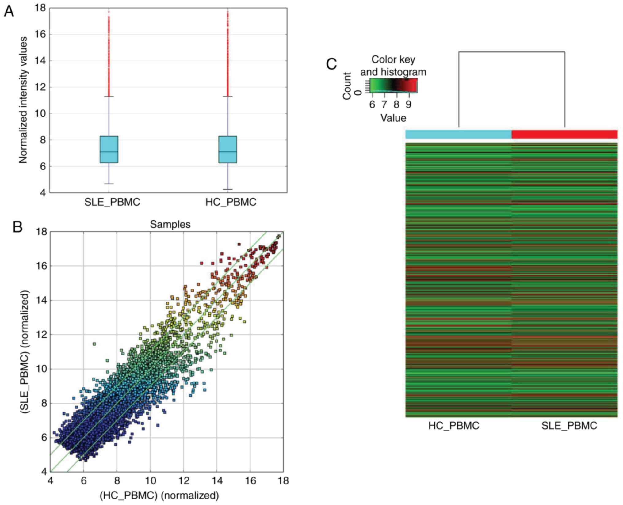
To explore the differentially expressed circRNAs in SLE, PBMCs samples from 4 patients with SLE and 4 age- and sex-matched HC were selected to perform microarray analysis using an Arraystar Human circRNAs Microarray version 2.0. Based on the criteria of a fold change >2.0 and P<0.05 (Fig. 1A and B), 1,603 circRNAs were differentially expressed between the patients with SLE and HCs, of which the top 30 differently expressed circRNAs (15 were upregulated and 15 were downregulated) are listed in Table SV. Of the 1,603 differentially expressed circRNAs, 838 circRNAs were upregulated and 765 circRNAs were downregulated in the patients with SLE. A heatmap was constructed to group the circRNAs based on their expression levels among the samples (Fig. 1C).

Figure 1

Determination of the circRNA expression profiles in PBMCs from 4 SLE patients and 4 HCs by microarray analysis. (A) Box plot visualization of the distributions of a dataset for the circRNAs profiles. (B) CircRNA scatter plot. Dots above the top green line and below the bottom green line indicate >1.5-fold changes in log-transformed circRNA data between the two compared groups. (C) Heatmap of differentially expressed circRNAs. circRNAs, circular RNAs; HCs, healthy controls; PBMCs, peripheral blood mononuclear cells; SLE, systemic lupus erythematosus.

Validation of circRNAs expression

To verify the microarray data, 3 circRNAs (hsa_circ_0068367; hsa_circ_0037274; and hsa_circ_0044235) were selected for validation via RT-qPCR in a training set with 30 patients with SLE and 20 HCs. The 3 selected circRNAs were listed in the top 45 (fold change >6) downregulated circRNAs, and had been demonstrated to be downregulated in peripheral blood from patients with SLE in our previous research (Luo et al, unpublished data). Consistent with the results of the microarray analysis, the levels of hsa_ circ_0044235 and hsa_circ_0068367 in the PBMCs of patients with SLE were significantly decreased compared with those of the HCs, while the expression levels of hsa_circ_0037274 did not exhibit any remarkable differences between patients with SLE and the HCs (Fig. 2).

Figure 2

Determination of the relative expression levels of circRNAs in the training set in PBMCs from 30 patients with SLE and 20 HCs by reverse transcription quantitative polymerase chain reaction. (A) The average expression levels of hsa_circ_0044235 in the PBMCs of patients with SLE were significantly decreased compared with those of the HCs. (B) The average expression levels of hsa_circ_0068367 in the PBMCs of patients with SLE were significantly decreased compared with those of the HCs. (C) The expression of hsa_circ_0037274 did not exhibit any significant differences between patients with SLE and the HCs. circRNAs, circular RNAs; HCs, healthy controls; PBMCs, peripheral blood mononuclear cells; SLE, systemic lupus erythematosus.

ROC curve analysis

To additionally evaluate the potential of these two differentially expressed circRNAs (hsa_circ_0044235 and hsa_circ_0068367) in SLE diagnosis, ROC curve analysis was performed. ROC curves indicated that the levels of hsa_circ_0044235 and hsa_circ_0068367 in PBMCs were able to distinguish between patients with SLE and the HCs. The highest area under the curve (AUC) was hsa_circ_0044235 [AUC = 0.873; 95% confidence interval (CI), 0.778-0.967; P<0.0001; sensitivity =70.00%, specificity =100.00%; Fig. 3A], followed by hsa_circ_0068367 (AUC =0.768; 95% CI, 0.629-0.907; P=0.0014; sensitivity =73.33%; specificity =80.00%; Fig. 3A). The combined AUC of hsa_circ_0044235 and hsa_circ_0068367 (AUC =0.876; 95% CI, 0.778-0.967; P<0.0001; sensitivity =70.00%; specificity =100.00%; Fig. 3B) was identical to the individual hsa_circ_0044235 AUC value (AUC =0.873).

Figure 3

Receiver operating characteristic analysis of confirmed circRNAs in peripheral blood mononuclear cells from patients with SLE. (A) The largest AUC was identified for hsa_circ_0042345, followed by hsa_circ_0068367. (B) The AUC of combined circRNAs (hsa_circ_0042345 + hsa_circ_0068367) was 0.876. CircRNAs, circular RNAs; SLE, systemic lupus erythematosus; AUC, area under the curve.

Double validation of the diagnostic value of differentially expressed circRNAs

To additionally evaluate the value of the aforementioned hsa_circ_0044235-only, hsa_ circ_0068367-only and hsa_circ_0044235-hsa_circ_0068367 combination models in SLE diagnosis, an independent validation testing set consisting of 45 patients with SLE, 30 patients with RA and 38 HCs were enrolled and their circRNAs levels were determined. Similar to the training set, the results demonstrated that the levels of hsa_circ_0044235 and hsa_circ_0068367 were all significantly decreased in the patients with SLE compared with the patients with RA and HCs (all P<0.0001) (Fig. 4A and B). In addition, ROC curves from the patients with SLE and HCs indicated that the AUC values of hsa_circ_0044235, hsa_circ_0068367 and hsa_circ_0044235-hsa_circ_0068367 were 0.861 (95% CI, 0.783-0.939; P<0.0001; sensitivity =86.67%; specificity =71.05%), 0.707 (95% CI, 0.592-0.822; P=0.0010; sensitivity =80.00%; specificity =60.53%) and 0.860 (95% CI, 0.781-0.938; P<0.0001; sensitivity =86.67%; specificity =71.05%), respectively (Fig. 4C).

Figure 4

Double validation of the diagnostic value of differentially expressed PBMCs circRNAs. (A) The expression level of hsa_circ_0044235 was markedly decreased in the patients with SLE compared with patients with RA and HCs. (B) The expression level of hsa_circ_0068367 were markedly decreased in the patients with SLE compared with patients with RA and HCs. (C) ROC curve analysis of hsa_circ_0042345 and hsa_circ_0068367 in patients with SLE compared with HCs. (D) ROC curve analysis of hsa_circ_0042345 and hsa_circ_0068367 for the risk-score in SLE patients compared with all controls (HCs and RA). (E) ROC curve analysis of hsa_circ_0042345 and hsa_circ_0068367 for the risk-score in patients with SLE vs. RA. PBMCs, peripheral blood mononuclear cells; CircRNAs, circular RNAs; SLE, systemic lupus erythematosus; RA, rheumatoid arthritis; HCs, healthy controls; ROC, receiver operating characteristic.

A risk score analysis based on hsa_circ_0044235 and hsa_circ_0068367 was subsequently performed in patients with SLE and all controls (HCs and patient with RA) (Fig. 4D). The AUC for the risk score based on hsa_circ_0044235 was 0.845 (95% CI: 0.774-0.916; P<0.0001; sensitivity =66.44%; specificity =89.71%). The AUC for the risk score based on hsa_circ_0068367 was 0.789 (95% CI, 0.705-0.874; P<0.0001; sensitivity =82.22%; specificity =69.12%), and the AUC for the risk score based on the combination of hsa_circ_0044235 and hsa_circ_0068367 was 0.874 (95% CI, 0.809-0.939; P<0.0001; sensitivity =93.33%; specificity =66.18%). The risk score also significantly distinguished between the patients with SLE and the disease controls (patients with RA) (Fig. 4E); the AUC based on hsa_circ_0044235 was 0.825 (95% CI, 0.734-0.916; P<0.0001; sensitivity =64.44%; specificity =86.67%); the AUC based on hsa_circ_0068367 was 0.893 (95% CI, 0.818-0.968; P<0.0001; sensitivity =82.22%; specificity =83.33%); and the AUC based on the combination of hsa_circ_0044235 and hsa_circ_0068367 was 0.903 (95% CI, 0.834-0.972; P<0.0001; sensitivity =86.67%; specificity =80.00%).

Association of hsa_circ_0044235 and hsa_circ_0068367 levels in PBMCs with SLE clinical characteristics

To determine whether the hsa_circ_0044235 and hsa_circ_0068367 levels in the PBMCs from patients with SLE reflected the severity of the disease, analysis was performed to assess the correlation between the clinical features of SLE and the levels of circRNAs (hsa_circ_0044235 and hsa_circ_0068367) in the double validation testing set. The data suggested that the expression levels of all confirmative circRNAs in the PBMCs from patients with SLE were not associated with SLEDAI, CRP, ESR, C3 or C4, which are established biomarkers used to measure the severity and activity of SLE (Table II). However, the level of hsa_circ_0044235 was negatively correlated with the numbers of monocytes (rs =−0.33; P=0.02), and the level of hsa_circ_0044235 was correlated with the level of hsa_circ_0068367 (rs=0.42; P<0.01; Table II). Following the addition of the data from the validation testing set, the level of hsa_circ_0044235 was identified to be correlated with the numbers of monocytes (rs=−0.35; P<0.01) and the level of hsa_circ_0068367 (rs=0.52; P<0.01; Table II).

Table II

Associations of hsa_circ_0044235 and hsa_circ_0068367 levels in PBMCs with SLE clinical characteristics.

Table II

Associations of hsa_circ_0044235 and hsa_circ_0068367 levels in PBMCs with SLE clinical characteristics.

A, Double validation testing set
hsa__circ_0044235
hsa_circ_0068367
CategoriesrsP-valuecategoriesrsP-value
ESR0.040.79ESR0.070.64
CRP−0.120.46cRP−0.130.41
IgG0.160.29IgG0.070.64
c3−0.230.14c3−0.170.27
c4−0.270.07c4−0.120.46
wbc−0.160.30wbc−0.060.69
rbc−0.070.64rbc0.020.90
HGB−0.090.56HGB0.020.91
hct−0.070.64hct0.030.84
PLT−0.120.45PLT−0.070.64
Neutrophils−0.090.57Neutrophils−0.120.45
Lymphocytes−0.190.22Lymphocytes0.020.91
Monocytes−0.330.02Monocytes−0.210.17
SLEDAI−0.010.95SLEDAI0.100.52
hsa_circ_00683670.42<0.01 hsa_circ_00442350.42<0.01
B, Double validation testing and validation testing sets
hsa_circ_0044235
-
-
-
categoriesrsP-value---
Monocytes−0.35<0.01---
hsa_circ_00683670.52<0.01---

[i] C3, complement 3; C4, complement 4; CRP, C-reactive protein; ESR, erythrocyte sedimentation rate; HCT, hematocrit; HGB, hemoglobin; IgG, immunoglobulin G; PBMCs, Peripheral blood mononuclear cells; PLT, platelets; RBC, red blood cell; SLE, systemic lupus erythematosus; SLEDAI, SLE disease activity index; WBC, white blood cell.

SLE is a prototypical systemic autoimmune disease characterized by the production of autoantibodies, including anti-dsDNA and anti-ENAs. Therefore, the correlations between the levels of circRNAs (hsa_circ_0044235 and hsa_circ_0068367) and anti-dsDNA, anti-Sm, anti-SSB, anti-Ro52, anti-SSA, anti-nRNP/Sm, anti-nucleosome and anti-RIB-P were examined in patients with SLE in the double validation testing set. These analyses demonstrated that the levels of hsa_circ_0044235 were significantly increased in the patients with SLE who were positive for anti-dsDNA and anti-RIB-P antibodies compared with patients who were negative for anti-dsDNA and anti-RIB-P antibodies (P=0.0256 and P=0.0186, respectively; Fig. 5A and B). No marked correlation was observed between the levels of circRNAs (hsa_circ_0044235 and hsa_circ_0068367) and other autoantibodies (data not shown). Following the addition of the data from the validation testing, the levels of hsa_circ_0044235 remained significantly increased in patients with SLE who were positive for anti-dsDNA and anti-RIB-P antibodies compared with patients who were negative for anti-dsDNA and anti-RIB-P antibodies (P=0.0058 and P=0.0266, respectively; Fig. 5C and D).

Figure 5

Correlations between the expression of hsa_circ_0044235 with autoantibodies. (A) The levels of hsa_circ_0044235 were significantly increased in patients who were positive for anti-dsDNA antibodies compared with patients who were negative for anti-dsDNA antibodies in the double validation testing set. (B) The levels of hsa_circ_0044235 was significantly increased in patients who were positive for anti-RIB-P antibodies compared with patients who were negative for anti-RIB-P antibodies in the double validation testing set. (C) The levels of hsa_circ_0044235 were significantly increased in patients who were positive for anti-dsDNA antibodies positive compared with patients who were negative for anti-dsDNA antibodies in the double validation and validation testing sets. (D) The levels of hsa_circ_0044235 were significantly increased in patients who were positive for anti-RIB-P antibodies compared with patients who were negative for anti-RIB-P antibodies in the double validation and validation testing sets. Anti-dsDNA, anti-double-stranded DNA; RIB-P, ribosomal protein P.

The levels of circRNAs (hsa_circ_0044235 and hsa_ circ_0068367) between patients with new-onset and relapsed SLE were also compared. The results demonstrated that the level of hsa_circ_0044235 was significantly increased in patients with new-onset disease compared with patients with relapsed SLE (P=0.0081; Fig. 6A), and the level of hsa_circ_0068367 were slightly increased in patients with new-onset disease, but the difference was not statistically significant (P=0.0523; Fig. 6B).

Figure 6

Comparison of the levels of circRNA (hsa_circ_0044235 and hsa_circ_0068367) between patients with new-onset and relapsed SLE conditions. (A) The level of hsa_circ_0044235 was significantly increased in patients with new-onset disease. (B) The level of hsa_circ_0068367 appeared to be increased in the patients with new-onset disease, but the difference was not significant. circRNA, circular RNA; SLE, systemic lupus erythematosus.

Next, the clinical features of patients with SLE, including lupus nephritis, cutaneous manifestations, alopecia, arthritis, effusion, neuropathic lupus and fever were recorded, and the correlations between these features and the levels of circRNAs (hsa_circ_0044235 and hsa_circ_0068367) were analyzed. The results indicated that no correlation was identified between the clinical features of patients with SLE and the levels of circRNAs (hsa_circ_0044235 and hsa_circ_0068367) (data not shown).

Target miRNA prediction of hsa_circ_0044235 and hsa_ circ_0068367

The field of circRNAs research is relatively new, and to the best of our knowledge, no studies have definitively demonstrated the bio-function of hsa_circ_0044235 and hsa_circ_0068367. It has been suggested that the miRNA response elements (MREs) of circRNAs may bind target miRNA, and thereby decrease miRNA-mediated post-transcriptional repression. To determine the potential functions of hsa_circ_0044235 and hsa_circ_0068367, target miRNA were predicted in the present study by aligning prospective target miRNA with the MREs of differentially expressed circRNAs using Arraystar's home-made miRNA target prediction software. For hsa_circ_0044235, 3 putative miRNAs targets (hsa-miR-892a; hsa-miR-135b-5; and hsa-miR-135a-5p) were identified. For hsa_circ_006837, 3 putative miRNAs targets (hsa-miR-136-5p; hsa-miR-501-5p; and hsa-miR-5696) were identified. These putative miRNAs targets of hsa_circ_0044235 and hsa_circ_0068367 were detected in PBMCs from SLE and HC. It was identified that the levels of hsa-miR-135a-5p and hsa-miR-135b-5p did not exhibit any remarkable differences between patients of SLE and HC (Fig. 7A and B), while the level of hsa-miR-892a was increased significantly in PBMCs from patients of SLE compared with HC (Fig. 7C), suggesting that hsa_circ_0044235 may serve a role in SLE by interacting with hsa-miR-892a. In addition, the present study identified that the level of hsa-miR-136-5p was decreased significantly in PBMCs from the patients with SLE compared with the HCs (Fig. 7D), whereas the level of hsa-miR-501-5p was not remarkably different between the patients with SLE and the HCs (Fig. 7E). However, the level of hsa-miR-5696 in PBMCs from the patients with SLE was not detectable. Due to the decreased level of hsa_ circ_0068367 in the patients with SLE, hsa_circ_0068367 may serve a role in SLE, by not as hsa-miR-136-5p, hsa-miR-501-5p or hsa-miR-5696 sponges.

Figure 7

Comparison of the levels of miRNAs in PBMCs between patients with SLE and HCs. (A) The level of hsa-miR-135a-5p was not markedly different between patients with SLE and HCs. (B) The level of hsa-miR-135b-5p was not markedly different between patients with SLE and HCs. (C) The level of hsa-miR-892a was increased significantly in the PBMCs from patients with SLE compared with the HCs. (D) The level of hsa-miR-136-5p was decreased significantly in the PBMCs from patients with SLE compared with the HCs. (E) The level of hsa-miR-501-5p was not markedly different between the patients with SLE and HCs. miRNAs/miR, microRNAs; PBMCs, peripheral blood mononuclear cells; SLE, systemic lupus erythematosus; HCs, healthy controls.

Discussion

SLE is a systemic autoimmune disease with indistinct etiology. The clinical manifestations in patients with SLE are heterogeneous and their disease progressions are unpredictable, which has prompted studies to explore novel biomarkers to achieve improved diagnoses and prognostic monitoring. CircRNAs are a special class of endogenous RNAs and generally expressed in human cells. It has been demonstrated that the expression levels of circRNAs may be ≥10-fold compared with their corresponding linear isomers (11). In addition, circRNAs are more stable compared with long noncoding RNAs and miRNAs in mammalian cells (28). These characteristics give circRNAs the potential to be well-suited biomarkers for human diseases. Shang et al (29) identified that hsa_circ_0005075 may be used as a diagnostic biomarker for hepatocellular carcinoma and that the expression level of hsa_circ_0005075 was correlated with tumor size. Zhang et al (30) suggested that circ_101222 may be used as a predictive biomarker for pre-eclampsia. Ouyang et al (17) described 12 circRNAs that were differentially expressed in PBMCs from patients with RA, and demonstrated that circRNA_104871 may be used to diagnose RA. Li et al (31) described the comprehensive expression profiles of circRNAs in plasma from patients with SLE and initiated the development of circRNAs as novel non-invasive biomarkers for SLE disease. However, the global expression profile of patients with SLE and the clinical significance of circRNAs in PBMCs from patients with SLE remain unknown.

To the best of our knowledge, the present study was the first to characterize the expression profiles of circRNA by comparing the transcriptome profiles of PBMCs from patients with SLE and those from HCs using circRNAs microarray analysis. When compared with HCs, the microarray data indicated a total of 1,603 circRNAs that were significantly dysregulated in patients with SLE. By using circRNAs sequencing, Wang et al (32) and Miao et al (33) also identified a number of differently expressed circRNAs in the PBMCs of patients with SLE. These data may assist future patho-physiology studies in SLE and assist in determining whether circRNAs in PBMCs may be used as novel non-invasive biomarkers for SLE diagnosis.

In the present study, hsa_circ_0044235 and hsa_circ_0068367 were confirmed to be significantly down-regulated in the PBMCs of patients with SLE. It was also identified that the levels of hsa_circ_0044235 and hsa_circ_ 0068367 in the PBMCs of the patients with SLE were not correlated with SLEDAI, CRP, ESR, C3 or C4, indicating that these circRNAs may not be relevant biomarkers for disease severity, disease activity or systemic inflammation in SLE. However, it was revealed that the level of hsa_circ_0044235 were associated with anti-dsDNA and anti-RIB-P. Notably, the level of hsa_circ_0044235 was significantly increased in patients with new-onset disease compared with patients with relapsed conditions, indicating that hsa_circ_0044235 may serve a role in SLE pathogenesis. However, it was demonstrated that the level of hsa_circ_0044235 was correlated with the level of hsa_circ_0068367 in patients with SLE, but no correlation was identified between the levels of hsa_circ_0044235 and hsa_circ_0068367 in HC. Therefore, we hypothesize that hsa_circ_0044235 may interact with hsa_circ_0068367 directly or indirectly in patients with SLE, although future studies are required to verify this hypothesis.

Evidence from Zhang et al (34) have indicated that circRNAs in PBMCs may be potential biomarkers for SLE. To explore whether hsa_circ_0044235 and hsa_circ_0068367 in PBMCs may be used as diagnostic biomarkers for SLE, their expression levels were confirmed in a validation testing set and a double validation testing set by ROC curves. In the validation testing set, hsa_circ_0044235 had an AUC value of 0.873, hsa_circ_0068367 had an AUC value of 0.768 for SLE diagnosis, and the combination of hsa_circ_0044235 and hsa_circ_0068367 had an AUC value of 0.876. In the double validation testing set, these circRNAs yielded parallel AUC values in discriminating between the patients with SLE and the HCs, indicating that the levels of hsa_circ_0044235 and hsa_circ_0068367 in PBMCs have potential diagnostic value for SLE. These diagnostic efficacies for SLE were quite comparable to those previously described circRNAs (24,32,34). In addition, the efficacies of hsa_circ_0044235 and hsa_ circ_0068367 in distinguishing SLE from other autoimmune disease (RA) were assessed. The risk score demonstrated that hsa_circ_0044235 and hsa_circ_0068367 also distinguished between the patients with SLE and patients with RA.

The principal types of PBMCs are lymphocytes and monocytes. In the present study, the numbers of lymphocytes and monocytes were compared between the patients with SLE and the HCs, and it was identified that the numbers of lymphocytes were significantly decreased in SLE group (P<0.05); no difference in the numbers of monocytes between SLE and HCs groups was observed. In addition, the correlation between the levels of circRNAs and the numbers of monocytes and the numbers of lymphocytes was determined. The results indicated that the level of hsa_circ_004235 was negatively correlated with the number of monocytes, suggesting that the difference in circRNAs expression was not the result of changes in the number of lymphocytes or monocytes in the PBMCs of patients with SLE.

Increasing evidence has demonstrated that circRNAs may perform biological functions by binding to target miRNAs. Li et al (35) suggested that hsa_circ_0045272 served an important role in pathogenesis of SLE by regulating the level of miR-6127 via directly binding. The present study revealed that hsa_circ_0044235 and hsa_circ_0068367 were significantly decreased in PBMCs of patients with SLE. To explore the potential roles of hsa_circ_0044235 and hsa_circ_0068367 in SLE, bioinformatics was employed in the present study to predict the potential target miRNAs, and 3 putative target miRNAs were obtained respectively for both hsa_circ_0044235 and hsa_circ_0068367. Among these 6 putative target miRNAs, hsa-miR-136-5p and hsa-miR-501-5p, putative targets of hsa_circ_006837, have been demonstrated to be associated with SLE (36,37). The functions of the other 4 miRNAs (hsa-miR-892a; hsa-miR-135b-5p; hsa-miR-135a-5p; and hsa-miR-5696) have not been described previously, to the best of our knowledge. The levels of these putative target miRNAs in the PBMCs from patients with SLE and HCs were then detected and compared. The data demonstrated that the level of hsa-miR-892a in PBMCs was increased significantly in the patients with SLE, suggesting that hsa_circ_0044235 may serve a role in SLE by interacting with hsa-miR-892a. As the levels of hsa-miR-136-5p and hsa_circ_0068367 in PBMCs were both decreased in patients with SLE, the role of hsa_circ_0068367 in SLE may not be achieved by binding hsa-miR-136-5p. Nevertheless, the exact mechanisms of hsa_circ_0044235 and hsa_circ_0068367 in SLE require additional investigation.

Several limitations of the present study should be acknowledged. Firstly, the sample size of the patients with new-onset SLE was relatively small, and the samples were sourced from only one hospital, which may limit the universality of the results. Secondly, circRNAs were not detected in the serum or plasma of patients with SLE. Previous data have indicated that exonic circRNAs in serum are not stable, with a half-life of less than 15 sec (13), and that the circRNAs in serum constitute only a fraction of the total RNA. Thirdly, the specific role of circRNAs in SLE pathogenesis were not fully explored.

In conclusion, differentially expressed circRNAs were detected in PBMCs of patients with SLE. The data indicated that the levels of hsa_circ_0044235 and hsa_circ_0068367 levels in the PBMCs of patients with SLE were decreased and may represent novel biomarkers for SLE diagnosis. However, the molecular mechanisms and specific functions of these circRNAs in SLE require additional investigation.

Supplementary Data

Abbreviations:

anti-dsDNA

anti-double-stranded DNA

anti-ENA

anti-extractable nuclear antigen

anti-nRNP/Sm

anti-nuclear ribonuclear protein/Smith

anti-RIB-P

anti-ribosomal protein P

anti-Ro52

anti-tripartite motif-containing protein 21

anti-SSA

anti-Sjögren's-syndrome-related antigen A

anti-SSB

anti-Sjögren's-syndrome-related antigen B

anti-Sm

anti-Smith

AUC

area under the curve

C3

complement 3

C4

complement 4

CRP

C-reactive protein

circRNAs

circular RNAs

ESR

erythrocyte sedimentation rate

HCs

healthy controls

IgG

immunoglobulin G

miRNA

microRNA

PBMCs

peripheral blood mononuclear cells

RA

rheumatoid arthritis

RT-qPCR

reverse transcription quantitative polymerase chain reaction

ROC

receiver operating characteristic

SLE

systemic lupus erythematosus

SLEDAI

SLE disease activity index

Acknowledgments

We would like to acknowledge the help from Dr Rui Wu from the Department of Rheumatology, The First Affiliated Hospital of Nanchang University (Nanchang, China).

Funding

The present study was supported by the Key Research and Development Plan Project of Jiangxi Province (grant. no. 20181BBG70013), the Science and Technology Plan Project of the Education Department of Jiangxi Province (grant. no. GJJ170008), the National Natural Science Foundation of China (grant. nos. 81360459 and 81660277), Jiangxi Provincial Natural Science Foundation of China (grant. nos. 20151BAB215031 and 20171BAB205113), the Science and Technology Project of Health and Family Planning Commission of Jiangxi Province of China (grant. no. 20165094) and the Foundation for Distinguished Young Scientists of Jiangxi Province of china (grant. no. 20171BCB23087).

Availability of data and materials

The data used to support the results of this study are available from the corresponding author upon request.

Authors' contributions

QL, LZ and XL performed the experiments. BF, YG, ZH and JL analyzed and interpreted the data. QL and JL made substantial contributions to the design supervision of the present study, and wrote the manuscript. All authors reviewed the results and approved the final version of the manuscript.

Ethics approval and consent to participate

This study was authorized by the Ethics Committee of the First Affiliated Hospital of Nanchang University. All participants provided written informed consent prior to the initiation of the study.

Patient consent for publication

Not applicable.

Competing interests

The authors declare that they have no competing interests.

References

1 

Rosenbaum JT and Silverman GJ: The microbiome and systemic lupus erythematosus. N Engl J Med. 378:2236–2237. 2018. View Article : Google Scholar : PubMed/NCBI

2 

D'Cruz DP, Khamashta MA and Hughes GR: Systemic lupus erythematosus. Lancet. 369:587–596. 2007. View Article : Google Scholar : PubMed/NCBI

3 

Lerang K, Gilboe IM, Steinar Thelle D and Gran JT: Mortality and years of potential life loss in systemic lupus erythematosus: A population-based cohort study. Lupus. 23:1546–1552. 2014. View Article : Google Scholar : PubMed/NCBI

4 

Chen LL and Yang L: Regulation of circRNA biogenesis. RNA Biol. 12:381–388. 2015. View Article : Google Scholar : PubMed/NCBI

5 

Hentze MW and Preiss T: Circular RNAs: Splicing's enigma variations. EMBO J. 32:923–925. 2013. View Article : Google Scholar : PubMed/NCBI

6 

Salzman J, Chen RE, Olsen MN, Wang PL and Brown PO: Cell-type specific features of circular RNA expression. PLoS Genet. 9:e10037772013. View Article : Google Scholar : PubMed/NCBI

7 

Suzuki H and Tsukahara T: A view of pre-mRNA splicing from RNase R resistant RNAs. Int J Mol Sci. 15:9331–9342. 2014. View Article : Google Scholar : PubMed/NCBI

8 

Memczak S, Jens M, Elefsinioti A, Torti F, Krueger J, Rybak A, Maier L, Mackowiak SD, Gregersen LH, Munschauer M, et al: Circular RNAs are a large class of animal RNAs with regulatory potency. Nature. 495:333–338. 2013. View Article : Google Scholar : PubMed/NCBI

9 

Jeck WR, Sorrentino JA, Wang K, Slevin MK, Burd CE, Liu J, Marzluff WF and Sharpless NE: Circular RNAs are abundant, conserved, and associated with ALU repeats. RNA. 19:141–157. 2013. View Article : Google Scholar :

10 

Rybak-Wolf A, Stottmeister C, Glažar P, Jens M, Pino N, Giusti S, Hanan M, Behm M, Bartok O, Ashwal-Fluss R, et al: Circular RNAs in the mammalian brain are highly abundant, conserved, and dynamically expressed. Mol Cell. 58:870–885. 2015. View Article : Google Scholar : PubMed/NCBI

11 

Szabo L, Morey R, Palpant NJ, Wang PL, Afari N, Jiang C, Parast MM, Murry CE, Laurent LC and Salzman J: Statistically based splicing detection reveals neural enrichment and tissue-specific induction of circular RNA during human fetal development. Genome Biol. 16:1262015. View Article : Google Scholar : PubMed/NCBI

12 

Hansen TB, Jensen TI, Clausen BH, Bramsen JB, Finsen B, Damgaard CK and Kjems J: Natural RNA circles function as efficient microRNA sponges. Nature. 495:384–388. 2013. View Article : Google Scholar : PubMed/NCBI

13 

Jeck WR and Sharpless NE: Detecting and characterizing circular RNAs. Nat Biotechnol. 32:453–461. 2014. View Article : Google Scholar : PubMed/NCBI

14 

Kumar L, Shamsuzzama, Haque R, Baghel T and Nazir A: Circular RNAs: The emerging class of non-coding RNAs and their potential role in human neurodegenerative diseases. Mol Neurobiol. 54:7224–7234. 2017. View Article : Google Scholar

15 

Wang L, Shen C, Wang Y, Zou T, Zhu H, Lu X, Li L, Yang B, Chen J, Chen S, et al: Identification of circular RNA Hsa_ circ_0001879 and Hsa_circ_0004104 as novel biomarkers for coronary artery disease. Atherosclerosis. 286:88–96. 2019. View Article : Google Scholar : PubMed/NCBI

16 

Qu S, Liu Z, Yang X, Zhou J, Yu H, Zhang R and Li H: The emerging functions and roles of circular RNAs in cancer. Cancer Lett. 414:301–309. 2018. View Article : Google Scholar

17 

Ouyang Q, Wu J, Jiang Z, Zhao J, Wang R, Lou A, Zhu D, Shi GP and Yang M: Microarray expression profile of circular RNAs in peripheral blood mononuclear cells from rheumatoid arthritis patients. Cell Physiol Biochem. 42:651–659. 2017. View Article : Google Scholar : PubMed/NCBI

18 

Wang F, Nazarali AJ and Ji S: Circular RNAs as potential biomarkers for cancer diagnosis and therapy. Am J Cancer Res. 6:1167–1176. 2016.PubMed/NCBI

19 

Shao Y and Chen Y: Roles of circular RNAs in neurologic disease. Front Mol Neurosci. 9:252016. View Article : Google Scholar : PubMed/NCBI

20 

Lu D and Xu AD: Mini review: Circular RNAs as potential clinical biomarkers for disorders in the central nervous system. Front Genet. 7:532016. View Article : Google Scholar : PubMed/NCBI

21 

Hochberg MC: Updating the American College of Rheumatology revised criteria for the classification of systemic lupus erythema-tosus. Arthritis Rheum. 40:17251997. View Article : Google Scholar

22 

Bombardier C, Gladman DD, Urowitz MB, Caron D and Chang CH: Derivation of the SLEDAI. A disease activity index for lupus patients. The Committee on Prognosis Studies in SLE. Arthritis Rheum. 35:630–640. 1992. View Article : Google Scholar : PubMed/NCBI

23 

Arnett FC, Edworthy SM, Bloch DA, McShane DJ, Fries JF, Cooper NS, Healey LA, Kaplan SR, Liang MH, Luthra HS, et al: The American Rheumatism Assocaition 1987 revised criteria for the classification of rheumatoid arthritis. Arthritis Rheum. 31:315–324. 1988. View Article : Google Scholar : PubMed/NCBI

24 

Ouyang Q, Huang Q, Jiang Z, Zhao J, Shi GP and Yang M: Using plasma circRNA_002453 as a novel biomarker in the diagnosis of lupus nephritis. Mol Immunol. 101:531–538. 2018. View Article : Google Scholar : PubMed/NCBI

25 

Livak KG and Schmittgen TD: Analysis of relative gene expression data using real-time quantitative PCR and the 2(−Delta Delta C(T)) method. Methods. 25:402–408. 2001. View Article : Google Scholar

26 

Enright A, John B, Gaul U, Tuschl T, Sander C and Marks DS: MicroRNA targets in Drosophila. Genome Biol. 5:R12003. View Article : Google Scholar

27 

Pasquinelli AE: MicroRNAs and their targets: Recognition, regulation and an emerging reciprocal relationship. Nat Rev Genet. 13:271–282. 2012. View Article : Google Scholar : PubMed/NCBI

28 

Liang D and Wilusz JE: Short intronic repeat sequences facilitate circular RNA production. Genes Dev. 28:2233–2247. 2014. View Article : Google Scholar : PubMed/NCBI

29 

Shang X, Li G, Liu H, Li T, Liu J, Zhao Q and Wang C: Comprehensive circular RNA profiling reveals that hsa_ circ_0005075, a new circular RNA biomarker, is involved in hepatocellular crcinoma development. Medicine (Baltimore). 95:e38112016. View Article : Google Scholar

30 

Zhang YG, Yang HL, Long Y and Li WL: Circular RNA in blood corpuscles combined with plasma protein factor for early prediction of pre-eclampsia. BJOG. 123:2113–2118. 2016. View Article : Google Scholar : PubMed/NCBI

31 

Li H, Li K, Lai W, Li X, Wang H, Yang J, Chu S, Wang H, Kang C and Qiu Y: Comprehensive circular RNA profiles in plasma reveals that circular RNAs can be used as novel biomarkers for systemic lupus erythematosus. Clin Chim Acta. 480:17–25. 2018. View Article : Google Scholar : PubMed/NCBI

32 

Wang X, Zhang C, Wu Z, Chen Y and Shi W: CircIBTK inhibits DNA demethylation and activation of AKT signaling pathway via miR-29b in peripheral blood mononuclear cells in systemic lupus erythematosus. Arthritis Res Ther. 20:1182018. View Article : Google Scholar : PubMed/NCBI

33 

Miao Q, Zhong Z, Jiang Z, Lin Y, Ni B, Yang W and Tang J: RNA-seq of circular RNAs identified circPTPN22 as a potential new activity indicator in systemic lupus erythematosus. Lupus. 28:520–528. 2019. View Article : Google Scholar : PubMed/NCBI

34 

Zhang MY, Wang JB, Zhu ZW, Li LJ, Liu RS, Yang XK, Leng RX, Li XM, Pan HF and Ye DQ: Differentially expressed circular RNAs in systemic lupus erythematosus and their clinical significance. Biomed Pharmacother. 107:1720–1727. 2018. View Article : Google Scholar : PubMed/NCBI

35 

Zhu Li LJ, Zhao ZW, Tao W, Li SS, Xu BZ, Wang SZ, Zhang JB, Wu MY, Leng JRX, et al: Circular RNA expression profile and potential function of hsa_circ_0045272 in systemic lupus erythematosus. Immunology. 155:137–149. 2018. View Article : Google Scholar : PubMed/NCBI

36 

Liu D, Zhao H, Zhao S and Wang X: MicroRNA expression profiles of peripheral blood mononuclear cells in patients with systemic lupus erythematosus. Acta Histochem. 116:891–897. 2014. View Article : Google Scholar : PubMed/NCBI

37 

Hewagama A, Gorelik G, Patel D, Liyanarachchi P, McCune WJ, Somers E, Gonzalez-Rivera T, Michigan Lupus Cohort, Strickland F and Richardson B: Overexpression of X-linked genes in T cells from women with lupus. J Autoimmun. 41:60–71. 2013. View Article : Google Scholar : PubMed/NCBI

Related Articles

  • Abstract
  • View
  • Download
  • Twitter
Copy and paste a formatted citation
Spandidos Publications style
Luo Q, Zhang L, Li X, Fu B, Guo Y, Huang Z and Li J: Identification of circular RNAs hsa_circ_0044235 and hsa_circ_0068367 as novel biomarkers for systemic lupus erythematosus. Int J Mol Med 44: 1462-1472, 2019.
APA
Luo, Q., Zhang, L., Li, X., Fu, B., Guo, Y., Huang, Z., & Li, J. (2019). Identification of circular RNAs hsa_circ_0044235 and hsa_circ_0068367 as novel biomarkers for systemic lupus erythematosus. International Journal of Molecular Medicine, 44, 1462-1472. https://doi.org/10.3892/ijmm.2019.4302
MLA
Luo, Q., Zhang, L., Li, X., Fu, B., Guo, Y., Huang, Z., Li, J."Identification of circular RNAs hsa_circ_0044235 and hsa_circ_0068367 as novel biomarkers for systemic lupus erythematosus". International Journal of Molecular Medicine 44.4 (2019): 1462-1472.
Chicago
Luo, Q., Zhang, L., Li, X., Fu, B., Guo, Y., Huang, Z., Li, J."Identification of circular RNAs hsa_circ_0044235 and hsa_circ_0068367 as novel biomarkers for systemic lupus erythematosus". International Journal of Molecular Medicine 44, no. 4 (2019): 1462-1472. https://doi.org/10.3892/ijmm.2019.4302
Copy and paste a formatted citation
x
Spandidos Publications style
Luo Q, Zhang L, Li X, Fu B, Guo Y, Huang Z and Li J: Identification of circular RNAs hsa_circ_0044235 and hsa_circ_0068367 as novel biomarkers for systemic lupus erythematosus. Int J Mol Med 44: 1462-1472, 2019.
APA
Luo, Q., Zhang, L., Li, X., Fu, B., Guo, Y., Huang, Z., & Li, J. (2019). Identification of circular RNAs hsa_circ_0044235 and hsa_circ_0068367 as novel biomarkers for systemic lupus erythematosus. International Journal of Molecular Medicine, 44, 1462-1472. https://doi.org/10.3892/ijmm.2019.4302
MLA
Luo, Q., Zhang, L., Li, X., Fu, B., Guo, Y., Huang, Z., Li, J."Identification of circular RNAs hsa_circ_0044235 and hsa_circ_0068367 as novel biomarkers for systemic lupus erythematosus". International Journal of Molecular Medicine 44.4 (2019): 1462-1472.
Chicago
Luo, Q., Zhang, L., Li, X., Fu, B., Guo, Y., Huang, Z., Li, J."Identification of circular RNAs hsa_circ_0044235 and hsa_circ_0068367 as novel biomarkers for systemic lupus erythematosus". International Journal of Molecular Medicine 44, no. 4 (2019): 1462-1472. https://doi.org/10.3892/ijmm.2019.4302
Follow us
  • Twitter
  • LinkedIn
  • Facebook
About
  • Spandidos Publications
  • Careers
  • Cookie Policy
  • Privacy Policy
How can we help?
  • Help
  • Live Chat
  • Contact
  • Email to our Support Team