Spandidos Publications Logo
  • About
    • About Spandidos
    • Aims and Scopes
    • Abstracting and Indexing
    • Editorial Policies
    • Reprints and Permissions
    • Job Opportunities
    • Terms and Conditions
    • Contact
  • Journals
    • All Journals
    • Oncology Letters
      • Oncology Letters
      • Information for Authors
      • Editorial Policies
      • Editorial Board
      • Aims and Scope
      • Abstracting and Indexing
      • Bibliographic Information
      • Archive
    • International Journal of Oncology
      • International Journal of Oncology
      • Information for Authors
      • Editorial Policies
      • Editorial Board
      • Aims and Scope
      • Abstracting and Indexing
      • Bibliographic Information
      • Archive
    • Molecular and Clinical Oncology
      • Molecular and Clinical Oncology
      • Information for Authors
      • Editorial Policies
      • Editorial Board
      • Aims and Scope
      • Abstracting and Indexing
      • Bibliographic Information
      • Archive
    • Experimental and Therapeutic Medicine
      • Experimental and Therapeutic Medicine
      • Information for Authors
      • Editorial Policies
      • Editorial Board
      • Aims and Scope
      • Abstracting and Indexing
      • Bibliographic Information
      • Archive
    • International Journal of Molecular Medicine
      • International Journal of Molecular Medicine
      • Information for Authors
      • Editorial Policies
      • Editorial Board
      • Aims and Scope
      • Abstracting and Indexing
      • Bibliographic Information
      • Archive
    • Biomedical Reports
      • Biomedical Reports
      • Information for Authors
      • Editorial Policies
      • Editorial Board
      • Aims and Scope
      • Abstracting and Indexing
      • Bibliographic Information
      • Archive
    • Oncology Reports
      • Oncology Reports
      • Information for Authors
      • Editorial Policies
      • Editorial Board
      • Aims and Scope
      • Abstracting and Indexing
      • Bibliographic Information
      • Archive
    • Molecular Medicine Reports
      • Molecular Medicine Reports
      • Information for Authors
      • Editorial Policies
      • Editorial Board
      • Aims and Scope
      • Abstracting and Indexing
      • Bibliographic Information
      • Archive
    • World Academy of Sciences Journal
      • World Academy of Sciences Journal
      • Information for Authors
      • Editorial Policies
      • Editorial Board
      • Aims and Scope
      • Abstracting and Indexing
      • Bibliographic Information
      • Archive
    • International Journal of Functional Nutrition
      • International Journal of Functional Nutrition
      • Information for Authors
      • Editorial Policies
      • Editorial Board
      • Aims and Scope
      • Abstracting and Indexing
      • Bibliographic Information
      • Archive
    • International Journal of Epigenetics
      • International Journal of Epigenetics
      • Information for Authors
      • Editorial Policies
      • Editorial Board
      • Aims and Scope
      • Abstracting and Indexing
      • Bibliographic Information
      • Archive
    • Medicine International
      • Medicine International
      • Information for Authors
      • Editorial Policies
      • Editorial Board
      • Aims and Scope
      • Abstracting and Indexing
      • Bibliographic Information
      • Archive
  • Articles
  • Information
    • Information for Authors
    • Information for Reviewers
    • Information for Librarians
    • Information for Advertisers
    • Conferences
  • Language Editing
Spandidos Publications Logo
  • About
    • About Spandidos
    • Aims and Scopes
    • Abstracting and Indexing
    • Editorial Policies
    • Reprints and Permissions
    • Job Opportunities
    • Terms and Conditions
    • Contact
  • Journals
    • All Journals
    • Biomedical Reports
      • Information for Authors
      • Editorial Policies
      • Editorial Board
      • Aims and Scope
      • Abstracting and Indexing
      • Bibliographic Information
      • Archive
    • Experimental and Therapeutic Medicine
      • Information for Authors
      • Editorial Policies
      • Editorial Board
      • Aims and Scope
      • Abstracting and Indexing
      • Bibliographic Information
      • Archive
    • International Journal of Epigenetics
      • Information for Authors
      • Editorial Policies
      • Editorial Board
      • Aims and Scope
      • Abstracting and Indexing
      • Bibliographic Information
      • Archive
    • International Journal of Functional Nutrition
      • Information for Authors
      • Editorial Policies
      • Editorial Board
      • Aims and Scope
      • Abstracting and Indexing
      • Bibliographic Information
      • Archive
    • International Journal of Molecular Medicine
      • Information for Authors
      • Editorial Policies
      • Editorial Board
      • Aims and Scope
      • Abstracting and Indexing
      • Bibliographic Information
      • Archive
    • International Journal of Oncology
      • Information for Authors
      • Editorial Policies
      • Editorial Board
      • Aims and Scope
      • Abstracting and Indexing
      • Bibliographic Information
      • Archive
    • Medicine International
      • Information for Authors
      • Editorial Policies
      • Editorial Board
      • Aims and Scope
      • Abstracting and Indexing
      • Bibliographic Information
      • Archive
    • Molecular and Clinical Oncology
      • Information for Authors
      • Editorial Policies
      • Editorial Board
      • Aims and Scope
      • Abstracting and Indexing
      • Bibliographic Information
      • Archive
    • Molecular Medicine Reports
      • Information for Authors
      • Editorial Policies
      • Editorial Board
      • Aims and Scope
      • Abstracting and Indexing
      • Bibliographic Information
      • Archive
    • Oncology Letters
      • Information for Authors
      • Editorial Policies
      • Editorial Board
      • Aims and Scope
      • Abstracting and Indexing
      • Bibliographic Information
      • Archive
    • Oncology Reports
      • Information for Authors
      • Editorial Policies
      • Editorial Board
      • Aims and Scope
      • Abstracting and Indexing
      • Bibliographic Information
      • Archive
    • World Academy of Sciences Journal
      • Information for Authors
      • Editorial Policies
      • Editorial Board
      • Aims and Scope
      • Abstracting and Indexing
      • Bibliographic Information
      • Archive
  • Articles
  • Information
    • For Authors
    • For Reviewers
    • For Librarians
    • For Advertisers
    • Conferences
  • Language Editing
Login Register Submit
  • This site uses cookies
  • You can change your cookie settings at any time by following the instructions in our Cookie Policy. To find out more, you may read our Privacy Policy.

    I agree
Search articles by DOI, keyword, author or affiliation
Search
Advanced Search
presentation
International Journal of Molecular Medicine
Join Editorial Board Propose a Special Issue
Print ISSN: 1107-3756 Online ISSN: 1791-244X
Journal Cover
January-2020 Volume 45 Issue 1

Full Size Image

Sign up for eToc alerts
Recommend to Library

Journals

International Journal of Molecular Medicine

International Journal of Molecular Medicine

International Journal of Molecular Medicine is an international journal devoted to molecular mechanisms of human disease.

International Journal of Oncology

International Journal of Oncology

International Journal of Oncology is an international journal devoted to oncology research and cancer treatment.

Molecular Medicine Reports

Molecular Medicine Reports

Covers molecular medicine topics such as pharmacology, pathology, genetics, neuroscience, infectious diseases, molecular cardiology, and molecular surgery.

Oncology Reports

Oncology Reports

Oncology Reports is an international journal devoted to fundamental and applied research in Oncology.

Experimental and Therapeutic Medicine

Experimental and Therapeutic Medicine

Experimental and Therapeutic Medicine is an international journal devoted to laboratory and clinical medicine.

Oncology Letters

Oncology Letters

Oncology Letters is an international journal devoted to Experimental and Clinical Oncology.

Biomedical Reports

Biomedical Reports

Explores a wide range of biological and medical fields, including pharmacology, genetics, microbiology, neuroscience, and molecular cardiology.

Molecular and Clinical Oncology

Molecular and Clinical Oncology

International journal addressing all aspects of oncology research, from tumorigenesis and oncogenes to chemotherapy and metastasis.

World Academy of Sciences Journal

World Academy of Sciences Journal

Multidisciplinary open-access journal spanning biochemistry, genetics, neuroscience, environmental health, and synthetic biology.

International Journal of Functional Nutrition

International Journal of Functional Nutrition

Open-access journal combining biochemistry, pharmacology, immunology, and genetics to advance health through functional nutrition.

International Journal of Epigenetics

International Journal of Epigenetics

Publishes open-access research on using epigenetics to advance understanding and treatment of human disease.

Medicine International

Medicine International

An International Open Access Journal Devoted to General Medicine.

Journal Cover
January-2020 Volume 45 Issue 1

Full Size Image

Sign up for eToc alerts
Recommend to Library

  • Article
  • Citations
    • Cite This Article
    • Download Citation
    • Create Citation Alert
    • Remove Citation Alert
    • Cited By
  • Similar Articles
    • Related Articles (in Spandidos Publications)
    • Similar Articles (Google Scholar)
    • Similar Articles (PubMed)
  • Download PDF
  • Download XML
  • View XML
Article

Autophagy is essential for the endothelial differentiation of breast cancer stem‑like cells

  • Authors:
    • Ziang Yao
    • Zeqing Yang
    • Fengjia Chen
    • Yue Jiang
    • Chengzhu Fu
    • Yong Wang
    • Ronghao Lu
    • Haige Wu
  • View Affiliations / Copyright

    Affiliations: School of Life Science and Technology, Dalian University, Dalian, Liaoning 116622, P.R. China
  • Pages: 255-264
    |
    Published online on: November 8, 2019
       https://doi.org/10.3892/ijmm.2019.4399
  • Expand metrics +
Metrics: Total Views: 0 (Spandidos Publications: | PMC Statistics: )
Metrics: Total PDF Downloads: 0 (Spandidos Publications: | PMC Statistics: )
Cited By (CrossRef): 0 citations Loading Articles...

This article is mentioned in:



Abstract

Blood vessels serve an important role in tumor growth and metastasis, and recent studies have shown that certain tumor cancer stem cells may differentiate into endothelial cells and contribute to angiogenesis. In the present study, vascular endothelial growth factor (VEGF) was used to induce endothelial differentiation of breast cancer stem‑like cells (BCSLCs), and methods including flow cytometry, western blotting and immunofluorescence were used to study the relationship between autophagy and the endothelial differentiation of BCSLCs. The results showed that BCSLCs could differentiate into endothelial cells under the induction of VEGF in vitro. Subsequently, the role of autophagy in the endothelial differentiation of BCSLCs was examined. Autophagic activity was measured during endothelial differentiation of BCSLCs, and the association between autophagy and endothelial differentiation was investigated using autophagy activators, autophagy inhibitors and autophagy related 5 (Atg5)‑knockdown BCSLCs. Autophagy was increased during endothelial differentiation of BCSLCs, and there was a positive association between autophagy and endothelial differentiation. The ability of cells to undergo endothelial differentiation was reduced in BCSLCs with Atg5 knockdown. Therefore, autophagy was essential for endothelial differentiation of BCSLCs, and the findings of the present study may highlight novel potential avenues for reducing angiogenesis and improving treatment of breast cancer.

Introduction

Folkman (1) proposed that tumor growth was vascularization-dependent, as there were numerous antitumor studies focused on anti-angiogenesis. Angiogenesis is the process by which new capillaries are formed from existing blood vessels to supply the tumor, and it is hypothesized to be essential for the continued growth and metastasis of solid tumors (2). Therefore, preventing tumor angiogenesis may prevent tumor growth. However, the results of anti-angiogenic therapies for treating patients with cancer remain unsatisfactory (3,4). An increasing number of studies have shown that the process of angiogenesis is far more complicated than initially expected (5). Aside from angiogenesis, there are other cellular mechanisms contributing to the generation of vasculature in tumors, including vasculogenic mimicry, bone marrow-derived vasculogenesis and cancer stem-like cell-derived vasculogenesis (6). Cancer stem-like cells have been reported to differentiate into vascular endothelial cells and contribute to the formation of a vascular system in tumors (7,8). Therefore, cancer stem-like cell-derived vasculogenesis should be considered in anti-angiogenic therapies for cancer treatment.

Autophagy is a physiological process that captures and degrades intracellular erroneous proteins and damaged organelles to maintain intracellular metabolism (9). Numerous studies have shown that autophagy serves an important role in cell differentiation. For example, terminal differentiation of immune cells is highly dependent on functional autophagy (10-12). Nuschke et al (13) demonstrated that undifferentiated bone marrow mesenchymal stem cells do not employ autophagy despite the accumulation of non-degraded autophagic vacuoles; however, when cells are stimulated by osteogenic differentiation, the rate of autophagy also increases. The essential role of autophagy in differentiation has been demonstrated in hepatic stem/progenitor cells (14), cardiac stem cells (15) and neuronal cells (16).

Bussolati et al (17) reported that breast tumor stem/progenitor cells could differentiate into endothelial cells. In the present study, breast cancer stem-like cells (BCSLCs), characterized as CD44+CD24−/low, were isolated from MCF-7 breast cancer cells and induced to differentiate into endothelial cells using vascular endothelial growth factor (VEGF), and the association between autophagy and endothelial differentiation of BCSLCs was examined.

Materials and methods

Cells

MCF-7 cells were purchased from the China Center for Type Culture Collection and cultured in DMEM/F12 medium (Gibco; Thermo Fisher Scientific, Inc.) supplemented with 10% FBS (Gibco; Thermo Fisher Scientific, Inc.) and 1% penicillin-streptomycin (Sangon Biotech Co., Ltd.) at 37°C in 5% CO2 atmosphere. Human umbilical vein endothelial cells (HUVECs; cat. no. ATCC® CRL-1730™; American Type Culture Collection) supplemented with F-12K medium (cat. no. ATCC 30-2004™; American Type Culture Collection) supplemented with 10% FBS (Gibco; Thermo Fisher Scientific, Inc.), 1% penicillin-streptomycin (Sangon Biotech Co., Ltd.), 0.1 mg/ml heparin (cat. no. H3393; Sigma-Aldrich; Merck KGaA) and 1% endothelial cell growth supplement (cat. no. 354006; BD Biosciences) at 37°C in 5% CO2. Pre-made lentiviral particles expressing a fusion target of green fluorescent protein (GFP)-red fluorescent protein (RFP)-LC3 (cat. no. JM-1314L204H-S) were purchased from Shanghai Genomeditech Co. Ltd. and transfected into MCF-7 cells according to the manufacturer's protocol. In brief, 1×104 MCF-7 cells/well were plated in a 6-well plate and cultured for 12 h to ensure that the cell density reached 30-50% when the virus was infected the following day. Health Gene transgene reagent (Health Gene Technologies) and 3×108 TU/ml lentivirus were used to transfect MCF-7 cells; 6 µg/ml polybrene was added to promote the transfection. After culture for 24 h, the medium was renewed and cultured for another 8 h, then 1.5 µg/ml puromycin (Sigma-Aldrich; Merck KgA) was added to isolate resistant cells. Then, monoclonal transfected cells were obtained and used for subsequent experiments.

Isolation of BCSLCs

BCSLCs, defined as CD44+CD24−/low MCF-7 cells, were isolated using a Miltenyi Microbead kit (Miltenyi Biotec GmbH) according to the manufacturer's instructions and cultured in stem cell medium, comprising serum-free medium supplemented with 20 ng/ml epidermal growth factor (EGF; Gibco; Thermo Fisher Scientific, Inc.), 20 ng/ml basic fibroblast growth factor (bFGF; Gibco; Thermo Fisher Scientific, Inc.) and 10 ng/ml B27 (Gibco; Thermo Fisher Scientific, Inc.). BCSLCs were grown to microsphere formation at 37°C with 5% CO2 and observed under an inverted fluorescence microscope (magnification, ×20; Leica DM IL LED Fluo; Leica Microsystems GmbH).

Flow cytometry

Sorted BCSLCs were cultured for 12 h in stem cell medium supplemented with 10 ng/ml VEGF, and VEGF-induced BCSLC and control BCSLCs were analyzed using flow cytometry. Cells were collected and adjusted to a cell density of 5×105 cells/tube. Cells were centrifuged at 300 × g for 10 min at 4°C, the supernatant was discarded, and cells were resuspended in 100 µl buffer plus the corresponding antibody (1:20), and incubated at 4°C for 8 min in the dark. Subsequently, the cells were washed with 1 ml buffer and centrifuged at 300 × g for 10 min at 4°C. The supernatant was discarded, cells were resuspended in 500 µl buffer, stored in the dark on ice, and flow cytometry was performed within 30 min. The following primary antibodies were used: Fluorescein isothiocyanate (FITC)-conjugated anti-human CD44 (cat. no. 130-113-903; Miltenyi Biotec GmbH), phycoerythrin (PE)-conjugated anti-human CD24 (cat. no. 130-098-861; Miltenyi Biotec GmbH) PE-conjugated anti-human CD31 (cat. no. 130-110-807; Miltenyi Biotec GmbH) and FITC-conjugated anti-human CD105 (cat. no. 130-098-778; Miltenyi Biotec GmbH). Flow cytometry was performed using a FACSCalibur flow cytometer (BD Biosciences). The flow cytometry analysis software used was FlowJo™ v10.6.1 (BD Biosciences).

Matrigel tube formation assay

The growth and differentiation status of BCSLCs in vitro was evaluated by a Matrigel formation experiment. Matrigel (BD Biosciences) was thawed, and the blot was added to a 96-well plate at 40 µl/well, with 3 replicate wells. The 96-well plate was then placed in a 37°C incubator for 45 min. After the gel had coagulated, MCF-7 cells and BCSLCs were seeded onto Matrigel at a density of 104 cells/well. The cells were cultured for 12 h in complete or stem cell medium supplemented with or without 10 ng/ml VEGF. Tube formation was observed under an inverted microscope (magnification, ×10; Olympus Corporation).

Griess method for detecting nitric oxide (NO) content

A total of 5×104 cells/well were plated in a 6-well plate, and cultured in stem cell medium supplemented with or without 10 ng/ml VEGF. After 3 days, the cell were ~80% confluent and sub-cultured. After passaging, the cells were considered second generation of differentiation. The second-generation cell culture solution was used to detect the NO content. The content of NO in the supernatant was measured using the Griess assay protocol as previously described (18). The NO content in HUVEC culture medium was used as the control.

Confocal microscopy of LC3

mRFP-GFP-LC3 lentivirus was purchased from Shanghai Genomeditech Co. Ltd. MCF-7 cells were infected with lentivirus as aforementioned and transfected cells were selected for with 1.5 µg/ml puromycin. mRFP-GFP-LC3-transformed BCSLCs were isolated using a Miltenyi Microbead kit. The selected mRFP-GFP-LC3 double-labeled BCSLCs were seeded at a density of 1×104 cells/well in complete culture medium without VEGF, or stem cell culture solution with or without 10 ng/ml VEGF. The localization of RFP and GFP was observed using a confocal laser scanning microscope (Olympus Corporation) at ×100 or ×600 magnification.

Reverse transcription-quantitative (RT-q)PCR analysis

The expression of CD105 was detected via RT-qPCR. Total RNA was extracted from cells using TRIzol extraction reagent (Takara Bio, Inc.). For reverse transcription, a PrimeScript™ Reverse Transcription kit (Takara Bio, Inc.) was used according to the manufacturer's instructions. qPCR was performed using SYBR Premix Ex Taq with Tli RNaseH Plus (Takara Bio, Inc.) according to the manufacturer's instructions. GAPDH was used as the internal reference. The PCR reaction conditions consisted of pre-denaturation at 95°C for 30 sec, followed by 40 cycles of denaturation at 95°C for 5 sec and extension at 59°C for 30 sec. The sequence of the qPCR primers were as follows: CD105, forward 5′-AGA GGA CAG GGG TGA CAA GGT-3′, reverse 5′-AAG TGT GGG CTG AGG TAG AGG-3′; and GAPDH, forward 5′-AGA AGG CTG GGG CTC ATT TG-3′, reverse 5′-AGG GGC CAT CCA CAG TCT TC-3′. Expression was measured using the 2−∆∆Cq method (19).

For the evaluation of endothelial differentiation, after sorting, cells were seeded at 2×105 cells/well in 6-well plates and divided into four groups: Control group; 10 ng/ml VEGF, 10 ng/ml VEGF + 100 nM rapamycin (RAPA; Sigma-Aldrich; Merck KGaA) or 10 ng/ml VEGF + 400 nM bafilomycin A1 (Baf A1; Abcam). Cells were treated for 24 h, and cell morphology and CD105 expression was evaluated.

RNA interference

Short hairpin (sh)-autophagy related 5 (Atg5) was inserted into a lentiviral vector (pGMLV-SC7 RNAi; Shanghai Genomeditech Co. Ltd.). The sequences of the shRNA were: Forward 5′-GCA GAT GGA CAG TTG CAC ACA C-3′, reverse, 5′-AGG TGT TTC CAA CAT TGG CTC A-3′. The transfection of sh-Atg5 lentivirus into MCF-7 was conducted according to the same protocol as the transfection of GFP-RFP-LC3 lentivirus into MCF-7 cells described above. sh-Atg5 BCSLCs were isolated using a Miltenyi Microbead kit, seeded in 6-well plates at a density of 2×105 cells/well, and cultured for 24 h in stem cell medium with or without 10 ng/ml VEGF.

Western blot analysis

Western blot analysis was used to detect the expression of autophagy-associated proteins. Cells were seeded at a density of 2×105 cells/well in a 6-well plate and treated according to the experimental design. After the end of the experiment, total protein was extracted using a Whole Protein Extraction kit (cat. no. BC3710; Beijing Solarbio Science & Technology Co., Ltd.) and the protein concentration was determined using a Bicinchoninic Acid Protein Assay kit (cat. no. PC0020; Beijing Solarbio Science & Technology Co., Ltd.). Proteins (20 µg/lane) were separated via 12% SDS-PAGE and transferred to a PVDF membrane. Membranes were blocked with 5% skimmed milk for 1 h at room temperature, and subsequently incubated with primary antibodies (1:1,000) at 4°C overnight and incubated for 1 h at room temperature the following day. After washing with TBS-0.05% Tween-20 (TBST), the membrane was incubated with secondary antibody (1:1,000) for 2 h at room temperature. The membrane was washed thoroughly with TBST and signals were visualized using enhanced chemiluminescence reagent (Beijing Solarbio Science & Technology Co., Ltd.). Grayscale analysis was performed using Gel-Pro Analyzer V.4.0 (Meyer Instruments, Inc.). The primary antibodies used were β-actin (cat. no. 4970), LC3 (cat. no. 4108), p62 (cat. no. 5114), Beclin1 (cat. no. 3495), Atg3 (cat. no. 3415), Atg5 (cat. no. 12994), Atg7 (cat. no. 8558), Atg16L1 (cat. no. 8089), Unc-51-like autophagy activating kinase (ULK; cat. no. 8054), phosphorylated (p)-ULK (cat. no. 5869), AMP kinase (AMPK; cat. no. 5832) and p-AMPK (cat. no. 2535); the secondary antibody used was a horseradish peroxidase-conjugated goat anti-rabbit immunoglobulin G antibody (cat. no. 7074). All antibodies were purchased from Cell Signaling Technology, Inc.

To monitor autophagy flux during endothelial differentiation, after sorting, cells were seeded at 2×105 cells/well in 6-well plates and divided into three groups: 0 h VEGF; 24 h VEGF (10 ng/ml); and 24 h VEGF + 1 h chloroquine (CQ; 50 µM; Sigma-Aldrich; Merck KGaA).

Statistical analysis

Results are presented as the mean ± standard deviation of at least three independent experiments. Data were analyzed by t-test, or by one-way ANOVA followed by Tukey's test post hoc analysis. Statistical analysis was performed using Graph-Pad Prism 6.01 software (GraphPad Software, Inc.). P<0.05 was considered to indicate a statistically significant difference.

Results

BCSLC sorting and microsphere culture

Cancer stem cells (CSCs) are a type of tumor cell that are capable of self-renewal and differentiation (20). A previous study showed that CSCs can survive in serum-free medium containing bFGF, EGF, B27 and other growth factors, and gradually form microspheres during culture (21). Cells characterized as CD44+CD24−/low are considered to be breast cancer stem cells. First, CD24−/low cells were isolated by sorting using immunomagnetic beads, and the expression of CD24 was detected via flow cytometry. As presented in Fig. 1A, the proportion of cells characterized as CD24+ in MCF-7 was 53.69 and 46.28% were cells characterized as CD24−/low; the two cell populations had notable partitions (Fig. 1Ab). The proportion of CD24−/low cells obtained using immunomagnetic beads was 99.61%, indicating that the purity of the obtained CD24−/low type cell was high and could be used for the following isolations (Fig. 1Ad). CD44+ cells were further sorted from the isolated CD24−/low cells using immunomagnetic beads, and the results of flow cytometry showed that the proportion of CD44+ cells was 99.57% (Fig. 1B). The obtained CD44+CD24−/low cells were considered BCSLCs, and the obtained BCSLCs were identified using flow cytometry; the results showed that the proportion of CD44+CD24−/low cells in BCSLCs was 41.62% (Fig. 1Cc), considerably higher than the proportion of cells obtained from the MCF-7 cells (1.33%; Fig. 1Cb). Therefore, the CD44+CD24−/low cells were enriched using immunomagnetic beads. The obtained BCSLCs were sub-cultured, and the proportion of CD44+CD24−/low cells decreased to 10.93% when cultured up to passage 8 (Fig. 1Ce).

Figure 1

Flow cytometry and microsphere culture of BCSLCs. (A) CD24−/low cells were isolated from MCF-7 using immunomagnetic beads, and the expression of CD24 in MCF-7 and isolated CD24−/low cells were assessed using flow cytometry. (a) Isotype control for (b); (b) MCF-7 cells; (c) isotype control for (d); (d) isolated CD24−/low cells. (B) CD44+ cells were further isolated from CD24−/low cells and the expression of CD44 was assessed using flow cytometry. (a) Isotype control for (b); (b) CD44+ cells. (C) Expression of CD24 and CD44 in MCF-7, BCSLCs and BCSLCs after eight passages. (a) isotype control for (b); (b) MCF-7 cells; (c) CSLCs; (d) isotype control for (e); (e) BCSLCs after eight passages. (D) The isolated BCCSLCs were cultured in microspheres for 0 and 64 h in stem cell culture medium. BCSLC, breast cancer stem-like cell; PE, phycoerythrin.

Microspheres gradually formed when BCSLCs were cultured in serum-free medium containing bFGF and EGF. The obtained BCSLCs with CD44+CD24−/low specificity were cultured in stem cell culture medium, and the results showed that microspheres gradually formed when the cells were cultured for 64 h or more (Fig. 1D), suggesting that the obtained BCSLCs exhibited characteristics associated with cancer stem cells.

Endothelial differentiation of BCSLCs in vitro

VEGF was used as an inducer of endothelial differentiation. MCF-7 and BCSLCs were seeded on Matrigel and cultured for 12 h in stem cell medium with or without VEGF to mimic the growth and differentiation of cells in vivo. As presented in Fig. 2A, after incubation with VEGF-containing stem cell culture medium, BCSLCs formed a tubular structure, whereas MCF-7 cells did not.

Figure 2

BCSLCs can be induced to differentiate into endothelial cells by VEGF. (A) MCF-7 cells and BCSLCs were seeded on Matrigel and cultured for 12 h in stem cell medium with or without VEGF. (B) BCSLCs were cultured in stem cell medium with or without VEGF for 12 h as the experimental group and HUVECs were cultured in complete medium for 12 h as the positive control group, and the amount of NO released was detected. Data were analyzed by one-way ANOVA followed by Tukey's test post hoc analysis; *P<0.05 vs. BCSLCs. (C) BCSLCs were cultured for 12 h in stem cell medium with or without VEGF, and the expression levels of CD105 and CD31 were assessed using flow cytometry. Data were analyzed by t-test; *P<0.05 vs. BCSLCs. BCSLC, breast cancer stem-like cell; HUVEC, human umbilical vein endothelial cell; NO, nitric oxide; VEGF, vascular endothelial growth factor.

NO, which is an endothelium-dependent relaxation factor, is secreted by vascular endothelial cells expressing active NO synthase (22). The release of NO can be used as an indicator of endothelial cell viability (23). The results showed that BCSLCs treated with VEGF released significantly higher quantities of NO compared with cells not treated with VEGF (Fig. 2B). The quantity of NO released by induced BCSLCs was higher compared with the levels released by HUVECs. Thus, BCSLCs exhibited a property typically associated with endothelial cells when induced by VEGF.

CD31 and CD105 are used as markers of endothelial cells (24). The BCSLCs were cultured with or without VEGF for 12 h, and the expression of CD105 and CD31 was assessed using flow cytometry. The results showed that in induced cells, the proportion of cells expressing CD105 and CD31 was 78.45 and 50.44%, respectively, significantly higher compared with cells not treated with VEGF (Fig. 2C). These results suggested that after being induced by VEGF, BCSLCs expressed endothelial cell markers.

Alterations in autophagy during endothelial differentiation of BCSLCs

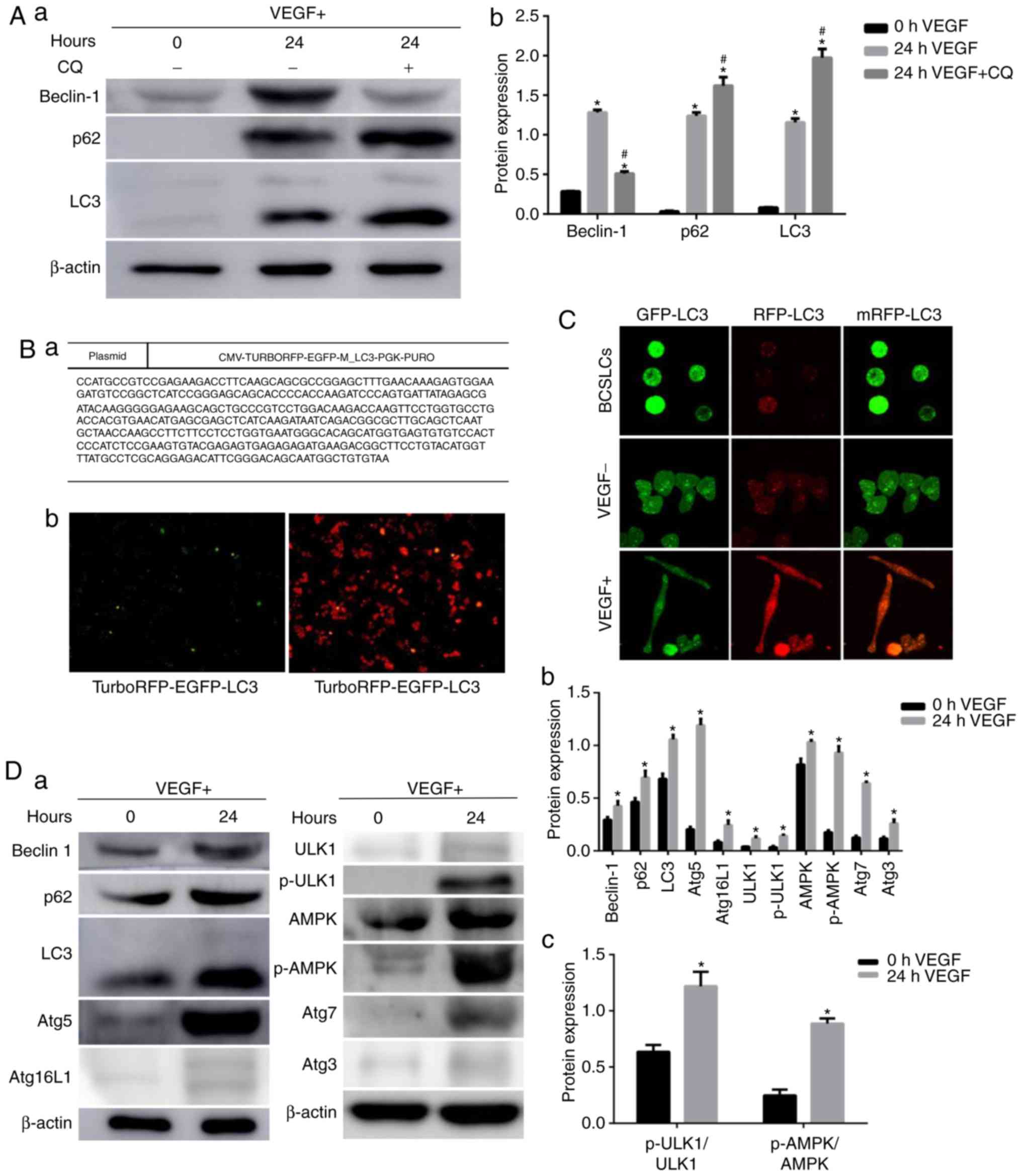
Autophagy is a dynamic physiological metabolic process in the cell. Detection of autophagy flow can more accurately reflect the changes of autophagy metabolism (25). Chloroquine (CQ) is used as an autophagy inhibitor, as it can alter the pH of the lysosome to abrogate lysosomal function, and inhibit binding of the autophagosome to the lysosome, thus blocking autophagy and resulting in an accumulation of autophagosomes (26). To monitor autophagy flux during endothelial differentiation of BCSLCs, CQ was used to inhibit autophagy, and the expression of Beclin1, p62 and LC3-II was detected via western blotting. The results showed that the expression levels of Beclin1, p62 and LC3-II were significantly increased when the BCSLCs were induced by VEGF for 24 h (Fig. 3A), suggesting that autophagy was increased. When the BCSLSs were treated with CQ for 1 h following treatment with VEGF, the expression of LC3-II and p62 was increased significantly, and the expression of Beclin1 was decreased significantly compared with cells not treated with CQ (Fig. 3A). Treatment with CQ would result in the accumulation of autophagosomes, which would reduce expression of upstream Beclin1 expression via negative feedback regulation (27). The accumulation of LC3-II reflects the increase in autophagy flux when induced by VEGF.

Figure 3

Alterations in autophagy activity during endothelial differentiation of BCSLCs. (A) BCSLCs were cultured in stem cell culture medium containing VEGF for 0 and 24 h, with or without CQ. Western blotting was used to detect the expression of Beclin1, p62 and LC3-II. (a) Example western blot figure, (b) grayscale analysis. Data were analyzed by one-way ANOVA followed by Tukey's test post hoc analysis; *P<0.05 vs. 0 h VEGF group; #P<0.05 vs. 24 h VEGF group. (B) MCF7 cells transfected with RFP-GFP-LC3. (Ba) Sequencing results of the RFP-GFP-LC3 plasmid. (B-b) Fluorescent expression of GFP and RFP in MCF7 cells following transfection. (C) BCSLCs were cultured in complete medium or stem cell medium with or without VEGF for 24 h, and the RFP and GFP intensity were observed under a confocal laser scanning microscope. (D) BCSLCs were cultured in stem cell culture medium containing VEGF for 0 and 24 h, and the expression of autophagy signaling pathway-associated proteins were detected using western blotting. (a) Example western blot figure, (b and c) grayscale analysis. Data were analyzed by t-test; *P<0.05 vs. 0 h VEGF group. AMPK, AMP kinase; Atg, autophagy related; BCSLC, breast cancer stem-like cell; CQ, chloroquine; GFP, green fluorescent protein; p, phosphorylated; RFP, red fluorescent protein; ULK, Unc-51-like autophagy activating kinase; VEGF, vascular endothelial growth factor.

MCF-7 cells stably expressing mRFP-GFP-LC3 were created to further examine the association between autophagy and endothelial differentiation of BCSLCs. Fig. 3B shows the sequencing results. The sequence of the inserted fragment in the recombinant clone was completely identical to the sequence of the target fragment, and thus the construction of the overexpression vector was successful. Fluorescent signals were detected after lentiviral infection, and GFP and RFP were visible, demonstrating successful transfection of mRFP-GFP-LC3 in MCF-7 cells (Fig. 3B). BCSLCs were isolated from the RFP-GFP-LC3-MCF-7 cells, and cultured in complete medium, or stem cell medium with or without VEGF for 24 h, and the cells were observed under a confocal laser scanning microscope (Fig. 3C). After 24 h of cell culture, the green fluorescence intensity of the VEGF-containing group was lower compared with stem cell culture cells. There was an increase in the number of red and yellow spots in the cells cultured in the VEGF-containing stem cell culture medium compared with cells cultured in the complete medium. LC-3 has two forms, LC3-І and LC3-II. LC3-І is diffusely distributed in cells, and LC3-II accumulates on the inner and outer membranes of autophagic vesicles, including autophagy precursors, and autophagosomes, making these autophagic structures appear green in the transfected cells. When autophagosomes fuse with lysosomes, the green fluorescence should be quenched due to the low pH, but the red fluorescence should remain stable (28). Therefore, RFP was used to track LC3, and the weakening of green fluorescence was used to indicate the fusion of autophagosomes and lysosomes. Autophagy flux of BCSLCs in stem cell culture medium containing VEGF was markedly higher compared with cells grown in stem cell culture medium or complete medium. BCSLCs were induced into a spindle shape akin to the typical shape of vascular endothelial cells when treated with VEGF. These data suggested that the initiation of transdifferentiation of BCSLCs was accompanied by an increase in autophagic flux.

Proteins associated with autophagy signaling pathways were detected by western blotting to further determine the changes in autophagy levels during the endothelial differentiation of BCSLCs. The results showed that treatment with VEGF significantly increased the expression levels of ULK1, p-ULK1, AMPK and p-AMPK, all of which are upstream of the autophagy signaling pathway; the expression levels of key proteins involved in the steps between autophagy formation to autophagic lysosome degradation, such as Beclin1, Atg5, Atg16L1, Atg7, Atg3 and p62, were also increased compared with BCSLCs (Fig. 3D). There results suggested that autophagy levels were increased overall during endothelial differentiation of BCSLCs induced by VEGF. The analysis of ULK1, p-ULK1, AMPK, and p-AMPK showed that the ratios of p-AMPK/AMPK and p-ULK1/ULK1 were also increased significantly (Fig. 3Dc), indicating that the AMPK protein was activated, which in turn affects downstream ULK1 expression and phosphorylation, thus initiating autophagy (25).

Regulation of autophagy affects endothelial differentiation of BCSLCs

In order to investigate the association between autophagy and endothelial differentiation of BCSLCs, the autophagy activator RAPA and inhibitor Baf A1 were used to treat BCSLCs separately. As shown in Fig. 4A, cells initially showed an elongated spindle-like shape, similar to endothelial cells when treated with VEGF. When the cells were treated with VEGF and RAPA, the cellular morphology was also elongated and spindle-like, but when the cells were treated with VEGF and Baf A1, the cellular morphology was cobblestone-like similar to that of BCSLCs without VEGF. The results suggest a positive association between autophagy and endothelial differentiation of BCSLCs. Expression of CD105 was assessed using RT-qPCR, and the results showed that treatment with VEGF or VEGF + RAPA increased expression of CD105 significantly compared with BCSLCs not treated with VEGF, and there was no significant difference in CD105 expression levels between these two groups. However, the expression of CD105 was decreased significantly when BCSLCs were treated with VEGF + Baf A1 compared with the VEGF group (Fig. 4B). These results were in agreement with the cellular morphology experiments, and a positive association between autophagy and the endothelial differentiation of BCSLCs was further suggested.

Figure 4

Regulation of autophagy affects the endothelial differentiation of BCSLCs. (A) BCSLCs were cultured in stem cell medium alone, with 10 ng/ml VEGF, with 10 ng/ml VEGF + 100 nM RAPA, or with 10 ng/ml VEGF + 400 nM Baf A1 for 24 h. The morphology of the cells was observed under an inverted microscope. (B) mRNA expression levels of CD105 in BSCLCs grown in various culture mediums. Data were analyzed by t-test; *P<0.05 vs. control group; ##P<0.01 vs. VEGF group; ns, P>0.05 vs. VEGF group. Baf A1, bafilomycin A1; BSCLC, breast cancer stem-like cell; RAPA, rapamycin; VEGF, vascular endothelial growth factor.

As Atg5 is one of the core proteins involved in autophagosome formation, an Atg5-knockdown MCF-7 cell line was established to further investigate if autophagy was critical for endothelial differentiation of BCSLCs. sh-Atg5-BCSLCs were isolated from sh-Atg5-MCF-7 and were induced with VEGF for 24 h, and the expression of Atg5 and LC3-II was assessed via western blotting. As shown in Fig. 5A, after being induced with VEGF, the expression levels of Atg5 and LC3-II were similar in the control and vector groups, but significantly downregulated in the sh-Atg5 group. This indicated that autophagy was inhibited in sh-Atg5-BCSLCs. When the sh-Atg5-BCSLCs and vector-BCSLCs (negative control) were cultured with 1 ng/ml VEGF for 24 h, the vector-BCSLCs exhibited an elongated spindle-like morphology similar to endothelial cells; however, the majority of the sh-Atg5-BCSLCs retained their cobblestone-like morphology (Fig. 5B). CD105 mRNA expression levels were measured and the results showed that the expression of CD105 was significantly decreased in sh-Atg5-BCSLCs following treatment with VEGF compared with the vector-BCSLCs (Fig. 5C). All the above results suggested that autophagy is required for effective endothelial differentiation of BCSLCs.

Figure 5

Atg5 is required for the endothelial differentiation of BCSLCs. (A) Vector-BCSLCs and sh-Atg5-BCSLCs were cultured in stem cell medium containing VEGF for 24 h, protein was extracted, and the expression of Atg5 and LC3 was detected via western blotting. Data were analyzed by one-way ANOVA followed by Tukey's test post hoc analysis; *P<0.05. (a) Example western blot figure, (b) grayscale analysis. (B) Vector-BCSLCs and sh-Atg5 BCSLCs were cultured with VEGF for 24 h, and the morphology of the cells was observed under an inverted microscope. (C) Expression of CD105 was detected via reverse transcription-quantitative PCR analysis. Data were analyzed by t-test; **P<0.01 vs. Vector. Atg, autophagy related; BSCLC, breast cancer stem-like cell; sh, short hairpin (RNA); VEGF, vascular endothelial growth factor.

Discussion

Since Folkman (1) suggested that blood vessels are necessary for the development and growth of solid tumors in 1971, there have been a large amount of data supporting this hypothesis (29). The notion that CSCs are cancer cells that cause tumor growth and metastasis was first proposed in leukemia and later in solid tumors, including breast cancer (30). Studies have shown that CSCs can differentiate into endothelial progenitor cells (31), endothelial cells (32,33) or vascular smooth muscle-like cells (34), highlighting an alternate means of tumor blood vessel formation, and provides a new target for anti-angiogenic therapy in tumor.

The presence of CSCs has been demonstrated in solid tumors such as the colon, liver, lung, and pancreas, and breast cancer stem cells (BCSCs) were the first CSCs to be reported in a solid tumor (35). Recent findings have identified different types of BCSCs with various markers (36). Among these, CD44+CD24−/low was most frequently used to characterize BCSCs since it was discovered by Al-Hajj et al (30) in 2003. In the present study, CD44+CD24−/low BCSLCs were isolated from MCF-7 using the magnetic activated cell sorting method, and the isolated BCSLCs exhibited stemness by forming microspheres in the stem cell culture medium. VEGF was used as an endothelial differentiation inducer, and the BCSLCs presented with a long spindle-like morphology, similar to endothelial cells, and formed tube-like structures. Additionally, the induced BCSLCs released increased quantities of NO, and these results showed that the induced BCSLCs behaved in a similar manner to endothelial cells. Flow cytometry showed that the induced BCSLCs expressed increased amounts of CD31 and CD105, both of which are endothelial cell-specific markers. All the above results indicated that BCSLCs can be induced to differentiate into endothelial cells by VEGF.

Previous studies have found that autophagy is associated with stemness maintenance and the differentiation of stem cells. For example, in hepatocellular carcinoma, it was found that autophagy promoted cancer cell survival and resistance to chemotherapeutic drugs, as well as stem cell-like properties (37). Autophagy was reported to decrease reactive oxygen species generation and maintain stemness in mesenchymal stem cells (38). Notably, Zhang et al (39) found that increased autophagy in cardiac stem cells promoted myocardial differentiation. Since then, there have been numerous studies demonstrating the requirement of autophagy for differentiation of stem/progenitor cells (20,40). However, whether autophagy participated in the endothelial differentiation of BCSLCs was unknown. In the present study, LC3-II, Beclin1 and p62 were used as autophagy flux indicators, and it was shown that autophagy was increased significantly when BCSLCs were induced by VEGF for 24 h, suggesting that autophagy participated in endothelial differentiation of BCSLCs. The RFP-GFP-LC3-BCSLCs were induced by VEGF, and an increase in red and yellow puncta, and weakened green fluorescence intensity were observed, indicative of enhanced autophagy flux during endothelial differentiation of BCSLCs. In the autophagy signaling pathway, the initiation of autophagy flux starts from the phosphorylation of ULK1, and the phosphorylation of AMPK can activate the phosphorylation of ULK1 (25,41,42). Western blot analysis showed that after treatment with VEGF, the ratios of p-AMPK/AMPK and p-ULK1/ULK1 increased significantly, indicating that the AMPK protein was activated, which in turn affects downstream ULK1 expression and phosphorylation, initiating autophagy. Additionally, the expression levels of key proteins involved in autophagosome formation to autophagic lysosome degradation were increased notably.

Autophagy flux was upregulated during the endothelial differentiation of BCSLCs; however, whether autophagy was essential for the endothelial differentiation of BCSLCs remained to be demonstrated. RAPA and Baf A1 were used to activate or inhibit autophagy, respectively. VEGF could not induce BCSLCs to differentiate into endothelial cells if autophagy was inhibited by Baf A1. This result was further validated using BCSLCs with knockdown of Atg5. Atg5 is one of the key autophagy proteins, and Atg5-knockdown is commonly used to investigate the role of autophagy (43-46). In the present study, Atg5-knockdown BCSLCs could not be induced to differentiate into endothelial cells, indicating the important role of autophagy in endothelial differentiation of BCSLCs.

In conclusion, BCSLCs could be induced to differentiate into endothelial cells by VEGF in vitro, and autophagy participates in the endothelial differentiation of BCSLCs. There was a positive association between autophagy and the endothelial differentiation of BCSLCs, and autophagy was required for endothelial differentiation in BCSLCs. Therefore, autophagy may be a potential target for the treatment of breast cancer, and the present study provides a theoretical basis for the treatment of breast cancer with anti-angiogenic therapy by targeting autophagy.

Funding

The present study was supported by the National Natural Science Foundation of China (grant. nos. 81373429 and 81671243).

Availability of data and materials

All data generated or analyzed during the present study are included in this published article.

Authors' contributions

ZYao and HW contributed to the conception and design of the study, and revised the manuscript. FC, ZYan and YJ designed and performed the experiments, and drafted the original manuscript. CF, YW and RL analyzed the data. All authors read and approved the final manuscript.

Ethics approval and consent to participate

Not applicable.

Patient consent for publication

Not applicable.

Competing interests

The authors declare that they have no competing interests.

Acknowledgments

Not applicable.

References

1 

Folkman J: Tumor angiogenesis: Therapeutic implications. N Engl J Med. 285:1182–1186. 1971. View Article : Google Scholar : PubMed/NCBI

2 

Folkman J: What is the evidence that tumors are angiogenesis dependent? J Natl Cancer Inst. 82:4–6. 1990. View Article : Google Scholar : PubMed/NCBI

3 

Bergers G and Hanahan D: Modes of resistance to anti-angio-genic therapy. Nat Rev Cancer. 8:592–603. 2008. View Article : Google Scholar : PubMed/NCBI

4 

Sennino B and McDonald DM: Controlling escape from angio-genesis inhibitors. Nat Rev Cancer. 12:699–709. 2012. View Article : Google Scholar : PubMed/NCBI

5 

Carmeliet P and Jain RK: Molecular mechanisms and clinical applications of angiogenesis. Nature. 473:298–307. 2011. View Article : Google Scholar : PubMed/NCBI

6 

Jain RK and Carmeliet P: SnapShot: Tumor Angiogenesis. Cell. 149:1408–1408.e1. 2012. View Article : Google Scholar : PubMed/NCBI

7 

Ricci-Vitiani L, Pallini R, Biffoni M, Todaro M, Invernici G, Cenci T, Maira G, Parati EA, Stassi G, Larocca LM and De Maria R: Tumour vascularization via endothelial differentiation of glioblastoma stem-like cells. Nature. 468:824–828. 2010. View Article : Google Scholar : PubMed/NCBI

8 

Wang R, Chadalavada K, Wilshire J, Kowalik U, Hovinga KE, Geber A, Fligelman B, Leversha M, Brennan C and Tabar V: Glioblastoma stem-like cells give rise to tumour endothelium. Nature. 468:829–833. 2010. View Article : Google Scholar : PubMed/NCBI

9 

White E: The role for autophagy in cancer. J Clin Invest. 125:42–46. 2015. View Article : Google Scholar : PubMed/NCBI

10 

Mizushima N and Levine B: Autophagy in mammalian development and differentiation. Nat Cell Biol. 12:823–830. 2010. View Article : Google Scholar : PubMed/NCBI

11 

Bronietzki AW, Schuster M and Schmitz I: Autophagy in T-cell development, activation and differentiation. Immunol Cell Biol. 93:25–34. 2015. View Article : Google Scholar

12 

Zhang Y, Morgan MJ, Chen K, Choksi S and Liu ZG: Induction of autophagy is essential for monocyte-macrophage differentiation. Blood. 119:2895–2905. 2012. View Article : Google Scholar : PubMed/NCBI

13 

Nuschke A, Rodrigues M, Stolz DB, Chu CT, Griffith L and Wells A: Human mesenchymal stem cells/multipotent stromal cells consume accumulated autophagosomes early in differentiation. Stem Cell Res Ther. 5:1402014. View Article : Google Scholar : PubMed/NCBI

14 

Sugiyama M, Yoshizumi T, Yoshida Y, Bekki Y, Matsumoto Y, Yoshiya S, Toshima T, Ikegami T, Itoh S, Harimoto N, et al: p62 Promotes amino acid sensitivity of mTOR pathway and hepatic differentiation in adult liver stem/progenitor cells. J Cell Physiol. 232:2112–2124. 2017. View Article : Google Scholar

15 

Shi X, Li W, Liu H, Yin D and Zhao J: β-Cyclodextrin induces the differentiation of resident cardiac stem cells to cardiomyocytes through autophagy. Biochim Biophys Acta Mol Cell Res. 1864:1425–1434. 2017. View Article : Google Scholar : PubMed/NCBI

16 

Vazquez P, Arroba AI, Cecconi F, de la Rosa EJ, Boya P and de Pablo F: Atg5 and Ambra1 differentially modulate neurogenesis in neural stem cells. Autophagy. 8:187–199. 2012. View Article : Google Scholar : PubMed/NCBI

17 

Bussolati B, Grange C, Sapino A and Camussi G: Endothelial cell differentiation of human breast tumour stem/progenitor cells. J Cell Mol Med. 13:309–319. 2009. View Article : Google Scholar

18 

Ghasemi A and Zahediasl S: Preanalytical and analytical considerations for meastutriing nitric oxide metabolites in serum or plasma using the griess method. Clin Lab. 58:615–624. 2012.

19 

Livak KJ and Schmittgen TD: Analysis of relative gene expression data using real-time quantitative PCR and the 2(-Delta Delta C(T)) method. Methods. 25:402–408. 2001. View Article : Google Scholar

20 

Ciurea ME, Georgescu AM, Purcaru SO, Artene SA, Emami GH, Boldeanu MV, Tache DE and Dricu A: Cancer stem cells: Biological functions and therapeutically targeting. Int J Mol Sci. 15:8169–8185. 2014. View Article : Google Scholar : PubMed/NCBI

21 

Kandel J, Bossy-Wetzel E, Radvanyi F, Klagsbrun M, Folkman J and Hanahan D: Neovascularization is associated with a switch to the export of bFGF in the multistep development of fibrosarcoma. Cell. 66:1095–1104. 1991. View Article : Google Scholar : PubMed/NCBI

22 

Sturtzel C: Endothelial cells. Adv Exp Med Biol. 1003:71–91. 2017. View Article : Google Scholar : PubMed/NCBI

23 

Parinandi NL, Sharma A, Eubank TD, Kaufman BF, Kutala VK, Marsh CB, Ignarro LJ and Kuppusamy P: Nitroaspirin (NCX-4016), an NO donor, is antiangiogenic through induction of loss of redox-dependent viability and cytoskeletal reorganization in endothelial cells. Antioxid Redox Signal. 9:1837–1849. 2007. View Article : Google Scholar : PubMed/NCBI

24 

Deliu IC, Neagoe CD, Bezna M, Genunche-Dumitrescu AV, Toma SC, Ungureanu BS, Uscatu CD, Beznă MC, Lungulescu CV, Pădureanu V, et al: Correlations between endothelial cell markers CD31, CD34 and CD105 in colorectal carcinoma. Rom J Morphol Embryol. 57:1025–1030. 2016.PubMed/NCBI

25 

Klionsky DJ, Abdelmohsen K, Abe A, Abedin MJ, Abeliovich H, Acevedo Arozena A, Adachi H, Adams CM, Adams PD, Adeli K, Adhihetty PJ, et al: Guidelines for the use and interpretation of assays for monitoring autophagy (3rd edition). Autophagy. 12:1–222. 2016. View Article : Google Scholar : PubMed/NCBI

26 

Maycotte P, Aryal S, Cummings CT, Thorburn J, Morgan MJ and Thorburn A: Chloroquine sensitizes breast cancer cells to chemotherapy independent of autophagy. Autophagy. 8:200–212. 2012. View Article : Google Scholar : PubMed/NCBI

27 

Wirth M, Joachim J and Tooze SA: Autophagosome formation-the role of ULK1 and Beclin1-PI3KC3 complexes in setting the stage. Semin Cancer Biol. 23:301–309. 2013. View Article : Google Scholar : PubMed/NCBI

28 

Tanida I, Ueno T and Uchiyama Y: Use of pHlurorin-mKate2-human LC3 to monitor autophagic responses. Methods Enzymol. 587:87–96. 2017. View Article : Google Scholar : PubMed/NCBI

29 

Ao LY, Li WT, Zhou L, Yan YY, Ye AQ, Liang BW, Shen WY, Zhu X and Li YM: Therapeutic effects of JLX-001 on ischemic stroke by inducing autophagy via AMPK-ULK1 signaling pathway in rats. Brain Res Bull. 153:162–170. 2019. View Article : Google Scholar : PubMed/NCBI

30 

Al-Hajj M, Wicha MS, Benito-Hernandez A, Morrison SJ and Clarke MF: Prospective identification of tumorigenic breast cancer cells. Proc Natl Acad Sci USA. 100:3983–3988. 2003. View Article : Google Scholar : PubMed/NCBI

31 

Kaur S and Bajwa P: A ‘tete-a tete' between cancer stem cells and endothelial progenitor cells in tumor angiogenesis. Clin Transl Oncol. 16:115–121. 2014. View Article : Google Scholar

32 

Fazioli F, Colella G, Miceli R, Di Salvatore MG, Gallo M, Boccella S, De Chiara A, Ruosi C and de Nigris F: Post-surgery fluids promote transition of cancer stem cell-to-endothelial and AKT/mTOR activity, contributing to relapse of giant cell tumors of bone. Oncotarget. 8:85040–85053. 2017. View Article : Google Scholar : PubMed/NCBI

33 

Chroscinski D, Sampey D and Maherali N: Reproducibility Project: Cancer Biology; Reproducibility Project Cancer Biology: Registered report: Tumour vascularization via endothelial differentiation of glioblastoma stem-like cells. Elife. 4:2015. View Article : Google Scholar

34 

El Hallani S, Boisselier B, Peglion F, Rousseau A, Colin C, Idbaih A, Marie Y, Mokhtari K, Thomas JL, Eichmann A, et al: A new alternative mechanism in glioblastoma vascularization: Tubular vasculogenic mimicry. Brain. 133:973–982. 2010. View Article : Google Scholar : PubMed/NCBI

35 

Pattabiraman DR and Weinberg RA: Tackling the cancer stem cells-what challenges do they pose? Nat Rev Drug Discov. 13:497–512. 2014. View Article : Google Scholar : PubMed/NCBI

36 

Yang F, Xu J, Tang L and Guan X: Breast cancer stem cell: The roles and therapeutic implications. Cell Mol Life Sci. 74:951–966. 2017. View Article : Google Scholar

37 

Liu G, Fan X, Tang M, Chen R, Wang H, Jia R, Zhou X, Jing W, Wang H, Yang Y, et al: Osteopontin induces autophagy to promote chemo-resistance in human hepatocellular carcinoma cells. Cancer Lett. 383:171–182. 2016. View Article : Google Scholar : PubMed/NCBI

38 

Hou J, Han ZP, Jing YY, Yang X, Zhang SS, Sun K, Hao C, Meng Y, Yu FH, Liu XQ, et al: Autophagy prevents irradiation injury and maintains stemness through decreasing ROS generation in mesenchymal stem cells. Cell Death Dis. 4:e8442013. View Article : Google Scholar : PubMed/NCBI

39 

Zhang J, Liu J, Huang Y, Chang JY, Liu L, McKeehan WL, Martin JF and Wang F: FRS2α-mediated FGF signals suppress premature differentiation of cardiac stem cells through regulating autophagy activity. Circ Res. 110:E29–E39. 2012. View Article : Google Scholar

40 

Takao S, Ding Q and Matsubara S: Pancreatic cancer stem cells: Regulatory networks in the tumor microenvironment and targeted therapy. J Hepatobiliary Pancreat Sci. 19:614–620. 2012. View Article : Google Scholar : PubMed/NCBI

41 

Chun Y and Kim J: Autophagy: An essential degradation program for cellular homeostasis and life. Cells. 7:E2782018. View Article : Google Scholar : PubMed/NCBI

42 

Jiang S, Li T, Ji T, Yi W, Yang Z, Wang S, Yang Y and Gu C: AMPK: Potential therapeutic target for ischemic stroke. Theranostics. 8:4535–4551. 2018. View Article : Google Scholar : PubMed/NCBI

43 

Wang Q, Bu S, Xin D, Li B, Wang L and Lai D: Autophagy is indispensable for the self-renewal and quiescence of ovarian cancer spheroid cells with stem cell-like properties. Oxid Med Cell Longev. 2018:70104722018. View Article : Google Scholar : PubMed/NCBI

44 

Shroff A and Reddy KVR: Autophagy gene ATG5 knockdown upregulates apoptotic cell death during Candida albicans infection in human vaginal epithelial cells. Am J Reprod Immunol. 80:e130562018. View Article : Google Scholar : PubMed/NCBI

45 

Qian G, Liu D, Hou L, Hamid M, Chen X, Gan F, Song S and Huang K: Ochratoxin A induces cytoprotective autophagy via blocking AKT/mTOR signaling pathway in PK-15 cells. Food Chem Toxicol. 122:120–131. 2018. View Article : Google Scholar : PubMed/NCBI

46 

Lee SG and Joe YA: Autophagy mediates enhancement of proangiogenic activity by hypoxia in mesenchymal stromal/stem cells. Biochem Biophys Res Commun. 501:941–947. 2018. View Article : Google Scholar : PubMed/NCBI

Related Articles

  • Abstract
  • View
  • Download
  • Twitter
Copy and paste a formatted citation
Spandidos Publications style
Yao Z, Yang Z, Chen F, Jiang Y, Fu C, Wang Y, Lu R and Wu H: Autophagy is essential for the endothelial differentiation of breast cancer stem‑like cells. Int J Mol Med 45: 255-264, 2020.
APA
Yao, Z., Yang, Z., Chen, F., Jiang, Y., Fu, C., Wang, Y. ... Wu, H. (2020). Autophagy is essential for the endothelial differentiation of breast cancer stem‑like cells. International Journal of Molecular Medicine, 45, 255-264. https://doi.org/10.3892/ijmm.2019.4399
MLA
Yao, Z., Yang, Z., Chen, F., Jiang, Y., Fu, C., Wang, Y., Lu, R., Wu, H."Autophagy is essential for the endothelial differentiation of breast cancer stem‑like cells". International Journal of Molecular Medicine 45.1 (2020): 255-264.
Chicago
Yao, Z., Yang, Z., Chen, F., Jiang, Y., Fu, C., Wang, Y., Lu, R., Wu, H."Autophagy is essential for the endothelial differentiation of breast cancer stem‑like cells". International Journal of Molecular Medicine 45, no. 1 (2020): 255-264. https://doi.org/10.3892/ijmm.2019.4399
Copy and paste a formatted citation
x
Spandidos Publications style
Yao Z, Yang Z, Chen F, Jiang Y, Fu C, Wang Y, Lu R and Wu H: Autophagy is essential for the endothelial differentiation of breast cancer stem‑like cells. Int J Mol Med 45: 255-264, 2020.
APA
Yao, Z., Yang, Z., Chen, F., Jiang, Y., Fu, C., Wang, Y. ... Wu, H. (2020). Autophagy is essential for the endothelial differentiation of breast cancer stem‑like cells. International Journal of Molecular Medicine, 45, 255-264. https://doi.org/10.3892/ijmm.2019.4399
MLA
Yao, Z., Yang, Z., Chen, F., Jiang, Y., Fu, C., Wang, Y., Lu, R., Wu, H."Autophagy is essential for the endothelial differentiation of breast cancer stem‑like cells". International Journal of Molecular Medicine 45.1 (2020): 255-264.
Chicago
Yao, Z., Yang, Z., Chen, F., Jiang, Y., Fu, C., Wang, Y., Lu, R., Wu, H."Autophagy is essential for the endothelial differentiation of breast cancer stem‑like cells". International Journal of Molecular Medicine 45, no. 1 (2020): 255-264. https://doi.org/10.3892/ijmm.2019.4399
Follow us
  • Twitter
  • LinkedIn
  • Facebook
About
  • Spandidos Publications
  • Careers
  • Cookie Policy
  • Privacy Policy
How can we help?
  • Help
  • Live Chat
  • Contact
  • Email to our Support Team