International Journal of Molecular Medicine is an international journal devoted to molecular mechanisms of human disease.
International Journal of Oncology is an international journal devoted to oncology research and cancer treatment.
Covers molecular medicine topics such as pharmacology, pathology, genetics, neuroscience, infectious diseases, molecular cardiology, and molecular surgery.
Oncology Reports is an international journal devoted to fundamental and applied research in Oncology.
Experimental and Therapeutic Medicine is an international journal devoted to laboratory and clinical medicine.
Oncology Letters is an international journal devoted to Experimental and Clinical Oncology.
Explores a wide range of biological and medical fields, including pharmacology, genetics, microbiology, neuroscience, and molecular cardiology.
International journal addressing all aspects of oncology research, from tumorigenesis and oncogenes to chemotherapy and metastasis.
Multidisciplinary open-access journal spanning biochemistry, genetics, neuroscience, environmental health, and synthetic biology.
Open-access journal combining biochemistry, pharmacology, immunology, and genetics to advance health through functional nutrition.
Publishes open-access research on using epigenetics to advance understanding and treatment of human disease.
An International Open Access Journal Devoted to General Medicine.
Bladder cancer (BC) is one of the leading causes of cancer-associated mortality worldwide, with a high incidence rate (1). Alterations in DNA repair pathwaya and signaling pathways, angiogenesis, genetic mutations and hypoxia all contribute to the development of BC (2). Surgical resection, immunotherapy, intravesical chemotherapy, and radical cystectomy with neoadjuvant chemotherapy have been used in the treatment of non-muscle-invasive or muscle-invasive BC (3). However, minimal improvements have been made in the cure rates and long-term survival of patients with BC over the past several decades (4).
Sulforaphane (SFN) is a natural isothiocyanate extracted from cruciferous plants. SFN has been used in the treatment of diabetic cardiomyopathy (5), angiogenesis (6) and cancer (7). The main pathway regulated by SFN is the Keap-1/nuclear factor erythroid 2-related factor 2 (Nrf2) pathway (8). Research has found that exposure to SF enables Nrf2 to escape from Keap1-dependent degradation, leading to the stabilization of Nrf2, the increased nuclear localization of Nrf2 and the activation of Nrf2-dependent cancer-protective genes (9,10). SFN also regulates cell apoptosis. For instance, it has been shown that mouse embryonic fibroblasts (MEFs) treated with 40 mM SF exhibit increased levels of Bax and Bak proteins at treatment for 4-8 h, although such effects are abolished in SF-treated MEFs derived from Bax/Bak double-knockout mutant mice (11). It has been found that JNK/MAPK is involved in SFN-mediated apoptosis (12,13). Of note, SFN also inhibits apoptosis and cell cycle progression (14,15). Thus, the complex function and mechanisms of SFN warrant further investigation. A previous study demonstrated that SFN suppressed the development and decreased the risk of developing BC. For instance, SFN combined with carbonic anhydrase acetazolamide inhibits tumor growth (16). SFN has also been shown to induce the apoptosis and cell cycle arrest of BC cells via the Nrf2 pathway and ROS-dependent pathway (17,18). However, the mechanisms of action of SFN in BC are not yet fully understood.
FAT atypical cadherin 1 (FAT1) is an atypical cadherin, and plays a role in a variety of human cancers. More specifically, FAT1 suppresses epithelial-mesenchymal transition (EMT), which plays an important role in tumor metastasis (19). FAT1 knockdown in hypoxic glioblastoma cells has been shown to significantly decrease the expression levels of EMT/stemness markers (20). FAT1 however, has also been shown to inhibits the migration and invasion of esophageal squamous cell carcinoma cells (21). It has also been demonstrated that FAT1 significantly enhances the migratory and invasive properties of glioma cells (22). Moreover, protein-inactivating mutations in FAT1 have been detected in BC by whole-genome sequencing (23). However, the function of FAT1 in BC has not been identified to date.
Therefore, the present study aimed to investigate the roles of SFN and FAT1 in BC cells, in order to provide insight into the mechanisms underlying the role of SFN in BC.
In the present study, 85 bladder cancer tissues and 27 adjacent normal tissues were collected from patients with BC who attended the Shenzhen Hospital of Southern Medical University from 2010 to 2014 for treatment. All the tissues were stored at −80°C. The present study was reviewed and approved by the Committee for Ethical Review of Research at Shenzhen Hospital of Southern Medical University, and all the patients signed an informed consent. The relative expression of FAT1 (high or low) was determined according to the median expression of FAT1 in BC tissues.
The normal bladder cell line, SV-HUC-1 (CRL-9520), and the BC cell lines, 5637 (HTB-9), T24 (HTB-4), J82 (HTB-1), SW780 (CRL-2169) and UM-UC-3 (CRL-1749), were purchased from the American Type Culture Collection (ATCC). The BC cell lines, 5637, J82 and UM-UC-3, were cultured in MEM (12492013, Gibco; Thermo Fisher Scientific, Inc.); SV-HUC-1 cells were cultured in Ham's F-12K medium (21127030, Gibco; Thermo Fisher Scientific, Inc.); T24 cells were grown in McCoy's medium (16600082, Gibco; Thermo Fisher Scientific, Inc.); SW780 cells were grown in RPMI-1640 medium (31870082, Gibco; Thermo Fisher Scientific, Inc.). All the media were supplemented with 10% FBS (10099141, Gibco; Thermo Fisher Scientific, Inc.), 100 units/ml penicillin and 100 µg/ml streptomycin (15140163, Gibco; Thermo Fisher Scientific, Inc.). The cells were grown at 37°C with 5% CO2.
The T24 and SW780 cells were separately cultured in a 24-well plates at a density of 3×105 (cell/ml) for 24 h. For the silencing FAT1 siRNA targeting FAT1 were used. the sequences of the siRNAs were obtained from GenePharma and demonstrated as follows: siFAT1 sense, 5′-GGG CCA GUC AAG UUU GAA A-3′ and antisense, 5′-CCC GGU CAG UUC AAA CUU U-3′); and siNC as the siRNA control sense, 5′-UUCUCC GAA CGU GUC ACG UTT-3′ and antisense, 5′-ACG UGA CAC GUU CGG AGA ATT-3′. The empty pcDNA3.1 plasmid (NC) and FAT1-pcDNA3.1 plasmid (FAT1) were purchased from Sigma-Aldrich; Merck KGaA. The medium in the 24-well plates was then replaced after 24 h, and the T24 and SW780 cells were separately transfected with 10 pmol siFAT1, siNC, NC, or FAT1 using Lipofectamine 2000 transfection reagent (Thermo Fisher Scientific, Inc.). The cells were harvested 24 h following transfection and used in subsequent experiments. To examine the effects of SFN (Sigma-Aldrich; Merck KGaA) on the BC cells, the T24 and SW780 cells were incubated with SFN (0, 10, 20, 40 and 80 µmol/l) for 24 h at 37°C. The T24 and SW780 cells transfected with siNC, siFAT1, NC or FAT1 overexpression plasmid were incubated with SFN (20 µmol/l) for 24 h at 37°C.
The tissues were homogenized by bead milling for approximately 5 min at 4°C, and the cells were treated with lysis buffer for 30 min on ice. Proteins were then collected by centrifugation at 1,000 × g, at 4°C for 30 min. Subsequently, proteins (approximately 50 µg) were denatured, separated on 12% SDS/PAGE gels, and then transfected onto a PVDF membrane (LC2002, Invitrogen; Thermo Fisher Scientific, Inc.). This was followed by blocking of the membranes with 5% fat-free milk. Primary antibodies to FAT-1 (1:2,000, ab190242, Abcam) and GAPDH (1:2,000, ab8245, Abcam) were then separately incubated with the membrane for >8 h at 4°C. Subsequently, anti-rabbit IgG antibody (1:5,000, 7074, Cell Signaling Technology, Inc.) and anti-mouse IgG antibody (31430, Thermo Fisher Scientific, Inc.) were incubated with the membrane at room temperature for 2 h. Finally, the protein signal of the membrane was detected using ECL Chemiluminescent Substrate (WP20005, Thermo Fisher Scientific, Inc.) and analyzed using an ImageQuant ECL Imager (28-9605-63, GE Healthcare).
Tissues were homogenized by bead milling with TRIzol reagent for approximately 5 min at 4°C, and the cells were treated with lysis buffer for 30 sec on ice. RNA was then isolated from the tissues and cells at 4°C using chloroform and isopropanol. Subsequently, 1 µg RNA was used for reverse transcription with the PrimeScript™ II 1st Strand cDNA Synthesis kit (6210B, Takara Bio, Inc.). SYBR®-Green PCR Master Mix (4312704, ABI) and Bio-Rad CFX 96 Touch Real-Time PCR Detection System (1855196, Bio-Rad Laboratories, Inc.) were used for qPCR analysis. The parameters were set up as follows: 95°C for 5 min, 40 cycles of 95°C for 15 sec, 60°C for 30 sec, and 70°C for 10 sec. GAPDH served as an internal control, and the relative gene expression levels were calculated using the 2−ΔΔCq method (24). The sequences of the primers used were as follows: FAT-1 forward, 5′-CAT CCT GTC AAG ATG GGT GTT T-3′ and reverse, 5′-TCC GAG AAT GTA CTC TTC AGC TT-3′; and GAPDH forward, 5′-GGA GCG AGA TCC CTC CAA AAT-3′ and reverse, 5′-GGC TGT TGT CAT ACT TCT CAT GG-3′.
Briefly, cells (4,000 cells/well) were seeded in a 96-well plate. Following culture for 48 h, the medium was removed and 10 µl MTT solution mixed with 110 µl fresh medium were added to each well. Following incubation at 37°C for 4 h, the medium was removed, and 150 µl DMSO was added to each well. The absorbance value at 570 nm was then detected using a microplate reader (PLUS 384, Molecular Devices, LLC).
A scratch was generated using a 10 µl pipette tip when cells in a 6-well plate reached 80% confluence. Subsequently, the cells were cultured in serum-free medium for 48 h. The scratch area was observed under a microscope (TS100, Nikon Corp.) at 0 and 48 h. In total, 10 fields of the scratch area of each group were selected to be observed under a microscope (TS100, Nikon Corp.) for statistical analysis conducted by SPSS 19.0 software (SPSS, Inc.).
The upper chamber of a Transwell plate (3428, Corning, Inc.) was coated with Matrigel. The cells (2×103 cells/well) were added to the upper chamber with serum-free medium. Moreover, 600 µl normal medium with 20% FBS was added to the lower chamber. Following incubation at 37°C for 24 h, the invaded cells were fixed with methanol and stained with 0.1% crystal violet (R40052, Thermo Fisher Scientific, Inc.) at room temperature for approximately 30 min. Subsequently, 10 fields were randomly selected and the numbers of invaded cells were counted under a microscope (TS100, Nikon). The assay was independently repeated in triplicate, and the statistical analysis was conducted using SPSS 19.0 software (SPSS, Inc.).
The Annexin-V kit (70-AP101-100-AVF, MultiSciences) was used to detect cell apoptosis according to the instructions provided with the kit. In brief, the cells (2×105 cells) were cultured in a 6-well plate for 24 h. The cells were then collected by trypsinization at 4°C for 2 min and centrifugation at 450 × g, 4°C for 5 min, and then washed with pre-cold PBS. Subsequently, the cells were incubated with 300 µl binding buffer, supplemented with 5 µl Annexin V-FITC and incubated at room temperature for 20 min. PI (5 µl) was then incubated with the cells at 4°C for 15 min to stain the nuclei. Finally, 200 µl binding buffer were incubated with the cells at room temperature for 5 min. Cell apoptosis was detected using a FACSCalibur flow cytometer (342973, BD Biosciences). The BD FACSCanto™ system software v2.4 (646602, BD Biosciences) was used for further analysis.
Data are presented as the means ± SD. One-way analysis of variance followed by Tukey's multiple-comparison test was used to analyze the statistical differences between groups using SPSS 19.0 software (SPSS, Inc.). Kaplan-Meier analysis was applied for survival analysis in the study, and the log-rank test was used to calculate the P-values. P<0.05 was considered to indicate a statistically significant difference.
Western blot analysis and RT-qPCR were performed to analyze the expression of FAT-1 in BC cells and tissues to explore the role of FAT-1 in BC. The results revealed that FAT-1 was significantly upregulated in BC cells and tissues (P<0.05 or P<0.001, Fig. 1A-D). In addition, patients with a relatively high expression (compared with median expression) of FAT-1 exhibited a shorter 5-year survival than those with a relatively low expression (compared with median expression) of FAT-1 (P<0.001, Fig. 1E). As the levels of FAT-1 were relatively higher in the T24 and SW780 BC cells, these two cell lines were therefore used for further analysis.
To examine the effects of SFN on the development of BC cells, T24 and SW780 BC cells were exposed to SFN at concentrations of 0, 10, 20, 40 and 80 µmol/l for 24 h. Cell viability was measured by MTT assay. The results demonstrated that SFN at 20, 40 and 80 µmol/l exerted a suppressive effect on the viability of the T24 and SW780 cells (P<0.001, Fig. 2A and B). It was also found that FAT-1 expression in the T24 and SW780 cells exposed to SFN at 20, 40 and 80 µmol/l (P<0.001, Fig. 2C-F) was markedly decreased. SFN at 20 µmol/l was used in subsequent experiments.
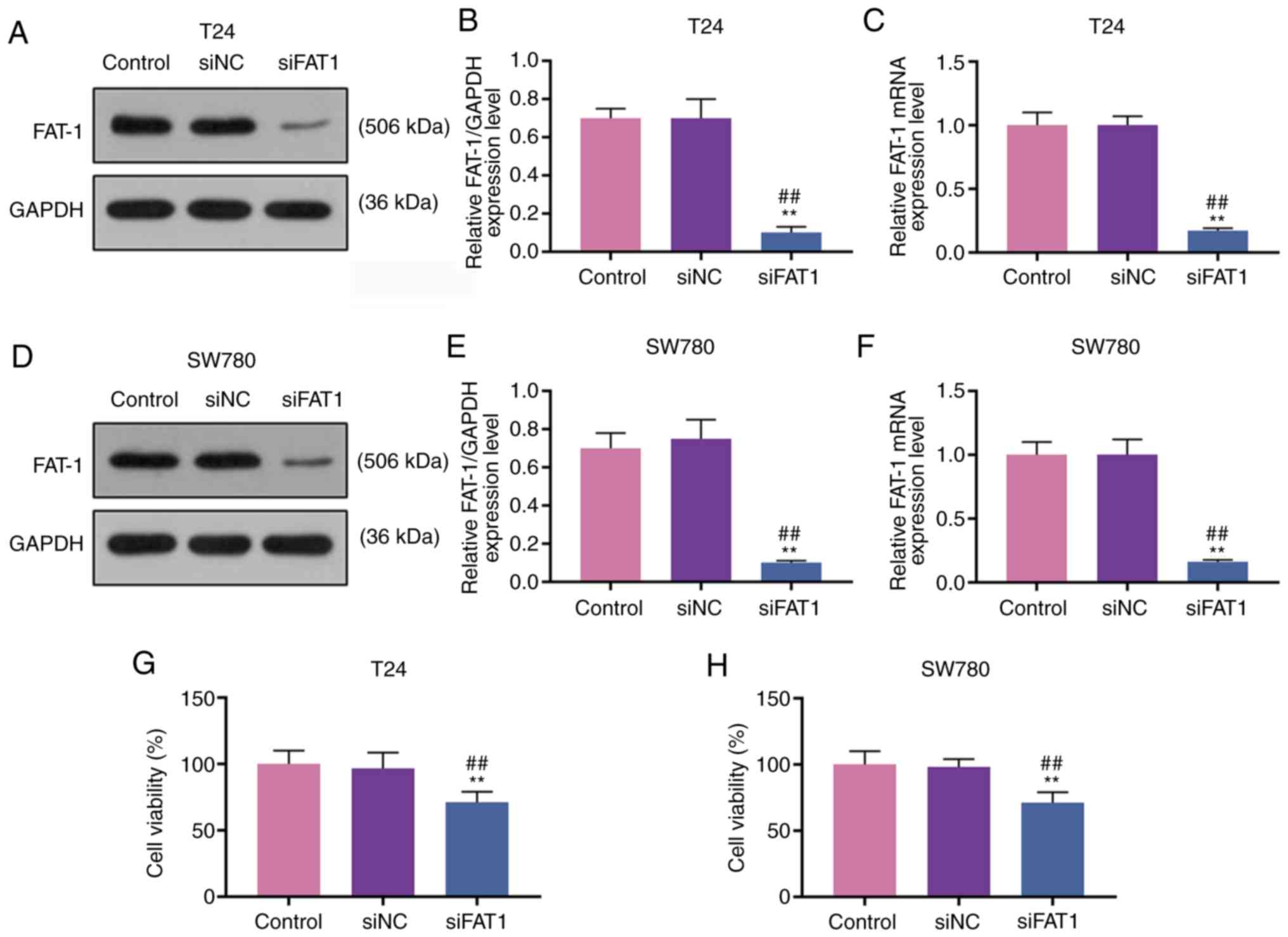
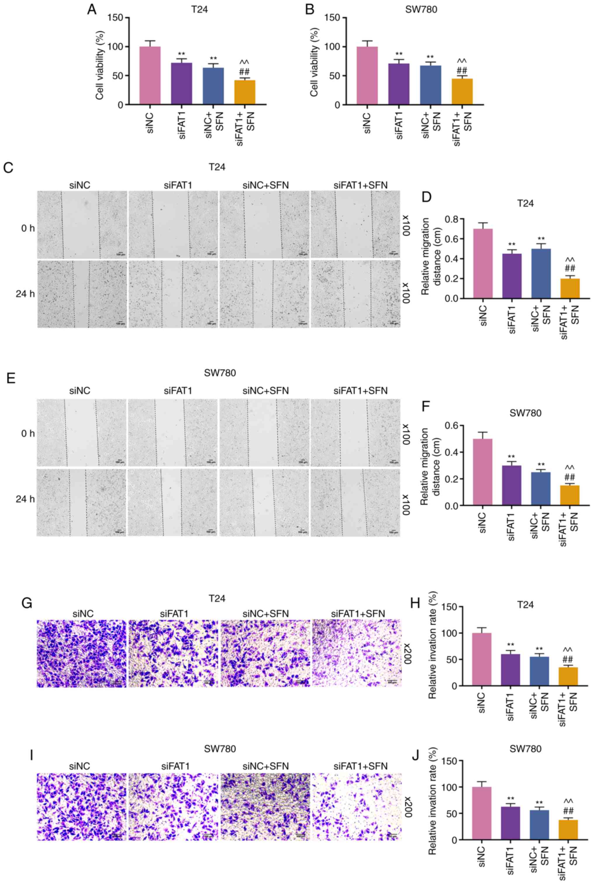
To explore the function of FAT-1 and SFN in BC, T24 and SW780 cells were transfected with siFAT-1 (P<0.001, Fig. 3A-F). MTT assay revealed that the knockdown of FAT-1 inhibited the viability of the T24 and SW780 cells (P<0.001, Fig. 3G and H). Compared with the results shown in Fig. 2, it could be observed that SFN suppressed the viability, and the migratory and invasive abilities of the two cell lines, while SFN combined with siFAT-1 enhanced these effects on the above-mentioned cell behaviors (P<0.001, Fig. 4). Although siFAT-1 only slightly decreased viability, the difference was statistically significant.
Subsequently, the apoptosis and FAT-1 expression in T24 and SW780 cells transfected with siNC, siFAT-1, treated with SFN, or co-treated with siFAT-1 and SFN were detected. The results revealed that SFN alone or siFAT-1 induced cell apoptosis, and inhibited the expression of FAT-1, as compared with the siNC group. siFAT-1 combined with SFN treatment enhanced cell apoptosis and markedly inhibited the expression of FAT-1 (P<0.001, Fig. 5).
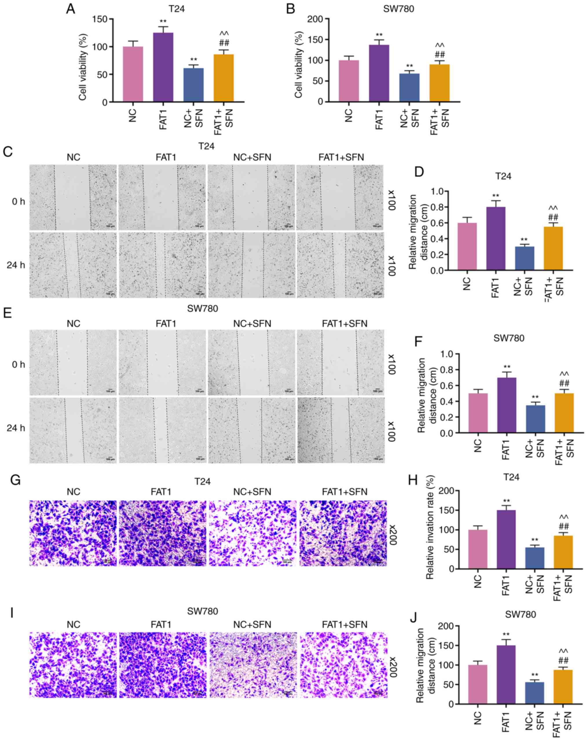
To further confirm the association between SFN and FAT-1, the FAT-1 overexpression plasmid, pc-FAT1, was transfected into T24 and SW780 cells treated with or without SFN. As shown in Fig. 6, FAT-1 was successfully overexpressed in the T24 and SW780 cells (P<0.001). Subsequently, cell behaviors were examined, and the results revealed that FAT-1 overexpression enhanced the viability, migration and invasion, and decreased the cell apoptotic rate of the T24 and SW780 cells. However, SFN counteracted the promoting effects of FAT-1 overexpression on the proliferation, migration and invasion, and the suppressive effects on the apoptosis of the two cell lines (P<0.001, Figs. 7 and 8A-D). The change in FAT-1 expression was then detected by western blot analysis and RT-qPCR. It was observed that SFN blocked the expression of FAT-1 to a modest, yet significant degree, even in comparison with pc-FAT-1 overexpression in T24 and SW780 cells (P<0.001, Fig. 8E-J).
The overgrowth and metastasis of tumor cells are the major cause of cancer recurrence and associated mortality (25). Therefore, effective antitumor therapy should not only focus only on the inhibition of tumor cell growth, but also on the prevention of metastasis. It has been demonstrated that SFN exerts anti-carcinogenic effects on various types of cancer, such as ovarian cancer (26), gastric cancer (27), lung cancer (28) and bladder cancer (18). However, the molecular mechanisms of action of SFN in BC remain unknown. The present study found that SFN exerted antitumor effects through the suppression of the growth, migration and invasion, and the induction of apoptosis of BC cells. Moreover, these effects of SFN were largely mediated by the inhibition of the expression of FAT1.
FAT1 is considered a tumor suppressor in various types of cancer. For instance, a low expression of FAT1 is frequently observed in head and neck squamous cell carcinoma and oral squamous cell carcinoma (29,30); antibody targeting FAT1 could possibly be a novel therapeutic strategy for the treatment of colorectal cancer (31); however, FAT1 is upregulated in grade IV glioma cells, and is an upstream regulator of oncogenic and inflammatory pathways (22). Moreover, glioblastoma cells in which FAT1 is knocked down are more susceptible to death receptor-mediated apoptosis (32). In BC, protein-inactivating mutations in FAT1 have been previously identified (23). However, the present study found that FAT1 was upregulated in BC and was associated with a low 5-year survival rate, suggesting that FAT1 may be involved in the progression and prognosis of BC. Further experiments indicated that the silencing of FAT1 suppressed the viability and metastasis of T24 and SW780 cells, whereas the overexpression of FAT1 produced opposite effects on the two cell lines. Rescue assays also demonstrated that the apoptosis of the two cell lines was enhanced by the knockdown of FAT1 in combination with SFN treatment, whereas it was inhibited by the overexpression of FAT1 combined with SFN stimulation. Thus, the current findings indicate that FAT1 may function as an oncogenic driver in BC.
SFN is a natural product, and previous studies have demonstrated that SFN exerts an antitumor effect on BC. For instance, SFN has been shown to inhibit cell viability and induce cell apoptosis in a dose-dependent manner, and such an effect is involved in mitochondrial dysfunction (17). Moreover, SFN has been found to regulate the metastasis and recurrence of BC by modulating EMT (33). Consistent with the findings of previous studies, the present study found that SFN inhibited the viability, and suppressed the migration and invasion of T24 and SW780 cells. Notably, it was also found that SFN decreased the expression of FAT1 in a dose-dependent manner. Further experiments found that BC cells exposed to SFN exhibited a reduced viability, migration and invasion, and these effects were enhanced by the silencing of FAT1 and were suppressed by FAT1 overexpression.
However, the molecular mechanisms of FAT1 in development of bladder cancer were not investigated in the present study. It has previously been demonstrated that FAT1 is involved in regulating the Hippo pathway (34,35), the Wnt/β-catenin pathway (36) and the MAPK/ERK pathway (37); however, whether these pathways are regulated in BC via FAT1 warrants further investigation. Moreover, the function of FAT1 in BC was not examined by an in vivo assay in the present study. It has been reported that FAT1-specific monoclonal antibody mAb198.3 can suppress the growth of colon cancer xenograft models; therefore, it can be developed as a potential drug for colorectal cancer (38). However, whether the FAT1-specific antibody can be applied to the treatment of BC remains unknown. Additionally, the mechanisms through which SFN regulates FAT1 remain unknown and warrant further investigation. A previous study demonstrated that SFN inhibits the invasion of glioblastoma cells by increasing the expression levels of E-cadherin, and decreasing the expression levels of MMP-2, MMP-9 and galectin-3 (39). Recently, a study found that SFN plays an anticancer role by targeting multiple molecules and pathways, such as Nrf2, histone deacetylases (HDACs), poly(ADP-ribose) polymerase (PARP), Bcl-2 family, MAPKs, hypoxia-inducible factor (HIF)1α and NF-κB (8). However, the mechanisms underlying the regulation of FAT1 by SFN remain unclear. A limitation of the present study is that clinical data from a TCGA BC dataset were not compared. In addition, the association of other BC cadherins related to cell interactions or organization, and apoptosis related-factors were not investigated. Although the highest doses of SFN may not be achievable in vivo, drugs or approaches to tackle FAT-1 expression warrant further investigation.
In conclusion, the findings of the present study demonstrate that FAT1 is upregulated in BC tissues and cells. A high expression of FAT1 is predictive of a low 5-year survival rate of patients with BC. Moreover, SFN exerts a suppressive effect on the growth and metastasis of BC. Furthermore, the therapeutic effect of SFN on BC is possibly mediated by FAT1. Thus, the current findings provide a novel understanding of the role of SFN in BC.
|
FAT1 |
FAT atypical cadherin 1 |
|
SFN |
sulforaphane |
|
BC |
bladder cancer |
|
MEFs |
mouse embryonic fibroblasts |
|
RT-qPCR |
reverse transcription-quantitative PCR |
Not applicable.
No funding was received.
The datasets used and/or analyzed during the present study are available from the corresponding author on reasonable request.
FW and PL made substantial contributions to the conception and design of the study. PL and HA were involved in data acquisition, data analysis and interpretation, as well as in experiments including MTT, wound healing, and flow cytometry. FW and YZ were involved in the drafting of the manuscript or critically revising it for important intellectual content, as well as in experiments including RT-qPCR and western blot analysis. All authors read and approved the final manuscript. Agreement to be accountable for all aspects of the work in ensuring that questions related to the accuracy or integrity of the work are appropriately investigated and resolved.
All procedures performed in studies involving human participants were in accordance with the ethical standards of the institutional and/or national research committee and with the 1964 Helsinki declaration and its later amendments or comparable ethical standards. The present study was reviewed and approved by the Committee For Ethical Review Of Research Involving Human Subjects at Shenzhen Hospital of Southern Medical University and all patients associated with the present study signed an informed consent.
Not applicable.
The authors declare that they have no competing interests.
|
Antoni S, Ferlay J, Soerjomataram I, Znaor A, Jemal A and Bray F: Bladder cancer incidence and mortality: A global overview and recent trends. Eur Urol. 71:96–108. 2017. View Article : Google Scholar | |
|
Robertson AG, Kim J, Al-Ahmadie H, Bellmunt J, Guo G, Cherniack AD, Hinoue T, Laird PW, Hoadley KA, Akbani R, et al: comprehensive molecular characterization of muscle-invasive bladder cancer. Cell. 171:540–556.e25. 2017. View Article : Google Scholar : PubMed/NCBI | |
|
Kamat AM, Hahn NM, Efstathiou JA, Lerner SP, Malmström PU, Choi W, Guo CC, Lotan Y and Kassouf W: Bladder cancer. Lancet. 388:2796–2810. 2016. View Article : Google Scholar : PubMed/NCBI | |
|
Ebrahimi H, Amini E, Pishgar F, Moghaddam SS, Nabavizadeh B, Rostamabadi Y, Aminorroaya A, Fitzmaurice C, Farzadfar F, Nowroozi MR, et al: Global, regional and national burden of bladder cancer, 1990 to 2016: Results from the GBD study 2016. J Urol. 201:893–901. 2019. View Article : Google Scholar : PubMed/NCBI | |
|
Bai Y, Cui W, Xin Y, Miao X, Barati MT, Zhang C, Chen Q, Tan Y, Cui T, Zheng Y and Cai L: Prevention by sulforaphane of diabetic cardiomyopathy is associated with up-regulation of Nrf2 expression and transcription activation. J Mol Cell Cardiol. 57:82–95. 2013. View Article : Google Scholar : PubMed/NCBI | |
|
Wang G, Nie JH, Bao Y and Yang X: Sulforaphane rescues ethanol-suppressed angiogenesis through oxidative and endoplasmic reticulum stress in chick embryos. J Agric Food Chem. 66:9522–9533. 2018. View Article : Google Scholar : PubMed/NCBI | |
|
Liu P, Atkinson SJ, Akbareian SE, Zhou Z, Munsterberg A, Robinson SD and Bao Y: Sulforaphane exerts anti-angiogenesis effects against hepatocellular carcinoma through inhibition of STAT3/HIF-1α/VEGF signalling. Sci Rep. 7:126512017. View Article : Google Scholar | |
|
Russo M, Spagnuolo C, Russo GL, Skalicka-Woźniak K, Daglia M, Sobarzo-Sánchez E, Nabavi SF and Nabavi SM: Nrf2 targeting by sulforaphane: A potential therapy for cancer treatment. Crit Rev Food Sci Nutr. 58:1391–1405. 2018. View Article : Google Scholar | |
|
McMahon M, Itoh K, Yamamoto M and Hayes JD: Keap1-dependent proteasomal degradation of transcription factor Nrf2 contributes to the negative regulation of antioxidant response element-driven gene expression. J Biol Chem. 278:21592–21600. 2003. View Article : Google Scholar : PubMed/NCBI | |
|
Jeong WS, Keum YS, Chen C, Jain MR, Shen G, Kim JH, Li W and Kong AN: Differential expression and stability of endogenous nuclear factor E2-related factor 2 (Nrf2) by natural chemopreventive compounds in HepG2 human hepatoma cells. J Biochem Mol Biol. 38:167–176. 2005.PubMed/NCBI | |
|
Choi S and Singh SV: Bax and Bak are required for apoptosis induction by sulforaphane, a cruciferous vegetable-derived cancer chemopreventive agent. Cancer Res. 65:2035–2043. 2005. View Article : Google Scholar : PubMed/NCBI | |
|
Yeh CT and Yen GC: Effect of sulforaphane on metallothionein expression and induction of apoptosis in human hepatoma HepG2 cells. Carcinogenesis. 26:2138–2148. 2005. View Article : Google Scholar : PubMed/NCBI | |
|
Hu R, Kim BR, Chen C, Hebbar V and Kong AN: The roles of JNK and apoptotic signaling pathways in PEITC-mediated responses in human HT-29 colon adenocarcinoma cells. Carcinogenesis. 24:1361–1367. 2003. View Article : Google Scholar : PubMed/NCBI | |
|
Liu ZM, Chen GG, Ng EK, Leung WK, Sung JJ and Chung SC: Upregulation of heme oxygenase-1 and p21 confers resistance to apoptosis in human gastric cancer cells. Oncogene. 23:503–513. 2004. View Article : Google Scholar | |
|
Gamet-Payrastre L, Lumeau S, Gasc N, Cassar G, Rollin P and Tulliez J: Selective cytostatic and cytotoxic effects of glucosinolates hydrolysis products on human colon cancer cells in vitro. Anticancer Drugs. 9:141–148. 1998. View Article : Google Scholar : PubMed/NCBI | |
|
Islam SS, Mokhtari RB, Akbari P, Hatina J, Yeger H and Farhat WA: Simultaneous targeting of bladder tumor growth, survival, and epithelial-to-mesenchymal transition with a novel therapeutic combination of acetazolamide (AZ) and sulforaphane (SFN). Target Onco. 11:209–227. 2016. View Article : Google Scholar | |
|
Jo GH, Kim GY, Kim WJ, Park KY and Choi YH: Sulforaphane induces apoptosis in T24 human urinary bladder cancer cells through a reactive oxygen species-mediated mitochondrial pathway: the involvement of endoplasmic reticulum stress and the Nrf2 signaling pathway. Int J Oncol. 45:1497–1506. 2014. View Article : Google Scholar : PubMed/NCBI | |
|
Park HS, Han MH, Kim GY, Moon SK, Kim WJ, Hwang HJ, Park KY and Choi YH: Sulforaphane induces reactive oxygen species-mediated mitotic arrest and subsequent apoptosis in human bladder cancer 5637 cells. Food Chem Toxicol. 64:157–165. 2014. View Article : Google Scholar | |
|
Wang S, Zhao X, Yang S, Chen B and Shi J: Salidroside alleviates high glucose-induced oxidative stress and extracellular matrix accumulation in rat glomerular mesangial cells by the TXNIP-NLRP3 inflammasome pathway. Chem Biol Interact. 278:48–53. 2017. View Article : Google Scholar : PubMed/NCBI | |
|
Srivastava C, Irshad K, Dikshit B, Chattopadhyay P, Sarkar C, Gupta DK, Sinha S and Chosdol K: FAT1 modulates EMT and stemness genes expression in hypoxic glioblastoma. Int J Cancer. 142:805–812. 2018. View Article : Google Scholar | |
|
Hu X, Zhai Y, Shi R, Qian Y, Cui H, Yang J, Bi Y, Yan T, Yang J, Ma Y, et al: FAT1 inhibits cell migration and invasion by affecting cellular mechanical properties in esophageal squamous cell carcinoma. Oncol Rep. 39:2136–2146. 2018.PubMed/NCBI | |
|
Dikshit B, Irshad K, Madan E, Aggarwal N, Sarkar C, Chandra PS, Gupta DK, Chattopadhyay P, Sinha S and Chosdol K: FAT1 acts as an upstream regulator of oncogenic and inflammatory pathways, via PDCD4, in glioma cells. Oncogene. 32:3798–3808. 2013. View Article : Google Scholar | |
|
Cazier JB, Rao SR, McLean CM, Walker AK, Wright BJ, Jaeger EE, Kartsonaki C, Marsden L, Yau C, Camps C, et al: Whole-genome sequencing of bladder cancers reveals somatic CDKN1A mutations and clinicopathological associations with mutation burden. Nat Commun. 5:37562014. View Article : Google Scholar : PubMed/NCBI | |
|
Livak KJ and Schmittgen TD: Analysis of relative gene expression data using real-time quantitative PCR and the 2(-Delta Delta C(T)) method. Methods. 25:402–408. 2001. View Article : Google Scholar | |
|
Ranjit M, Motomura K, Ohka F, Wakabayashi T and Natsume A: Applicable advances in the molecular pathology of glioblastoma. Brain Tumor Pathol. 32:153–162. 2015. View Article : Google Scholar : PubMed/NCBI | |
|
Kan SF, Wang J and Sun GX: Sulforaphane regulates apoptosis- and proliferation-related signaling pathways and synergizes with cisplatin to suppress human ovarian cancer. Int J Mol Med. 42:2447–2458. 2018.PubMed/NCBI | |
|
Choi YH: ROS-mediated activation of AMPK plays a critical role in sulforaphane-induced apoptosis and mitotic arrest in AGS human gastric cancer cells. Gen Physiol Biophys. 37:129–140. 2018. View Article : Google Scholar : PubMed/NCBI | |
|
Wang DX, Zou YJ, Zhuang XB, Chen SX, Lin Y, Li WL, Lin JJ and In ZQ: Sulforaphane suppresses EMT and metastasis in human lung cancer through miR-616-5p-mediated GSK3β/β-catenin signaling pathways. Acta Pharmacol Sin. 38:241–251. 2017. View Article : Google Scholar | |
|
Lin SC, Lin LH, Yu SY, Kao SY, Chang KW, Cheng HW and Liu CJ: FAT1 somatic mutations in head and neck carcinoma are associated with tumor progression and survival. Carcinogenesis. 39:1320–1330. 2018.PubMed/NCBI | |
|
Hayes TF, Benaich N, Goldie SJ, Sipilä K, Ames-Draycott A, Cai W, Yin G and Watt FM: Integrative genomic and functional analysis of human oral squamous cell carcinoma cell lines reveals synergistic effects of FAT1 and CASP8 inactivation. Cancer Lett. 383:106–114. 2016. View Article : Google Scholar : PubMed/NCBI | |
|
Pileri P, Campagnoli S, Grandi A, Parri M, De Camilli E, Song C, Ganfini L, Lacombe A, Naldi I, Sarmientos P, et al: FAT1: A potential target for monoclonal antibody therapy in colon cancer. Br J Cancer. 115:40–51. 2016. View Article : Google Scholar : PubMed/NCBI | |
|
Kranz D and Boutros M: A synthetic lethal screen identifies FAT1 as an antagonist of caspase-8 in extrinsic apoptosis. EMBO J. 33:181–197. 2014.PubMed/NCBI | |
|
Shan Y, Zhang L, Bao Y, Li B, He C, Gao M, Feng X, Xu W, Zhang X and Wang S: Epithelial-mesenchymal transition, a novel target of sulforaphane via COX-2/MMP2, 9/Snail, ZEB1 and miR-200c/ZEB1 pathways in human bladder cancer cells. J Nutr Biochem. 24:1062–1069. 2013. View Article : Google Scholar | |
|
Ahmed AF, de Bock CE, Sontag E, Hondermarck H, Lincz LF and Thorne RF: FAT1 cadherin controls neuritogenesis during NTera2 cell differentiation. Biochem Biophys Res Commun. 514:625–631. 2019. View Article : Google Scholar : PubMed/NCBI | |
|
Martin D, Degese MS, Vitale-Cross L, Iglesias-Bartolome R, Valera JLC, Wang Z, Feng X, Yeerna H, Vadmal V, Moroishi T, et al: Assembly and activation of the Hippo signalome by FAT1 tumor suppressor. Nat Commun. 9:23722018. View Article : Google Scholar : PubMed/NCBI | |
|
Alamoud KA and Kukuruzinska MA: Emerging insights into Wnt/β-catenin signaling in head and neck cancer. J Dent Res. 97:665–673. 2018. View Article : Google Scholar : PubMed/NCBI | |
|
Hu X, Zhai Y, Kong P, Cui H, Yan T, Yang J, Qian Y, Ma Y, Wang F, Li H, et al: FAT1 prevents epithelial mesenchymal transition (EMT) via MAPK/ERK signaling pathway in esophageal squamous cell cancer. Cancer Lett. 397:83–93. 2017. View Article : Google Scholar : PubMed/NCBI | |
|
Grifantini R, Taranta M, Gherardini L, Naldi I, Parri M, Grandi A, Giannetti A, Tombelli S, Lucarini G, Ricotti L, et al: Magnetically driven drug delivery systems improving targeted immunotherapy for colon-rectal cancer. J Control Release. 280:76–86. 2018. View Article : Google Scholar : PubMed/NCBI | |
|
Zhang Z, Li C, Shang L, Zhang Y, Zou R, Zhan Y and Bi B: Sulforaphane induces apoptosis and inhibits invasion in U251MG glioblastoma cells. Springerplus. 5:2352016. View Article : Google Scholar : PubMed/NCBI |