Spandidos Publications Logo
  • About
    • About Spandidos
    • Aims and Scopes
    • Abstracting and Indexing
    • Editorial Policies
    • Reprints and Permissions
    • Job Opportunities
    • Terms and Conditions
    • Contact
  • Journals
    • All Journals
    • Oncology Letters
      • Oncology Letters
      • Information for Authors
      • Editorial Policies
      • Editorial Board
      • Aims and Scope
      • Abstracting and Indexing
      • Bibliographic Information
      • Archive
    • International Journal of Oncology
      • International Journal of Oncology
      • Information for Authors
      • Editorial Policies
      • Editorial Board
      • Aims and Scope
      • Abstracting and Indexing
      • Bibliographic Information
      • Archive
    • Molecular and Clinical Oncology
      • Molecular and Clinical Oncology
      • Information for Authors
      • Editorial Policies
      • Editorial Board
      • Aims and Scope
      • Abstracting and Indexing
      • Bibliographic Information
      • Archive
    • Experimental and Therapeutic Medicine
      • Experimental and Therapeutic Medicine
      • Information for Authors
      • Editorial Policies
      • Editorial Board
      • Aims and Scope
      • Abstracting and Indexing
      • Bibliographic Information
      • Archive
    • International Journal of Molecular Medicine
      • International Journal of Molecular Medicine
      • Information for Authors
      • Editorial Policies
      • Editorial Board
      • Aims and Scope
      • Abstracting and Indexing
      • Bibliographic Information
      • Archive
    • Biomedical Reports
      • Biomedical Reports
      • Information for Authors
      • Editorial Policies
      • Editorial Board
      • Aims and Scope
      • Abstracting and Indexing
      • Bibliographic Information
      • Archive
    • Oncology Reports
      • Oncology Reports
      • Information for Authors
      • Editorial Policies
      • Editorial Board
      • Aims and Scope
      • Abstracting and Indexing
      • Bibliographic Information
      • Archive
    • Molecular Medicine Reports
      • Molecular Medicine Reports
      • Information for Authors
      • Editorial Policies
      • Editorial Board
      • Aims and Scope
      • Abstracting and Indexing
      • Bibliographic Information
      • Archive
    • World Academy of Sciences Journal
      • World Academy of Sciences Journal
      • Information for Authors
      • Editorial Policies
      • Editorial Board
      • Aims and Scope
      • Abstracting and Indexing
      • Bibliographic Information
      • Archive
    • International Journal of Functional Nutrition
      • International Journal of Functional Nutrition
      • Information for Authors
      • Editorial Policies
      • Editorial Board
      • Aims and Scope
      • Abstracting and Indexing
      • Bibliographic Information
      • Archive
    • International Journal of Epigenetics
      • International Journal of Epigenetics
      • Information for Authors
      • Editorial Policies
      • Editorial Board
      • Aims and Scope
      • Abstracting and Indexing
      • Bibliographic Information
      • Archive
    • Medicine International
      • Medicine International
      • Information for Authors
      • Editorial Policies
      • Editorial Board
      • Aims and Scope
      • Abstracting and Indexing
      • Bibliographic Information
      • Archive
  • Articles
  • Information
    • Information for Authors
    • Information for Reviewers
    • Information for Librarians
    • Information for Advertisers
    • Conferences
  • Language Editing
Spandidos Publications Logo
  • About
    • About Spandidos
    • Aims and Scopes
    • Abstracting and Indexing
    • Editorial Policies
    • Reprints and Permissions
    • Job Opportunities
    • Terms and Conditions
    • Contact
  • Journals
    • All Journals
    • Biomedical Reports
      • Information for Authors
      • Editorial Policies
      • Editorial Board
      • Aims and Scope
      • Abstracting and Indexing
      • Bibliographic Information
      • Archive
    • Experimental and Therapeutic Medicine
      • Information for Authors
      • Editorial Policies
      • Editorial Board
      • Aims and Scope
      • Abstracting and Indexing
      • Bibliographic Information
      • Archive
    • International Journal of Epigenetics
      • Information for Authors
      • Editorial Policies
      • Editorial Board
      • Aims and Scope
      • Abstracting and Indexing
      • Bibliographic Information
      • Archive
    • International Journal of Functional Nutrition
      • Information for Authors
      • Editorial Policies
      • Editorial Board
      • Aims and Scope
      • Abstracting and Indexing
      • Bibliographic Information
      • Archive
    • International Journal of Molecular Medicine
      • Information for Authors
      • Editorial Policies
      • Editorial Board
      • Aims and Scope
      • Abstracting and Indexing
      • Bibliographic Information
      • Archive
    • International Journal of Oncology
      • Information for Authors
      • Editorial Policies
      • Editorial Board
      • Aims and Scope
      • Abstracting and Indexing
      • Bibliographic Information
      • Archive
    • Medicine International
      • Information for Authors
      • Editorial Policies
      • Editorial Board
      • Aims and Scope
      • Abstracting and Indexing
      • Bibliographic Information
      • Archive
    • Molecular and Clinical Oncology
      • Information for Authors
      • Editorial Policies
      • Editorial Board
      • Aims and Scope
      • Abstracting and Indexing
      • Bibliographic Information
      • Archive
    • Molecular Medicine Reports
      • Information for Authors
      • Editorial Policies
      • Editorial Board
      • Aims and Scope
      • Abstracting and Indexing
      • Bibliographic Information
      • Archive
    • Oncology Letters
      • Information for Authors
      • Editorial Policies
      • Editorial Board
      • Aims and Scope
      • Abstracting and Indexing
      • Bibliographic Information
      • Archive
    • Oncology Reports
      • Information for Authors
      • Editorial Policies
      • Editorial Board
      • Aims and Scope
      • Abstracting and Indexing
      • Bibliographic Information
      • Archive
    • World Academy of Sciences Journal
      • Information for Authors
      • Editorial Policies
      • Editorial Board
      • Aims and Scope
      • Abstracting and Indexing
      • Bibliographic Information
      • Archive
  • Articles
  • Information
    • For Authors
    • For Reviewers
    • For Librarians
    • For Advertisers
    • Conferences
  • Language Editing
Login Register Submit
  • This site uses cookies
  • You can change your cookie settings at any time by following the instructions in our Cookie Policy. To find out more, you may read our Privacy Policy.

    I agree
Search articles by DOI, keyword, author or affiliation
Search
Advanced Search
presentation
International Journal of Molecular Medicine
Join Editorial Board Propose a Special Issue
Print ISSN: 1107-3756 Online ISSN: 1791-244X
Journal Cover
December-2020 Volume 46 Issue 6

Full Size Image

Sign up for eToc alerts
Recommend to Library

Journals

International Journal of Molecular Medicine

International Journal of Molecular Medicine

International Journal of Molecular Medicine is an international journal devoted to molecular mechanisms of human disease.

International Journal of Oncology

International Journal of Oncology

International Journal of Oncology is an international journal devoted to oncology research and cancer treatment.

Molecular Medicine Reports

Molecular Medicine Reports

Covers molecular medicine topics such as pharmacology, pathology, genetics, neuroscience, infectious diseases, molecular cardiology, and molecular surgery.

Oncology Reports

Oncology Reports

Oncology Reports is an international journal devoted to fundamental and applied research in Oncology.

Experimental and Therapeutic Medicine

Experimental and Therapeutic Medicine

Experimental and Therapeutic Medicine is an international journal devoted to laboratory and clinical medicine.

Oncology Letters

Oncology Letters

Oncology Letters is an international journal devoted to Experimental and Clinical Oncology.

Biomedical Reports

Biomedical Reports

Explores a wide range of biological and medical fields, including pharmacology, genetics, microbiology, neuroscience, and molecular cardiology.

Molecular and Clinical Oncology

Molecular and Clinical Oncology

International journal addressing all aspects of oncology research, from tumorigenesis and oncogenes to chemotherapy and metastasis.

World Academy of Sciences Journal

World Academy of Sciences Journal

Multidisciplinary open-access journal spanning biochemistry, genetics, neuroscience, environmental health, and synthetic biology.

International Journal of Functional Nutrition

International Journal of Functional Nutrition

Open-access journal combining biochemistry, pharmacology, immunology, and genetics to advance health through functional nutrition.

International Journal of Epigenetics

International Journal of Epigenetics

Publishes open-access research on using epigenetics to advance understanding and treatment of human disease.

Medicine International

Medicine International

An International Open Access Journal Devoted to General Medicine.

Journal Cover
December-2020 Volume 46 Issue 6

Full Size Image

Sign up for eToc alerts
Recommend to Library

  • Article
  • Citations
    • Cite This Article
    • Download Citation
    • Create Citation Alert
    • Remove Citation Alert
    • Cited By
  • Similar Articles
    • Related Articles (in Spandidos Publications)
    • Similar Articles (Google Scholar)
    • Similar Articles (PubMed)
  • Download PDF
Correction Open Access

[Corrigendum] Nicorandil protects mesenchymal stem cells against hypoxia and serum deprivation-induced apoptosis

  • Authors:
    • Fengyun Zhang
    • Jinjin Cui
    • Bo Lv
    • Bo Yu
  • View Affiliations / Copyright

    Affiliations: Key Laboratories of Education Ministry for Myocardial Ischemia Mechanism and Treatment, The Second Affiliated Hospital of Harbin Medical University, Harbin 150086, P.R. China
    Copyright: © Zhang et al. This is an open access article distributed under the terms of Creative Commons Attribution License [CC BY 4.0].
  • Pages: 2280-2281
    |
    Published online on: September 28, 2020
       https://doi.org/10.3892/ijmm.2020.4740
  • Expand metrics +
Metrics: Total Views: 0 (Spandidos Publications: | PMC Statistics: )
Metrics: Total PDF Downloads: 0 (Spandidos Publications: | PMC Statistics: )
Cited By (CrossRef): 0 citations Loading Articles...

This article is mentioned in:



Article

Int J Mol Med 36: [Related article:] 415-423, 2015; DOI: 10.3892/ijmm.2015.2229

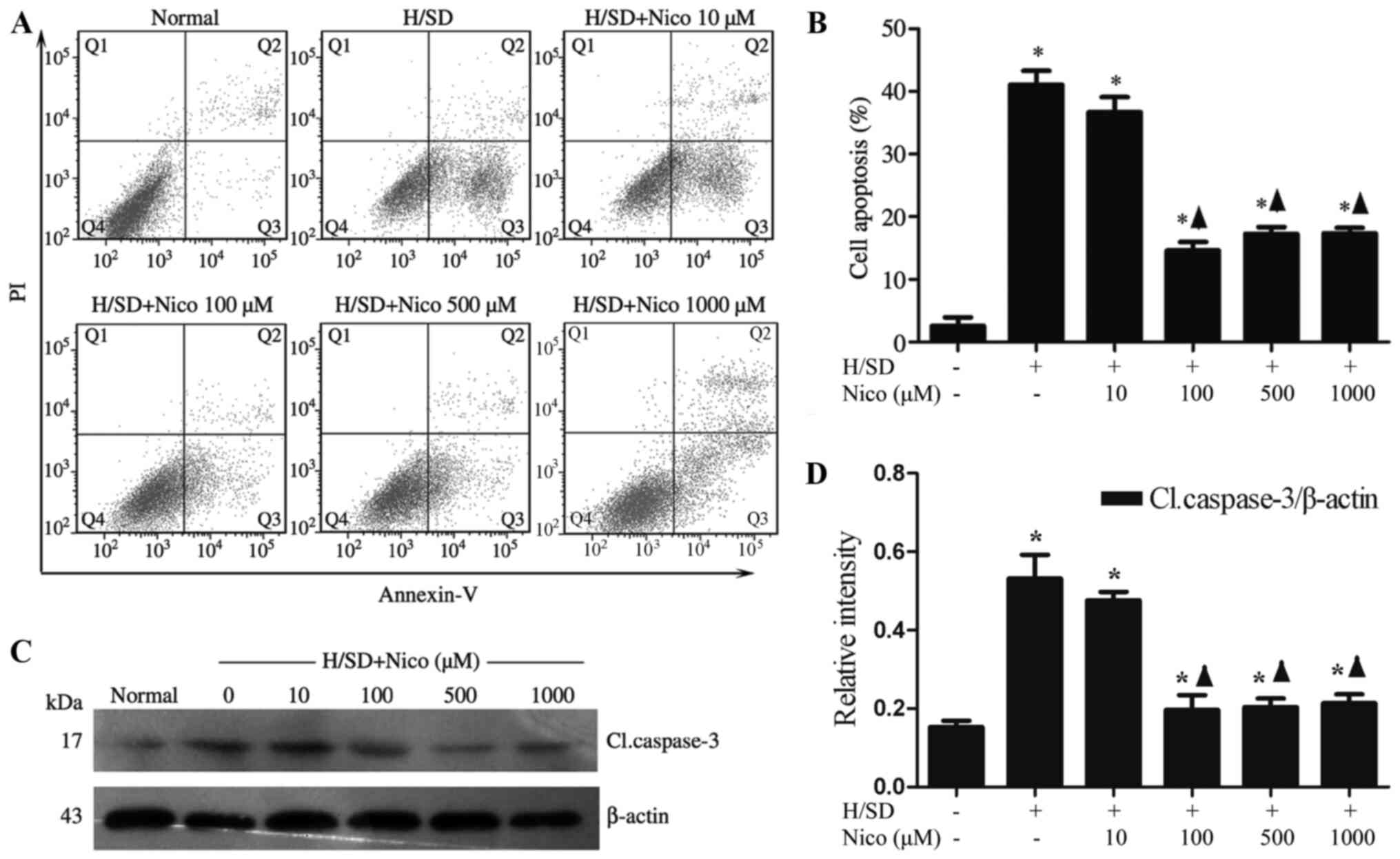
After the publication of the above article, the authors have realized that Figs. 2 and 4 in their paper were published with incorrect images; regarding Fig. 2, the data featured in Fig. 2A (for the H/SD + Nico 1000 μM panel) were repeated with those featured in Fig. 1C (the 6 h H/SD panel), and the data shown for Bcl-2 in Fig. 4C were selected incorrectly. These errors arose inadvertently as a consequence of misassembling the figures.

Figure 2

Nicorandil protects MSCs against H/SD-induced apoptosis. Cells were pre-incubated with nicorandil (10-1,000 μM) for 1 h in complete medium prior to exposure to H/SD. Apoptosis was reduced by nicorandil in a dose-dependent manner, as assessed using (A and B) flow cytometry and (C and D) western blot analysis. Data are presented as the mean ± SD of 3 separate experiments. *P<0.05, compared with the normal group; ▲P<0.05, compared with the H/SD control group. MSCs, mesenchymal stem cells; H/SD, hypoxia/serum deprivation; Nico, nicorandil; Cl.caspase-3, cleaved caspase-3.

Figure 4

Nicorandil exerts anti-apoptotic effects by stabilizing MMP. Western blot analysis revealed that nicorandil induced a significant increase in (C and D) the expression of anti-apoptotic Bcl-2, with a concomitant decrease in (A-D) the pro-apoptotic proteins Bax and cytochrome c, as well as apoptosis-related (E and F) capsase-3, and these effects were reversed by LY294002 [an inhibitor of phosphoinositide 3-kinase (PI3K)]. (G) Nicorandil exerted a significant inhibitory effect on mitochondrial dysfunction, as verified by JC-1 staining. Data are presented as the means ± SD of 3 separate experiments. *P<0.05, compared with the normal group; ▲P<0.05, compared with the 100 μM nicorandil-treated group. H/SD, hypoxia/serum deprivation; Nico, nicorandil; MMP, mitochondrial membrane potential; mito.cytC, mitochondrial cytochrome c; cyto.cytC, cytosolic cytochrome c; Cl.caspase-3, cleaved caspase-3.

The revised versions of Figs. 2 and 4, featuring the corrected data panels for the above-mentioned experiments, are shown on the next page. Note that the revised data shown for these Figures do not affect the overall conclusions reported in the paper. The authors express their gratitude to the Editor of International Journal of Molecular Medicine for allowing them the opportunity to publish this corrigendum, and apologize to the readership for any inconvenience caused.

Related Articles

  • Abstract
  • View
  • Download
  • Twitter
Copy and paste a formatted citation
Spandidos Publications style
Zhang F, Cui J, Lv B and Yu B: [Corrigendum] Nicorandil protects mesenchymal stem cells against hypoxia and serum deprivation-induced apoptosis. Int J Mol Med 46: 2280-2281, 2020.
APA
Zhang, F., Cui, J., Lv, B., & Yu, B. (2020). [Corrigendum] Nicorandil protects mesenchymal stem cells against hypoxia and serum deprivation-induced apoptosis. International Journal of Molecular Medicine, 46, 2280-2281. https://doi.org/10.3892/ijmm.2020.4740
MLA
Zhang, F., Cui, J., Lv, B., Yu, B."[Corrigendum] Nicorandil protects mesenchymal stem cells against hypoxia and serum deprivation-induced apoptosis". International Journal of Molecular Medicine 46.6 (2020): 2280-2281.
Chicago
Zhang, F., Cui, J., Lv, B., Yu, B."[Corrigendum] Nicorandil protects mesenchymal stem cells against hypoxia and serum deprivation-induced apoptosis". International Journal of Molecular Medicine 46, no. 6 (2020): 2280-2281. https://doi.org/10.3892/ijmm.2020.4740
Copy and paste a formatted citation
x
Spandidos Publications style
Zhang F, Cui J, Lv B and Yu B: [Corrigendum] Nicorandil protects mesenchymal stem cells against hypoxia and serum deprivation-induced apoptosis. Int J Mol Med 46: 2280-2281, 2020.
APA
Zhang, F., Cui, J., Lv, B., & Yu, B. (2020). [Corrigendum] Nicorandil protects mesenchymal stem cells against hypoxia and serum deprivation-induced apoptosis. International Journal of Molecular Medicine, 46, 2280-2281. https://doi.org/10.3892/ijmm.2020.4740
MLA
Zhang, F., Cui, J., Lv, B., Yu, B."[Corrigendum] Nicorandil protects mesenchymal stem cells against hypoxia and serum deprivation-induced apoptosis". International Journal of Molecular Medicine 46.6 (2020): 2280-2281.
Chicago
Zhang, F., Cui, J., Lv, B., Yu, B."[Corrigendum] Nicorandil protects mesenchymal stem cells against hypoxia and serum deprivation-induced apoptosis". International Journal of Molecular Medicine 46, no. 6 (2020): 2280-2281. https://doi.org/10.3892/ijmm.2020.4740
Follow us
  • Twitter
  • LinkedIn
  • Facebook
About
  • Spandidos Publications
  • Careers
  • Cookie Policy
  • Privacy Policy
How can we help?
  • Help
  • Live Chat
  • Contact
  • Email to our Support Team