Spandidos Publications Logo
  • About
    • About Spandidos
    • Aims and Scopes
    • Abstracting and Indexing
    • Editorial Policies
    • Reprints and Permissions
    • Job Opportunities
    • Terms and Conditions
    • Contact
  • Journals
    • All Journals
    • Oncology Letters
      • Oncology Letters
      • Information for Authors
      • Editorial Policies
      • Editorial Board
      • Aims and Scope
      • Abstracting and Indexing
      • Bibliographic Information
      • Archive
    • International Journal of Oncology
      • International Journal of Oncology
      • Information for Authors
      • Editorial Policies
      • Editorial Board
      • Aims and Scope
      • Abstracting and Indexing
      • Bibliographic Information
      • Archive
    • Molecular and Clinical Oncology
      • Molecular and Clinical Oncology
      • Information for Authors
      • Editorial Policies
      • Editorial Board
      • Aims and Scope
      • Abstracting and Indexing
      • Bibliographic Information
      • Archive
    • Experimental and Therapeutic Medicine
      • Experimental and Therapeutic Medicine
      • Information for Authors
      • Editorial Policies
      • Editorial Board
      • Aims and Scope
      • Abstracting and Indexing
      • Bibliographic Information
      • Archive
    • International Journal of Molecular Medicine
      • International Journal of Molecular Medicine
      • Information for Authors
      • Editorial Policies
      • Editorial Board
      • Aims and Scope
      • Abstracting and Indexing
      • Bibliographic Information
      • Archive
    • Biomedical Reports
      • Biomedical Reports
      • Information for Authors
      • Editorial Policies
      • Editorial Board
      • Aims and Scope
      • Abstracting and Indexing
      • Bibliographic Information
      • Archive
    • Oncology Reports
      • Oncology Reports
      • Information for Authors
      • Editorial Policies
      • Editorial Board
      • Aims and Scope
      • Abstracting and Indexing
      • Bibliographic Information
      • Archive
    • Molecular Medicine Reports
      • Molecular Medicine Reports
      • Information for Authors
      • Editorial Policies
      • Editorial Board
      • Aims and Scope
      • Abstracting and Indexing
      • Bibliographic Information
      • Archive
    • World Academy of Sciences Journal
      • World Academy of Sciences Journal
      • Information for Authors
      • Editorial Policies
      • Editorial Board
      • Aims and Scope
      • Abstracting and Indexing
      • Bibliographic Information
      • Archive
    • International Journal of Functional Nutrition
      • International Journal of Functional Nutrition
      • Information for Authors
      • Editorial Policies
      • Editorial Board
      • Aims and Scope
      • Abstracting and Indexing
      • Bibliographic Information
      • Archive
    • International Journal of Epigenetics
      • International Journal of Epigenetics
      • Information for Authors
      • Editorial Policies
      • Editorial Board
      • Aims and Scope
      • Abstracting and Indexing
      • Bibliographic Information
      • Archive
    • Medicine International
      • Medicine International
      • Information for Authors
      • Editorial Policies
      • Editorial Board
      • Aims and Scope
      • Abstracting and Indexing
      • Bibliographic Information
      • Archive
  • Articles
  • Information
    • Information for Authors
    • Information for Reviewers
    • Information for Librarians
    • Information for Advertisers
    • Conferences
  • Language Editing
Spandidos Publications Logo
  • About
    • About Spandidos
    • Aims and Scopes
    • Abstracting and Indexing
    • Editorial Policies
    • Reprints and Permissions
    • Job Opportunities
    • Terms and Conditions
    • Contact
  • Journals
    • All Journals
    • Biomedical Reports
      • Information for Authors
      • Editorial Policies
      • Editorial Board
      • Aims and Scope
      • Abstracting and Indexing
      • Bibliographic Information
      • Archive
    • Experimental and Therapeutic Medicine
      • Information for Authors
      • Editorial Policies
      • Editorial Board
      • Aims and Scope
      • Abstracting and Indexing
      • Bibliographic Information
      • Archive
    • International Journal of Epigenetics
      • Information for Authors
      • Editorial Policies
      • Editorial Board
      • Aims and Scope
      • Abstracting and Indexing
      • Bibliographic Information
      • Archive
    • International Journal of Functional Nutrition
      • Information for Authors
      • Editorial Policies
      • Editorial Board
      • Aims and Scope
      • Abstracting and Indexing
      • Bibliographic Information
      • Archive
    • International Journal of Molecular Medicine
      • Information for Authors
      • Editorial Policies
      • Editorial Board
      • Aims and Scope
      • Abstracting and Indexing
      • Bibliographic Information
      • Archive
    • International Journal of Oncology
      • Information for Authors
      • Editorial Policies
      • Editorial Board
      • Aims and Scope
      • Abstracting and Indexing
      • Bibliographic Information
      • Archive
    • Medicine International
      • Information for Authors
      • Editorial Policies
      • Editorial Board
      • Aims and Scope
      • Abstracting and Indexing
      • Bibliographic Information
      • Archive
    • Molecular and Clinical Oncology
      • Information for Authors
      • Editorial Policies
      • Editorial Board
      • Aims and Scope
      • Abstracting and Indexing
      • Bibliographic Information
      • Archive
    • Molecular Medicine Reports
      • Information for Authors
      • Editorial Policies
      • Editorial Board
      • Aims and Scope
      • Abstracting and Indexing
      • Bibliographic Information
      • Archive
    • Oncology Letters
      • Information for Authors
      • Editorial Policies
      • Editorial Board
      • Aims and Scope
      • Abstracting and Indexing
      • Bibliographic Information
      • Archive
    • Oncology Reports
      • Information for Authors
      • Editorial Policies
      • Editorial Board
      • Aims and Scope
      • Abstracting and Indexing
      • Bibliographic Information
      • Archive
    • World Academy of Sciences Journal
      • Information for Authors
      • Editorial Policies
      • Editorial Board
      • Aims and Scope
      • Abstracting and Indexing
      • Bibliographic Information
      • Archive
  • Articles
  • Information
    • For Authors
    • For Reviewers
    • For Librarians
    • For Advertisers
    • Conferences
  • Language Editing
Login Register Submit
  • This site uses cookies
  • You can change your cookie settings at any time by following the instructions in our Cookie Policy. To find out more, you may read our Privacy Policy.

    I agree
Search articles by DOI, keyword, author or affiliation
Search
Advanced Search
presentation
International Journal of Molecular Medicine
Join Editorial Board Propose a Special Issue
Print ISSN: 1107-3756 Online ISSN: 1791-244X
Journal Cover
December-2020 Volume 46 Issue 6

Full Size Image

Sign up for eToc alerts
Recommend to Library

Journals

International Journal of Molecular Medicine

International Journal of Molecular Medicine

International Journal of Molecular Medicine is an international journal devoted to molecular mechanisms of human disease.

International Journal of Oncology

International Journal of Oncology

International Journal of Oncology is an international journal devoted to oncology research and cancer treatment.

Molecular Medicine Reports

Molecular Medicine Reports

Covers molecular medicine topics such as pharmacology, pathology, genetics, neuroscience, infectious diseases, molecular cardiology, and molecular surgery.

Oncology Reports

Oncology Reports

Oncology Reports is an international journal devoted to fundamental and applied research in Oncology.

Experimental and Therapeutic Medicine

Experimental and Therapeutic Medicine

Experimental and Therapeutic Medicine is an international journal devoted to laboratory and clinical medicine.

Oncology Letters

Oncology Letters

Oncology Letters is an international journal devoted to Experimental and Clinical Oncology.

Biomedical Reports

Biomedical Reports

Explores a wide range of biological and medical fields, including pharmacology, genetics, microbiology, neuroscience, and molecular cardiology.

Molecular and Clinical Oncology

Molecular and Clinical Oncology

International journal addressing all aspects of oncology research, from tumorigenesis and oncogenes to chemotherapy and metastasis.

World Academy of Sciences Journal

World Academy of Sciences Journal

Multidisciplinary open-access journal spanning biochemistry, genetics, neuroscience, environmental health, and synthetic biology.

International Journal of Functional Nutrition

International Journal of Functional Nutrition

Open-access journal combining biochemistry, pharmacology, immunology, and genetics to advance health through functional nutrition.

International Journal of Epigenetics

International Journal of Epigenetics

Publishes open-access research on using epigenetics to advance understanding and treatment of human disease.

Medicine International

Medicine International

An International Open Access Journal Devoted to General Medicine.

Journal Cover
December-2020 Volume 46 Issue 6

Full Size Image

Sign up for eToc alerts
Recommend to Library

  • Article
  • Citations
    • Cite This Article
    • Download Citation
    • Create Citation Alert
    • Remove Citation Alert
    • Cited By
  • Similar Articles
    • Related Articles (in Spandidos Publications)
    • Similar Articles (Google Scholar)
    • Similar Articles (PubMed)
  • Download PDF
Article Open Access

lncRNA KCNQ1OT1 promotes proliferation and invasion of glioma cells by targeting the miR‑375/YAP pathway

Retraction in: /10.3892/ijmm.2022.5170
  • Authors:
    • Panfeng Ding
    • Bo Liang
    • Jixin Shou
    • Xinjun Wang
  • View Affiliations / Copyright

    Affiliations: Department of Neurosurgery, The Fifth Affiliated Hospital of Zhengzhou University, Zhengzhou, Henan 450000, P.R. China
    Copyright: © Ding et al. This is an open access article distributed under the terms of Creative Commons Attribution License.
  • Pages: 1983-1992
    |
    Published online on: October 19, 2020
       https://doi.org/10.3892/ijmm.2020.4760
  • Expand metrics +
Metrics: Total Views: 0 (Spandidos Publications: | PMC Statistics: )
Metrics: Total PDF Downloads: 0 (Spandidos Publications: | PMC Statistics: )
Cited By (CrossRef): 0 citations Loading Articles...

This article is mentioned in:



Abstract

The long non‑coding RNA KCNQ1OT1 is generally recognized as an oncogenic molecule in several human malignant tumors. However, to the best of our knowledge, the role of KCNQ1OT1 in glioma has not been fully investigated. The current study aimed to probe the biological function of KCNQ1OT1 in human glioma cell lines and its mechanisms. The glioma cell lines U251 and U87‑MG were used as cell models. Cell proliferation and apoptosis assays were used to measure the effects of different treatments on survival, and reverse transcription‑quantitative PCR and western blotting were used to investigate the expression profiles of key molecules. Migration and invasion assays were conducted to reveal the biological features of glioma cells. The results indicated that KCNQ1OT1 was upregulated in glioma tissues compared with adjacent tissues, which was associated with poor prognosis. Additionally, knockdown of KCNQ1OT1 in U251 and U87‑MG cells inhibited cell proliferation, migration and invasion, but had no effect on apoptosis. The effects of KCNQ1OT1 on migration and invasion were partially attributed to enhanced Yes‑associated protein (YAP) expression levels and epithelial‑mesenchymal transition (EMT) signaling. Furthermore, microRNA (miR)‑375 functioned as a link between KCNQ1OT1 and YAP in regulating cell proliferation. Finally, the KCNQ1OT1/miR‑375/YAP axis modulated cell proliferation and cell fate by affecting the modulated YAP‑mediated EMT signaling. In conclusion, the KCNQ1OT1/miR‑375/YAP axis modulated migration and invasion of glioma cells by affecting EMT signaling; thus, targeting KCNQ1OT1 may represent a promising strategy in glioma therapeutics.

Introduction

Glioma has been reported to account for approximately 47.1% of all malignant tumors in the central nervous system and it is the most lethal type of primary brain tumor in the USA (1). Although considerable progress has been made in surgery, chemotherapy and radiotherapy, the prognosis of glioma has not improved significantly (2,3), and the median survival time of patients with glioma is 14 months (4). Therefore, the molecular mechanisms of glioma have been widely studied to investigate prognostic biomarkers and therapeutic targets, with the aim of prolonging the survival time of patients (5).

Long non-coding RNAs (lncRNAs), which have >200 nucleotides, are a group of RNA transcripts without the capacity to code proteins (6). However, the effects of lncRNAs on gene regulation have been reported at the transcriptional, post-transcriptional and epigenetic levels (7). Especially in glioma (8), the roles of different lncRNAs, such as SNHG5 (9), GAS5 (10), PAXIP1-AS1 (11) and UCA1 (12), have been reported. The lncRNA KCNQ1OT1 has been reported to function in several types of tumors, such as colon cancer (13), breast cancer (14), bladder cancer (15), lung cancer (16) and ovarian cancer (17). In addition, the role of KCNQ1OT1 has been reported in glioma in a limited number of studies. For example, Gong et al (18) reported that KCNQ1OT1 regulates the cellular phenotypes of glioma cells via modulating the miR-370/cyclin E2 axis. However, the role if KCNQ1OT1 in glioma has not been clearly elaborated.

The epithelial-mesenchymal transition (EMT) is one of the key steps that causes cells to lose their epithelial characteristics, acquire migratory and invasive ability, and finally become mesenchymal cells (19,20). The occurrence of the EMT has been reported in a variety of cancer types, including glioma (21). Tumor cells and matrix components have been reported to participate in the proliferation, progression and recurrence of glioma (22). Modulating the EMT process is important for reversing the malignant features of glioma and may be beneficial for clinical therapies (23). The present study demonstrated that KCNQ1OT1 expression was associated with the prognosis of patients with glioma, and regulated the cellular phenotypes of glioma cells by modulating the miR-375/Yes-associated protein (YAP) axis.

Materials and methods

Patient enrollment and clinical analysis

A total of 43 patients with included in the present study, including 27 males and 16 females, with a mean age of 55.7 years (age range, 45-68 years). The enrolled patients were diagnosed with glioma, and their key clinical features were analyzed. All the patients were diagnosed and treated at The Fifth Hospital of Zhengzhou University (Zhengzhou, China), and written informed consent was provided by each participant. The glioma samples and adjacent normal tissues were collected during the resection of glioma using a neurosurgical micro-scope. The distance between the adjacent normal tissue and the glioma tissue was ≥2 mm. During the surgery, the adjacent tissues were isolated apart from the tumor tissue using a navigation system and determined according to the pathological results. After collection, the tissues were divided into different groups by two neuropathologists independent from the present study, according to the 2007 WHO criteria: Grade I, Grade II, Grade III and Grade IV, while the higher grades indicate increased invasiveness and malignancy (24). The use of human tissue was approved by the Research Ethics Committee of the Fifth Affiliated Hospital of Zhengzhou University (approval no. FZU-2018-023), and the study was conducted in accordance with the Declaration of Helsinki.

Cell culture and transfections

The glioma cell lines U251 and U87-MG (ATCC version, glioblastoma of unknown origin) were purchased from the Cell Bank of the Chinese Academy of Sciences and cultured according to the provided guidelines. High-glucose Dulbecco's modified Eagle medium (DMEM; Gibco; Thermo Fisher Scientific, Inc.) was used with 10% fetal bovine serum (Gibco; Thermo Fisher Scientific, Inc.), streptomycin (100 µg/ml) and penicillin (100 U/ml). All cells were maintained in a humidified incubator at 37°C with 5% CO2.

Once the cells were in the logarithmic growth period, small interfering RNAs [siRNAs; KCNQ1OT1-specific siRNA and siRNA negative control (siNC)] and miR-375 mimic, miR-375 inhibitor and miR-NC (all from Shanghai GenePharma, Co., Ltd.) were transfected using Lipofectamine 3000 and Opti-MEM (both Thermo Fisher Scientific, Inc.) according to the manufacturer's protocols. Briefly, 1×106 U251 or U87-MG cells/well with a confluence of 70-80% in the six-well plate were transfected with 100 pmol siRNA and an equal volume of siNC. For the transfection of miRNA, the cell density was 50-60% before transfection, with 100 pmol miR-mimic, miR-inhibitor or miR-NC transfected in each well of 6-well plate. Subsequently, the mixture of transfection reagents was replaced with complete DMEM (without antibiotics) after 6 h. Then, subsequent experiments were performed 30 h after the transfection at a temperature of 37°C. The sequence of KCNQ1OT1-specific siRNA was 5′-GGT AGA ATA GTT CTG TCT T-3′, and the siNC sequence was 5′-UUC UCC GAA CGU GUC ACG U-3′. The sequence of miR-375 mimic was 5′-UUU GUU CGU UCG GCU CGC GUG A-3′, the sequence of miR-375 inhibitor was 5′-UCA CGC GAG CCG AAC GAA CAA A-3′, and the sequence of miR-NC was 5′-UUC UCC GAA CGU GUC ACG UTT-3′.

The overexpression vector of YAP1 (pcDNA-YAP1) was kindly provided by Professor Yosef Shaul (Department of Molecular Genetics, Weizmann Institute of Science; Addgene plasmid #18881; http://n2t.net/addgene:18881; RRID: Addgene_18881). The control used was pcDNA 3.0 (Invitrogen; Thermo Fisher Scientific, Inc.). The U251 and U87-MG glioma cells (cell density, 50-60%) were seeded in a 6-well plate and transfected with 4 µg pcDNA-YAP1 or pcDNA 3.0 using Lipofectamine 3000 and Opti-MEM (both Thermo Fisher Scientific, Inc.). The mixture of transfection reagents was replaced with complete DMEM (without antibiotics) after 6 h. Then, subsequent experiments were performed at 30 h post-transfection.

Cell proliferation assay

The proliferation of glioma cells was detected using Cell Counting Kit-8 (CCK-8; Dojindo Molecular Technologies, Inc.) according to the manufacturer's protocol. Briefly, the cell layer in the culture flask was digested into single cells, and the individual cells were seeded in 96-well plates at a density of 5,000 cells/well. For detection, the medium in each well was replaced with a mixture of 10 µl CCK-8 reagent and 90 µl culture media, and the optical density at 450 nm was measured using a microplate reader.

Apoptosis assay

The U251 or U87-MG cells were transfected with siNC or siKCNQ1OT1 siRNA for 36 h, and then digested into single cells and incubated with dual-label Annexin V and propidium iodide (Beyotime Institute of Biotechnology) for 30 min at 37°C. After the cells were analyzed with a flow cytometer, the apoptotic fractions were analyzed with FlowJo software (version 10; FlowJo LLC).

EdU incorporation and colony formation assays

An EdU incorporation assay was performed using the EdU Proliferation kit (cat. no. ab222421; Abcam) according to the manufacturer's instructions. In brief, siNC or siKCNQIOT1-transfected U251 and U87-MG cells were incubated with 10 µmol/l EdU dye for 3 h at 37°C, and then the cells were fixed and washed with the fixative and washing buffers provided by the kit. After washing, the EdU reaction buffer and 100 µl Hoechst working solution were added sequentially. The images were acquired at 491/520 nm (excitation/emission) using a TE2000 Nikon fluorescence microscope (Nikon Corporation; magnification, ×200).

For the colony formation assay, both U251 and U87-MG cells (1×103 per well) were seeded in 6-well plates and cultured with complete medium for 1 week. The cell colonies were stained with 0.5% crystal violet for 30 min at room temperature and analyzed using TE2000 Nikon fluorescence microscope with bight field model (magnification, ×40).

Migration and invasion assays

For the detection of migration capacity, U87-MG and U251 cell layers were transfected with siNC/siKCNQ1OT1 or siNC/siKCNQ1OT1+ pcDNA/pcDNA-YAP for 36 h. Then the transfected glioma cells were digested into single cells and then resuspended in serum-free culture medium at 3×105 cells/ml. Subsequently, 100 µl cell suspension was seeded into the upper chamber of a 24-well Transwell plate (8-µm-pore size; Corning Life Science). Subsequently, 600 µl complete DMEM was added to the lower chamber, and the cells were allowed to invade the conditioned medium for 24 h. Cells in the lower part were fixed and stained with 0.1% crystal violet for 30 min at room temperature, and were then quantified by obtaining images of three independent visual fields under the TE2000 Nikon fluorescence microscope with bight field model (magnification, ×200). For the invasion assay, 80 µl Matrigel solution (BD Biosciences) was used to precoat the Transwell membrane for 30 min at 37°C.

Reverse transcription-quantitative PCR (RT-qPCR)

RT-qPCR was used to analyze the mRNA levels of target molecules as described previously (9,25). TRIzol (Invitrogen; Thermo Fisher Scientific, Inc.) was used for the extraction of total RNA. Subsequently, first-strand cDNA was synthesized using M-MLV transcriptase (Invitrogen; Thermo Fisher Scientific, Inc.) with the conditions of 50 min at 37°C and 15 min at 72°C. Briefly, qPCR was conducted using SYBR Premix dye (Takara Bio, Inc.) in an Applied Biosystems 7500 PCR system (Applied Biosystems; Thermo Fisher Scientific, Inc.). Expression levels were quantified using the 2−ΔΔCq method (26). The primers used were as follows: KCNQ1OT1 forward, 5′-ACT CAC TCA CTC ACT CAC T-3′ and reverse, 5′-CTG GCT CCT TCT ATC ACA TT-3′; GAPDH forward, 5′-TCT CTG CTC CTC CTG TTC-3′ and reverse, 5′-GTT GAC TCC GAC CTT CAC-3′; miR-375 forward, 5′-AAG CTT TGT TCG TTC GGC TC-3′ and reverse, 5′-GTA TCC AGT GCG AAT ACC TC-3′; and U6 forward, 5′-GCT TCG GCA GCA CAT ATA CT-3′ and reverse, 5′-AAC GCT TCA CGA ATT TGC GT-3′. The qPCR thermocycling conditions were as follows: Initial denaturation at 95°C for 3 min; 40 cycles of denaturation 95°C for 30 sec and annealing and extension at 60°C for 1 min, and hold at 12°C.

Western blotting

The analysis of protein expression was performed according to previous reports (27,28). Whole protein was extracted from U251 and U87-MG cells using RIPA buffer (Beyotime Institute of Biotechnology), and protein concentration was determined using a BCA protein assay kit (Beyotime Institute of Biotechnology). In brief, 40-60 µg whole protein was loaded per lane and separated by 12% SDS-PAGE (Beyotime Institute of Biotechnology), followed by transfer to PVDF membranes. The PVDF membranes were blocked using 5% non-fat milk for 1 h at 37°C and then incubated with primary antibodies at 4°C overnight. Following several washes using PBS with 0.1% Tween-20, the PVDF membranes were incubated with specific secondary antibodies (HRP-labeled goat anti-mouse, cat. no. A0216, 1:5,000; HRP-labeled goat anti-rabbit, cat. no. A0208, 1:5,000; all from Beyotime Institute of Biotechnology) for 2 h at room temperature. Finally, ECL chemiluminescent reagent (EMD Millipore) was used to visualize the bands and the bands were quantified using Image J software (version 1.52) (National Institutes of Health). The primary antibodies against E-cadherin (cat. no. ab1416; 1:1,000), Vimentin (cat. no. ab92547; 1:1,000), N-cadherin (cat. no. ab18203, 1:1,000), matrix metalloproteinase 9 (MMP9; cat. no. ab38898; 1:1,000) and YAP (cat. no. ab52771; 1:1,000) were purchased from Abcam. The primary antibody against GAPDH (cat. no. sc-47724; 1:500) was purchased from Santa Cruz Biotechnology, Inc. The primary antibodies against transcriptional activator with PDZ-binding motif (TAZ; cat. no. 71192; 1:1,000) and phosphorylated-TAZ (cat. no. 59971; 1:1,000) were purchased from Cell Signaling Technology, Inc.

Dual-luciferase reporter assay

The predictions of binding sequences between miR-375 and KCNQ1OT1 were conducted using DIANA-LncBase version 2 (http://carolina.imis.athena-innovation.gr/diana_tools/web/). The predictions of binding sequences between miR-375 and the 3′-untrans-lated region (3′UTR) of YAP were conducted using TargetScanHuman 7.2 (http://www.targetscan.org/vert_72/). The predicted miR-375 binding sequences in the KCNQ1OT1 and YAP 3′UTR and their corresponding mutant (MUT) sequences were cloned into the pmirGLO dual-luciferase vector (Promega Cooperation) to produce the following constructs: Wild-type (WT)-KCNQ1OT1-1, MUT-KCNQ1OT1-1, WT-KCNQ1OT1-2, MUT-KCNQ1OT1-2, WT-YAP and MUT-YAP. Two different KCNQ1OT1 sequences and respective mutants were constructed as they were both predicted by DIANA. In detail, 2×105 U251 or U87-MG cells were seeded in each well of a 24-well plate with a confluence of 70% before transfection. Subsequently, 0.6 µg luciferase plasmid (pmirGLO or the aforementioned constructs), 0.3 µg pTK-Renilla-Luc plasmid (Promega Cooperation) and 25 pmol miRNA were transfected into the cells for 36 h using Lipofectamine 3000 and Opti-MEM (both from Thermo Fisher Scientific, Inc.). To investigate the YAP and miR-375 interaction the following combinations were trans-fected: pmirGLO + miR-NC; pmirGLO + miR-375-mimic; pmirGLO-WT-YAP + miR-NC; pmirGLO-WT-YAP + miR-375-mimic; pmirGLO-MUT-YAP + miR-NC; and pmirGLO-MUT-YAP + miR-375-mimic. To investigate the KCNQ1OT1 and miR-375 interaction the following combinations were used: pmirGLO + miR-NC/miR-375-mimic, pmirGLO-WT-KCNQ1OT1-1 + miR-NC/miR-375-mimic, pmirGLO-WT-KCNQ1OT1-2 + miR-NC/miR-375-mimic, pmirGLO-MUT-KCNQ1OT1-1 + miR-NC/miR-375-mimic and pmirGLO-MUT-KCNQ1OT1-2 + miR-NC/miR-375-mimic. All cells were co-transfected with 0.3 µg pTK-Renilla-Luc plasmid. After 36 h, cells were lysed with the 100 µl reporter assay lysis buffer (Promega Cooperation) for 30 min on the ice and the supernatants were obtained via centrifugation at 12,000 × g for 15 min at 4°C. Subsequently, 20 µl supernatant was added to the luciferase substrate (Promega Cooperation) for the detection of luciferase activity, and 50 µl Stop & Glo reagent (Promega Cooperation) was added to measure the Renilla activity. The fluorescence intensity was detected by Dual-Luciferase Reporter assay system (Promega Cooperation) and relative luciferase activity was normalized to Renilla luciferase activity.

Statistical analysis

All data are expressed as the mean ± standard error of the mean of at least three independent experiments. A paired Student's t-test was used for comparisons of KCNQ1OT1 expression in adjacent and tumor tissues. Whereas an unpaired Student's t-test was adopted for other comparisons between two groups. For the comparisons of means among three or more groups, one-way ANOVA followed by a Bonferroni's post hoc test was used. For the analysis of overall survival between the high and low KCNQ1OT1 groups, Kaplan-Meier survival analysis was performed with a log-rank test. For the correlation analyses between KCNQ1OT1 and miR-375 and between miR-375 and YAP, Pearson's correlation analysis was used. All statistical analyses were performed using GraphPad Prism version 6.0 (GraphPad Software, Inc.). P<0.05 was considered to indicate a statistically significant difference.

Results

KCNQ1OT1 is associated with poor prognosis in patients with glioma

A total of 43 patients with glioma were enrolled in the present study. The expression of KCNQ1OT1 in the tumor tissues of these patients was analyzed by RT-qPCR with GAPDH used as the reference gene. As presented in Fig. 1A, the expression of KCNQ1OT1 was significantly higher in the glioma tissues compared with adjacent tissues. Furthermore, tissues obtained from patients with grade III glioma had a significantly higher KCNQ1OT1 level compared with that of grade II patients. Although no significant differences were observed between grades I and II, and grades III and IV, increased KCNQ1OT1 expression level was observed as the tumor grade increase from grade II to grade III. The median expression level of KCNQ1OT1 was selected as the 1-fold expression and the expression levels of KCNQ1OT1 in the other enrolled patients were expressed as the relative expression level compared with that of the reference patient, and these levels are arranged in ascending order in Fig. 1C. Patients with a relative expression level <1-fold were regarded to exhibit 'low expression', while others were considered to have 'high expression'. Kaplan-Meier survival analysis demonstrated that patients with high levels of KCNQ1OT1 had a significantly lower overall survival time compared with those with low levels of KCNQ1OT1 (P=0.374; Fig. 1D). These results indicated that KCNQ1OT1 has vital roles in regulating the phenotypes of glioma cells.

Figure 1

Clinical significance of long non-coding RNA KCNQ1OT1 in patients with glioma. (A) The expression level of KCNQ1OT1 in glioma tissues and adjacent normal tissues. n=43. (B) Comparison of the expression level of KCNQ1OT1 in glioma tissues among patients with different grades. (C) The ordering of enrolled patients according to the expression level of KCNQ1OT1 in the tumor tissues, and the classification into the low expression (n=21) and high expres-sion levels (n=22). The arrow indicates the median expression of KCNQ1OT1. (D) Kaplan-Meier overall survival analysis of the enrolled patients according to the expression level of KCNQ1OT1. *P<0.05, **P<0.01, ***P<0.001.

KCNQ1OT1 modulates the phenotypes of glioma cells

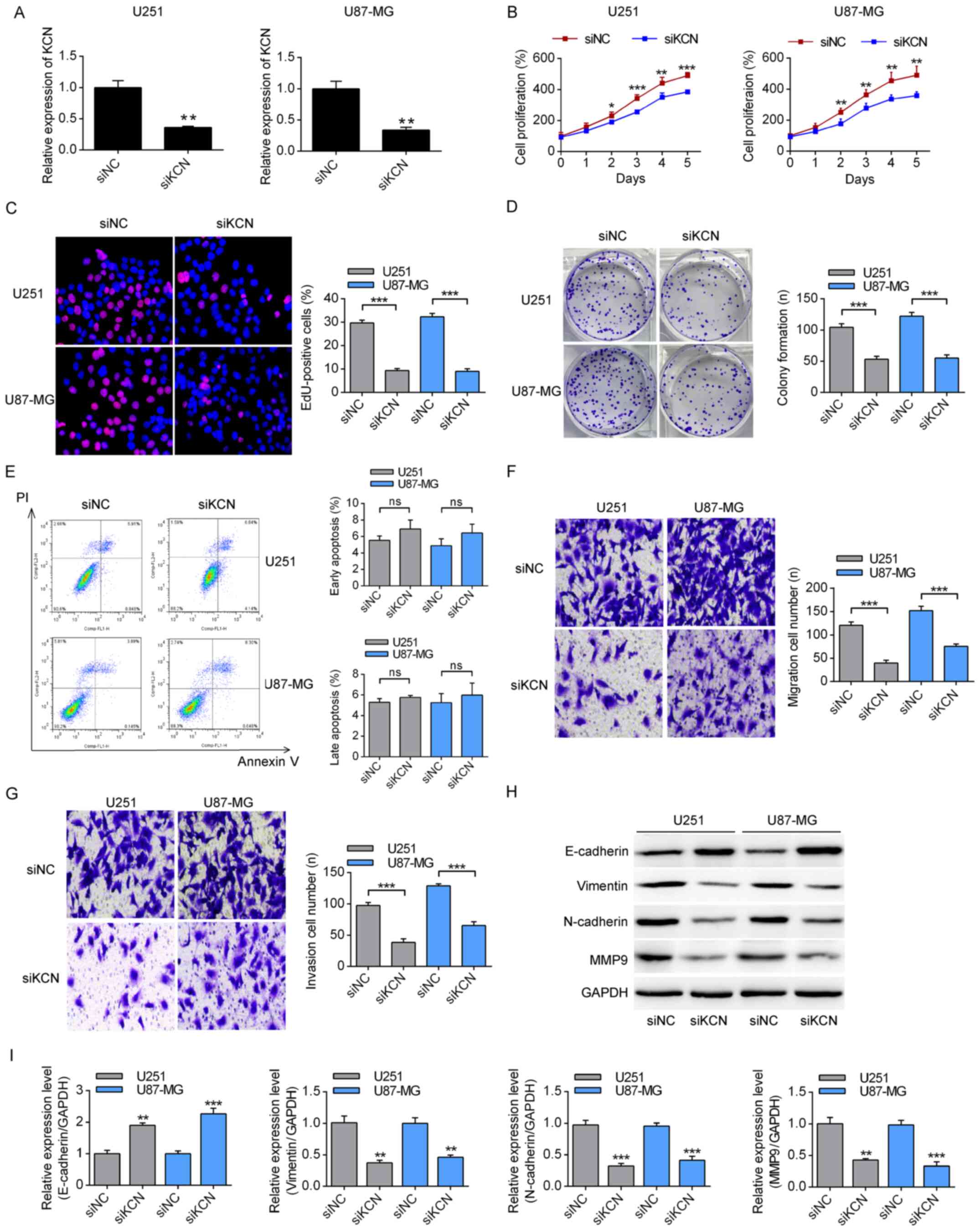
The present study then analyzed the effects of KCNQ1OT1 on glioma cells using U251 and U87-MG cells. First, efficacy of KCNQ1OT1-specific siRNA was evaluated in these two glioma cell lines. As presented in Fig. 2A, KCNQ1OT1 siRNA significantly decreased the expression of KCNQ1OT1 compared with siNC in both U251 and U87-MG cells. KCNQ1OT1-knockdown significantly decreased the proliferation of U251 and U87-MG cells (Fig. 2B). Furthermore, as presented in Fig. 2C and D, KCNQ1OT1-knockdown significantly decreased the number of EdU-positive cells and the colony formation of these two glioma cell lines. However, no significant differences were observed in the apoptosis of cells transfected with KCNQ1OT1 siRNA or siNC (Fig. 2E). Notably, KCNQ1OT1-knockdown significantly suppressed the migration and invasion capabilities of U251 and U87-MG cells (Fig. 2F and G). Finally, the expression levels of EMT-associated molecules were analyzed by western blotting. Transfection with KCNQ1OT1-specific siRNA significantly decreased the expression levels of vimentin, N-cadherin and MMP9, and significantly increased the level of E-cadherin (Fig. 2H and I). These results indicated that KCNQ1OT1 promoted proliferation, migration and invasion in glioma cells, possibly by modulating the EMT signaling.

Figure 2

Effects of KCN on the tumor phenotype of glioma cells. (A) The effects of KCN-specific siRNA on the expression levels of KCN. **P<0.01 vs. siNC. (B) The effects of KCN-specific siRNA on the proliferation of glioma cells, according to Cell Counting Kit-8 assay. *P<0.05, **P<0.01, ***P<0.001 vs. siKCN. (C) The EdU-positive ratio of cells was measured using a fluorescence microscope. Magnification, ×200. ***P<0.001. (D) A colony formation assay was conducted to assess the effect of KCN-specific siRNA on U251 and U87-MG cells. Magnification, ×40. ***P<0.001. (E) The apoptotic rates of glioma cells were measured using flow cytometry with Annexin-V and PI labeling. The (F) migration and (G) invasion of glioma cells were measured using a Transwell assay. Magnification, ×200. ***P<0.001. (H) The expression levels of epithelial-mesenchymal transition-related markers, E-cadherin, vimentin, N-cadherin and MMP9 were measured by immunoblotting and (I) quantified using GAPDH as a loading control. **P<0.01, ***P<0.001 vs. siNC. KCN, KCNQ1OT1; si, small interfering; NC, negative control; PI, propidium iodide; ns, not significant; MMP9, matrix metalloproteinase 9.

KCNQ1OT1 promotes YAP expression and its down- stream EMT signaling

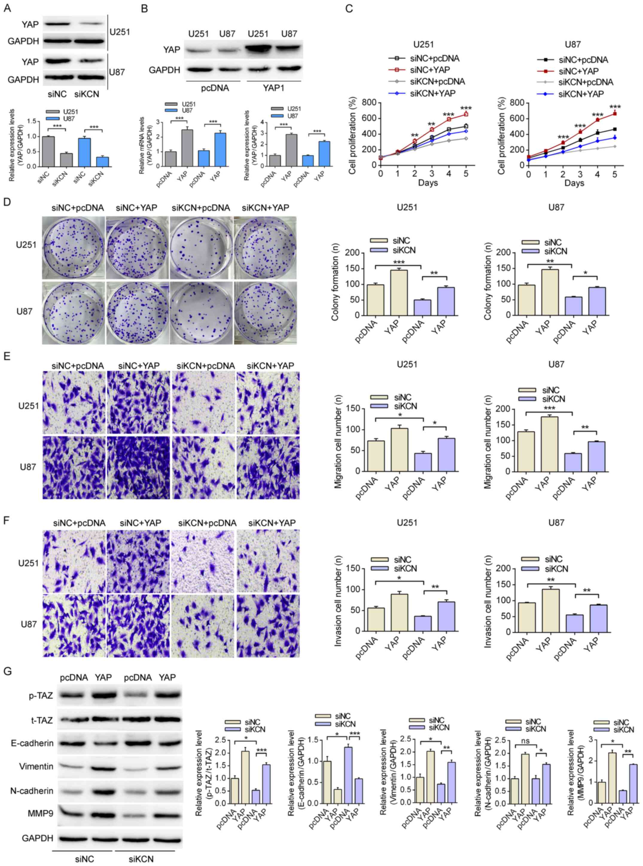
Previous studies have reported that YAP serves a key role in the pathogenesis of cancer, particularly in glioma (29,30). As presented in Fig. 3A, KCNQ1OT1-knockdown significantly decreased the expression levels of YAP in U251 and U87-MG cells. Using YAP1 overexpression plasmid, YAP expression was significantly increased at the mRNA and protein level in both U251 and U87-MG cells (Fig. 3B). Furthermore, KCNQ1OT1-knockdown significantly suppressed cell proliferation and colony formation, with YAP overexpression partially attenuating the inhibition of cell proliferation by KCNQ1OT1 (Fig. 3C and D). As presented in Fig. 3E and F, KCNQ1OT1-knockdown inhibited the migration and invasion of glioma cells, while the transfection with YAP plasmid partially reversed these effects trends. Furthermore, the expression profiles of key EMT-related molecules were analyzed using western blot-ting. KCNQ1OT1-knockdown decreased the phosphorylation of TAZ, while decreased the E-cadherin expression level and increased vimentin, N-cadherin and MMP-9 expression levels. Overexpression of YAP partially attenuated the effects of KCNQ1OT1-knockdown on U251 glioma cells (Fig. 3G). These results suggested that YAP is a functional target of KCNQ1OT1 in regulating the proliferation, migration and invasion of glioma cells.

Figure 3

KCN-mediated YAP upregulation enhances epithelial-mesenchymal transition in glioma cells. (A) Analysis of the expression level of YAP using western blotting following transfections with siNC or siKCN. (B) Following transfection with YAP1 overexpression plasmid the mRNA and protein expression levels of YAP in U251 and U87-MG cells were examined by reverse transcription-quantitative PCR and western blotting. (C) The proliferation rates of U251 and U87-MG glioma cells were measured following transfections with siNC or siKCN and pcDNA or YAP overexpression plasmid. **P<0.01, ***P<0.001 vs. the siNC+YAP, siKCN and siKCN+YAP groups. (D) The effects of KCN-siRNA and YAP overexpression on colony formation with the magnification of 40×. Effects of the KCN/YAP pathway on the (E) migration and (F) invasion capacities of glioma cells. Magnification, ×200. (G) Effects of the KCN/YAP axis on the expression of YAP-downstream proteins according to western blotting with U251 cells, using GAPDH as a loading control. *P<0.05, **P<0.01, ***P<0.001. KCN, KCNQ1OT1; si, small interfering; NC, negative control; YAP, Yes-associated protein; p-, phosphorylated; TAZ, transcriptional activator with PDZ-binding motif; MMP9, matrix metalloproteinase 9.

miR-375 functions as a connection between KCNQ1OT1 and YAP

The mechanisms by which KCNQ1OT1 regulates the expression levels of YAP were then investigated using U251 cells, since KCNQ1OT1-knockdown had more obvious effects on YAP expression in U251 cells. The results of bioinformatics analysis demonstrated that miR-375 could bind to the 3′UTR of YAP (Fig. 4A). It was shown that both miR-375 mimic and miR-375-inhibitor had good efficacy in both U251 and U87-MG cells. Transfection with miR-375 mimic significantly inhibited the expression of YAP, whereas transfection with a miR-375 inhibitor significantly enhanced the expression of YAP (Fig. 4B). The results of dual-luciferase reporter assay demonstrated that transfection with miR-375 mimic significantly decreased the relative luciferase activity in the WT pmirGLO-YAP group, while no significant differences were observed in the mutant plasmid group (Fig. 4C). In addition, the binding sequence for miR-375 within KCNQ1OT1 was predicted by the DIANA-LncBase (Fig. 4D). KCNQ1OT1-knockdown significantly increased the expression levels of miR-375 (Fig. 4E). Furthermore, co-transfection of the miR-375 mimic and pmirGLO-WT plasmids significantly decreased the relative luciferase activity compared with the cells transfected with miR-NC. Whereas no significant differences were identified for the cells co-transfected with the pmirGLO-MUT plasmids (Fig. 4F). Furthermore, transfection with miR-375 inhibitor partially recovered the expression levels of YAP when glioma cells were co-transfected with KCNQ1OT1-specific siRNA (Fig. 4G). Subsequently, the expression level of miR-375 in the tumor tissues of clinical patients was investigated, and significant differences were not observed among different grades, although miR-375 expression showed a decreasing trend (Fig. 4H). Addition of the miR-375 inhibitor also enhanced cell proliferation in both the U251 and U87-MG cells (Fig. 4I). Analysis of the clinical data revealed significant negative correlations between KCNQ1OT1 and miR-375 as well as between miR-375 and YAP (both P<0.05, Fig. 4J). Therefore, miR-375 functioned as a link between KCNQ1OT1 and YAP signaling.

Figure 4

Regulatory mechanisms of KCN on YAP. (A) The detailed binding sequence of miR-375 on the WT and MUT 3′UTR of YAP. (B) The effects of miR-375 mimic or inhibitor on the expression levels of miR-375 and YAP. (C) The relative luciferase activity in glioma cells transfected with the pmirGLO-WT/MUT and miR-NC/miR-375 mimic. (D) The detailed binding sequence of miR-375 on the WT and MUT KCN sequences. (E) The effects of KCN-specific siRNA on levels of miR-375 in U251 and U87-MG cells. (F) The relative luciferase activity following transfection with the pmirGLO plasmids and the miR-NC/miR-375-mimic in U251 and U87-MG cells. (G) Effects of the KCN/miR-375 axis on expression levels of YAP according to western blotting. (H) The expression profiles of miR-375 in the tumor tissues of patients enrolled among different grades. (I) Effects of transfection with the miR-375 inhibitor on the proliferation of glioma cells. *P<0.05, **P<0.01 vs. miR-NC. (J) Correlation analyses of the expression levels of miR-375 and KCNQ1OT1, and miR-375 and YAP in the enrolled patients. *P<0.05, **P<0.01, ***P<0.001. WT, wild-type; MUT, mutant; 3′UTR, 3′-untranslated region; miR, microRNA; NC, negative control; KCN, KCNQ1OT1; si, small interfering; YAP, Yes-associated protein; ns, not significant.

Discussion

A number of studies have investigated the mechanisms of glioma pathogenesis, particularly those involving lncRNAs (31-33). The present study demonstrated that lncRNA KCNQ1OT1, which was associated with the prognosis of patients with glioma, functioned in regulating the proliferation, migration and invasion of glioma cells. KCNQ1OT1 promoted proliferation, migration and invasion in both U251 and U87-MG cells. Furthermore, YAP could be regulated by KCNQ1OT1, which affected cell migration and invasion by regulating key EMT molecules. Finally, miR-375 was shown to function as a connection between KCNQ1OT1 and YAP, thus influencing the phenotypes of glioma cells.

The roles of lncRNAs in glioma have been investigated in various studies. For instance, Meng et al (9) reported that the lncRNA SNHG5 regulates glioma proliferation by modulating the miR-205/zinc finger E-box binding homeobox 2 (ZEB2) axis, while SNHG5 functions as a competing endogenous and sponges miR-205-5p, thus regulating the expression of ZEB2 and cell proliferation. Notably, the roles of lncRNAs in regulating the invasion of glioma cells have been investigated. The lncRNA PAXIP1-AS1 facilitates cell invasion by upregulating kinesin family member 14 (KIF14) expression (11). lncRNA PAXIP1-AS1 enhances migration, invasion and angiogenesis of human umbilical vein endothelial cells in glioma by recruiting the transcription factor ETS proto-oncogene 1 to upregulate the expression of KIF14. As for lncRNA KCNQ1OT1, its role in the pathogenesis and treatment of several types of cancer has been investigated, such as colon cancer (13), breast cancer (14), bladder cancer (15), lung cancer (16) and ovarian cancer (17). The effects of KCNQ1OT1 in glioma cells were reported in a previous study published in 2017 (18). In the study, Gong et al (18) reported that KCNQ1OT1 regulates the cellular phenotypes of glioma cells via modulating the miR-370/cyclin E2 axis. The mechanisms are mainly attributed to dysregulated cell cycle progression, which is responsible for cell proliferation. However, the present study revealed a new mechanism in which KCNQ1OT1 regulates the migration and invasion of glioma cells via modulating YAP expression and the EMT phenotype. Additionally, the level of KCNQ1OT1 was associated with the prognosis of patients with glioma, suggesting that KCNQ1OT1 may represent a promising target of glioma treatment.

YAP is a transcription coregulator downstream of the Hippo pathway and plays a critical role in cancer (34). Additionally, TAZ is involved in mediating resistance to several anticancer drugs (35). Previous studies have indicated that the YAP/TAZ axis may serve a key role in cancer, via modulating the cell proliferation, cell survival and cancer cell stemness (30,36). YAP/TAZ signaling participates in metabolic pathways, mechanical stimulation, tumorigenesis, drug resistance and immune escape (35). In particular, YAP and TAZ have been associated with several cellular processes involved in promoting cancer development and aggressiveness/metastasis, including cancer stemness and EMT (37-39). The EMT promotes stem cell self-renewal through TAZ activation (40). It has also been reported that YAP and TAZ are central hubs for the EMT in cancer cells (37). Our previous study reported that TAZ protein overexpression is observed in human glioma and its elevated expression is significantly associated with poor differentiation (41). Therefore, targeting the YAP/TAZ pathway is a promising target for intervening the EMT process. For instance, YAP is also understood to function in the pathogenesis of glioblastoma. Nawaz et al (42) reported that Cbx7 inhibits glioma cell migration through its inhibitory effect on YAP/TAZ-CTGF-JNK signaling. In addition, Lee et al (43) demonstrated that neurofibromatosis 2 controls the invasiveness of glioblastoma by regulating YAP-target genes. Artinian et al (44) also revealed that the Hippo signaling component AMOTL2 enhances glioblastoma growth and invasiveness by promoting YAP signaling. The present study demonstrated that the YAP/TAZ pathway enhances the expression profiles of EMT markers, thus activating the migration and invasion of the glioma cells U251 and U87-MG. Furthermore, few reports have concentrated on the association between lncRNAs and the YAP/TAZ pathway. A previous study indicated that knockdown of linc-OIP5 inhibits the proliferation and migration of glioma cells through downregulation of the YAP-NOTCH signaling pathway; however, the mechanism is not completely under-stood (25). In the current study, the regulatory mechanism of the YAP/TAZ pathway has also been revealed in glioma cells, demonstrating that KCNQ1OT1 regulated the expres-sion of YAP by modulating the levels of miR-375.

In addition, miR-375 has been associated with the prognosis of several types of cancer. For example, circulating miR-375 is associated with the outcome in treatment-resistant prostate cancer (45), although, to the best of our knowledge, the detailed mechanism has not been investigated, and the expression of miR-375 is associated with breast cancer prognosis (46). However, the role of miR-375 in glioma has not yet been defined. The present study demonstrated that miR-375 could directly affect the proliferation and invasion of glioma cells by inhibiting YAP-mediated EMT, which reveals a new mechanism of miR-375-mediated glioma suppression. Xu et al (47) also indicated that miR-375-mediated YAP inhibition also functions in chemoresistance in colorectal cancer cells. miR-375 can be sponged by circFAT1 to enhance the expression of YAP in osteosarcoma cells, thus modulating the proliferation, migration and invasion of osteosarcoma cells (48).

In summary, the present study demonstrated that the expression of lncRNA KCNQ1OT1 was associated with the prognosis of patients with glioma. KCNQ1OT1 enhanced the proliferation and invasion of glioma cells by sponging miR-375, thus facilitating YAP-mediated EMT. Targeting KCNQ1OT1 may represent a promising strategy in future glioma gene therapy.

Acknowledgments

Not applicable.

Funding

No funding was received.

Availability of data and materials

The datasets used and/or analyzed during the current study are available from the corresponding author on reasonable request.

Authors' contributions

PD and XW conceived and designed the study. PD, BL, JS and XW performed the experiments. PD and BL analyzed the data and wrote the manuscript. JS and XW revised the manuscript. All authors read and approved the final manuscript.

Ethics approval and consent to participate

The current study was approved by the Ethics Committee of the Fifth Hospital of Zhengzhou University (Zhengzhou, China) (approval no. FZU-2018-023). Written informed consent was obtained from all the participants.

Patient consent for publication

Not applicable.

Competing interests

The authors declare that they have no competing interests.

References

1 

Ostrom QT, Gittleman H, Liao P, Vecchione-Koval T, Wolinsky Y, Kruchko C and Barnholtz-Sloan JS: CBTRUS Statistical Report: Primary brain and other central nervous system tumors diagnosed in the United States in 2010-2014. Neuro Oncol. 19(Suppl 5): v1–v88. 2017. View Article : Google Scholar : PubMed/NCBI

2 

Spinelli GP, Miele E, Lo Russo G, Miscusi M, Codacci-Pisanelli G, Petrozza V, Papa A, Frati L, Della Rocca C, Gulino A and Tomao S: Chemotherapy and target therapy in the management of adult high-grade gliomas. Curr Cancer Drug Targets. 12:1016–1031. 2012. View Article : Google Scholar : PubMed/NCBI

3 

Van Meir EG, Hadjipanayis CG, Norden AD, Shu HK, Wen PY and Olson JJ: Exciting new advances in neuro-oncology: The avenue to a cure for malignant glioma. CA Cancer J Clin. 60:166–193. 2010. View Article : Google Scholar : PubMed/NCBI

4 

Wang J, Su HK, Zhao HF, Chen ZP and To SS: Progress in the application of molecular biomarkers in gliomas. Biochem Biophys Res Commun. 465:1–4. 2015. View Article : Google Scholar : PubMed/NCBI

5 

Mao H, Lebrun DG, Yang J, Zhu VF and Li M: Deregulated signaling pathways in glioblastoma multiforme: Molecular mechanisms and therapeutic targets. Cancer Invest. 30:48–56. 2012. View Article : Google Scholar : PubMed/NCBI

6 

Wang KC and Chang HY: Molecular mechanisms of long noncoding RNAs. Mol Cell. 43:904–914. 2011. View Article : Google Scholar : PubMed/NCBI

7 

Lee C and Kikyo N: Strategies to identify long noncoding RNAs involved in gene regulation. Cell Biosci. 2:372012. View Article : Google Scholar : PubMed/NCBI

8 

Balas MM and Johnson AM: Exploring the mechanisms behind long noncoding RNAs and cancer. Noncoding RNA Res. 3:108–117. 2018. View Article : Google Scholar : PubMed/NCBI

9 

Meng X, Deng Y, Lv Z, Liu C, Guo Z, Li Y, Liu H, Xie B, Jin Z, Lin F and Zhu H: LncRNA SNHG5 promotes proliferation of glioma by regulating miR-205-5p/ZEB2 axis. Onco Targets Ther. 12:11487–11496. 2019. View Article : Google Scholar

10 

Ding Y, Wang J, Zhang H and Li H: Long noncoding RNA-GAS5 attenuates progression of glioma by eliminating microRNA-10b and Sirtuin 1 in U251 and A172 cells. Biofactors. 46:487–496. 2020. View Article : Google Scholar : PubMed/NCBI

11 

Xu H, Zhao G, Zhang Y, Jiang H, Wang W, Zhao D, Yu H and Qi L: Long non-coding RNA PAXIP1-AS1 facilitates cell invasion and angiogenesis of glioma by recruiting transcription factor ETS1 to upregulate KIF14 expression. J Exp Clin Cancer Res. 38:4862019. View Article : Google Scholar :

12 

Huang Z, Zhao X, Wu X, Xiang L, Yuan Y, Zhou S and Yu W: LncRNA UCA1 facilitated cell growth and invasion through the miR-206/CLOCK axis in glioma. Cancer Cell Int. 19:3162019. View Article : Google Scholar : PubMed/NCBI

13 

Li Y, Li C, Li D, Yang L, Jin J and Zhang B: lncRNA KCNQ1OT1 enhances the chemoresistance of oxaliplatin in colon cancer by targeting the miR-34a/ATG4B pathway. Onco Targets Ther. 12:2649–2660. 2019. View Article : Google Scholar : PubMed/NCBI

14 

Feng W, Wang C, Liang C, Yang H, Chen D, Yu X, Zhao W, Geng D, Li S, Chen Z and Sun M: The dysregulated expression of KCNQ1OT1 and its interaction with downstream factors miR-145/CCNE2 in breast cancer cells. Cell Physiol Biochem. 49:432–446. 2018. View Article : Google Scholar : PubMed/NCBI

15 

Wang J, Zhang H, Situ J, Li M and Sun H: KCNQ1OT1 aggravates cell proliferation and migration in bladder cancer through modulating miR-145-5p/PCBP2 axis. Cancer Cell Int. 19:3252019. View Article : Google Scholar : PubMed/NCBI

16 

Kang Y, Jia Y, Wang Q, Zhao Q, Song M, Ni R and Wang J: Long noncoding RNA KCNQ1OT1 promotes the progression of non-small cell lung cancer via regulating miR-204-5p/ATG3 axis. Onco Targets Ther. 12:10787–10797. 2019. View Article : Google Scholar : PubMed/NCBI

17 

Luo ZP and Jin H: Effects of LncRNA KCNQ1OT1 on proliferation and migration of ovarian cancer cells by Wnt/β-catenin. Eur Rev Med Pharmacol Sci. 23:8788–8794. 2019.PubMed/NCBI

18 

Gong W, Zheng J, Liu X, Liu Y, Guo J, Gao Y, Tao W, Chen J, Li Z, Ma J and Xue Y: Knockdown of long non-coding RNA KCNQ1OT1 restrained glioma cells' malignancy by activating miR-370/CCNE2 axis. Front Cell Neurosci. 11:842017. View Article : Google Scholar : PubMed/NCBI

19 

Kalluri R and Weinberg RA: The basics of epithelial-mesenchymal transition. J Clin Invest. 119:1420–1428. 2009. View Article : Google Scholar : PubMed/NCBI

20 

Ye X and Weinberg RA: Epithelial-mesenchymal plasticity: A central regulator of cancer progression. Trends Cell Biol. 25:675–686. 2015. View Article : Google Scholar : PubMed/NCBI

21 

Xin S, Huang K and Zhu XG: Non-coding RNAs: Regulators of glioma cell epithelial-mesenchymal transformation. Pathol Res Pract. 215:1525392019. View Article : Google Scholar : PubMed/NCBI

22 

Karsy M, Gelbman M, Shah P, Balumbu O, Moy F and Arslan E: Established and emerging variants of glioblastoma multiforme: Review of morphological and molecular features. Folia Neuropathol. 50:301–321. 2012. View Article : Google Scholar

23 

Li C, Zheng H, Hou W, Bao H, Xiong J, Che W, Gu Y, Sun H and Liang P: Long non-coding RNA linc00645 promotes TGF-β-induced epithelial-mesenchymal transition by regulating miR-205-3p-ZEB1 axis in glioma. Cell Death Dis. 10:7172019. View Article : Google Scholar

24 

Louis DN, Ohgaki H, Wiestler OD, Cavenee WK, Burger PC, Jouvet A, Scheithauer BW and Kleihues P: The 2007 WHO classification of tumours of the central nervous system. Acta Neuropathol. 114:97–109. 2007. View Article : Google Scholar : PubMed/NCBI

25 

Hu GW, Wu L, Kuang W, Chen Y, Zhu XG, Guo H and Lang HL: Knockdown of linc-OIP5 inhibits proliferation and migration of glioma cells through down-regulation of YAP-NOTCH signaling pathway. Gene. 610:24–31. 2017. View Article : Google Scholar : PubMed/NCBI

26 

Livak KJ and Schmittgen TD: Analysis of relative gene expression data using real-time quantitative PCR and the 2(-Delta Delta C(T)) method. Methods. 25:402–408. 2001. View Article : Google Scholar

27 

Zhao W, Li H, Yang S, Guo D, Chen J, Miao S, Xin Y and Liang M: MicroRNA-152 suppresses cisplatin resistance in A549 cells. Oncol Lett. 18:4613–4620. 2019.PubMed/NCBI

28 

Zhang D, Lu Z, Man J, Cui K, Fu X, Yu L, Gao Y, Liao L, Xiao Q, Guo R, et al: Wnt-3a alleviates neuroinflammation after ischemic stroke by modulating the responses of microglia/macrophages and astrocytes. Int Immunopharmacol. 75:1057602019. View Article : Google Scholar : PubMed/NCBI

29 

Rivas S, Anton IM and Wandosell F: WIP-YAP/TAZ as A new pro-oncogenic pathway in glioma. Cancers (Basel). 10:1912018. View Article : Google Scholar

30 

Zanconato F, Cordenonsi M and Piccolo S: YAP/TAZ at the roots of cancer. Cancer Cell. 29:783–803. 2016. View Article : Google Scholar : PubMed/NCBI

31 

Aldape K, Zadeh G, Mansouri S, Reifenberger G and von Deimling A: Glioblastoma: Pathology, molecular mechanisms and markers. Acta Neuropathol. 129:829–848. 2015. View Article : Google Scholar : PubMed/NCBI

32 

Peng Z, Liu C and Wu M: New insights into long noncoding RNAs and their roles in glioma. Mol Cancer. 17:612018. View Article : Google Scholar : PubMed/NCBI

33 

Shi J, Dong B, Cao J, Mao Y, Guan W, Peng Y and Wang S: Long non-coding RNA in glioma: Signaling pathways. Oncotarget. 8:27582–27592. 2017. View Article : Google Scholar : PubMed/NCBI

34 

Saab S, Chang OS, Nagaoka K, Hung MC and Yamaguchi H: The potential role of YAP in Axl-mediated resistance to EGFR tyrosine kinase inhibitors. Am J Cancer Res. 9:2719–2729. 2019.

35 

Reggiani F, Gobbi G, Ciarrocchi A, Ambrosetti DC and Sancisi V: Multiple roles and context-specific mechanisms underlying YAP and TAZ-mediated resistance to anti-cancer therapy. Biochim Biophys Acta Rev Cancer. 1873:1883412020. View Article : Google Scholar : PubMed/NCBI

36 

Moroishi T, Hansen CG and Guan KL: The emerging roles of YAP and TAZ in cancer. Nat Rev Cancer. 15:73–79. 2015. View Article : Google Scholar : PubMed/NCBI

37 

Cordenonsi M, Zanconato F, Azzolin L, Forcato M, Rosato A, Frasson C, Inui M, Montagner M, Parenti AR, Poletti A, et al: The Hippo transducer TAZ confers cancer stem cell-related traits on breast cancer cells. Cell. 147:759–772. 2011. View Article : Google Scholar : PubMed/NCBI

38 

Li J, Li Z, Wu Y, Wang Y, Wang D, Zhang W, Yuan H, Ye J, Song X, Yang J, et al: The Hippo effector TAZ promotes cancer stemness by transcriptional activation of SOX2 in head neck squamous cell carcinoma. Cell Death Dis. 10:6032019. View Article : Google Scholar : PubMed/NCBI

39 

Shao DD, Xue W, Krall EB, Bhutkar A, Piccioni F, Wang X, Schinzel AC, Sood S, Rosenbluh J, Kim JW, et al: KRAS and YAP1 converge to regulate EMT and tumor survival. Cell. 158:171–184. 2014. View Article : Google Scholar : PubMed/NCBI

40 

Li Z, Wang Y, Zhu Y, Yuan C, Wang D, Zhang W, Qi B, Qiu J, Song X, Ye J, et al: The Hippo transducer TAZ promotes epithelial to mesenchymal transition and cancer stem cell maintenance in oral cancer. Mol Oncol. 9:1091–1105. 2015. View Article : Google Scholar : PubMed/NCBI

41 

Li PD, Wang XJ, Shan Q, Wu YH and Wang Z: Evaluation of TAZ expression and its effect on tumor invasion and metastasis in human glioma. Asian Pac J Trop Med. 7:757–760. 2014. View Article : Google Scholar : PubMed/NCBI

42 

Nawaz Z, Patil V, Arora A, Hegde AS, Arivazhagan A, Santosh V and Somasundaram K: Cbx7 is epigenetically silenced in glioblastoma and inhibits cell migration by targeting YAP/TAZ-dependent transcription. Sci Rep. 6:277532016. View Article : Google Scholar : PubMed/NCBI

43 

Lee H, Hwang SJ, Kim HR, Shin CH, Choi KH, Joung JG and Kim HH: Neurofibromatosis 2 (NF2) controls the invasiveness of glioblastoma through YAP-dependent expression of CYR61/CCN1 and miR-296-3p. Biochim Biophys Acta. 1859:599–611. 2016. View Article : Google Scholar : PubMed/NCBI

44 

Artinian N, Cloninger C, Holmes B, Benavides-Serrato A, Bashir T and Gera J: Phosphorylation of the hippo pathway component AMOTL2 by the mTORC2 kinase promotes YAP signaling, resulting in enhanced glioblastoma growth and invasiveness. J Biol Chem. 290:19387–19401. 2015. View Article : Google Scholar : PubMed/NCBI

45 

Zedan AH, Osther PJS, Assenholt J, Madsen JS and Hansen TF: Circulating miR-141 and miR-375 are associated with treatment outcome in metastatic castration resistant prostate cancer. Sci Rep. 10:2272020. View Article : Google Scholar : PubMed/NCBI

46 

Tang W, Li GS, Li JD, Pan WY, Shi Q, Xiong DD, Mo CH, Zeng JJ, Chen G, Feng ZB, et al: The role of upregulated miR-375 expression in breast cancer: An in vitro and in silico study. Pathol Res Pract. 216:1527542020. View Article : Google Scholar

47 

Xu X, Chen X, Xu M, Liu X, Pan B, Qin J, Xu T, Zeng K, Pan Y, He B, et al: MiR-375-3p suppresses tumorigenesis and partially reverses chemoresistance by targeting YAP1 and SP1 in colorectal cancer cells. Aging (Albany NY). 11:7357–7385. 2019. View Article : Google Scholar

48 

Liu G, Huang K, Jie Z, Wu Y, Chen J, Chen Z, Fang X and Shen S: CircFAT1 sponges miR-375 to promote the expression of Yes-associated protein 1 in osteosarcoma cells. Mol Cancer. 17:1702018. View Article : Google Scholar : PubMed/NCBI

Related Articles

  • Abstract
  • View
  • Download
  • Twitter
Copy and paste a formatted citation
Spandidos Publications style
Ding P, Liang B, Shou J and Wang X: lncRNA KCNQ1OT1 promotes proliferation and invasion of glioma cells by targeting the miR‑375/YAP pathway Retraction in /10.3892/ijmm.2022.5170. Int J Mol Med 46: 1983-1992, 2020.
APA
Ding, P., Liang, B., Shou, J., & Wang, X. (2020). lncRNA KCNQ1OT1 promotes proliferation and invasion of glioma cells by targeting the miR‑375/YAP pathway Retraction in /10.3892/ijmm.2022.5170. International Journal of Molecular Medicine, 46, 1983-1992. https://doi.org/10.3892/ijmm.2020.4760
MLA
Ding, P., Liang, B., Shou, J., Wang, X."lncRNA KCNQ1OT1 promotes proliferation and invasion of glioma cells by targeting the miR‑375/YAP pathway Retraction in /10.3892/ijmm.2022.5170". International Journal of Molecular Medicine 46.6 (2020): 1983-1992.
Chicago
Ding, P., Liang, B., Shou, J., Wang, X."lncRNA KCNQ1OT1 promotes proliferation and invasion of glioma cells by targeting the miR‑375/YAP pathway Retraction in /10.3892/ijmm.2022.5170". International Journal of Molecular Medicine 46, no. 6 (2020): 1983-1992. https://doi.org/10.3892/ijmm.2020.4760
Copy and paste a formatted citation
x
Spandidos Publications style
Ding P, Liang B, Shou J and Wang X: lncRNA KCNQ1OT1 promotes proliferation and invasion of glioma cells by targeting the miR‑375/YAP pathway Retraction in /10.3892/ijmm.2022.5170. Int J Mol Med 46: 1983-1992, 2020.
APA
Ding, P., Liang, B., Shou, J., & Wang, X. (2020). lncRNA KCNQ1OT1 promotes proliferation and invasion of glioma cells by targeting the miR‑375/YAP pathway Retraction in /10.3892/ijmm.2022.5170. International Journal of Molecular Medicine, 46, 1983-1992. https://doi.org/10.3892/ijmm.2020.4760
MLA
Ding, P., Liang, B., Shou, J., Wang, X."lncRNA KCNQ1OT1 promotes proliferation and invasion of glioma cells by targeting the miR‑375/YAP pathway Retraction in /10.3892/ijmm.2022.5170". International Journal of Molecular Medicine 46.6 (2020): 1983-1992.
Chicago
Ding, P., Liang, B., Shou, J., Wang, X."lncRNA KCNQ1OT1 promotes proliferation and invasion of glioma cells by targeting the miR‑375/YAP pathway Retraction in /10.3892/ijmm.2022.5170". International Journal of Molecular Medicine 46, no. 6 (2020): 1983-1992. https://doi.org/10.3892/ijmm.2020.4760
Follow us
  • Twitter
  • LinkedIn
  • Facebook
About
  • Spandidos Publications
  • Careers
  • Cookie Policy
  • Privacy Policy
How can we help?
  • Help
  • Live Chat
  • Contact
  • Email to our Support Team