Spandidos Publications Logo
  • About
    • About Spandidos
    • Aims and Scopes
    • Abstracting and Indexing
    • Editorial Policies
    • Reprints and Permissions
    • Job Opportunities
    • Terms and Conditions
    • Contact
  • Journals
    • All Journals
    • Oncology Letters
      • Oncology Letters
      • Information for Authors
      • Editorial Policies
      • Editorial Board
      • Aims and Scope
      • Abstracting and Indexing
      • Bibliographic Information
      • Archive
    • International Journal of Oncology
      • International Journal of Oncology
      • Information for Authors
      • Editorial Policies
      • Editorial Board
      • Aims and Scope
      • Abstracting and Indexing
      • Bibliographic Information
      • Archive
    • Molecular and Clinical Oncology
      • Molecular and Clinical Oncology
      • Information for Authors
      • Editorial Policies
      • Editorial Board
      • Aims and Scope
      • Abstracting and Indexing
      • Bibliographic Information
      • Archive
    • Experimental and Therapeutic Medicine
      • Experimental and Therapeutic Medicine
      • Information for Authors
      • Editorial Policies
      • Editorial Board
      • Aims and Scope
      • Abstracting and Indexing
      • Bibliographic Information
      • Archive
    • International Journal of Molecular Medicine
      • International Journal of Molecular Medicine
      • Information for Authors
      • Editorial Policies
      • Editorial Board
      • Aims and Scope
      • Abstracting and Indexing
      • Bibliographic Information
      • Archive
    • Biomedical Reports
      • Biomedical Reports
      • Information for Authors
      • Editorial Policies
      • Editorial Board
      • Aims and Scope
      • Abstracting and Indexing
      • Bibliographic Information
      • Archive
    • Oncology Reports
      • Oncology Reports
      • Information for Authors
      • Editorial Policies
      • Editorial Board
      • Aims and Scope
      • Abstracting and Indexing
      • Bibliographic Information
      • Archive
    • Molecular Medicine Reports
      • Molecular Medicine Reports
      • Information for Authors
      • Editorial Policies
      • Editorial Board
      • Aims and Scope
      • Abstracting and Indexing
      • Bibliographic Information
      • Archive
    • World Academy of Sciences Journal
      • World Academy of Sciences Journal
      • Information for Authors
      • Editorial Policies
      • Editorial Board
      • Aims and Scope
      • Abstracting and Indexing
      • Bibliographic Information
      • Archive
    • International Journal of Functional Nutrition
      • International Journal of Functional Nutrition
      • Information for Authors
      • Editorial Policies
      • Editorial Board
      • Aims and Scope
      • Abstracting and Indexing
      • Bibliographic Information
      • Archive
    • International Journal of Epigenetics
      • International Journal of Epigenetics
      • Information for Authors
      • Editorial Policies
      • Editorial Board
      • Aims and Scope
      • Abstracting and Indexing
      • Bibliographic Information
      • Archive
    • Medicine International
      • Medicine International
      • Information for Authors
      • Editorial Policies
      • Editorial Board
      • Aims and Scope
      • Abstracting and Indexing
      • Bibliographic Information
      • Archive
  • Articles
  • Information
    • Information for Authors
    • Information for Reviewers
    • Information for Librarians
    • Information for Advertisers
    • Conferences
  • Language Editing
Spandidos Publications Logo
  • About
    • About Spandidos
    • Aims and Scopes
    • Abstracting and Indexing
    • Editorial Policies
    • Reprints and Permissions
    • Job Opportunities
    • Terms and Conditions
    • Contact
  • Journals
    • All Journals
    • Biomedical Reports
      • Information for Authors
      • Editorial Policies
      • Editorial Board
      • Aims and Scope
      • Abstracting and Indexing
      • Bibliographic Information
      • Archive
    • Experimental and Therapeutic Medicine
      • Information for Authors
      • Editorial Policies
      • Editorial Board
      • Aims and Scope
      • Abstracting and Indexing
      • Bibliographic Information
      • Archive
    • International Journal of Epigenetics
      • Information for Authors
      • Editorial Policies
      • Editorial Board
      • Aims and Scope
      • Abstracting and Indexing
      • Bibliographic Information
      • Archive
    • International Journal of Functional Nutrition
      • Information for Authors
      • Editorial Policies
      • Editorial Board
      • Aims and Scope
      • Abstracting and Indexing
      • Bibliographic Information
      • Archive
    • International Journal of Molecular Medicine
      • Information for Authors
      • Editorial Policies
      • Editorial Board
      • Aims and Scope
      • Abstracting and Indexing
      • Bibliographic Information
      • Archive
    • International Journal of Oncology
      • Information for Authors
      • Editorial Policies
      • Editorial Board
      • Aims and Scope
      • Abstracting and Indexing
      • Bibliographic Information
      • Archive
    • Medicine International
      • Information for Authors
      • Editorial Policies
      • Editorial Board
      • Aims and Scope
      • Abstracting and Indexing
      • Bibliographic Information
      • Archive
    • Molecular and Clinical Oncology
      • Information for Authors
      • Editorial Policies
      • Editorial Board
      • Aims and Scope
      • Abstracting and Indexing
      • Bibliographic Information
      • Archive
    • Molecular Medicine Reports
      • Information for Authors
      • Editorial Policies
      • Editorial Board
      • Aims and Scope
      • Abstracting and Indexing
      • Bibliographic Information
      • Archive
    • Oncology Letters
      • Information for Authors
      • Editorial Policies
      • Editorial Board
      • Aims and Scope
      • Abstracting and Indexing
      • Bibliographic Information
      • Archive
    • Oncology Reports
      • Information for Authors
      • Editorial Policies
      • Editorial Board
      • Aims and Scope
      • Abstracting and Indexing
      • Bibliographic Information
      • Archive
    • World Academy of Sciences Journal
      • Information for Authors
      • Editorial Policies
      • Editorial Board
      • Aims and Scope
      • Abstracting and Indexing
      • Bibliographic Information
      • Archive
  • Articles
  • Information
    • For Authors
    • For Reviewers
    • For Librarians
    • For Advertisers
    • Conferences
  • Language Editing
Login Register Submit
  • This site uses cookies
  • You can change your cookie settings at any time by following the instructions in our Cookie Policy. To find out more, you may read our Privacy Policy.

    I agree
Search articles by DOI, keyword, author or affiliation
Search
Advanced Search
presentation
International Journal of Molecular Medicine
Join Editorial Board Propose a Special Issue
Print ISSN: 1107-3756 Online ISSN: 1791-244X
Journal Cover
February-2021 Volume 47 Issue 2

Full Size Image

Sign up for eToc alerts
Recommend to Library

Journals

International Journal of Molecular Medicine

International Journal of Molecular Medicine

International Journal of Molecular Medicine is an international journal devoted to molecular mechanisms of human disease.

International Journal of Oncology

International Journal of Oncology

International Journal of Oncology is an international journal devoted to oncology research and cancer treatment.

Molecular Medicine Reports

Molecular Medicine Reports

Covers molecular medicine topics such as pharmacology, pathology, genetics, neuroscience, infectious diseases, molecular cardiology, and molecular surgery.

Oncology Reports

Oncology Reports

Oncology Reports is an international journal devoted to fundamental and applied research in Oncology.

Experimental and Therapeutic Medicine

Experimental and Therapeutic Medicine

Experimental and Therapeutic Medicine is an international journal devoted to laboratory and clinical medicine.

Oncology Letters

Oncology Letters

Oncology Letters is an international journal devoted to Experimental and Clinical Oncology.

Biomedical Reports

Biomedical Reports

Explores a wide range of biological and medical fields, including pharmacology, genetics, microbiology, neuroscience, and molecular cardiology.

Molecular and Clinical Oncology

Molecular and Clinical Oncology

International journal addressing all aspects of oncology research, from tumorigenesis and oncogenes to chemotherapy and metastasis.

World Academy of Sciences Journal

World Academy of Sciences Journal

Multidisciplinary open-access journal spanning biochemistry, genetics, neuroscience, environmental health, and synthetic biology.

International Journal of Functional Nutrition

International Journal of Functional Nutrition

Open-access journal combining biochemistry, pharmacology, immunology, and genetics to advance health through functional nutrition.

International Journal of Epigenetics

International Journal of Epigenetics

Publishes open-access research on using epigenetics to advance understanding and treatment of human disease.

Medicine International

Medicine International

An International Open Access Journal Devoted to General Medicine.

Journal Cover
February-2021 Volume 47 Issue 2

Full Size Image

Sign up for eToc alerts
Recommend to Library

  • Article
  • Citations
    • Cite This Article
    • Download Citation
    • Create Citation Alert
    • Remove Citation Alert
    • Cited By
  • Similar Articles
    • Related Articles (in Spandidos Publications)
    • Similar Articles (Google Scholar)
    • Similar Articles (PubMed)
  • Download PDF
  • Download XML
  • View XML
Article Open Access

Downregulation of hsa_circ_0026123 suppresses ovarian cancer cell metastasis and proliferation through the miR‑124‑3p/EZH2 signaling pathway

  • Authors:
    • Xiaoyun Yang
    • Jianjun Wang
    • Huaifang Li
    • Yi Sun
    • Xiaowen Tong
  • View Affiliations / Copyright

    Affiliations: Department of Gynecology and Obstetrics, Tongji Hospital, Tongji University School of Medicine, Shanghai 200065, P.R. China, Department of Gynecology and Obstetrics, Tongren Hospital, Shanghai Jiaotong University School of Medicine, Shanghai 200336, P.R. China
    Copyright: © Yang et al. This is an open access article distributed under the terms of Creative Commons Attribution License.
  • Pages: 668-676
    |
    Published online on: December 1, 2020
       https://doi.org/10.3892/ijmm.2020.4804
  • Expand metrics +
Metrics: Total Views: 0 (Spandidos Publications: | PMC Statistics: )
Metrics: Total PDF Downloads: 0 (Spandidos Publications: | PMC Statistics: )
Cited By (CrossRef): 0 citations Loading Articles...

This article is mentioned in:



Abstract

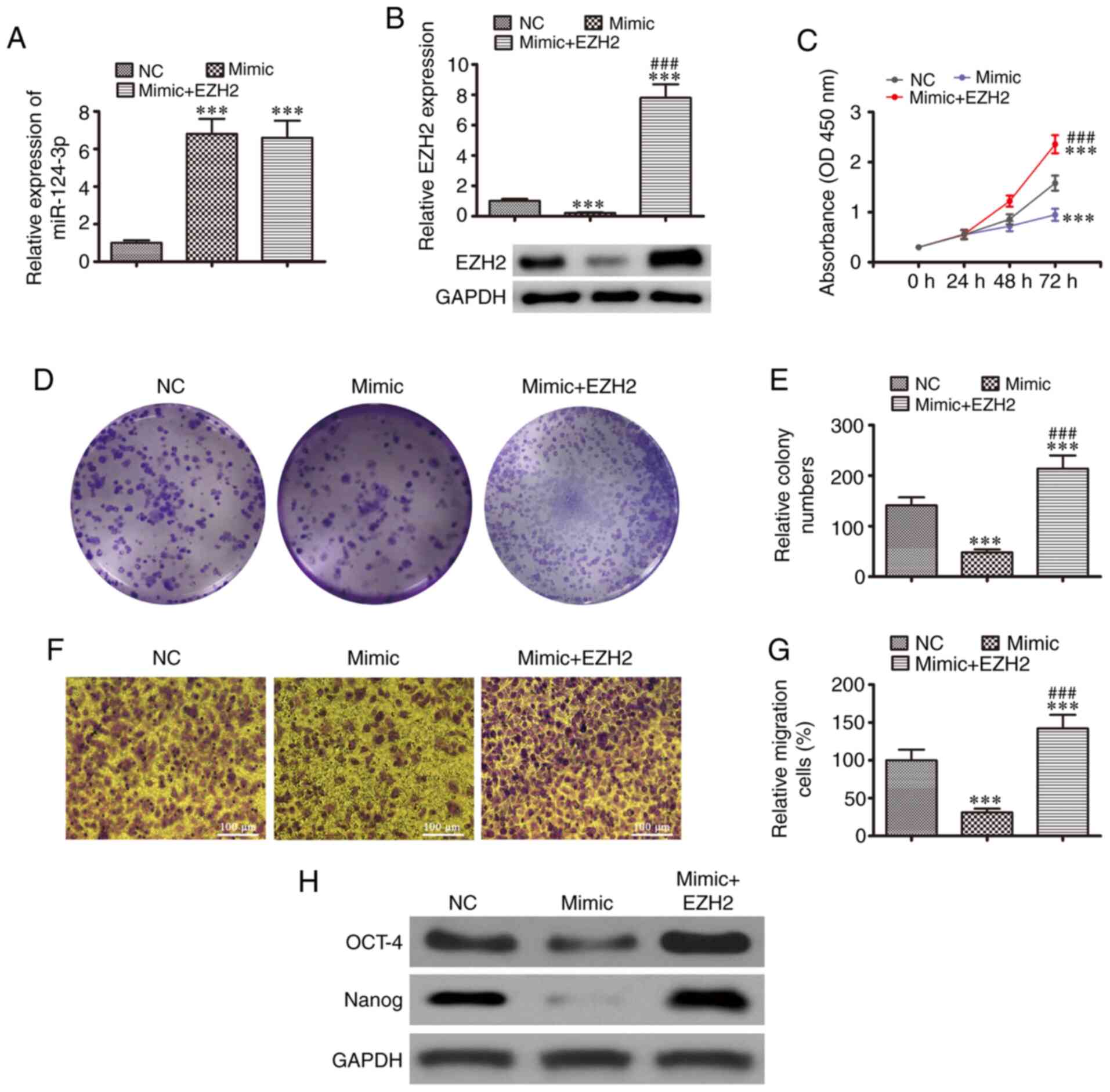
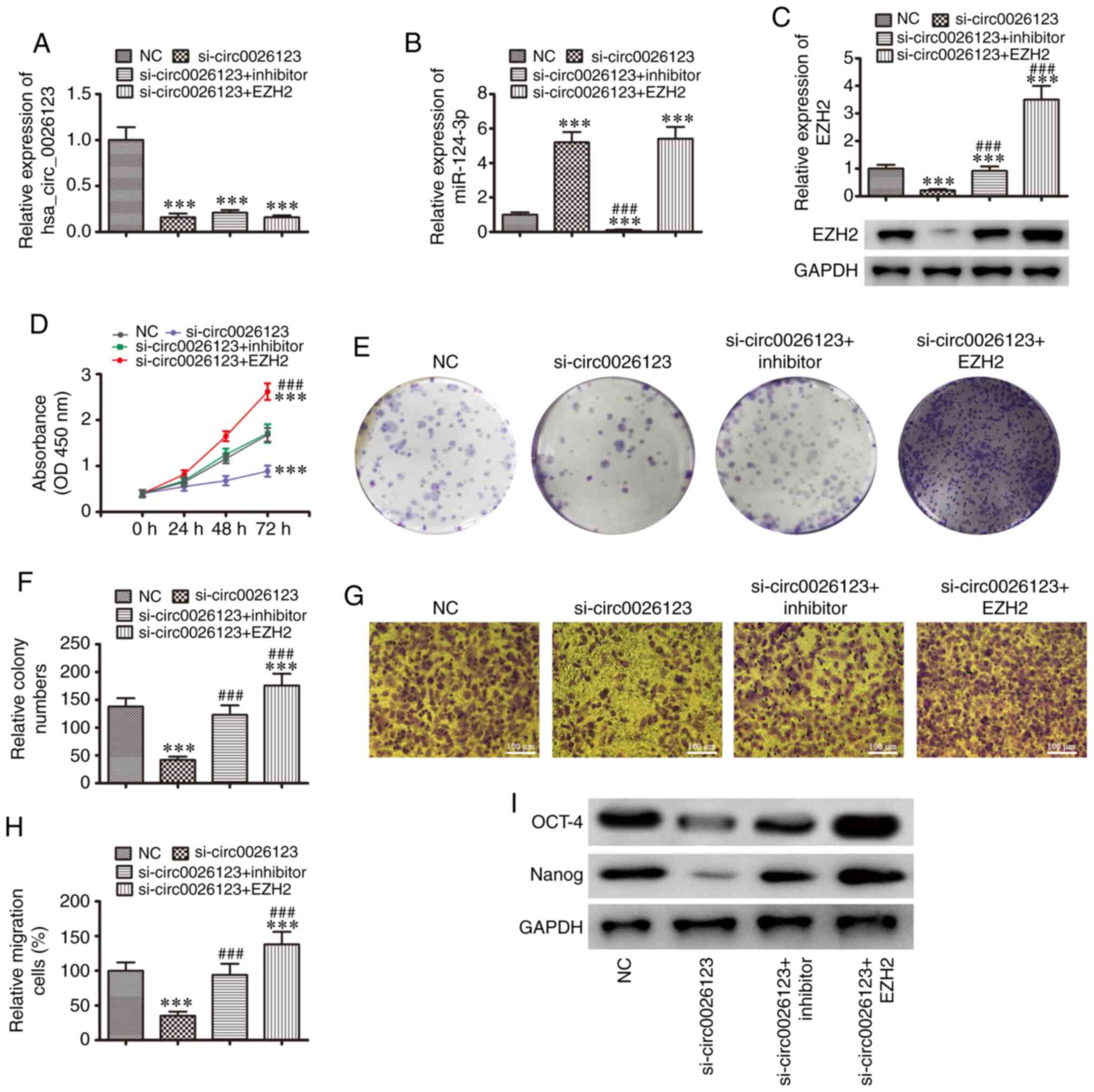
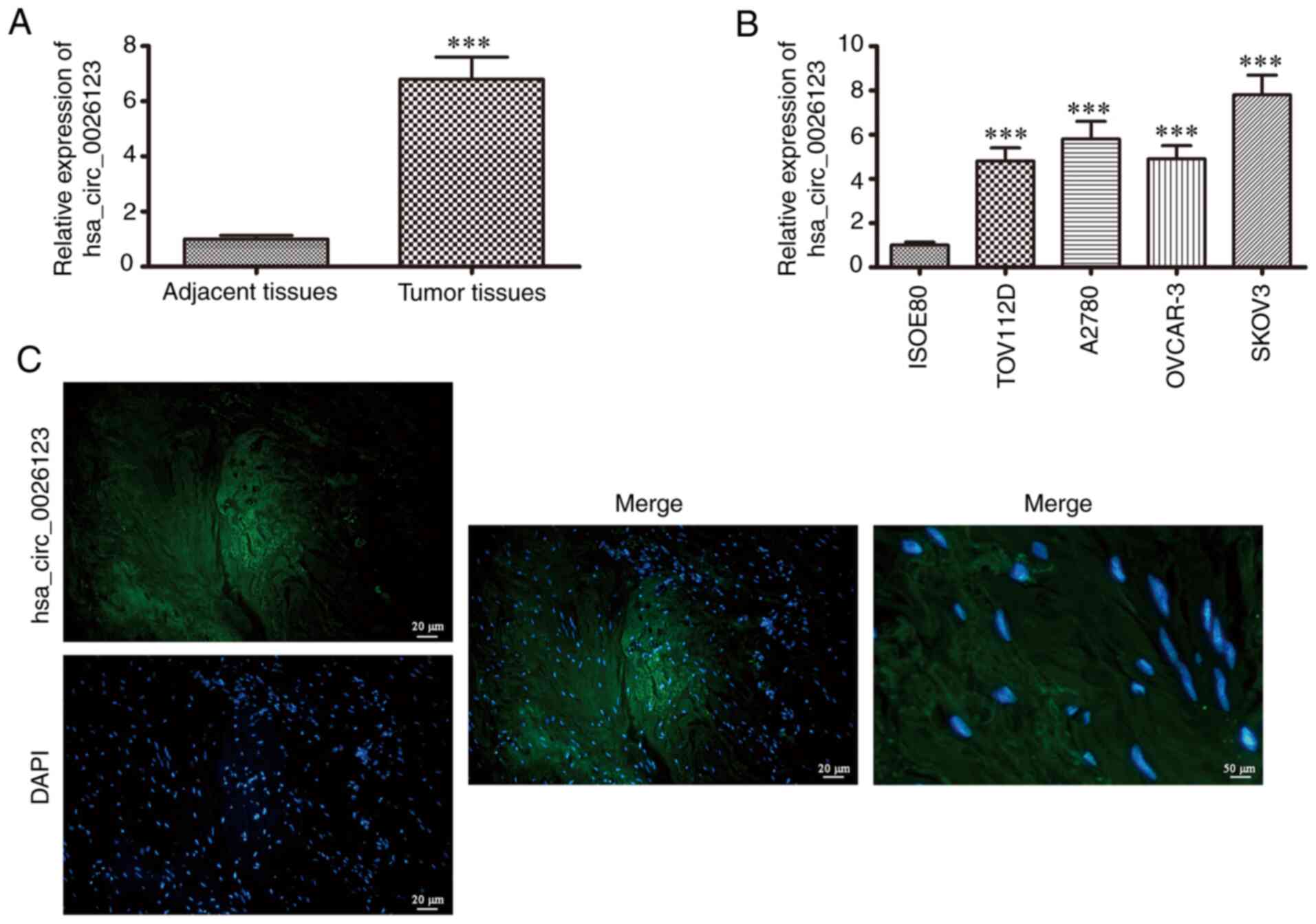
Circular RNAs (circRNAs) play a role in various types of cancer. The present study suggested that hsa_circ_0026123 expression was upregulated in ovarian cancer (OVA), which was associated with its role in OVA. However, the role of hsa_circ_0026123 in OVA cell invasion and proliferation remains unclear. In the present study, OVA tissues and cell lines were used to investigate the functions of hsa_circ_0026123. The associations between hsa_circ_0026123, miR‑124‑3p and enhancer of zeste homolog 2 (EZH2) were examined using a luciferase reporter assay. RT‑qPCR and western blot analysis were used for gene and protein expression analysis, respectively. Tumor growth was detected using nude mouse tumor xenografts derived from SKOV3 cells, with or without hsa_circ_0026123 downregulation. The results confirmed that hsa_circ_0026123 expression was upregulated in OVA tissues and cell lines, while hsa_circ_0026123 silencing suppressed cell proliferation and migration; it also suppressed the expression of cancer stem cell (CSC) differentiation‑related markers in either in vivo or in vitro experiments. The data revealed that hsa_circ_0026123 downregulation suppressed EZH2 expression by miR‑124‑3p ‘sponging’, which was confirmed by rescue experiments and luciferase reporter assays. The results revealed that hsa_circ_0026123 silencing suppressed ovarian cancer cell progression via the miR‑124‑3p/EZH2 signaling pathway. Overall, the findings demonstrated that hsa_circ_0026123 knockdown inhibited OVA cell progression by regulating the miR‑124‑3p/EZH2 axis. This methodology may thus be used for the targeted therapy of OVA, as well as a candidate biomarker for the diagnosis and treatment of OVA.
View Figures

Figure 1

Figure 2

Figure 3

Figure 4

Figure 5

Figure 6

View References

1 

Siegel RL, Miller KD and Jemal A: Cancer statistics, 2018. CA Cancer J Clin. 68:7–30. 2018. View Article : Google Scholar : PubMed/NCBI

2 

Rustin G, van der Burg M, Griffin C, Qian W and Swart AM: Early versus delayed treatment of relapsed ovarian cancer. Lancet. 377:380–381. 2011. View Article : Google Scholar : PubMed/NCBI

3 

Doubeni CA, Doubeni AR and Myers AE: Diagnosis and management of ovarian cancer. Am Fam Physician. 93:937–944. 2016.PubMed/NCBI

4 

Li Y, Zheng Q, Bao C, Li S, Guo W, Zhao J, Chen D, Gu J, He X and Huang S: Circular RNA is enriched and stable in exosomes: A promising biomarker for cancer diagnosis. Cell Res. 25:981–984. 2015. View Article : Google Scholar : PubMed/NCBI

5 

Zhang SJ, Chen X, Li CP, Li XM, Liu C, Liu BH, Shan K, Jiang Q, Zhao C and Yan B: Identification and characterization of circular RNAs as a new class of putative biomarkers in diabetes retinopathy. Invest Ophthalmol Vis Sci. 58:6500–6509. 2017. View Article : Google Scholar : PubMed/NCBI

6 

Wilusz JE and Sharp PA: Molecular biology. A circuitous route to noncoding RNA. Science. 340:440–441. 2013. View Article : Google Scholar : PubMed/NCBI

7 

Kumar L, Shamsuzzama, Haque R, Baghel T and Nazir A: Circular RNAs: The emerging class of non-coding RNAs and their potential role in human neurodegenerative diseases. Mol Neurobiol. 54:7224–7234. 2017. View Article : Google Scholar

8 

Piwecka M, Glazar P, Hernandez-Miranda LR, Memczak S, Wolf SA, Rybak-Wolf A, Filipchyk A, Klironomos F, Jara CAC, Fenske P, et al: Loss of a mammalian circular RNA locus causes miRNA deregulation and affects brain function. Science. 357:eaam85262017. View Article : Google Scholar : PubMed/NCBI

9 

Shan K, Liu C, Liu BH, Chen X, Dong R, Liu X, Zhang YY, Liu B, Zhang SJ, Wang JJ, et al: Circular noncoding RNA HIPK3 mediates retinal vascular dysfunction in diabetes mellitus. Circulation. 136:1629–1642. 2017. View Article : Google Scholar : PubMed/NCBI

10 

Hsiao KY, Lin YC, Gupta SK, Chang N, Yen L, Sun HS and Tsai SJ: Noncoding effects of circular RNA CCDC66 promote colon cancer growth and metastasis. Cancer Res. 77:2339–2350. 2017. View Article : Google Scholar : PubMed/NCBI

11 

Guo Q, He Y, Sun L, Kong C, Cheng Y and Zhang G: In silico detection of potential prognostic circRNAs through a re-annotation strategy in ovarian cancer. Oncol Lett. 17:3677–3686. 2019.PubMed/NCBI

12 

Xiong DD, Dang YW, Lin P, Wen DY, He RQ, Luo DZ, Feng ZB and Chen G: A circRNA-miRNA-mRNA network identification for exploring underlying pathogenesis and therapy strategy of hepatocellular carcinoma. J Transl Med. 16:2202018. View Article : Google Scholar : PubMed/NCBI

13 

Guan YJ, Ma JY and Song W: Identification of circRNA-miRNA-mRNA regulatory network in gastric cancer by analysis of microarray data. Cancer Cell Int. 19:1832019. View Article : Google Scholar : PubMed/NCBI

14 

Zhang L, Zhou Q, Qiu Q, Hou L, Wu M, Li J, Li X, Lu B, Cheng X, Liu P, et al: CircPLEKHM3 acts as a tumor suppressor through regulation of the miR-9/BRCA1/DNAJB6/KLF4/AKT1 axis in ovarian cancer. Mol Cancer. 18:1442019. View Article : Google Scholar : PubMed/NCBI

15 

Gao Y, Zhang C, Liu Y and Wang M: Circular RNA profiling reveals circRNA1656 as a novel biomarker in high grade serous ovarian cancer. Biosci Trends. 13:204–211. 2019. View Article : Google Scholar : PubMed/NCBI

16 

Sheng M, Wei N, Yang HY, Yan M, Zhao QX and Jing LJ: CircRNA UBAP2 promotes the progression of ovarian cancer by sponging microRNA-144. Eur Rev Med Pharmacol Sci. 23:7283–7294. 2019.PubMed/NCBI

17 

Livak KJ and Schmittgen TD: Analysis of relative gene expression data using real-time quantitative PCR and the 2(-Delta Delta C(T)) method. Methods. 25:402–408. 2001. View Article : Google Scholar

18 

Li J, Yang J, Zhou P, Le Y, Zhou C, Wang S, Xu D, Lin HK and Gong Z: Circular RNAs in cancer: Novel insights into origins, properties, functions and implications. Am J Cancer Res. 5:472–480. 2015.PubMed/NCBI

19 

Liu J, Song S, Lin S, Zhang M, Du Y, Zhang D, Xu W and Wang H: Circ-SERPINE2 promotes the development of gastric carcinoma by sponging miR-375 and modulating YWHAZ. Cell Prolif. 52:e126482019. View Article : Google Scholar : PubMed/NCBI

20 

Liu G, Shi H, Deng L, Zheng H, Kong W, Wen X and Bi H: Circular RNA circ-FOXM1 facilitates cell progression as ceRNA to target PPDPF and MACC1 by sponging miR-1304-5p in non-small cell lung cancer. Biochem Biophys Res Commun. 513:207–212. 2019. View Article : Google Scholar : PubMed/NCBI

21 

Liu C, Zhang H and Liu H: Long noncoding RNA UCA1 accelerates nasopharyngeal carcinoma cell progression by modulating miR-124-3p/ITGB1 axis. Onco Targets Ther. 12:8455–8466. 2019. View Article : Google Scholar : PubMed/NCBI

22 

Fu W, Wu X, Yang Z and Mi H: The effect of miR-124-3p on cell proliferation and apoptosis in bladder cancer by targeting EDNRB. Arch Med Sci. 15:1154–1162. 2019. View Article : Google Scholar : PubMed/NCBI

23 

Cui RJ, Fan JL, Lin YC, Pan YJ, Liu C, Wan JH, Wang W, Jiang ZY, Zheng XL, Tang JB and Yu XG: miR-124-3p avail-ability is antagonized by LncRNA-MALAT1 for Slug-induced tumor metastasis in hepatocellular carcinoma. Cancer Med. 8:6358–6369. 2019. View Article : Google Scholar : PubMed/NCBI

24 

Lv Y, Chen S, Wu J, Lin R, Zhou L, Chen G, Chen H and Ke Y: Upregulation of long non-coding RNA OGFRP1 facilitates endometrial cancer by regulating miR-124-3p/SIRT1 axis and by activating PI3K/AKT/GSK-3β pathway. Artif Cells Nanomed Biotechnol. 47:2083–2090. 2019. View Article : Google Scholar : PubMed/NCBI

25 

Zeng B, Zhang X, Zhao J, Wei Z, Zhu H, Fu M, Zou D, Feng Y, Luo H and Lei Y: The role of DNMT1/hsa-miR-124-3p/BCAT1 pathway in regulating growth and invasion of esophageal squamous cell carcinoma. BMC Cancer. 19:6092019. View Article : Google Scholar : PubMed/NCBI

26 

Zhao M, Hu X, Xu Y, Wu C, Chen J, Ren Y, Kong L, Sun S, Zhang L, Jin R and Zhou X: Targeting of EZH2 inhibits epithelialmesenchymal transition in head and neck squamous cell carcinoma via regulating the STAT3/VEGFR2 axis. Int J Oncol. 55:1165–1175. 2019.PubMed/NCBI

27 

Nishimoto S, Hamajima Y, Toda Y, Toyoda H, Kitamura K and Komurasaki T: Identification of a novel smooth muscle associated protein, smap2, upregulated during neointima formation in a rat carotid endarterectomy model. Biochim Biophys Acta. 1576:225–230. 2002. View Article : Google Scholar : PubMed/NCBI

28 

Maier S, Paulsson M and Hartmann U: The widely expressed extracellular matrix protein SMOC-2 promotes keratinocyte attachment and migration. Exp Cell Res. 314:2477–2487. 2008. View Article : Google Scholar : PubMed/NCBI

29 

Liu H, Sun Q, Sun Y, Zhang J, Yuan H, Pang S, Qi X, Wang H, Zhang M, Zhang H, et al: MELK and EZH2 cooperate to regulate medulloblastoma cancer stem-like cell proliferation and differentiation. Mol Cancer Res. 15:1275–1286. 2017. View Article : Google Scholar : PubMed/NCBI

30 

Chen JF, Luo X, Xiang LS, Li HT, Zha L, Li N, He JM, Xie GF, Xie X and Liang HJ: EZH2 promotes colorectal cancer stem-like cell expansion by activating p21cip1-Wnt/β-catenin signaling. Oncotarget. 7:41540–41558. 2016. View Article : Google Scholar : PubMed/NCBI

31 

Karami Madani G, Rad A, Molavi M, Ardalan Khales S, Abbaszadegan MR and Forghanifard MM: Predicting the correlation of EZH2 and cancer stem cell markers in esophageal squamous cell carcinoma. J Gastrointest Cancer. 49:437–441. 2018. View Article : Google Scholar

32 

Zhang H, Qi J, Reyes JM, Li L, Rao PK, Li F, Lin CY, Perry JA, Lawlor MA, Federation A, et al: Oncogenic deregulation of EZH2 as an opportunity for targeted therapy in lung cancer. Cancer Discov. 6:1006–1021. 2016. View Article : Google Scholar : PubMed/NCBI

33 

Stazi G, Zwergel C, Mai A and Valente S: EZH2 inhibitors: A patent review (2014-2016). Expert Opin Ther Pat. 27:797–813. 2017. View Article : Google Scholar : PubMed/NCBI

Related Articles

  • Abstract
  • View
  • Download
  • Twitter
Copy and paste a formatted citation
Spandidos Publications style
Yang X, Wang J, Li H, Sun Y and Tong X: Downregulation of hsa_circ_0026123 suppresses ovarian cancer cell metastasis and proliferation through the miR‑124‑3p/EZH2 signaling pathway. Int J Mol Med 47: 668-676, 2021.
APA
Yang, X., Wang, J., Li, H., Sun, Y., & Tong, X. (2021). Downregulation of hsa_circ_0026123 suppresses ovarian cancer cell metastasis and proliferation through the miR‑124‑3p/EZH2 signaling pathway. International Journal of Molecular Medicine, 47, 668-676. https://doi.org/10.3892/ijmm.2020.4804
MLA
Yang, X., Wang, J., Li, H., Sun, Y., Tong, X."Downregulation of hsa_circ_0026123 suppresses ovarian cancer cell metastasis and proliferation through the miR‑124‑3p/EZH2 signaling pathway". International Journal of Molecular Medicine 47.2 (2021): 668-676.
Chicago
Yang, X., Wang, J., Li, H., Sun, Y., Tong, X."Downregulation of hsa_circ_0026123 suppresses ovarian cancer cell metastasis and proliferation through the miR‑124‑3p/EZH2 signaling pathway". International Journal of Molecular Medicine 47, no. 2 (2021): 668-676. https://doi.org/10.3892/ijmm.2020.4804
Copy and paste a formatted citation
x
Spandidos Publications style
Yang X, Wang J, Li H, Sun Y and Tong X: Downregulation of hsa_circ_0026123 suppresses ovarian cancer cell metastasis and proliferation through the miR‑124‑3p/EZH2 signaling pathway. Int J Mol Med 47: 668-676, 2021.
APA
Yang, X., Wang, J., Li, H., Sun, Y., & Tong, X. (2021). Downregulation of hsa_circ_0026123 suppresses ovarian cancer cell metastasis and proliferation through the miR‑124‑3p/EZH2 signaling pathway. International Journal of Molecular Medicine, 47, 668-676. https://doi.org/10.3892/ijmm.2020.4804
MLA
Yang, X., Wang, J., Li, H., Sun, Y., Tong, X."Downregulation of hsa_circ_0026123 suppresses ovarian cancer cell metastasis and proliferation through the miR‑124‑3p/EZH2 signaling pathway". International Journal of Molecular Medicine 47.2 (2021): 668-676.
Chicago
Yang, X., Wang, J., Li, H., Sun, Y., Tong, X."Downregulation of hsa_circ_0026123 suppresses ovarian cancer cell metastasis and proliferation through the miR‑124‑3p/EZH2 signaling pathway". International Journal of Molecular Medicine 47, no. 2 (2021): 668-676. https://doi.org/10.3892/ijmm.2020.4804
Follow us
  • Twitter
  • LinkedIn
  • Facebook
About
  • Spandidos Publications
  • Careers
  • Cookie Policy
  • Privacy Policy
How can we help?
  • Help
  • Live Chat
  • Contact
  • Email to our Support Team