Spandidos Publications Logo
  • About
    • About Spandidos
    • Aims and Scopes
    • Abstracting and Indexing
    • Editorial Policies
    • Reprints and Permissions
    • Job Opportunities
    • Terms and Conditions
    • Contact
  • Journals
    • All Journals
    • Oncology Letters
      • Oncology Letters
      • Information for Authors
      • Editorial Policies
      • Editorial Board
      • Aims and Scope
      • Abstracting and Indexing
      • Bibliographic Information
      • Archive
    • International Journal of Oncology
      • International Journal of Oncology
      • Information for Authors
      • Editorial Policies
      • Editorial Board
      • Aims and Scope
      • Abstracting and Indexing
      • Bibliographic Information
      • Archive
    • Molecular and Clinical Oncology
      • Molecular and Clinical Oncology
      • Information for Authors
      • Editorial Policies
      • Editorial Board
      • Aims and Scope
      • Abstracting and Indexing
      • Bibliographic Information
      • Archive
    • Experimental and Therapeutic Medicine
      • Experimental and Therapeutic Medicine
      • Information for Authors
      • Editorial Policies
      • Editorial Board
      • Aims and Scope
      • Abstracting and Indexing
      • Bibliographic Information
      • Archive
    • International Journal of Molecular Medicine
      • International Journal of Molecular Medicine
      • Information for Authors
      • Editorial Policies
      • Editorial Board
      • Aims and Scope
      • Abstracting and Indexing
      • Bibliographic Information
      • Archive
    • Biomedical Reports
      • Biomedical Reports
      • Information for Authors
      • Editorial Policies
      • Editorial Board
      • Aims and Scope
      • Abstracting and Indexing
      • Bibliographic Information
      • Archive
    • Oncology Reports
      • Oncology Reports
      • Information for Authors
      • Editorial Policies
      • Editorial Board
      • Aims and Scope
      • Abstracting and Indexing
      • Bibliographic Information
      • Archive
    • Molecular Medicine Reports
      • Molecular Medicine Reports
      • Information for Authors
      • Editorial Policies
      • Editorial Board
      • Aims and Scope
      • Abstracting and Indexing
      • Bibliographic Information
      • Archive
    • World Academy of Sciences Journal
      • World Academy of Sciences Journal
      • Information for Authors
      • Editorial Policies
      • Editorial Board
      • Aims and Scope
      • Abstracting and Indexing
      • Bibliographic Information
      • Archive
    • International Journal of Functional Nutrition
      • International Journal of Functional Nutrition
      • Information for Authors
      • Editorial Policies
      • Editorial Board
      • Aims and Scope
      • Abstracting and Indexing
      • Bibliographic Information
      • Archive
    • International Journal of Epigenetics
      • International Journal of Epigenetics
      • Information for Authors
      • Editorial Policies
      • Editorial Board
      • Aims and Scope
      • Abstracting and Indexing
      • Bibliographic Information
      • Archive
    • Medicine International
      • Medicine International
      • Information for Authors
      • Editorial Policies
      • Editorial Board
      • Aims and Scope
      • Abstracting and Indexing
      • Bibliographic Information
      • Archive
  • Articles
  • Information
    • Information for Authors
    • Information for Reviewers
    • Information for Librarians
    • Information for Advertisers
    • Conferences
  • Language Editing
Spandidos Publications Logo
  • About
    • About Spandidos
    • Aims and Scopes
    • Abstracting and Indexing
    • Editorial Policies
    • Reprints and Permissions
    • Job Opportunities
    • Terms and Conditions
    • Contact
  • Journals
    • All Journals
    • Biomedical Reports
      • Information for Authors
      • Editorial Policies
      • Editorial Board
      • Aims and Scope
      • Abstracting and Indexing
      • Bibliographic Information
      • Archive
    • Experimental and Therapeutic Medicine
      • Information for Authors
      • Editorial Policies
      • Editorial Board
      • Aims and Scope
      • Abstracting and Indexing
      • Bibliographic Information
      • Archive
    • International Journal of Epigenetics
      • Information for Authors
      • Editorial Policies
      • Editorial Board
      • Aims and Scope
      • Abstracting and Indexing
      • Bibliographic Information
      • Archive
    • International Journal of Functional Nutrition
      • Information for Authors
      • Editorial Policies
      • Editorial Board
      • Aims and Scope
      • Abstracting and Indexing
      • Bibliographic Information
      • Archive
    • International Journal of Molecular Medicine
      • Information for Authors
      • Editorial Policies
      • Editorial Board
      • Aims and Scope
      • Abstracting and Indexing
      • Bibliographic Information
      • Archive
    • International Journal of Oncology
      • Information for Authors
      • Editorial Policies
      • Editorial Board
      • Aims and Scope
      • Abstracting and Indexing
      • Bibliographic Information
      • Archive
    • Medicine International
      • Information for Authors
      • Editorial Policies
      • Editorial Board
      • Aims and Scope
      • Abstracting and Indexing
      • Bibliographic Information
      • Archive
    • Molecular and Clinical Oncology
      • Information for Authors
      • Editorial Policies
      • Editorial Board
      • Aims and Scope
      • Abstracting and Indexing
      • Bibliographic Information
      • Archive
    • Molecular Medicine Reports
      • Information for Authors
      • Editorial Policies
      • Editorial Board
      • Aims and Scope
      • Abstracting and Indexing
      • Bibliographic Information
      • Archive
    • Oncology Letters
      • Information for Authors
      • Editorial Policies
      • Editorial Board
      • Aims and Scope
      • Abstracting and Indexing
      • Bibliographic Information
      • Archive
    • Oncology Reports
      • Information for Authors
      • Editorial Policies
      • Editorial Board
      • Aims and Scope
      • Abstracting and Indexing
      • Bibliographic Information
      • Archive
    • World Academy of Sciences Journal
      • Information for Authors
      • Editorial Policies
      • Editorial Board
      • Aims and Scope
      • Abstracting and Indexing
      • Bibliographic Information
      • Archive
  • Articles
  • Information
    • For Authors
    • For Reviewers
    • For Librarians
    • For Advertisers
    • Conferences
  • Language Editing
Login Register Submit
  • This site uses cookies
  • You can change your cookie settings at any time by following the instructions in our Cookie Policy. To find out more, you may read our Privacy Policy.

    I agree
Search articles by DOI, keyword, author or affiliation
Search
Advanced Search
presentation
International Journal of Molecular Medicine
Join Editorial Board Propose a Special Issue
Print ISSN: 1107-3756 Online ISSN: 1791-244X
Journal Cover
February-2021 Volume 47 Issue 2

Full Size Image

Sign up for eToc alerts
Recommend to Library

Journals

International Journal of Molecular Medicine

International Journal of Molecular Medicine

International Journal of Molecular Medicine is an international journal devoted to molecular mechanisms of human disease.

International Journal of Oncology

International Journal of Oncology

International Journal of Oncology is an international journal devoted to oncology research and cancer treatment.

Molecular Medicine Reports

Molecular Medicine Reports

Covers molecular medicine topics such as pharmacology, pathology, genetics, neuroscience, infectious diseases, molecular cardiology, and molecular surgery.

Oncology Reports

Oncology Reports

Oncology Reports is an international journal devoted to fundamental and applied research in Oncology.

Experimental and Therapeutic Medicine

Experimental and Therapeutic Medicine

Experimental and Therapeutic Medicine is an international journal devoted to laboratory and clinical medicine.

Oncology Letters

Oncology Letters

Oncology Letters is an international journal devoted to Experimental and Clinical Oncology.

Biomedical Reports

Biomedical Reports

Explores a wide range of biological and medical fields, including pharmacology, genetics, microbiology, neuroscience, and molecular cardiology.

Molecular and Clinical Oncology

Molecular and Clinical Oncology

International journal addressing all aspects of oncology research, from tumorigenesis and oncogenes to chemotherapy and metastasis.

World Academy of Sciences Journal

World Academy of Sciences Journal

Multidisciplinary open-access journal spanning biochemistry, genetics, neuroscience, environmental health, and synthetic biology.

International Journal of Functional Nutrition

International Journal of Functional Nutrition

Open-access journal combining biochemistry, pharmacology, immunology, and genetics to advance health through functional nutrition.

International Journal of Epigenetics

International Journal of Epigenetics

Publishes open-access research on using epigenetics to advance understanding and treatment of human disease.

Medicine International

Medicine International

An International Open Access Journal Devoted to General Medicine.

Journal Cover
February-2021 Volume 47 Issue 2

Full Size Image

Sign up for eToc alerts
Recommend to Library

  • Article
  • Citations
    • Cite This Article
    • Download Citation
    • Create Citation Alert
    • Remove Citation Alert
    • Cited By
  • Similar Articles
    • Related Articles (in Spandidos Publications)
    • Similar Articles (Google Scholar)
    • Similar Articles (PubMed)
  • Download PDF
  • Download XML
  • View XML
Article

Tat‑aldose reductase prevents dopaminergic neuronal cell death by inhibiting oxidative stress and MAPK activation

  • Authors:
    • Su Bin Cho
    • Won Sik Eum
    • Min Jea Shin
    • Hyeon Ji Yeo
    • Eun Ji Yeo
    • Yeon Joo Choi
    • Hyun Jung Kwon
    • Sung‑Woo Cho
    • Jinseu Park
    • Kyu Hyung Han
    • Keun Wook Lee
    • Jong Kook Park
    • Duk‑Soo Kim
    • Dae Won Kim
    • Soo Young Choi
  • View Affiliations / Copyright

    Affiliations: Department of Biomedical Science and Research Institute of Bioscience and Biotechnology, Hallym University, Chuncheon, Gangwon 24252, Republic of Korea, Department of Biochemistry and Molecular Biology, Research Institute of Oral Sciences, College of Dentistry, Gangneung‑Wonju National University, Gangneung, Gangwon 25457, Republic of Korea, Department of Biochemistry and Molecular Biology, University of Ulsan College of Medicine, Seoul 05505, Republic of Korea, Department of Anatomy and BK21 Plus Center, College of Medicine, Soonchunhyang University, Cheonan‑si, Chungcheong 31538, Republic of Korea
  • Pages: 751-760
    |
    Published online on: December 8, 2020
       https://doi.org/10.3892/ijmm.2020.4812
  • Expand metrics +
Metrics: Total Views: 0 (Spandidos Publications: | PMC Statistics: )
Metrics: Total PDF Downloads: 0 (Spandidos Publications: | PMC Statistics: )
Cited By (CrossRef): 0 citations Loading Articles...

This article is mentioned in:



Abstract

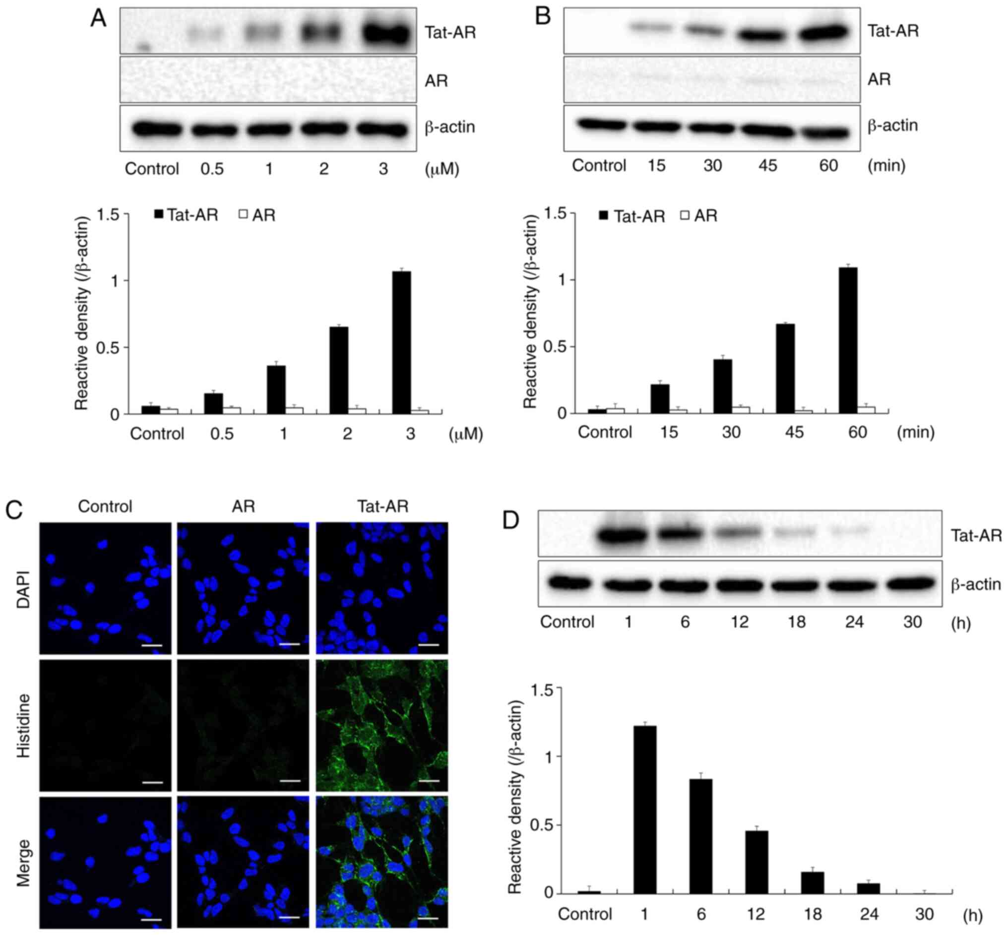
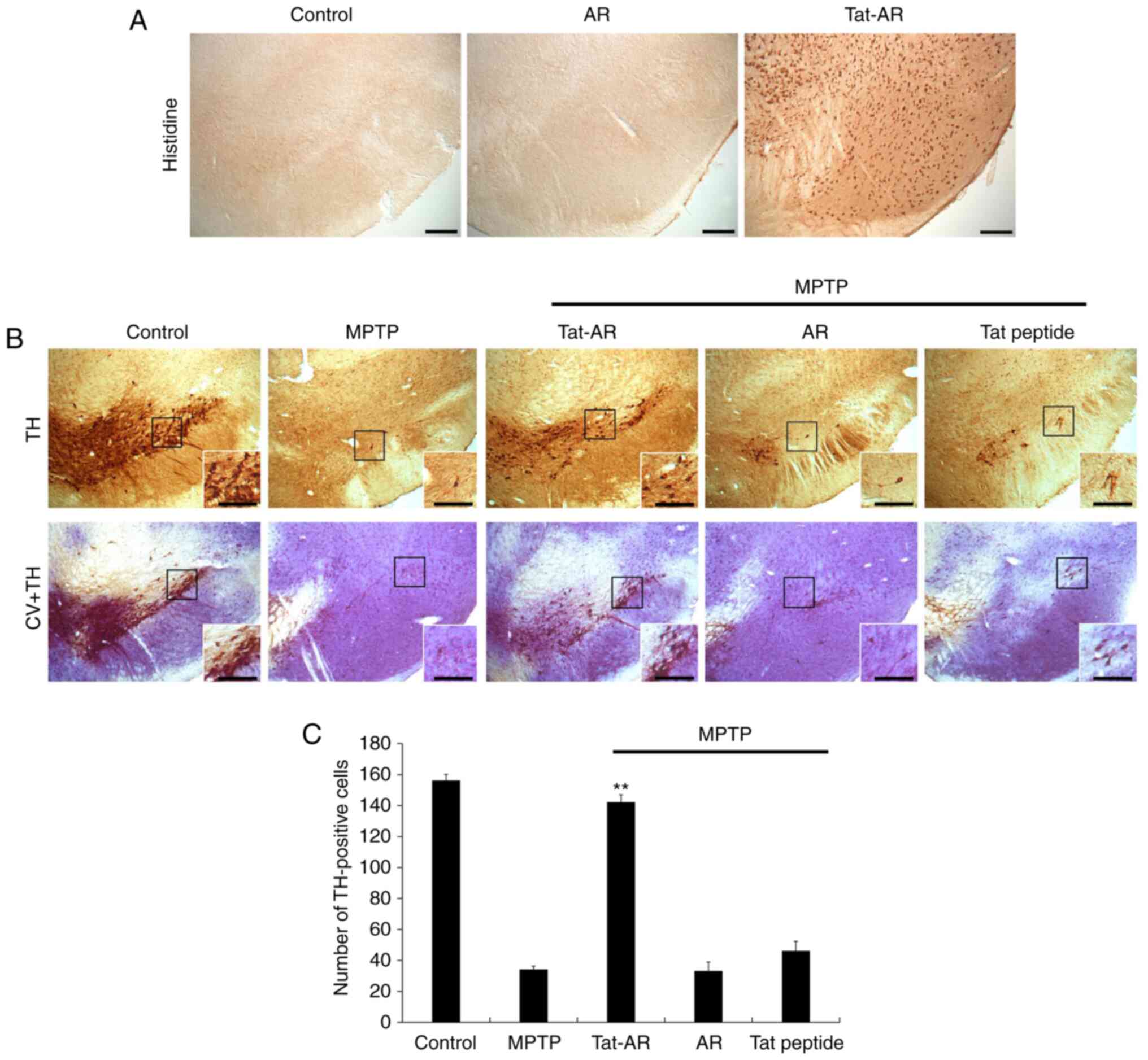
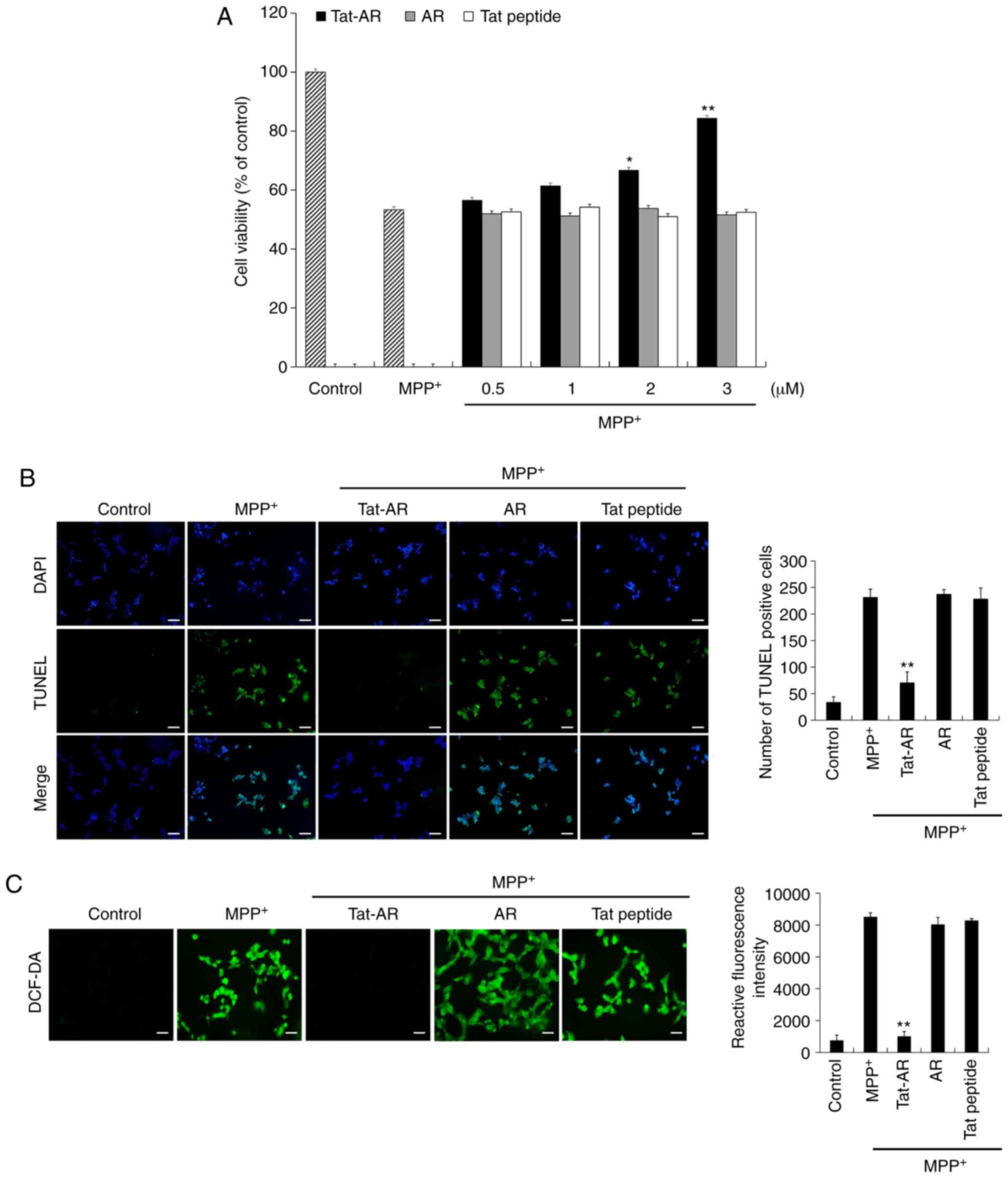
Aldose reductase (AR) is known to detoxify aldehydes and prevent oxidative stress. Although AR exerts antioxidant effects, the role of AR in Parkinson's disease (PD) remains unclear. The objective of the present study was to investigate the protective effects of AR protein against 1‑methyl‑4‑phenylpyridinium (MPP+)‑induced SH‑SY5Y cell death and 1‑methyl‑4‑phenyl‑1,2,3,6‑tetrahydropyridine (MPTP)‑induced PD in a mouse model using the cell permeable Tat‑AR fusion protein. The results revealed that when Tat‑AR protein was transduced into SH‑SY5Y cells, it markedly protected the cells against MPP+‑induced death and DNA fragmentation. It also reduced the activation of mitogen-activated protein kinase (MAPKs) and regulated the expression levels of Bcl‑2, Bax and caspase‑3. Immunohistochemical analysis revealed that when Tat‑AR protein was transduced into the substantia nigra (SN) of mice with PD, it markedly inhibited dopaminergic neuronal cell death. Therefore, Tat‑AR may be useful as a therapeutic protein for PD.
View Figures

Figure 1

Figure 2

Figure 3

Figure 4

Figure 5

Figure 6

View References

1 

de Rijk MC, Launer LJ, Berger K, Breteler MM, Dartigues JF, Baldereschi M, Fratiglioni L, Lobo A, Martinez-Lage J, Trenkwalder C and Hofman A: Prevalence of Parkinson's disease in Europe: A collaborative study of population-based cohorts. Neurology. 54(11 Suppl 5): S21–S23. 2000.PubMed/NCBI

2 

Braak H, Del Tredici K, Rüb U, de Vos RA, Jansen Steur EN and Braak E: Staging of brain pathology related to sporadic Parkinson's disease. Neurobiol Aging. 24:197–211. 2003. View Article : Google Scholar

3 

Calne D: A definition of Parkinson's disease. Parkinsonism Relat Disord. 11(Suppl 1): S39–S40. 2005. View Article : Google Scholar : PubMed/NCBI

4 

Hughes AJ, Daniel SE and Lees AJ: Improved accuracy of clinical diagnosis of Lewy body Parkinson's disease. Neurology. 57:1497–1499. 2001. View Article : Google Scholar : PubMed/NCBI

5 

Fitzmaurice AG, Rhodes SL, Lulla A, Murphy NP, Lam HA, O'Donnell KC, Barnhill L, Casida JE, Cockburn M, Sagasti A, et al: Aldehyde dehydrogenase inhibition as a pathogenic mechanism in Parkinson disease. Proc Natl Acad Sci USA. 110:636–641. 2013. View Article : Google Scholar

6 

Koutsilieri E, Scheller C, Grunblatt E, Nara K, Li J and Riederer P: Free radicals in Parkinson's disease. J Neurol. 249(Suppl 2): II1–II5. 2002. View Article : Google Scholar : PubMed/NCBI

7 

Drechsel DA and Patel M: Role of reactive oxygen species in the neurotoxicity of environmental agents implicated in Parkinson's disease. Free Radic Biol Med. 44:1873–1886. 2008. View Article : Google Scholar : PubMed/NCBI

8 

Goldstein DS, Sullivan P, Holmes C, Kopin IJ, Basile MJ and Mash DC: Catechols in post-mortem brain of patients with Parkinson disease. Eur J Neurol. 18:703–710. 2011. View Article : Google Scholar

9 

Singer TP and Ramsay RR: Mechanism of the neurotoxicity of MPTP: An update. FEBS Lett. 274:1–8. 1990. View Article : Google Scholar : PubMed/NCBI

10 

Goping G, Pollard HB, Adeyemo OM and Kuijpers GA: Effect of MPTP on dopaminergic neurons in the goldfish brain: A light and electron microscope study. Brain Res. 687:35–52. 1995. View Article : Google Scholar : PubMed/NCBI

11 

O'Connor T, Ireland LS, Harrison DJ and Hayes JD: Major differences exist in the function and tissue-specific expression of human B1 aldehyde reductase and the principal human aldoketo reductase AKR1 family members. Biochem J. 343:487–504. 1999. View Article : Google Scholar

12 

Esterbauer H, Schaur RJ and Zollner H: Chemistry and biochemistry of 4-hydroxynonenal, malonaldehyde and related aldehydes. Free Radic Biol Med. 11:81–128. 1991. View Article : Google Scholar : PubMed/NCBI

13 

Doorn JA and Petersen DR: 4-Hydroxynonenal-mediated inhibition of enzyme catalyzed oxidation of the reactive electrophile 3,4-dihydroxyphenylacetaldehyde. Toxicol Sci. 78:9802004.

14 

Burke WJ, Li SW, Chung HD, Ruggiero DA, Kristal BS, Johnson EM, Lampe P, Kumar VB, Franko M, Williams EA and Zahm DS: Neurotoxicity of MAO metabolites of catechol-amine neurotransmitters: Role in neurodegenerative diseases. Neurotoxicol. 25:101–115. 2004. View Article : Google Scholar

15 

Burke WJ, Li SW, Williams EA, Nonneman R and Zahm DS: 3,4-Dihydroxyphenyl-acetaldehyde is the toxic dopamine metabolite in vivo: Implications for Parkinson's disease pathogenesis. Brain Res. 989:205–213. 2003. View Article : Google Scholar : PubMed/NCBI

16 

Srivastava SK, Yadav UC, Reddy AB, Saxena A, Tammali R, Shoeb M, Ansari NH, Bhatnagar A, Petrash MJ, Srivastava S and Ramana KV: Aldose reductase inhibition suppresses oxidative stress-induced inflammatory disorders. Chem Biol Interact. 191:330–338. 2011. View Article : Google Scholar : PubMed/NCBI

17 

Lyon RC, Li D, McGarvie G and Ellis EM: Aldo-keto reductases mediate constitutive and inducible protection against aldehyde toxicity in human neuroblastoma SH-SY5Y cells. Neurochem Int. 62:113–121. 2013. View Article : Google Scholar

18 

Pladzyk A, Ramana KV, Ansari NH and Srivastava SK: Aldose reductase prevents aldehyde toxicity in cultured human lens epithelial cells. Exp Eye Res. 83:408–416. 2006. View Article : Google Scholar : PubMed/NCBI

19 

Moon JI, Han MJ, Yu SH, Lee EH, Kim SM, Han K, Park CH and Kim CH: Enhanced delivery of protein fused to cell penetrating peptides to mammalian cells. BMB Rep. 52:324–329. 2019. View Article : Google Scholar :

20 

van den Berg A and Dowdy SF: Protein transduction domain delivery of therapeutic macromolecules. Curr Opin Biotechnol. 22:888–893. 2011. View Article : Google Scholar : PubMed/NCBI

21 

Dietz GP: Cell-penetrating peptide technology to deliver chaper-ones and associated factors in diseases and basic research. Curr Pharm Biotechnol. 11:167–174. 2010. View Article : Google Scholar : PubMed/NCBI

22 

Gump JM and Dowdy SF: TAT transduction: The molecular mechanism and therapeutic prospects. Trends Mol Med. 13:443–448. 2007. View Article : Google Scholar : PubMed/NCBI

23 

Kim DW, Shin MJ, Choi YJ, Kwon HJ, Lee SH, Lee S, Park J, Han KH, Eum WS and Choi SY: Tat-ATOX1 inhibits inflamma-tory responses via regulation of MAPK and NF-κB pathways. BMB Rep. 51:654–659. 2018. View Article : Google Scholar : PubMed/NCBI

24 

Shin MJ, Kim DW, Lee YP, Ahn EH, Jo HS, Kim DS, Kwon OS, Kang TC, Cho YJ, Park J, et al: Tat-glyoxalase protein inhibits against ischemic neuronal cell damage and ameliorates ischemic injury. Free Radic Biol Med. 67:195–210. 2013. View Article : Google Scholar : PubMed/NCBI

25 

Shin MJ, Kim DW, Jo HS, Cho SB, Park JH, Lee CH, Yeo EJ, Choi YJ, Kim JA, Hwang JS, et al: Tat-PRAS40 prevent hippo-campal HT-22 cell death and oxidative stress induced animal brain ischemic insults. Free Radic Biol Med. 97:250–262. 2016. View Article : Google Scholar : PubMed/NCBI

26 

Yeo HJ, Shin MJ, You JH, Kim JS, Kim MY, Kim DW, Kim DS, Eum WS and Choi SY: Transduced Tat-CIAPIN1 reduces the inflammatory response on LPS- and TPA-induced damages. BMB Rep. 52:695–699. 2019. View Article : Google Scholar : PubMed/NCBI

27 

Yeung PKK, Lai AKW, Son HJ, Zhang X, Hwang O, Chung SSM and Chung SK: Aldose reductase deficiency leads to oxidative stress-induced dopaminergic neuronal loss and autophagic abnormality in an animal model of Parkinson's disease. Neurobiol Aging. 50:119–133. 2017. View Article : Google Scholar

28 

Cho SB, Eum WS, Shin MJ, Kwon HJ, Park JH, Choi YJ, Park J, Han KH, Kang JH, Kim DS, et al: Transduced Tat-aldose reductase protects hippocampal neuronal cells against oxidative stress-induced damage. Exp Neurobiol. 28:612–627. 2019. View Article : Google Scholar : PubMed/NCBI

29 

Bradford M: A rapid and sensitive method for the quantification of microgram quantities of protein utilizing the principle of protein-dye binding. Anal Biochem. 72:248–254. 1976. View Article : Google Scholar : PubMed/NCBI

30 

Han AR, Yang JW, Na JM, Choi SY and Cho SW: Protective effects of N,4,5-trimethylthiazol-2-amine hydrochloride on hypoxia-induced β-amyloid production in SH-SY5Y cells. BMB Rep. 52:439–444. 2019. View Article : Google Scholar :

31 

Ahn EH, Kim DW, Shin MJ, Kim YN, Kim HR, Woo SJ, Kim SM, Kim DS, Kim J, Park J, et al: PEP-1-ribosomal protein S3 protects dopaminergic neurons in an MPTP-induced Parkinson's disease mouse model. Free Radic Biol Med. 55:36–45. 2013. View Article : Google Scholar

32 

Kalivendi SV, Kotamraju S, Cunningham S, Shang T, Hillard CJ and Kalyanaraman B: 1-methyl-4-phenylpyridinium (MPP+)-induced apoptosis and mitochondrial oxidant generation: Role of transferrin-receptor-dependent iron and hydrogen peroxide. Biochem J. 371:151–164. 2003. View Article : Google Scholar : PubMed/NCBI

33 

Chongthammakun V, Sanvarinda Y and Chongthammakun S: Reactive oxygen species production and MAPK activation are implicated in tetrahydrobiopterin induced SH-SY5Y cell death. Neurosci Lett. 449:178–182. 2009. View Article : Google Scholar

34 

Zhu JH, Kulich SM, Oury TD and Chu CT: Cytoplasmic aggre-gates of phosphorylated extracellular signal-regulated protein kinases in Lewy body diseases. Am J Pathol. 161:2087–2098. 2002. View Article : Google Scholar : PubMed/NCBI

35 

Romuk EB, Szczurek W, Oles M, Gabrysiak A, Skowron M, Nowak P and Birkner E: The evaluation of the changes in enzy-matic antioxidant reserves and lipid peroxidation in chosen parts of the brain in an animal model of Parkinson disease. Adv Clin Exp Med. 26:953–959. 2017. View Article : Google Scholar : PubMed/NCBI

36 

Wang YL, Ju B, Zhang YZ, Yin HL, Liu YJ, Wang SS, Zeng ZL, Yang XP, Wang HT and Li JF: Protective effect of curcumin against oxidative stress-induced injury in rat with Parkinson's disease through the Wnt/β-catenin signaling pathway. Cell Physiol Biochem. 43:2226–2241. 2017. View Article : Google Scholar

37 

Madamanchi NR, Vendrov A and Runge MS: Oxidative stress and vascular disease. Arterioscler Thromb Vasc Biol. 25:29–38. 2005. View Article : Google Scholar

38 

Andersen JK: Oxidative stress in neurodegeneration: Cause or consequence? Nat Med. 10:S18–S25. 2004. View Article : Google Scholar : PubMed/NCBI

39 

Cooke MS, Evans MD, Dizdaroglu M and Lunec J: Oxidative DNA damage: Mechanisms, mutation, and disease. FASEB J. 17:1195–1214. 2003. View Article : Google Scholar : PubMed/NCBI

40 

Kang ES, Iwata K, Ikami K, Ham SA, Kim HJ, Chang KC, Lee JH, Kim JH, Park SB, Km JH, et al: Aldose reductase in kera-tinocytes attenuates cellular apoptosis and senescence induced by UV radiation. Free Radic Biol Med. 50:680–688. 2011. View Article : Google Scholar

41 

Rittner HL, Hafner V, Klimiuk PA, Szweda LI, Goronzy JJ and Weyand CM: Aldose reductase functions as a detoxification system for lipid peroxidation products in vasculitis. J Clin Invest. 103:1007–1013. 1999. View Article : Google Scholar : PubMed/NCBI

42 

Yabe-Nishimura C, Nishinaka T, Iwata K and Seo HG: Up-regulation of aldose reductase by the substrate, methyglyoxal. Chem Biol Interact. 143-144:317–323. 2003. View Article : Google Scholar : PubMed/NCBI

43 

Kang ES, Woo IS, Kim HJ, Eun SY, Paek KS, Kim HJ, Chang KC, Lee JH, Lee HT, Kim JH, et al: Up-regulation of aldose reductase expression mediated by phosphatidylinositol 3-kinase/Akt and Nrf2 is involved in the protective effect of curcumin against oxidative stress. Free Radic Biol Med. 43:535–545. 2007. View Article : Google Scholar : PubMed/NCBI

44 

Camicioli R, Grossmann SJ, Spencer PS, Hudnell K and Anger WK: Discriminating mild parkinsonism: Methods for epidemiological research. Mov Disord. 16:33–40. 2001. View Article : Google Scholar : PubMed/NCBI

45 

Park SW, Kim SH, Park KH, Kim SD, Kim JY, Baek SY, Chung BS and Kang CD: Protective effect of antioxidants in MPTP-induced mouse model of Parkinson's disease. Neurosci Lett. 363:243–246. 2004. View Article : Google Scholar : PubMed/NCBI

46 

Goldstein DS, Sullivan P, Cooney A, Jinsmaa Y, Sullivan R, Gross DJ, Holmes C, Kopin IJ and Sharabi Y: Vesicular uptake blockade generates the toxic dopamine metabolite 3,4- dihydroxyphenylacetaldehyde in PC12 cells: Relevance to the pathogenesis of Parkinson's disease. J Neurochem. 123:932–943. 2012. View Article : Google Scholar : PubMed/NCBI

Related Articles

  • Abstract
  • View
  • Download
  • Twitter
Copy and paste a formatted citation
Spandidos Publications style
Cho SB, Eum WS, Shin MJ, Yeo HJ, Yeo EJ, Choi YJ, Kwon HJ, Cho SW, Park J, Han KH, Han KH, et al: Tat‑aldose reductase prevents dopaminergic neuronal cell death by inhibiting oxidative stress and MAPK activation. Int J Mol Med 47: 751-760, 2021.
APA
Cho, S.B., Eum, W.S., Shin, M.J., Yeo, H.J., Yeo, E.J., Choi, Y.J. ... Choi, S.Y. (2021). Tat‑aldose reductase prevents dopaminergic neuronal cell death by inhibiting oxidative stress and MAPK activation. International Journal of Molecular Medicine, 47, 751-760. https://doi.org/10.3892/ijmm.2020.4812
MLA
Cho, S. B., Eum, W. S., Shin, M. J., Yeo, H. J., Yeo, E. J., Choi, Y. J., Kwon, H. J., Cho, S., Park, J., Han, K. H., Lee, K. W., Park, J. K., Kim, D., Kim, D. W., Choi, S. Y."Tat‑aldose reductase prevents dopaminergic neuronal cell death by inhibiting oxidative stress and MAPK activation". International Journal of Molecular Medicine 47.2 (2021): 751-760.
Chicago
Cho, S. B., Eum, W. S., Shin, M. J., Yeo, H. J., Yeo, E. J., Choi, Y. J., Kwon, H. J., Cho, S., Park, J., Han, K. H., Lee, K. W., Park, J. K., Kim, D., Kim, D. W., Choi, S. Y."Tat‑aldose reductase prevents dopaminergic neuronal cell death by inhibiting oxidative stress and MAPK activation". International Journal of Molecular Medicine 47, no. 2 (2021): 751-760. https://doi.org/10.3892/ijmm.2020.4812
Copy and paste a formatted citation
x
Spandidos Publications style
Cho SB, Eum WS, Shin MJ, Yeo HJ, Yeo EJ, Choi YJ, Kwon HJ, Cho SW, Park J, Han KH, Han KH, et al: Tat‑aldose reductase prevents dopaminergic neuronal cell death by inhibiting oxidative stress and MAPK activation. Int J Mol Med 47: 751-760, 2021.
APA
Cho, S.B., Eum, W.S., Shin, M.J., Yeo, H.J., Yeo, E.J., Choi, Y.J. ... Choi, S.Y. (2021). Tat‑aldose reductase prevents dopaminergic neuronal cell death by inhibiting oxidative stress and MAPK activation. International Journal of Molecular Medicine, 47, 751-760. https://doi.org/10.3892/ijmm.2020.4812
MLA
Cho, S. B., Eum, W. S., Shin, M. J., Yeo, H. J., Yeo, E. J., Choi, Y. J., Kwon, H. J., Cho, S., Park, J., Han, K. H., Lee, K. W., Park, J. K., Kim, D., Kim, D. W., Choi, S. Y."Tat‑aldose reductase prevents dopaminergic neuronal cell death by inhibiting oxidative stress and MAPK activation". International Journal of Molecular Medicine 47.2 (2021): 751-760.
Chicago
Cho, S. B., Eum, W. S., Shin, M. J., Yeo, H. J., Yeo, E. J., Choi, Y. J., Kwon, H. J., Cho, S., Park, J., Han, K. H., Lee, K. W., Park, J. K., Kim, D., Kim, D. W., Choi, S. Y."Tat‑aldose reductase prevents dopaminergic neuronal cell death by inhibiting oxidative stress and MAPK activation". International Journal of Molecular Medicine 47, no. 2 (2021): 751-760. https://doi.org/10.3892/ijmm.2020.4812
Follow us
  • Twitter
  • LinkedIn
  • Facebook
About
  • Spandidos Publications
  • Careers
  • Cookie Policy
  • Privacy Policy
How can we help?
  • Help
  • Live Chat
  • Contact
  • Email to our Support Team