Spandidos Publications Logo
  • About
    • About Spandidos
    • Aims and Scopes
    • Abstracting and Indexing
    • Editorial Policies
    • Reprints and Permissions
    • Job Opportunities
    • Terms and Conditions
    • Contact
  • Journals
    • All Journals
    • Oncology Letters
      • Oncology Letters
      • Information for Authors
      • Editorial Policies
      • Editorial Board
      • Aims and Scope
      • Abstracting and Indexing
      • Bibliographic Information
      • Archive
    • International Journal of Oncology
      • International Journal of Oncology
      • Information for Authors
      • Editorial Policies
      • Editorial Board
      • Aims and Scope
      • Abstracting and Indexing
      • Bibliographic Information
      • Archive
    • Molecular and Clinical Oncology
      • Molecular and Clinical Oncology
      • Information for Authors
      • Editorial Policies
      • Editorial Board
      • Aims and Scope
      • Abstracting and Indexing
      • Bibliographic Information
      • Archive
    • Experimental and Therapeutic Medicine
      • Experimental and Therapeutic Medicine
      • Information for Authors
      • Editorial Policies
      • Editorial Board
      • Aims and Scope
      • Abstracting and Indexing
      • Bibliographic Information
      • Archive
    • International Journal of Molecular Medicine
      • International Journal of Molecular Medicine
      • Information for Authors
      • Editorial Policies
      • Editorial Board
      • Aims and Scope
      • Abstracting and Indexing
      • Bibliographic Information
      • Archive
    • Biomedical Reports
      • Biomedical Reports
      • Information for Authors
      • Editorial Policies
      • Editorial Board
      • Aims and Scope
      • Abstracting and Indexing
      • Bibliographic Information
      • Archive
    • Oncology Reports
      • Oncology Reports
      • Information for Authors
      • Editorial Policies
      • Editorial Board
      • Aims and Scope
      • Abstracting and Indexing
      • Bibliographic Information
      • Archive
    • Molecular Medicine Reports
      • Molecular Medicine Reports
      • Information for Authors
      • Editorial Policies
      • Editorial Board
      • Aims and Scope
      • Abstracting and Indexing
      • Bibliographic Information
      • Archive
    • World Academy of Sciences Journal
      • World Academy of Sciences Journal
      • Information for Authors
      • Editorial Policies
      • Editorial Board
      • Aims and Scope
      • Abstracting and Indexing
      • Bibliographic Information
      • Archive
    • International Journal of Functional Nutrition
      • International Journal of Functional Nutrition
      • Information for Authors
      • Editorial Policies
      • Editorial Board
      • Aims and Scope
      • Abstracting and Indexing
      • Bibliographic Information
      • Archive
    • International Journal of Epigenetics
      • International Journal of Epigenetics
      • Information for Authors
      • Editorial Policies
      • Editorial Board
      • Aims and Scope
      • Abstracting and Indexing
      • Bibliographic Information
      • Archive
    • Medicine International
      • Medicine International
      • Information for Authors
      • Editorial Policies
      • Editorial Board
      • Aims and Scope
      • Abstracting and Indexing
      • Bibliographic Information
      • Archive
  • Articles
  • Information
    • Information for Authors
    • Information for Reviewers
    • Information for Librarians
    • Information for Advertisers
    • Conferences
  • Language Editing
Spandidos Publications Logo
  • About
    • About Spandidos
    • Aims and Scopes
    • Abstracting and Indexing
    • Editorial Policies
    • Reprints and Permissions
    • Job Opportunities
    • Terms and Conditions
    • Contact
  • Journals
    • All Journals
    • Biomedical Reports
      • Information for Authors
      • Editorial Policies
      • Editorial Board
      • Aims and Scope
      • Abstracting and Indexing
      • Bibliographic Information
      • Archive
    • Experimental and Therapeutic Medicine
      • Information for Authors
      • Editorial Policies
      • Editorial Board
      • Aims and Scope
      • Abstracting and Indexing
      • Bibliographic Information
      • Archive
    • International Journal of Epigenetics
      • Information for Authors
      • Editorial Policies
      • Editorial Board
      • Aims and Scope
      • Abstracting and Indexing
      • Bibliographic Information
      • Archive
    • International Journal of Functional Nutrition
      • Information for Authors
      • Editorial Policies
      • Editorial Board
      • Aims and Scope
      • Abstracting and Indexing
      • Bibliographic Information
      • Archive
    • International Journal of Molecular Medicine
      • Information for Authors
      • Editorial Policies
      • Editorial Board
      • Aims and Scope
      • Abstracting and Indexing
      • Bibliographic Information
      • Archive
    • International Journal of Oncology
      • Information for Authors
      • Editorial Policies
      • Editorial Board
      • Aims and Scope
      • Abstracting and Indexing
      • Bibliographic Information
      • Archive
    • Medicine International
      • Information for Authors
      • Editorial Policies
      • Editorial Board
      • Aims and Scope
      • Abstracting and Indexing
      • Bibliographic Information
      • Archive
    • Molecular and Clinical Oncology
      • Information for Authors
      • Editorial Policies
      • Editorial Board
      • Aims and Scope
      • Abstracting and Indexing
      • Bibliographic Information
      • Archive
    • Molecular Medicine Reports
      • Information for Authors
      • Editorial Policies
      • Editorial Board
      • Aims and Scope
      • Abstracting and Indexing
      • Bibliographic Information
      • Archive
    • Oncology Letters
      • Information for Authors
      • Editorial Policies
      • Editorial Board
      • Aims and Scope
      • Abstracting and Indexing
      • Bibliographic Information
      • Archive
    • Oncology Reports
      • Information for Authors
      • Editorial Policies
      • Editorial Board
      • Aims and Scope
      • Abstracting and Indexing
      • Bibliographic Information
      • Archive
    • World Academy of Sciences Journal
      • Information for Authors
      • Editorial Policies
      • Editorial Board
      • Aims and Scope
      • Abstracting and Indexing
      • Bibliographic Information
      • Archive
  • Articles
  • Information
    • For Authors
    • For Reviewers
    • For Librarians
    • For Advertisers
    • Conferences
  • Language Editing
Login Register Submit
  • This site uses cookies
  • You can change your cookie settings at any time by following the instructions in our Cookie Policy. To find out more, you may read our Privacy Policy.

    I agree
Search articles by DOI, keyword, author or affiliation
Search
Advanced Search
presentation
International Journal of Molecular Medicine
Join Editorial Board Propose a Special Issue
Print ISSN: 1107-3756 Online ISSN: 1791-244X
Journal Cover
March-2021 Volume 47 Issue 3

Full Size Image

Sign up for eToc alerts
Recommend to Library

Journals

International Journal of Molecular Medicine

International Journal of Molecular Medicine

International Journal of Molecular Medicine is an international journal devoted to molecular mechanisms of human disease.

International Journal of Oncology

International Journal of Oncology

International Journal of Oncology is an international journal devoted to oncology research and cancer treatment.

Molecular Medicine Reports

Molecular Medicine Reports

Covers molecular medicine topics such as pharmacology, pathology, genetics, neuroscience, infectious diseases, molecular cardiology, and molecular surgery.

Oncology Reports

Oncology Reports

Oncology Reports is an international journal devoted to fundamental and applied research in Oncology.

Experimental and Therapeutic Medicine

Experimental and Therapeutic Medicine

Experimental and Therapeutic Medicine is an international journal devoted to laboratory and clinical medicine.

Oncology Letters

Oncology Letters

Oncology Letters is an international journal devoted to Experimental and Clinical Oncology.

Biomedical Reports

Biomedical Reports

Explores a wide range of biological and medical fields, including pharmacology, genetics, microbiology, neuroscience, and molecular cardiology.

Molecular and Clinical Oncology

Molecular and Clinical Oncology

International journal addressing all aspects of oncology research, from tumorigenesis and oncogenes to chemotherapy and metastasis.

World Academy of Sciences Journal

World Academy of Sciences Journal

Multidisciplinary open-access journal spanning biochemistry, genetics, neuroscience, environmental health, and synthetic biology.

International Journal of Functional Nutrition

International Journal of Functional Nutrition

Open-access journal combining biochemistry, pharmacology, immunology, and genetics to advance health through functional nutrition.

International Journal of Epigenetics

International Journal of Epigenetics

Publishes open-access research on using epigenetics to advance understanding and treatment of human disease.

Medicine International

Medicine International

An International Open Access Journal Devoted to General Medicine.

Journal Cover
March-2021 Volume 47 Issue 3

Full Size Image

Sign up for eToc alerts
Recommend to Library

  • Article
  • Citations
    • Cite This Article
    • Download Citation
    • Create Citation Alert
    • Remove Citation Alert
    • Cited By
  • Similar Articles
    • Related Articles (in Spandidos Publications)
    • Similar Articles (Google Scholar)
    • Similar Articles (PubMed)
  • Download PDF
  • Download XML
  • View XML
Article Open Access

Exogenous spermine attenuates diabetic kidney injury in rats by inhibiting AMPK/mTOR signaling pathway

  • Authors:
    • Xinying Zhang
    • Li Zhang
    • Zhe Chen
    • Siwei Li
    • Bingbing Che
    • Ningning Wang
    • Junting Chen
    • Changqing Xu
    • Can Wei
  • View Affiliations / Copyright

    Affiliations: Department of Pathophysiology, Harbin Medical University, Harbin, Heilongjiang 150086, P.R. China, Department of Rehabilitation, The Second Affiliated Hospital of Heilongjiang University of Chinese Medicine, Harbin, Heilongjiang 150001, P.R. China, Department of Infectious Diseases, General Hospital for The Head Office of Agricultural Cultivation of Heilongjiang, Harbin, Heilongjiang 150088, P.R. China, Department of Anesthesiology, The Fourth Affiliated Hospital of Harbin Medical University, Harbin, Heilongjiang 150081, P.R. China
    Copyright: © Zhang et al. This is an open access article distributed under the terms of Creative Commons Attribution License.
  • Article Number: 27
    |
    Published online on: January 27, 2021
       https://doi.org/10.3892/ijmm.2021.4860
  • Expand metrics +
Metrics: Total Views: 0 (Spandidos Publications: | PMC Statistics: )
Metrics: Total PDF Downloads: 0 (Spandidos Publications: | PMC Statistics: )
Cited By (CrossRef): 0 citations Loading Articles...

This article is mentioned in:



Abstract

Diabetic nephropathy (DN) is the primary cause of end‑stage renal disease, which is closely associated with dysfunction of the podocytes, the main component of the glomerular filtration membrane; however, the exact underlying mechanism is unknown. Polyamines, including spermine, spermidine and putrescine, have antioxidant and anti‑aging properties that are involved in the progression of numerous diseases, but their role in DN has not yet been reported. The present study aimed to explore the role of polyamines in DN, particularly in podocyte injury, and to reveal the molecular mechanism underlying the protective effect of exogenous spermine. Streptozotocin intraperitoneal injection‑induced type 1 diabetic (T1D) rat models and high glucose (HG)‑stimulated podocyte injury models were established. It was found that in T1D rat kidneys and HG‑induced podocytes, ornithine decarboxylase (a key enzyme for polyamine synthesis) was downregulated, while spermidine/spermine N1‑acetyltransferase (a key enzyme for polyamines degradation) was upregulated, which suggested that reduction of the polyamine metabolic pool particularly decreased spermine content, is a major factor in DN progression. In addition, hyperglycemia can induce an increased rat kidney weight ratio, serum creatinine, urea, urinary albumin excretion and glomerular cell matrix levels, and promote mesangial thickening and loss or fusion of podocytes. The expression levels of podocyte marker proteins (nephrin, CD2‑associated protein and podocin) and autophagy‑related proteins [autophagy protein 5, microtube‑associated proteins 1A/1B light chain 3 (LC3)II/LC3I, Beclin 1 and phosphorylated (p)‑AMPK] were downregulated, while cleaved caspase‑3, P62 and p‑mTOR were increased. These changes could be improved by pretreatment with exogenous spermine or rapamycin (autophagic agonist). In conclusion, spermine may have the potential to prevent diabetic kidney injury in rats by promoting autophagy via regulating the AMPK/mTOR signaling pathway.

Introduction

Diabetic nephropathy (DN) is a major microvascular complication of diabetes that can lead to end-stage renal disease (1,2). The pathogenesis of DN is remarkably complex, involving hyperglycemia-mediated intracellular metabolism disorders, autophagy, oxidative stress and endoplasmic reticulum stress, thereby resulting in increased mesangial matrix, thickened basement membrane and extensive, persistent proteinuria (3,4). However, the underlying mechanisms have not yet been elucidated to date, and there are currently no effective prevention or treatment strategies. Podocytes are highly differentiated epithelial cells that enclose glomerular capillaries and are involved in maintaining the glomerular filtration barrier (5,6). The structural integrity of podocytes is crucial for preventing the leakage of albumin and microalbuminuria (7,8). At present, the mechanism of podocyte dysfunction in chronic kidney disease has been attracting increasing attention.

Polyamines (spermine, spermidine and putrescine) in humans, which are absorbed by the small intestine, are mainly produced by food intake, cell synthesis and intestinal microorganisms (5,6). Polyamines have a variety of biological functions, including regulating cell proliferation, differentiation and apoptosis (7,8). Polyamine metabolism, the abnormalities of which affect the progression of cardiovascular and kidney diseases, is mainly regulated by ornithine decarboxylase (ODC) and spermidine/spermine N1-acetyltransferase (SSAT) (9). Among them, spermine has the strongest biological activity, which can play a protective role in the progression of diabetic cardiomyopathy, myocardial hypertrophy and renal ischemia/reperfusion (I/R) injury by promoting autophagy, inhibiting inflammatory reactions, oxidative stress and endoplasmic reticulum stress, and regulating calcium homeostasis (10-12). However, whether DN and podocyte damage are implicated in abnormal polyamine metabolism in the kidney is unclear, and no relevant studies have been conducted thus far.

In the present study, type 1 diabetic (T1D) rats and high glucose (HG)-induced podocyte injury were investigated; the association between polyamine homeostasis and autophagy and the related signaling pathways were examined. In addition, exogenous polyamine treatment was used to observe the central role of abnormal polyamine metabolism in the pathogenesis of DN. These results may help elucidate the pathogenesis of DN from a novel perspective and suggest future strategies for the prevention and treatment of this condition.

Materials and methods

Animal and model

Male Wistar rats (age, 8 weeks old; weight, 200-250 g) were purchased from the animal care facility at the Second Affiliated Hospital of Harbin Medical University (Harbin, China). All animal experimental protocols complied with the Guide for the Care and Use of Laboratory Animals published by the National Institutes of Health (13). The present study was approved by the Institutional Animal Research Committee of Harbin Medical University. All animals were housed at the animal care facility of Harbin Medical University at 25°C with a 12/12 h light/dark cycle in a vivarium with humidified airflow, and were allowed free access to normal rat chow and water throughout the study period.

Diabetes can be induced by an intraperitoneal of streptozotocin (STZ). A total of 45 rats were randomly divided into three groups: i) Control (n=15), 0.1 M sterile citrate buffer (pH 4.5) was injected intraperitoneally as a control at the same volume as that in the model group; ii) T1D (n=15), a single intraperitoneal injection of STZ (60 mg/kg, dissolved in 0.1 M, pH 4.5 citric acid-citrate sodium buffer) was used to establish the T1D model. When the concentration of serum glucose was >16.7 mmol/l, the T1D model was considered to be established successfully (14); and iii) T1D + Sp (n=15), spermine solution (2.5 mg/kg/day, dissolved in normal saline) was injected intraperitoneally every day for 2 weeks before STZ injection, followed by an injection of spermine (2.5 mg/kg/day) every other day for 12 weeks. Rats in each group were euthanized at week 12 of modeling. Under anesthesia with intraperitoneal 2% pentobarbital (50 mg/kg, dissolved in normal sodium), the kidneys were removed by opening the abdomen and 0.1% lidocaine (2 mg/kg, dissolved in normal saline) was used to infiltrate the incision wound for analgesia. The rats were sacrificed after surgery with an overdose of 2% pentobarbital (100 mg/kg injected intravenously) (15).

Measurement of biochemical parameters

Blood glucose and body weight were measured at weeks 0, 4, 8 and 12 in each group. Urine samples were collected for 24 h on week 12, while blood was collected from the retro-orbital vein by removing the eyeballs. Subsequently, the rats were euthanized, and the kidneys were then removed and weighed. The levels of urinary albumin excretion (UAE; cat. no. ZK-H1678), serum creatine (Scr; cat. no. GMS70021.7) and urea (cat. no. GMS70022.1) were measured using appropriate ELISA kits (Shenzhen Ziker Biological Technology Co., Ltd.).

Kidney histology and immunohistochemistry

Sections of kidney tissues were fixed with 4% paraformaldehyde at room temperature for 48 h, embedded in paraffin and sectioned into 4-µm sections. Renal sections were stained at room temperature with hematoxylin and eosin (H&E) for 3 min, and with periodic acid-Schiff staining (PAS) for 30 sec for 5 min, and then sections were assessed by light microscopy. Images of 20 glomeruli per rat were obtained, and the PAS-positive (purple) area per glomeruli was quantified using ImageJ v1.8.0 software (National Institutes of Health).

For immunohistochemistry, paraffin-embedded sections were blocked with 5% BSA (cat. no. SW3015; Beijing Solarbio Science & Technology Co., Ltd.) for 30 min at room temperature and stained with an antibody against podocin (1:50; cat. no. ab50339; Abcam) at 4°C overnight, and then washed with PBS. Next, the mixture was incubated with the secondary antibody (goat anti-rabbit IgG; 1:500; cat. no. ab6721; Abcam) for 1 h at room temperature and washed with PBS. Finally, the sections were stained with a solution of diaminobenzidine for 2 min at room temperature, washed with PBS, dehydrated and permeabilized with xylene. Stained images (10 glomeruli per kidney) were visualized by light microscopy and all the images were analyzed with ImageJ software.

Cell culture and treatment

Rat podocytes (cat. no. BNCC338697; BeiNa Culture Collection; Beijing Beina Chunglian Biotechnology Research Institute) were cultured at 37°C in a 5% CO2 humidified incubator in DMEM (Gibco; Thermo Fisher Scientific, Inc.) containing 10% fetal bovine serum (FBS; Gibco; Thermo Fisher Scientific, Inc.) and 1% penicillin. Podocytes were cultured for 6-12 h in DMEM containing 5.5 mM D-glucose (Sigma-Aldrich; Merck KGaA) without FBS before exposure to various experimental conditions. The cells were randomly divided into six groups: i) Normal-glucose group (NG), where the podocytes were incubated in DMEM containing 5.5 mM glucose for 48 h; ii) mannitol group (M), where the podocytes were incubated in DMEM containing 40 mM mannitol and 5.5 mM glucose for 48 h; iii) high-glucose group (HG), where the podocytes were incubated in DMEM containing 40 mM glucose for 48 h; iv) spermine-treated group (HG + Sp), where the podocytes were pretreated with 1, 5, 10, 20 and 50 µM spermine (Sigma-Aldrich; Merck KGaA) for 2 h before being subjected to HG conditions; v) rapamycin-treated group (HG + Rap), where the podocytes were pretreated with 10 mM rapamycin (MCE) for 2 h before being subjected to HG conditions; and vi) Compound C treatment group (HG + Sp + Compound C), where 10 mM Compound C (Selleck Chemicals), an AMPK inhibitor, was added to the medium 1 h before HG and spermine addition.

Cell viability assay

Quantitative evaluation of cell viability was performed using a Cell Counting Kit-8 (CCK-8; Dojindo Molecular Technologies, Inc.) assay according to the manufacturer's instructions. Cells were seeded in 96-well plates at a concentration of 1×103 cells/well. After 24 h of treatment in each group of cells, 10 µl CCK-8 was added to each well and incubated for 2 h at 37°C. Next, the absorbance at 570 nm was determined using a microplate spectrophotometer reader.

Apoptosis assay by Hoechst 33342 staining

Hoechst 33342 is a blue, fluorescent dye that can penetrate the cell membrane and is used for apoptosis detection. Podocytes were plated into 24-well dishes (2×105 cells/well) and were cultured under the aforementioned conditions. Then, cells were rinsed with PBS and incubated for 10 min at room temperature using 5 mg/ml Hoechst 33342. Staining was observed by fluorescence microscopy (Nikon Corporation) at ×400 magnification. The excitation wavelength was maintained at 380 nm. When apoptosis occurred, the nuclei appeared as dense or fragmented.

Electron microscopy

The ultrastructure of the kidney was detected by electron microscopy. Samples of renal sections were cut into pieces (<1 mm) and fixed in 2.5% glutaraldehyde for 4 h at room temperature. Tissues were post-fixed in 1% osmium tetroxide with 0.1 M sodium cacodylate, dehydrated through graded concentrations of ethanol and propylene oxide, and subsequently embedded in Epon 812 for 24 h at 60°C. Ultrathin sections were cut from blocks and mounted on copper grids for counterstaining with lead citrate and uranium acetate for 7 min each at 75°C. The sections were observed under a Philips CM 120 electron microscope (Philips Medical Systems, Inc.).

Immunoblotting

Rat renal tissues and rat podocytes were homogenized in 0.5 ml RIPA buffer prior to being transferred to small tubes and rotated 20 sec per 5 min six times. Solubilized proteins were collected after centrifugation at 10,000 × g at 4°C for 30 min. The supernatant was collected and stored at −80°C. The protein concentration of each sample was quantified using an enhanced BCA protein assay kit. For detection of protein levels, protein lysates (40 µg protein loaded per lane) from each group of cells and tissues were separated via SDS-PAGE on a 10% gel, and subsequently separated proteins were electrotransferred onto a PVDF membrane (EMD Millipore). After blocking with TBS with 0.1% Tween-20 (TBST) containing 5% non-fat dry milk for 1 h at 4°C, the membrane was incubated overnight at 4°C with antibodies against ODC (1:1,000; cat. no. ab97395; Abcam), SSAT (1:1,000; cat. no. ab105220; Abcam), nephrin (1:400; cat. no. BA1669; Boster Biological Technology), podocin (1:400; cat. no. BA3416; Boster Biological Technology), CD2-associated protein (CD-2AP; 1:1,000; cat. no. bs-0512R; BIOSS), microtube-associated proteins 1A/1B light chain 3 (LC3; 1:1,000; cat. no. 3868T; Cell Signaling Technology, Inc.), Beclin 1 (1:1,000; cat. no. 3495T; Cell Signaling Technology, Inc.), P62 (1:1,000; cat. no. 8025T; Cell Signaling Technology, Inc.), autophagy protein 5 (Atg5; 1:1,000; cat. no. 12994T; Cell Signaling Technology, Inc.), cleaved caspase-3 (1:1,000; cat. no. 9661T; Cell Signaling Technology, Inc.), total (t)-mTOR (1:1,000; cat. no. A00003-2; Boster Biological Technology), phosphorylated (p)-mTOR (1:600; cat. no. BM4840; Boster Biological Technology), t-AMPK (1:1,000; cat. no. A00994-6; Boster Biological Technology), and p-AMPK (1:1,000; cat. no. P00994; Boster Biological Technology). The membrane blots were washed and incubated at 4°C with anti-rabbit (cat. no. ab6721) or anti-mouse (cat. no. ab6728) IgG antibodies (1:10,000; Abcam) for 1.5 h. The signals were detected by an enhanced chemiluminescence kit (Thermo Fisher Scientific, Inc.) and the Multiplex Fluorescence Imaging System (ProteinSimple). The intensities of the protein bands were semi-quantified by AlphaView SA 3.0 software (ProteinSimple) and normalized to β-actin.

Immunofluorescence staining

Podocytes were plated into 24-well dishes (2×105 cells/well) and cultured under the indicated conditions. Cells were fixed with 4% paraformaldehyde at room temperature for 24 h, permeabilized in 0.5% Triton X-100 for 30 min and blocked with 1% BSA for 1 h at 4°C. Next, cells were washed and incubated with anti-nephrin antibodies (1:1,000; cat. no. ab216341; Abcam) overnight at 4°C. Finally, the cells were incubated with a secondary anti-body (goat anti-rabbit IgG; 1:1,000; cat. no. ab6721; Abcam) for 2 h at room temperature, and observed with a fluorescence microscope at ×400 magnification (Nikon Corporation).

Statistical analysis

Data are expressed as the mean ± standard error of the mean. Each measurement was obtained by performing ≥3 independent experiments. Statistical comparisons were conducted using paired or unpaired t-tests or one-way ANOVA followed by Bonferroni post hoc test. P<0.05 was considered to indicate a statistically significant difference.

Results

Spermine improves the general condition and renal function parameters of T1D rats

The present study established a rat model of intraperitoneally injected STZ-induced diabetes. The results showed that, compared with those of the control group, the blood glucose and the kidney weight/body weight ratio of the T1D rats were increased (Fig. 1A and C), while their body weight was mildly decreased (Fig. 1B). The animals also developed common signs of T1D, including polydipsia, polyuria, and noticeable hypoactivity and weakness (data not shown). Renal function parameters were evaluated, and it was found that Scr, serum urea and UAE in the T1D group were significantly increased (Fig. 1D-F).

Figure 1

Spermine improves the general condition and renal function parameters of T1D rats. (A) Blood glucose levels and (B) body weight were measured at 0, 4, 8 and 12 weeks after the STZ-induced diabetic rat model was established. (C) Kidney weight/body weight ratio, (D) Scr, (E) urea and (F) UAE were measured at 12 weeks in STZ-induced diabetic rats and spermine-pretreated rats. (G) Representative immunoblotting analysis of the protein levels of ODC and SSAT in STZ-induced rats. Data are expressed as the mean ± standard error of the mean (n=6). *P<0.05 vs. the control group; #P<0.05 vs. the T1D group. T1D, type 1 diabetic; STZ, streptozotocin; Scr, serum creatinine; UAE, urinary albumin excretion; ODC, ornithine decarboxylase; SSAT, spermidine/spermine N1-acetyltransferase; Sp, spermine-treated group.

Next, the expression of ODC and SSAT was detected by immunoblotting. The results showed that the expression of ODC was decreased, while that of SSAT was increased, in the T1D group (Fig. 1G), indicating that the metabolism of polyamines was altered and the content of endogenous spermine was decreased. Therefore, exogenous spermine pretreatment was added in subsequent experiments. The results revealed that exogenous spermine could improve the general condition and renal function-related indicators in T1D rats, which suggested that spermine may exert a protective effect on diabetic renal function.

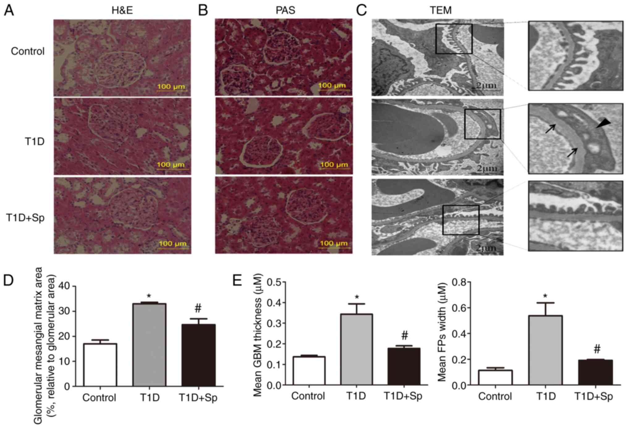
Spermine improves the morphological and ultrastructural changes of the kidney in T1D rats

PAS and H&E staining were used to observe the morphological changes of the kidney. The results revealed moderate mesangial proliferation, matrix accumulation and parietal endothelial cell proliferation in the T1D group, which further verified renal injury. These pathological changes were attenuated in the presence of spermine (Fig. 2A, B and D). Electron microscopic examination revealed that podocytes were disorganized with obvious loss and effacement of foot processes (FPs) and thickening of the glomerular basement membrane (GBM) in the T1D group, but these abnormalities were alleviated in the T1D + Sp group (Fig. 2C and E). Taken together, these results suggested that spermine may protect against diabetic kidney damage.

Figure 2

Spermine improves the morphological and ultrastructural changes of the kidney in T1D rats. (A) Representative images of H&E staining (scale bar, 100 µm). (B) Representative images of PAS staining (Scale bar, 100 µm). (C) Representative TEM images (scale bar, 2 µm). (D) Quantification of the glomerular mesangial matrix area (percentage relative to the glomerular area) of the kidney sections. (E) Quantitative assessment of the GBM thickness (arrows) and FPs width (triangle). Data are expressed as the mean ± standard error of the mean (n=6). *P<0.05 vs. the control group; #P<0.05 vs. the T1D group. T1D, type 1 diabetic; H&E, hematoxylin and eosin; PAS, periodic acid-Schiff; GBM, glomerular basement membrane; FPs, foot processes; TEM, transmission electron microscopy; Sp, spermine-treated group.

Spermine attenuates podocyte injury and promotes autophagy in T1D rats

In vivo, the expression levels of podocyte-specific proteins, including nephrin, CD-2AP and podocin, were detected by immunoblotting and immunohistochemistry. The expression levels of podocyte-related proteins were significantly reduced in the T1D group (Fig. 3A). Immunohistochemical staining of podocin further supported the aforementioned results (Fig. 3B).

Figure 3

Spermine attenuates podocyte injury and promotes autophagy in T1D rats. (A) Representative immunoblotting of nephrin, CD2-AP and podocin protein levels in kidney sections. (B) Representative immunohistochemical staining for podocin in kidney sections (scale bar, 100 µm) and its quantification. (C) Representative immunoblotting for Atg5, P62, Beclin1 and LC3II/LCI in kidney sections. (D) Representative immunohistochemical staining for LC3 in kidney sections (scale bar, 100 µm) and its quantification. Data are expressed as the mean ± standard error of the mean (n=6). *P<0.05 vs. the control group; #P<0.05 vs. the T1D group. T1D, type 1 diabetic; CD-2AP, CD2-associated protein; Atg5, autophagy protein 5; LC3, microtube-associated proteins 1A/1B light chain 3; Sp, spermine-treated group.

Next, the expression of autophagy-related proteins were examined. In comparison with the control group, the expression levels of Atg5, Beclin 1 and LC3II/LC3I were decreased and P62 was increased in the T1D group (Fig. 3C). Immunohistochemical staining revealed a mildly decreased expression of LC3 localized to glomeruli in T1D rats (Fig. 3D), which confirmed autophagy insufficiency in DN rats. These changes were obviously improved by exogenous spermine pretreatment. Collectively, these results indicated that the effect of spermine in DN was associated with activation of autophagy.

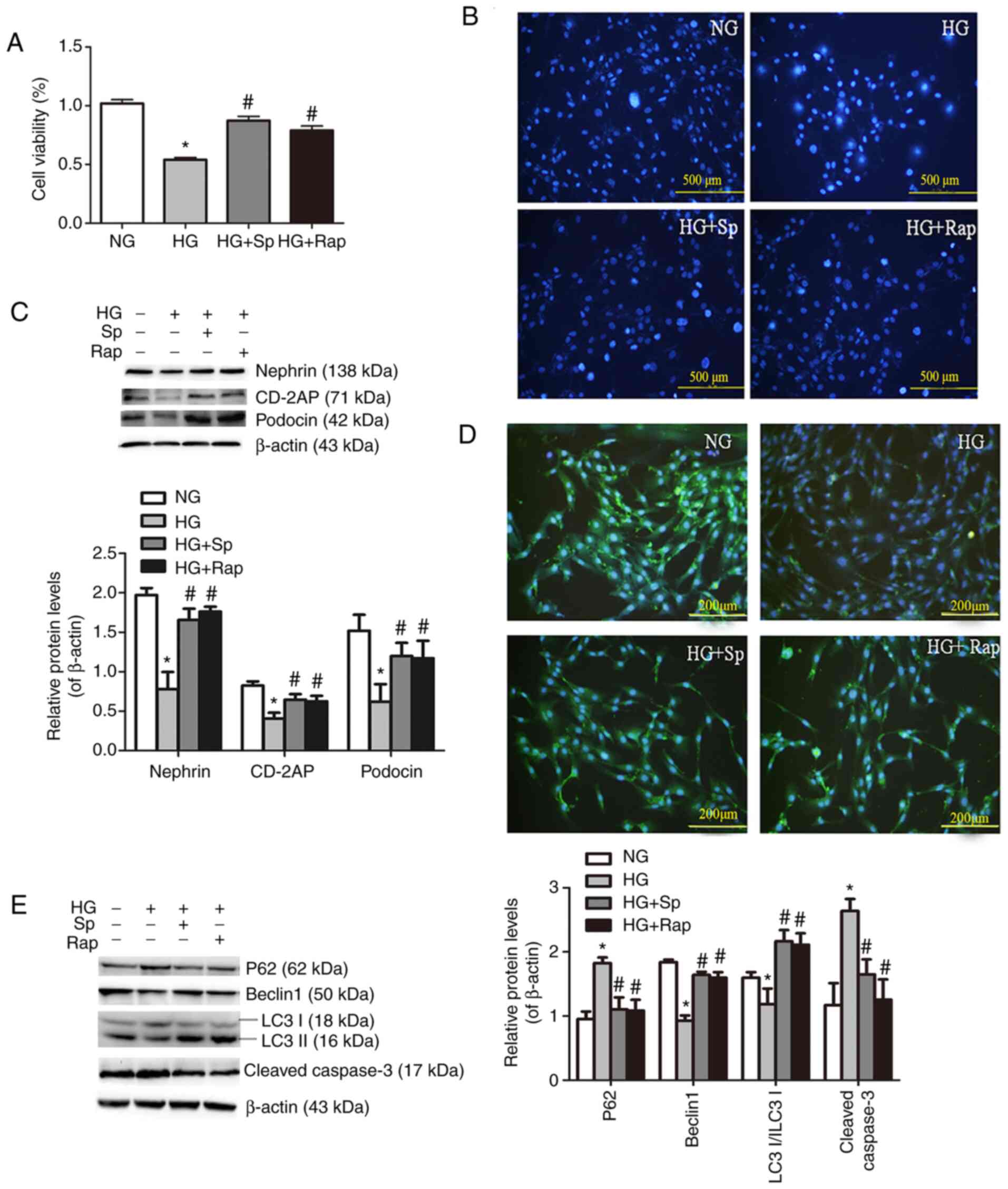
Spermine mitigates HG-induced podocyte injury

A CCK-8 assay was used in vitro to detect the activity of podocytes subjected to different glucose concentrations. Previous studies reported that podocytes exhibited lower activity under HG stimulation for 48 h (16). The present study found that, when podocytes were treated with glucose at a concentration of >40 mM for 48 h, cell viability was decreased significantly (Fig. 4A). LC3 is a soluble protein, which can be hydrolyzed to LC3I to form LC3II, thus reflecting the change in autophagy flow (17). Immunoblotting was used to observe the protein expression of podocin and LC3II/LC3I at different time points in order to determine the association between podocyte injury and autophagy. As shown in Fig. 4B, under HG conditions, podocin expression was decreased in a time-dependent manner, while LC3II/LC3I expression was decreased gradually after 12 h, which indicated that podocyte injury may be associated with a reduction of autophagy.

Figure 4

Spermine mitigates HG-induced podocyte injury. (A) CCK-8 assays were performed using podocytes incubated with the indicated concentrations of glucose. (B) Representative immunoblotting analyses of podocin and LC3 protein levels at different times with HG treatment. M was used as an osmotic pressure control. (C) Representative immunoblotting analyses of the protein levels of ODC and SSAT. (D) CCK-8 assays revealed the effect of different concentration of spermine on podocytes under HG conditions. Data are expressed as the mean ± standard error of the mean (n=8) *P<0.05 vs. the NG group; #P<0.05 vs. the HG group. HG, high glucose; CCK-8, Cell Counting Kit-8; M, Mannitol; ODC, ornithine decarboxylase; SSAT, spermidine/spermine N1-acetyltransferase; NG, normal glucose; LC3, microtube-associated proteins 1A/1B light chain 3.

To observe whether podocyte injury was associated with polyamine metabolism, the present study detected changes in polyamine metabolizing enzymes. As shown in Fig. 4C, immunoblotting revealed decreased ODC expression and increased SSAT expression in HG-induced podocytes. Podocytes were treated with different concentrations of spermine (1, 5, 10, 20 and 50 µM) in HG medium. The results indicated that 5 and 10 µM spermine treatment of HG-induced podocytes increased cell viability. However, when the concentration of spermine was >10 µM, cell activity was decreased (Fig. 4D). The aforementioned results validated the conditions used in subsequent experiments.

Spermine reduces HG-induced apoptosis by activating autophagy in podocytes

To determine the role of autophagy during spermine treatment of podocytes, the effect of rapamycin, which is known to induce autophagy, on podocyte injury was examined. The podocytes were pretreated with rapamycin for 2 h before HG treatment. In accordance with the results of spermine pretreatment, rapamycin also partially reversed the effects of HG on cell viability (Fig. 5A), indicating that spermine can also act as an autophagic agonist.

Figure 5

Spermine reduces HG-induced apoptosis via activating autophagy in podocytes. (A) Cell Counting Kit-8 assays were performed using podocytes incubated under HG conditions in the presence of spermine or rapamycin. (B) Hoechst 33342 staining (scale bar, 500 µm). (C) Representative immunoblotting analyses of the proteins levels of nephrin, CD-2AP and podocin protein levels. (D) Representative images of immunofluorescence staining for nephrin under different culture conditions (scale bar, 200 µm). (E) Representative immunoblotting analyses for P62, Beclin1, LC3II/LC3I and cleaved caspase-3. Data are expressed as the mean ± standard error of the mean (n=6-8). *P<0.05 vs. the NG group; #P<0.05 vs. the HG group. HG, high glucose; CD-2AP, CD2-associated protein; LC3, microtube-associated proteins 1A/1B light chain 3; Sp, spermine-treated group; NG, normal glucose.

Cell apoptosis was quantified by Hoechst 33342 staining and immunoblotting. It was observed that HG-induced podocytes showed markedly increased nuclear aggregation, DNA fragmentation and caspase-3 cleavage activity (Fig. 5B and E), indicating that HG treatment induced podocytes apoptosis. Next, podocyte injury was evaluated by immunoblotting and immunofluorescence with podocyte-specific markers. There was a significant reduction in nephrin, podocin and CD-2AP expression in the HG group (Fig. 5C). In agreement with the results of immunoblotting, the data were confirmed by measuring the nephrin-positive area by immunofluorescence staining (Fig. 5D). Finally, to further observe the autophagy of podocytes in vitro, autophagy-related proteins were detected. Immunoblotting showed that Beclin 1 and LC3II/LC3I were decreased, while P62 was increased (Fig. 5E), which was consistent with the in vivo results. Taken together, the aforementioned findings indicated that DN changes were improved by spermine and rapamycin treatment, which suggested that the protective effect of spermine on podocyte injury may be due to a reduction in autophagy.

Spermine protects against HG-induced podocyte injury by inhibiting AMPK/mTOR signaling

mTOR kinase is a key molecule in autophagy induction that can be inhibited by activated AMPK. In the present study, p-AMPK and p-mTOR expression were determined by immunoblotting. The results revealed that p-AMPK was decreased and p-mTOR was increased in the HG group. However, spermine and rapamycin reversed the inhibitory effect of HG on AMPK and mTOR activity. The addition of Compound C, an AMPK inhibitor, further confirmed the autophagy-promoting effect of spermine by increasing AMPK phosphorylation and decreasing mTOR phosphorylation (Fig. 6).

Figure 6

Spermine protects against HG-induced podocyte injury by inhibiting the AMPK/mTOR pathway. Representative immunoblotting analyses of the protein levels of p-AMPK, t-AMPK, p-mTOR and t-mTOR. Data are expressed as the mean ± standard error of the mean (n=6). *P<0.05 vs. the NG group; #P<0.05 vs. the HG group; $P<0.05 vs. the HG + Sp group. HG, high glucose; p-, phosphorylated; t-, total; Sp, spermine-treated group; NG, normal glucose.

Discussion

The present study mainly demonstrated that hyperglycemia may cause abnormal polyamine metabolism in rat kidney tissue, and further induce podocyte apoptosis and reduction of autophagy, which may be one of the important mechanisms of DN. Exogenous spermine pretreatment was shown to exert its renoprotective effect by regulating the AMPK/mTOR signaling pathway.

Intraperitoneal injection of STZ was used to establish a diabetic rat model. The blood glucose increased and body weight of the model rats decreased compared with those of the normal control group, indicating that the T1D rat model was successfully established. To explore whether diabetes affected the kidneys, renal function tests and morphological analyses were carried out. The results demonstrated that the Scr and urea content, kidney weight/body weight ratio and UAE were increased. Creatinine and urea are both non-protein nitrogen molecules, and an increase in their levels indicates glomerular filtration dysfunction (18). Under normal conditions, the filtration membrane, which is composed of glomerular capillary endothelial cells, the basement membrane and podocytes, prevents proteins with negative charge and macromolecules from passing through the filtration membrane via mechanical and chemical barriers (19). Increased microalbuminuria indicated that glomerular filtration function was damaged in T1D rats. H&E and PAS staining further confirmed renal injury (mesangial hyperplasia and matrix accumulation) in the T1D group. Therefore, DN was successfully established in T1D rats, thus providing an experimental platform for further experiments.

Abnormal polyamine metabolism affects gene transcription, translation, expression regulation, autophagy and stress resistance in numerous cellular processes, which has been associated with the occurrence and development of asthma, Parkinson's disease, acute liver injury, acute kidney injury and cancer (20-23). There are two key enzymes in polyamine metabolism: ODC, which is the key enzyme of polyamine synthesis, and SSAT, which is the key enzyme of polyamine degradation (9,20,23). The present results revealed that the expression of ODC decreased, while the expression of SSAT increased, in the renal tissue of DN rats, suggesting that disruption of polyamine metabolism may be implicated in the pathogenesis of DN. Spermine is a multivalent cation of four amino acids with strong activity (21,25). Our previous study demonstrated that spermine preconditioning may improve myocardial infarction and myocardial I/R injury, and plays an important protective role in numerous cardiovascular diseases (26). Therefore, the present study also tried to improve DN by applying exogenous spermine pretreatment.

Since the aforementioned results suggested that hyperglycemia reduces endogenous spermine in T1D rat kidney tissue, exogenous spermine treatment was applied in subsequent experiments. The present results demonstrated that spermine significantly inhibited renal dysfunction, improved morphological damage, reduced the thickness of the GBM and the fusion of the FPs. These results suggested a preliminary protective effect of spermine against DN.

Podocytes are the main components of the glomerular barrier, and FPs are normally arranged on the outside of the GBM and connected laterally via the glomerular slit diaphragm (27). The slit diaphragm constitutes a signaling platform that contains a protein complex of nephrin and podocin, which plays a major role in maintaining the structural and functional integrity of the glomerular filtration barrier (28). The slit diaphragm is linked to the actin-based cytoskeleton located in particular parts of podocytes through CD-2AP in FPs (29,30). Therefore, podocyte damage is the main cause of proteinuria. The present study found that nephrin, CD-2AP and podocin levels were markedly reduced in diabetic kidney and HG-treated podocytes, while spermine pretreatment strongly mitigated this reduction. These results suggested that podocyte injury caused by abnormal polyamine metabolism plays a key role in DN, but its underlying mechanism must be further investigated.

Autophagy is involved in the regulation of cell differentiation, development, nutritional metabolism and maintenance of the cell environment by transferring damaged organelles and misfolded proteins to lysosomes for degradation (31,32). The damage caused by autophagy leads to the loss of podocytes and extensive proteinuria in DN (33). In the present study, changes in the corresponding autophagy indices were observed in diabetic kidney and HG-induced podocytes. The results demonstrated that spermine pretreatment could increase autophagy activation by increasing the levels of Atg5, LC3-II/LC3-I ratio and Beclin 1, and by reducing the accumulation of P62, which indicated that reduced autophagy caused by abnormal polyamine metabolism is an intrinsic cause of diabetic podocyte dysfunction. Exogenous spermine may play a protective role by restoring autophagy.

Autophagy in podocytes is a complex process that can be controlled by several signaling pathways, with AMPK/mTOR signaling being one of the major pathways that regulates autophagy. mTOR and AMPK belong to the serine/threonine protein kinase family, which plays a major role in maintaining blood glucose, body energy levels and homeostasis (34). mTOR is an upstream regulatory protein of the autophagy pathway, and increased activity of mTOR can inhibit downstream autophagy signaling proteins (35,36). Excessive mTOR activity in podocytes leads to dysregulation of autophagy, resulting in autophagic cell death, which plays a major role in the development of DN (37,38). Podocyte maintenance is safeguarded by the mTOR pathway, which is known to inhibit autophagy (39). Early findings in the glomeruli included depletion of energy equivalents, which resulted in increased AMPK signaling and changes in the proteins that regulate the metabolites (40). The present experiments also revealed that, in HG-induced podocytes, p-AMPK decreased and p-mTOR increased, which suggested the inhibition of autophagy. Spermine and rapamycin (an autophagy agonist) alleviated the inhibition of autophagy, whereas these effects were reversed by the effect of Compound C (an AMPK inhibitor). That is to say, spermine can protect against HG-induced podocyte injury by activating autophagy through regulation of the AMPK/mTOR signaling pathway.

In conclusion, in the present study, abnormal polyamine metabolism disorders were observed in both T1D rats and HG-treated podocytes, which in turn triggered apoptosis and reduced autophagy, resulting in podocyte injury and extensive albuminuria. Exogenous spermine played a protective role by regulating AMPK/mTOR signaling to restore autophagy (Fig. 7). These findings may provide theoretical and experimental grounds for the prevention and treatment of DN, and support the clinical application of spermine.

Figure 7

Schematic diagram of the mechanism of the protective effect of spermine against high glucose-induced diabetic podocyte injury. ODC, ornithine decarboxylase; SSAT, spermidine/spermine N1-acetyltransferase; Atg5, autophagy protein 5; LC3, microtube-associated proteins 1A/1B light chain 3.

Availability of data and materials

The datasets used and/or analyzed during the current study are available from the corresponding author on reasonable request.

Authors' contributions

CW, CX, XZ and LZ designed the research and drafted the manuscript. ZC, SL, BC, NW and JC completed the experiments and data analysis. CX and CW confirmed the authenticity of all the raw data. All authors read and approved the final manuscript.

Ethics approval and consent to participate

All animal experimental protocols complied with the Guide for the Care and Use of Laboratory Animals published by the National Institutes of Health. The present study was approved by the Institutional Animal Research Committee of Harbin Medical University (Harbin, China).

Patient consent for publication

Not applicable.

Competing interests

The authors declare that they have no competing interests.

Acknowledgments

Not applicable.

References

1 

Saran R, Li Y, Robinson B, Ayanian J, Balkrishnan R, Bragg-Gresham J, Chen JT, Cope E, Gipson D, He K, et al: US renal data system 2014 annual data report: Epidemiology of kidney disease in the united states. Am J Kidney Dis. 66(Suppl 1): SviiS1–305. 2015. View Article : Google Scholar : PubMed/NCBI

2 

Xiao L, Wang M, Yang S, Liu F and Sun L: A glimpse of the pathogenetic mechanisms of Wnt/β-catenin signaling in diabetic nephropathy. Biomed Res Int. 2013:9870642013. View Article : Google Scholar

3 

Brownlee M: The pathobiology of diabetic complications: A unifying mechanism. Diabetes. 54:1615–1625. 2005. View Article : Google Scholar : PubMed/NCBI

4 

Giacco F and Brownlee M: Oxidative stress and diabetic complications. Circ Res. 107:1058–1070. 2010. View Article : Google Scholar : PubMed/NCBI

5 

Bae DH, Lane DJR, Jansson PJ and Richardson DR: The old and new biochemistry of polyamines. Biochim Biophys Acta Gen Subj. 1862:2053–2068. 2018. View Article : Google Scholar : PubMed/NCBI

6 

Wallace HM, Fraser AV and Hughes ZA: A perspective of polyamine metabolism. Biochem J. 376:1–14. 2003. View Article : Google Scholar : PubMed/NCBI

7 

Michael AJ: Polyamines in eukaryotes, bacteria, and archaea. J Biol Chem. 291:14896–14903. 2016. View Article : Google Scholar : PubMed/NCBI

8 

Kalac P: Health effects and occurrence of dietary polyamines: A review for the period 2005-mid 2013. Food Chem. 161:27–39. 2014. View Article : Google Scholar : PubMed/NCBI

9 

Lane DJR, Bae DH, Siafakas AR, Suryo Rahmanto Y, Al-Akra L, Jansson PJ, Casero RA Jr and Richardson DR: Coupling of the polyamine and iron metabolism pathways in the regulation of proliferation: Mechanistic links to alterations in key polyamine biosynthetic and catabolic enzymes. Biochim Biophys Acta Mol Basis Dis. 1864:2793–2813. 2018. View Article : Google Scholar : PubMed/NCBI

10 

Zahedi K, Barone S, Wang Y, Murray-Stewart T, Roy-Chaudhury P, Smith RD, Casero RA Jr and Soleimani M: Proximal tubule epithelial cell specific ablation of the spermidine/spermine N1-acetyltransferase gene reduces the severity of renal ischemia/reperfusion injury. PLoS One. 9:e1101612014. View Article : Google Scholar : PubMed/NCBI

11 

Igarashi K and Kashiwagi K: Modulation of cellular function by polyamines. Int J Biochem Cell Biol. 42:39–51. 2010. View Article : Google Scholar

12 

Wang J, Li S, Wang J, Wu F, Chen Y, Zhang H, Guo Y, Lin Y, Li L, Yu X, et al: Spermidine alleviates cardiac aging by improving mitochondrial biogenesis and function. Aging (Albany NY). 12:650–671. 2020. View Article : Google Scholar

13 

Mason TJ and Matthews M: Aquatic environment, housing, and management in the eighth edition of the Guide for the care and use of laboratory animals: Additional considerations and recommendations. J Am Assoc Lab Anim Sci. 51:329–32. 2012.PubMed/NCBI

14 

Wang Y, Chen J, Li S, Zhang X, Guo Z, Hu J, Shao X, Song N, Zhao Y, Li H, et al: Exogenous spermine attenuates rat diabetic cardiomyopathy via suppressing ROS-p53 mediated downregulation of calcium-sensitive receptor. Redox Biol. 32:1015142020. View Article : Google Scholar : PubMed/NCBI

15 

Tsai HJ, Liao MH, Shih CC, Ka SM, Tsao CM and Wu CC: Angiotensin-(1-7) attenuates organ injury and mortality in rats with polymicrobial sepsis. Crit Care. 22:2692018. View Article : Google Scholar : PubMed/NCBI

16 

Chen Y, Liu Q, Shan Z, Mi W, Zhao Y, Li M, Wang B, Zheng X and Feng W: Catalpol ameliorates podocyte injury by stabilizing cytoskeleton and enhancing autophagy in diabetic nephropathy. Front Pharmacol. 10:14772019. View Article : Google Scholar

17 

Choi ME: Autophagy in kidney disease. Annu Rev Physiol. 82:287–322. 2020. View Article : Google Scholar

18 

Medler S and Harrington F: Measuring dynamic kidney function in an undergraduate physiology laboratory. Adv Physiol Educ. 37:384–91. 2013. View Article : Google Scholar : PubMed/NCBI

19 

Reiser J and Sever S: Podocyte biology and pathogenesis of kidney disease. Annu Rev Med. 64:357–366. 2013. View Article : Google Scholar :

20 

Wang W, Zhang H, Xue G, Zhang L, Zhang W, Wang L, Lu F, Li H, Bai S, Lin Y, et al: Exercise training preserves ischemic preconditioning in aged rat hearts by restoring the myocardial polyamine pool. Oxid Med Cell Longev. 2014:4574292014. View Article : Google Scholar : PubMed/NCBI

21 

Jain V, Raina S, Gheware AP, Singh R, Rehman R, Negi V, Murray Stewart T, Mabalirajan U and Mishra AK: Reduction in polyamine catabolism leads to spermine-mediated airway epithelial injury and induces asthma features. Allergy. 73:2033–2045. 2018. View Article : Google Scholar : PubMed/NCBI

22 

Green DR: Polyamines and aging: A CLEAR connection? Mol Cell. 76:5–7. 2019. View Article : Google Scholar : PubMed/NCBI

23 

Zahedi K, Barone S and Soleimani M: Polyamine catabolism in acute kidney injury. Int J Mol Sci. 20:47902019. View Article : Google Scholar :

24 

Mollet G, Ratelade J, Boyer O, Muda AO, Morisset L, Lavin TA, Kitzis D, Dallman MJ, Bugeon L, Hubner N, et al: Podocin inactivation in mature kidneys causes focal segmental glomerulosclerosis and nephrotic syndrome. J Am Soc Nephrol. 20:2181–2189. 2009. View Article : Google Scholar : PubMed/NCBI

25 

Russell DH: Clinical relevance of polyamines. Crit Rev Clin Lab Sci. 18:261–311. 1983. View Article : Google Scholar : PubMed/NCBI

26 

Wei C, Li H, Wang Y, Peng X, Shao H, Li H, Bai S and Xu C: Exogenous spermine inhibits hypoxia/ischemia-induced myocardial apoptosis via regulation of mitochondrial permeability transition pore and associated pathways. Exp Biol Med (Maywood). 241:1505–1515. 2016. View Article : Google Scholar

27 

Ying Q and Wu G: Molecular mechanisms involved in podocyte EMT and concomitant diabetic kidney diseases: An update. Ren Fail. 39:474–483. 2017. View Article : Google Scholar : PubMed/NCBI

28 

Asanuma K and Mundel P: The role of podocytes in glomerular pathobiology. Clin Exp Nephrol. 7:255–259. 2003. View Article : Google Scholar

29 

Tolvanen TA, Dash SN, Polianskyte-Prause Z, Dumont V and Lehtonen S: Lack of CD2AP disrupts Glut4 trafficking and attenuates glucose uptake in podocytes. J Cell Sci. 128:4588–4600. 2015. View Article : Google Scholar : PubMed/NCBI

30 

Ristola M and Lehtonen S: Functions of the podocyte proteins nephrin and Neph3 and the transcriptional regulation of their genes. Clin Sci (Lond). 126:315–328. 2014. View Article : Google Scholar

31 

Turkmen K: Inflammation, oxidative stress, apoptosis, and autophagy in diabetes mellitus and diabetic kidney disease: The four horsemen of the apocalypse. Int Urol Nephrol. 49:837–844. 2017. View Article : Google Scholar

32 

Yang D, Livingston MJ, Liu Z, Dong G, Zhang M, Chen JK and Dong Z: Autophagy in diabetic kidney disease: Regulation, pathological role and therapeutic potential. Cell Mol Life Sci. 75:669–688. 2017. View Article : Google Scholar : PubMed/NCBI

33 

Yasuda-Yamahara M, Kume S, Tagawa A, Maegawa H and Uzu T: Emerging role of podocyte autophagy in the progression of diabetic nephropathy. Autophagy. 11:2385–2386. 2015. View Article : Google Scholar : PubMed/NCBI

34 

Szrejder M and Piwkowska A: AMPK signalling: Implications for podocyte biology in diabetic nephropathy. Biol Cell. 111:109–120. 2019. View Article : Google Scholar : PubMed/NCBI

35 

Li W, Zhu L, Ruan ZB, Wang MX, Ren Y and Lu W: Nicotinamide protects chronic hypoxic myocardial cells through regulating mTOR pathway and inducing autophagy. Eur Rev Med Pharmacol Sci. 23:5503–5511. 2019.PubMed/NCBI

36 

Miao H, Qiu F, Huang B, Liu X, Zhang H, Liu Z, Yuan Y, Zhao Q, Zhang H, Dong H and Zhang Z: PKCα replaces AMPK to regulate mitophagy: Another PEDF role on ischaemic cardio-protection. J Cell Mol Med. 22:5732–5742. 2018. View Article : Google Scholar : PubMed/NCBI

37 

Li Z, Li Q, Lv W, Jiang L, Geng C, Yao X, Shi X, Liu Y and Cao J: The interaction of Atg4B and Bcl-2 plays an important role in Cd-induced crosstalk between apoptosis and autophagy through disassociation of Bcl-2-Beclin1 in A549 cells. Free Radic Biol Med. 130:576–591. 2019. View Article : Google Scholar

38 

Levine B and Kroemer G: Autophagy in the pathogenesis of disease. Cell. 132:27–42. 2008. View Article : Google Scholar : PubMed/NCBI

39 

Bork T, Liang W, Yamahara K, Lee P, Tian Z, Liu S, Schell C, Thedieck K, Hartleben B, Patel K, et al: Podocytes maintain high basal levels of autophagy independent of mtor signaling. Autophagy. 16:1932–1948. 2020. View Article : Google Scholar :

40 

Rinschen MM, Palygin O, Guijas C, Palermo A, Palacio-Escat N, Domingo-Almenara X, Montenegro-Burke R, Saez-Rodriguez J, Staruschenko A and Siuzdak G: Metabolic rewiring of the hypertensive kidney. Sci Signal. 12:eaax97602019. View Article : Google Scholar : PubMed/NCBI

Related Articles

  • Abstract
  • View
  • Download
  • Twitter
Copy and paste a formatted citation
Spandidos Publications style
Zhang X, Zhang L, Chen Z, Li S, Che B, Wang N, Chen J, Xu C and Wei C: Exogenous spermine attenuates diabetic kidney injury in rats by inhibiting AMPK/mTOR signaling pathway. Int J Mol Med 47: 27, 2021.
APA
Zhang, X., Zhang, L., Chen, Z., Li, S., Che, B., Wang, N. ... Wei, C. (2021). Exogenous spermine attenuates diabetic kidney injury in rats by inhibiting AMPK/mTOR signaling pathway. International Journal of Molecular Medicine, 47, 27. https://doi.org/10.3892/ijmm.2021.4860
MLA
Zhang, X., Zhang, L., Chen, Z., Li, S., Che, B., Wang, N., Chen, J., Xu, C., Wei, C."Exogenous spermine attenuates diabetic kidney injury in rats by inhibiting AMPK/mTOR signaling pathway". International Journal of Molecular Medicine 47.3 (2021): 27.
Chicago
Zhang, X., Zhang, L., Chen, Z., Li, S., Che, B., Wang, N., Chen, J., Xu, C., Wei, C."Exogenous spermine attenuates diabetic kidney injury in rats by inhibiting AMPK/mTOR signaling pathway". International Journal of Molecular Medicine 47, no. 3 (2021): 27. https://doi.org/10.3892/ijmm.2021.4860
Copy and paste a formatted citation
x
Spandidos Publications style
Zhang X, Zhang L, Chen Z, Li S, Che B, Wang N, Chen J, Xu C and Wei C: Exogenous spermine attenuates diabetic kidney injury in rats by inhibiting AMPK/mTOR signaling pathway. Int J Mol Med 47: 27, 2021.
APA
Zhang, X., Zhang, L., Chen, Z., Li, S., Che, B., Wang, N. ... Wei, C. (2021). Exogenous spermine attenuates diabetic kidney injury in rats by inhibiting AMPK/mTOR signaling pathway. International Journal of Molecular Medicine, 47, 27. https://doi.org/10.3892/ijmm.2021.4860
MLA
Zhang, X., Zhang, L., Chen, Z., Li, S., Che, B., Wang, N., Chen, J., Xu, C., Wei, C."Exogenous spermine attenuates diabetic kidney injury in rats by inhibiting AMPK/mTOR signaling pathway". International Journal of Molecular Medicine 47.3 (2021): 27.
Chicago
Zhang, X., Zhang, L., Chen, Z., Li, S., Che, B., Wang, N., Chen, J., Xu, C., Wei, C."Exogenous spermine attenuates diabetic kidney injury in rats by inhibiting AMPK/mTOR signaling pathway". International Journal of Molecular Medicine 47, no. 3 (2021): 27. https://doi.org/10.3892/ijmm.2021.4860
Follow us
  • Twitter
  • LinkedIn
  • Facebook
About
  • Spandidos Publications
  • Careers
  • Cookie Policy
  • Privacy Policy
How can we help?
  • Help
  • Live Chat
  • Contact
  • Email to our Support Team