Spandidos Publications Logo
  • About
    • About Spandidos
    • Aims and Scopes
    • Abstracting and Indexing
    • Editorial Policies
    • Reprints and Permissions
    • Job Opportunities
    • Terms and Conditions
    • Contact
  • Journals
    • All Journals
    • Oncology Letters
      • Oncology Letters
      • Information for Authors
      • Editorial Policies
      • Editorial Board
      • Aims and Scope
      • Abstracting and Indexing
      • Bibliographic Information
      • Archive
    • International Journal of Oncology
      • International Journal of Oncology
      • Information for Authors
      • Editorial Policies
      • Editorial Board
      • Aims and Scope
      • Abstracting and Indexing
      • Bibliographic Information
      • Archive
    • Molecular and Clinical Oncology
      • Molecular and Clinical Oncology
      • Information for Authors
      • Editorial Policies
      • Editorial Board
      • Aims and Scope
      • Abstracting and Indexing
      • Bibliographic Information
      • Archive
    • Experimental and Therapeutic Medicine
      • Experimental and Therapeutic Medicine
      • Information for Authors
      • Editorial Policies
      • Editorial Board
      • Aims and Scope
      • Abstracting and Indexing
      • Bibliographic Information
      • Archive
    • International Journal of Molecular Medicine
      • International Journal of Molecular Medicine
      • Information for Authors
      • Editorial Policies
      • Editorial Board
      • Aims and Scope
      • Abstracting and Indexing
      • Bibliographic Information
      • Archive
    • Biomedical Reports
      • Biomedical Reports
      • Information for Authors
      • Editorial Policies
      • Editorial Board
      • Aims and Scope
      • Abstracting and Indexing
      • Bibliographic Information
      • Archive
    • Oncology Reports
      • Oncology Reports
      • Information for Authors
      • Editorial Policies
      • Editorial Board
      • Aims and Scope
      • Abstracting and Indexing
      • Bibliographic Information
      • Archive
    • Molecular Medicine Reports
      • Molecular Medicine Reports
      • Information for Authors
      • Editorial Policies
      • Editorial Board
      • Aims and Scope
      • Abstracting and Indexing
      • Bibliographic Information
      • Archive
    • World Academy of Sciences Journal
      • World Academy of Sciences Journal
      • Information for Authors
      • Editorial Policies
      • Editorial Board
      • Aims and Scope
      • Abstracting and Indexing
      • Bibliographic Information
      • Archive
    • International Journal of Functional Nutrition
      • International Journal of Functional Nutrition
      • Information for Authors
      • Editorial Policies
      • Editorial Board
      • Aims and Scope
      • Abstracting and Indexing
      • Bibliographic Information
      • Archive
    • International Journal of Epigenetics
      • International Journal of Epigenetics
      • Information for Authors
      • Editorial Policies
      • Editorial Board
      • Aims and Scope
      • Abstracting and Indexing
      • Bibliographic Information
      • Archive
    • Medicine International
      • Medicine International
      • Information for Authors
      • Editorial Policies
      • Editorial Board
      • Aims and Scope
      • Abstracting and Indexing
      • Bibliographic Information
      • Archive
  • Articles
  • Information
    • Information for Authors
    • Information for Reviewers
    • Information for Librarians
    • Information for Advertisers
    • Conferences
  • Language Editing
Spandidos Publications Logo
  • About
    • About Spandidos
    • Aims and Scopes
    • Abstracting and Indexing
    • Editorial Policies
    • Reprints and Permissions
    • Job Opportunities
    • Terms and Conditions
    • Contact
  • Journals
    • All Journals
    • Biomedical Reports
      • Information for Authors
      • Editorial Policies
      • Editorial Board
      • Aims and Scope
      • Abstracting and Indexing
      • Bibliographic Information
      • Archive
    • Experimental and Therapeutic Medicine
      • Information for Authors
      • Editorial Policies
      • Editorial Board
      • Aims and Scope
      • Abstracting and Indexing
      • Bibliographic Information
      • Archive
    • International Journal of Epigenetics
      • Information for Authors
      • Editorial Policies
      • Editorial Board
      • Aims and Scope
      • Abstracting and Indexing
      • Bibliographic Information
      • Archive
    • International Journal of Functional Nutrition
      • Information for Authors
      • Editorial Policies
      • Editorial Board
      • Aims and Scope
      • Abstracting and Indexing
      • Bibliographic Information
      • Archive
    • International Journal of Molecular Medicine
      • Information for Authors
      • Editorial Policies
      • Editorial Board
      • Aims and Scope
      • Abstracting and Indexing
      • Bibliographic Information
      • Archive
    • International Journal of Oncology
      • Information for Authors
      • Editorial Policies
      • Editorial Board
      • Aims and Scope
      • Abstracting and Indexing
      • Bibliographic Information
      • Archive
    • Medicine International
      • Information for Authors
      • Editorial Policies
      • Editorial Board
      • Aims and Scope
      • Abstracting and Indexing
      • Bibliographic Information
      • Archive
    • Molecular and Clinical Oncology
      • Information for Authors
      • Editorial Policies
      • Editorial Board
      • Aims and Scope
      • Abstracting and Indexing
      • Bibliographic Information
      • Archive
    • Molecular Medicine Reports
      • Information for Authors
      • Editorial Policies
      • Editorial Board
      • Aims and Scope
      • Abstracting and Indexing
      • Bibliographic Information
      • Archive
    • Oncology Letters
      • Information for Authors
      • Editorial Policies
      • Editorial Board
      • Aims and Scope
      • Abstracting and Indexing
      • Bibliographic Information
      • Archive
    • Oncology Reports
      • Information for Authors
      • Editorial Policies
      • Editorial Board
      • Aims and Scope
      • Abstracting and Indexing
      • Bibliographic Information
      • Archive
    • World Academy of Sciences Journal
      • Information for Authors
      • Editorial Policies
      • Editorial Board
      • Aims and Scope
      • Abstracting and Indexing
      • Bibliographic Information
      • Archive
  • Articles
  • Information
    • For Authors
    • For Reviewers
    • For Librarians
    • For Advertisers
    • Conferences
  • Language Editing
Login Register Submit
  • This site uses cookies
  • You can change your cookie settings at any time by following the instructions in our Cookie Policy. To find out more, you may read our Privacy Policy.

    I agree
Search articles by DOI, keyword, author or affiliation
Search
Advanced Search
presentation
International Journal of Molecular Medicine
Join Editorial Board Propose a Special Issue
Print ISSN: 1107-3756 Online ISSN: 1791-244X
Journal Cover
April-2021 Volume 47 Issue 4

Full Size Image

Sign up for eToc alerts
Recommend to Library

Journals

International Journal of Molecular Medicine

International Journal of Molecular Medicine

International Journal of Molecular Medicine is an international journal devoted to molecular mechanisms of human disease.

International Journal of Oncology

International Journal of Oncology

International Journal of Oncology is an international journal devoted to oncology research and cancer treatment.

Molecular Medicine Reports

Molecular Medicine Reports

Covers molecular medicine topics such as pharmacology, pathology, genetics, neuroscience, infectious diseases, molecular cardiology, and molecular surgery.

Oncology Reports

Oncology Reports

Oncology Reports is an international journal devoted to fundamental and applied research in Oncology.

Experimental and Therapeutic Medicine

Experimental and Therapeutic Medicine

Experimental and Therapeutic Medicine is an international journal devoted to laboratory and clinical medicine.

Oncology Letters

Oncology Letters

Oncology Letters is an international journal devoted to Experimental and Clinical Oncology.

Biomedical Reports

Biomedical Reports

Explores a wide range of biological and medical fields, including pharmacology, genetics, microbiology, neuroscience, and molecular cardiology.

Molecular and Clinical Oncology

Molecular and Clinical Oncology

International journal addressing all aspects of oncology research, from tumorigenesis and oncogenes to chemotherapy and metastasis.

World Academy of Sciences Journal

World Academy of Sciences Journal

Multidisciplinary open-access journal spanning biochemistry, genetics, neuroscience, environmental health, and synthetic biology.

International Journal of Functional Nutrition

International Journal of Functional Nutrition

Open-access journal combining biochemistry, pharmacology, immunology, and genetics to advance health through functional nutrition.

International Journal of Epigenetics

International Journal of Epigenetics

Publishes open-access research on using epigenetics to advance understanding and treatment of human disease.

Medicine International

Medicine International

An International Open Access Journal Devoted to General Medicine.

Journal Cover
April-2021 Volume 47 Issue 4

Full Size Image

Sign up for eToc alerts
Recommend to Library

  • Article
  • Citations
    • Cite This Article
    • Download Citation
    • Create Citation Alert
    • Remove Citation Alert
    • Cited By
  • Similar Articles
    • Related Articles (in Spandidos Publications)
    • Similar Articles (Google Scholar)
    • Similar Articles (PubMed)
  • Download PDF
  • Download XML
  • View XML
Correction Open Access

[Corrigendum] TUSC8 inhibits the development of osteosarcoma by sponging miR‑197‑3p and targeting EHD2

  • Authors:
    • Hongwu Fan
    • Tong Liu
    • Hao Tian
    • Shanyong Zhang
  • View Affiliations / Copyright

    Affiliations: Department of Orthopaedics, China‑Japan Union Hospital of Jilin University, Changchun, Jilin 130033, P.R. China, Department of Spine Surgery, The Second Hospital of Jilin University, Changchun, Jilin 130000, P.R. China
    Copyright: © Fan et al. This is an open access article distributed under the terms of Creative Commons Attribution License [CC BY 4.0].
  • Article Number: 58
    |
    Published online on: February 18, 2021
       https://doi.org/10.3892/ijmm.2021.4891
  • Expand metrics +
Metrics: Total Views: 0 (Spandidos Publications: | PMC Statistics: )
Metrics: Total PDF Downloads: 0 (Spandidos Publications: | PMC Statistics: )
Cited By (CrossRef): 0 citations Loading Articles...

This article is mentioned in:



Article

Int J Mol Med 46: [Related article:] 1311-1320, 2020; DOI: 10.3892/ijmm.2020.4684

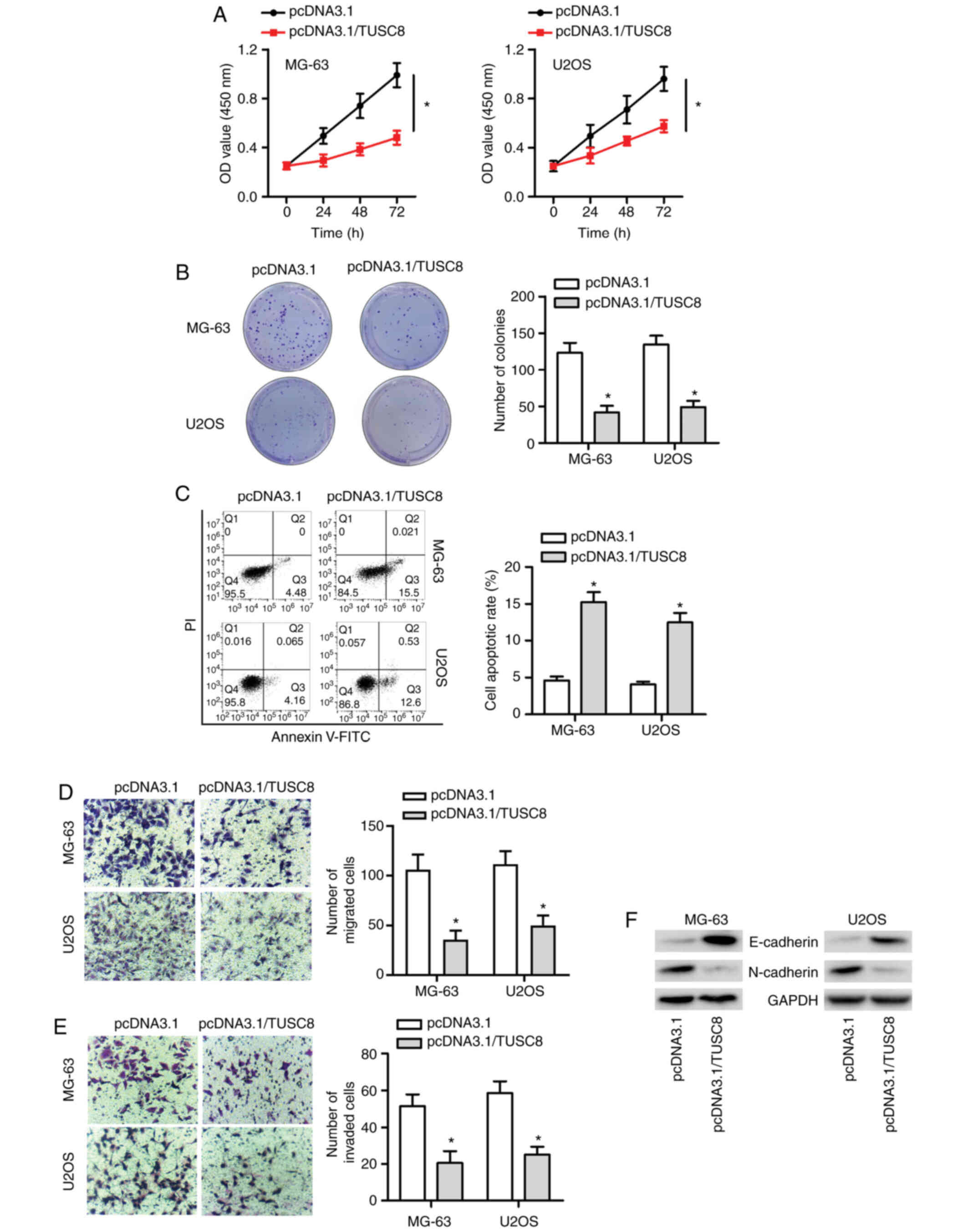
Subsequently to the publication of this article, the authors have realized that Fig. 2D contained a duplication error, which arose during the assembly of the figures; specifically, the upper-left panel in Fig. 2D, showing the results of the MG-63/pcDNA3.1 Transwell assay experiment, were inadvertently repeated in Fig. 5E. The corrected version of Fig. 2, showing the correct data for Fig. 2D, is shown on the next page.

Figure 5

TUSC8 inhibits OS development by regulating EHD2. (A) The mRNA and protein levels of EHD2 were evaluated in sh-EHD2-transfected cells. (B and C) CCK-8 and colony formation assays were used to assess cell proliferation in transfected cells. (D) Flow cytometry was used to measure cell apoptosis. (E and F) Transwell assays were carried out to evaluate cell migration and invasion. (G) Western blot analysis was used to evaluate epithelial-mesenchymal transition. *P<0.05 and &P<0.05.

The authors wish to emphasize that this correction does not change either the interpretation or the original conclusions of their study. The authors are grateful to the Editor of International Journal of Molecular Medicine for granting them the opportunity to publish this corrigendum, and all the authors agree with the correction. Furthermore, the authors apologize to the Editor of International Journal of Molecular Medicine and to readership for any inconvenience caused.

Figure 5

TUSC8 inhibits OS development by regulating EHD2. (A) The mRNA and protein levels of EHD2 were evaluated in sh-EHD2-transfected cells. (B and C) CCK-8 and colony formation assays were used to assess cell proliferation in transfected cells. (D) Flow cytometry was used to measure cell apoptosis. (E and F) Transwell assays were carried out to evaluate cell migration and invasion. (G) Western blot analysis was used to evaluate epithelial-mesenchymal transition. *P<0.05 and &P<0.05.

Related Articles

  • Abstract
  • View
  • Download
  • Twitter
Copy and paste a formatted citation
Spandidos Publications style
Fan H, Liu T, Tian H and Zhang S: [Corrigendum] TUSC8 inhibits the development of osteosarcoma by sponging miR‑197‑3p and targeting EHD2. Int J Mol Med 47: 58, 2021.
APA
Fan, H., Liu, T., Tian, H., & Zhang, S. (2021). [Corrigendum] TUSC8 inhibits the development of osteosarcoma by sponging miR‑197‑3p and targeting EHD2. International Journal of Molecular Medicine, 47, 58. https://doi.org/10.3892/ijmm.2021.4891
MLA
Fan, H., Liu, T., Tian, H., Zhang, S."[Corrigendum] TUSC8 inhibits the development of osteosarcoma by sponging miR‑197‑3p and targeting EHD2". International Journal of Molecular Medicine 47.4 (2021): 58.
Chicago
Fan, H., Liu, T., Tian, H., Zhang, S."[Corrigendum] TUSC8 inhibits the development of osteosarcoma by sponging miR‑197‑3p and targeting EHD2". International Journal of Molecular Medicine 47, no. 4 (2021): 58. https://doi.org/10.3892/ijmm.2021.4891
Copy and paste a formatted citation
x
Spandidos Publications style
Fan H, Liu T, Tian H and Zhang S: [Corrigendum] TUSC8 inhibits the development of osteosarcoma by sponging miR‑197‑3p and targeting EHD2. Int J Mol Med 47: 58, 2021.
APA
Fan, H., Liu, T., Tian, H., & Zhang, S. (2021). [Corrigendum] TUSC8 inhibits the development of osteosarcoma by sponging miR‑197‑3p and targeting EHD2. International Journal of Molecular Medicine, 47, 58. https://doi.org/10.3892/ijmm.2021.4891
MLA
Fan, H., Liu, T., Tian, H., Zhang, S."[Corrigendum] TUSC8 inhibits the development of osteosarcoma by sponging miR‑197‑3p and targeting EHD2". International Journal of Molecular Medicine 47.4 (2021): 58.
Chicago
Fan, H., Liu, T., Tian, H., Zhang, S."[Corrigendum] TUSC8 inhibits the development of osteosarcoma by sponging miR‑197‑3p and targeting EHD2". International Journal of Molecular Medicine 47, no. 4 (2021): 58. https://doi.org/10.3892/ijmm.2021.4891
Follow us
  • Twitter
  • LinkedIn
  • Facebook
About
  • Spandidos Publications
  • Careers
  • Cookie Policy
  • Privacy Policy
How can we help?
  • Help
  • Live Chat
  • Contact
  • Email to our Support Team