Spandidos Publications Logo
  • About
    • About Spandidos
    • Aims and Scopes
    • Abstracting and Indexing
    • Editorial Policies
    • Reprints and Permissions
    • Job Opportunities
    • Terms and Conditions
    • Contact
  • Journals
    • All Journals
    • Oncology Letters
      • Oncology Letters
      • Information for Authors
      • Editorial Policies
      • Editorial Board
      • Aims and Scope
      • Abstracting and Indexing
      • Bibliographic Information
      • Archive
    • International Journal of Oncology
      • International Journal of Oncology
      • Information for Authors
      • Editorial Policies
      • Editorial Board
      • Aims and Scope
      • Abstracting and Indexing
      • Bibliographic Information
      • Archive
    • Molecular and Clinical Oncology
      • Molecular and Clinical Oncology
      • Information for Authors
      • Editorial Policies
      • Editorial Board
      • Aims and Scope
      • Abstracting and Indexing
      • Bibliographic Information
      • Archive
    • Experimental and Therapeutic Medicine
      • Experimental and Therapeutic Medicine
      • Information for Authors
      • Editorial Policies
      • Editorial Board
      • Aims and Scope
      • Abstracting and Indexing
      • Bibliographic Information
      • Archive
    • International Journal of Molecular Medicine
      • International Journal of Molecular Medicine
      • Information for Authors
      • Editorial Policies
      • Editorial Board
      • Aims and Scope
      • Abstracting and Indexing
      • Bibliographic Information
      • Archive
    • Biomedical Reports
      • Biomedical Reports
      • Information for Authors
      • Editorial Policies
      • Editorial Board
      • Aims and Scope
      • Abstracting and Indexing
      • Bibliographic Information
      • Archive
    • Oncology Reports
      • Oncology Reports
      • Information for Authors
      • Editorial Policies
      • Editorial Board
      • Aims and Scope
      • Abstracting and Indexing
      • Bibliographic Information
      • Archive
    • Molecular Medicine Reports
      • Molecular Medicine Reports
      • Information for Authors
      • Editorial Policies
      • Editorial Board
      • Aims and Scope
      • Abstracting and Indexing
      • Bibliographic Information
      • Archive
    • World Academy of Sciences Journal
      • World Academy of Sciences Journal
      • Information for Authors
      • Editorial Policies
      • Editorial Board
      • Aims and Scope
      • Abstracting and Indexing
      • Bibliographic Information
      • Archive
    • International Journal of Functional Nutrition
      • International Journal of Functional Nutrition
      • Information for Authors
      • Editorial Policies
      • Editorial Board
      • Aims and Scope
      • Abstracting and Indexing
      • Bibliographic Information
      • Archive
    • International Journal of Epigenetics
      • International Journal of Epigenetics
      • Information for Authors
      • Editorial Policies
      • Editorial Board
      • Aims and Scope
      • Abstracting and Indexing
      • Bibliographic Information
      • Archive
    • Medicine International
      • Medicine International
      • Information for Authors
      • Editorial Policies
      • Editorial Board
      • Aims and Scope
      • Abstracting and Indexing
      • Bibliographic Information
      • Archive
  • Articles
  • Information
    • Information for Authors
    • Information for Reviewers
    • Information for Librarians
    • Information for Advertisers
    • Conferences
  • Language Editing
Spandidos Publications Logo
  • About
    • About Spandidos
    • Aims and Scopes
    • Abstracting and Indexing
    • Editorial Policies
    • Reprints and Permissions
    • Job Opportunities
    • Terms and Conditions
    • Contact
  • Journals
    • All Journals
    • Biomedical Reports
      • Information for Authors
      • Editorial Policies
      • Editorial Board
      • Aims and Scope
      • Abstracting and Indexing
      • Bibliographic Information
      • Archive
    • Experimental and Therapeutic Medicine
      • Information for Authors
      • Editorial Policies
      • Editorial Board
      • Aims and Scope
      • Abstracting and Indexing
      • Bibliographic Information
      • Archive
    • International Journal of Epigenetics
      • Information for Authors
      • Editorial Policies
      • Editorial Board
      • Aims and Scope
      • Abstracting and Indexing
      • Bibliographic Information
      • Archive
    • International Journal of Functional Nutrition
      • Information for Authors
      • Editorial Policies
      • Editorial Board
      • Aims and Scope
      • Abstracting and Indexing
      • Bibliographic Information
      • Archive
    • International Journal of Molecular Medicine
      • Information for Authors
      • Editorial Policies
      • Editorial Board
      • Aims and Scope
      • Abstracting and Indexing
      • Bibliographic Information
      • Archive
    • International Journal of Oncology
      • Information for Authors
      • Editorial Policies
      • Editorial Board
      • Aims and Scope
      • Abstracting and Indexing
      • Bibliographic Information
      • Archive
    • Medicine International
      • Information for Authors
      • Editorial Policies
      • Editorial Board
      • Aims and Scope
      • Abstracting and Indexing
      • Bibliographic Information
      • Archive
    • Molecular and Clinical Oncology
      • Information for Authors
      • Editorial Policies
      • Editorial Board
      • Aims and Scope
      • Abstracting and Indexing
      • Bibliographic Information
      • Archive
    • Molecular Medicine Reports
      • Information for Authors
      • Editorial Policies
      • Editorial Board
      • Aims and Scope
      • Abstracting and Indexing
      • Bibliographic Information
      • Archive
    • Oncology Letters
      • Information for Authors
      • Editorial Policies
      • Editorial Board
      • Aims and Scope
      • Abstracting and Indexing
      • Bibliographic Information
      • Archive
    • Oncology Reports
      • Information for Authors
      • Editorial Policies
      • Editorial Board
      • Aims and Scope
      • Abstracting and Indexing
      • Bibliographic Information
      • Archive
    • World Academy of Sciences Journal
      • Information for Authors
      • Editorial Policies
      • Editorial Board
      • Aims and Scope
      • Abstracting and Indexing
      • Bibliographic Information
      • Archive
  • Articles
  • Information
    • For Authors
    • For Reviewers
    • For Librarians
    • For Advertisers
    • Conferences
  • Language Editing
Login Register Submit
  • This site uses cookies
  • You can change your cookie settings at any time by following the instructions in our Cookie Policy. To find out more, you may read our Privacy Policy.

    I agree
Search articles by DOI, keyword, author or affiliation
Search
Advanced Search
presentation
International Journal of Molecular Medicine
Join Editorial Board Propose a Special Issue
Print ISSN: 1107-3756 Online ISSN: 1791-244X
Journal Cover
October-2021 Volume 48 Issue 4

Full Size Image

Sign up for eToc alerts
Recommend to Library

Journals

International Journal of Molecular Medicine

International Journal of Molecular Medicine

International Journal of Molecular Medicine is an international journal devoted to molecular mechanisms of human disease.

International Journal of Oncology

International Journal of Oncology

International Journal of Oncology is an international journal devoted to oncology research and cancer treatment.

Molecular Medicine Reports

Molecular Medicine Reports

Covers molecular medicine topics such as pharmacology, pathology, genetics, neuroscience, infectious diseases, molecular cardiology, and molecular surgery.

Oncology Reports

Oncology Reports

Oncology Reports is an international journal devoted to fundamental and applied research in Oncology.

Experimental and Therapeutic Medicine

Experimental and Therapeutic Medicine

Experimental and Therapeutic Medicine is an international journal devoted to laboratory and clinical medicine.

Oncology Letters

Oncology Letters

Oncology Letters is an international journal devoted to Experimental and Clinical Oncology.

Biomedical Reports

Biomedical Reports

Explores a wide range of biological and medical fields, including pharmacology, genetics, microbiology, neuroscience, and molecular cardiology.

Molecular and Clinical Oncology

Molecular and Clinical Oncology

International journal addressing all aspects of oncology research, from tumorigenesis and oncogenes to chemotherapy and metastasis.

World Academy of Sciences Journal

World Academy of Sciences Journal

Multidisciplinary open-access journal spanning biochemistry, genetics, neuroscience, environmental health, and synthetic biology.

International Journal of Functional Nutrition

International Journal of Functional Nutrition

Open-access journal combining biochemistry, pharmacology, immunology, and genetics to advance health through functional nutrition.

International Journal of Epigenetics

International Journal of Epigenetics

Publishes open-access research on using epigenetics to advance understanding and treatment of human disease.

Medicine International

Medicine International

An International Open Access Journal Devoted to General Medicine.

Journal Cover
October-2021 Volume 48 Issue 4

Full Size Image

Sign up for eToc alerts
Recommend to Library

  • Article
  • Citations
    • Cite This Article
    • Download Citation
    • Create Citation Alert
    • Remove Citation Alert
    • Cited By
  • Similar Articles
    • Related Articles (in Spandidos Publications)
    • Similar Articles (Google Scholar)
    • Similar Articles (PubMed)
  • Download PDF
  • Download XML
  • View XML

  • Supplementary Files
    • Supplementary_Data.pdf
Article Open Access

GFI1 promotes the proliferation and migration of esophageal squamous cell carcinoma cells through the inhibition of SOCS1 expression

  • Authors:
    • Yunlong Huang
    • Ran Ruan
    • Yanxin Fang
    • Kaiming Wu
    • Long Yao
    • Renquan Zhang
    • Wei He
  • View Affiliations / Copyright

    Affiliations: Department of Thoracic Surgery, The First Affiliated Hospital of Anhui Medical University, Hefei, Anhui 230000, P.R. China, Department of Immunology, School of Basic Medical Science, Anhui Medical University, Hefei, Anhui 230032, P.R. China
    Copyright: © Huang et al. This is an open access article distributed under the terms of Creative Commons Attribution License.
  • Article Number: 184
    |
    Published online on: August 3, 2021
       https://doi.org/10.3892/ijmm.2021.5017
  • Expand metrics +
Metrics: Total Views: 0 (Spandidos Publications: | PMC Statistics: )
Metrics: Total PDF Downloads: 0 (Spandidos Publications: | PMC Statistics: )
Cited By (CrossRef): 0 citations Loading Articles...

This article is mentioned in:



Abstract

Growth factor‑independent 1 (GFI1) has been reported to serve a vital role in hematopoietic development. However, the function and molecular mechanism of GFI1 in esophageal squamous cell carcinoma (ESCC) remains unknown. In the present study, the biological functions and the molecular mechanism of the effects of GFI1 in ESCC were analyzed. The results demonstrated that GFI1 expression levels were significantly upregulated in ESCC compared with those in normal esophageal tissues. Knockdown of GFI1 using small interfering RNA suppressed ESCC cell proliferation and migration. Furthermore, GFI1 enhanced STAT3 and NF‑κB signaling by inhibiting the expression of suppressor of cytokine signaling 1 (SOCS1) in ESCC cells. Taken together, the results of the present study demonstrated that GFI1 promoted the proliferation and migration of ESCC cells via inhibition of SOCS1 expression. These results suggested that GFI1 may be a valuable target for ESCC therapy.

Introduction

Esophageal cancer (ESCA) is the 6th leading cause of cancer-associated mortality and one of the most common gastrointestinal tumors worldwide (1). ESCA includes esophagus squamous cell carcinoma (ESCC) and esophageal adenocarcinoma (EAC) (2,3). EAC is the most common type of ESCA in Western countries, whereas ESCC is the most common type in China, where it accounts for >70% of cases of ESCA (4,5). Although research into treatments for patients with ESCC has achieved significant progress, the 5-year survival rate remains unfavorable due to the high rates of recurrence and metastasis (4,6,7). Therefore, there is an urgent need to elucidate the molecular mechanism underlying ESCC progression.

As a zinc-finger transcriptional repressor, growth factor-independent 1 (GFI1) can bind histone deacetylases and inhibit transcription; its function was initially discovered due to its ability to serve as a cellular proto-oncogene in T cell lymphomas, where it promotes IL-2-independent growth (8). GFI1 has been reported to be involved in several types of cancer, including pancreatic ductal adenocarcinoma, cervical carcinoma and acute myeloid leukemia (AML), and it has also been found that GFI1 can control the transcription of suppressors of cytokine signaling (SOCS)1 (9-12). SOCS inhibit the JAK/STAT and NF-κB pathways, among others (13,14). Among the SOCS family of proteins, SOCS1 is the most potent inhibitor of proinflammatory cytokine signaling (15). In an ESCC xenograft mouse model, SOCS1 overexpression has been demonstrated to exhibit a potent antitumor effect against ESCC (16). Similarly, in a murine xenograft model, ectopic SOCS1 expression has been reported to improve radiosensitivity by inducing apoptosis and enhancing DNA damage following radiotherapy (17). Thus, SOCS1 serves an antitumor role in ESCC. It has been reported that GFI1 can bind directly to the SOCS1 promoter and suppress SOCS1 transcription in AML cells (12). Therefore, determining whether GFI1 is associated with ESCC through enhancing STAT3 and NF-κB signaling activity via inhibiting SOCS1 may improve the current understanding of ESCC development.

The present study aimed to determine the expression of GFI1 in patients with ESCC and ESCC cells, as well as the functions of GFI1 in ESCC cells. Furthermore, the molecular mechanism underlying GFI1 activation in ESCC was analyzed.

Materials and methods

Bioinformatics analysis

The mRNA expression levels of GFI1 from The Cancer Genome Atlas (TCGA; https://portal.gdc.cancer.gov/) were analyzed using UALCAN (http://ualcan.path.uab.edu) and OncoLnc (www.oncoLnc.org) databases. The databases from UALCAN contains the RNA-seq data (from TCGA), which includes the GFI1 expression levels from 184 tumor and 11 adjacent normal esophageal tissues. The survival curves based on GFI1 mRNA expression from OncoLnc were used to determine the effects of GFI1 expression levels on the survival of patients with ESCC. Kaplan-Meier analysis with the log-rank test was used for the survival analysis.

Clinical tissue samples

A total of 40 pairs of ESCC and adjacent normal esophageal tissues from patients with ESCC, including 22 women and 18 men (mean age, 60 years; aged from 46-75 years old), who received surgical treatment between March and December 2019, were collected at The First Affiliated Hospital of Anhui Medical University (Hefei, China) and were frozen in liquid nitrogen until required for RNA and protein extraction. The tumors were staged using the 8th edition of the American Joint Committee on Cancer Tumor-Node-Metastasis staging system (18). Patients were recruited if they had not received any radiotherapy or chemotherapy prior to surgery and had provided signed informed consent prior to inclusion. The present study was approved by the Ethics Committee of Anhui Medical University (approval no. 20190356). In addition, after radical esophagectomy, tumor tissues did not contain any necrotic area, and adjacent normal tissues were resected at >5 cm from cancer tissue. The clinicopathological characteristics of the patients are summarized in Table I.

Table I

Summary of patient clinicopathological characteristics.

Table I

Summary of patient clinicopathological characteristics.

Patient characteristicsn
Sex
 Female22
 Male18
Age, year
 <6016
 ≥6024
Differentiation
 Well/moderate29
 Poor11
Invasion
 Absent14
 Present26
Clinical stagea
 Early (I-II)25
 Advanced (III-IV)15
Lymph node metastasis
 Absent21
 Present19

a American Joint Committee on Cancer/The Union for International Cancer Control Tumor-Node-Metastasis staging system (18).

Cell culture

Normal esophageal epithelial cells (SHEE10) were obtained from The Cell Bank of Type Culture Collection of The Chinese Academy of Sciences, and four human ESCC cell lines (KYSE30, KYSE150, KYSE450 and KYSE510) were obtained from DSMZ-German Collection of Microorganisms and Cell Cultures GmbH. All cells were cultured in RPMI-1640 medium containing 10% FBS (both Thermo Fisher Scientific, Inc.), streptomycin (100 µg/ml) and penicillin (100 IU/ml) at 37°C with 5% CO2.

Cell transfection

KYSE30 and KYSE150 cells (3×105 cells/well) were cultured in 6-well plates. The cells were transfected with small interfering (si)RNA (30 nM) or control siRNA (30 nM) using Lipofectamine® 2000 (Invitrogen; Thermo Fisher Scientific, Inc.) according to the manufacturer's protocol. After incubation at 37°C for 6 h, the culture medium was changed. After transfection for 48 h, the knockdown efficiency was assessed using reverse transcription-quantitative (RT-q) PCR and western blotting. siRNA targeting GFI1 (siGFI1) and SOCS1 (siSOCS1) were synthesized by GENERAL BIOL. The sequences of the siRNA were as follows: GFI1-siRNA, 5′-GCU CGG AGU UUG AGG ACU U-3′; SOCS1-siRNA, 5′-GCA UCC GCG UGC ACU UUC AUU -3′; and control siRNA, 5′-UUC UCC GAA CGU GUC ACG UTT -3′.

Cell counting kit-8 (CCK-8) and colony formation assays

Cell proliferation was examined using CCK-8 and colony formation assays. The CCK-8 assay was purchased from Dojindo Molecular Technologies, Inc. KYSE30 and KYSE150 cells (1×103 cells/well) were seeded into 96-well plates following transfection with siGFI1 or control siRNA for 48 h. CCK-8 solution (10 µl) was added to each well at 24, 48 or 72 h, and the cells were further incubated at 37°C for 1.5 h. Subsequently, the absorbance was measured at 450 nm using a microplate spectrometer (Thermo Fisher Scientific, Inc.).

For the colony formation assay, KYSE30 and KYSE150 cells (2×103 cells/well) were seeded in 6-well plates, incubated overnight and subsequently transfected with siGFI1. Following 14-day culture, the cells were fixed with 4% formaldehyde at room temperature, washed three times with PBS and stained with trypan blue for 10 min at room temperature. The number of colonies (containing ≥50 cells) were counted using a light microscope (magnification, ×200; Olympus Corporation).

Cell migration and wound healing assay

For the cell migration assay, suspensions of transfected KYSE30 and KYSE150 cells (1×104 cells/well) were re-suspended in FBS-free RPMI-1640 medium and added to the upper chamber of a Transwell chamber (8-µm pore size; Corning, Inc.). RPMI-1640 medium supplemented with 10% FBS (600 µl) was added to the lower chamber. Following culturing for 24 h at 37°C, the adherenT cells on the upper surface of the insert membrane were removed using cotton swabs, and the migrated cells were fixed with 4% formaldehyde at room temperature, washed three times with PBS and stained with trypan blue as aforementioned. The migratory cells were imaged and counted under a light microscope (magnification, ×200; Olympus Corporation).

For the wound healing assay, 1×106 transfected cells were seeded in 6-well plates for 48 h at 37°C. The cell monolayer was scraped using a 200-µl pipette tip when they reached 80-90% confluence, washed three times with PBS, and 2 ml RPMI-1640 medium without FBS was added. The wound width was measured by capturing images under a microscope (magnification, ×200; Olympus Corporation) at 0 and 24 h.

RT-qPCR

Total RNA was isolated from clinical samples and cells using TRIzol® reagent (Invitrogen; Thermo Fisher Scientific, Inc.) and reverse-transcribed into cDNA using a HiScript III 1st Strand cDNA Synthesis kit (Vazyme Biotech Co., Ltd.) according to the manufacturer's protocol. qPCR was performed using LightCycler® FastStart DNA Master SYBR® Green I (Roche Diagnostics GmbH) on a light Cycler 96 (Roche Diagnostics GmbH), according to the manufacturer's instructions. The thermocycling conditions were as follows: Initial denaturation at 95°C for 30 sec, following by 40 cycles of denaturation at 95°C for 10 sec, annealing and elongation 60°C for 60 sec. GAPDH served as an internal control for gene expression, and the relative expression level was calculated using the 2−ΔΔCq method (19). The sequences of the primers used are listed in Table II.

Table II

Primer sequences used for reverse transcription-quantitative PCR.

Table II

Primer sequences used for reverse transcription-quantitative PCR.

GeneDirectionSequence (5′-3′)
GFI1Forward GCAAGGCATTCAGCCAGAG
Reverse AAGGCAAAGGAGGAGCAA
SOCS1Forward TTCGCCCTTAGCGTGAAGAT
Reverse GCTCGAAGAGGCAGTCGAA
Cyclin D1Forward TGACCCCGCACGATTTCATT
Reverse C AGAGGGCAACGAAGGTCTG
SurvivinForward TTTTGATTCCCGGGCTTACCA
Reverse ACATTCACTGTGGAAGGCTCT
N-cadherinForward CC TGAGGGATCAAAGCCTGG
Reverse ACATGTTGGGTGAAGGGGTG
E-cadherinForward AATTCCTGCCATTCTGGGGA
Reverse GGGCAGTAAGGGCTCTTTGA
VimentinForward GTTTCCAAGCCTGACCTCAC
Reverse GTCATTGTTCCGGTTGGCAG
SOCS1Forward TTCGCCCTTAGCGTGAAGATGG
Reverse TAGTGCTCCAGCAGCTCGAAGA
GAPDHForward GTCTCCTCTGACTTCAACAGCG
Reverse ACCACCCTGTTGCTGTAGCCAA

[i] GFI1, growth factor-independent 1; SOCS1, suppressor of cytokine signaling 1.

Western blotting assay

Total protein was extracted from cells or tissues using RIPA lysis buffer (Beyotime Institute of Biotechnology), and the protein concentration was determined using a BCA protein assay kit (Beyotime Institute of Biotechnology). Total protein (50 µg) was resolved using 10% SDS-PAGE and transferred to nitrocellulose membranes (Bio-Rad Laboratories, Inc.). The membranes were blocked with 5% non-fat milk for 1.5 h at room temperature, incubated with primary antibodies at 4°C overnight. The membranes were washed three times with PBST and then incubated with HRP-conjugated goat anti-mouse IgG (1:2,000; cat. no. SA00001-1; ProteinTech Group, Inc.) and goat anti-rabbit IgG (1:2,000; cat. no. 511203; Chengdu Zen Bioscience Co., Ltd.) secondary antibodies for 1 h at room temperature. Protein bands were visualized using an enhanced chemiluminescence detection system (Beyotime Institute of Biotechnology), and densitometry analysis was performed using ImageJ (v1.8.0, National Institutes of Health). Rabbit polyclonal antibodies against P65 (1:1,000; cat. no. 10745-1-AP) and mouse monoclonal antibodies against GAPDH (1:1,000; cat. no. 60004-1-Ig) were purchased from ProteinTech Group, Inc. Rabbit polyclonal antibodies against SOCS1 (1:1,000; cat. no. ab62584) and GFI1 (1:1,000; cat. no. ab21061) were obtained from Abcam. Rabbit polyclonal antibodies against phosphorylated (p)-p65 (1:1,000; cat. no. 310012) were obtained from Chengdu Zen Bioscience Co., Ltd. Rabbit monoclonal antibodies against STAT3 (1:1,000; cat. no. 4904S) and p-STAT3 (1:1,000; cat. no. 4113S) were purchased from Cell Signaling Technology, Inc.

Immunohistochemistry (IHC)

ESCC and paired normal tissues were embedded in paraffin, fixed in 4% paraformaldehyde at room temperature for 2 days and cut into 5-µm sections for IHC analysis. IHC staining was performed by Wuhan Servicebio Technology Co., Ltd. The sections were examined, and images were captured using a microscope (magnification, ×200; Olympus Corporation) in five random fields of view per sample.

Luciferase reporter assay

KYSE30 and KYSE150 cells (2×105/well) were seeded and cultured in 12-well plates overnight and co-transfected with an NF-κB reporter plasmid (1 µg/well; cat. no. D2206; Beyotime Institute of Biotechnology) and siGFI1 (30 nM), siSOCS1 (30 nM) or siCtrl (30 nM) using Lipofectamine® 2000 according to the manufacturer's instructions. After incubation at 37°C for 6 h, the culture medium was changed. At 48 h post-transfection, cell samples were lysed using Firefly Luciferase Reporter Gene Assay Cell Lysis Buffer (cat. no. RG126S; Beyotime Institute of Biotechnology). After brief centrifugation at 13,778 × g for 20 min, 10 µl aliquot of the supernatant was assayed using a Luciferase Assay kit (Promega Corporation), and the same amount of supernatant was used to measure the concentration of total protein using a BCA protein assay (cat. no. P0012S; Beyotime Institute of Biotechnology). The luciferase activity was normalized against the concentration of total protein.

Statistical analysis

All experiments were performed in triplicate. Statistical analysis was performed using GraphPad Prism 8 (GraphPad Software, Inc.), and data are presented as the mean ± SEM. Statistical differences between groups were compared using a paired or unpaired Student's t-test as appropriate, a one-way ANOVA with Tukey's post hoc test. P<0.05 was considered to indicate a statistically significant difference.

Results

GFI1 expression is upregulated in ESCC tissues

The expression levels of GFI1 in ESCA were analyzed using data obtained from TCGA using the UALCAN platform. As presented in Fig. 1A, GFI1 expression levels were significantly upregulated in ESCA tissues compared with those in normal tissues. Furthermore, a statistically significant association between the mRNA levels of GFI1 and the clinicopathological features of ESCA were observed based on the UALCAN platform. GFI1 mRNA expression levels were increased in ESCA regardless of sex, patient age (20-40, 41-60, 61-80 and 81-100 years old), smoking status [non-smoker, smoker, short-term former smoker (<15 years) and long-term former smoker (≥15 years)], cancer stages (S1-4) and nodal metastasis status (N0-4) compared with those in normal tissues (Fig. 1B-F). These results suggested that GFI1 was upregulated in ESCA and may affect ESCA progression.

Figure 1

GFI1 mRNA expression is upregulated in ESCA tissues in TCGA. (A) GFI1 expression levels were significantly higher in ESCA tissues compared with those in normal tissues. (B-F) GFI1 expression levels in patients grouped by (B) sex, (C) age, (D) smoking status, (E) cancer stage and (F) nodal metastasis status of ESCA. *P<0.05, **P<0.01 and ***P<0.001 vs. normal. GFI1, growth factor-independent 1; TCGA, The Cancer Genome Atlas; ESCA, esophageal cancer; N, node.

Next, the potential functions of GFI1 in ESCC were explored in the present study. The mRNA expression levels of GFI1 in 40 pairs of ESCC and adjacent normal tissues were assessed using RT-qPCR. The results demonstrated that the mRNA levels of GFI1 were increased in ESCC tissues compared with those in the normal adjacent tissues (Fig. 2A). Western blotting also revealed that GFI1 protein levels were significantly upregulated in ESCC compared with those in normal tissues (Fig. 2B). Similar to the results of western blotting, IHC analysis of samples from ESCC and matched adjacent tissues demonstrated that high GFI1 expression was observed in ESCC tissues (Fig. 2C). Kaplan-Meier survival analysis using the OncoLnc online tool suggested that patients with ESCA that exhibited higher than the median expression levels of GFI1 had shorter overall survival times compared with those observed in patients with low GFI1 levels (Fig. 2D).

Figure 2

GFI1 expression is upregulated in ESCC tissues. (A) mRNA and (B) protein expression levels of GFI1 in tissues of patients with ESCC were examined using reverse transcription-quantitative PCR (n=40) and western blotting (n=12). (C) Immunohistochemical staining of GFI1 in ESCC and normal tissues. Scale bar, 50 µm. (D) Kaplan-Meier overall survival analysis of patients with esophageal cancer from the OncoLnc database stratified by median GFI1 mRNA expression. ***P<0.001 vs. N. GFI1, growth factor-independent 1; ESCC, esophageal squamous cell carcinoma; N, normal; T, tumor.

Together, these results indicated that GFI1 was upregulated in ESCC tissues and associated with a poor prognosis, suggesting that GFI1 may promote the progression of ESCC.

GFI1 is highly expressed in ESCC cell lines and is knocked down by siRNA

The expression levels of GFI1 in SHEE10 and four ESCC cell lines (KYSE30, KYSE150, KYSE450 and KYSE510) were assessed, and the results demonstrated that the mRNA and protein levels of GFI1 were significantly increased in ESCC cells compared with those in the normal esophageal cell line (Fig. 3A and B). Subsequently, KYSE30 and KYSE150 cells, which exhibited the highest levels of endogenous GFI1 expression, were transfected with siGFI1. As presented in Fig. 3C-F, both cell lines transfected with siGFI1 exhibited lower GFI1 mRNA and protein expression levels compared with those in the control group. Thus, KYSE30 and KYSE150 cells were both successfully transfected.

Figure 3

Efficiency of GFI1 knockdown in ESCC cells using siRNA. (A) mRNA and (B) protein expression levels of GFI1 in the SHEE10 normal esophageal epithelial cells and four ESCC cell lines: KYSE30, KYSE150, KYSE450 and KYSE510. (C-F) GFI1-siRNA was transfected into the KYSE30 and KYSE150 ESCC cell lines. The mRNA and protein expression levels of GFI1 in ESCC cell lines were detected using reverse transcription-quantitative PCR and western blotting. *P<0.05 and **P<0.01 vs. SHEE10 or control. siRNA/si, small interfering RNA; GFI1, growth factor-independent 1; ESCC, esophageal squamous cell carcinoma.

GFI1 knockdown suppresses the proliferation of ESCC cells

The effects of GFI1 on cell proliferation in vitro were next assessed. The results of colony formation and CCK-8 assays demonstrated that GFI1 knockdown significantly reduced the proliferative rates of KYSE30 and KYSE150 cells compared with those of the control cells (Fig. 4A and B). In addition, the expression levels of the cell cycle-associated genes cyclin D1 and survivin were assessed using RT-qPCR. As presented in Fig. S1A, knockdown of GFI1 significantly downregulated the levels of cyclin D1 and survivin in both cell lines compared with those in the respective control groups. These results suggested that GFI1 promoted ESCC cell proliferation.

Figure 4

GFI1 knockdown decreases the proliferation of ESCC cell lines. (A) Colony formation assays were performed using the siGFI1-transfected ESCC cells. (B) Cell proliferation was assessed in the siGFI1-transfected ESCC cell lines (KYSE30 and KYSE150) using a Cell Counting Kit-8 assay. *P<0.05 and **P<0.01 vs. control. si, small interfering RNA; GFI1, growth factor-independent 1; ESCC, esophageal squamous cell carcinoma; OD, optical density.

GFI1 knockdown reduces the migration of ESCC cells

To investigate the function of GFI1 on ESCC cell migratory ability, wound healing and Transwell assays were performed. The wound healing assay results demonstrated that the tumor cell migration was significantly reduced in both cell lines transfected with siGFI1 compared with that in the control cells (Fig. 5A and B). In the Transwell assays, the number of cells that had migrated through the membrane was reduced in KYSE30 and KYSE150 cells transfected with siGFI1 compared with those in the respective control groups (Fig. 5C and D). In addition, the expression levels of epithelial and mesenchymal markers E-cadherin, N-cadherin and vimentin in KYSE30 and KYSE150 cell lines treated with siGFI1 were determined. As demonstrated in Fig. S1B, the mRNA expression levels of E-cadherin were increased, and the levels of N-cadherin and Vimentin were reduced compared with those in the control cells. Together, these results indicated that GFI1 promoted ESCC cell migration and may induce the EMT progression.

Figure 5

GFI1 knockdown reduces the migration of esophageal squamous cell carcinoma cells. (A and B) Wound healing and (C and D) Transwell assays were used to determine the effects of GFI1 knockdown on KYSE30 and KYSE150 cell migration. Magnification, ×200. *P<0.05 and **P<0.01 vs. control. si, small interfering RNA; GFI1, growth factor-independent 1.

GFI1 knockdown inhibits STAT3 and NF-κB signaling via upregulation of SOCS1 expression

Whether GFI1 regulated the STAT3 and NF-κB signaling pathways by inhibiting SOCS1 expression in ESCC cell lines was determined in the present study. As demonstrated in Fig. 6A and B, GFI1 knockdown in KYSE30 and KYSE150 cells increased SOCS1 mRNA and protein levels compared with those in the control cells. Additionally, NF-κB activity was reduced in both cell lines following knockdown of GFI1 compared with that in the control groups (Fig. 6C). When the NF-κB signaling pathway is activated, p65 is rapidly phosphorylated and translocates to the nucleus (20); when GFI1 expression was knocked down in KYSE30 and KYSE150 cells, the levels of p-p65 were notably decreased compared with those in the control cells (Fig. 6D). In addition, as presented in Fig. 6E, knockdown of GFI1 inhibited STAT3 phosphorylation in both cell lines.

Figure 6

GFI1 enhances NF-κB and STAT3 activity by inhibiting SOCS1 expression in esophageal squamous cell carcinoma cell lines. (A and B) siGFI1 was transfected into KYSE30 and KYSE150 cells. (A) mRNA and (B) protein expression levels of SOCS1 were examined using reverse transcription-quantitative PCR and western blotting, respectively. (C) NF-κB activity, (D) p-p65 and (E) p-STAT3 protein levels were analyzed in KYSE30/KYSE150 cells following transfection with siGFI1. *P<0.05, **P<0.01 and ***P<0.001 vs. control. si, small interfering RNA; GFI1, growth factor-independent 1; SOCS1, suppressor of cytokine signaling 1; p-, phosphorylated.

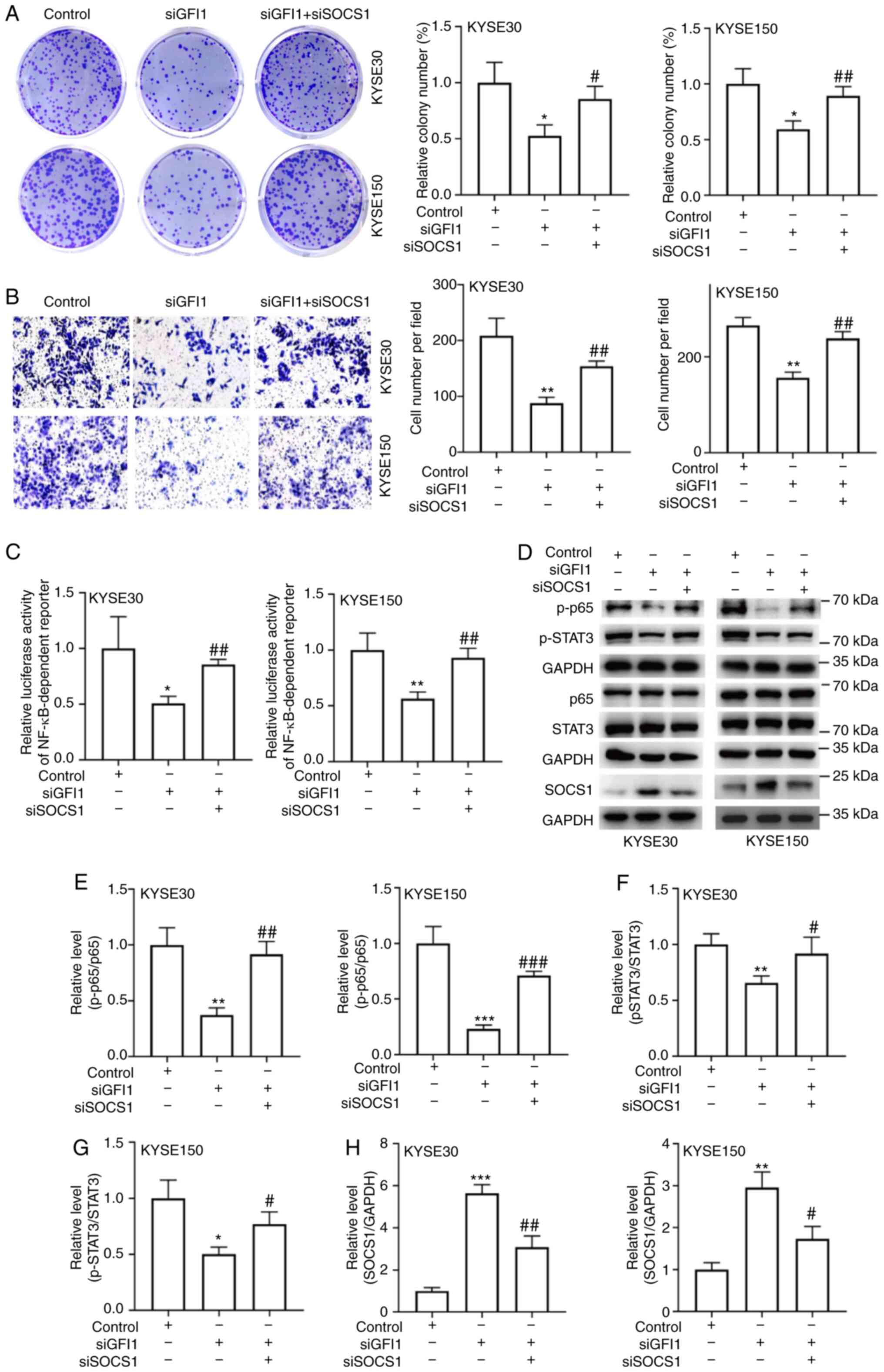
To analyze whether SOCS1 inhibition was required for the GFI1-mediated increases in the proliferative and migratory capacities of ESCC cells, the present study transfected siSOCS1 into KYSE30 and KYSE150 cells. The transfection efficiency was confirmed by RT-qPCR and Western blotting analyses, and the results demonstrated that both cell lines transfected with siSOCS1 exhibited lower SOCS1 mRNA and protein expression levels compared with those in the control groups (Fig. S2A-D). Subsequently, SOCS1 expression was knocked down in ESCC cells following GFI1 knockdown. Colony formation and Transwell migration assay results revealed that knockdown of SOCS1 compensated for the loss of proliferation and migration induced by GFI1 knockdown (Fig. 7A and B). In addition, SOCS1 knockdown attenuated the reduction in NF-κB activity and the reduction in p-p65 and p-STAT3 levels (Fig. 7C-H). Taken together, these results demonstrated that GFI1 may promote ESCC cell proliferation via inhibiting SOCS1 expression and enhancing NF-κB and STAT5 activity (Fig. 8).

Figure 7

SOCS1 inhibits the increase in esophageal squamous cell carcinoma cell proliferation and migration induced by GFI1. (A-H) siSOCS1 was transfected into the GFI1-knockdown KYSE30 and KYSE150 cells. (A) Colony formation assays were performed on the double transfected cells. (B) Cell migration was determined using Transwell assays. (C) NF-κB activity, (D) p-p65, p-STAT3 and SOCS1 protein levels were analyzed. (E-G) Ratio of p-p65 to p65 and STAT3 to p-STAT3, as well as (H) the semi-quantification of SOCS1 protein expression were determined using ImageJ. Magnification, ×200. *P<0.05, **P<0.01 ***P<0.001 vs. control; #P<0.05, ##P<0.01 and ###P<0.001 vs. siGFI1. SOCS1, suppressor of cytokine signaling 1; si, small interfering RNA; GFI1, growth factor-independent 1; p-, phosphorylated.

Figure 8

Regulatory model of the role of GFI1 in ESCC progression. The results of the present study demonstrated that the upregulation of GFI1 promoted ESCC proliferation and migration via inhibition of SOCS1 expression, leading to the activation of the NF-κB and STAT3 pathways. GFI1, growth factor-independent 1; ESCC, esophageal squamous cell carcinoma; SOCS1, suppressor of cytokine signaling 1.

Discussion

Although a number of improvements have been achieved in the treatment of ESCC, surgical resection remains the most effective treatment for patients with ESCC (21). However, the 5-year overall survival rates remains poor at an estimated 15-20%, and 43~53% of patients who undergo surgery experience local recurrence and/or distant metastasis (22,23). Therefore, elucidating the molecular mechanisms underlying the development and progression of ESCC, and identifying novel therapeutic targets may improve ESCC treatment.

Previous studies have demonstrated that GFI1 not only regulates the development of multiple hematopoietic lineages, including macrophages, dendritic cells, granulocytes, as well as T and B cells, but it also participates in the self-renewal and survival of hematopoietic stem cells (24,25). GFI1-knockout mice exhibit defects in B cell, T cell and neutrophil differentiation, as well as in the response of mature B and T cells to antigens (26). In addition, GFI1 inhibits T cell death induced by cultivation of IL-2-dependent T cell lines in IL-2-deficient media by repressing Bax expression (27). Although GFI1 has been reported to be involved in the development and progression of cervical cancer and lymphomas, its functions in ESCC remain unclear. In the present study, GFI1 expression levels were markedly upregulated in ESCC tissues compared with those in adjacent normal tissues, and GFI1 knockdown reduced cell proliferation and migration of ESCC cells.

As an inhibitor of DNA binding, GFI1 targets a range of proteins in various types of cells, including STAT5B, MCL1 apoptosis regulator, BCL2 family member, RUNX family transcription factor 2, suppressor of cytokine signaling 1 and F-box and WD repeat domain-containing 7 (9,12,28,29). SOCS1 was originally identified as a suppressor of cytokine signaling, and belongs to the SOCS family of proteins (30). SOCS1 inhibits proliferation signals modulated by various oncogenes (CDK2, CyclinD1 and STATs) in cancer development (31). Previous studies have reported that aberrant downregulation of SOCS1 is involved in the clinical progression of a number of types of cancer, including hepatocellular carcinoma, bladder and triple-negative breast cancer (32-34). In the present study, the results demonstrated that GFI1 knockdown increased the levels of SOCS1 expression compared with those in the control cells. An increasing number of studies have reported that SOCS1 targets several signaling pathways, including the JAK/STAT, MAPK and NF-κB pathways (15,35,36). The STAT3 and NF-κB signaling pathways are two vital intracellular pathways that serve key roles in modulating cell differentiation, proliferation, migration and metabolism (37,38). These pathways are frequently overactivated in various types of cancer, including colorectal, non-small lung and breast cancer, and have been reported to contribute to tumor progression and drug resistance (39-41). Previous studies have demonstrated that the STAT3 and NF-κB pathways are aberrantly activated during ESCC development (17,42,43). However, whether both pathways are associated with the role of GFI1 in ESCC remains unknown. The results of the present study demonstrated that knocking down GFI1 expression significantly reduced SOCS1 expression levels and further reduced the levels of p-STAT3 as well as NF-κB activity.

The major limitation of the present study was that the data were obtained from both EAC and ESCC, since hypothesized from the EAC results that GFI1 may also be relevant in ESCC.

In conclusion, the results of the present study demonstrated that GFI1 was significantly upregulated in ESCC tissues and cells compared with those in normal esophageal tissues and cells. Knockdown of GFI1 reduced ESCC cell proliferation and migration by decreasing SOCS1 expression levels, which occurred via the regulation of the STAT3 and NF-κB signaling pathways. Thus, GFI1 may serve as a potential therapeutic target for the treatment of ESCC.

Supplementary Data

Availability of data and materials

The datasets used and/or analyzed during the current study are available from the corresponding author on reasonable request.

Authors' contributions

WH and RZ designed the study. YH, RR and YF performed the experiments. KW, LY and RR analyzed the data. WH and RZ wrote the manuscript. All authors read and approved the final manuscript. WH and RZ confirm the authenticity of all the raw data.

Ethics approval and consent to participate

The present study was approved by the Ethics Committee of Anhui Medical University (Hefei, China; approval no. 20190356). All patients provided signed informed consent prior to the study.

Patient consent for publication

Not applicable.

Competing interests

The authors declare that they have no competing interests.

Acknowledgments

Not applicable.

Funding

This study was supported by the National Science Foundation of China Grants (grant no. 82003048), the Anhui Provincial Natural Science Foundation (grant no. 1908085QC131) and Grants for Scientific Research of BSKY from Anhui Medical University (grant no. XJ201726).

References

1 

Torre LA, Bray F, Siegel RL, Ferlay J, Lortet-Tieulent J and Jemal A: Global cancer statistics, 2012. CA Cancer J Clin. 65:87–108. 2015. View Article : Google Scholar : PubMed/NCBI

2 

Short MW, Burgers KG and Fry VT: Esophageal cancer. Am Fam Physician. 95:22–28. 2017.PubMed/NCBI

3 

Enzinger PC and Mayer RJ: Esophageal cancer. N Engl J Med. 349:2241–2252. 2003. View Article : Google Scholar : PubMed/NCBI

4 

Song Y, Li L, Ou Y, Gao Z, Li E, Li X, Zhang W, Wang J, Xu L, Zhou Y, et al: Identification of genomic alterations in oesophageal squamous cell cancer. Nature. 509:91–95. 2014. View Article : Google Scholar

5 

Zhang SW, Zhang M and Li GL: An analysis of incidence and mortality of esophageal cancer in China, 2003-2007. China Cancer. 4:241–247. 2012.

6 

Zhang N, Shi J, Shi X, Chen W and Liu J: Mutational characterization and potential prognostic biomarkers of Chinese patients with esophageal squamous cell carcinoma. Onco Targets Ther. 13:12797–12809. 2020. View Article : Google Scholar

7 

Zhong X, Huang G, Ma Q, Liao H, Liu C, Pu W, Xu L, Cai Y and Guo X: Identification of crucial miRNAs and genes in esophageal squamous cell carcinoma by miRNA-mRNA integrated analysis. Medicine (Baltimore). 98:e162692019. View Article : Google Scholar

8 

Liao X, Tang Y, Chattopadhyay SK, Hartley JW and Morse HC III: Upregulation of Gfi-1, a gene involved in IL-2-independent growth of T cells, in a murine retrovirus-induced immunsodeficiency syndrome. In Vivo. 11:9–12. 1997.

9 

Cai H, Zhang F and Li Z: Gfi-1 promotes proliferation of human cervical carcinoma via targeting of FBW7 ubiquitin ligase expression. Cancer Manag Res. 10:2849–2857. 2018. View Article : Google Scholar

10 

Cheng B, Tang S, Zhe N, Ma D, Yu K, Wei D, Zhou Z, Lu T, Wang J and Fang Q: Low expression of GFI-1 gene is associated with panobinostat-resistance in acute myeloid leukemia through influencing the level of HO-1. Biomed Pharmacother. 100:509–520. 2018. View Article : Google Scholar

11 

Xian G, Zhao J, Qin C, Zhang Z, Lin Y and Su Z: Simvastatin attenuates macrophage-mediated gemcitabine resistance of pancreatic ductal adenocarcinoma by regulating the TGF-β1/Gfi-1 axis. Cancer Lett. 385:65–74. 2017. View Article : Google Scholar

12 

Lee MC, Kuo YY, Chou WC, Hou HA, Hsiao M and Tien HF: Gfi-1 is the transcriptional repressor of SOCS1 in acute myeloid leukemia cells. J Leukoc Biol. 95:105–115. 2014. View Article : Google Scholar

13 

Durham GA, Williams JJL, Nasim MT and Palmer TM: Targeting SOCS proteins to control JAK-STAT signalling in disease. Trends Pharmacol Sci. 40:298–308. 2019. View Article : Google Scholar

14 

Yong YH, Wang P, Jia RM, Gooneratne R, Robert Wang HC, Liao M and Ju XH: SOCS3 control the activity of NF-κB induced by HSP70 via degradation of MyD88-adapter-like protein (Mal) in IPEC-J2 cells. Int J Hyperthermia. 36:151–159. 2019. View Article : Google Scholar

15 

Liau NPD, Laktyushin A, Lucet IS, Murphy JM, Yao S, Whitlock E, Callaghan K, Nicola NA, Kershaw NJ and Babon JJ: The molecular basis of JAK/STAT inhibition by SOCS1. Nat Commun. 9:15582018. View Article : Google Scholar

16 

Sugase T, Takahashi T, Serada S, Nakatsuka R, Fujimoto M, Ohkawara T, Hara H, Nishigaki T, Tanaka K, Miyazaki Y, et al: Suppressor of cytokine signaling-1 gene therapy induces potent antitumor effect in patient-derived esophageal squamous cell carcinoma xenograft mice. Int J Cancer. 140:2608–2621. 2017. View Article : Google Scholar : PubMed/NCBI

17 

Sugase T, Takahashi T, Serada S, Fujimoto M, Hiramatsu K, Ohkawara T, Tanaka K, Miyazaki Y, Makino T, Kurokawa Y, et al: SOCS1 gene therapy improves radiosensitivity and enhances irradiation-induced DNA damage in esophageal squamous cell carcinoma. Cancer Res. 77:6975–6986. 2017. View Article : Google Scholar

18 

Amin MB, Gress DM, Meyer Vega LR, et al: AJCC cancer staging manual. 8th edition. New York: Springer; 2017, View Article : Google Scholar

19 

Livak KJ and Schmittgen TD: Analysis of relative gene expression data using real-time quantitative PCR and the 2(-Delta Delta C(T)) method. Methods. 25:402–408. 2001. View Article : Google Scholar

20 

Mut M, Amos S and Hussaini IM: PKC alpha phosphorylates cytosolic NF-kappaB/p65 and PKC delta delays nuclear translocation of NF-kappaB/p65 in U1242 glioblastoma cells. Turk Neurosurg. 20:277–285. 2010.

21 

Lin HN, Chen LQ, Shang QX, Yuan Y and Yang YS: A meta-analysis on surgery with or without postoperative radiotherapy to treat squamous cell esophageal carcinoma. Int J Surg. 80:184–191. 2020. View Article : Google Scholar

22 

Reichenbach ZW, Murray MG, Saxena R, Farkas D, Karassik EG, Klochkova A, Patel K, Tice C, Hall TM, Gang J, et al: Clinical and translational advances in esophageal squamous cell carcinoma. Adv Cancer Res. 144:95–135. 2019. View Article : Google Scholar

23 

Chen J, Yin W, Yao H and Gu W: Salvage treatment for lymph node recurrence after radical resection of esophageal squamous cell carcinoma. Radiat Oncol. 14:1692019. View Article : Google Scholar

24 

Duan Z and Horwitz M: Targets of the transcriptional repressor oncoprotein Gfi-1. Proc Natl Acad Sci USA. 100:5932–5937. 2003. View Article : Google Scholar

25 

Hock H, Hamblen MJ, Rooke HM, Traver D, Bronson RT, Cameron S and Orkin SH: Intrinsic requirement for zinc finger transcription factor Gfi-1 in neutrophil differentiation. Immunity. 18:109–120. 2003. View Article : Google Scholar : PubMed/NCBI

26 

Möröy T and Khandanpour C: Growth factor independence 1 (Gfi1) as a regulator of lymphocyte development and activation. Semin Immunol. 23:368–378. 2011. View Article : Google Scholar

27 

Grimes HL, Gilks CB, Chan TO, Porter S and Tsichlis PN: The Gfi-1 protooncoprotein represses Bax expression and inhibits T-cell death. Proc Natl Acad Sci USA. 93:14569–14573. 1996. View Article : Google Scholar

28 

Lin Z, Jiang J and Liu XS: Ursolic acid-mediated apoptosis of K562 cells involves Stat5/Akt pathway inhibition through the induction of Gfi-1. Sci Rep. 6:333582016. View Article : Google Scholar

29 

Soliera AR, Mariani SA, Audia A, Lidonnici MR, Addya S, Ferrari-Amorotti G, Cattelani S, Manzotti G, Fragliasso V, Peterson L, et al: Gfi-1 inhibits proliferation and colony formation of p210BCR/ABL-expressing cells via transcriptional repression of STAT 5 and Mcl-1. Leukemia. 26:1555–1563. 2012. View Article : Google Scholar

30 

Yoshimura A, Naka T and Kubo M: SOCS proteins, cytokine signalling and immune regulation. Nat Rev Immunol. 7:454–465. 2007. View Article : Google Scholar : PubMed/NCBI

31 

Sharma J and Larkin J III: Therapeutic implication of SOCS1 modulation in the treatment of autoimmunity and cancer. Front Pharmacol. 10:3242019. View Article : Google Scholar

32 

Chen Q, Yin D, Zhang Y, Yu L, Li XD, Zhou ZJ, Zhou SL, Gao DM, Hu J, Jin C, et al: MicroRNA-29a induces loss of 5-hydroxymethylcytosine and promotes metastasis of hepatocellular carcinoma through a TET-SOCS1-MMP9 signaling axis. Cell Death Dis. 8:e29062017. View Article : Google Scholar : PubMed/NCBI

33 

Demirel I, Säve S, Kruse R and Persson K: Expression of suppressor of cytokine signalling 3 (SOCS3) in human bladder epithelial cells infected with uropathogenic Escherichia coli. APMIS. 121:158–167. 2013. View Article : Google Scholar

34 

Qian Q, Lv Y and Li P: SOCS1 is associated with clinical progression and acts as an oncogenic role in triple-negative breast cancer. IUBMB Life. 70:320–327. 2018. View Article : Google Scholar

35 

Gong HL, Tao Y, Mao XZ, Song DY, You D and Ni JD: MicroRNA-29a suppresses the invasion and migration of osteosarcoma cells by regulating the SOCS1/NF-κB signalling pathway through negatively targeting DNMT3B. Int J Mol Med. 44:1219–1232. 2019.PubMed/NCBI

36 

Souma Y, Nishida T, Serada S, Iwahori K, Takahashi T, Fujimoto M, Ripley B, Nakajima K, Miyazaki Y, Mori M, et al: Antiproliferative effect of SOCS-1 through the suppression of STAT3 and p38 MAPK activation in gastric cancer cells. Int J Cancer. 131:1287–1296. 2012. View Article : Google Scholar

37 

Chun KS, Jang JH and Kim DH: Perspectives regarding the intersections between STAT3 and oxidative metabolism in cancer. Cells. 9:22022020. View Article : Google Scholar

38 

Rasmi RR, Sakthivel KM and Guruvayoorappan C: NF-κB inhibitors in treatment and prevention of lung cancer. Biomed Pharmacother. 130:1105692020. View Article : Google Scholar

39 

Zhao J, Wang X, Mi Z, Jiang X, Sun L, Zheng B, Wang J, Meng M, Zhang L, Wang Z, et al: STAT3/miR-135b/NF-κB axis confers aggressiveness and unfavorable prognosis in non-small-cell lung cancer. Cell Death Dis. 12:4932021. View Article : Google Scholar

40 

Cong Y, Cui Y, Zhu S, Cao J, Zou H, Martin TA, Qiao G, Jiang W and Yu Z: Tim-3 promotes cell aggressiveness and paclitaxel resistance through NF-κB/STAT3 signalling pathway in breast cancer cells. Chin J Cancer Res. 32:564–579. 2020. View Article : Google Scholar : PubMed/NCBI

41 

Ma J, Yang Y, Fu Y, Guo F, Zhang X, Xiao S, Zhu W, Huang Z, Zhang J and Chen J: PIAS3-mediated feedback loops promote chronic colitis-associated malignant transformation. Theranostics. 8:3022–3037. 2018. View Article : Google Scholar

42 

Long L, Pang XX, Lei F, Zhang JS, Wang W, Liao LD, Xu XE, He JZ, Wu JY, Wu ZY, et al: SLC52A3 expression is activated by NF-κB p65/Rel-B and serves as a prognostic biomarker in esophageal cancer. Cell Mol Life Sci. 75:2643–2661. 2018. View Article : Google Scholar

43 

Liu Y, Wang X, Zeng S, Zhang X, Zhao J, Zhang X, Chen X, Yang W, Yang Y, Dong Z, et al: The natural polyphenol curcumin induces apoptosis by suppressing STAT3 signaling in esophageal squamous cell carcinoma. J Exp Clin Cancer Res. 37:3032018. View Article : Google Scholar : PubMed/NCBI

Related Articles

  • Abstract
  • View
  • Download
  • Twitter
Copy and paste a formatted citation
Spandidos Publications style
Huang Y, Ruan R, Fang Y, Wu K, Yao L, Zhang R and He W: GFI1 promotes the proliferation and migration of esophageal squamous cell carcinoma cells through the inhibition of SOCS1 expression. Int J Mol Med 48: 184, 2021.
APA
Huang, Y., Ruan, R., Fang, Y., Wu, K., Yao, L., Zhang, R., & He, W. (2021). GFI1 promotes the proliferation and migration of esophageal squamous cell carcinoma cells through the inhibition of SOCS1 expression. International Journal of Molecular Medicine, 48, 184. https://doi.org/10.3892/ijmm.2021.5017
MLA
Huang, Y., Ruan, R., Fang, Y., Wu, K., Yao, L., Zhang, R., He, W."GFI1 promotes the proliferation and migration of esophageal squamous cell carcinoma cells through the inhibition of SOCS1 expression". International Journal of Molecular Medicine 48.4 (2021): 184.
Chicago
Huang, Y., Ruan, R., Fang, Y., Wu, K., Yao, L., Zhang, R., He, W."GFI1 promotes the proliferation and migration of esophageal squamous cell carcinoma cells through the inhibition of SOCS1 expression". International Journal of Molecular Medicine 48, no. 4 (2021): 184. https://doi.org/10.3892/ijmm.2021.5017
Copy and paste a formatted citation
x
Spandidos Publications style
Huang Y, Ruan R, Fang Y, Wu K, Yao L, Zhang R and He W: GFI1 promotes the proliferation and migration of esophageal squamous cell carcinoma cells through the inhibition of SOCS1 expression. Int J Mol Med 48: 184, 2021.
APA
Huang, Y., Ruan, R., Fang, Y., Wu, K., Yao, L., Zhang, R., & He, W. (2021). GFI1 promotes the proliferation and migration of esophageal squamous cell carcinoma cells through the inhibition of SOCS1 expression. International Journal of Molecular Medicine, 48, 184. https://doi.org/10.3892/ijmm.2021.5017
MLA
Huang, Y., Ruan, R., Fang, Y., Wu, K., Yao, L., Zhang, R., He, W."GFI1 promotes the proliferation and migration of esophageal squamous cell carcinoma cells through the inhibition of SOCS1 expression". International Journal of Molecular Medicine 48.4 (2021): 184.
Chicago
Huang, Y., Ruan, R., Fang, Y., Wu, K., Yao, L., Zhang, R., He, W."GFI1 promotes the proliferation and migration of esophageal squamous cell carcinoma cells through the inhibition of SOCS1 expression". International Journal of Molecular Medicine 48, no. 4 (2021): 184. https://doi.org/10.3892/ijmm.2021.5017
Follow us
  • Twitter
  • LinkedIn
  • Facebook
About
  • Spandidos Publications
  • Careers
  • Cookie Policy
  • Privacy Policy
How can we help?
  • Help
  • Live Chat
  • Contact
  • Email to our Support Team