Spandidos Publications Logo
  • About
    • About Spandidos
    • Aims and Scopes
    • Abstracting and Indexing
    • Editorial Policies
    • Reprints and Permissions
    • Job Opportunities
    • Terms and Conditions
    • Contact
  • Journals
    • All Journals
    • Oncology Letters
      • Oncology Letters
      • Information for Authors
      • Editorial Policies
      • Editorial Board
      • Aims and Scope
      • Abstracting and Indexing
      • Bibliographic Information
      • Archive
    • International Journal of Oncology
      • International Journal of Oncology
      • Information for Authors
      • Editorial Policies
      • Editorial Board
      • Aims and Scope
      • Abstracting and Indexing
      • Bibliographic Information
      • Archive
    • Molecular and Clinical Oncology
      • Molecular and Clinical Oncology
      • Information for Authors
      • Editorial Policies
      • Editorial Board
      • Aims and Scope
      • Abstracting and Indexing
      • Bibliographic Information
      • Archive
    • Experimental and Therapeutic Medicine
      • Experimental and Therapeutic Medicine
      • Information for Authors
      • Editorial Policies
      • Editorial Board
      • Aims and Scope
      • Abstracting and Indexing
      • Bibliographic Information
      • Archive
    • International Journal of Molecular Medicine
      • International Journal of Molecular Medicine
      • Information for Authors
      • Editorial Policies
      • Editorial Board
      • Aims and Scope
      • Abstracting and Indexing
      • Bibliographic Information
      • Archive
    • Biomedical Reports
      • Biomedical Reports
      • Information for Authors
      • Editorial Policies
      • Editorial Board
      • Aims and Scope
      • Abstracting and Indexing
      • Bibliographic Information
      • Archive
    • Oncology Reports
      • Oncology Reports
      • Information for Authors
      • Editorial Policies
      • Editorial Board
      • Aims and Scope
      • Abstracting and Indexing
      • Bibliographic Information
      • Archive
    • Molecular Medicine Reports
      • Molecular Medicine Reports
      • Information for Authors
      • Editorial Policies
      • Editorial Board
      • Aims and Scope
      • Abstracting and Indexing
      • Bibliographic Information
      • Archive
    • World Academy of Sciences Journal
      • World Academy of Sciences Journal
      • Information for Authors
      • Editorial Policies
      • Editorial Board
      • Aims and Scope
      • Abstracting and Indexing
      • Bibliographic Information
      • Archive
    • International Journal of Functional Nutrition
      • International Journal of Functional Nutrition
      • Information for Authors
      • Editorial Policies
      • Editorial Board
      • Aims and Scope
      • Abstracting and Indexing
      • Bibliographic Information
      • Archive
    • International Journal of Epigenetics
      • International Journal of Epigenetics
      • Information for Authors
      • Editorial Policies
      • Editorial Board
      • Aims and Scope
      • Abstracting and Indexing
      • Bibliographic Information
      • Archive
    • Medicine International
      • Medicine International
      • Information for Authors
      • Editorial Policies
      • Editorial Board
      • Aims and Scope
      • Abstracting and Indexing
      • Bibliographic Information
      • Archive
  • Articles
  • Information
    • Information for Authors
    • Information for Reviewers
    • Information for Librarians
    • Information for Advertisers
    • Conferences
  • Language Editing
Spandidos Publications Logo
  • About
    • About Spandidos
    • Aims and Scopes
    • Abstracting and Indexing
    • Editorial Policies
    • Reprints and Permissions
    • Job Opportunities
    • Terms and Conditions
    • Contact
  • Journals
    • All Journals
    • Biomedical Reports
      • Information for Authors
      • Editorial Policies
      • Editorial Board
      • Aims and Scope
      • Abstracting and Indexing
      • Bibliographic Information
      • Archive
    • Experimental and Therapeutic Medicine
      • Information for Authors
      • Editorial Policies
      • Editorial Board
      • Aims and Scope
      • Abstracting and Indexing
      • Bibliographic Information
      • Archive
    • International Journal of Epigenetics
      • Information for Authors
      • Editorial Policies
      • Editorial Board
      • Aims and Scope
      • Abstracting and Indexing
      • Bibliographic Information
      • Archive
    • International Journal of Functional Nutrition
      • Information for Authors
      • Editorial Policies
      • Editorial Board
      • Aims and Scope
      • Abstracting and Indexing
      • Bibliographic Information
      • Archive
    • International Journal of Molecular Medicine
      • Information for Authors
      • Editorial Policies
      • Editorial Board
      • Aims and Scope
      • Abstracting and Indexing
      • Bibliographic Information
      • Archive
    • International Journal of Oncology
      • Information for Authors
      • Editorial Policies
      • Editorial Board
      • Aims and Scope
      • Abstracting and Indexing
      • Bibliographic Information
      • Archive
    • Medicine International
      • Information for Authors
      • Editorial Policies
      • Editorial Board
      • Aims and Scope
      • Abstracting and Indexing
      • Bibliographic Information
      • Archive
    • Molecular and Clinical Oncology
      • Information for Authors
      • Editorial Policies
      • Editorial Board
      • Aims and Scope
      • Abstracting and Indexing
      • Bibliographic Information
      • Archive
    • Molecular Medicine Reports
      • Information for Authors
      • Editorial Policies
      • Editorial Board
      • Aims and Scope
      • Abstracting and Indexing
      • Bibliographic Information
      • Archive
    • Oncology Letters
      • Information for Authors
      • Editorial Policies
      • Editorial Board
      • Aims and Scope
      • Abstracting and Indexing
      • Bibliographic Information
      • Archive
    • Oncology Reports
      • Information for Authors
      • Editorial Policies
      • Editorial Board
      • Aims and Scope
      • Abstracting and Indexing
      • Bibliographic Information
      • Archive
    • World Academy of Sciences Journal
      • Information for Authors
      • Editorial Policies
      • Editorial Board
      • Aims and Scope
      • Abstracting and Indexing
      • Bibliographic Information
      • Archive
  • Articles
  • Information
    • For Authors
    • For Reviewers
    • For Librarians
    • For Advertisers
    • Conferences
  • Language Editing
Login Register Submit
  • This site uses cookies
  • You can change your cookie settings at any time by following the instructions in our Cookie Policy. To find out more, you may read our Privacy Policy.

    I agree
Search articles by DOI, keyword, author or affiliation
Search
Advanced Search
presentation
International Journal of Molecular Medicine
Join Editorial Board Propose a Special Issue
Print ISSN: 1107-3756 Online ISSN: 1791-244X
Journal Cover
December-2021 Volume 48 Issue 6

Full Size Image

Sign up for eToc alerts
Recommend to Library

Journals

International Journal of Molecular Medicine

International Journal of Molecular Medicine

International Journal of Molecular Medicine is an international journal devoted to molecular mechanisms of human disease.

International Journal of Oncology

International Journal of Oncology

International Journal of Oncology is an international journal devoted to oncology research and cancer treatment.

Molecular Medicine Reports

Molecular Medicine Reports

Covers molecular medicine topics such as pharmacology, pathology, genetics, neuroscience, infectious diseases, molecular cardiology, and molecular surgery.

Oncology Reports

Oncology Reports

Oncology Reports is an international journal devoted to fundamental and applied research in Oncology.

Experimental and Therapeutic Medicine

Experimental and Therapeutic Medicine

Experimental and Therapeutic Medicine is an international journal devoted to laboratory and clinical medicine.

Oncology Letters

Oncology Letters

Oncology Letters is an international journal devoted to Experimental and Clinical Oncology.

Biomedical Reports

Biomedical Reports

Explores a wide range of biological and medical fields, including pharmacology, genetics, microbiology, neuroscience, and molecular cardiology.

Molecular and Clinical Oncology

Molecular and Clinical Oncology

International journal addressing all aspects of oncology research, from tumorigenesis and oncogenes to chemotherapy and metastasis.

World Academy of Sciences Journal

World Academy of Sciences Journal

Multidisciplinary open-access journal spanning biochemistry, genetics, neuroscience, environmental health, and synthetic biology.

International Journal of Functional Nutrition

International Journal of Functional Nutrition

Open-access journal combining biochemistry, pharmacology, immunology, and genetics to advance health through functional nutrition.

International Journal of Epigenetics

International Journal of Epigenetics

Publishes open-access research on using epigenetics to advance understanding and treatment of human disease.

Medicine International

Medicine International

An International Open Access Journal Devoted to General Medicine.

Journal Cover
December-2021 Volume 48 Issue 6

Full Size Image

Sign up for eToc alerts
Recommend to Library

  • Article
  • Citations
    • Cite This Article
    • Download Citation
    • Create Citation Alert
    • Remove Citation Alert
    • Cited By
  • Similar Articles
    • Related Articles (in Spandidos Publications)
    • Similar Articles (Google Scholar)
    • Similar Articles (PubMed)
  • Download PDF
  • Download XML
  • View XML
Article Open Access

Long‑chain non‑coding RNA GAS5 promotes cell autophagy by modulating the miR‑181c‑5p/ATG5 and miR‑1192/ATG12 axes

  • Authors:
    • Tao Xu
    • Xiangrong Xu
    • Yuankui Chu
    • Dan Jiang
    • Guangxian Xu
  • View Affiliations / Copyright

    Affiliations: Institute of Clinical Laboratory Medicine, Guangdong Provincial Key Laboratory of Medical Molecular Diagnostics, School of Medical Technology, Guangdong Medical University, Dongguan, Guangdong 523808, P.R. China, School of Clinical Medicine, Ningxia Medical University, Yinchuan, Ningxia 750004, P.R. China
    Copyright: © Xu et al. This is an open access article distributed under the terms of Creative Commons Attribution License.
  • Article Number: 209
    |
    Published online on: October 5, 2021
       https://doi.org/10.3892/ijmm.2021.5042
  • Expand metrics +
Metrics: Total Views: 0 (Spandidos Publications: | PMC Statistics: )
Metrics: Total PDF Downloads: 0 (Spandidos Publications: | PMC Statistics: )
Cited By (CrossRef): 0 citations Loading Articles...

This article is mentioned in:


Abstract

The main aim of the present study was to explore the role of long‑chain non‑coding RNA (lncRNA) growth arrest‑specific transcript 5 (GAS5) in macrophage autophagy. Firstly, the expression of lncRNA GAS5 during cell starvation or following treatment with 3‑methyladenine was determined using reverse transcription‑quantitative PCR (RT‑qPCR). Additionally, fluorescent in situ hybridization (FISH) assay was utilized to determine the localization of the expression of lncRNA GAS5 in RAW264.7 cells. In vitro cell models were established through the transfection of LV5‑lncRNA GAS5 (LV5‑GAS5) or LV3‑shRNA‑lnc GAS5 (sh‑GAS5), in order to overexpress or knockdown lncRNA GAS5 expression in RAW264.7 cells. The potential target microRNAs (miRNAs/miRs) of lncRNA GAS5 were analyzed using bioinformatics. The formation of autophagic bodies was detected with the use of laser confocal and transmission electron microscopy. Dual‑luciferase reporter assay was performed to determine the target specificities of miR‑181c‑5p or miR‑1192 to lncRNA GAS5 and autophagy‑related gene (ATG) or ATG12. The mRNA levels of miR181c‑5p, miR‑1192, as well as ATG5 and ATG12 were detected using RT‑qPCR. The protein levels of microtubule‑associated proteins 1A/1B light chain 3B (LC3), p62, ATG5 and ATG12 were measured using western blot analysis. It was revealed that lncRNA GAS5 expression in RAW264.7 macrophages increased significantly during starvation‑induced autophagy, and that lncRNA GAS5 overexpression was able to markedly promote the formation of autophagic bodies. Bioinformatics analysis demonstrated that miR‑181c‑5p and miR‑1192 were potential targets of lncRNA GAS5, which was further confirmed by RT‑qPCR, western blot analysis and the dual‑luciferase reporter assay. Finally, it was confirmed that lncRNA GAS5 promoted autophagy by sponging miR‑181c‑5p and miR‑1192, and upregulating the expression levels of the key autophagic regulators, ATG5 and ATG12. On the whole, the present study demonstrates that total, lncRNA GAS5 promotes macrophage autophagy by targeting the miR‑181c‑5p/ATG5 and miR‑1192/ATG12 axes.

Introduction

Autophagy is a cellular metabolic process in which cells are stimulated by relevant signals to produce an autophagic membrane. Subsequently, the membrane encapsulates cellular materials, including misfolded/aggregated proteins or damaged organelles, inducing their degradation inside autophagic bodies. Subsequently, autophagic bodies fuse with lysosomes to form autolysosomes, which are sites of degradation (1,2). Several studies have reported that autophagy, which is initiated and regulated by complex gene transcription control networks and post-translational modifications, is implicated in the occurrence and progression of a number of diseases (3-6). Long-chain non-coding RNAs (lncRNAs) have gained increasing attention in autophagy-associated disease research (7-10). However, the elucidation of the role of lncRNAs in autophagy remains at an initial early stage. The macrophage, a type of immune cell that functions as the body's 'scavenger' through the phagocytosis and digestion of cellular contents, is involved in various cellular and molecular immune processes (11). It is well known that autophagy plays a critical role in macrophage-mediated digestion. Therefore, it is of great value to explore the regulatory mechanisms employed by lncRNAs in macrophage autophagy.

The lncRNA growth arrest-specific transcript 5 (GAS5) is 2,554 bp in length (GeneBank no. NR_002840.2, of mouse origin) and located on chromosome 1 (12). Although the homology between human and mouse lncRNA GAS5 is relatively low, its function as a tumor suppressor is highly conserved (13). It has been recently reported that lncRNA GAS5 also plays an important role in autoimmune disease, inflammation and autophagy (14-17). Although several studies have demonstrated that lncRNA GAS5 is able to shift macrophage polarization towards an M1 phenotype (18,19), the role of lncRNA GAS5 in macrophage autophagy remains largely unknown. In a previously published study, it was revealed that the expression of lncRNA GAS5 in the RAW264.7 macrophage cell line increased significantly during starvation-induced autophagy (20). However, the specific role of lncRNA GAS5 in autophagy regulation remains unclear. It has been demonstrated that lncRNAs can participate in the regulation of cell biological processes through a number of mechanisms. A generally recognized theory is that lncRNAs can adsorb microRNAs (miRNAs/miRs) by functioning as molecular sponges (21). Of note, in the present study, bioinformatics analysis revealed that miR-181c-5p used the same binding sequence to interact with lncRNA GAS5 and autophagy-related gene (ATG)5. Similarly, the binding site sequence used by miR-1192 to interact with autophagy related gene 12 (ATG12) was the same as the one used to bind lncRNA GAS5. According to this theory, lncRNAs can regulate gene expression through the competitive sponging of its downstream target miRNAs (22,23). Thus, it was hypothesized that miR-181c-5p and miR-1192 may competitively bind to lncRNA GAS5, and directly target the 3′-UTRs of ATG5 and ATG12, respectively, having the same binding sequence.

In the present study, it was demonstrated for the first time, to the best of our knowledge, that lncRNA GAS5 expression was significantly enhanced during starvation-induced autophagy, and that lncRNA GAS5 overexpression markedly increased the formation of autophagic bodies and the expression of autophagic markers in the RAW264.7 macrophage cell line. It was also confirmed that lncRNA GAS5 may promote autophagy by sponging miR-181c-5p and miR-1192, as well as through the upregulation of ATG5 and ATG12 expression. Thus, a novel role of lncRNA GAS5 in autophagy regulation was defined and a theoretical basis was provided concerning the need to further study the effects of lncRNA GAS5 on autophagy-associated disease through macrophages.

Materials and methods

Cells and cell culture

The mouse peritoneal macrophage cell line, RAW264.7 (cat. no. TCM13), was purchased from the Cell Bank of Chinese Academy Science and cultured in Dulbecco's modified Eagle's medium (DMEM; Biological Industries), supplemented with 10% fetal bovine serum (FBS; Biological Industries). The RAW264.7 cells were incubated at 37°C with 5% CO2. For the determination of macrophage autophagy in vitro, RAW264.7 cells were cultured in Earle's balanced salt solution (EBSS; Gibco; Thermo Fisher Scientific, Inc.) for 12 h, in order to induce macrophage autophagy (starvation induction). In addition, RAW264.7 cells cultured in either DMEM containing 10 nM 3-methyladenine (3-MA; Sigma-Aldrich; Merck KGaA) for 12 h or in DMEM supplemented with 50 nM rapamycin (RAPA; Sigma-Aldrich; Merck KGaA) for 2 h, were used as cell models of autophagy inhibition.

RNA isolation and reverse transcription-quantitative PCR (RT-qPCR)

Total cellular RNA was extracted using TRIzol® reagent (Invitrogen; Thermo Fisher Scientific, Inc.) and reverse transcribed into cDNA using a reverse transcription kit (cat. no. K1622; Thermo Fisher Scientific, Inc.). The RT-qPCR detection was performed using the SYBR Select Master Mix (Applied Biosystems; Thermo Fisher Scientific, Inc.) using 500 ng cDNA and 10 pM of each primer and quantified with the Step-One Plus PCR system (Applied Biosystems; Thermo Fisher Scientific, Inc.). The following amplifying conditions were used: 95°C for 4 min; 40 cycles of 95°C for 25 sec, 60°C for 25 sec, and 70°C for 25 sec. lncRNA GAS5, miR-181c-5p/miR-1192 and ATG5/ATG12 relative expression was calculated using the 2−ΔΔCq method (24). The mouse GAPDH gene was used for lncRNA GAS5 and ATG5/ATG12 normalization, and the small nuclear RNA U6 was utilized for miR-181c-5p/miR-1192 normalization. All primers were synthesized by Sangon Biotech Co., Ltd. The lncRNA GAS5-1 primers were used for non-transfected cell detection, whereas lncRNA GAS5-2 primers were used for the detection of cells transfected with exogenous lncRNA GAS5 or its short hairpin RNA (shRNA) form. The primer sequences used in the present study are listed in Table I.

Table I

Sequences of the primers used in the present study.

Table I

Sequences of the primers used in the present study.

NameSequence
U6-F 5′-CTCGCTTCGGCAGCACA-3′
U6-R 5′-AACGCTTCACGAATTTGCGT-3′
GAPDH-F 5′-GTCAACGGATTTGGTCTGTATT-3′
GAPDH-R 5′-AGTCTTCTGGGTGGCAGTGAT-3′
lncRNA GAS5-1 F 5′-ATTGGGTTTTGGTCTGGACA-3′
lncRNA GAS5-1 R 5′-GCTCTGCCATCAGAATCGTT-3′
lncRNA GAS5-2 F 5′-CAATGGCAAATGAGCACTAA-3′
lncRNA GAS5-2 R 5′-TCCTCAGATACGCAGAAACA-3′
miR-181c-5p Stem-loop primer 5′-CTCAACTGGTGTCGTGGAGTCGGCAATTCAGTTGAGACTCACCG-3′
miR-181c-5p F 5′-ACACTCCAGCTGGGAACATTCAACCTGTCG-3′
miR-181c-5p R 5′-CTCAACTGGTGTCGTGGA-3′
miR-1192 Stem-loop primer 5′-CTCAACTGGTGTCGTGGAGTCGGCAATTCAGTTGAGAATTTGGT-3′
miR-1192 F5′-ACACTCCAGCTGGG AAACAAACAAACAGAC-3′
miR-1192 R 5′-CTCAACTGGTGTCGTGGA-3′
ATG5 F 5′-TTGGAGACTCCTGCTGTTGA-3′
ATG5 R 5′-TCATCTTTTAGCATACTCAGATGGG-3′
ATG12 F 5′-CTCCCAACCCTCACTTCTCG-3′
ATG12 R 5′-GGAGAGATGCAGCTCAGCAA-3′
lncRNA GAS5 wt/mut F 5′-CAAGCTTGTTCTGTGGCAAAGGAGGAT-3′
lncRNA GAS5 wt R 5′-GACGCGTTTCCCACCCACTCCTCTATC-3′
lncRNA GAS5 mut (miR-181c-5p) R 5′-GACGCGTTTACATGTTGTGTGGGTTGAGGGATCTT-3′
lncRNA GAS5 mut (miR-1192) R 5′-GACGCGTTACTATACCTAGTTAAAGCTGCCCGGTTA-3′
ATG5 wt/mut F 5′-CAAGCTTGTATGCCAAGTATCTGTCTATG-3′
ATG5 wt R 5′-GACGCGTTAGCATACTCAGATGGGTTG-3′
ATG5 mut R 5′-GACGCGTAATGTACATGTGGACAGCAAGCTAGCTC-3′
ATG12 wt/mut F 5′-CAAGCTTCATTGTGATCCATACCTGCT-3′
ATG12 wt R 5′-GACGCGTCTACATAGTGAGACCCAGCTT-3′
ATG12 mut R 5′-GACGCGTTATTGAACAAAAAAAGCATAACAAAAC-3′

[i] F, forward; R, reverse; wt, wild-type; mt, mutant; ATG, autophagy-related gene.

Fluorescence in situ hybridization assay

The distribution of lncRNA GAS5 in RAW264.7 cells was detected using the fluorescence in situ hybridization (FISH) assay. The lncRNA GAS5 detection probe and detection kit were purchased from Guangzhou RiboBio Co., Ltd. FISH assay was performed according to the manufacturer's instructions. Briefly, RAW264.7 cells were seeded in 24-well plates. Following a 24-h incubation, at 37°C, cells were treated with EBSS medium or 10 nM 3-MA for a further 12 h to induce or inhibit autophagy. Subsequently, all cells were fixed, pre-hybridized and immersed in the hybridization solution containing the lncRNA GAS5 probe marked with cyanine 3 (Cy3) and were incubated at 37°C overnight in the dark. After washing, the cells were stained with DAPI (Beyotime Institute of Biotechnology) and viewed using the LSM 710 laser scanning confocal microscope (Carl Zeiss AG).

Bioinformatics analysis

The UCSC database (http://genome.ucsc.edu/) was analyzed lncRNA GAS5 transcripts. Multiple Experiment Viewer version 4.9.0 was used to perform clustering and functional annotation for autophagy-related lncRNAs and miRNAs. Significantly differentially expressed lncRNA GAS5 and miRNAs were screened out. microRNA. org (http://www.microrna.org/microrna/home.do) was used to predict the autophagy-related miRNAs that may be targeted by GAS5. The potential target genes of miRNAs were predicted using miRDB (http://www.mirdb.org/miRDB/), miRWalk2.0 (http://zmf.umm.uni-heidelberg.de/apps/zmf/mirwalk2/) and TargetScan (http://www.targetscan.org/). The GAS5/miRNAs/autophagy protein interaction network was drawn using cytoscape 3.4 (https://cytoscape.org/download.html); miR-181C-5p and miR-1192 that overlapped with sequencing and were significantly differentially expressed were screened out.

Cell transfection

For lncRNA GAS5 overexpression, the GAS5 sequence containing miR-181c-5p and miR-1192 MRE of GAS5 complementary DNA with the NotI and BamHI restriction sites was subcloned into the LV5 lentivirus vector 12 µg (GenePharma Co., Ltd.) and co-transfected with pGag/Pol 10 µg (GenePharma Co., Ltd.), pRev 4 µg (GenePharma Co., Ltd.) and pVSV-G 6 µg (GenePharma Co., Ltd.) into 293T cells (cat. no. GNHu17, The Cell Bank of Type Culture Collection of the Chinese Academy of Sciences) to generate LV5-GAS5 lentivirus, with the use of Lipofectamine 3000® (Thermo Fisher Scientific, Inc.). Following a 72-h incubation period at 37°C, the cell supernatant was collected at 4°C, 3,000 × g for 4 min, and filtered with a 0.45 µm filter. The filtrate was collected at 4°C, 48,000 × g for 2 h. The infection concentration was 3×108 TU/ml (MOI, 100/1) for LV5-GAS5 and 5×108 TU/ml (MOI, 100/1) for sh-GAS5. LV5-GAS5-NC and sh-GAS5-NC were used as controls, at 37°C for 72 h. To determine the potential function of miR-181c-5p and miR-1192, the miR-181c-5p mimic (50 nM) or miR-181c-5p inhibitor (50 nM) (GenePharma Co., Ltd.), miR-1192 mimic (50 nM) or miR-1192 inhibitor (50 nM) (GenePharma Co., Ltd.), or their negative controls (GenePharma Co., Ltd.) were transfected into RAW264.7 cells using Lipofectamine 3000® (Invitrogen; Thermo Fisher Scientific, Inc.). Following a 48-h incubation period at 37°C, the infection efficiency was detected. Target gene sequences are shown in Table II.

Table II

Synthetic sequences of target genes.

Table II

Synthetic sequences of target genes.

NameSequence
sh-GAS5 5′-GGUGUUUCUUUCGCGAUCATT-3′
sh-GAS5-NC 5′-UUCUCCGAACGUGUCACGUTT-3′
miR-181c-5p mimics 5′-AACAUUCAACCUGUCGGUGAGU-3′
miR-1192 mimics 5′-AAACAAACAAACAGACCAAAUU-3′
Mimics-NC 5′-UUCUCCGAACGUGUCACGUTT-3′
miR-181c-5p inhibitor 5′-ACUCACCGACAGGUUGAAUGUU-3′
miR-1192 inhibitor 5′-AAUUUGGUCUGUUUGUUUGUUU-3′
Inhibitor-NC 5′-CAGUACUUUUGUGUAGUACAA-3′

[i] NC, normal control.

Confocal microscopy

To evaluate the role of lncRNA GAS5 in autophagy regulation, laser confocal microscopy was performed to measure the dot-like aggregation of the microtubule-associated proteins 1A/1B light chain 3B (LC3) protein in the cytoplasm, which is known to be relatively increased during autophagy (25). The detection procedure was performed as follows: Cells mounted on a slide were fixed with 4% paraformaldehyde for 25 min and permeabilized using 0.2% Triton X-100. The slides were then immersed in blocking buffer containing 5% BSA at room temperature for 30 min and were incubated with an anti-LC3 rabbit polyclonal antibody (1:500 dilution; cat. no. 43566; Cell Signaling Technology, Inc.) overnight at 4°C. After washing, the slides were incubated with Alexa Fluor 488-conjugated goat anti-rabbit IgG (1:1,000; cat. no. SA00006-1; ProteinTech Group, Inc.) for 2 h at room temperature. Finally, the nuclei were stained with DAPI (Beyotime Institute of Biotechnology); 150 µl DAPI were added to each slide, stain for 1 h, and soaked in PBS 4 times for 4 min each at room temperature. Cell morphology was observed and photographed under a disc scanning unit (DSU) spinning disk confocal microscope (Olympus Corporation).

Transmission electron microscopy (TEM)

TEM was carried out to determine morphology and autophagosome quantity in RAW264.7 cells. Cell collection, specimen preparation and image acquisition were performed as previously described (26). For each experimental group, at least 20 cellular cross-sections were examined using ITEM digital imaging software (Hitachi, Ltd.).

Dual-luciferase reporter assay

To ascertain the target specificity of miR-181c-5p or miR-1192 to lncRNA GAS5 and ATG5 or ATG12, a dual-luciferase reporter assay was performed. Briefly, the target sequences of lncRNA GAS5 and ATG5 or ATG12 to miR-181c-5p or miR-1192, and their mutant sequences (prsented in Table I), were amplified and sub-cloned into the pMIR-Luc reporter plasmid (Promega Corporation) to generate the corresponding recombinant plasmids. All the recombinant plasmids were verified by sequencing. The recombinant plasmids, including pMIR-wt-lncRNA GAS5(100 ng), pMIR-mut-lncRNA GAS5(100 ng), pMIR-wt-ATG5(100 ng), or pMIR-mut-ATG5(100 ng), were then co-transfected with miR-181c-5p mimics (50 nM), miR-181c-5p (50 nM) inhibitors or their negative controls into RAW264.7 cells, with the use of Lipofectamine 3000® (Thermo Fisher Scientific, Inc.). Similarly, pMIR-wt-lncRNA GAS5(100 ng), pMIR-mut-lncRNA GAS5(100 ng), pMIR-wt-ATG12(100 ng), or pMIR-mut-ATG12(100 ng), were co-transfected with miR-1192 mimics (50 nM), miR-1192 inhibitors (50 nM) or their negative controls into RAW264.7 cells, with the use of Lipofectamine 3000®. Following a 48-h incubation period at 37°C, the luciferase activities in the cells in each group were determined using a dual-luciferase reporter assay kit (TransGen Biotech Co., Ltd.) according to the manufacturer's instructions. Firefly luciferase activity was normalized to Renilla luciferase gene activity with a dual-luciferase reporter assay.

Western blot analysis

Protein was extracted using RIPA lysis buffer (Nanjing KeyGen Biotech Co., Ltd.) and the protein concentration was measured with a protein BCA assay kit (Nanjing KeyGen Biotech Co., Ltd.). Subsequently, 30 µg protein was separated on a 12% SDS-PAGE gel by electrophoresis and transferred to 0.45 µm PVDF membranes (Merck KGaA). The membranes were immersed in a blocking solution containing 5% non-fat dry milk at room temperature for 2 h and then incubated overnight at 4°C with an antiserum containing antibodies against LC3 (1:1,000; cat. no. 2775; Cell Signaling Technology, Inc.), p62 (1:1,000 dilution; cat. no. 5114; Cell Signaling Technology, Inc.) ATG5 (1:500 dilution; cat. no. 10181-2-AP; ProteinTech Group, Inc.) and ATG12 (1:500 dilution; cat. no. 10088-2-AP; ProteinTech Group, Inc.). Subsequently, the membranes were washed and incubated with a peroxidase-conjugated secondary antibody (1:3,000 dilution; cat. no. TA130023; OriGene Technologies, Inc.) at room temperature for 2 h. Finally, the protein bands were visualized with an ECL detection reagent (Thermo Fisher Scientific, Inc.) and the results were quantified with the use of ImageJ software J2x (Rawak Software Inc.). An anti-GAPDH antibody (1:1,000 dilution; cat. no. 2118; Cell Signaling Technology, Inc.) was used as a control and the results were presented as the ratio of density of target protein to the GAPDH value.

Statistical analysis

All data in the present study were analyzed and plotted using SPSS 19.0 (IBM Corp.) and GraphPad Prism 7.0 (GraphPad Software, Inc.). The results are presented as the mean ± SD of independent experiments. The differences between the groups were tested using one-way analysis of variance (ANOVA), followed Tukey's post hoc test.

Results

lncRNA GAS5 expression is associated with macrophage autophagy

In a previous study using high-throughput sequencing and cluster analysis, it was observed that lncRNA GAS5 was selectively upregulated when the RAW264.7 cells were subjected to starvation treatment (20). Of note, up to 25 transcripts of lncRNA GAS5 could be identified by means of UCSC database analysis (http://genome.ucsc.edu/), with lncRNA GAS5-003 being the longest one (2,554 bp) and containing almost all of the key transcript regions (Fig. 1A). Taking this into account, lncRNA GAS5-003 was used to explore the role of lncRNA GAS5 in macrophage autophagy. Firstly, it was validated through RT-qPCR that lncRNA GAS5 expression was significantly upregulated following cell starvation. As was initially hypothesized, lncRNA GAS5 expression was downregulated when autophagy was inhibited by 3-MA (Fig. 1B). Additionally, FISH assay was utilized to localize lncRNA GAS5 expression in the RAW264.7 cells; it was observed that lncRNA GAS5 was confined to the cytoplasm, and when autophagy occurred, its levels were markedly increased, and this effect was significantly reversed with the use of 3-MA (Fig. 1C).

Figure 1

Expression and analysis of lncRNA GAS5 in relation to macrophage autophagy. (A) Comparative analysis of lncRNA GAS5 transcripts. (B) Expression of lncRNA GAS5 in starvation-induced autophagy. Data represent the mean ± SD from three independent experiments. **P<0.01 and ***P<0.001. (C) Fluorescent in situ hybridization analysis of lncRNA GAS5 expression. lncRNA, long-chain non-coding RNA; GAS5, growth arrest-specific transcript 5; 3-MA, 3-methyladenine; NC, negative control.

lncRNA GAS5 promotes macrophage autophagy

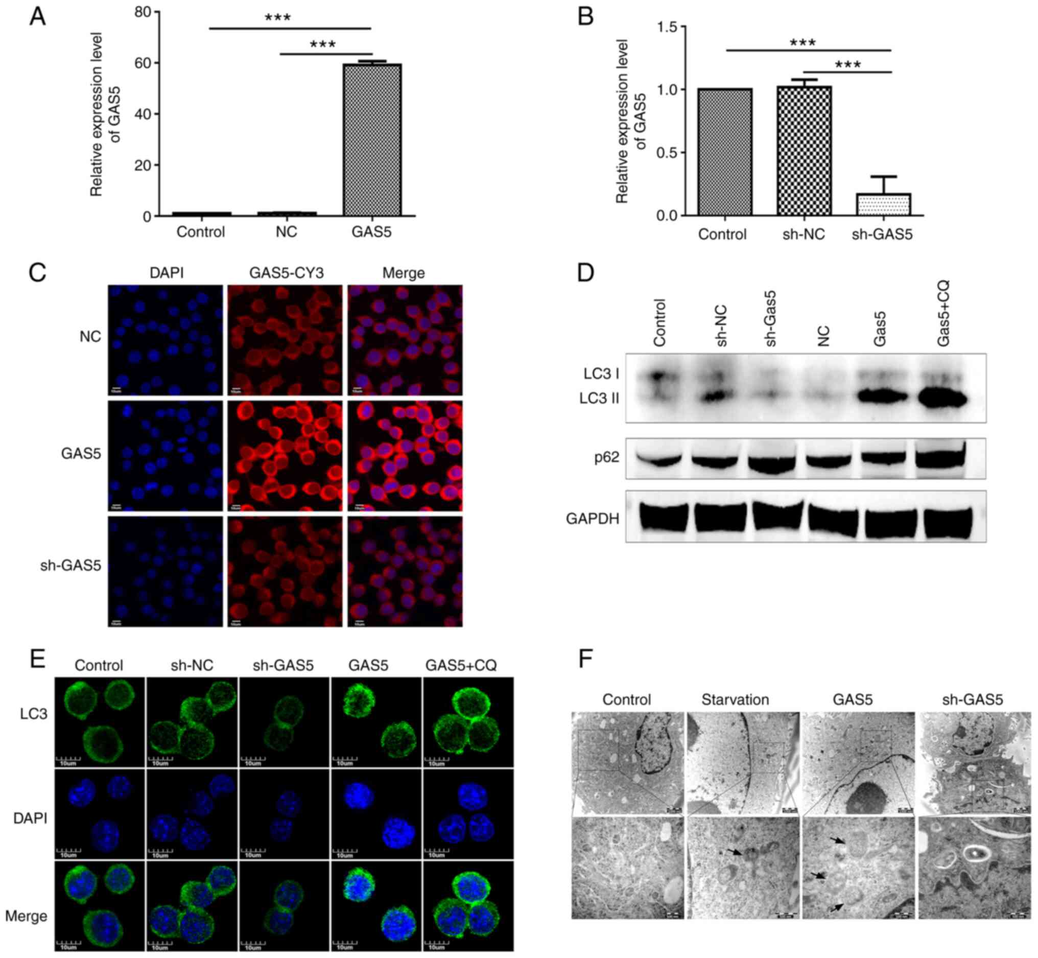
To explore the role of lncRNA GAS5 in macrophage autophagy, cell models were established in vitro by transfecting LV5-lncRNA GAS5 (LV5-GAS5) or LV3-shRNA-lnc GAS5 (sh-GAS5) into RAW264.7 cells in order to overexpress or knockdown lncRNA GAS5 expression (Fig. 2A and B). Furthermore, FISH assay confirmed that the overexpression or knockdown of lncRNA GAS5 expression through LV5-GAS5 or sh-GAS5 maintained the same intracellular localization pattern with cells containing wild-type (wt) lncRNA GAS5 (Fig. 2C). Subsequently, the effects of lncRNA GAS5 on cell autophagy were examined. lncRNA GAS5 silencing reduced the LC3II to LC3 ratio, a marker of autophagy, while lncRNA GAS5 overexpression exerted the opposite effect (Fig. 2D). The effect of lncRNA GAS5 on autophagy was also verified through laser confocal microscopy, in order to confirm that the level of lncRNA GAS5 was associated with LC3 aggregation, a typical autophagy activation marker (Fig. 2E). In addition, the role of lncRNA GAS5 in the formation of autophagic bodies was further explored, using TEM. The overexpression of lncRNA GAS5 exerted the same effect as that observed with starvation, increasing the numbers of autophagic bodies in the cytoplasm, whereas lncRNA GAS5 silencing exerted the opposite effect (Fig. 2F).

Figure 2

Effect of lncRNA GAS5 expression on macrophage autophagy. (A) RT-qPCR validation of the lncRNA GAS5 overexpression cell model. Data represent the mean ± SD from three independent experiments. ***P<0.001. (B) RT-qPCR validation of the lncRNA GAS5 inhibition cell model. Data represent the mean ± SD from three independent experiments. ***P<0.001. (C) Validation of the lncRNA GAS5 cell model through fluorescent in situ hybridization. (D) Western blot analysis of autophagy-associated protein expression. (E) Laser confocal microscopic analysis of the effect of lncRNA GAS5 on macrophage autophagy. (F) Transmission electron microscopic analysis of lncRNA GAS5 effect on autophagic body formation. lncRNA, long-chain non-coding RNA; GAS5, growth arrest-specific transcript 5; NC, negative control; LC3, light chain 3.

lncRNA GAS5 targets miR-181c-5p and miR-1192

To further explore the molecular mechanisms through which lncRNA GAS5 promotes autophagy, its potential miRNA binding partners were analyzed using bioinformatics software, including StarBase V3.0 (http://starbase.sysu.edu.cn/), and TargetScan (http://www.targetscan.org/vert_71/). The analysis identified eight miRNAs selectively targeted by lncRNA GAS5. Of note, two of these miRNAs, miR-181c-5p and miR-1192, can also target key proteins of the autophagy pathway (Fig. 3A-C). RT-qPCR was then used in order to confirm the association between lncRNA GAS5 and miR-181c-5p or miR-1192. lncRNA GAS5 overexpression significantly downregulated miR-181c-5p and miR-1192 expression in RAW264.7 cells (Fig. 3D), whereas the silencing of lncRNA GAS5 markedly increased the expression of both miRNAs (Fig. 3E). Since the regulation of lncRNA/miRNAs/autophagy interaction is a regulatory network, miRNA expression involves a time-course of events, and the same lncRNA can simultaneously regulate multiple miRNAs. At the same time, a miRNA can regulate multiple genes. Therefore, there are certain differences in the expression of miR-1192, leading to a slight increase in expression with the sh-NC control. Overall, the experimental results revealed that silencing GAS5 promoted the expression of miR-1192, and the increased expression of sh-NC control did not affect the conclusion of the study. In view of the results of both bioinformatics analysis and RT-qPCR, it was preliminarily surmised that lncRNA GAS5 negatively regulates miR-181c-5p and miR-1192 expression.

Figure 3

lncRNA GAS5 targets miR-181c-5p and miR-1192. (A) Regulatory network diagram of lncRNA GAS5/miRNAs/autophagy (red circles represent GAS5 or ATG; blue circles represent genes; green circles represent miRNAs). (B) Binding sequence analysis of the lncRNA GAS5/miR-181c-5p interaction. (C) Binding sequence analysis of the lncRNA GAS5/miR-1192 interaction. (D) RT-qPCR verification of the effect of lncRNA GAS5 overexpression on miR-181c-5p and miR-1192 levels. Data represent the mean ± SD from three independent experiments. ***P<0.001. (E) RT-qPCR verification of the effect of lncRNA GAS5 attenuation on miR-181c-5p and miR-1192 expression. Data represent the mean ± SD from three independent experiments. ***P<0.001. (F) RT-qPCR verification of the expression of miR-181c-5p. Data represent the mean ± SD from three independent experiments. **P<0.01 and ***P<0.001. (G) RT-qPCR verification of miR-1192 expression of. Data represent the mean ± SD from three independent experiments. **P<0.01 and ***P<0.001. (H) Target validation between lncRNA GAS5 and miR-181c-5p using dual-luciferase reporter assay. Data represent the mean ± SD from three independent experiments. *P<0.05. (I) Target validation between lncRNA GAS5 and miR-1192 using dual-luciferase reporter assay. Data represent the mean ± SD from three independent experiments. **P<0.01. lncRNA, long-chain non-coding RNA; GAS5, growth arrest-specific transcript 5; RT-qPCR, reverse transcription-quantitative PCR.

Subsequently, the effects of miRNA mimic and inhibitor on RAW 264.7 cells were validated. miR-181c-5p mimic was able to increase miR-181c-5p expression, while miR-181c-5p inhibitor markedly decreased the expression level of miR-181c-5p in RAW 264.7 cells (Fig. 3F). Similarly, the miR-1192 expression level was significantly increased by the miR-1192 mimic and decreased by the miR-1192 inhibitor (Fig. 3G). Using these tools and a luciferase reporter with either a wt or mutated miR-181c-5p or miR-1192 lncRNA-GAS5 binding site (Fig. 3B and C), the direct interaction between both miRNAs and lncRNA GAS5 was examined. Dual-luciferase reporter assay revealed a significant decrease in luciferase activity in the cells co-transfected with the miR-181c-5p mimic and report-GAS5-wt. By contrast, the luciferase activity was almost unaltered when the cells were co-transfected with report-GAS5-mut (miR-181c-5p) and miR-181c-5p mimic (Fig. 3H). Co-transfection with miR-1192 mimic and report-GAS5-wt significantly decreased luciferase activity, while the luciferase activity was unaltered following co-transfection with miR-1192 mimic and report-GAS5-mut (miR-1192) (Fig. 3I).

miR-181c-5p and miR-1192 inhibit macrophage autophagy by targeting ATG5 and ATG12, respectively

Initially, bioinformatics analysis revealed that ATG5 was a potential target gene of miR-181c-5p (Fig. 4A and B), while ATG12was a potential target gene of miR-1192 (Fig. 4A and C). Subsequently, it was demonstrated that miR-181c-5p and miR-1192 expression was significantly decreased following treatment with RAPA (a potent autophagy stimulus), whereas it was significantly increased as a result of 3-MA autophagy inhibitor treatment (Fig. 4D and E). These results thus suggested that miR-181c-5p and miR-1192 were involved in macrophage autophagy.

Figure 4

Roles of miR-181c-5p and miR-1192 in macrophage autophagy. (A) Regulatory network diagram illustrating the association of miRNAs with autophagy (green circles represent miRNAs; pink circles represent genes). (B) Binding sequence analysis of the miR-181c-5p/ATG5 interaction. (C) Binding sequence analysis of the miR-1192/ATG12 interaction. (D) Expression of miR-181c-5p in macrophage autophagy. Data represent the mean ± SD from three independent experiments. **P<0.01 and ***P<0.001. (E) Expression of miR-1192 in macrophage autophagy. Data represent the mean ± SD from three independent experiments. **P<0.01 and ***P<0.001. ATG, autophagy-related gene; 3-MA, 3-methyladenine; RAPA, rapamycin.

To confirm the roles of these miRNAs in the regulation of autophagy, dual-luciferase reporter assay was performed. It was revealed that the luciferase activity decreased significantly in the cells co-transfected with the miR-181c-5p mimic and report-ATG5-wt; however, luciferase activity remained unaltered in the mutation control group (Fig. 5A). As was initially anticipated, miR-1192 mimic transfection resulted in a decrease in luciferase activity when wt ATG12 vector was used. However, this inhibitory effect was abolished following transfection with the mutant miR-1192-targeting sequences in their 3′-UTR (Fig. 5B). Thus, miR-181c-5p and miR-1192 could directly target the key autophagy factors ATG5 and ATG12, respectively. In addition, ATG5 expression was significantly decreased in the cells transfected with the miR-181c-5p mimic, both at the mRNA and protein level. By contrast, the mRNA and protein expression of ATG5was increased in the miR-181c-5p inhibitor-transfected group (Fig. 5C and E). Furthermore, the LC3II/LC3I ratio decreased and p62 expression increased in the miR-181c-5p mimic-transfected group. The opposite effect was observed in the miR-181c-5p inhibitor-treated group, indicating that miR-181c-5p plays an inhibitory role in macrophage autophagy by targeting ATG5, a key autophagic protein. Simultaneously, RT-qPCR analysis revealed that ATG12 was negatively regulated by miR-1192 (Fig. 5D), and western blot analysis confirmed that miR-1192 inhibited ATG12 expression (Fig. 5F).

Figure 5

miR-181c-5p and miR-1192 targeting inhibits ATG5 and ATG12 expression, respectively, in RAW264.7 cells (A) Target validation between miR-181c-5p and ATG5 by dual-luciferase reporter assay. Data represent the mean ± SD from three independent experiments. **P<0.01. (B) Target validation between miR-1192 and ATG12 by dual-luciferase reporter assay. Data represent the mean ± SD from three independent experiments. **P<0.01. (C) RT-qPCR verification of the effect of miR-181c-5p on the expression of ATG5. Data represent the mean ± SD from three independent experiments. **P<0.01. (D) RT-qPCR verification of the effect of miR-1192 on the expression of ATG12. Data represent the mean ± SD from three independent experiments. **P<0.01 and ***P<0.001. (E) Western blot analysis of the effect of miR-181c-5p on the expression of ATG5. (F) Western blot analysis of the effect of miR-1192 on the expression of ATG12. ATG, autophagy-related gene; LC3, light chain 3; RT-qPCR, reverse transcription-quantitative PCR.

lncRNA GAS5 preserves ATG5 and ATG12 expression

It was confirmed lncRNA GAS5 negatively regulated both miR-181c-5p and miR-1192 and therefore positively affected autophagy through the preservation of ATG5 and ATG12 levels, which are two autophagy factors suppressed by the aforementioned miRNAs. To this end, the precise mechanisms of the regulation of autophagy by lncRNA GAS5 were investigated. It was revealed that ATG5 and ATG12 mRNA and protein expression was significantly enhanced as a result of lncRNA GAS5 overexpression, whereas this was markedly decreased following the silencing of lncRNA GAS5 (Fig. 6). On the whole, lncRNA GAS5 functions as a ceRNA in regulating Atg5 and Atg12 expression by binding to miR-181c-5p and miR-1192, thus promoting the autophagy of RAW264.7 cells (Fig. 7).

Figure 6

Effect of lncRNA GAS5 on the expression of ATG5 and ATG12. (A) Effect of lncRNA GAS5 on ATG5 mRNA expression. Data represent the mean ± SD from three independent experiments. **P<0.01. (B) Effect of lncRNA GAS5 on ATG12 mRNA expression. Data represent the mean ± SD from three independent experiments. *P<0.05 and **P<0.01. (C) Western blot analysis of the effect of lncRNA GAS5 on the expression of ATG5 and ATG12. ATG5, autophagy related 5; ATG, autophagy-related gene; lncRNA, long-chain non-coding RNA; GAS5, growth arrest-specific transcript 5.

Figure 7

Summary of the role of lncRNA GAS5 in autophagy. lncRNA, long-chain non-coding RNA; GAS5, growth arrest-specific transcript 5.

Discussion

lncRNA GAS5, located on chromosome 1, has been reported to participate in biological processes, such as cell proliferation, apoptosis, migration and invasion (27-29). Long regarded as a tumor suppressor, lncRNA GAS5 has also been found to be involved in autoimmune disease, inflammation and autophagy. It has been revealed that there is a 5′-TOP sequence in exon 1 of the lncRNA GAS5 gene, whose transcription is regulated by the mTOR signaling pathway. When cell growth is suppressed by starvation, the activity of mTOR signaling decreases and the translation of lncRNA GAS5 is blocked. Subsequently, the degradation of lncRNA GAS5 -regulated by the NMD pathwayis reduced, which finally culminates in lncRNA GAS5 aggregation and increased expression (30).

In the present study, cell models of autophagy and autophagy inhibition were established using the EBSS medium (for starvation induction) and complete medium supplementing with 3-MA, respectively. It was demonstrated that lncRNA GAS5 expression was significantly higher than that of other lncRNAs in the autophagy group. In addition, the lncRNA GAS5-003 contained almost all the key regions of the lncRNA GAS5 gene within its 25 transcripts. Therefore, lncRNA GAS5-003 was selected for use in subsequent experiments. The increased expression of lncRNA GAS5 in the starvation-induced autophagy group was confirmed through RT-qPCR and FISH assay. lncRNA GAS5 overexpression markedly increased the autophagy-associated protein LC3 levels and promoted autophagic body formation, while the opposite results were observed in the group which was subjected to lncRNA GAS5 silencing. Thus, it was hypothesized that lncRNA GAS5 may be implicated in macrophage-mediated autophagy regulation.

To further explore the autophagy-promoting function of lncRNA GAS5, its potential target miRNAs were evaluated using bioinformatics. miR-181c-5p and miR-1192 were revealed as putative targets of lncRNA GAS5. Although in a previous study, it was demonstrated that lncRNA GAS5 antagonized the chemoresistance of pancreatic cancer cells through the regulation of miR-181c-5p expression (31), the role of lncRNA GAS5 and miR-181c-5p in macrophage autophagy remains unknown. In the present study, it was found that the overexpression of lncRNA GAS5 in RAW264.7 cells significantly downregulated the expression of miR-181c-5p and miR-1192, via their direct interaction. Therefore, it was confirmed that lncRNA GAS5 acts as a sponge for miR-181c-5p and miR-1192. Additionally, it has been noted that miR-181c-5p is involved in the regulation of inflammation (32), cell proliferation (33) and apoptosis (34). Moreover, miR-1192 has been proven to be implicated in myocardial infarction (35), inflammation (36) and muscle injury (37).

In the present study, it was demonstrated that miR-181c-5p and miR-1192 expression could be regulated by RAPA and 3-MA. Of note, miR-181c-5p and miR-1192 reduced the LC3II/LC3I ratio and promoted p62 expression. It was hypothesized that these may also be implicated in RAW264.7 cell autophagy. Furthermore, it was revealed that ATG5 and ATG12 were potential targets of miR-181c-5p and miR-1192, respectively, as confirmed by luciferase assay, RT-qPCR and western blot analysis. To date, >40 ATGs have been found in yeast and mammals, which are highly conserved among species and participate in the autophagy regulation via complex networks (38). When autophagy is initiated, ATG5, a key protein in the initial stage of autophagy, is recruited by ATG16L1 to form the ATG5-ATG12-ATG16L1 complex, which provides interaction sites for other proteins involved in the formation of the autophagy membrane, accelerates the extension of the autophagy membrane, and promotes the transformation of LC3I into LC3II (39). Therefore, it was suggested that lncRNA GAS5 may regulate ATG5 and ATG12expression, by interacting with miR-181c-5p and miR-1192, respectively. However, in the present study, only a small part of the autophagic pathway was analyzed. In order to better define the mechanistic role of lncRNA GAS5 in macrophage autophagy, a more selective approach may be necessary, including the design of 'Target Protectors' (40) for the definition of the selective role of a particular miRNA-targeted mRNA in a specific phenotypic readout. This may be a future research approach based on currently presented results.

Based on the experimental results presented herein, it can be concluded that lncRNA GAS5 promotes macrophage autophagy by targeting the miR181c-5p/ATG5 and miR-1192/ATG12 axes. In a follow-up study, the authors aim to construct in vivo animal models of lncRNA GAS5 overexpression and interference through lentiviral transduction, and to examine the mechanisms and application of lncRNA GAS5 in diseases. These findings may provide a theoretical basis for the further exploration of the mechanisms of autophagy-associated diseases, such as intracellular bacterial and virus infections and tumorigenesis.

Availability of data and materials

The datasets used and/or analyzed during the current study are available from the corresponding author on reasonable request.

Authors' contributions

TX and GX participated in the design and coordination of the study. TX, XX and YC performed the experiments. XX and DJ performed the statistical analyses. TX and XX wrote the manuscript. TX, XX and GX reviewed and edited the manuscript. XX and GX confirm the authenticity of all the raw data. All authors have read and approved the final manuscript.

Ethics approval and consent to participate

Not applicable.

Patient consent for publication

Not applicable.

Competing interests

The authors declare that they have no competing interests.

Acknowledgments

Not applicable.

References

1 

Gozuacik D, Akkoc Y, Ozturk DG and Kocak M: Autophagy-regulating microRNAs and cancer. Front Oncol. 7:652017. View Article : Google Scholar : PubMed/NCBI

2 

Hurley JH and Young LN: Mechanisms of autophagy initiation. Annu Rev Biochem. 86:225–244. 2017. View Article : Google Scholar :

3 

Ravanan P, Srikumar IF and Talwar P: The spotlight for cellular stress responses. Life Sci. 188:53–67. 2017. View Article : Google Scholar

4 

Mainz L and Rosenfeldt MT: Autophagy and cancer-insights from mouse models. FEBS J. 285:792–808. 2018. View Article : Google Scholar

5 

Cui B, Lin H, Yu J, Yu J and Hu Z: Autophagy and the immune response. Adv Exp Med Biol. 1206:595–634. 2019. View Article : Google Scholar : PubMed/NCBI

6 

Zhang C, Liu A, Su G and Chen Y: Effect of rapamycin on the level of autophagy in rats with early heart failure. J Cell Biochem. 120:4065–4070. 2019. View Article : Google Scholar

7 

Guo L, Zhao Y, Yang S, Zhang H and Chen F: An integrated analysis of miRNA, lncRNA, and mRNA expression profiles. Biomed Res Int. 2014:3456052014.PubMed/NCBI

8 

Su Y, Lu J, Chen X, Liang C, Luo P, Qin C and Zhang J: Long non-coding RNA HOTTIP affects renal cell carcinoma progression by regulating autophagy via the PI3K/Akt/Atg13 signaling pathway. J Cancer Res Clin Oncol. 145:573–588. 2019. View Article : Google Scholar

9 

Lu D, Yang C, Zhang Z, Cong Y and Xiao M: Knockdown of Linc00515 inhibits multiple myeloma autophagy and chemoresistance by upregulating miR-140-5p and downregulating ATG14. Cell Physiol Biochem. 48:2517–2527. 2018. View Article : Google Scholar : PubMed/NCBI

10 

Guo J, Ma Y, Peng X, Jin H and Liu J: lncRNA CCAT1 promotes autophagy via regulating ATG7 by sponging miR-181 in hepatocellular carcinoma. J Cell Biochem. 120:17975–17983. 2019. View Article : Google Scholar

11 

Wu MY and Lu JH: Inflammatory response and phagocytosis. Cells. 9:702019. View Article : Google Scholar

12 

Hu J, Zhang L, Liechty C, Zgheib C, Hodges MM, Liechty KW and Xu J: Long non-coding RNA GAS5 regulates macrophage polarization and diabetic wound healing. J Invest Dermatol. 140:1629–1638. 2020. View Article : Google Scholar : PubMed/NCBI

13 

Ji J, Dai X, Yeung SJ and He X: The role of long non-coding RNA GAS5 in cancers. Cancer Manag Res. 11:2729–2737. 2019. View Article : Google Scholar :

14 

Mayama T, Marr AK and Kino T: Differential expression of glucocorticoid receptor noncoding RNA repressor GAS5 in autoimmune and inflammatory diseases. Horm Metab Res. 48:550–557. 2016. View Article : Google Scholar

15 

Li F, Sun J, Huang S, Su G and Pi G: lncRNA GAS5 overexpression reverses LPS-induced inflammatory injury and apoptosis through up-regulating KLF2 expression in ATDC5 chondrocytes. Cell Physiol Biochem. 45:1241–1251. 2018. View Article : Google Scholar : PubMed/NCBI

16 

Liu L, Wang HJ, Meng T, Lei C, Yang XH, Wang QS, Jin B and Zhu JF: lncRNA GAS5 inhibits cell migration and invasion and promotes autophagy by targeting miR-222-3p via the GAS5/PTEN-signaling pathway in CRC. Mol Ther Nucleic Acids. 17:644–656. 2019. View Article : Google Scholar : PubMed/NCBI

17 

Gu J, Wang Y, Wang X, Zhou D, Wang X, Zhou M and He Z: Effect of the lncRNA GAS5-miR-23a-ATG3 axis in regulating autophagy in patients with breast cancer. Cell Physiol Biochem. 48:194–207. 2018. View Article : Google Scholar : PubMed/NCBI

18 

Chi X, Ding B, Zhang L, Zhang J, Wang J and Zhang W: lncRNA GAS5 promotes M1 macrophage polarization via miR-455-5p/SOCS3 pathway in childhood pneumonia. J Cell Physiol. 234:13242–13251. 2019. View Article : Google Scholar

19 

Ito I, Asai A, Suzuki S, Kobayashi M and Suzuki F: M2b macrophage polarization accompanied with reduction of long noncoding RNA GAS5. Biochem Biophys Res Commun. 493:170–175. 2017. View Article : Google Scholar : PubMed/NCBI

20 

Ma Z, Zhang J, Xu X, Qu Y, Dong H, Dang J, Huo Z and Xu G: lncRNA expression profile during autophagy and Malat1 function in macrophages. PLoS One. 14:e02211042019. View Article : Google Scholar : PubMed/NCBI

21 

Tay Y, Rinn J and Pandolfi PP: The multilayered complexity of ceRNA crosstalk and competition. Nature. 505:344–352. 2014. View Article : Google Scholar :

22 

Schmitz SU, Grote P and Herrmann BG: Mechanisms of long noncoding RNA function in development and disease. Cell Mol Life Sci. 73:2491–2509. 2016. View Article : Google Scholar :

23 

Yoon JH, Abdelmohsen K and Gorospe M: Functional interactions among microRNAs and long noncoding RNAs. Semin Cell Dev Biol. 34:9–14. 2014. View Article : Google Scholar

24 

Livak KJ and Schmittgen TD: Analysis of relative gene expression data using real-time quantitative PCR and the 2(-Delta Delta C(T)) method. Methods. 25:402–408. 2001. View Article : Google Scholar

25 

Guo L, Zhao J, Qu Y, Yin R, Gao Q, Ding S, Zhang Y, Wei J and Xu G: microRNA-20a inhibits autophagic process by targeting ATG7 and ATG16L1 and favors mycobacterial survival in macrophage cells. Front Cell Infect Microbiol. 6:1342016. View Article : Google Scholar : PubMed/NCBI

26 

Guo L, Zhou L, Gao Q, Zhang A, Wei J, Hong D, Chu Y, Duan X, Zhang Y and Xu G: MicroRNA-144-3p inhibits autophagy activation and enhances Bacillus Calmette-Guérin infection by targeting ATG4a in RAW264.7 macrophage cells. PLoS One. 12:e01797722017. View Article : Google Scholar

27 

Zhang XY, Tang XY, Li N, Zhao LM, Guo YL, Li XS, Tian CJ, Cheng DJ, Chen ZC and Zhang LX: GAS5 promotes airway smooth muscle cell proliferation in asthma via controlling miR-10a/BDNF signaling pathway. Life Sci. 212:93–101. 2018. View Article : Google Scholar

28 

Liu SD, Meng WX, Xu L, Chi C, Sun X and Liu HY: GAS5 promotes myocardial apoptosis in myocardial ischemia-reperfusion injury via upregulating LAS1 expression. Eur Rev Med Pharmacol Sci. 22:8447–8453. 2018.PubMed/NCBI

29 

Zeng B, Li Y, Jiang F, Wei C, Chen G, Zhang W, Zhao W and Yu D: lncRNA GAS5 suppresses proliferation, migration, invasion, and epithelial-mesenchymal transition in oral squamous cell carcinoma by regulating the miR-21/PTEN axis. Exp Cell Res. 374:365–373. 2019. View Article : Google Scholar

30 

Pickard MR and Williams GT: Molecular and cellular mechanisms of action of tumour suppressor GAS5 lncRNA. Genes (Basel). 6:484–499. 2015. View Article : Google Scholar

31 

Gao ZQ, Wang JF, Chen DH, Ma XS, Yang W, Zhe T and Dang XW: Long non-coding RNA GAS5 antagonizes the chemoresistance of pancreatic cancer cells through down-regulation of miR-181c-5p. Biomed Pharmacother. 97:809–817. 2018. View Article : Google Scholar

32 

Cao DW, Liu MM, Duan R, Tao YF, Zhou JS, Fang WR, Zhu JR, Niu L and Sun JG: The lncRNA Malat1 functions as a ceRNA to contribute to berberine-mediated inhibition of HMGB1 by sponging miR-181c-5p in post-stroke inflammation. Acta Pharmacol Sin. 41:22–33. 2020. View Article : Google Scholar

33 

Sun ZY, Li Y, Wang H, Cai M, Gao SS, Liu J, Tong LC, Hu ZB, Wang YX, Wang K, et al: miR-181c-5p mediates simulated microgravity-induced impaired osteoblast proliferation by promoting cell cycle arrested in the G2 phase. J Cell Mol Med. 23:3302–3316. 2019. View Article : Google Scholar :

34 

Ge L, Cai Y, Ying F, Liu H, Zhang DW, He YJ, Pang L, Yan D, Xu AM, Ma H and Xia Z: miR-181c-5p exacerbates hypoxia/reoxygenation-induced cardiomyocyte apoptosis via targeting PTPN4. Oxid Med Cell Longev. 2019:19579202019. View Article : Google Scholar :

35 

Wang Y, Tian MM, Mi CJ, Chen KL, Ji YC, Wang L, Zhang J and Cheng K: Exercise protects the heart against myocardial infarction through upregulation of miR-1192. Biochem Biophys Res Commun. 521:1061–1069. 2020. View Article : Google Scholar

36 

Liu J, Wang HZ and Sun Y: Inhibition of CXCR4 by microRNA-1192 reduces the activation of Th17 cells and expression of inflammation factors in a mouse model of vulvovaginal candidiasis. Cell Physiol Biochem. 50:893–910. 2018. View Article : Google Scholar : PubMed/NCBI

37 

Dormoy-Raclet V, Cammas A, Celona B, Lian XJ, van der Giessen K, Zivojnovic M, Brunelli S, Riuzzi F, Sorci G, Wilhelm BT, et al: HuR and miR-1192 regulate myogenesis by modulating the translation of HMGB1 mRNA. Nat Commun. 4:23882013. View Article : Google Scholar

38 

Shibutani ST and Yoshimori T: A current perspective of autophagosome biogenesis. Cell Res. 24:58–68. 2014. View Article : Google Scholar :

39 

Bento CF, Renna M, Ghislat G, Puri C, Ashkenazi A, Vicinanza M, Menzies FM and Rubinsztein DC: Mammalian autophagy: How does it work? Annu Rev Biochem. 85:685–713. 2016. View Article : Google Scholar

40 

Staton AA and Giraldez AJ: Use of target protector morpholinos to analyze the physiological roles of specific miRNA-mRNA pairs in vivo. Nat Protoc. 6:2035–49. 2011. View Article : Google Scholar : PubMed/NCBI

Related Articles

  • Abstract
  • View
  • Download
  • Twitter
Copy and paste a formatted citation
Spandidos Publications style
Xu T, Xu X, Chu Y, Jiang D and Xu G: Long‑chain non‑coding RNA <em>GAS5</em> promotes cell autophagy by modulating the miR‑181c‑5p/<em>ATG5</em> and miR‑1192/<em>ATG12</em> axes. Int J Mol Med 48: 209, 2021.
APA
Xu, T., Xu, X., Chu, Y., Jiang, D., & Xu, G. (2021). Long‑chain non‑coding RNA <em>GAS5</em> promotes cell autophagy by modulating the miR‑181c‑5p/<em>ATG5</em> and miR‑1192/<em>ATG12</em> axes. International Journal of Molecular Medicine, 48, 209. https://doi.org/10.3892/ijmm.2021.5042
MLA
Xu, T., Xu, X., Chu, Y., Jiang, D., Xu, G."Long‑chain non‑coding RNA <em>GAS5</em> promotes cell autophagy by modulating the miR‑181c‑5p/<em>ATG5</em> and miR‑1192/<em>ATG12</em> axes". International Journal of Molecular Medicine 48.6 (2021): 209.
Chicago
Xu, T., Xu, X., Chu, Y., Jiang, D., Xu, G."Long‑chain non‑coding RNA <em>GAS5</em> promotes cell autophagy by modulating the miR‑181c‑5p/<em>ATG5</em> and miR‑1192/<em>ATG12</em> axes". International Journal of Molecular Medicine 48, no. 6 (2021): 209. https://doi.org/10.3892/ijmm.2021.5042
Copy and paste a formatted citation
x
Spandidos Publications style
Xu T, Xu X, Chu Y, Jiang D and Xu G: Long‑chain non‑coding RNA <em>GAS5</em> promotes cell autophagy by modulating the miR‑181c‑5p/<em>ATG5</em> and miR‑1192/<em>ATG12</em> axes. Int J Mol Med 48: 209, 2021.
APA
Xu, T., Xu, X., Chu, Y., Jiang, D., & Xu, G. (2021). Long‑chain non‑coding RNA <em>GAS5</em> promotes cell autophagy by modulating the miR‑181c‑5p/<em>ATG5</em> and miR‑1192/<em>ATG12</em> axes. International Journal of Molecular Medicine, 48, 209. https://doi.org/10.3892/ijmm.2021.5042
MLA
Xu, T., Xu, X., Chu, Y., Jiang, D., Xu, G."Long‑chain non‑coding RNA <em>GAS5</em> promotes cell autophagy by modulating the miR‑181c‑5p/<em>ATG5</em> and miR‑1192/<em>ATG12</em> axes". International Journal of Molecular Medicine 48.6 (2021): 209.
Chicago
Xu, T., Xu, X., Chu, Y., Jiang, D., Xu, G."Long‑chain non‑coding RNA <em>GAS5</em> promotes cell autophagy by modulating the miR‑181c‑5p/<em>ATG5</em> and miR‑1192/<em>ATG12</em> axes". International Journal of Molecular Medicine 48, no. 6 (2021): 209. https://doi.org/10.3892/ijmm.2021.5042
Follow us
  • Twitter
  • LinkedIn
  • Facebook
About
  • Spandidos Publications
  • Careers
  • Cookie Policy
  • Privacy Policy
How can we help?
  • Help
  • Live Chat
  • Contact
  • Email to our Support Team