Spandidos Publications Logo
  • About
    • About Spandidos
    • Aims and Scopes
    • Abstracting and Indexing
    • Editorial Policies
    • Reprints and Permissions
    • Job Opportunities
    • Terms and Conditions
    • Contact
  • Journals
    • All Journals
    • Oncology Letters
      • Oncology Letters
      • Information for Authors
      • Editorial Policies
      • Editorial Board
      • Aims and Scope
      • Abstracting and Indexing
      • Bibliographic Information
      • Archive
    • International Journal of Oncology
      • International Journal of Oncology
      • Information for Authors
      • Editorial Policies
      • Editorial Board
      • Aims and Scope
      • Abstracting and Indexing
      • Bibliographic Information
      • Archive
    • Molecular and Clinical Oncology
      • Molecular and Clinical Oncology
      • Information for Authors
      • Editorial Policies
      • Editorial Board
      • Aims and Scope
      • Abstracting and Indexing
      • Bibliographic Information
      • Archive
    • Experimental and Therapeutic Medicine
      • Experimental and Therapeutic Medicine
      • Information for Authors
      • Editorial Policies
      • Editorial Board
      • Aims and Scope
      • Abstracting and Indexing
      • Bibliographic Information
      • Archive
    • International Journal of Molecular Medicine
      • International Journal of Molecular Medicine
      • Information for Authors
      • Editorial Policies
      • Editorial Board
      • Aims and Scope
      • Abstracting and Indexing
      • Bibliographic Information
      • Archive
    • Biomedical Reports
      • Biomedical Reports
      • Information for Authors
      • Editorial Policies
      • Editorial Board
      • Aims and Scope
      • Abstracting and Indexing
      • Bibliographic Information
      • Archive
    • Oncology Reports
      • Oncology Reports
      • Information for Authors
      • Editorial Policies
      • Editorial Board
      • Aims and Scope
      • Abstracting and Indexing
      • Bibliographic Information
      • Archive
    • Molecular Medicine Reports
      • Molecular Medicine Reports
      • Information for Authors
      • Editorial Policies
      • Editorial Board
      • Aims and Scope
      • Abstracting and Indexing
      • Bibliographic Information
      • Archive
    • World Academy of Sciences Journal
      • World Academy of Sciences Journal
      • Information for Authors
      • Editorial Policies
      • Editorial Board
      • Aims and Scope
      • Abstracting and Indexing
      • Bibliographic Information
      • Archive
    • International Journal of Functional Nutrition
      • International Journal of Functional Nutrition
      • Information for Authors
      • Editorial Policies
      • Editorial Board
      • Aims and Scope
      • Abstracting and Indexing
      • Bibliographic Information
      • Archive
    • International Journal of Epigenetics
      • International Journal of Epigenetics
      • Information for Authors
      • Editorial Policies
      • Editorial Board
      • Aims and Scope
      • Abstracting and Indexing
      • Bibliographic Information
      • Archive
    • Medicine International
      • Medicine International
      • Information for Authors
      • Editorial Policies
      • Editorial Board
      • Aims and Scope
      • Abstracting and Indexing
      • Bibliographic Information
      • Archive
  • Articles
  • Information
    • Information for Authors
    • Information for Reviewers
    • Information for Librarians
    • Information for Advertisers
    • Conferences
  • Language Editing
Spandidos Publications Logo
  • About
    • About Spandidos
    • Aims and Scopes
    • Abstracting and Indexing
    • Editorial Policies
    • Reprints and Permissions
    • Job Opportunities
    • Terms and Conditions
    • Contact
  • Journals
    • All Journals
    • Biomedical Reports
      • Information for Authors
      • Editorial Policies
      • Editorial Board
      • Aims and Scope
      • Abstracting and Indexing
      • Bibliographic Information
      • Archive
    • Experimental and Therapeutic Medicine
      • Information for Authors
      • Editorial Policies
      • Editorial Board
      • Aims and Scope
      • Abstracting and Indexing
      • Bibliographic Information
      • Archive
    • International Journal of Epigenetics
      • Information for Authors
      • Editorial Policies
      • Editorial Board
      • Aims and Scope
      • Abstracting and Indexing
      • Bibliographic Information
      • Archive
    • International Journal of Functional Nutrition
      • Information for Authors
      • Editorial Policies
      • Editorial Board
      • Aims and Scope
      • Abstracting and Indexing
      • Bibliographic Information
      • Archive
    • International Journal of Molecular Medicine
      • Information for Authors
      • Editorial Policies
      • Editorial Board
      • Aims and Scope
      • Abstracting and Indexing
      • Bibliographic Information
      • Archive
    • International Journal of Oncology
      • Information for Authors
      • Editorial Policies
      • Editorial Board
      • Aims and Scope
      • Abstracting and Indexing
      • Bibliographic Information
      • Archive
    • Medicine International
      • Information for Authors
      • Editorial Policies
      • Editorial Board
      • Aims and Scope
      • Abstracting and Indexing
      • Bibliographic Information
      • Archive
    • Molecular and Clinical Oncology
      • Information for Authors
      • Editorial Policies
      • Editorial Board
      • Aims and Scope
      • Abstracting and Indexing
      • Bibliographic Information
      • Archive
    • Molecular Medicine Reports
      • Information for Authors
      • Editorial Policies
      • Editorial Board
      • Aims and Scope
      • Abstracting and Indexing
      • Bibliographic Information
      • Archive
    • Oncology Letters
      • Information for Authors
      • Editorial Policies
      • Editorial Board
      • Aims and Scope
      • Abstracting and Indexing
      • Bibliographic Information
      • Archive
    • Oncology Reports
      • Information for Authors
      • Editorial Policies
      • Editorial Board
      • Aims and Scope
      • Abstracting and Indexing
      • Bibliographic Information
      • Archive
    • World Academy of Sciences Journal
      • Information for Authors
      • Editorial Policies
      • Editorial Board
      • Aims and Scope
      • Abstracting and Indexing
      • Bibliographic Information
      • Archive
  • Articles
  • Information
    • For Authors
    • For Reviewers
    • For Librarians
    • For Advertisers
    • Conferences
  • Language Editing
Login Register Submit
  • This site uses cookies
  • You can change your cookie settings at any time by following the instructions in our Cookie Policy. To find out more, you may read our Privacy Policy.

    I agree
Search articles by DOI, keyword, author or affiliation
Search
Advanced Search
presentation
International Journal of Molecular Medicine
Join Editorial Board Propose a Special Issue
Print ISSN: 1107-3756 Online ISSN: 1791-244X
Journal Cover
February-2022 Volume 49 Issue 2

Full Size Image

Sign up for eToc alerts
Recommend to Library

Journals

International Journal of Molecular Medicine

International Journal of Molecular Medicine

International Journal of Molecular Medicine is an international journal devoted to molecular mechanisms of human disease.

International Journal of Oncology

International Journal of Oncology

International Journal of Oncology is an international journal devoted to oncology research and cancer treatment.

Molecular Medicine Reports

Molecular Medicine Reports

Covers molecular medicine topics such as pharmacology, pathology, genetics, neuroscience, infectious diseases, molecular cardiology, and molecular surgery.

Oncology Reports

Oncology Reports

Oncology Reports is an international journal devoted to fundamental and applied research in Oncology.

Experimental and Therapeutic Medicine

Experimental and Therapeutic Medicine

Experimental and Therapeutic Medicine is an international journal devoted to laboratory and clinical medicine.

Oncology Letters

Oncology Letters

Oncology Letters is an international journal devoted to Experimental and Clinical Oncology.

Biomedical Reports

Biomedical Reports

Explores a wide range of biological and medical fields, including pharmacology, genetics, microbiology, neuroscience, and molecular cardiology.

Molecular and Clinical Oncology

Molecular and Clinical Oncology

International journal addressing all aspects of oncology research, from tumorigenesis and oncogenes to chemotherapy and metastasis.

World Academy of Sciences Journal

World Academy of Sciences Journal

Multidisciplinary open-access journal spanning biochemistry, genetics, neuroscience, environmental health, and synthetic biology.

International Journal of Functional Nutrition

International Journal of Functional Nutrition

Open-access journal combining biochemistry, pharmacology, immunology, and genetics to advance health through functional nutrition.

International Journal of Epigenetics

International Journal of Epigenetics

Publishes open-access research on using epigenetics to advance understanding and treatment of human disease.

Medicine International

Medicine International

An International Open Access Journal Devoted to General Medicine.

Journal Cover
February-2022 Volume 49 Issue 2

Full Size Image

Sign up for eToc alerts
Recommend to Library

  • Article
  • Citations
    • Cite This Article
    • Download Citation
    • Create Citation Alert
    • Remove Citation Alert
    • Cited By
  • Similar Articles
    • Related Articles (in Spandidos Publications)
    • Similar Articles (Google Scholar)
    • Similar Articles (PubMed)
  • Download PDF
  • Download XML
  • View XML
Article Open Access

Microrchidia family CW‑type zinc finger 2 promotes the proliferation, invasion, migration and epithelial‑mesenchymal transition of glioma by regulating PTEN/PI3K/AKT signaling via binding to N‑myc downstream regulated gene 1 promoter

  • Authors:
    • Jing Zhang
    • Yunna Yang
    • Yipeng Dong
    • Cang Liu
  • View Affiliations / Copyright

    Affiliations: Department of Neurosurgery, Beijing Friendship Hospital, Capital Medical University, Beijing 100050, P.R. China, Department of Neurosurgery, Beijing Chaoyang Hospital, Capital Medical University, Beijing 100053, P.R. China
    Copyright: © Zhang et al. This is an open access article distributed under the terms of Creative Commons Attribution License.
  • Article Number: 16
    |
    Published online on: December 8, 2021
       https://doi.org/10.3892/ijmm.2021.5071
  • Expand metrics +
Metrics: Total Views: 0 (Spandidos Publications: | PMC Statistics: )
Metrics: Total PDF Downloads: 0 (Spandidos Publications: | PMC Statistics: )
Cited By (CrossRef): 0 citations Loading Articles...

This article is mentioned in:



Abstract

Glioma is a common malignant tumor of the central nervous system with high incidence and mortality. The present study aimed to investigate the role of Microrchidia family CW‑type zinc finger 2 (MORC2) in the development of glioma. Firstly, MORC2 expression was detected in several glioma cell lines (U251, SHG44, LN229 and T98G). Following MORC2 silencing, cell proliferation was evaluated using the Cell Counting Kit‑8 assay and the expression of proliferation‑related proteins was assessed via immunofluorescence staining or western blotting. Cell invasion and migration were assessed using transwell and wound healing assays, respectively. Western blotting and immunofluorescence staining were employed to determine the expression of epithelial‑mesenchymal transition (EMT)‑associated proteins. The protein expression of N‑myc downstream regulated gene 1 (NDRG1) and PTEN/PI3K/AKT signaling was determined with western blot analysis. Then, the luciferase reporter assay and chromatin immunoprecipitation (ChIP) assay were employed to evaluate the binding between MORC2 and NDRG1 promoter. Subsequently, cellular functional experiments were performed to assess the effects of NDRG1 on the progression of glioma after NDRG1 and MORC2 overexpression. In addition, tumor‑bearing experiments were conducted using a U251 tumor‑bearing nude mice model to detect tumor growth. The expression of proliferation (proliferating cell nuclear antigen, cyclin‑dependent kinase 2 and cyclin E1), migration [matrix metalloproteinase (MMP)2 and MMP9], EMT (E‑cadherin, N‑cadherin and Vimentin) and PTEN/PI3K/AKT signaling proteins in tumor tissues was examined with immunohistochemistry assay or western blotting. Results revealed that MORC2 was notably unregulated in glioma cells compared with the normal human astrocyte. Loss‑function of MORC2 inhibited the proliferation, invasion, migration and EMT of glioma cells. Importantly, MORC2 silencing upregulated NDRG1 expression and inactivated PTEN/PI3K/AKT signaling. Additionally, the luciferase reporter‑ and ChIP assays confirmed that MORC2 could bind to the NDRG1 promoter. NDRG1 upregulation suppressed the progression of glioma and these effects were partially reversed by MORC2 overexpression. Results of tumor‑bearing experiments suggested that gain‑function of NDRG1 inhibited tumor growth and downregulated the expression of proliferation, migration and EMT‑related proteins in tumorous tissue in U251 tumor‑bearing mice, which was partially counteracted after MORC2 overexpression. In addition, MORC2 overexpression abrogated the inhibitory effect of NDRG1 on PTEN/PI3K/AKT signaling. In summary, MORC2 promoted the progression of glioma by inactivation of PTEN/PI3K/AKT signaling via binding to NDRG1 promoter, providing a novel and potent target for the treatment of glioma.

Introduction

Glioma is the most prevalent and malignant primary intracranial tumor with high morbidity and mortality due to the particularity of its location, seriously affecting the health of global patients (1). The annual incidence of glioma in the population is 6.13 per 100,000 in the United States (2), with >70% of patients dying of the disease within 2 years of diagnosis worldwide (3). At present, with the application of multiple therapies, including surgical resection, radiation, chemotherapy, immunotherapy and photodynamic therapy, the average overall survival of patients with high-grade glioma is less than 15 months with a 5-year survival rate of 9.8% and the current treatment status and surgical prognosis methods are not optimistic (4). Hence, it is of great necessity to explore the potential mechanisms underlying glioma development in order to find novel and promising targets for the treatment of this disease.

Microrchidia family CW-type zinc finger 2 (MORC2), a member of the MORC family of proteins, is a recently identified chromatin modifier with an emerging role in cancer metastasis (5). As is a ubiquitously expressed protein, abnormal elevated MORC2 expression is observed in multiple cancer tissues, such as colorectal, liver and lung cancer (6). A study has demonstrated that MORC2 expression is notably enhanced in glioma tissues compared with the adjacent tissues, and the higher the level of glioma differentiation, the higher the expression of MORC2 is (6). Additionally, MORC2 was found to promote the proliferation, invasion and migration of colorectal cancer cells by binding with the promoter region of N-myc downstream regulated gene 1 (NDRG1), a well-characterized metastasis suppressor that has been demonstrated to have the potential to be developed as a target for antimetastatic therapy (7,8). In human cholangiocarcinoma, MORC2 is reported to accelerate the growth and metastasis of cholangiocarcinoma cells via activation of PI3K/Akt signaling (9). Overexpression of NDRG1 targets PTEN and suppresses PI3K signaling in human pancreatic cancer (10). A number of studies have validated that PTEN/PI3K/Akt signaling participates in the occurrence and development of glioma (11,12). However, the effect and mechanism of MORC2 on NDRG1 and PTEN/PI3K/Akt pathways in glioma are not fully understood and need to be further explored.

The present study aimed to explore the expression of MORC2 in several glioma cells and the effects of MORC2 in the proliferation, invasion, migration and epithelialmesenchymal transition (EMT) of glioma cells. To investigate the potential mechanisms of MORC2 in the regulation of glioma development, the present study focused on the NDRG1 and PTEN/PI3K/Akt signaling pathways. The findings of the present study may provide novel insight into understanding the pathogenesis of glioma.

Materials and methods

Cell lines and culture

Human glioma cell lines U251 (cat. no. TCHu 58), SHG44 (cat. no. TCHu 48), as well as normal human astrocyte (NHA) cells were provided by Type Culture Collection of the Chinese Academy of Sciences (Shanghai, China). LN229 (cat. no. ATCC® CRL-2611) and T98G (cat. no. ATCC® CRL-1690) were obtained from the American Type Culture Collection. Cells were cultured and preserved in Dulbecco's modified Eagle's medium (DMEM; Invitrogen; Thermo Fisher Scientific Inc.) supplemented with 10% fetal bovine serum (FBS, Gibco; Thermo Fisher Scientific, Inc.) and antibiotics (100 IU/ml penicillin and 100 µg/ml streptomycin) in a cell incubator at 37°C in the presence of 5% CO2.

Cell transfection

A lentiviral expression vector (pLVX) containing two short hairpin (sh)RNAs targeting MORC2 (shRNA-MORC2-1 and sh-MORC2-2; 40 nM), shRNA negative control (shRNA-NC; 40 nM), the MORC2 plasmid (pc-MORC2; 4 µg), NDRG1 plasmid (pc-NDRG1; 4 µg) and empty vector plasmid (pc-NC; 4 µg) were designed and synthesized by Shanghai GeneChem Co. Ltd. U251 cells were plated into 6-well plates (1×106 cells per well). At 80% confluence, the transfection procedure was carried out using Lipofectamine® 3000 (Invitrogen; Thermo Fisher Scientific, Inc.) at 37°C for 48 h according to the manufacturer's protocol. The transfection efficiency was tested using reverse transcription-quantitative polymerase chain reaction (RT-qPCR) or western blotting analysis after 48 h of transfection. The untransfected U251 cells were used as the control group.

Cell viability assay

Cell viability was determined by means of a cell counting kit-8 kit (CCK-8) purchased from Shanghai Yi Sheng Biotechnology Co. Ltd. Briefly, U251 cells were collected and the concentration was adjusted to 5×103 cells/well before they were cultivated in a humidified cell incubator at 37°C with 5% CO2. At 24, 48 and 72 h after transfection, 10 µl CCK-8 solution was added to the medium and incubated for an additional 3 h. Absorbance at 450 nm was determined with a microplate reader (Bio-Rad Laboratories, Inc.).

Transwell invasion assay

U251 cell invasion was assessed with an 8-µm pore insert precoated with Matrigel (BD Biosciences) at 37°C for 6 h. A total of 5×104 transfected U251 cells suspended in 100 µl of serum-free medium were placed into the upper chamber. A total of 600 µl of DMEM medium containing 10% FBS was added into the lower compartment as a chemoattractant. Following 24 h incubation at 37°C, cells that invaded the lower surface of the membrane were fixed with 4% paraformaldehyde for 30 min at room temperature and stained with 0.1% crystal violet for 30 min at room temperature. Images were photographed using an inverted light microscope (Olympus Corporation; magnification, ×100). The cell numbers were counted using Image J software version 1.52r (National Institutes of Health).

Wound scratch healing assay

To evaluate cell migration, U251 cells were seeded on 6-well plates at the density of 5×105 cells/well and cultured until they reached 90% confluence. Serum-free medium was utilized to incubate overnight at 37°C prior to initiating the experiment. Following this, scratches were made using a 200 µl micro tip. After removing the cell debris by washing three times with PBS, cells were continued to be cultured in serum-free medium for 72 h at 37°C. Images of the wound areas were captured by a light microscope (Olympus Corporation; magnification, ×100). The average distance of cells migrating into the wound areas was analyzed with ImageJ software version 1.52r (National Institutes of Health).

Immunofluorescence staining

U251 cells were grown on 4-well sterile glass slides for 24 h in 6-well plates to reach 80-90% confluence at 37°C. Following serum starvation for 12 h, cells were washed with PBS three times, immobilized with 4% paraformaldehyde at room temperature for 20 min, permeabilized with 0.1% Triton X-100 at room temperature for 10 min and blocked with 3% bovine serum albumin (BSA; Sigma-Aldrich; Merck KGaA) at 37°C for 90 min. Then, cells were incubated with primary antibodies recognizing Ki67 (cat. no. 11882S; 1:200; Cell Signaling Technology, Inc.), E-cadherin (E-cad; cat. no. 3195T; 1:200; Cell Signaling Technology, Inc.) and N-cadherin (N-cad; cat. no. sc-8424; 1:200; Santa Cruz Biotechnology, Inc.) at 4°C overnight followed by probing with the DyLight™ 488-conjugated secondary antibody (cat. no. ab96899; 1:250; Abcam) at room temperature for 2 h. DAPI (Roche Diagnostics) was used to stain the nuclei in the dark at room temperature for 5 min. Images were taken under an Olympus fluorescent microscope (Olympus Corporation; magnification, ×200).

Luciferase reporter assay

NDRG1 promoter-driven luciferase reporter plasmid pGL3-basic (Promega, Inc.) was constructed by Shanghai GenePharma Co., Ltd. The sequence of the NDRG1 promoter used were (-446 to -213): 5′-GAT CGA TAG TGT CAA AGA CAG GCC TGA AAC ACA GAT GTC CTG GGT CCT AGA GGT GCT GTT TGC CCC TCT CCA TAT TTC TTT TGT TCC AGA AAA CCC TTC TCC AAA ACT GGC CCT AAT AAT CAG AGG GGA AAG CCA TGG CCC CTG CCT TGGGGA CAG CAT GGG TTG GCA CAG AAA AGA GGT TTA CAA TTC AG CAG GAA GTG TTG TGC GTG CGC GCG TGT GTG TCT GTG GAG GCG C-3′. The indicated reporter and Renillaencoding plasmids were co-transfected into U251 cells through applying Lipofectamine 3000® reagent (Invitrogen; Thermo Fisher Scientific Inc.) following the manufacturer's instructions. After 48 h, the luciferase activities were quantified by the Dual-Luciferase Reporter Assay System (Promega, Inc.). Renilla luciferase activity was used for normalization.

Chromatin immunoprecipitation (ChIP) assay

A ChIP assay kit (cat. no. P2078; Beyotime Institute of Biotechnology) was used to corroborate the binding of MORC2 to NDRG1 promoter according to the manufacturer's instructions. A total of 1% formaldehyde was added into cultured U251 cells for 10 min at room temperature to produce cross-linked protein and DNA and then chromatin fragments were obtained using sonication (10 sec per time; 800 Hz) at intervals of 10 sec (15 cycles) at 4°C, followed by centrifugation at 6,500 × g for 1 min at 4°C. The immunoprecipitation of crosslinked 100 µg DNA/protein was performed using 2 µg anti-MORC2 (cat. no. ab14429; Abcam) or anti-IgG (cat. no. sc-69786; Santa Cruz Biotechnology, Inc.) antibody. IgG was used as the blank control group to exclude the influence of other factors on ChIP assay. Protein Agarose/Sepharose (40 µl) was supplemented to precipitate the endogenous DNA-protein complex. Subsequent to transient centrifugation at 6,500 × g for 1 min at 4°C, the supernatant was discarded and the non-specific complexes were washed. The complex was de-crosslinked at 65°C and the DNA fragment was recovered by phenol/chloroform extraction and purification. The recuperated DNA fragments were evaluated by RT-qPCR.

Construction of xenograft models

A total of 9 male BALB/c nude mice (5-6 weeks old, weighing 20±2 g, ~18-22 g) were obtained from the Shanghai Slac Animal Laboratory (Shanghai, China) and housed under pathogen-free conditions with a 12-h light/dark cycle, constant temperature of 25-27°C and constant humidity of 45-50% with free access to food and water. Animal experiments were approved by the Ethics Committee of Beijing Friendship Hospital, Capital Medical University (Beijing, China). Animals were randomly allocated into 3 groups, with 3 mice in each group. To assess tumorigenicity, U251 cells transfected with pc-NC, pc-NDRG1, pc-NDRG1 and pc-MORC2 for 48 h were subcutaneously injected into the right flank of nude mice (a total of 5×106 cells suspended in 200 µl PBS used to inject 3 mice in each group). Then, the mice were maintained for 2 weeks before being sacrificed. Tumor volumes were recorded every 2 days. After 2 weeks, mice were sacrificed and tumor weight was measured. Tumor volume was calculated based on the formula: Tumor volume (mm3)=(width)x(height)2/2. All animals were sacrificed with an intraperitoneal injection of 200 mg/kg sodium pentobarbital (body weight). After death verification by cessation of the heartbeat, the tumor tissues were obtained for the further investigation.

Immunohistochemistry

Tumor tissues were fixed in 10% buffered formalin 24 h at room temperature and then embedded in paraffin. Paraffin-embedded sections (4 µm thick) of tissues used for immunohistochemistry were deparaffinized with 100% xylene, then treated with graded descending series of alcohol (100, 95 and 80%) for rehydration. Following antigen retrieval with a 10-mM citrate buffer, slides were incubated with 0.3% hydrogen peroxide at room temperature for 10 min to block endogenous peroxidase. Then, the slides were incubated with the first rabbit anti-Ki67 antibody (cat. no. A00254, 1:100; Wuhan Boster Biological Technology, Ltd.) overnight at 4°C, with the second antibody against HRP-conjugated-rabbit Ig (cat. no. ab181658; 1:1,000; Abcam) for 2 h at room temperature. Lastly, the tissue sections were treated with 3,3′-diaminobenzidine solution. After counterstaining with hematoxylin at room temperature for 5 min, an optical microscope (Olympus Corporation; magnification, ×200) was adopted for the evaluation of the degree of staining for each image. The images were analyzed using ImageJ software (version 1.52r; National Institutes of Health).

RT-qPCR

Total RNA from NHA, U251, SHG44, LN229 and T98G cells was extracted with TRIzol® (Invitrogen; Thermo Fisher Scientific, Inc.) according to the manufacturer's protocol. To prepare cDNA, a RevertAid First Strand cDNA Synthesis kit (Thermo Fisher Scientific, Inc.) was used to perform the experiment according to the manufacturer's protocol. The PCR reactions was carried out using a PCR 7500 System and Power SYBR-Green PCR master mix (both Applied Biosystems; Thermo Fisher Scientific, Inc.) according to the manufacturer's instructions. The following thermocycling conditions were used: Initial denaturation at 95°C for 7 min; and 40 cycles of 95°C for 15 sec and 60°C for 30 sec; and a final extension at 72°C for 30 sec. Primers sequences used in were as follows: MORC2 forward, 5′-GGA GGT TCC TTC TCC CAA AGT C-3′, reverse 5′-CAG AAA CTG CGA CAC TCC GCT T-3′; NDRG1 forward, 5′-CTC CTG CAA GAG TTT GAT GTC C-3′, reverse, 5′-TCA TGC CGA TGT CAT GGT AGG-3′; and GAPDH forward, 5′-AAT GAA GGG GTC ATT GAT GG-3′, reverse, 5′-AAG GTG AAG GTC GGA GTC AA-3′. Comparative quantification was determined with the 2−ΔΔCq method (13) with GAPDH used as the endogenous control.

Western blotting

Total proteins in U251 cell extracts and tumor tissues from mice were prepared using radio immunoprecipitation assay (RIPA) buffer containing a protease inhibitor cocktail tablet (Sigma-Aldrich; Merck KGaA). A bicinchoninic acid (BCA) assay kit (Beyotime Institute of Biotechnology) was used to evaluate the concentrations of total proteins. The same amount of protein (50 µg/lane) was subjected to 10% SDS-PAGE electrophoresis. After electrophoresis for 1.5 h, the proteins were transferred onto a polyvinylidene difluoride membrane (MilliporeSigma) followed by blocking with 5% non-fat milk for 1.5 h at room temperature. Subsequently, these blots were incubated at 4°C overnight with the following primary antibodies: Anti-MORC2 (cat. no. CAB17641, 1:1,000; Bethyl Laboratories, Inc.), anti-proliferating cell nuclear antigen (PCNA; cat. no. 13110T; 1:1,000; Cell Signaling Technology, Inc.), anti-cyclin-dependent kinase 2 (CDK2; cat. no. 18048T; 1:1,000; Cell Signaling Technology, Inc.), anti-GAPDH (cat. no. 5174T; 1:1,000; Cell Signaling Technology, Inc.), anti-cyclin E1 (cat. no. A00543-2; 1:1,000; Wuhan Boster Biological Technology, Inc.), anti-E-cad (cat. no. PB9561; 1:1,000; Wuhan Boster Biological Technology, Inc.), anti-N-cad (cat. no. BA0673; 1:1,000; Wuhan Boster Biological Technology, Inc.), anti-Vimentin (cat. no. PB9359; 1:1,000; Wuhan Boster Biological Technology, Inc.) anti-Slug (cat. no. PB9439; 1:1,000; Wuhan Boster Biological Technology, Inc.), anti-matrix metalloproteinase (MMP)2 (cat. no. sc-13594; 1:1,000; Santa Cruz Biotechnology, Inc.), anti-MMP9 (cat. no. sc-393859; 1:1,000; Santa Cruz Biotechnology, Inc.), anti-NDRG1 (cat. no. sc-398291; 1:1,000; Santa Cruz Biotechnology, Inc.), anti-PTEN (cat. no. sc-7974; 1:1,000; Santa Cruz Biotechnology, Inc.), anti-phosphorylated (p)-PI3K (cat. no. ab278545; 1:1,000; Abcam), anti-PI3K (cat. no. ab140307; 1:1,000; Abcam), anti-p-AKT (cat. ab38449; 1:1,000; Abcam) and anti-AKT (cat. no. ab8805; 1:1,000; Abcam). After incubation with goat anti-rabbit HRP-conjugated secondary antibody (cat. no. 7074S; 1:3,000; Cell Signaling Technology, Inc.) or horse anti-mouse HRP-conjugated secondary antibody (cat. no. 7076S; 1:3,000; Cell Signaling Technology, Inc.) for 1.5 h at room temperature, the immunoreactive protein bands were visualized using the enhanced chemiluminescence kit (Amersham; Cytiva). The relative intensity of target bands were quantified by Image J software version 1.52r (National Institutes of Health) and GAPDH was used as the loading control.

Statistical analysis

Data are presented as the mean ± standard deviation from at least 3 independent experiments. The statistical analysis was performed by GraphPad Prism version 8.0 (GraphPad Software, Inc.) software. Comparisons among multiple groups were analyzed using one-way ANOVA followed by the post hoc Tukey's test. P<0.05 was considered to indicate a statistically significant difference.

Results

MORC2 is highly expressed in human glioma cells compared with normal glial cells

Human glioma cell lines have been used widely in studies of glioma pathogenesis (14-16). First of all, the expression of MORC2 in several human glioma cell lines (U251, SHG44, LN229 and T98G) was determined using RT-qPCR. MORC2 level was notably elevated in glioma cells compared with the human astroglial cell line NHA (Fig. 1A). The highest MORC2 expression was observed in U251 cells (Fig. 1A), hence it was chosen for further experiments in the present study. Subsequently, U251 cells were transfected with shRNA-MORC2 to silence MORC2 expression. shRNA-MORC2 transfection led to significant downregulation in the expression levels of MORC2 when compared with the shRNA-NC group (Fig. 1B and C). Cells transfected with shRNA-MORC2-1 were used to conduct further experiments due to the lower MORC2 expression compared with shRNA-MORC2-2. These data implied the abnormal high MORC2 expression in human glioma cells.

Figure 1

MORC2 is highly expressed in human glioma cells compared with normal glial cells. (A) Expression of MORC2 in several human glioma cell lines (U251, SHG44, LN229 and T98G) and human astroglial cell line NHA was evaluated with RT-qPCR. **P<0.01 and ***P<0.001 vs. NHA. (B and C) RT-qPCR and western blotting were respectively used to determine the mRNA and protein expression of MORC2 after U251 cells were transfected with shRNA-MORC2. **P<0.01 and ***P<0.001 vs. shRNA-NC. Sh, short hairpin; RT-q, reverse transcription-quantitative; MORC2, Microrchidia family CW-type zinc finger 2; NC, negative control; control, untransfected U251 cells.

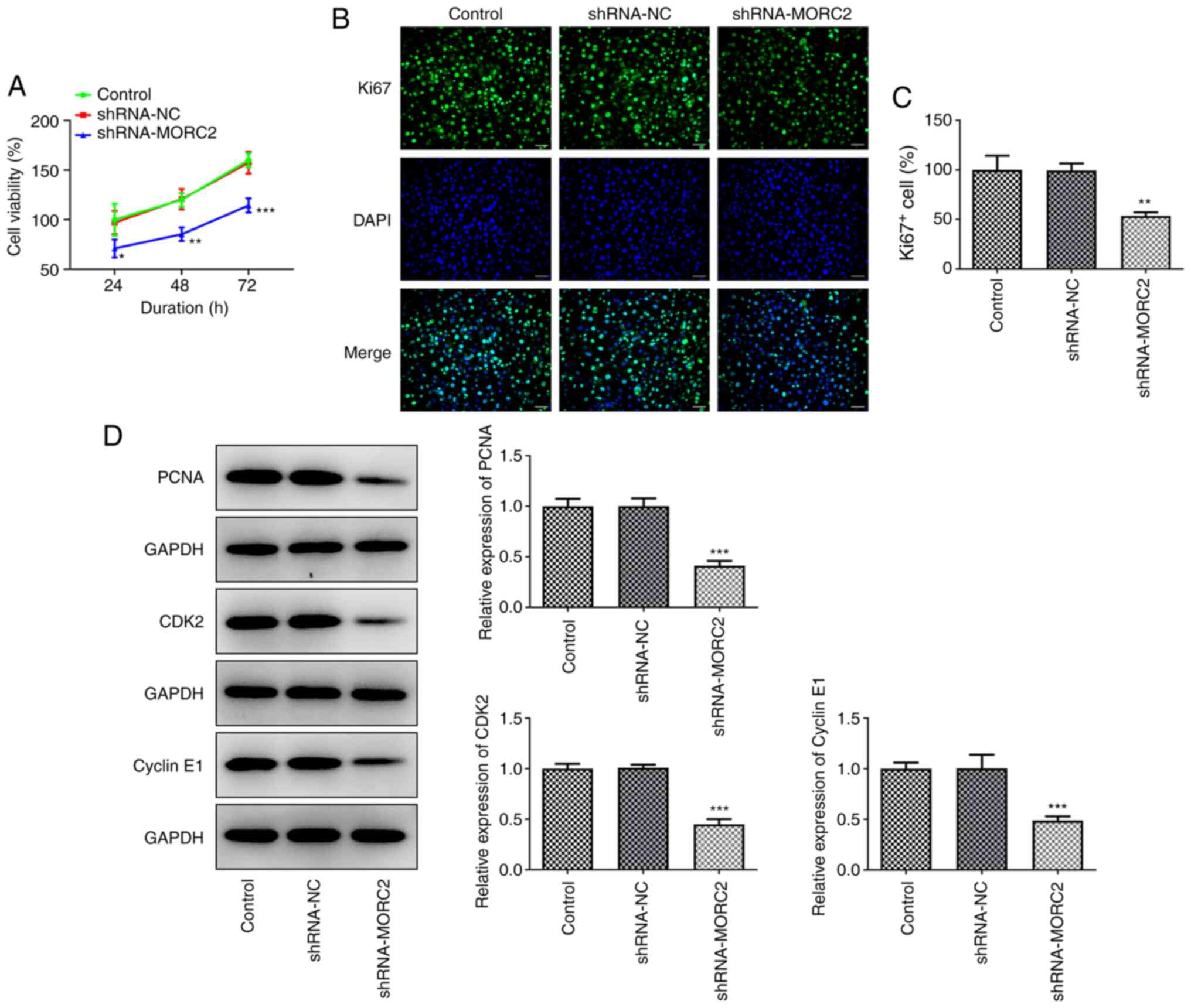
MRC2 silencing inhibits the proliferation, invasion, migration and EMT process of glioma cells

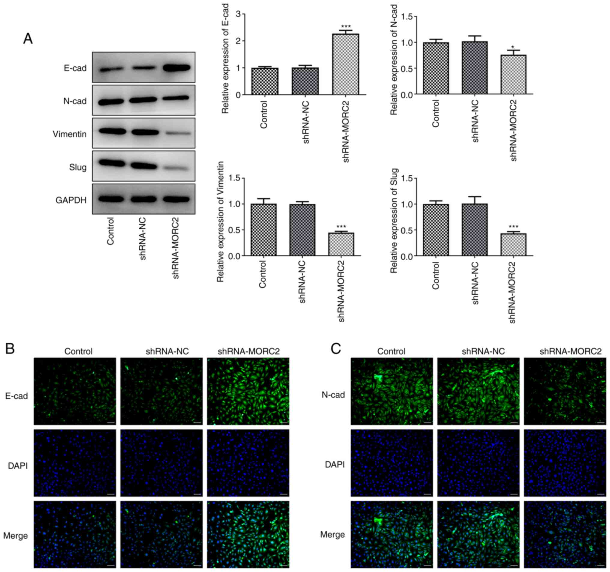
Subsequently, the effects of MORC2 silencing on the progression of glioma was detected. MORC2-knockdown resulted in a notable decrease in cell viability relative to the shRNA-NC group (Fig. 2A). Meanwhile, significantly reduced expression of proliferation-related proteins including Ki67, PCNA, CDK2 and Cyclin E1 was found following MORC2 silencing (Fig. 2B-D) (17,18). MORC2 silencing remarkably inhibited the abilities of U251 cell invasion and migration when compared with the negative control group (Fig. 3A-D). The expression of MMP2 and MMP9 in U251 cells was suppressed by MORC2-knockdown (Fig. 3E). EMT, a process of epithelial phenotype transition to mesenchymal phenotype is closely implicated in invasion and migration of tumor cells (19). Results of western blotting and immunofluorescence staining shown in Fig. 4A-C suggested that MORC2 silencing notably upregulated E-cad, which is a crucial epithelial marker, but downregulated N-cad, Vimentin and Slug expression, which are important mesenchymal marker genes, compared with the shRNA-NC group (20,21). These results suggested the inhibitory effects of MORC2-knockdown on the progression of glioma.

Figure 2

MORC2 silencing inhibits the proliferation of U251 cells. (A) Cell viability was assessed using a CCK-8 assay. (B and C) Ki67 expression was detected by immunofluorescence staining and quantification. Scale bar, 50 µm. (D) PCNA, CDK2 and Cyclin E1 expression was measured by western blotting. The grouping of images from different parts of the same gel. *P<0.05, **P<0.01 and ***P<0.001 vs. shRNA-NC. Sh, short hairpin; MORC2, Microrchidia family CW-type zinc finger 2; CDK2, cyclin-dependent kinase 2; NC, negative control; PCNA, proliferating cell nuclear antigen; control, untransfected U251 cells.

Figure 3

MORC2 silencing inhibits the invasion and migration of U251 cells. (A and B) Cell invasion was examined using the Transwell assay. Scale bar, 100 µm. (C and D) Cell migration was tested with the wound scratch healing assay. Scale bar, 100 µm. (E) Western blotting was used to assess the expression of MMP2 and MMP9. **P<0.01 and ***P<0.001 vs. shRNA-NC. Sh, short hairpin; MORC2, Microrchidia family CW-type zinc finger 2; MMP, matrix metalloproteinase; NC, negative control; control, untransfected U251 cells.

Figure 4

MORC2-knockdown suppresses the EMT process of U251 cells. (A) E-cad, N-cad, Vimentin and Slug expression was determined by western blotting. (B and C) E-cad and N-cad expression was detected by immunofluorescence staining. Scale bar, 50 µm. *P<0.05 and ***P<0.001 vs. shRNA-NC. Sh, short hairpin; MORC2, Microrchidia family CW-type zinc finger 2; E-cad, E-cadherin; N-cad, N-cadherin; NC, negative control; EMT, epithelial-mesenchymal transition; control, untransfected U251 cells.

MORC2 silencing upregulates NDRG1 expression and inactivates the PTEN/PI3K/AKT signaling pathway

To study the potential mechanisms of MORC2 downregulation in glioma progression, the expression of NDRG1 and PTEN/PI3K/AKT signaling related proteins was measured by western blotting. Notably, MORC2 silencing increased the expression levels of NDRG1 when compared with shRNA-NC (Fig. 5). Additionally, PTEN expression was significantly upregulated and p-PI3K/PI3K and p-AKT/AKT expression was downregulated compared with the shRNA-NC group (Fig. 5). These findings revealed that MORC2 regulated NDRG1 and PTEN/PI3K/AKT signaling, which may be related to the progression of glioma.

Figure 5

MORC2 silencing upregulates NDRG1 expression and inactivates the PI3K/Akt signaling pathway. NDRG1, PTEN, p-PI3K, p-AKT, AKT, PI3K, expression was evaluated with western blotting. ***P<0.001 vs. shRNA-NC. Sh, short hairpin; MORC2, Microrchidia family CW-type zinc finger 2; NC, negative control; NDRG1, N-myc downstream regulated gene 1; p, phosphorylated; control, untransfected U251 cells.

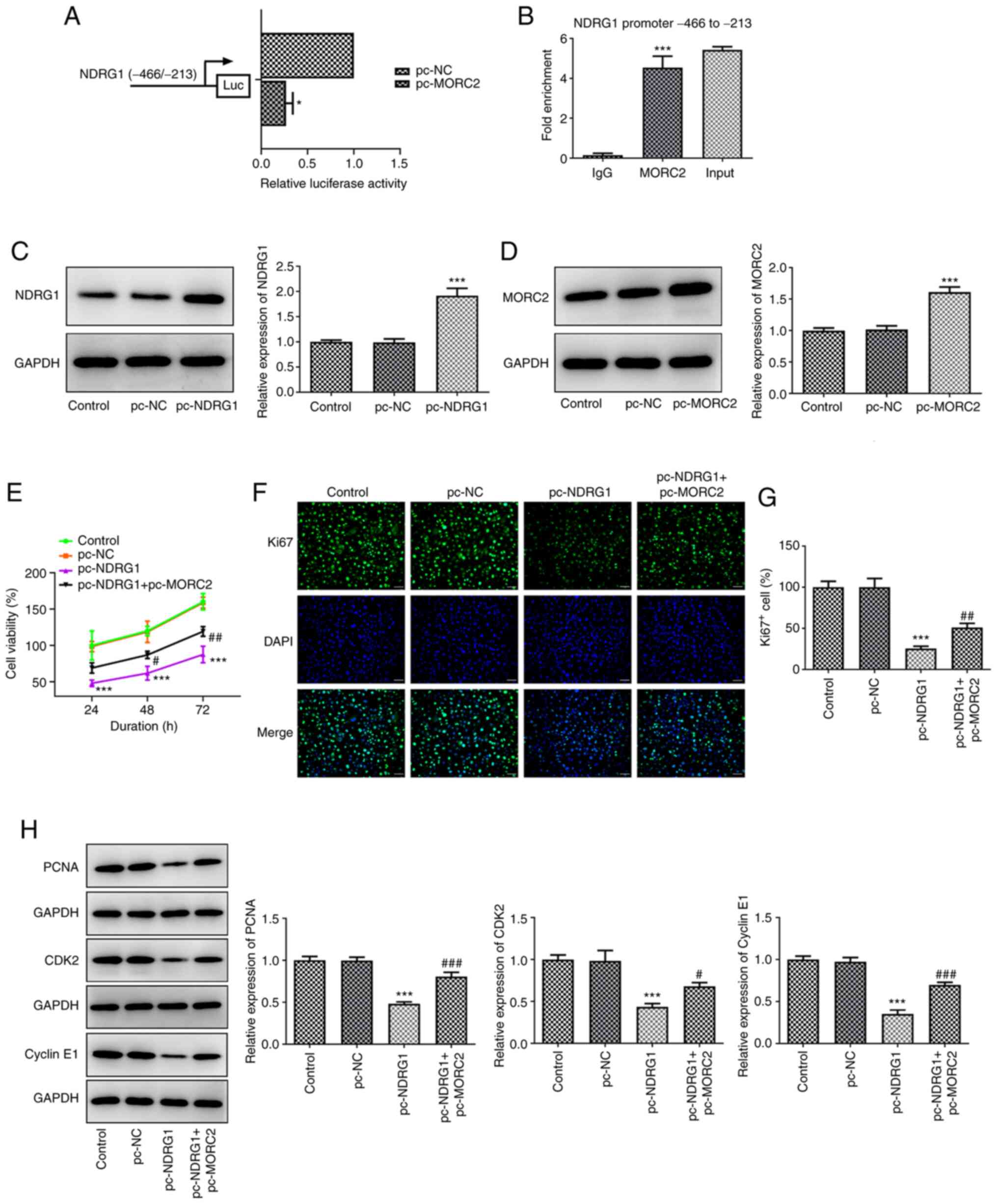
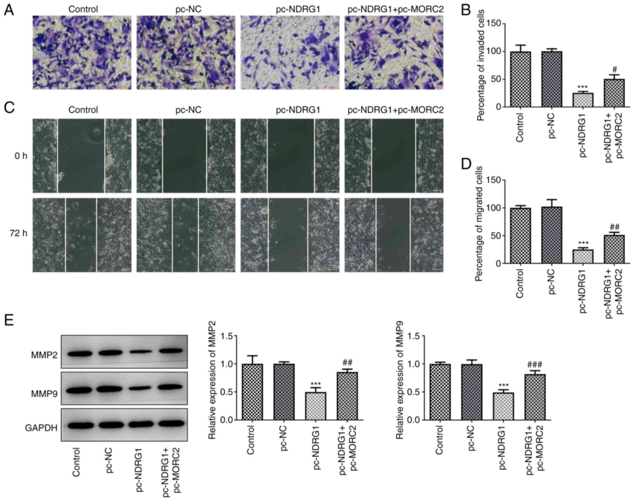
MORC2 binds to the NDRG1 promoter and MORC2 overexpression restores the effects of NDRG1 upregulation on the progression of glioma

Subsequently, to elucidate whether the increase in NDRG1 protein is dependent on MORC2 as a regulator of transcription, the binding of MORC2 to NDRG1 promotor was tested. The NDRG1 promotor activity was significantly decreased in the pc-MORC2 group compared with the pc-NC group in NDRG1 promotor site (-466 to -213) (Fig. 6A). Additionally, MORC2 could bind to the -446 to -213 bp region of NDRG1 promoter (Fig. 6B). These results demonstrated that MORC2 bound to the NDRG1 promoter and suppressed the activity of NDRG1 promoter. Then, NDRG1 and MORC2 were overexpressed by transfection with plasmids. Significantly upregulated NDRG1 and MORC2 expression was observed compared with the pc-NC groups (Fig. 6C and D). NDRG1 upregulation significantly inhibited U251 cell viability compared with the pc-NC group, which was partly blocked by co-transfection with MORC2 and NDRG1 plasmids (Fig. 6E). In concert, the inhibitory effects of NDRG1 overexpression on the expression of Ki67, PCNA, CDK2 and Cyclin E1 was reversed after the addition of MORC2 plasmid (Fig. 6F-H). In addition, it was found that gain-function of NDRG1 significantly decreased invasion and migration of U251 cells when compared with the pc-NC group, which was abrogated by MORC2 overexpression (Fig. 7A-D). In concert, the same findings were observed for the expression of MMP2 and MMP9 (Fig. 7E). NDRG1 overexpression led to significantly upregulated expression of E-cad and downregulated expression of N-cad, Vimentin and Slug compared with the pc-NC group (Fig. 8A-C). However, MORC2 plasmid partially counteracted the regulatory impact of NDRG1 upregulation on the expression of aforementioned EMT-related proteins. Overall, these data suggested that MORC2 bound to the NDRG1 promoter and MORC2 overexpression restored the effects of NDRG1 upregulation on the progression of glioma.

Figure 6

MORC2 binds to the NDRG1 promoter and MORC2 overexpression attenuates the effects of NDRG1upregulation on the proliferation of glioma. (A) Bond between MORC2 and promoter region was examined using luciferase reporter assay. *P<0.05 vs. pc-NC. (B) Direct binding of MORC2 to NDRG1 promoter in U251 cells was confirmed by means of ChIP assay. ***P<0.001 vs. IgG. (C and D) NDRG1 and MORC2 expression after transfection was tested using western blotting. ***P<0.001 vs. pc-NC. (E) Cell viability was assessed using a CCK-8 assay. (F and G) Ki67 expression was detected by immunofluorescence staining. Scale bar, 50 µm. (H) PCNA, CDK2 and Cyclin E1 expression was examined with western blotting. The grouping of images from different parts of the same gel. ***P<0.001 vs. pc-NC; #P<0.05, ##P<0.01 and ###P<0.001 vs. pc-NDRG1. MORC2, Microrchidia family CW-type zinc finger 2; NC, negative control; NDRG1, N-myc downstream regulated gene 1; pc-NC, empty vector; CDK2, cyclin-dependent kinase 2; pc-MORC2, overexpression plasmid of MORC2; pc-NDRG1, overexpression plasmid of NRDG1; ChIP, chromatin immunoprecipitation; PCNA, proliferating cell nuclear antigen; control, untransfected U251 cells.

Figure 7

MORC2 overexpression blocks the effects of NDRG1 upregulation on the invasion and migration of glioma. (A and B) Cell invasion was examined with the Transwell assay. Scale bar, 100 µm. (C and D) U251 cell migration was tested by the wound scratch healing assay. Scale bar, 100 µm. (E) Western blotting was performed to evaluate the expression of MMP2 and MMP9. ***P<0.001 vs. pc-NC; #P<0.05, ##P<0.01 and ###P<0.001 vs. pc-NDRG1. MORC2, Microrchidia family CW-type zinc finger 2; MMP, matrix metalloproteinase; NDRG1, N-myc downstream regulated gene 1; pc-NC, empty vector; NC, negative control; pc-MORC2, overexpression plasmid of MORC2; pc-NDRG1, overexpression plasmid of NRDG1; control, untransfected U251 cells.

Figure 8

MORC2 overexpression mitigates the effects of NDRG1 upregulation on the EMT process of glioma. (A) E-cad, N-cad, Vimentin and Slug expression was determined by western blotting. (B and C) E-cad and N-cad expression was detected by immunofluorescence staining. Scale bar, 50 µm. ***P<0.001 vs. pc-NC; #P<0.05, ##P<0.01 and ###P<0.001 vs. pc-NDRG1. MORC2, Microrchidia family CW-type zinc finger 2; E-cad, E-cadherin; N-cad, N-cadherin; NC, negative control; EMT, epithelial-mesenchymal transition; pc-NC, empty vector; pc-MORC2, overexpression plasmid of MORC2; pc-NDRG1, overexpression plasmid of NRDG1; CDK2, cyclin-dependent kinase 2; PCNA, proliferating cell nuclear antigen; control, untransfected U251 cells.

MORC2 overexpression reverses the inhibitory effects of NDRG1 upregulation on the growth of glioma in U251 tumor-bearing mice

Subsequently, the effects of MORC2 and NDRG1 on the growth of glioma in vivo were investigated in U251 tumor-bearing mice (Fig. 9A and B). The xenograft results demonstrated that NDRG1 upregulation significantly inhibited tumor weight and volume compared with the pc-NC group, whereas MORC2 upregulation alleviated this inhibitory effects (Fig. 9C and D). The expression of NDRG1 and MORC2 in tumor tissues was determined by western blotting. NDRG1 expression was significantly upregulated in the pc-NDRG1 group compared with the pc-NC group, which was partially attenuated by MORC2 overexpression (Fig. 9E). There was no significant difference between pc-NC and pc-NDRG1 groups, whereas pc-NDRG1+pc-MORC2 markedly elevated MORC2 expression (Fig. 9E). Additionally, significantly reduced expression levels of proliferation-related proteins including Ki67, PCNA, CDK2 and Cyclin E1 were observed in tumorous tissue in U251 tumor-bearing mice with NDRG1 overexpression, which was restored by MORC2 upregulation (Fig. 9E-G). Gain-of-function of NDRG1 significantly downregulated MMP2, MMP9, N-cad, Vimentin and Slug expression, but upregulated E-cad expression compared with the pc-NC group, which was reversed by MORC2-upregulation (Fig. 10A-C). These data provided evidence that overexpression of MORC2 alleviates the inhibitory effects of NDRG1upregulation on the growth of glioma in U251 tumor-bearing mice.

Figure 9

MORC2 overexpression reverses the inhibitory effects of NDRG1 upregulation on the growth of glioma in U251 tumor-bearing mice. (A and B) Images of tumors. (C) Tumor weights. (D) Growth curves of U251 tumor volume growth. (E) NDRG1 and MORC2 expression in the tumor tissues was determined by western blotting. (F) Expression of Ki67 in tumorous tissue in U251 tumor-bearing mice was evaluated using immunohistochemistry analysis. Scale bar, 100 µm. (G) Western blotting was used for the measurement of PCNA, CDK2 and Cyclin E1 expression. The grouping of images from different parts of the same gel. ***P<0.001 vs. pc-NC; #P<0.05, ##P<0.01 and ###P<0.001 vs. pc-NDRG1. MORC2, Microrchidia family CW-type zinc finger 2; pc-NC, empty vector; pc-MORC2, overexpression plasmid of MORC2; pc-NDRG1, overexpression plasmid of NRDG1; CDK2, cyclin-dependent kinase 2; PCNA, proliferating cell nuclear antigen.

Figure 10

MORC2 overexpression alleviates the inhibitory effects of NDRG1upregulation on the migration and EMT process of glioma in U251 tumor-bearing mice. (A) MMP2 and MMP9 expression was tested by western blotting. (B) E-cad and N-cad expression in tumorous tissue in U251 tumor-bearing mice was evaluated using immunohistochemistry analysis. (C) Western blot analysis was performed for the evaluation of E-cad, N-cad, Vimentin and Slug expression. ***P<0.001 vs. pc-NC; #P<0.05, ##P<0.01 and ###P<0.001 vs. pc-NDRG1. MORC2, Microrchidia family CW-type zinc finger 2; E-cad, E-cadherin; N-cad, N-cadherin; NC, negative control; EMT, epithelial-mesenchymal transition; pc-NC, empty vector; pc-MORC2, overexpression plasmid of MORC2; pc-NDRG1, overexpression plasmid of NRDG1; MMP, matrix metalloproteinase.

MORC2 regulates the PTEN/PI3K/AKT signaling via binding to the NDRG1 promoter in glioma

Subsequently, the expression of proteins of PTEN/PI3K/AKT signaling in tumorous tissue in U251 tumor-bearing mice was evaluated by western blotting. NDRG1 overexpression notably elevated PTEN expression and reduced p-PI3K/PI3K and p-AKT/AKT expression compared with the pc-NC group (Fig. 11). In contrast, MORC2 upregulation reversed the impact of NDRG1 overexpression on the expression of aforementioned proteins (Fig. 11). Collectively, these findings suggested that MORC2 modulated PTEN/PI3K/AKT signaling via binding to the NDRG1 promoter in glioma.

Figure 11

MORC2 activates the PI3K/AKT signaling via binding to NDRG1 promoter in glioma cells. The expression of PTEN, p-PI3K, p-AKT, PI3K and AKT was examined by western blotting. ***P<0.001 vs. pc-NC; ###P<0.001 vs. pc-NDRG1. MORC2, Microrchidia family CW-type zinc finger 2; pc-NC, empty vector; pc-MORC2, overexpression plasmid of MORC2; pc-NDRG1, overexpression plasmid of NRDG1; p, phosphorylated.

Discussion

MORC2, also known as ZCWCC1, ZCW3, KIAA0852 and AC004542.C22.1, is an important member of the MORC family of proteins (22,23). MORC2 serves important roles in multiple biological processes (proliferation, migration and invasion) and aberrant high expression level of MORC2 is a common character in multiple cancers, such as non-small cell lung cancer and breast cancer (6). A recent study reported that MORC2 severs as a novel oncogene in liver cancer and highly expressed MORC2 contributes to the proliferation and metastasis of this disease (24). MORC2 upregulation drives lung cancer growth by promoting angiogenesis (25). Liao et al (26) demonstrated that MORC2 can accelerate the invasion and migration of breast cancer cells. A study demonstrated that MORC2 can bind with histone deacetylase 4 and function as a transcriptional repressor by mediating the deacetylation of histone H3 (27). It is noteworthy that MORC2 expression is notably enhanced in glioma tissues and the higher the level of glioma differentiation, the higher the expression of MORC2 is (6). In the present study to the best of our knowledge for the first time, the roles of MORC2 in functional assays of glioma cells were assessed. The present study demonstrated that MORC2 was notably upregulated in human glioma cells compared with the human astroglial NHA cell line, and MORC2 knockdown significantly inhibited proliferation, invasion, migration and the EMT process of glioma cells suggesting the potent antitumor effects of MORC2 silencing in glioma.

Notably, MORC2 has been demonstrated to promote the proliferation, invasion and migration of colorectal cancer cells by binding with the promoter region of NDRG1 (7). NDRG1, a member of the N-myc down-regulated gene family which belongs to the alpha/beta hydrolase superfamily has been found to be involved in different aspects of carcinogenesis and development of various cancers (28). Studies have proposed that NDRG1 is highly expressed in cervical cancer, bladder cancer and hepatocellular carcinoma and this was found to be related to tumor metastasis (29-31). Paradoxically, a considerable body of evidence implicates the inhibitory functions of NDRG1 in the progression of cancer. For example, NDRG1 deficiency is related to regional metastasis in oral cancer via inducing EMT (32). NDRG1 was negatively associated with poor prognosis by inhibiting vasculogenic mimicry and tumor aggressiveness in gastric carcinoma (33). NDRG1 suppresses EMT-induced metastasis in metastatic colorectal cancer (34). Ki67 is an antigen associated with proliferating cells that is closely related to mitosis and is indispensable during the cell proliferation of tumors (35). Cyclin E/CDK2 is a key complex associated with the initiation of DNA replication during cell proliferation (36). The process of EMT is commonly characterized by downregulation of E-cad, a key epithelial marker, accompanied by upregulation of N-cad, Vimentin and Slug, which are crucial mesenchymal marker genes (19,37). Compelling evidence has indicated that the 4 glioma cell lines (U251, SHG44, LN229 and T98G) used in the present study display different mesenchymal and epithelial characteristics and U251 cells expressed particularly low levels, but SHG44 cells displayed the highest levels of epithelial markers (38-41). Additionally, SHG44 cells demonstrated the lowest levels, but LN229 cells exhibited the highest levels of mesenchymal markers (39). NDRG1 mRNA and protein expression is lower in glioma tissues compared with the adjacent tissues, and reduced NDRG1 level is associated with tumor progression and survival of patients (42). The present study demonstrated that NDRG1 overexpression inhibited the proliferation, invasion, migration and EMT of glioma cells and tumor-bearing mice. Luciferase reporter assay and CHIP experiments verified the binding of MORC2 to NDRG1 promotor in the present study. Notably, gain-of-function of MORC2 restored the inhibitory effects of NDRG1 upregulation on the progression of glioma in vitro and in vivo, which further revealed that MORC2 regulates the progression of glioma by binding to the NDRG1 promoter.

Numerous studies have validated that the PTEN/PI3K/AKT signaling pathway participates in the development of multiple cancers (43-45). For glioma, inhibition of PTEN expression promotes glioma cell proliferation via regulating PI3K/AKT pathway (46,47). Upregulation of PTEN in glioma cells prevents migration by downregulation of PI3K/AKT signaling (48). A study has demonstrated that MORC2 accelerates the growth and metastasis of cholangiocarcinoma cells via activation of PI3K/AKT signaling (9). It has been reported that NDRG1 can interact with several key oncogenic pathways involved in oncogenesis, such as NF-κB, PI3K/AKT/mTOR and Ras/Raf/MEK/ERK pathways (49). In human pancreatic cancer, overexpression of NDRG1 targeted PTEN and suppressed PI3K signaling (10). In the present study, MORC2 knockdown and NDRG1 upregulation markedly elevated PTEN expression and reduced the phosphorylation levels of PI3K and AKT in glioma cells. In contrast, in the present study, MORC2 upregulation reversed the impact of NDRG1 overexpression on the expression of aforementioned PTEN/PI3K/AKT signaling proteins, suggesting that MORC2 could regulate the PTEN/PI3K/AKT signaling via binding to NDRG1 promoter in glioma. However, whether the results of the present study are applicable to patient derived glioma cells, clinical samples and clinical application on predicting the prognosis of patients with glioma should be explored by further studies. Additionally, the lack of results about the difference between cells with high expression of mesenchymal markers and those with high expression of epithelial markers or not is also a limitation of the present study. A comprehensive analysis of this is required in future studies.

Taken together, the findings of the present study to the best of our knowledge provide evidence for the first time that MORC2 is upregulated in glioma cells and interference of MORC2 prevents the proliferation, invasion, migration and EMT of glioma cells. The present study also identified MORC2 as a crucial transcription factor that promoted the growth and metastasis of glioma by PTEN/PI3K/AKT signaling via binding to NDRG1 promoter. Hence, the findings of the present study provide researchers with valuable additional insights into an in-depth understanding of the underlying mechanisms of MORC2 and NDRG1 in glioma, which may provide a basis for the development of targeted treatments for patients with glioma.

Availability of data and materials

Data used to support the results of this study can be obtained from the corresponding authors as required.

Authors' contributions

JZ, YY and YD searched the literature, and designed and performed the experiments. JZ and CL analyzed and interpreted the data, and wrote the manuscript. YY revised the manuscript. All authors have read and approved the final manuscript. JZ and YY confirm the authenticity of all the raw data.

Ethics approval and consent to participate

The study protocols were approved by the Ethics Committee of Beijing Friendship Hospital, Capital Medical University (Beijing, China).

Patient consent for publication

Not applicable.

Competing interests

The authors declare that they have no competing interests.

Acknowledgments

Not applicable.

Funding

No funding was received.

References

1 

Wen PY and Reardon DA: Neuro-oncology in 2015: Progress in glioma diagnosis, classification and treatment. Nat Rev Neurol. 12:69–70. 2016. View Article : Google Scholar : PubMed/NCBI

2 

Ostrom QT, Cote DJ, Ascha M, Kruchko C and Barnholtz-Sloan JS: Adult glioma incidence and survival by race or ethnicity in the United States from 2000 to 2014. JAMA Oncol. 4:1254–1262. 2018. View Article : Google Scholar : PubMed/NCBI

3 

Johnson DR and Galanis E: Incorporation of prognostic and predictive factors into glioma clinical trials. Curr Oncol Rep. 15:56–63. 2013. View Article : Google Scholar

4 

Molinaro AM, Taylor JW, Wiencke JK and Wrensch MR: Genetic and molecular epidemiology of adult diffuse glioma. Nat Rev Neurol. 15:405–417. 2019. View Article : Google Scholar : PubMed/NCBI

5 

Li DQ, Nair SS, Ohshiro K, Kumar A, Nair VS, Pakala SB, Reddy SD, Gajula RP, Eswaran J, Aravind L and Kumar R: MORC2 signaling integrates phosphorylation-dependent, ATPase-coupled chromatin remodeling during the DNA damage response. Cell Rep. 2:1657–1669. 2012. View Article : Google Scholar : PubMed/NCBI

6 

Ding QS, Zhang L, Wang BC, Zeng Z, Zou XQ, Cao PB, Zhou GM, Tang M, Wu L, Wu LL, et al: Aberrant high expression level of MORC2 is a common character in multiple cancers. Hum Pathol. 76:58–67. 2018. View Article : Google Scholar : PubMed/NCBI

7 

Liu J, Shao Y, He Y, Ning K, Cui X, Liu F, Wang Z and Li F: MORC2 promotes development of an aggressive colorectal cancer phenotype through inhibition of NDRG1. Cancer Sci. 110:135–146. 2019. View Article : Google Scholar :

8 

Sahni S, Krishan S and Richardson DR: NDRG1 as a molecular target to inhibit the epithelial-mesenchymal transition: The case for developing inhibitors of metastasis. Future Med Chem. 6:1241–1244. 2014. View Article : Google Scholar : PubMed/NCBI

9 

Liao G, Liu X, Wu D, Duan F, Xie X, Wen S, Li Y and Li S: MORC2 promotes cell growth and metastasis in human cholangiocarcinoma and is negatively regulated by miR-186-5p. Aging (Albany NY). 11:3639–3649. 2019. View Article : Google Scholar

10 

Kovacevic Z, Chikhani S, Lui GY, Sivagurunathan S and Richardson DR: The iron-regulated metastasis suppressor NDRG1 targets NEDD4L, PTEN, and SMAD4 and inhibits the PI3K and ras signaling pathways. Antioxid Redox Signal. 18:874–887. 2013. View Article : Google Scholar

11 

Guo LP, Zhang ZJ, Li RT, Li HY and Cui YQ: Influences of LncRNA SNHG20 on proliferation and apoptosis of glioma cells through regulating the PTEN/PI3K/AKT signaling pathway. Eur Rev Med Pharmacol Sci. 23:253–261. 2019.PubMed/NCBI

12 

Chai C, Song LJ, Han SY, Li XQ and Li M: MicroRNA-21 promotes glioma cell proliferation and inhibits senescence and apoptosis by targeting SPRY1 via the PTEN/PI3K/AKT signaling pathway. CNS Neurosci Ther. 24:369–380. 2018. View Article : Google Scholar : PubMed/NCBI

13 

Livak KJ and Schmittgen TD: Analysis of relative gene expression data using real-time quantitative PCR and the 2(-Delta Delta C(T)) method. Methods. 25:402–408. 2001. View Article : Google Scholar

14 

Bi L, Liu Y, Yang Q, Zhou X, Li H, Liu Y, Li J, Lu Y and Tang H: Paris saponin H inhibits the proliferation of glioma cells through the A1 and A3 adenosine receptormediated pathway. Int J Mol Med. 47:302021. View Article : Google Scholar

15 

Zhang Q, Xu B, Hu F, Chen X, Liu X, Zhang Q and Zuo Y: Tenascin C promotes glioma cell malignant behavior and inhibits chemosensitivity to paclitaxel via activation of the PI3K/AKT signaling pathway. J Mol Neurosc. 71:1636–1647. 2021. View Article : Google Scholar

16 

Wang X and Zhu Y: Circ_0000020 elevates the expression of PIK3CA and facilitates the malignant phenotypes of glioma cells via targeting miR-142-5p. Cancer Cell Int. 21:792021. View Article : Google Scholar : PubMed/NCBI

17 

Li B, Wang F, Liu N, Shen W and Huang T: Astragaloside IV inhibits progression of glioma via blocking MAPK/ERK signaling pathway. Biochem Biophys Res Commun. 491:98–103. 2017. View Article : Google Scholar : PubMed/NCBI

18 

Wang J, Quan Y, Lv J, Dong Q and Gong S: LncRNA IDH1-AS1 suppresses cell proliferation and tumor growth in glioma. Biochem Cell Biol. 98:556–564. 2020. View Article : Google Scholar : PubMed/NCBI

19 

Thiery JP, Acloque H, Huang RY and Nieto MA: Epithelialmesenchymal transitions in development and disease. Cell. 139:871–890. 2009. View Article : Google Scholar : PubMed/NCBI

20 

Gao Y, Zheng H, Li L, Zhou C, Chen X, Zhou X and Cao Y: KIF3C promotes proliferation, migration, and invasion of glioma cells by activating the PI3K/AKT pathway and inducing EMT. Biomed Res Int. 2020:63493122020. View Article : Google Scholar : PubMed/NCBI

21 

Zhang J, Cai H, Sun L, Zhan P, Chen M, Zhang F, Ran Y and Wan J: LGR5, a novel functional glioma stem cell marker, promotes EMT by activating the wnt/β-catenin pathway and predicts poor survival of glioma patients. J Exp Clin Cancer Res. 37:2252018. View Article : Google Scholar

22 

Li DQ, Nair SS and Kumar R: The MORC family: New epigenetic regulators of transcription and DNA damage response. Epigenetics. 8:685–693. 2013. View Article : Google Scholar : PubMed/NCBI

23 

Wang GL, Wang CY, Cai XZ, Chen W, Wang XH and Li F: Identification and expression analysis of a novel CW-type zinc finger protein MORC2 in cancer cells. Anat Rec (Hoboken). 293:1002–1009. 2010. View Article : Google Scholar

24 

Pan Z, Ding Q, Guo Q, Guo Y, Wu L, Wu L, Tang M, Yu H and Zhou F: MORC2, a novel oncogene, is upregulated in liver cancer and contributes to proliferation, metastasis and chemoresistance. Int J Oncol. 53:59–72. 2018.PubMed/NCBI

25 

Liu M, Sun X and Shi S: MORC2 enhances tumor growth by promoting angiogenesis and tumor-associated macrophage recruitment via wnt/β-catenin in lung cancer. Cell Physiol Biochem. 51:1679–1694. 2018. View Article : Google Scholar

26 

Liao XH, Zhang Y, Dong WJ, Shao ZM and Li DQ: Chromatin remodeling protein MORC2 promotes breast cancer invasion and metastasis through a PRD domain-mediated interaction with CTNND1. Oncotarget. 8:97941–97954. 2017. View Article : Google Scholar : PubMed/NCBI

27 

Shao Y, Li Y, Zhang J, Liu D, Liu F, Zhao Y, Shen T and Li F: Involvement of histone deacetylation in MORC2-mediated down-regulation of carbonic anhydrase IX. Nucleic Acids Res. 38:2813–2824. 2010. View Article : Google Scholar : PubMed/NCBI

28 

Kovacevic Z and Richardson DR: The metastasis suppressor, Ndrg-1: A new ally in the fight against cancer. Carcinogenesis. 27:2355–2366. 2006. View Article : Google Scholar : PubMed/NCBI

29 

Nishio S, Ushijima K, Tsuda N, Takemoto S, Kawano K, Yamaguchi T, Nishida N, Kakuma T, Tsuda H, Kasamatsu T, et al: Cap43/NDRG1/Drg-1 is a molecular target for angiogenesis and a prognostic indicator in cervical adenocarcinoma. Cancer Lett. 264:36–43. 2008. View Article : Google Scholar : PubMed/NCBI

30 

Li A, Zhu X, Wang C, Yang S, Qiao Y, Qiao R and Zhang J: Upregulation of NDRG1 predicts poor outcome and facilitates disease progression by influencing the EMT process in bladder cancer. Sci Rep. 9:51662019. View Article : Google Scholar : PubMed/NCBI

31 

Cheng J, Xie HY, Xu X, Wu J, Wei X, Su R, Zhang W, Lv Z, Zheng S and Zhou L: NDRG1 as a biomarker for metastasis, recurrence and of poor prognosis in hepatocellular carcinoma. Cancer Lett. 310:35–45. 2011. View Article : Google Scholar : PubMed/NCBI

32 

de Lima JM, Morand GB, Macedo CCS, Diesel L, Hier MP, Mlynarek A, Kowalski LP, Maschietto M, Alaoui-Jamali MA and da Silva SD: NDRG1 deficiency is associated with regional metastasis in oral cancer by inducing epithelial-mesenchymal transition. Carcinogenesis. 41:769–777. 2020. View Article : Google Scholar : PubMed/NCBI

33 

Dong X, Hong Y, Sun H, Chen C, Zhao X and Sun B: NDRG1 suppresses vasculogenic mimicry and tumor aggressiveness in gastric carcinoma. Oncol Lett. 18:3003–3016. 2019.PubMed/NCBI

34 

Ma J, Gao Q, Zeng S and Shen H: Knockdown of NDRG1 promote epithelial-mesenchymal transition of colorectal cancer via NF-κB signaling. J Surg Oncol. 114:520–527. 2016. View Article : Google Scholar : PubMed/NCBI

35 

Zhao SP, Wang F, Yang M, Wang XY, Jin CL, Ji QK, Li S and Zhao XL: CBX3 promotes glioma U87 cell proliferation and predicts an unfavorable prognosis. J Neurooncol. 145:35–48. 2019. View Article : Google Scholar : PubMed/NCBI

36 

Terano T, Tanaka T, Tamura Y, Kitagawa M, Higashi H, Saito Y and Hirai A: Eicosapentaenoic acid and docosahexaenoic acid inhibit vascular smooth muscle cell proliferation by inhibiting phosphorylation of Cdk2-cyclinE complex. Biochem Biophys Res Commun. 254:502–506. 1999. View Article : Google Scholar : PubMed/NCBI

37 

Kang Y and Massague J: Epithelial-mesenchymal transitions: Twist in development and metastasis. Cell. 118:277–279. 2004. View Article : Google Scholar : PubMed/NCBI

38 

Zhang X, Lv QL, Huang YT, Zhang LH and Zhou HH: Akt/FoxM1 signaling pathway-mediated upregulation of MYBL2 promotes progression of human glioma. J Exp Clin Cancer Res. 36:1052017. View Article : Google Scholar : PubMed/NCBI

39 

Tan Y, Hu X, Deng Y, Yuan P, Xie Y and Wang J: TRA2A promotes proliferation, migration, invasion and epithelial mesenchymal transition of glioma cells. Brain Res Bull. 143:138–144. 2018. View Article : Google Scholar : PubMed/NCBI

40 

Zhao C, Wang XB, Zhang YH, Zhou YM, Yin Q and Yao WC: MicroRNA-424 inhibits cell migration, invasion and epithelial-mesenchymal transition in human glioma by targeting KIF23 and functions as a novel prognostic predictor. Eur Rev Med Pharmacol Sci. 22:6369–6378. 2018.PubMed/NCBI

41 

Chen Z, Wei X, Shen L, Zhu H and Zheng X: 20(S)-ginsenoside-Rg3 reverses temozolomide resistance and restrains epithelial-mesenchymal transition progression in glioblastoma. Cancer Sci. 110:389–400. 2019. View Article : Google Scholar

42 

Sun B, Chu D, Li W, Chu X, Li Y, Wei D and Li H: Decreased expression of NDRG1 in glioma is related to tumor progression and survival of patients. J Neurooncol. 94:213–219. 2009. View Article : Google Scholar : PubMed/NCBI

43 

Zi Y, Zhang Y, Wu Y, Zhang L, Yang R and Huang Y: Downregulation of microRNA-25-3p inhibits the proliferation and promotes the apoptosis of multiple myeloma cells via targeting the PTEN/PI3K/AKT signaling pathway. Int J Mol Med. 47:102021.

44 

Ni J, Chen Y, Fei B, Zhu Y, Du Y, Liu L, Guo L and Zhu W: MicroRNA-301a promotes cell proliferation and resistance to apoptosis through PTEN/PI3K/akt signaling pathway in human ovarian cancer. Gynecol Obstet Invest. 86:108–116. 2021. View Article : Google Scholar : PubMed/NCBI

45 

Zhang XY and Mao L: Circular RNA Circ_0000442 acts as a sponge of MiR-148b-3p to suppress breast cancer via PTEN/PI3K/Akt signaling pathway. Gene. 766:1451132021. View Article : Google Scholar

46 

Liu CJ, Wu HB, Li YY, Shen L, Yu R, Yin H, Sun T, Sun C, Zhou Y and Du Z: SALL4 suppresses PTEN expression to promote glioma cell proliferation via PI3K/AKT signaling pathway. J Neurooncol. 135:263–272. 2017. View Article : Google Scholar : PubMed/NCBI

47 

Moon SH, Kim DK, Cha Y, Jeon I, Song J and Park KS: PI3K/Akt and stat3 signaling regulated by PTEN control of the cancer stem cell population, proliferation and senescence in a glioblastoma cell line. Int J Oncol. 42:921–928. 2013. View Article : Google Scholar : PubMed/NCBI

48 

Dasari VR, Kaur K, Velpula KK, Gujrati M, Fassett D, Klopfenstein JD, Dinh DH and Rao JS: Upregulation of PTEN in glioma cells by cord blood mesenchymal stem cells inhibits migration via downregulation of the PI3K/Akt pathway. PLoS One. 5:122010. View Article : Google Scholar

49 

Sun J, Zhang D, Bae DH, Sahni S, Jansson P, Zheng Y, Zhao Q, Yue F, Zheng M, Kovacevic Z and Richardson DR: Metastasis suppressor, NDRG1, mediates its activity through signaling pathways and molecular motors. Carcinogenesis. 34:1943–1954. 2013. View Article : Google Scholar : PubMed/NCBI

Related Articles

  • Abstract
  • View
  • Download
  • Twitter
Copy and paste a formatted citation
Spandidos Publications style
Zhang J, Yang Y, Dong Y and Liu C: Microrchidia family CW‑type zinc finger 2 promotes the proliferation, invasion, migration and epithelial‑mesenchymal transition of glioma by regulating PTEN/PI3K/AKT signaling via binding to N‑myc downstream regulated gene 1 promoter. Int J Mol Med 49: 16, 2022.
APA
Zhang, J., Yang, Y., Dong, Y., & Liu, C. (2022). Microrchidia family CW‑type zinc finger 2 promotes the proliferation, invasion, migration and epithelial‑mesenchymal transition of glioma by regulating PTEN/PI3K/AKT signaling via binding to N‑myc downstream regulated gene 1 promoter. International Journal of Molecular Medicine, 49, 16. https://doi.org/10.3892/ijmm.2021.5071
MLA
Zhang, J., Yang, Y., Dong, Y., Liu, C."Microrchidia family CW‑type zinc finger 2 promotes the proliferation, invasion, migration and epithelial‑mesenchymal transition of glioma by regulating PTEN/PI3K/AKT signaling via binding to N‑myc downstream regulated gene 1 promoter". International Journal of Molecular Medicine 49.2 (2022): 16.
Chicago
Zhang, J., Yang, Y., Dong, Y., Liu, C."Microrchidia family CW‑type zinc finger 2 promotes the proliferation, invasion, migration and epithelial‑mesenchymal transition of glioma by regulating PTEN/PI3K/AKT signaling via binding to N‑myc downstream regulated gene 1 promoter". International Journal of Molecular Medicine 49, no. 2 (2022): 16. https://doi.org/10.3892/ijmm.2021.5071
Copy and paste a formatted citation
x
Spandidos Publications style
Zhang J, Yang Y, Dong Y and Liu C: Microrchidia family CW‑type zinc finger 2 promotes the proliferation, invasion, migration and epithelial‑mesenchymal transition of glioma by regulating PTEN/PI3K/AKT signaling via binding to N‑myc downstream regulated gene 1 promoter. Int J Mol Med 49: 16, 2022.
APA
Zhang, J., Yang, Y., Dong, Y., & Liu, C. (2022). Microrchidia family CW‑type zinc finger 2 promotes the proliferation, invasion, migration and epithelial‑mesenchymal transition of glioma by regulating PTEN/PI3K/AKT signaling via binding to N‑myc downstream regulated gene 1 promoter. International Journal of Molecular Medicine, 49, 16. https://doi.org/10.3892/ijmm.2021.5071
MLA
Zhang, J., Yang, Y., Dong, Y., Liu, C."Microrchidia family CW‑type zinc finger 2 promotes the proliferation, invasion, migration and epithelial‑mesenchymal transition of glioma by regulating PTEN/PI3K/AKT signaling via binding to N‑myc downstream regulated gene 1 promoter". International Journal of Molecular Medicine 49.2 (2022): 16.
Chicago
Zhang, J., Yang, Y., Dong, Y., Liu, C."Microrchidia family CW‑type zinc finger 2 promotes the proliferation, invasion, migration and epithelial‑mesenchymal transition of glioma by regulating PTEN/PI3K/AKT signaling via binding to N‑myc downstream regulated gene 1 promoter". International Journal of Molecular Medicine 49, no. 2 (2022): 16. https://doi.org/10.3892/ijmm.2021.5071
Follow us
  • Twitter
  • LinkedIn
  • Facebook
About
  • Spandidos Publications
  • Careers
  • Cookie Policy
  • Privacy Policy
How can we help?
  • Help
  • Live Chat
  • Contact
  • Email to our Support Team