Spandidos Publications Logo
  • About
    • About Spandidos
    • Aims and Scopes
    • Abstracting and Indexing
    • Editorial Policies
    • Reprints and Permissions
    • Job Opportunities
    • Terms and Conditions
    • Contact
  • Journals
    • All Journals
    • Oncology Letters
      • Oncology Letters
      • Information for Authors
      • Editorial Policies
      • Editorial Board
      • Aims and Scope
      • Abstracting and Indexing
      • Bibliographic Information
      • Archive
    • International Journal of Oncology
      • International Journal of Oncology
      • Information for Authors
      • Editorial Policies
      • Editorial Board
      • Aims and Scope
      • Abstracting and Indexing
      • Bibliographic Information
      • Archive
    • Molecular and Clinical Oncology
      • Molecular and Clinical Oncology
      • Information for Authors
      • Editorial Policies
      • Editorial Board
      • Aims and Scope
      • Abstracting and Indexing
      • Bibliographic Information
      • Archive
    • Experimental and Therapeutic Medicine
      • Experimental and Therapeutic Medicine
      • Information for Authors
      • Editorial Policies
      • Editorial Board
      • Aims and Scope
      • Abstracting and Indexing
      • Bibliographic Information
      • Archive
    • International Journal of Molecular Medicine
      • International Journal of Molecular Medicine
      • Information for Authors
      • Editorial Policies
      • Editorial Board
      • Aims and Scope
      • Abstracting and Indexing
      • Bibliographic Information
      • Archive
    • Biomedical Reports
      • Biomedical Reports
      • Information for Authors
      • Editorial Policies
      • Editorial Board
      • Aims and Scope
      • Abstracting and Indexing
      • Bibliographic Information
      • Archive
    • Oncology Reports
      • Oncology Reports
      • Information for Authors
      • Editorial Policies
      • Editorial Board
      • Aims and Scope
      • Abstracting and Indexing
      • Bibliographic Information
      • Archive
    • Molecular Medicine Reports
      • Molecular Medicine Reports
      • Information for Authors
      • Editorial Policies
      • Editorial Board
      • Aims and Scope
      • Abstracting and Indexing
      • Bibliographic Information
      • Archive
    • World Academy of Sciences Journal
      • World Academy of Sciences Journal
      • Information for Authors
      • Editorial Policies
      • Editorial Board
      • Aims and Scope
      • Abstracting and Indexing
      • Bibliographic Information
      • Archive
    • International Journal of Functional Nutrition
      • International Journal of Functional Nutrition
      • Information for Authors
      • Editorial Policies
      • Editorial Board
      • Aims and Scope
      • Abstracting and Indexing
      • Bibliographic Information
      • Archive
    • International Journal of Epigenetics
      • International Journal of Epigenetics
      • Information for Authors
      • Editorial Policies
      • Editorial Board
      • Aims and Scope
      • Abstracting and Indexing
      • Bibliographic Information
      • Archive
    • Medicine International
      • Medicine International
      • Information for Authors
      • Editorial Policies
      • Editorial Board
      • Aims and Scope
      • Abstracting and Indexing
      • Bibliographic Information
      • Archive
  • Articles
  • Information
    • Information for Authors
    • Information for Reviewers
    • Information for Librarians
    • Information for Advertisers
    • Conferences
  • Language Editing
Spandidos Publications Logo
  • About
    • About Spandidos
    • Aims and Scopes
    • Abstracting and Indexing
    • Editorial Policies
    • Reprints and Permissions
    • Job Opportunities
    • Terms and Conditions
    • Contact
  • Journals
    • All Journals
    • Biomedical Reports
      • Information for Authors
      • Editorial Policies
      • Editorial Board
      • Aims and Scope
      • Abstracting and Indexing
      • Bibliographic Information
      • Archive
    • Experimental and Therapeutic Medicine
      • Information for Authors
      • Editorial Policies
      • Editorial Board
      • Aims and Scope
      • Abstracting and Indexing
      • Bibliographic Information
      • Archive
    • International Journal of Epigenetics
      • Information for Authors
      • Editorial Policies
      • Editorial Board
      • Aims and Scope
      • Abstracting and Indexing
      • Bibliographic Information
      • Archive
    • International Journal of Functional Nutrition
      • Information for Authors
      • Editorial Policies
      • Editorial Board
      • Aims and Scope
      • Abstracting and Indexing
      • Bibliographic Information
      • Archive
    • International Journal of Molecular Medicine
      • Information for Authors
      • Editorial Policies
      • Editorial Board
      • Aims and Scope
      • Abstracting and Indexing
      • Bibliographic Information
      • Archive
    • International Journal of Oncology
      • Information for Authors
      • Editorial Policies
      • Editorial Board
      • Aims and Scope
      • Abstracting and Indexing
      • Bibliographic Information
      • Archive
    • Medicine International
      • Information for Authors
      • Editorial Policies
      • Editorial Board
      • Aims and Scope
      • Abstracting and Indexing
      • Bibliographic Information
      • Archive
    • Molecular and Clinical Oncology
      • Information for Authors
      • Editorial Policies
      • Editorial Board
      • Aims and Scope
      • Abstracting and Indexing
      • Bibliographic Information
      • Archive
    • Molecular Medicine Reports
      • Information for Authors
      • Editorial Policies
      • Editorial Board
      • Aims and Scope
      • Abstracting and Indexing
      • Bibliographic Information
      • Archive
    • Oncology Letters
      • Information for Authors
      • Editorial Policies
      • Editorial Board
      • Aims and Scope
      • Abstracting and Indexing
      • Bibliographic Information
      • Archive
    • Oncology Reports
      • Information for Authors
      • Editorial Policies
      • Editorial Board
      • Aims and Scope
      • Abstracting and Indexing
      • Bibliographic Information
      • Archive
    • World Academy of Sciences Journal
      • Information for Authors
      • Editorial Policies
      • Editorial Board
      • Aims and Scope
      • Abstracting and Indexing
      • Bibliographic Information
      • Archive
  • Articles
  • Information
    • For Authors
    • For Reviewers
    • For Librarians
    • For Advertisers
    • Conferences
  • Language Editing
Login Register Submit
  • This site uses cookies
  • You can change your cookie settings at any time by following the instructions in our Cookie Policy. To find out more, you may read our Privacy Policy.

    I agree
Search articles by DOI, keyword, author or affiliation
Search
Advanced Search
presentation
International Journal of Molecular Medicine
Join Editorial Board Propose a Special Issue
Print ISSN: 1107-3756 Online ISSN: 1791-244X
Journal Cover
April-2022 Volume 49 Issue 4

Full Size Image

Sign up for eToc alerts
Recommend to Library

Journals

International Journal of Molecular Medicine

International Journal of Molecular Medicine

International Journal of Molecular Medicine is an international journal devoted to molecular mechanisms of human disease.

International Journal of Oncology

International Journal of Oncology

International Journal of Oncology is an international journal devoted to oncology research and cancer treatment.

Molecular Medicine Reports

Molecular Medicine Reports

Covers molecular medicine topics such as pharmacology, pathology, genetics, neuroscience, infectious diseases, molecular cardiology, and molecular surgery.

Oncology Reports

Oncology Reports

Oncology Reports is an international journal devoted to fundamental and applied research in Oncology.

Experimental and Therapeutic Medicine

Experimental and Therapeutic Medicine

Experimental and Therapeutic Medicine is an international journal devoted to laboratory and clinical medicine.

Oncology Letters

Oncology Letters

Oncology Letters is an international journal devoted to Experimental and Clinical Oncology.

Biomedical Reports

Biomedical Reports

Explores a wide range of biological and medical fields, including pharmacology, genetics, microbiology, neuroscience, and molecular cardiology.

Molecular and Clinical Oncology

Molecular and Clinical Oncology

International journal addressing all aspects of oncology research, from tumorigenesis and oncogenes to chemotherapy and metastasis.

World Academy of Sciences Journal

World Academy of Sciences Journal

Multidisciplinary open-access journal spanning biochemistry, genetics, neuroscience, environmental health, and synthetic biology.

International Journal of Functional Nutrition

International Journal of Functional Nutrition

Open-access journal combining biochemistry, pharmacology, immunology, and genetics to advance health through functional nutrition.

International Journal of Epigenetics

International Journal of Epigenetics

Publishes open-access research on using epigenetics to advance understanding and treatment of human disease.

Medicine International

Medicine International

An International Open Access Journal Devoted to General Medicine.

Journal Cover
April-2022 Volume 49 Issue 4

Full Size Image

Sign up for eToc alerts
Recommend to Library

  • Article
  • Citations
    • Cite This Article
    • Download Citation
    • Create Citation Alert
    • Remove Citation Alert
    • Cited By
  • Similar Articles
    • Related Articles (in Spandidos Publications)
    • Similar Articles (Google Scholar)
    • Similar Articles (PubMed)
  • Download PDF
  • Download XML
  • View XML
Correction Open Access

[Corrigendum] miR‑29b overexpression induces cochlear hair cell apoptosis through the regulation of SIRT1/PGC‑1α signaling: Implications for age‑related hearing loss

  • Authors:
    • Tao Xue
    • Li Wei
    • Ding-Jun Zha
    • Jian-Hua Qiu
    • Fu-Quan Chen
    • Li Qiao
    • Yang Qiu
  • View Affiliations / Copyright

    Affiliations: Department of Otolaryngology, Xijing Hospital, The Fourth Military Medical University, Xi'an, Shaanxi 710003, P.R. China, Department of Obstetrics and Gynecology, Xijing Hospital, The Fourth Military Medical University, Xi'an, Shaanxi 710003, P.R. China
    Copyright: © Xue et al. This is an open access article distributed under the terms of Creative Commons Attribution License [CC BY 4.0].
  • Article Number: 45
    |
    Published online on: February 7, 2022
       https://doi.org/10.3892/ijmm.2022.5100
  • Expand metrics +
Metrics: Total Views: 0 (Spandidos Publications: | PMC Statistics: )
Metrics: Total PDF Downloads: 0 (Spandidos Publications: | PMC Statistics: )
Cited By (CrossRef): 0 citations Loading Articles...

This article is mentioned in:



Article

Int J Mol Med 38: [Related article:] 1387-1394, 2018; DOI: 10.3892/ijmm.2016.2735

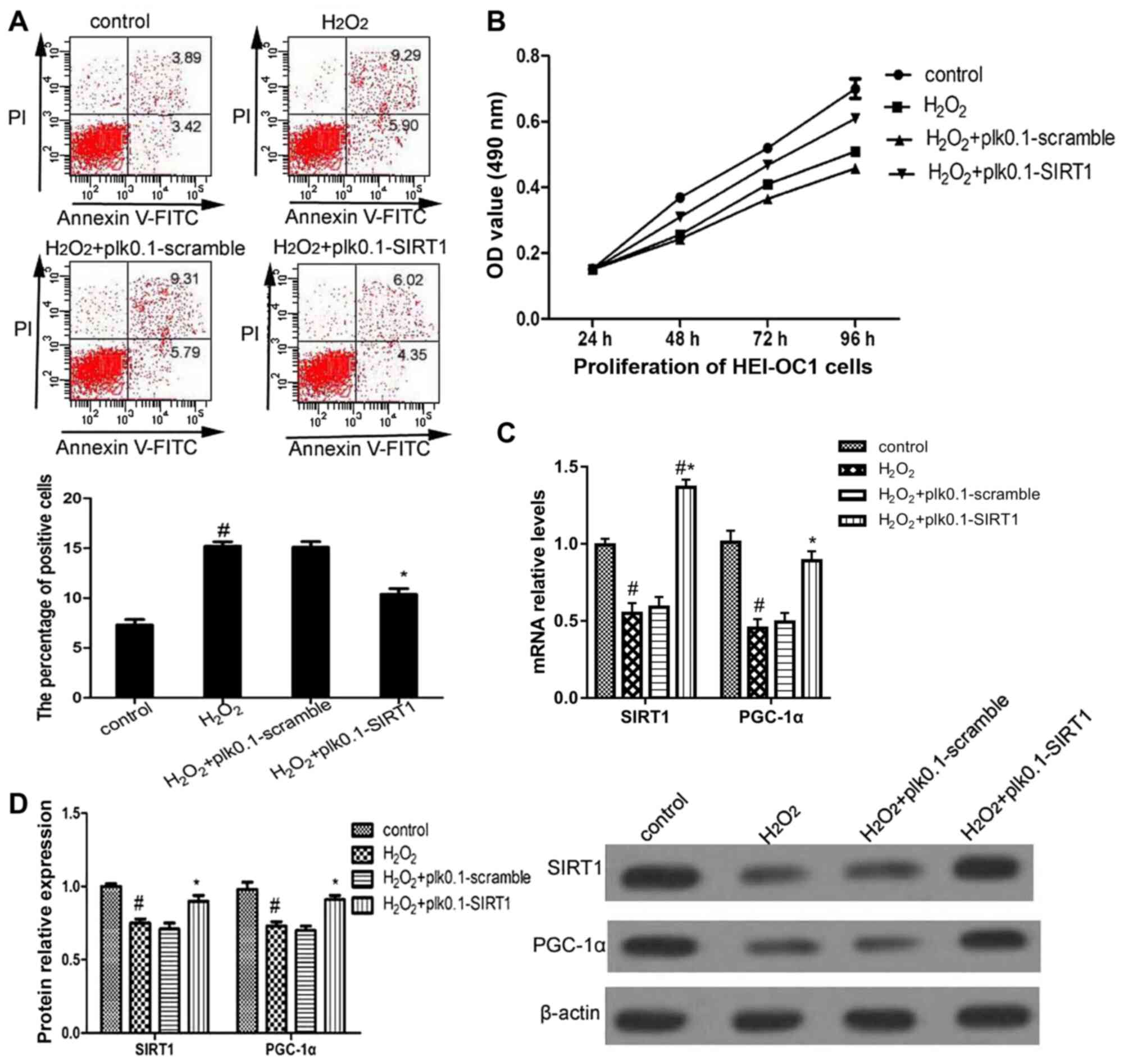
Subsequently to the publication of the above paper, an interested reader drew to the authors' attention that the bar charts shown in Fig. 4A and B, which were intending to have shown the RT-qPCR and western blot analyses of SIRT1 and PGC-1α in HEI-OC1 cells, respectively, under different experimental conditions were apparently identical. Similarly, in Fig. 5, the histograms shown in Fig. 5C and D, which were intending to have shown the RT-qPCR and western blot analyses, respectively, of SIRT1 and PGC-1α in HEI-OC1 cells subjected to different treatments were also apparently identical. The authors have re-examined their data, and realize that the data properly belonging to the protein expression levels had been wrongly used to show the mRNA levels, and therefore Figs. 4A and 5C were presented incorrectly in these figures.

Figure 4

miR-29b regulates the expression of sirtuin 1 (SIRT1) and proliferator-activated receptor-gamma coactivator 1α (PGC-1α) in HEI-OC1 cells. (A) RT-qPCR analysis of SIRT1 and PGC-1α in HEI-OC1 cells subjected to different treatments. #p<0.05 compared to the control group; *p<0.05 compared to the H2O2 group. (B) Protein expression of SIRT1 and PGC-1α determined by western blot analysis in HEI-OC1 cells subjected to different treatments. #p<0.05 compared to the control group; *p<0.05 compared to the H2O2 group.

Figure 5

Sirtuin 1 (SIRT1) regulates the expression of proliferator-activated receptor-gamma coactivator 1α (PGC-1α), as well as the apoptosis and prolifera- tion of HEI-OC1 cells. (A) HEI-OC1 cell apoptosis was measured by Annexin V and propidium iodine staining. (B) The proliferation of HEI-OC1 cells was measured by MTT assay. (C) RT-qPCR analysis of SIRT1 and PGC-1α in HEI-OC1 cells subjected to different treatments. #p<0.05 compared to the control group; *p<0.05 compared to the H2O2 group. (D) Protein expression analysis of SIRT1 and PGC-1α determined by western blot analysis in HEI-OC1 cells subjected to different treatments. #p<0.05 compared to the control group; *p<0.05 compared to the H2O2 group.

The revised versions of Figs. 4 and 5, containing the correct data for the RT-qPCR experiments in Figs. 4A and 5C, are shown on the next page. These errors did not affect the major conclusions reported in the paper. All the authors have agreed to this corrigendum, and thank the Editor of International Journal of Molecular Medicine for allowing them the opportunity to publish this. The authors regret these errors went unnoticed during the compilation of the figures in question, and apologize to the readership for any confusion that this may have caused.

Figure 4

miR-29b regulates the expression of sirtuin 1 (SIRT1) and proliferator-activated receptor-gamma coactivator 1α (PGC-1α) in HEI-OC1 cells. (A) RT-qPCR analysis of SIRT1 and PGC-1α in HEI-OC1 cells subjected to different treatments. #p<0.05 compared to the control group; *p<0.05 compared to the H2O2 group. (B) Protein expression of SIRT1 and PGC-1α determined by western blot analysis in HEI-OC1 cells subjected to different treatments. #p<0.05 compared to the control group; *p<0.05 compared to the H2O2 group.

Figure 5

Sirtuin 1 (SIRT1) regulates the expression of proliferator-activated receptor-gamma coactivator 1α (PGC-1α), as well as the apoptosis and prolifera- tion of HEI-OC1 cells. (A) HEI-OC1 cell apoptosis was measured by Annexin V and propidium iodine staining. (B) The proliferation of HEI-OC1 cells was measured by MTT assay. (C) RT-qPCR analysis of SIRT1 and PGC-1α in HEI-OC1 cells subjected to different treatments. #p<0.05 compared to the control group; *p<0.05 compared to the H2O2 group. (D) Protein expression analysis of SIRT1 and PGC-1α determined by western blot analysis in HEI-OC1 cells subjected to different treatments. #p<0.05 compared to the control group; *p<0.05 compared to the H2O2 group.

Related Articles

  • Abstract
  • View
  • Download
  • Twitter
Copy and paste a formatted citation
Spandidos Publications style
Xue T, Wei L, Zha D, Qiu J, Chen F, Qiao L and Qiu Y: [Corrigendum] miR‑29b overexpression induces cochlear hair cell apoptosis through the regulation of SIRT1/PGC‑1α signaling: Implications for age‑related hearing loss. Int J Mol Med 49: 45, 2022.
APA
Xue, T., Wei, L., Zha, D., Qiu, J., Chen, F., Qiao, L., & Qiu, Y. (2022). [Corrigendum] miR‑29b overexpression induces cochlear hair cell apoptosis through the regulation of SIRT1/PGC‑1α signaling: Implications for age‑related hearing loss. International Journal of Molecular Medicine, 49, 45. https://doi.org/10.3892/ijmm.2022.5100
MLA
Xue, T., Wei, L., Zha, D., Qiu, J., Chen, F., Qiao, L., Qiu, Y."[Corrigendum] miR‑29b overexpression induces cochlear hair cell apoptosis through the regulation of SIRT1/PGC‑1α signaling: Implications for age‑related hearing loss". International Journal of Molecular Medicine 49.4 (2022): 45.
Chicago
Xue, T., Wei, L., Zha, D., Qiu, J., Chen, F., Qiao, L., Qiu, Y."[Corrigendum] miR‑29b overexpression induces cochlear hair cell apoptosis through the regulation of SIRT1/PGC‑1α signaling: Implications for age‑related hearing loss". International Journal of Molecular Medicine 49, no. 4 (2022): 45. https://doi.org/10.3892/ijmm.2022.5100
Copy and paste a formatted citation
x
Spandidos Publications style
Xue T, Wei L, Zha D, Qiu J, Chen F, Qiao L and Qiu Y: [Corrigendum] miR‑29b overexpression induces cochlear hair cell apoptosis through the regulation of SIRT1/PGC‑1α signaling: Implications for age‑related hearing loss. Int J Mol Med 49: 45, 2022.
APA
Xue, T., Wei, L., Zha, D., Qiu, J., Chen, F., Qiao, L., & Qiu, Y. (2022). [Corrigendum] miR‑29b overexpression induces cochlear hair cell apoptosis through the regulation of SIRT1/PGC‑1α signaling: Implications for age‑related hearing loss. International Journal of Molecular Medicine, 49, 45. https://doi.org/10.3892/ijmm.2022.5100
MLA
Xue, T., Wei, L., Zha, D., Qiu, J., Chen, F., Qiao, L., Qiu, Y."[Corrigendum] miR‑29b overexpression induces cochlear hair cell apoptosis through the regulation of SIRT1/PGC‑1α signaling: Implications for age‑related hearing loss". International Journal of Molecular Medicine 49.4 (2022): 45.
Chicago
Xue, T., Wei, L., Zha, D., Qiu, J., Chen, F., Qiao, L., Qiu, Y."[Corrigendum] miR‑29b overexpression induces cochlear hair cell apoptosis through the regulation of SIRT1/PGC‑1α signaling: Implications for age‑related hearing loss". International Journal of Molecular Medicine 49, no. 4 (2022): 45. https://doi.org/10.3892/ijmm.2022.5100
Follow us
  • Twitter
  • LinkedIn
  • Facebook
About
  • Spandidos Publications
  • Careers
  • Cookie Policy
  • Privacy Policy
How can we help?
  • Help
  • Live Chat
  • Contact
  • Email to our Support Team