Spandidos Publications Logo
  • About
    • About Spandidos
    • Aims and Scopes
    • Abstracting and Indexing
    • Editorial Policies
    • Reprints and Permissions
    • Job Opportunities
    • Terms and Conditions
    • Contact
  • Journals
    • All Journals
    • Oncology Letters
      • Oncology Letters
      • Information for Authors
      • Editorial Policies
      • Editorial Board
      • Aims and Scope
      • Abstracting and Indexing
      • Bibliographic Information
      • Archive
    • International Journal of Oncology
      • International Journal of Oncology
      • Information for Authors
      • Editorial Policies
      • Editorial Board
      • Aims and Scope
      • Abstracting and Indexing
      • Bibliographic Information
      • Archive
    • Molecular and Clinical Oncology
      • Molecular and Clinical Oncology
      • Information for Authors
      • Editorial Policies
      • Editorial Board
      • Aims and Scope
      • Abstracting and Indexing
      • Bibliographic Information
      • Archive
    • Experimental and Therapeutic Medicine
      • Experimental and Therapeutic Medicine
      • Information for Authors
      • Editorial Policies
      • Editorial Board
      • Aims and Scope
      • Abstracting and Indexing
      • Bibliographic Information
      • Archive
    • International Journal of Molecular Medicine
      • International Journal of Molecular Medicine
      • Information for Authors
      • Editorial Policies
      • Editorial Board
      • Aims and Scope
      • Abstracting and Indexing
      • Bibliographic Information
      • Archive
    • Biomedical Reports
      • Biomedical Reports
      • Information for Authors
      • Editorial Policies
      • Editorial Board
      • Aims and Scope
      • Abstracting and Indexing
      • Bibliographic Information
      • Archive
    • Oncology Reports
      • Oncology Reports
      • Information for Authors
      • Editorial Policies
      • Editorial Board
      • Aims and Scope
      • Abstracting and Indexing
      • Bibliographic Information
      • Archive
    • Molecular Medicine Reports
      • Molecular Medicine Reports
      • Information for Authors
      • Editorial Policies
      • Editorial Board
      • Aims and Scope
      • Abstracting and Indexing
      • Bibliographic Information
      • Archive
    • World Academy of Sciences Journal
      • World Academy of Sciences Journal
      • Information for Authors
      • Editorial Policies
      • Editorial Board
      • Aims and Scope
      • Abstracting and Indexing
      • Bibliographic Information
      • Archive
    • International Journal of Functional Nutrition
      • International Journal of Functional Nutrition
      • Information for Authors
      • Editorial Policies
      • Editorial Board
      • Aims and Scope
      • Abstracting and Indexing
      • Bibliographic Information
      • Archive
    • International Journal of Epigenetics
      • International Journal of Epigenetics
      • Information for Authors
      • Editorial Policies
      • Editorial Board
      • Aims and Scope
      • Abstracting and Indexing
      • Bibliographic Information
      • Archive
    • Medicine International
      • Medicine International
      • Information for Authors
      • Editorial Policies
      • Editorial Board
      • Aims and Scope
      • Abstracting and Indexing
      • Bibliographic Information
      • Archive
  • Articles
  • Information
    • Information for Authors
    • Information for Reviewers
    • Information for Librarians
    • Information for Advertisers
    • Conferences
  • Language Editing
Spandidos Publications Logo
  • About
    • About Spandidos
    • Aims and Scopes
    • Abstracting and Indexing
    • Editorial Policies
    • Reprints and Permissions
    • Job Opportunities
    • Terms and Conditions
    • Contact
  • Journals
    • All Journals
    • Biomedical Reports
      • Information for Authors
      • Editorial Policies
      • Editorial Board
      • Aims and Scope
      • Abstracting and Indexing
      • Bibliographic Information
      • Archive
    • Experimental and Therapeutic Medicine
      • Information for Authors
      • Editorial Policies
      • Editorial Board
      • Aims and Scope
      • Abstracting and Indexing
      • Bibliographic Information
      • Archive
    • International Journal of Epigenetics
      • Information for Authors
      • Editorial Policies
      • Editorial Board
      • Aims and Scope
      • Abstracting and Indexing
      • Bibliographic Information
      • Archive
    • International Journal of Functional Nutrition
      • Information for Authors
      • Editorial Policies
      • Editorial Board
      • Aims and Scope
      • Abstracting and Indexing
      • Bibliographic Information
      • Archive
    • International Journal of Molecular Medicine
      • Information for Authors
      • Editorial Policies
      • Editorial Board
      • Aims and Scope
      • Abstracting and Indexing
      • Bibliographic Information
      • Archive
    • International Journal of Oncology
      • Information for Authors
      • Editorial Policies
      • Editorial Board
      • Aims and Scope
      • Abstracting and Indexing
      • Bibliographic Information
      • Archive
    • Medicine International
      • Information for Authors
      • Editorial Policies
      • Editorial Board
      • Aims and Scope
      • Abstracting and Indexing
      • Bibliographic Information
      • Archive
    • Molecular and Clinical Oncology
      • Information for Authors
      • Editorial Policies
      • Editorial Board
      • Aims and Scope
      • Abstracting and Indexing
      • Bibliographic Information
      • Archive
    • Molecular Medicine Reports
      • Information for Authors
      • Editorial Policies
      • Editorial Board
      • Aims and Scope
      • Abstracting and Indexing
      • Bibliographic Information
      • Archive
    • Oncology Letters
      • Information for Authors
      • Editorial Policies
      • Editorial Board
      • Aims and Scope
      • Abstracting and Indexing
      • Bibliographic Information
      • Archive
    • Oncology Reports
      • Information for Authors
      • Editorial Policies
      • Editorial Board
      • Aims and Scope
      • Abstracting and Indexing
      • Bibliographic Information
      • Archive
    • World Academy of Sciences Journal
      • Information for Authors
      • Editorial Policies
      • Editorial Board
      • Aims and Scope
      • Abstracting and Indexing
      • Bibliographic Information
      • Archive
  • Articles
  • Information
    • For Authors
    • For Reviewers
    • For Librarians
    • For Advertisers
    • Conferences
  • Language Editing
Login Register Submit
  • This site uses cookies
  • You can change your cookie settings at any time by following the instructions in our Cookie Policy. To find out more, you may read our Privacy Policy.

    I agree
Search articles by DOI, keyword, author or affiliation
Search
Advanced Search
presentation
International Journal of Molecular Medicine
Join Editorial Board Propose a Special Issue
Print ISSN: 1107-3756 Online ISSN: 1791-244X
Journal Cover
June-2022 Volume 49 Issue 6

Full Size Image

Sign up for eToc alerts
Recommend to Library

Journals

International Journal of Molecular Medicine

International Journal of Molecular Medicine

International Journal of Molecular Medicine is an international journal devoted to molecular mechanisms of human disease.

International Journal of Oncology

International Journal of Oncology

International Journal of Oncology is an international journal devoted to oncology research and cancer treatment.

Molecular Medicine Reports

Molecular Medicine Reports

Covers molecular medicine topics such as pharmacology, pathology, genetics, neuroscience, infectious diseases, molecular cardiology, and molecular surgery.

Oncology Reports

Oncology Reports

Oncology Reports is an international journal devoted to fundamental and applied research in Oncology.

Experimental and Therapeutic Medicine

Experimental and Therapeutic Medicine

Experimental and Therapeutic Medicine is an international journal devoted to laboratory and clinical medicine.

Oncology Letters

Oncology Letters

Oncology Letters is an international journal devoted to Experimental and Clinical Oncology.

Biomedical Reports

Biomedical Reports

Explores a wide range of biological and medical fields, including pharmacology, genetics, microbiology, neuroscience, and molecular cardiology.

Molecular and Clinical Oncology

Molecular and Clinical Oncology

International journal addressing all aspects of oncology research, from tumorigenesis and oncogenes to chemotherapy and metastasis.

World Academy of Sciences Journal

World Academy of Sciences Journal

Multidisciplinary open-access journal spanning biochemistry, genetics, neuroscience, environmental health, and synthetic biology.

International Journal of Functional Nutrition

International Journal of Functional Nutrition

Open-access journal combining biochemistry, pharmacology, immunology, and genetics to advance health through functional nutrition.

International Journal of Epigenetics

International Journal of Epigenetics

Publishes open-access research on using epigenetics to advance understanding and treatment of human disease.

Medicine International

Medicine International

An International Open Access Journal Devoted to General Medicine.

Journal Cover
June-2022 Volume 49 Issue 6

Full Size Image

Sign up for eToc alerts
Recommend to Library

  • Article
  • Citations
    • Cite This Article
    • Download Citation
    • Create Citation Alert
    • Remove Citation Alert
    • Cited By
  • Similar Articles
    • Related Articles (in Spandidos Publications)
    • Similar Articles (Google Scholar)
    • Similar Articles (PubMed)
  • Download PDF
  • Download XML
  • View XML

  • Supplementary Files
    • Supplementary_Data1.pdf
    • Supplementary_Data2.xlsx
    • Supplementary_Data3.xlsx
Article Open Access

Transcriptome‑based drug repositioning identifies TPCA‑1 as a potential selective inhibitor of esophagus squamous carcinoma cell viability

  • Authors:
    • Zongyang Li
    • Linjun Zou
    • Zhi-Xiong Xiao
    • Jian Yang
  • View Affiliations / Copyright

    Affiliations: Center of Growth, Metabolism and Aging, Key Laboratory of Bio‑Resources and Eco‑Environment, College of Life Sciences, Sichuan University, Chengdu, Sichuan 610064, P.R. China
    Copyright: © Li et al. This is an open access article distributed under the terms of Creative Commons Attribution License [CC BY_NC 4.0].
  • Article Number: 75
    |
    Published online on: April 8, 2022
       https://doi.org/10.3892/ijmm.2022.5131
  • Expand metrics +
Metrics: Total Views: 0 (Spandidos Publications: | PMC Statistics: )
Metrics: Total PDF Downloads: 0 (Spandidos Publications: | PMC Statistics: )
Cited By (CrossRef): 0 citations Loading Articles...

This article is mentioned in:



Abstract

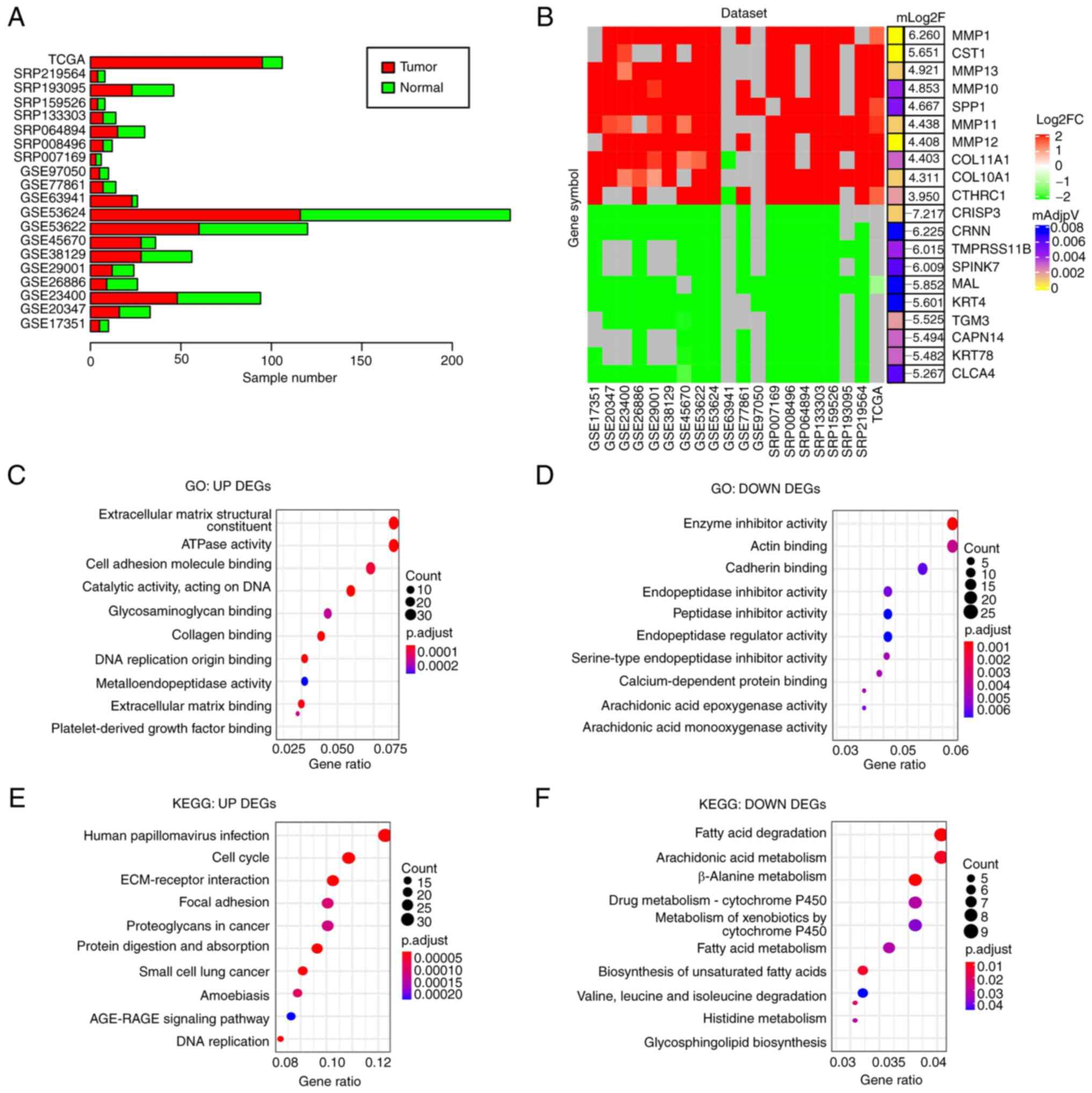
Esophageal squamous cell carcinoma (ESCC) is a cancer type with limited treatment options. The present study aimed to screen for small molecules that may inhibit ESCC cell viability. The small‑molecule‑perturbed signatures were extrapolated from the library of integrated network‑based cellular signatures (LINCS) database. Since LINCS does not include small‑molecule‑perturbed signatures of ESCC cells, it was hypothesized that non‑ESCC cell lines that display transcriptome profiles similar to those of ESCC may have similar small‑molecule‑perturbated responses to ESCC cells and that identifying small molecules that inhibit the viability of these non‑ESCC cells may also inhibit the viability of ESCC cells. The transcriptomes of >1,000 cancer cell lines from the Cancer Cell Line Encyclopedia database were analyzed and 70 non‑ESCC cell lines exhibiting similar transcriptome profiles to those of ESCC cells were identified. Among them, six cell lines with transcriptome signatures upon drug perturbation were available in the LINCS, which were used as reference signatures. A total of 20 ESCC datasets were analyzed and 522 downregulated and 461 upregulated differentially expressed genes (DEGs) that were consistently altered across >50% of the datasets were identified. These DEGs together with the reference signatures were then used as inputs of the ZhangScore method to score small molecules that may reverse transcriptome alterations of ESCC. Among the top‑ranked 50 molecules identified by the ZhangScore, four candidates that may inhibit ESCC cell viability were experimentally verified. Furthermore, 2‑[(aminocarbonyl)amino]‑5‑(4‑fluorophenyl)‑3‑­thiophenecarboxamide (TPCA‑1), an inhibitor of the NF‑κB pathway, was able to preferentially inhibit the viability of ESCC cells compared with non‑tumorigenic epithelial Het‑1A cells. Mechanistically, TPCA‑1 induced ESCC KYSE‑450 cell apoptosis by inhibiting the phosphorylation of inhibitor of NF‑κB kinase subunit β, leading to IκBα stabilization and NF‑κB signaling pathway inhibition. Collectively, these results demonstrated that LINCS‑based drug repositioning may facilitate drug discovery and that TPCA‑1 may be a promising candidate molecule in the treatment of ESCC.
View Figures

Figure 1

Figure 2

Figure 3

Figure 4

Figure 5

View References

1 

Bray F, Ferlay J, Soerjomataram I, Siegel RL, Torre LA and Jemal A: Global cancer statistics 2018: GLOBOCAN estimates of incidence and mortality worldwide for 36 cancers in 185 countries. CA Cancer J Clin. 68:394–424. 2018. View Article : Google Scholar : PubMed/NCBI

2 

Montgomery EA: Oesophageal cancer. World Cancer Report 2014. Stewart BW and Wild CP: World Health Organization, International Agency for Research on Cancer; Lyon: pp. 528–543. 2014

3 

Thrift AP: Global burden and epidemiology of Barrett oesophagus and oesophageal cancer. Nat Rev Gastroenterol Hepatol. 18:432–443. 2021. View Article : Google Scholar : PubMed/NCBI

4 

Sheikh M, Poustchi H, Pourshams A, Etemadi A, Islami F, Khoshnia M, Gharavi A, Hashemian M, Roshandel G, Khademi H, et al: Individual and combined effects of environmental risk factors for esophageal cancer based on results from the golestan cohort study. Gastroenterology. 156:1416–1427. 2019. View Article : Google Scholar : PubMed/NCBI

5 

Watanabe M, Otake R, Kozuki R, Toihata T, Takahashi K, Okamura A and Imamura Y: Recent progress in multidisciplinary treatment for patients with esophageal cancer. Surg Today. 50:12–20. 2020. View Article : Google Scholar :

6 

Subramanian A, Narayan R, Corsello SM, Peck DD, Natoli TE, Lu X, Gould J, Davis JF, Tubelli AA, Asiedu JK, et al: A next generation connectivity map: L1000 platform and the first 1000000 profiles. Cell. 171:1437–1452. 2017. View Article : Google Scholar

7 

Ganci F, Pulito C, Valsoni S, Sacconi A, Turco C, Vahabi M, Manciocco V, Mazza EMC, Meens J, Karamboulas C, et al: PI3K inhibitors curtail myc-dependent mutant p53 gain-of-function in head and neck squamous cell carcinoma. Clin Cancer Res. 26:2956–2971. 2020. View Article : Google Scholar : PubMed/NCBI

8 

Aissa AF, Islam A, Ariss MM, Go CC, Rader AE, Conrardy RD, Gajda AM, Rubio-Perez C, Valyi-Nagy K, Pasquinelli M, et al: Single-cell transcriptional changes associated with drug tolerance and response to combination therapies in cancer. Nature Commun. 12:16282021. View Article : Google Scholar

9 

Stathias V, Jermakowicz AM, Maloof ME, Forlin M, Walters W, Suter RK, Durante MA, Williams SL, Harbour JW, Volmar CH, et al: Drug and disease signature integration identifies synergistic combinations in glioblastoma. Nat Commun. 9:53152018. View Article : Google Scholar : PubMed/NCBI

10 

Lin K, Li L, Dai Y, Wang H, Teng S, Bao X, Lu ZJ and Wang D: A comprehensive evaluation of connectivity methods for L1000 data. Brief Bioinform. 21:2194–2205. 2020. View Article : Google Scholar

11 

Zhang SD and Gant TW: A simple and robust method for connecting small-molecule drugs using gene-expression signatures. BMC Bioinformatics. 9:2582008. View Article : Google Scholar : PubMed/NCBI

12 

Oeckinghaus A and Ghosh S: The NF-kappaB family of transcription factors and its regulation. Cold Spring Harb Perspect Biol. 1:a0000342009. View Article : Google Scholar

13 

Yu H, Lin L, Zhang Z, Zhang H and Hu H: Targeting NF-kappaB pathway for the therapy of diseases: Mechanism and clinical study. Signal Transduct Target Ther. 5:2092020. View Article : Google Scholar

14 

Tian F, Fan T, Zhang Y, Jiang Y and Zhang X: Curcumin potentiates the antitumor effects of 5-FU in treatment of esophageal squamous carcinoma cells through downregulating the activation of NF-κB signaling pathway in vitro and in vivo. Acta Biochim Biophys Sin (Shanghai). 44:847–855. 2012. View Article : Google Scholar

15 

Tao J, Zhao H, Xie X, Luo M, Gao Z, Sun H and Huang Z: The anthelmintic drug flubendazole induces cell apoptosis and inhibits NF-kappaB signaling in esophageal squamous cell carcinoma. Onco Targets Ther. 12:471–478. 2019. View Article : Google Scholar :

16 

Taniguchi K and Karin M: NF-κB, inflammation, immunity and cancer: Coming of age. Nat Rev Immunol. 18:309–324. 2018. View Article : Google Scholar : PubMed/NCBI

17 

Podolin PL, Callahan JF, Bolognese BJ, Li YH, Carlson K, Davis TG, Mellor GW, Evans C and Roshak AK: Attenuation of murine collagen-induced arthritis by a novel, potent, selective small molecule inhibitor of IkappaB kinase 2, TPCA-1 (2-[(aminocarbonyl)amino]-5-(4-fluorophenyl)-3-thiophenecarboxamide), occurs via reduction of proinflammatory cytokines and antigen-induced T cell proliferation. J Pharmacol Exp Ther. 312:373–381. 2005. View Article : Google Scholar

18 

Ritchie ME, Phipson B, Wu D, Hu Y, Law CW, Shi W and Smyth GK: Limma powers differential expression analyses for RNA-sequencing and microarray studies. Nucleic Acids Res. 43:e472015. View Article : Google Scholar : PubMed/NCBI

19 

Patro R, Duggal G, Love MI, Irizarry RA and Kingsford C: Salmon provides fast and bias-aware quantification of transcript expression. Nat Methods. 14:417–419. 2017. View Article : Google Scholar : PubMed/NCBI

20 

Soneson C, Love MI and Robinson MD: Differential analyses for RNA-seq: Transcript-level estimates improve gene-level inferences. F1000Res. 4:15212015. View Article : Google Scholar

21 

Love MI, Huber W and Anders S: Moderated estimation of fold change and dispersion for RNA-seq data with DESeq2. Genome Biol. 15:5502014. View Article : Google Scholar : PubMed/NCBI

22 

Yu G, Wang LG, Han Y and He QY: clusterProfiler: An R package for comparing biological themes among gene clusters. OMICS. 16:284–287. 2012. View Article : Google Scholar : PubMed/NCBI

23 

Barret Schloerke DC, Joseph Larmarange, Briatte Francois, Marbach Moritz, Thoen Edwin, Amos Elberg and Crowley Jason: GGally: Extension to 'ggplot2'. R package version 2.0.0. https://CRAN.R-project.org/package=GGally.

24 

Duan Y, Evans DS, Miller RA, Schork NJ, Cummings SR and Girke T: signatureSearch: Environment for gene expression signature searching and functional interpretation. Nucleic Acids Res. 48:e1242020. View Article : Google Scholar : PubMed/NCBI

25 

Kolde R, Laur S, Adler P and Vilo J: Robust rank aggregation for gene list integration and meta-analysis. Bioinformatics. 28:573–580. 2012. View Article : Google Scholar : PubMed/NCBI

26 

Spector AA: Arachidonic acid cytochrome P450 epoxygenase pathway. J Lipid Res. 50(Suppl): S52–S56. 2009. View Article : Google Scholar :

27 

Khasawneh J, Schulz MD, Walch A, Rozman J, de Angelis M, Klingenspor M, Buck A, Schwaiger M, Saur D, Schmid RM, et al: Inflammation and mitochondrial fatty acid beta-oxidation link obesity to early tumor promotion. Proc Natl Acad Sci USA. 106:3354–3359. 2009. View Article : Google Scholar : PubMed/NCBI

28 

Keenan AB, Jenkins SL, Jagodnik KM, Koplev S, He E, Torre D, Wang Z, Dohlman AB, Silverstein MC, Lachmann A, et al: The library of integrated network-based cellular signatures NIH program: System-level cataloging of human cells response to perturbations. Cell Syst. 6:13–24. 2018. View Article : Google Scholar

29 

Ghandi M, Huang FW, Jane-Valbuena J, Kryukov GV, Lo CC, McDonald ER III, Barretina J, Gelfand ET, Bielski CM, Li H, et al: Next-generation characterization of the cancer cell line encyclopedia. Nature. 569:503–508. 2019. View Article : Google Scholar : PubMed/NCBI

30 

Seth R, Messersmith H, Kaur V, Kirkwood JM, Kudchadkar R, McQuade JL, Provenzano A, Swami U, Weber J, Alluri KC, et al: Systemic therapy for melanoma: ASCO guideline. J Clin Oncol. 38:3947–3970. 2020. View Article : Google Scholar : PubMed/NCBI

31 

Argnani L, Broccoli A and Zinzani PL: Cutaneous T-cell lymphomas: Focusing on novel agents in relapsed and refractory disease. Cancer Treat Rev. 61:61–69. 2017. View Article : Google Scholar : PubMed/NCBI

32 

Ciancio G, Burke GW, Gaynor JJ, Mattiazzi A, Roth D, Kupin W, Nicolas M, Ruiz P, Rosen A and Miller J: A randomized long-term trial of tacrolimus and sirolimus versus tacrolimus and mycophenolate mofetil versus cyclosporine (NEORAL) and sirolimus in renal transplantation. I. Drug interactions and rejection at one year. Transplantation. 77:244–251. 2004. View Article : Google Scholar : PubMed/NCBI

33 

Cheng L and Li L: Systematic quality control analysis of LINCS data. CPT Pharmacometrics Syst Pharmacol. 5:588–598. 2016. View Article : Google Scholar : PubMed/NCBI

34 

Bollag G, Hirth P, Tsai J, Zhang J, Ibrahim PN, Cho H, Spevak W, Zhang C, Zhang Y, Habets G, et al: Clinical efficacy of a RAF inhibitor needs broad target blockade in BRAF-mutant melanoma. Nature. 467:596–599. 2010. View Article : Google Scholar : PubMed/NCBI

35 

Markham A and Keam SJ: Selumetinib: First approval. Drugs. 80:931–937. 2020. View Article : Google Scholar : PubMed/NCBI

36 

Bensen W, Weaver A, Espinoza L, Zhao WW, Riley W, Paperiello B and Recker DP: Efficacy and safety of valdecoxib in treating the signs and symptoms of rheumatoid arthritis: A randomized, controlled comparison with placebo and naproxen. Rheumatology (Oxford). 41:1008–1016. 2002. View Article : Google Scholar

37 

Liu Y, Wang X, Zeng S, Zhang X, Zhao J, Zhang X, Chen X, Yang W, Yang Y, Dong Z, et al: The natural polyphenol curcumin induces apoptosis by suppressing STAT3 signaling in esophageal squamous cell carcinoma. J Exp Clin Cancer Res. 37:3032018. View Article : Google Scholar : PubMed/NCBI

38 

Tung LN, Song S, Chan KT, Choi MY, Lam HY, Chan CM, Chen Z, Wang HK, Leung HT, Law S, et al: Preclinical study of novel curcumin analogue SSC-5 using orthotopic tumor xenograft model for esophageal squamous cell carcinoma. Cancer Res Treat. 50:1362–1377. 2018. View Article : Google Scholar : PubMed/NCBI

39 

Liu W, Xie L, He YH, Wu ZY, Liu LX, Bai XF, Deng DX, Xu XE, Liao LD, Lin W, et al: Large-scale and high-resolution mass spectrometry-based proteomics profiling defines molecular subtypes of esophageal cancer for therapeutic targeting. Nat Commun. 12:49612021. View Article : Google Scholar : PubMed/NCBI

40 

Li B, Li YY, Tsao SW and Cheung AL: Targeting NF-kappaB signaling pathway suppresses tumor growth, angiogenesis, and metastasis of human esophageal cancer. Mol Cancer Ther. 8:2635–2644. 2009. View Article : Google Scholar : PubMed/NCBI

41 

Boehm JS and Golub TR: An ecosystem of cancer cell line factories to support a cancer dependency map. Nat Rev Genet. 16:373–374. 2015. View Article : Google Scholar : PubMed/NCBI

42 

Papageorgis P, Cheng K, Ozturk S, Gong Y, Lambert AW, Abdolmaleky HM, Zhou JR and Thiagalingam S: Smad4 inactivation promotes malignancy and drug resistance of colon cancer. Cancer Res. 71:998–1008. 2011. View Article : Google Scholar : PubMed/NCBI

43 

Chen YW, Hsiao PJ, Weng CC, Kuo KK, Kuo TL, Wu DC, Hung WC and Cheng KH: SMAD4 loss triggers the phenotypic changes of pancreatic ductal adenocarcinoma cells. BMC Cancer. 14:1812014. View Article : Google Scholar : PubMed/NCBI

44 

Ozawa H, Ranaweera RS, Izumchenko E, Makarev E, Zhavoronkov A, Fertig EJ, Howard JD, Markovic A, Bedi A, Ravi R, et al: SMAD4 loss is associated with cetuximab resistance and induction of MAPK/JNK activation in head and neck cancer cells. Clin Cancer Res. 23:5162–5175. 2017. View Article : Google Scholar : PubMed/NCBI

Related Articles

  • Abstract
  • View
  • Download
  • Twitter
Copy and paste a formatted citation
Spandidos Publications style
Li Z, Zou L, Xiao Z and Yang J: Transcriptome‑based drug repositioning identifies TPCA‑1 as a potential selective inhibitor of esophagus squamous carcinoma cell viability. Int J Mol Med 49: 75, 2022.
APA
Li, Z., Zou, L., Xiao, Z., & Yang, J. (2022). Transcriptome‑based drug repositioning identifies TPCA‑1 as a potential selective inhibitor of esophagus squamous carcinoma cell viability. International Journal of Molecular Medicine, 49, 75. https://doi.org/10.3892/ijmm.2022.5131
MLA
Li, Z., Zou, L., Xiao, Z., Yang, J."Transcriptome‑based drug repositioning identifies TPCA‑1 as a potential selective inhibitor of esophagus squamous carcinoma cell viability". International Journal of Molecular Medicine 49.6 (2022): 75.
Chicago
Li, Z., Zou, L., Xiao, Z., Yang, J."Transcriptome‑based drug repositioning identifies TPCA‑1 as a potential selective inhibitor of esophagus squamous carcinoma cell viability". International Journal of Molecular Medicine 49, no. 6 (2022): 75. https://doi.org/10.3892/ijmm.2022.5131
Copy and paste a formatted citation
x
Spandidos Publications style
Li Z, Zou L, Xiao Z and Yang J: Transcriptome‑based drug repositioning identifies TPCA‑1 as a potential selective inhibitor of esophagus squamous carcinoma cell viability. Int J Mol Med 49: 75, 2022.
APA
Li, Z., Zou, L., Xiao, Z., & Yang, J. (2022). Transcriptome‑based drug repositioning identifies TPCA‑1 as a potential selective inhibitor of esophagus squamous carcinoma cell viability. International Journal of Molecular Medicine, 49, 75. https://doi.org/10.3892/ijmm.2022.5131
MLA
Li, Z., Zou, L., Xiao, Z., Yang, J."Transcriptome‑based drug repositioning identifies TPCA‑1 as a potential selective inhibitor of esophagus squamous carcinoma cell viability". International Journal of Molecular Medicine 49.6 (2022): 75.
Chicago
Li, Z., Zou, L., Xiao, Z., Yang, J."Transcriptome‑based drug repositioning identifies TPCA‑1 as a potential selective inhibitor of esophagus squamous carcinoma cell viability". International Journal of Molecular Medicine 49, no. 6 (2022): 75. https://doi.org/10.3892/ijmm.2022.5131
Follow us
  • Twitter
  • LinkedIn
  • Facebook
About
  • Spandidos Publications
  • Careers
  • Cookie Policy
  • Privacy Policy
How can we help?
  • Help
  • Live Chat
  • Contact
  • Email to our Support Team