Spandidos Publications Logo
  • About
    • About Spandidos
    • Aims and Scopes
    • Abstracting and Indexing
    • Editorial Policies
    • Reprints and Permissions
    • Job Opportunities
    • Terms and Conditions
    • Contact
  • Journals
    • All Journals
    • Oncology Letters
      • Oncology Letters
      • Information for Authors
      • Editorial Policies
      • Editorial Board
      • Aims and Scope
      • Abstracting and Indexing
      • Bibliographic Information
      • Archive
    • International Journal of Oncology
      • International Journal of Oncology
      • Information for Authors
      • Editorial Policies
      • Editorial Board
      • Aims and Scope
      • Abstracting and Indexing
      • Bibliographic Information
      • Archive
    • Molecular and Clinical Oncology
      • Molecular and Clinical Oncology
      • Information for Authors
      • Editorial Policies
      • Editorial Board
      • Aims and Scope
      • Abstracting and Indexing
      • Bibliographic Information
      • Archive
    • Experimental and Therapeutic Medicine
      • Experimental and Therapeutic Medicine
      • Information for Authors
      • Editorial Policies
      • Editorial Board
      • Aims and Scope
      • Abstracting and Indexing
      • Bibliographic Information
      • Archive
    • International Journal of Molecular Medicine
      • International Journal of Molecular Medicine
      • Information for Authors
      • Editorial Policies
      • Editorial Board
      • Aims and Scope
      • Abstracting and Indexing
      • Bibliographic Information
      • Archive
    • Biomedical Reports
      • Biomedical Reports
      • Information for Authors
      • Editorial Policies
      • Editorial Board
      • Aims and Scope
      • Abstracting and Indexing
      • Bibliographic Information
      • Archive
    • Oncology Reports
      • Oncology Reports
      • Information for Authors
      • Editorial Policies
      • Editorial Board
      • Aims and Scope
      • Abstracting and Indexing
      • Bibliographic Information
      • Archive
    • Molecular Medicine Reports
      • Molecular Medicine Reports
      • Information for Authors
      • Editorial Policies
      • Editorial Board
      • Aims and Scope
      • Abstracting and Indexing
      • Bibliographic Information
      • Archive
    • World Academy of Sciences Journal
      • World Academy of Sciences Journal
      • Information for Authors
      • Editorial Policies
      • Editorial Board
      • Aims and Scope
      • Abstracting and Indexing
      • Bibliographic Information
      • Archive
    • International Journal of Functional Nutrition
      • International Journal of Functional Nutrition
      • Information for Authors
      • Editorial Policies
      • Editorial Board
      • Aims and Scope
      • Abstracting and Indexing
      • Bibliographic Information
      • Archive
    • International Journal of Epigenetics
      • International Journal of Epigenetics
      • Information for Authors
      • Editorial Policies
      • Editorial Board
      • Aims and Scope
      • Abstracting and Indexing
      • Bibliographic Information
      • Archive
    • Medicine International
      • Medicine International
      • Information for Authors
      • Editorial Policies
      • Editorial Board
      • Aims and Scope
      • Abstracting and Indexing
      • Bibliographic Information
      • Archive
  • Articles
  • Information
    • Information for Authors
    • Information for Reviewers
    • Information for Librarians
    • Information for Advertisers
    • Conferences
  • Language Editing
Spandidos Publications Logo
  • About
    • About Spandidos
    • Aims and Scopes
    • Abstracting and Indexing
    • Editorial Policies
    • Reprints and Permissions
    • Job Opportunities
    • Terms and Conditions
    • Contact
  • Journals
    • All Journals
    • Biomedical Reports
      • Information for Authors
      • Editorial Policies
      • Editorial Board
      • Aims and Scope
      • Abstracting and Indexing
      • Bibliographic Information
      • Archive
    • Experimental and Therapeutic Medicine
      • Information for Authors
      • Editorial Policies
      • Editorial Board
      • Aims and Scope
      • Abstracting and Indexing
      • Bibliographic Information
      • Archive
    • International Journal of Epigenetics
      • Information for Authors
      • Editorial Policies
      • Editorial Board
      • Aims and Scope
      • Abstracting and Indexing
      • Bibliographic Information
      • Archive
    • International Journal of Functional Nutrition
      • Information for Authors
      • Editorial Policies
      • Editorial Board
      • Aims and Scope
      • Abstracting and Indexing
      • Bibliographic Information
      • Archive
    • International Journal of Molecular Medicine
      • Information for Authors
      • Editorial Policies
      • Editorial Board
      • Aims and Scope
      • Abstracting and Indexing
      • Bibliographic Information
      • Archive
    • International Journal of Oncology
      • Information for Authors
      • Editorial Policies
      • Editorial Board
      • Aims and Scope
      • Abstracting and Indexing
      • Bibliographic Information
      • Archive
    • Medicine International
      • Information for Authors
      • Editorial Policies
      • Editorial Board
      • Aims and Scope
      • Abstracting and Indexing
      • Bibliographic Information
      • Archive
    • Molecular and Clinical Oncology
      • Information for Authors
      • Editorial Policies
      • Editorial Board
      • Aims and Scope
      • Abstracting and Indexing
      • Bibliographic Information
      • Archive
    • Molecular Medicine Reports
      • Information for Authors
      • Editorial Policies
      • Editorial Board
      • Aims and Scope
      • Abstracting and Indexing
      • Bibliographic Information
      • Archive
    • Oncology Letters
      • Information for Authors
      • Editorial Policies
      • Editorial Board
      • Aims and Scope
      • Abstracting and Indexing
      • Bibliographic Information
      • Archive
    • Oncology Reports
      • Information for Authors
      • Editorial Policies
      • Editorial Board
      • Aims and Scope
      • Abstracting and Indexing
      • Bibliographic Information
      • Archive
    • World Academy of Sciences Journal
      • Information for Authors
      • Editorial Policies
      • Editorial Board
      • Aims and Scope
      • Abstracting and Indexing
      • Bibliographic Information
      • Archive
  • Articles
  • Information
    • For Authors
    • For Reviewers
    • For Librarians
    • For Advertisers
    • Conferences
  • Language Editing
Login Register Submit
  • This site uses cookies
  • You can change your cookie settings at any time by following the instructions in our Cookie Policy. To find out more, you may read our Privacy Policy.

    I agree
Search articles by DOI, keyword, author or affiliation
Search
Advanced Search
presentation
International Journal of Molecular Medicine
Join Editorial Board Propose a Special Issue
Print ISSN: 1107-3756 Online ISSN: 1791-244X
Journal Cover
June-2022 Volume 49 Issue 6

Full Size Image

Sign up for eToc alerts
Recommend to Library

Journals

International Journal of Molecular Medicine

International Journal of Molecular Medicine

International Journal of Molecular Medicine is an international journal devoted to molecular mechanisms of human disease.

International Journal of Oncology

International Journal of Oncology

International Journal of Oncology is an international journal devoted to oncology research and cancer treatment.

Molecular Medicine Reports

Molecular Medicine Reports

Covers molecular medicine topics such as pharmacology, pathology, genetics, neuroscience, infectious diseases, molecular cardiology, and molecular surgery.

Oncology Reports

Oncology Reports

Oncology Reports is an international journal devoted to fundamental and applied research in Oncology.

Experimental and Therapeutic Medicine

Experimental and Therapeutic Medicine

Experimental and Therapeutic Medicine is an international journal devoted to laboratory and clinical medicine.

Oncology Letters

Oncology Letters

Oncology Letters is an international journal devoted to Experimental and Clinical Oncology.

Biomedical Reports

Biomedical Reports

Explores a wide range of biological and medical fields, including pharmacology, genetics, microbiology, neuroscience, and molecular cardiology.

Molecular and Clinical Oncology

Molecular and Clinical Oncology

International journal addressing all aspects of oncology research, from tumorigenesis and oncogenes to chemotherapy and metastasis.

World Academy of Sciences Journal

World Academy of Sciences Journal

Multidisciplinary open-access journal spanning biochemistry, genetics, neuroscience, environmental health, and synthetic biology.

International Journal of Functional Nutrition

International Journal of Functional Nutrition

Open-access journal combining biochemistry, pharmacology, immunology, and genetics to advance health through functional nutrition.

International Journal of Epigenetics

International Journal of Epigenetics

Publishes open-access research on using epigenetics to advance understanding and treatment of human disease.

Medicine International

Medicine International

An International Open Access Journal Devoted to General Medicine.

Journal Cover
June-2022 Volume 49 Issue 6

Full Size Image

Sign up for eToc alerts
Recommend to Library

  • Article
  • Citations
    • Cite This Article
    • Download Citation
    • Create Citation Alert
    • Remove Citation Alert
    • Cited By
  • Similar Articles
    • Related Articles (in Spandidos Publications)
    • Similar Articles (Google Scholar)
    • Similar Articles (PubMed)
  • Download PDF
  • Download XML
  • View XML

  • Supplementary Files
    • Supplementary_Data.pdf
Article Open Access

miR‑4730 suppresses the progression of liver cancer by targeting the high mobility group A1 pathway

  • Authors:
    • Hirotaka Furuke
    • Hirotaka Konishi
    • Tomohiro Arita
    • Satoshi Kataoka
    • Jun Shibamoto
    • Kazuya Takabatake
    • Wataru Takaki
    • Hiroki Shimizu
    • Yusuke Yamamoto
    • Ryo Morimura
    • Shuhei Komatsu
    • Atsushi Shiozaki
    • Hisashi Ikoma
    • Eigo Otsuji
  • View Affiliations / Copyright

    Affiliations: Division of Digestive Surgery, Department of Surgery, Kyoto Prefectural University of Medicine, Kyoto 602‑8566, Japan
    Copyright: © Furuke et al. This is an open access article distributed under the terms of Creative Commons Attribution License.
  • Article Number: 83
    |
    Published online on: April 28, 2022
       https://doi.org/10.3892/ijmm.2022.5139
  • Expand metrics +
Metrics: Total Views: 0 (Spandidos Publications: | PMC Statistics: )
Metrics: Total PDF Downloads: 0 (Spandidos Publications: | PMC Statistics: )
Cited By (CrossRef): 0 citations Loading Articles...

This article is mentioned in:



Abstract

As liver cancer (LC) is the sixth most commonly diagnosed malignancy, it is necessary to elucidate the molecular mechanisms responsible for LC progression. MicroRNAs (miRNAs/miRs) play crucial roles in tumor progression by regulating target gene expression. The present study assessed miRNA‑4730 expression and function in LC. The effects of miR‑4730 overexpression were examined in LC cell lines, and the target genes of miR‑4730 were evaluated using microarray analysis and TargetScan data. In addition, the association between miR‑4730 expression in tissue samples and the prognosis of 70 patients with LC was evaluated. miR‑4730 expression was suppressed in LC tissues and cell lines. miR‑4730 overexpression suppressed cell proliferation and cell cycle progression and promoted apoptosis. High mobility group A1 (HMGA1) was revealed as the direct target of miR‑4730 using luciferase reporter assay, and the inhibition of downstream integrin‑linked kinase (ILK) expression and Akt or glycogen synthase kinase 3β (GSK3β) phosphorylation was confirmed. The lower expression of miR‑4730 in tissue samples was significantly associated with a worse recurrence‑free survival of patients with LC. On the whole, miR‑4730 suppressed tumor progression by directly targeting HMGA1 and inhibiting the ILK/Akt/GSK3β pathway. miR‑4730 thus has potential for use as a prognostic marker and may prove to be a therapeutic target for miRNA‑based therapies.

Introduction

Liver cancer (LC) is the sixth most commonly diagnosed malignancy and was the fourth leading cause of cancer-related mortality worldwide in 2018, with ~841,000 new cases and 782,000 related deaths (1). Although there have been notable developments in surgical techniques and in the peri-operative management of LC, the prognosis following curative treatments remains poor due to tumor progression and the high recurrence rate (2). The 5-year survival rate for patients with LC has been shown to be 15-38% in the USA (3-5). The risk factors for LC include hepatitis B (HBV) and hepatitis C virus (HCV) infection (6). Alcoholic cirrhosis, non-alcoholic fatty liver disease and co-infection with human immunodeficiency virus may also contribute to the occurrence of LC. Chronic hepatitis, liver fibrosis and molecular alternations in hepatocytes are promoted by these hepatic diseases, and these changes increase cell proliferation and survival, eventually leading to the development of LC (6). Moreover, the molecular changes in LC are associated with tumor malignancies. Thus, it would be beneficial to elucidate the molecular mechanisms related to the occurrence, progression and recurrence of LC in order to improve prognosis.

MicroRNAs (miRNAs/miRs) are small, endogenous, non-coding RNAs consisting of ~22 nucleotides (7). They regulate target gene expression by binding to the 3′-untranslated region (UTR) of mRNAs (7). They play crucial roles in the progression of various types of cancer, such as gastric (8), esophageal (9), colorectal (10) and pancreatic (11) cancer. A variety of miRNAs have been shown to be associated with the progression of LC by affecting oncogenesis, tumor development, cell proliferation, cell cycle regulation or apoptosis (12). As previously demonstrated, miR-657 promotes tumorigenesis by targeting transducin-like enhancer protein 1 (13) and miR-1181 promotes cell growth by regulating the expression of axis inhibition protein 1 (14). On the other hand, it has been demonstrated that miR-223 suppresses tumor progression by targeting stathmin1 (15), and miR-195 suppresses angiogenesis by inhibiting vascular endothelial growth factor, VAV2 and CDC42 (16). Thus, miRNAs promote and suppress the progression of LC, and have potential for use in clinical applications, such as functioning as prognostic markers or being included in miRNA-based therapy.

miR-4730 has been reported to function as a prognostic indicator for pancreatic cancer, and the lower expression of miR-4730 in pancreatic cancer tissues has been shown to be associated with a poor prognosis (17). According to the results of the Kaplan Meier plotter, which is a large database evaluating the association between mRNA expression and prognosis in 21 types of cancer (http://kmplot.com/), the lower expression of miR-4730 in patients with LC is associated with a poor prognosis. However, to the best of our knowledge, no studies to date have clarified the association between miR-4730 expression and the prognosis of patients with LC. Moreover, functions and target genes of miR-4730 were not identified in previous studies. The present study thus aimed to investigate the association between miR-4730 expression and the prognosis of patients with LC. In addition, the molecular functions and target genes of miR-4730 were investigated using LC cell lines.

Materials and methods

Patients and clinical samples

A total of 148 consecutive patients who underwent curative surgery for LC between 2014 and 2018 at the University Hospital, Kyoto Prefectural University of Medicine were retrospectively reviewed. Patients who had undergone surgery for recurrent lesions or with any antitumor therapies prior to surgery were excluded, and 70 patients were enrolled in total. Total RNA was extracted from the formalin-fixed paraffin-embedded (FFPE) tissue samples of these patients. Non-tumorous liver tissue was collected from the peritumoral liver tissue of the patients with LC. Tumor staging and clinicopathological factors were classified according to the 8th edition of the UICC/TNM staging system (18) and pathological features were diagnosed by pathologists. The treatment policy was selected according to the Clinical Practice Guidelines for Hepatocellular Carcinoma 2017 (19).

The present study was conducted in accordance with the principles of the Declaration of Helsinki, and written informed consent was obtained from all patients prior to surgery. The present study was reviewed and approved by the Institutional Ethics Review Board of the University Hospital, Kyoto Prefectural University of Medicine (approval no. ERB-C-1359-2).

Cells and cell culture

The following LC cell lines were used in the present study: The Li-7 cell line (RBRC-RCB1941, lot no. 356-12) was purchased from the RIKEN BioResource Center, and the HepG2 (JCRB1054, lot no. 04202017), HuH-7 (JCRB0403, lot no. 10192018), PLC/PRF/5 (JCRB0406, lot no. 12142015) cell lines were purchased from the JCRB Cell Bank. Human umbilical vein endothelial cells (HUVECs; D10011, lot no. 434Z003) were purchased from PromoCell), and the human normal esophageal squamous epithelial cell line, Het-1A (CRL-2692, lot no. 63598569), was purchased from the American Type Culture Collection (ATCC). These non-LC cell lines were used as a control. Li-7 and Het-1A cells were maintained in Roswell Park Memorial Institute medium (Nakalai Tisque), supplemented with 10% fetal bovine serum (FBS; System Biosciences). The HepG2, HuH-7, and PLC/PRF/5 cells were maintained in Dulbecco's modified Eagle's medium (Nakalai Tisque), supplemented with 10% fetal bovine serum (FBS; System Biosciences). HUVECs were cultured in an endothelial basal medium (EBM; Lonza Group, Ltd.) with endothelial growth supplement Single Quots (EGM-2; Lonza Group, Ltd.). All cell lines were cultured in a humidified incubator at 37°C with 5% carbon dioxide.

RNA extraction and quantification of miRNA and mRNA expression using reverse transcription-quantitative PCR (RT-qPCR)

Total RNA was extracted from the FFPE tissue samples using an AllPrep DNA/RNA FFPE Kit (Qiagen GmbH) and from the cultured cells using a miRNeasy Mini kit (Qiagen GmbH) according to the manufacturer's protocol. The reverse transcription reaction was performed using a High Capacity cDNA Reverse Transcription kit (Applied Biosystems; Thermo Fisher Scientific, Inc.) according to the manufacturer's protocol; for 10 min at 25°C, followed by 2 h at 37°C and 5 min at 85°C. miRNA and mRNA expression levels were measured using RT-qPCR with a StepOnePlus PCR system (Applied Biosystems; Thermo Fisher Scientific, Inc.), and cycle threshold (Ct) values were calculated using StepOne Software v2.0 (Applied Biosystems; Thermo Fisher Scientific, Inc.). The thermocycling conditions were as follows: 10 min at 95°C, followed by 40 cycles for 15 sec at 95°C, for 30 sec at 55°C, and for 30 sec at 72°C. TaqMan MicroRNA Assays, hsa-miR-4730 (Assay ID: 462061_mat) and RNU6B (Assay ID: 001093) and TaqMan Gene Expression Assays, high mobility group A1 (HMGA1) (Assay ID: Hs00852949_g1) and β-actin (Assay ID: Hs01060665_g1), were used as the primer sets (Thermo Fisher Scientific, Inc.). The results were evaluated using the 2−ΔΔCq method relative to the expression level of RNU6B for miRNAs and β-actin for mRNAs (20).

Transfection of miRNA mimic and control vector

miR-4730 mimic (Assay ID: MC21609; Thermo Fisher Scientific, Inc.) and control vector (Negative Control #1; Thermo Fisher Scientific, Inc.) were used for overexpression experiments. These were transfected into the Li-7 and HepG2 cells at a final concentration of 3 nM using a Lipofectamine 2000® reagent (Thermo Fisher Scientific, Inc.) for 24 h at 37°C according to the manufacturer's protocol. Overexpression was confirmed in total RNA extracted 48 h following transfection using RT-qPCR.

Western blot analysis

Protein samples were extracted using the Mammalian Protein Extraction Reagent (Thermo Fisher Scientific, Inc.). The protein concentration was measured using the Protein Assay Rapid kit Wako II (FUJIFILM Wako Pure Chemical Corporation) and adjusted to 20 µg per sample. Each protein sample was separated by 10% sodium dodecyl sulfate-polyacrylamide gel electrophoresis and subsequently transferred onto polyvinylidene difluoride membranes (GE Healthcare; Cytiva). The membranes were blocked using Tris-buffered saline with 0.05% Tween-20 (TBST) including 5% bovine serum albumin (MilliporeSigma) for 1 h at room temperature and then incubated with the following primary antibodies at 4°C overnight. The membranes were washed with TBST to remove excess primary antibodies and incubated with anti-rabbit (#7074S) or anti-mouse (#7076S) secondary antibodies (both from Cell Signaling Technology, Inc.) at room temperature for 1 h, and proteins were detected using the ECL Plus Western Blotting Detection System (GE Healthcare; Cytiva). Densitometric analysis of the blots was performed using ImageJ software bundled with Java 1.8.0_172 (National Institutes of Health).

The monoclonal antibodies used in the present study were the following: Anti-HMGA1 (1:10,000 dilution, anti-rabbit, cat. no. ab129153) and anti-integrin-linked kinase (ILK) (1:1,000 dilution, anti-rabbit, cat. no. ab196013) (all from Abcam), anti-Akt (1:2,000 dilution, anti-mouse, cat. no. 2920S), anti-phosphorylated (p)-Akt (1:2,000 dilution, anti-rabbit, cat. no. 4060S), anti-glycogen synthase kinase 3β (GSK3β; 1:1,000 dilution, anti-rabbit, cat. no. 5676S), anti-p-GSK3β (1:1,000 dilution, anti-rabbit, cat. no. 5558S) (all from Cell Signaling Technology, Inc.), and anti-β-actin (1:20,000 dilution, anti-mouse, cat. no. A2228-200UL, MilliporeSigma) antibodies.

Microarray analysis

miR-4730 mimic and control vector was introduced into the Li-7 and HepG2 cells. Total RNA was extracted following 48 h of incubation at 37°C, and the purity of the RNA was evaluated using a NanoDrop ND-2000 Spectrophotometer (Thermo Fisher Scientific, Inc.). These samples were submitted to an expression array analysis (Human Clariom S Array; Thermo Fisher Scientific, Inc.). The results were arranged in order by fold change between the mimicand control vector-transfected cells, and candidate target genes were selected using TargetScan data (http://www.targetscan.org). The probability of being a target gene was ranked by the weighted context++ score (the more negative the score, the stronger the suppression of expression).

Cell proliferation assay

The Li-7 and HepG2 cells were seeded at 2.0×104 cells/well in a 24-well plate. The number of viable cells was evaluated using a colorimetric water-soluble tetrazolium salt assay (Cell Counting Kit-8; Dojindo Laboratories, Inc.). The cell count was assessed at 0, 24, 48 and 72 h following miR-4730 mimic transfection. An absorbance value was measured at a wavelength of 450 nm using Multiskan FC (cat. no. 51119000, Thermo Fisher Scientific, Inc.) with Skanlt software 3.1.

Cell cycle assay

The Li-7 and HepG2 cells were seeded at 1.0×105 cells/well in a 6-well plate. Each proportion of the cell cycle was analyzed at 48 h following transfection with the miR-4730 mimic using flow cytometry, BD Accuri C6 (BD Biosciences). Cells were detached from the plate by trypsin-EDTA, treated with 200 µl 0.2% Triton X-100, and stained with 500 µl PI/RNase staining buffer (Becton, Dickinson and Company) for 15 min at room temperature. In total, 10,000 cells were measured in each sample.

Cell apoptosis assay

The Li-7 and HepG2 cells were seeded at 8.0×104 cells/well in a 6-well plate. Apoptotic rates were evaluated at 48 h following transfection with miR-4730 mimic using an Annexin V-FITC kit (Beckman Coulter, Inc.). The proportion of early and late apoptotic cells was measured using flow cytometry with BD Accuri C6. In total, 10,000 cells were measured in each sample.

Luciferase reporter assay

Wild-type (WT) or mutant-type (MT) 3′-UTR sequences of the HMGA1 were inserted into the pmirGLO vectors (Promega Corporation), prior to the luciferase assays. Cells were seeded at 1.0×104 cells/well in a 96-well black plate (Thermo Fisher Scientific, Inc.). After 24 h of culture, 100 ng of the WT or MT vector and 3 nM of miR-4730 mimic were transfected into the cultured cells using the Lipofectamine 2000® reagent (Thermo Fisher Scientific, Inc.). The cells were incubated for 48 h at 37°C before the measurements. This assay was performed using the Dual Luciferase Reporter Assay kit (Promega Corporation) in accordance with the manufacturer's protocol. Luminous absorbance was measured using the GloMax® Discover Microplate Reader (Promega Corporation). The luciferase activity of Renilla was used as the control reporter for normalization.

Statistical analysis

The Kaplan-Meier method was used to analyze recurrence-free survival (RFS) and overall survival (OS), and the differences were evaluated using the log rank test. Prognosis was examined using univariate and multivariate analysis with the Cox hazard proportional model. The hazard ratio and 95% confidence interval were calculated using JMP 10 software (SAS Institute, Inc.). The Wilcoxon t-test was used to evaluate the differences among the paired non-parametric variables, the Mann-Whitney U-test among unpaired non-parametric variables, and the unpaired t-test among unpaired parametric variables. Correlation analysis was performed using Spearman's rank correlation coefficient. The Chi-squared test was used for categorical variables. Statistical tests used in the present study were two-sided, and a P-value <0.05 was considered to indicate a statistically significant difference. Data were presented in the figures as the mean ± standard deviation (SD). All statistical analyses were performed using JMP 10 software (SAS Institute, Inc.).

Results

miR-4730 expression in tissue samples and its association with clinical features of patients with LC

miR-4730 expression in the FFPE tissue samples (n=70) was significantly higher in the non-tumorous tissue than in the tumor tissue (P=0.006, Fig. 1A). As shown in Fig. 1B, RFS following surgery was associated with miR-4730 expression. Patients were divided into the high and low groups according to the median value of miR-4730 expression in the tumor divided by that in the non-tumorous tissue (T/NT). The cut-off value was determined as 0.67. RFS was significantly worse in the low expression group (P=0.007). However, there was no difference in OS between these two groups (P=0.786, Fig. S1).

Figure 1

Expression of miR-4730 in tissue samples and cell lines. (A) Comparison of miR-4730 expression between non-tumorous liver tissue and tumor tissue. A total of 70 patients with LC were examined. Non-tumorous liver tissue was collected from the peritumoral liver tissue of patients with LC. miR-4730 expression was significantly low in tumor tissue (P=0.006). The Wilcoxon t-test was used to analyze the data (**P<0.01). (B) Kaplan-Meier curves for recurrence-free survival following surgery. Patients were divided into the high and low expression groups according to the median value of miR-4730 expression in tumor tissue divided by that in non-tumorous tissue. The low expression group exhibited a significantly worse prognosis (P=0.007). (C) Expression of miR-4730 in four LC cell lines and two non-LC cell lines. miR-4730 expression in LC cell lines was significantly lower than that in non-LC cell lines (P=0.003). The Mann-Whitney U-test was used to analyze the data (**P<0.01, vs. LC). All experiments were performed in triplicate. Results are shown as the mean ± SD. LC, liver cancer; T, tumor tissue; NT, non-tumor tissue.

The association between miR-4730 expression and the clinicopathological features of patents with LC is presented in Table I. Viral infection (HBV or HCV), the serum albumin level and sex were associated with miR-4730 expression in the tumor tissue (P=0.046, P=0.006 and P=0.032, respectively). Furthermore, miR-4730 expression tended to be associated with indocyanine green retention (P=0.065) and the recurrence rate (P=0.084), although this was not significant. Survival analysis in the univariate analysis revealed that a mass size >5 cm (P=0.034), multiple tumors (P=0.047) and a lower expression of miR-4730 in the tumor tissue (P=0.007) were significantly associated with a poor RFS rate (Table II). Moreover, in the multivariate analysis, only miR-4730 expression was an independent prognostic factor (hazard ratio, 1.98; 95% confidence interval, 1.22-3.22, P=0.005).

Table I

Association between miR-4730 expression and clinicopathological features of patients with liver cancer.

Table I

Association between miR-4730 expression and clinicopathological features of patients with liver cancer.

VariablesNo. of patients (n=70)Expression of miR-4730
P-valuea
T/NT >0.67(n=35)T/NT ≤0.67(n=35)
Age (years)1.000
 >704020(57%)20(57%)
 ≤703015(43%)15(43%)
Sex0.032
 Male5029(83%)21(60%)
 Female206(17%)14(40%)
Viral infection0.046
 HBV, HCV4418(51%)26(74%)
 Others2617(49%)9(26%)
AFP (ng/ml)0.780
 >20178(23%)9(26%)
 ≤205327(77%)26(74%)
ICGR15 (%)0.065
 >15217(20%)14(40%)
 ≤154928(80%)21(60%)
Albumin (g/dl)0.006
 >3.56535(100%)30(86%)
 ≤3.550(0%)5(14%)
Mass size (cm)0.758
 ≥5137(20%)8(17%)
 <55728(80%)29(83%)
Mass quantity0.999
 Multiple42(6%)2(6%)
 Single6633(94%)33(94%)
Vascular invasion0.584
 Presence1810(29%)8(23%)
 Absence5225(71%)27(77%)
T factorb0.614
 T2-32413(37%)11(31%)
 T14622(63%)24(69%)
Histopathological type0.606
 Well differentiated2210(29%)12(34%)
 Other4825(71%)23(66%)
Liver fibrosis0.780
 F1-45326(74%)27(77%)
 F0179(26%)8(23%)
Recurrence0.084
 Presence2710(29%)17(49%)
 Absence4325(71%)18(51%)

{ label (or @symbol) needed for fn[@id='tfn1-ijmm-49-06-05139'] } Values in bold font indicate statistically significant differences (P<0.05).

a P-values were calculated using the Chi-squared test.

b The T factor was according to the 8th edition of the UICC/TNM staging system (18). NT, non-tumor tissue; T, tumor tissue; HBV, hepatitis type B virus; HCV, hepatitis type C virus; AFP, alpha-fetoprotein; ICGR, indocyanine green retention.

Table II

Univariate and multivariate analyses for recurrence-free survival.

Table II

Univariate and multivariate analyses for recurrence-free survival.

VariablesNo. of patients (n=70)Univariate
Multivariate
RFS (%)P-valueaHR95% CIP-valueb
Age (years)0.257
 >704054.5
 ≤703029.4
Sex0.601
 Male5036.1
 Female2063.5
Virus0.501
 HBV, HCV4447.0
 Other2639.8
AFP (ng/ml)0.908
 >201742.1
 ≤205344.5
ICGR15 (%)0.080
 >152122.8
 ≤154949.9
Albumin (g/dl)0.258
 >3.56544.6
 ≤3.5540.0
Mass size (cm)0.0341.370.70-2.470.331
 >5130
 ≤55750.8
Mass quantity0.0471.880.56-4.680.267
 Multiple40
 Single6648.3
Vascular invasion0.852
 Presence1834.5
 Absence5246.8
T factorc0.125
 T2-32422.1
 T14654.7
Histopathological type0.713
 Well-differentiated2245.1
 Other4843.7
Liver fibrosis0.110
 F1-45337.5
 F01776.9
miR-47300.0071.981.22-3.220.005
 T/NT ≤0.673527.2
 T/NT >0.673557.8

{ label (or @symbol) needed for fn[@id='tfn4-ijmm-49-06-05139'] } Values in bold font indicate statistically significant differences (P<0.05).

a P-values were calculated was calculated using the log-rank test;

b P-values were calculated using the Cox hazard model;

c Determined according to the 8th edition of the UICC/TNM staging system (18). RFS, recurrence-free survival; HR, hazard ratio; 95% CI, 95% confidence interval; HBV, hepatitis type B virus; HCV, hepatitis type C virus; AFP, alpha-fetoprotein; ICGR, indocyanine green retention; NT, non-tumor tissue; T, tumor tissue.

Functions of miR-4730 in LC cell lines

miR-4730 expression in LC cell lines was significantly lower than that in non-LC cell lines (P=0.003, Fig. 1C). The Li-7 and HepG2 cell lines were selected for further examination. miR-4730 expression in both cell lines was sufficiently elevated following transfection with miR-4730 mimic (Fig. 2A). The proliferative ability of the Li-7 and HepG2 cells was significantly inhibited following transfection with miR-4730 mimic (Fig. 2B). In the cell cycle analysis, the proportion of cells in the G0/G1 phase was significantly increased following transfection with miR-4730 mimic (Fig. 2C). In the apoptosis assay, the number of early apoptotic cells was also significantly increased following transfection with miR-4730 mimic (Fig. 2D).

Figure 2

Functional analysis in LC cell lines following the overexpression of miR-4730. (A) Effects of miR-4730 mimic transfection in Li-7 and HepG2 cell lines. miR-4730 expression was significantly increased following miR-4730 mimic transfection. (B) Proliferative ability of LC cell lines was significantly suppressed following miR-4730 mimic transfection. (C) In cell cycle analysis, G0/G1 arrest was induced following miR-4730 mimic transfection. (D) In the apoptosis assay, the number of early apoptotic cells was increased following miR-4730 mimic transfection. All experiments were performed in triplicate and results are shown as the mean ± SD. An unpaired t-test was used to analyze the data (*P<0.05 and **P<0.01, vs. mock group). LC, liver cancer.

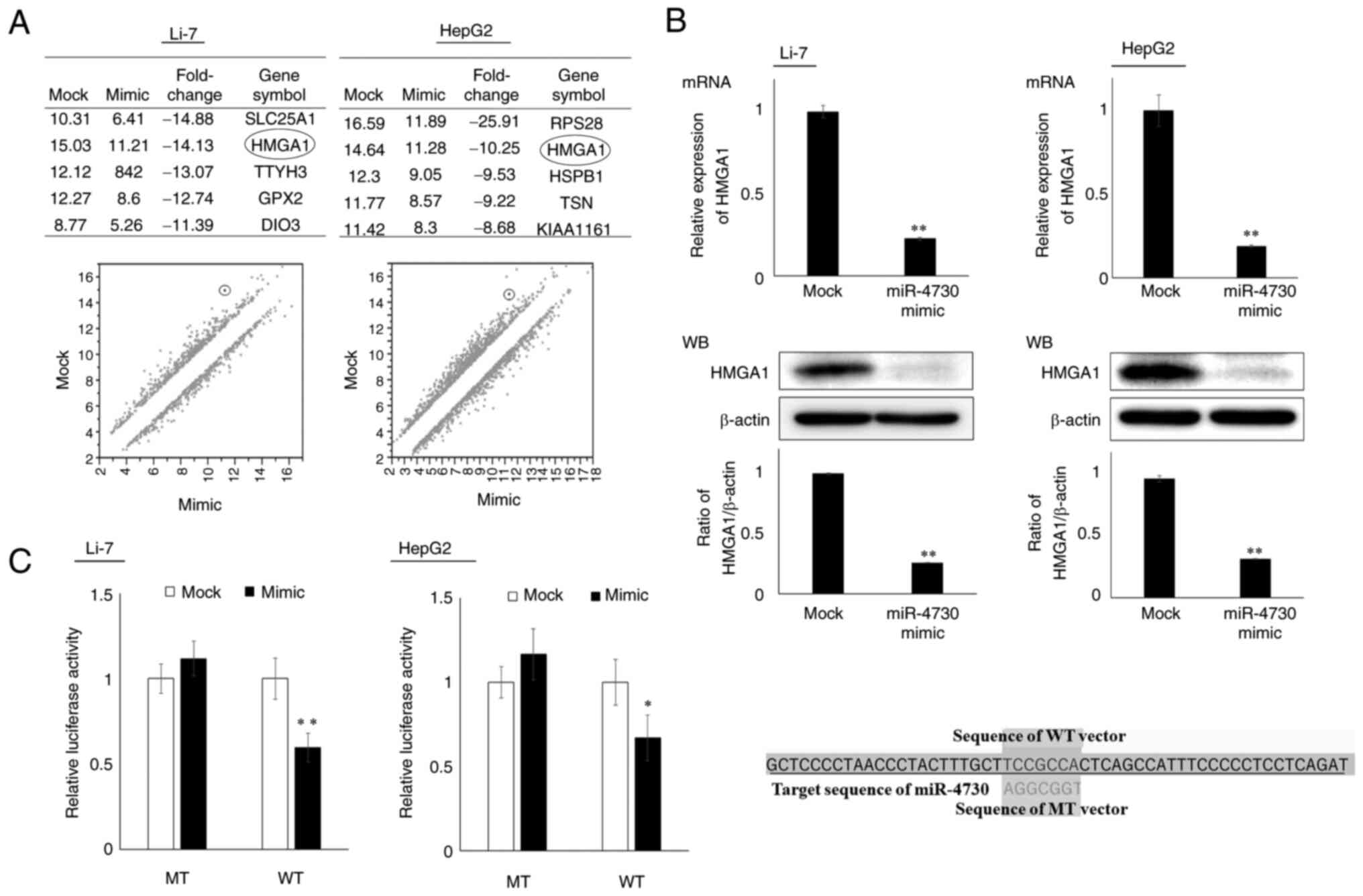
Search for the candidate target gene of miR-4730

Changes in gene expression following miR-4730 overexpression were examined using microarray analysis, and HMGA1, which was ranked higher in both Li-7 and HepG2 cell lines (Fig. 3A), was selected as a candidate target gene of miR-4730 (the weighted context++ score of miR-4730 and HMGA1 was -0.39 according to the TargetScan database).

Figure 3

Examination of direct target genes of miR-4730. (A) Results of microarray analysis of the candidate target genes of miR-4730 were arranged in order of the fold change of mock and mimic transfection. The candidate gene, HMGA1, is marked in the plot. (B) HMGA1 expression was analyzed using reverse transcription-quantitative PCR and western blot analysis following the overexpression of miR-4730. HMGA1 expression was significantly decreased. (C) Results of the luciferase reporter assay demonstrated that the overexpression of miR-4730 decreased luciferase activity following transfection with the WT vector of HMGA1. The WT or MT sequence of HMGA1 is shown on the right panel. Experiments were performed in triplicate and results are shown as the mean ± SD. An unpaired t-test was used to analyze the data (*P<0.05 and **P<0.01, vs. mock group or MT). HMGA1, high mobility group A1; WT, wild-type; MT, mutant-type.

Association between miR-4730 and HMGA1 expression

The association between miR-4730 and HMGA1 expression was analyzed using RT-qPCR and western blot analysis (Fig. 3B). The mRNA and protein expression levels of HMGA1 were significantly decreased following miR-4730 overexpression. Moreover, miR-4730 overexpression decreased the luciferase activity of the vector containing the target sequence of HMGA1 (WT vector), but not that of the vector containing the mutant sequence (MT vector) (Fig. 3C). Thus, HMGA1 was a direct target gene of miR-4730.

HMGA1 expression and downstream signaling pathway

The expression of HMGA1 in tumor tissue was found to negatively correlate with the expression of miR-4730 (P=0.049, Spearman's rank correlation coefficient=-0.268, Fig. 4A). Such a correlation could not be confirmed in the non-tumorous tissue (Fig. S2). As a previous study found that HMGA1 regulated the ILK/Akt/GSK3β signaling pathway and promoted the proliferation of LC (21), the present study examined the alterations in protein expression in this downstream pathway using western blot analysis. The protein expression levels of HMGA1, ILK, p-Akt and p-GSK3β were downregulated in both the Li-7 and HepG2 cell lines following miR-4730 overexpression (Fig. 4B). As shown in Fig. 4C, miR-4730 overexpression inhibited HMGA1 and the ILK/Akt/GSK3β downstream signaling pathway.

Figure 4

Inhibition of HMGA1 and the downstream pathway of miR-4730 expression. (A) Correlation between HMGA1 and miR-4730 expression in formalin-fixed paraffin-embedded tumor samples. Patients without HMGA1 expression (n=7) were excluded. HMGA1 and miR-4730 expression negatively correlated (P=0.031 and P=−0.272, analyzed using Spearman's rank correlation coefficient). (B) The alterations of HMGA1 and downstream ILK/Akt/GSK3β pathway following miR-4730 overexpression were examined using western blot analysis. The expression of downstream pathway-related proteins was inhibited in liver cancer cell lines. Experiments were performed in triplicate and results are shown as the mean ± SD. an unpaired t-test was used to analyze the data (**P<0.01, vs. mock group). (C) Diagram of miR-4730 inhibiting HMGA1 and the ILK/Akt/GSK3β signaling pathway. HMGA1, high mobility group A1; ILK, integrin-linked kinase; GSK3β, glycogen synthase kinase 3β.

Discussion

Gene regulation is one of the main factors responsible for the progression of LC (6). miRNAs regulate levels of gene expression by binding to the 3′-UTR of their target mRNAs and subsequently inducing their cleavage or translational repression (7). miRNAs can function as promoters and suppressors of LC by inhibiting their target genes (12); however, the functions and target genes of various miRNAs remain unknown. It is thus of utmost interest to reveal the characteristics of miRNAs in the regulation of LC progression in order to improve the therapeutic effects or prognosis. The present study revealed that miR-4730 suppressed the progression of LC by targeting HMGA1 and inhibiting the downstream ILK/Akt/GSK3β signaling pathway. The association between HMGA1 and its downstream pathway was revealed in a previous study (21). However, to the best of our knowledge, the present study is the first to clarify the molecular functions of miR-4730 and its association with HMGA1 in LC. Furthermore, the lower expression of miR-4730 in tumor tissue was related to a poor RFS of patients with LC. Thus, miR-4730 is a novel prognostic marker for patients with LC.

HMGA1 is non-histone chromatin protein and regulates the transcription of several genes by either enhancing or suppressing transcription factors (22). It directly binds to DNA using basic AT-hook domains and modifies their conformation, which consequently facilitates the binding of transcriptional factors. By generating the multiprotein stereospecific complex bound to DNA, HMGA1 regulates expression of various genes. It has previously been reported that the expression of HMGA1 in adult tissue is typically lower (23); however, in various malignant cells the overexpression of HMGA1 has been observed (24). This overexpression of HMGA1 activates tumor proliferation, anti-apoptotic mechanisms, metastasis, angiogenesis, immune evasion, chromosomal instability and epithelial mesenchymal transition (25). In the present study, miR-4730 directly targeted HMGA1 in LC cell lines, and a negative correlation was observed between the expression of miR-4730 and HMGA1 in clinical LC samples. Thus, the overexpression of HMGA1 due to the suppression of mi-4730 expression contributes to LC progression.

Shi et al (26) also reported that HMGA1 was highly expressed in LC tissue and miR-195-5p directly suppressed HMGA1 expression. The base sequence of miR-4730 and miR-195-5p differ from each other, and these miRNAs inhibit different regions of HMGA1. Considering the mechanism of miRNA that affects the expression of a number of different target genes (7), there are less functional associations between miR-195-5p and miR-4730 in LC. miR-195-5p has been reported to regulate a variety of genes other than HMGA1 in LC, such as for example metastasis-associated in colon cancer-1 (27), centrosomal protein 55 (28) and programmed cell death 4 (29). Therefore, there is no doubt that miR-195-5p also suppresses the progression of LC; however, it appears that there is no association between the functions of miR-4730 and miR-195-5p in inhibiting HMGA1 expression.

The ILK/Akt/GSK3β signaling pathway is one of the downstream pathways of HMGA1 (30). Liu et al (21) reported that HMGA1 participated in LC progression through the ILK/Akt/GSK3β signaling pathway. The knockdown of HMGA1 has been shown to decrease the expression of ILK, and ILK downregulation suppresses the phosphorylation of Akt and GSK3β (31). Akt is known as a critical mediator of growth factor-induced cell proliferation by activating mammalian target of rapamycin (32). The activation of Akt suppresses apoptosis by phosphorylating certain substrates, such as pro-apoptotic Bad, caspase-9 and Forkhead transcription factor FoxO3a (33), and also upregulates cell cycle-promoting genes, such as cyclin-dependent kinase 1, proliferating cell nuclear antigen and telomerase reverse transcriptase (34). In the present study, miR-4730 overexpression markedly inhibited the ILK/Akt/GSK3β pathway, and the functions of LC cells were suppressed. These results suggest that miR-4730 has potent tumor-suppressive abilities in LC and may be used for miRNA-based therapy by directly suppressing the function of HMGA1.

In the present study, miR-4730 expression was found to be significantly lower in tumor tissue than in non-tumorous tissue. It was also found that HBV or HCV infection was associated with a lower expression of miR-4730 in tumor tissue. A previous study reported that HMGA1 expression in LC cell lines expressing the full-length HBV genome was upregulated (35). HBV is a circular and double-stranded DNA virus that invades hepatocytes and encodes viral proteins (35). Thus, HBV infection can affect gene expression in hepatocytes and may upregulate HMGA1 expression following the suppression of miR-4730 expression.

The present study revealed that the lower expression of miR-4730 in tumor tissue was associated with a poor RFS. The recurrence of LC is considered to be the onset of new LC rather than the recurrence of the initial lesion. Liver tumor tissue with a lower miR-4730 expression may have a higher malignant ability or carcinogenicity; however, further investigations is required to clarify the mechanisms responsible for the decrease in miR-4730 expression. In the present study, a lower miR-4730 expression was associated with HBV or HCV infection and a decrease in liver function. Therefore, chronic inflammation of the liver tissue may affect miR-4730 expression. On the other hand, non-surgical treatments are often selected for the recurrence of LC. Even if surgical treatments are selected, partial resections are mostly performed. In these cases, peritumoral liver tissue cannot be sufficiently collected and it is difficult to fully analyze miR-4730 expression in non-tumorous liver tissue.

There are some limitations to the present study which should be mentioned. It was difficult to reach more general conclusions due to the small patient population and limited sample holding status. In the present study, the effects of the knockdown of miR-4730 expression were not examined due to the lower expression of miR-4730 in the majority of LC cell lines than in non-LC cell lines. The opposite effect using an inhibitor of miR-4730 may need to be examined in other cell lines. Moreover, the effects of HMGA1 overexpression on proliferation or apoptosis were not examined. Although the present study focused on miR-4730, there might be other candidate miRNAs which influence the expression of HMGA1. Thus, further studies are warranted.

In conclusion, the present study demonstrated that miR-4730 expression in LC suppressed tumor progression by directly targeting HMGA1 and inhibiting the downstream pathway. miR-4730 is a novel prognostic marker for patients with LC and may become a therapeutic target through the HMGA1 pathway.

Supplementary Data

Availability of data and materials

The datasets generated and/or analyzed during the current study are available in the Gene Expression Omnibus (GEO) repository (https://www.ncbi.nlm.nih.gov/geo/query/acc.cgi?acc=GSE196261).

Authors' contributions

HF and HK conceived the study design, performed the experiments, and wrote the initial manuscript drafts. HK, TA, SKa, JS, KT, WT and EO discussed the progress and analyzed the results of this research and performed critical editing of the manuscript. HS, SKo, AS, YY, RM and HI collected the clinical samples and carefully considered the research plans and contents. HF and HK confirm the authenticity of all the raw data. All authors have read and agreed to the published version of the manuscript.

Ethics approval and consent to participate

The present study was conducted in accordance with the principles of the Declaration of Helsinki, and written informed consent was obtained from all patients prior to surgery. This study was reviewed and approved by the Institutional Ethics Review Board of the University Hospital, Kyoto Prefectural University of Medicine (approval no. ERB-C-1359-2).

Patient consent for publication

Not applicable.

Competing interests

The authors declare that they have no competing interests.

Acknowledgments

Not applicable.

Funding

No funding was received.

References

1 

Bray F, Ferlay J, Soerjomataram I, Siegel RL, Torre LA and Jemal A: Global cancer statistics 2018: GLOBOCAN estimates of incidence and mortality worldwide for 36 cancers in 185 countries. CA Cancer J Clin. 68:394–424. 2018. View Article : Google Scholar : PubMed/NCBI

2 

Forner A, Llovet JM and Bruix J: Hepatocellular carcinoma. Lancet. 379:1245–1255. 2012. View Article : Google Scholar : PubMed/NCBI

3 

Altekruse SF, Henley SJ, Cucinelli JE and McGlynn KA: Changing hepatocellular carcinoma incidence and liver cancer mortality rates in the United States. Am J Gastroenterol. 109:542–553. 2014. View Article : Google Scholar : PubMed/NCBI

4 

Zhang G, Li R, Deng Y and Zhao L: Conditional survival of patients with hepatocellular carcinoma: Results from the Surveillance, Epidemiology, and End Results registry. Expert Rev Gastroenterol Hepatol. 12:515–523. 2018. View Article : Google Scholar : PubMed/NCBI

5 

Xu L, Kim Y, Spolverato G, Gani F and Pawlik TM: Racial disparities in treatment and survival of patients with hepatocellular carcinoma in the United States. Hepatobiliary Surg Nutr. 5:43–52. 2016.PubMed/NCBI

6 

Villanueva A: Hepatocellular Carcinoma. N Engl J Med. 380:1450–1462. 2019. View Article : Google Scholar : PubMed/NCBI

7 

Bartel DP: MicroRNAs: Genomics, biogenesis, mechanism, and function. Cell. 116:281–297. 2004. View Article : Google Scholar : PubMed/NCBI

8 

Link A and Kupcinskas J: MicroRNAs as non-invasive diagnostic biomarkers for gastric cancer: Current insights and future perspectives. World J Gastroenterol. 24:3313–3329. 2018. View Article : Google Scholar : PubMed/NCBI

9 

Harada K, Baba Y, Ishimoto T, Shigaki H, Kosumi K, Yoshida N, Watanabe M and Baba H: The role of microRNA in esophageal squamous cell carcinoma. J Gastroenterol. 51:520–530. 2016. View Article : Google Scholar : PubMed/NCBI

10 

Chen B, Xia Z, Deng YN, Yang Y, Zhang P, Zhu H, Xu N and Liang S: Emerging microRNA biomarkers for colorectal cancer diagnosis and prognosis. Open Biol. 9:1802122019. View Article : Google Scholar : PubMed/NCBI

11 

Rawat M, Kadian K, Gupta Y, Kumar A, Chain PSG, Kovbasnjuk O, Kumar S and Parasher G: MicroRNA in pancreatic cancer: From biology to therapeutic potential. Genes (Basel). 10:7522019. View Article : Google Scholar

12 

Oura K, Morishita A and Masaki T: Molecular and functional roles of MicroRNAs in the progression of hepatocellular carcinoma-A review. Int J Mol Sci. 21:83622020. View Article : Google Scholar

13 

Zhang L, Yang L, Liu X, Chen W, Chang L, Chen L, Loera S, Chu P, Huang WC, Liu YR and Yen Y: MicroRNA-657 promotes tumorigenesis in hepatocellular carcinoma by targeting transducin-like enhancer protein 1 through nuclear factor kappa B pathways. Hepatology. 57:1919–1930. 2013. View Article : Google Scholar

14 

Song Z, Yu Z, Chen L, Zhou Z, Zou Q and Liu Y: MicroRNA-1181 supports the growth of hepatocellular carcinoma by repressing AXIN1. Biomed Pharmacother. 119:1093972019. View Article : Google Scholar : PubMed/NCBI

15 

Wong QW, Lung RW, Law PT, Lai PB, Chan KY, To KF and Wong N: MicroRNA-223 is commonly repressed in hepatocellular carcinoma and potentiates expression of Stathmin1. Gastroenterology. 135:257–269. 2008. View Article : Google Scholar : PubMed/NCBI

16 

Wang R, Zhao N, Li S, Fang JH, Chen MX, Yang J, Jia WH, Yuan Y and Zhuang SM: MicroRNA-195 suppresses angiogenesis and metastasis of hepatocellular carcinoma by inhibiting the expression of VEGF, VAV2, and CDC42. Hepatology. 58:642–653. 2013. View Article : Google Scholar : PubMed/NCBI

17 

Yang W, Ju HY and Tian XF: Hsa-miR-4730 as a new and potential diagnostic and prognostic indicators for pancreatic cancer. Eur Rev Med Pharmacol Sci. 24:8801–8811. 2020.PubMed/NCBI

18 

Union for International Cancer Control: TNM Classification of Malignant Tumours. Brierley JD, Gospodarowicz MK and Wittekind C: 8th edition. John Wiley & Sons, Inc; Hoboken, NJ: 2017

19 

The Japan Society of Hepatology: Clinical Practice Guidelines for Hepatocellular Carcinoma 2017. Kanehara & Co Ltd; Tokyo: 2017

20 

Livak KJ and Schmittgen TD: Analysis of relative gene expression data using real-time quantitative PCR and the 2(-Delta Delta C(T)) Method. Methods. 25:402–408. 2001. View Article : Google Scholar

21 

Liu L, Zhang S, Hu L, Liu L, Guo W and Zhang J: HMGA1 participates in MHCC97H cell proliferation and invasion through the ILK/Akt/GSK3β signaling pathway. Mol Med Rep. 16:9287–9294. 2017. View Article : Google Scholar : PubMed/NCBI

22 

Fusco A and Fedele M: Roles of HMGA proteins in cancer. Nat Rev Cancer. 7:899–910. 2007. View Article : Google Scholar : PubMed/NCBI

23 

Chiappetta G, Avantaggiato V, Visconti R, Fedele M, Battista S, Trapasso F, Merciai BM, Fidanza V, Giancotti V, Santoro M, et al: High level expression of the HMGI (Y) gene during embryonic development. Oncogene. 13:2439–2446. 1996.PubMed/NCBI

24 

Wang Y, Hu L, Zheng Y and Guo L: HMGA1 in cancer: Cancer classification by location. J Cell Mol Med. 23:2293–2302. 2019. View Article : Google Scholar : PubMed/NCBI

25 

Sumter TF, Xian L, Huso T, Koo M, Chang YT, Almasri TN, Chia L, Inglis C, Reid D and Resar LM: The high mobility group A1 (HMGA1) transcriptome in cancer and development. Curr Mol Med. 16:353–393. 2016. View Article : Google Scholar : PubMed/NCBI

26 

Shi M, Lv X, Zhu M, Dong Y, Hu L, Qian Y, Fan C and Tian N: HMGA1 promotes hepatocellular carcinoma proliferation, migration, and regulates cell cycle via miR-195-5p. Anticancer Drugs. 33:e273–e285. 2022. View Article : Google Scholar

27 

Wan T, Zheng J, Yao R, Yang S, Zheng W and Zhou P: LncRNA DDX11-AS1 accelerates hepatocellular carcinoma progression via the miR-195-5p/MACC1 pathway. Ann Hepatol. 20:1002582021. View Article : Google Scholar

28 

Liu LX, Liu B, Yu J, Zhang DY, Shi JH and Liang P: SP1-induced upregulation of lncRNA CTBP1-AS2 accelerates the hepatocellular carcinoma tumorigenesis through targeting CEP55 via sponging miR-195-5p. Biochem Biophys Res Commun. 533:779–785. 2020. View Article : Google Scholar : PubMed/NCBI

29 

Huang D, Wei Y, Zhu J and Wang F: Long non-coding RNA SNHG1 functions as a competitive endogenous RNA to regulate PDCD4 expression by sponging miR-195-5p in hepatocellular carcinoma. Gene. 714:1439942019. View Article : Google Scholar : PubMed/NCBI

30 

Reeves R: Molecular biology of HMGA proteins: Hubs of nuclear function. Gene. 277:63–81. 2001. View Article : Google Scholar : PubMed/NCBI

31 

Chan J, Ko FC, Yeung YS, Ng IO and Yam JW: Integrin-linked kinase overexpression and its oncogenic role in promoting tumorigenicity of hepatocellular carcinoma. PLoS One. 6:e169842011. View Article : Google Scholar : PubMed/NCBI

32 

Revathidevi S and Munirajan AK: Akt in cancer: Mediator and more. Semin Cancer Biol. 59:80–91. 2019. View Article : Google Scholar : PubMed/NCBI

33 

Spokoini R, Kfir-Erenfeld S, Yefenof E and Sionov RV: Glycogen synthase kinase-3 plays a central role in mediating glucocorticoid-induced apoptosis. Mol Endocrinol. 24:1136–1150. 2010. View Article : Google Scholar : PubMed/NCBI

34 

Koundouros N and Poulogiannis G: Phosphoinositide 3-Kinase/Akt signaling and redox metabolism in cancer. Front Oncol. 8:1602018. View Article : Google Scholar : PubMed/NCBI

35 

Nakanishi F, Ohkawa K, Ishida H, Hosui A, Sato A, Hiramatsu N, Ueda K, Takehara T, Kasahara A, Sasaki Y, et al: Alteration in gene expression profile by full-length hepatitis B virus genome. Intervirology. 48:77–83. 2005. View Article : Google Scholar : PubMed/NCBI

Related Articles

  • Abstract
  • View
  • Download
  • Twitter
Copy and paste a formatted citation
Spandidos Publications style
Furuke H, Konishi H, Arita T, Kataoka S, Shibamoto J, Takabatake K, Takaki W, Shimizu H, Yamamoto Y, Morimura R, Morimura R, et al: miR‑4730 suppresses the progression of liver cancer by targeting the high mobility group A1 pathway. Int J Mol Med 49: 83, 2022.
APA
Furuke, H., Konishi, H., Arita, T., Kataoka, S., Shibamoto, J., Takabatake, K. ... Otsuji, E. (2022). miR‑4730 suppresses the progression of liver cancer by targeting the high mobility group A1 pathway. International Journal of Molecular Medicine, 49, 83. https://doi.org/10.3892/ijmm.2022.5139
MLA
Furuke, H., Konishi, H., Arita, T., Kataoka, S., Shibamoto, J., Takabatake, K., Takaki, W., Shimizu, H., Yamamoto, Y., Morimura, R., Komatsu, S., Shiozaki, A., Ikoma, H., Otsuji, E."miR‑4730 suppresses the progression of liver cancer by targeting the high mobility group A1 pathway". International Journal of Molecular Medicine 49.6 (2022): 83.
Chicago
Furuke, H., Konishi, H., Arita, T., Kataoka, S., Shibamoto, J., Takabatake, K., Takaki, W., Shimizu, H., Yamamoto, Y., Morimura, R., Komatsu, S., Shiozaki, A., Ikoma, H., Otsuji, E."miR‑4730 suppresses the progression of liver cancer by targeting the high mobility group A1 pathway". International Journal of Molecular Medicine 49, no. 6 (2022): 83. https://doi.org/10.3892/ijmm.2022.5139
Copy and paste a formatted citation
x
Spandidos Publications style
Furuke H, Konishi H, Arita T, Kataoka S, Shibamoto J, Takabatake K, Takaki W, Shimizu H, Yamamoto Y, Morimura R, Morimura R, et al: miR‑4730 suppresses the progression of liver cancer by targeting the high mobility group A1 pathway. Int J Mol Med 49: 83, 2022.
APA
Furuke, H., Konishi, H., Arita, T., Kataoka, S., Shibamoto, J., Takabatake, K. ... Otsuji, E. (2022). miR‑4730 suppresses the progression of liver cancer by targeting the high mobility group A1 pathway. International Journal of Molecular Medicine, 49, 83. https://doi.org/10.3892/ijmm.2022.5139
MLA
Furuke, H., Konishi, H., Arita, T., Kataoka, S., Shibamoto, J., Takabatake, K., Takaki, W., Shimizu, H., Yamamoto, Y., Morimura, R., Komatsu, S., Shiozaki, A., Ikoma, H., Otsuji, E."miR‑4730 suppresses the progression of liver cancer by targeting the high mobility group A1 pathway". International Journal of Molecular Medicine 49.6 (2022): 83.
Chicago
Furuke, H., Konishi, H., Arita, T., Kataoka, S., Shibamoto, J., Takabatake, K., Takaki, W., Shimizu, H., Yamamoto, Y., Morimura, R., Komatsu, S., Shiozaki, A., Ikoma, H., Otsuji, E."miR‑4730 suppresses the progression of liver cancer by targeting the high mobility group A1 pathway". International Journal of Molecular Medicine 49, no. 6 (2022): 83. https://doi.org/10.3892/ijmm.2022.5139
Follow us
  • Twitter
  • LinkedIn
  • Facebook
About
  • Spandidos Publications
  • Careers
  • Cookie Policy
  • Privacy Policy
How can we help?
  • Help
  • Live Chat
  • Contact
  • Email to our Support Team