Spandidos Publications Logo
  • About
    • About Spandidos
    • Aims and Scopes
    • Abstracting and Indexing
    • Editorial Policies
    • Reprints and Permissions
    • Job Opportunities
    • Terms and Conditions
    • Contact
  • Journals
    • All Journals
    • Oncology Letters
      • Oncology Letters
      • Information for Authors
      • Editorial Policies
      • Editorial Board
      • Aims and Scope
      • Abstracting and Indexing
      • Bibliographic Information
      • Archive
    • International Journal of Oncology
      • International Journal of Oncology
      • Information for Authors
      • Editorial Policies
      • Editorial Board
      • Aims and Scope
      • Abstracting and Indexing
      • Bibliographic Information
      • Archive
    • Molecular and Clinical Oncology
      • Molecular and Clinical Oncology
      • Information for Authors
      • Editorial Policies
      • Editorial Board
      • Aims and Scope
      • Abstracting and Indexing
      • Bibliographic Information
      • Archive
    • Experimental and Therapeutic Medicine
      • Experimental and Therapeutic Medicine
      • Information for Authors
      • Editorial Policies
      • Editorial Board
      • Aims and Scope
      • Abstracting and Indexing
      • Bibliographic Information
      • Archive
    • International Journal of Molecular Medicine
      • International Journal of Molecular Medicine
      • Information for Authors
      • Editorial Policies
      • Editorial Board
      • Aims and Scope
      • Abstracting and Indexing
      • Bibliographic Information
      • Archive
    • Biomedical Reports
      • Biomedical Reports
      • Information for Authors
      • Editorial Policies
      • Editorial Board
      • Aims and Scope
      • Abstracting and Indexing
      • Bibliographic Information
      • Archive
    • Oncology Reports
      • Oncology Reports
      • Information for Authors
      • Editorial Policies
      • Editorial Board
      • Aims and Scope
      • Abstracting and Indexing
      • Bibliographic Information
      • Archive
    • Molecular Medicine Reports
      • Molecular Medicine Reports
      • Information for Authors
      • Editorial Policies
      • Editorial Board
      • Aims and Scope
      • Abstracting and Indexing
      • Bibliographic Information
      • Archive
    • World Academy of Sciences Journal
      • World Academy of Sciences Journal
      • Information for Authors
      • Editorial Policies
      • Editorial Board
      • Aims and Scope
      • Abstracting and Indexing
      • Bibliographic Information
      • Archive
    • International Journal of Functional Nutrition
      • International Journal of Functional Nutrition
      • Information for Authors
      • Editorial Policies
      • Editorial Board
      • Aims and Scope
      • Abstracting and Indexing
      • Bibliographic Information
      • Archive
    • International Journal of Epigenetics
      • International Journal of Epigenetics
      • Information for Authors
      • Editorial Policies
      • Editorial Board
      • Aims and Scope
      • Abstracting and Indexing
      • Bibliographic Information
      • Archive
    • Medicine International
      • Medicine International
      • Information for Authors
      • Editorial Policies
      • Editorial Board
      • Aims and Scope
      • Abstracting and Indexing
      • Bibliographic Information
      • Archive
  • Articles
  • Information
    • Information for Authors
    • Information for Reviewers
    • Information for Librarians
    • Information for Advertisers
    • Conferences
  • Language Editing
Spandidos Publications Logo
  • About
    • About Spandidos
    • Aims and Scopes
    • Abstracting and Indexing
    • Editorial Policies
    • Reprints and Permissions
    • Job Opportunities
    • Terms and Conditions
    • Contact
  • Journals
    • All Journals
    • Biomedical Reports
      • Information for Authors
      • Editorial Policies
      • Editorial Board
      • Aims and Scope
      • Abstracting and Indexing
      • Bibliographic Information
      • Archive
    • Experimental and Therapeutic Medicine
      • Information for Authors
      • Editorial Policies
      • Editorial Board
      • Aims and Scope
      • Abstracting and Indexing
      • Bibliographic Information
      • Archive
    • International Journal of Epigenetics
      • Information for Authors
      • Editorial Policies
      • Editorial Board
      • Aims and Scope
      • Abstracting and Indexing
      • Bibliographic Information
      • Archive
    • International Journal of Functional Nutrition
      • Information for Authors
      • Editorial Policies
      • Editorial Board
      • Aims and Scope
      • Abstracting and Indexing
      • Bibliographic Information
      • Archive
    • International Journal of Molecular Medicine
      • Information for Authors
      • Editorial Policies
      • Editorial Board
      • Aims and Scope
      • Abstracting and Indexing
      • Bibliographic Information
      • Archive
    • International Journal of Oncology
      • Information for Authors
      • Editorial Policies
      • Editorial Board
      • Aims and Scope
      • Abstracting and Indexing
      • Bibliographic Information
      • Archive
    • Medicine International
      • Information for Authors
      • Editorial Policies
      • Editorial Board
      • Aims and Scope
      • Abstracting and Indexing
      • Bibliographic Information
      • Archive
    • Molecular and Clinical Oncology
      • Information for Authors
      • Editorial Policies
      • Editorial Board
      • Aims and Scope
      • Abstracting and Indexing
      • Bibliographic Information
      • Archive
    • Molecular Medicine Reports
      • Information for Authors
      • Editorial Policies
      • Editorial Board
      • Aims and Scope
      • Abstracting and Indexing
      • Bibliographic Information
      • Archive
    • Oncology Letters
      • Information for Authors
      • Editorial Policies
      • Editorial Board
      • Aims and Scope
      • Abstracting and Indexing
      • Bibliographic Information
      • Archive
    • Oncology Reports
      • Information for Authors
      • Editorial Policies
      • Editorial Board
      • Aims and Scope
      • Abstracting and Indexing
      • Bibliographic Information
      • Archive
    • World Academy of Sciences Journal
      • Information for Authors
      • Editorial Policies
      • Editorial Board
      • Aims and Scope
      • Abstracting and Indexing
      • Bibliographic Information
      • Archive
  • Articles
  • Information
    • For Authors
    • For Reviewers
    • For Librarians
    • For Advertisers
    • Conferences
  • Language Editing
Login Register Submit
  • This site uses cookies
  • You can change your cookie settings at any time by following the instructions in our Cookie Policy. To find out more, you may read our Privacy Policy.

    I agree
Search articles by DOI, keyword, author or affiliation
Search
Advanced Search
presentation
International Journal of Molecular Medicine
Join Editorial Board Propose a Special Issue
Print ISSN: 1107-3756 Online ISSN: 1791-244X
Journal Cover
September-2022 Volume 50 Issue 3

Full Size Image

Sign up for eToc alerts
Recommend to Library

Journals

International Journal of Molecular Medicine

International Journal of Molecular Medicine

International Journal of Molecular Medicine is an international journal devoted to molecular mechanisms of human disease.

International Journal of Oncology

International Journal of Oncology

International Journal of Oncology is an international journal devoted to oncology research and cancer treatment.

Molecular Medicine Reports

Molecular Medicine Reports

Covers molecular medicine topics such as pharmacology, pathology, genetics, neuroscience, infectious diseases, molecular cardiology, and molecular surgery.

Oncology Reports

Oncology Reports

Oncology Reports is an international journal devoted to fundamental and applied research in Oncology.

Experimental and Therapeutic Medicine

Experimental and Therapeutic Medicine

Experimental and Therapeutic Medicine is an international journal devoted to laboratory and clinical medicine.

Oncology Letters

Oncology Letters

Oncology Letters is an international journal devoted to Experimental and Clinical Oncology.

Biomedical Reports

Biomedical Reports

Explores a wide range of biological and medical fields, including pharmacology, genetics, microbiology, neuroscience, and molecular cardiology.

Molecular and Clinical Oncology

Molecular and Clinical Oncology

International journal addressing all aspects of oncology research, from tumorigenesis and oncogenes to chemotherapy and metastasis.

World Academy of Sciences Journal

World Academy of Sciences Journal

Multidisciplinary open-access journal spanning biochemistry, genetics, neuroscience, environmental health, and synthetic biology.

International Journal of Functional Nutrition

International Journal of Functional Nutrition

Open-access journal combining biochemistry, pharmacology, immunology, and genetics to advance health through functional nutrition.

International Journal of Epigenetics

International Journal of Epigenetics

Publishes open-access research on using epigenetics to advance understanding and treatment of human disease.

Medicine International

Medicine International

An International Open Access Journal Devoted to General Medicine.

Journal Cover
September-2022 Volume 50 Issue 3

Full Size Image

Sign up for eToc alerts
Recommend to Library

  • Article
  • Citations
    • Cite This Article
    • Download Citation
    • Create Citation Alert
    • Remove Citation Alert
    • Cited By
  • Similar Articles
    • Related Articles (in Spandidos Publications)
    • Similar Articles (Google Scholar)
    • Similar Articles (PubMed)
  • Download PDF
  • Download XML
  • View XML
Article Open Access

Lamin B2 contributes to the proliferation of bladder cancer cells via activating the expression of cell division cycle‑associated protein 3

  • Authors:
    • Junpeng Ji
    • Huibing Li
    • Jing Chen
    • Wenjun Wang
  • View Affiliations / Copyright

    Affiliations: Department of Urology Surgery, The Third Affiliated Hospital, College of Clinical Medicine of Henan University of Science and Technology, Luoyang, Henan 471003, P.R. China, Department of Urology Surgery, The First Affiliated Hospital, College of Clinical Medicine of Henan University of Science and Technology, Luoyang, Henan 471003, P.R. China, Department of Pancreatic Cancer, Tianjin Medical University Cancer Institute and Hospital, Key Laboratory of Cancer Prevention and Therapy, National Clinical Research Center for Cancer, Tianjin 300060, P.R. China
    Copyright: © Ji et al. This is an open access article distributed under the terms of Creative Commons Attribution License.
  • Article Number: 111
    |
    Published online on: June 29, 2022
       https://doi.org/10.3892/ijmm.2022.5168
  • Expand metrics +
Metrics: Total Views: 0 (Spandidos Publications: | PMC Statistics: )
Metrics: Total PDF Downloads: 0 (Spandidos Publications: | PMC Statistics: )
Cited By (CrossRef): 0 citations Loading Articles...

This article is mentioned in:



Abstract

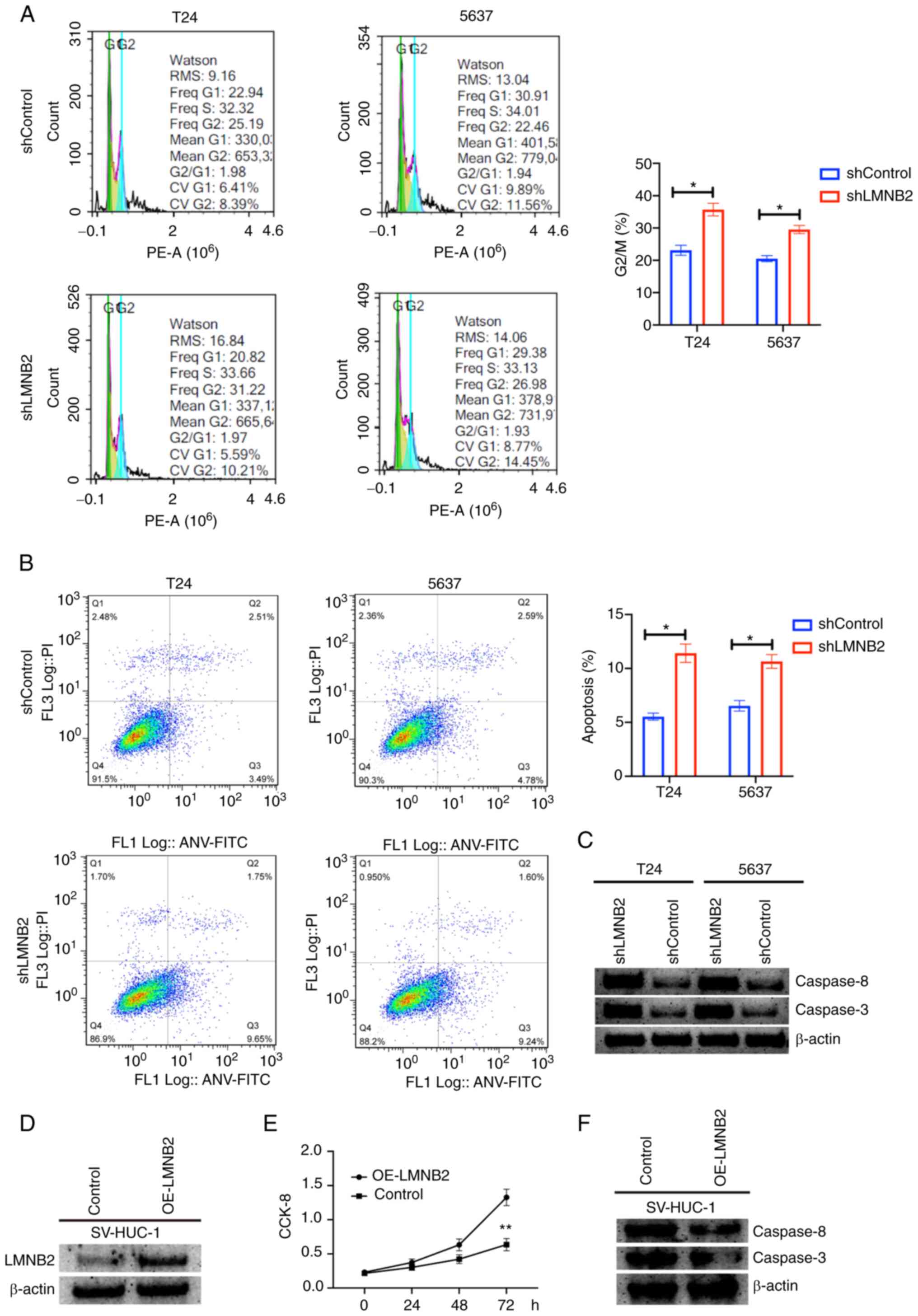
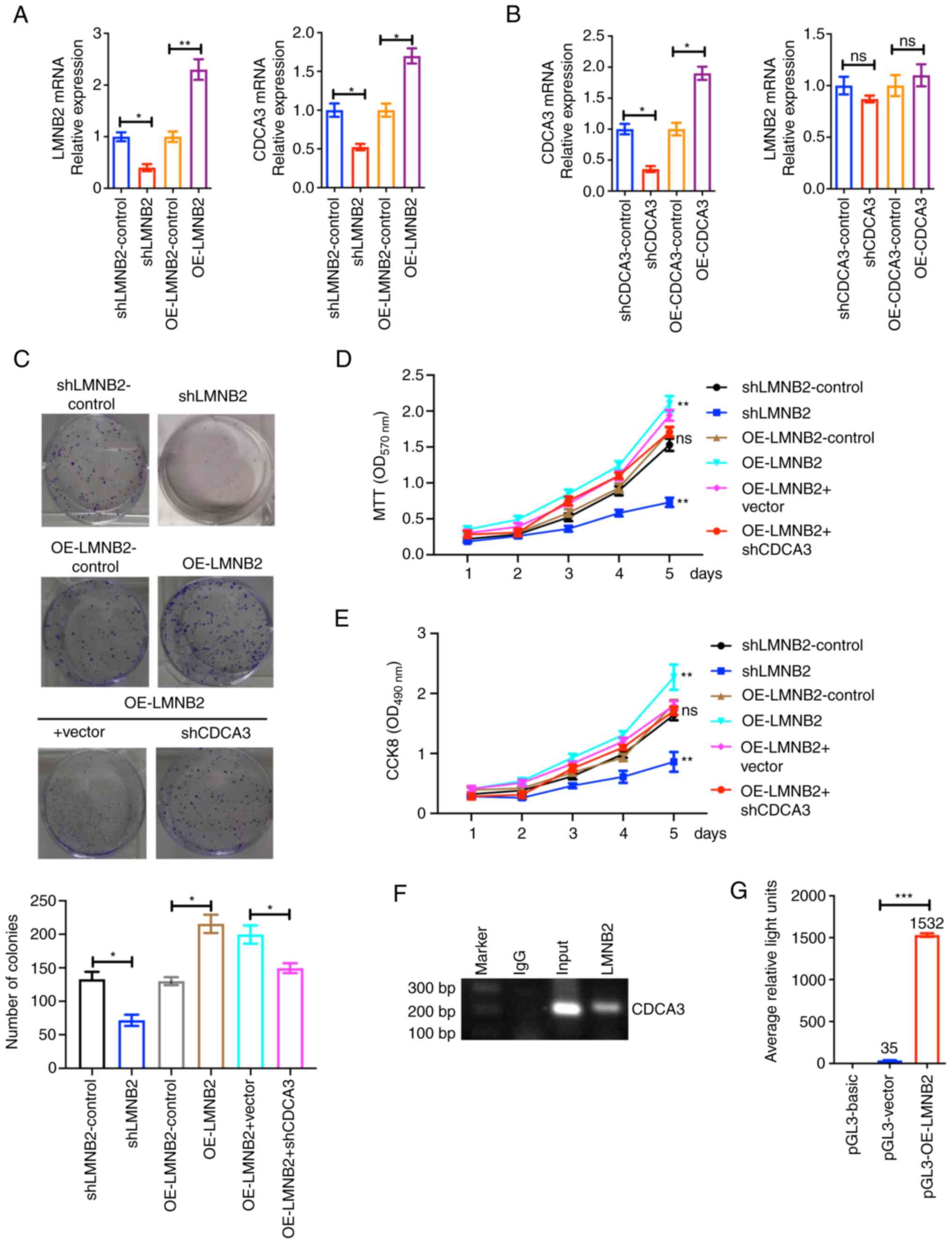
Bladder cancer is the most common malignant tumor of the urinary system, and in China it is first among urogenital system tumors. More therapeutic targets are still urgently required to combat this disease. Lamin B2 (LMNB2) is a type of nuclear lamina filament protein, which is involved in multiple cellular processes, and known as an oncogene affecting the progression of multiple types of cancers. Although the multiple effects of LMNB2 on cancer progression have been elucidated, its possible role in bladder cancer remains unclear. In the present study, it was determined that LMNB2 expression was upregulated in human bladder cancer tissues, and its expression was correlated with the prognosis and the clinical features, including tumor stage (P=0.001) and recurrence (P=0.006) of patients with bladder cancer. In addition, it was further revealed that LMNB2 depletion inhibited bladder cancer cell proliferation, stimulated cell cycle arrest and apoptosis in vitro, and suppressed tumor growth of bladder cancer cells in mice. Furthermore, the present data revealed that LMNB2 promoted the proliferation of bladder cancer cells via transcriptional activation of CDCA3 expression. Therefore, the role of LMNB2 in bladder cancer progression was demonstrated, and may serve as a promising therapeutic target for bladder cancer treatment.
View Figures

Figure 1

Figure 2

Figure 3

Figure 4

Figure 5

Figure 6

Figure 7

Figure 8

Figure 9

View References

1 

Bray F, Ferlay J, Soerjomataram I, Siegel RL, Torre LA and Jemal A: Global cancer statistics 2018: GLOBOCAN estimates of incidence and mortality worldwide for 36 cancers in 185 countries. CA Cancer J Clin. 68:394–424. 2018. View Article : Google Scholar : PubMed/NCBI

2 

Zhang L, Liang J, Liu X, Wu J, Tan D and Hu W: Aloperine exerts antitumor effects on bladder cancer in vitro. Onco Targets Ther. 13:10351–10360. 2020. View Article : Google Scholar : PubMed/NCBI

3 

Jian Y, Xu Z, Xu C, Zhang L, Sun X, Yang D and Wang S: The roles of glycans in bladder cancer. Front Oncol. 10:9572020. View Article : Google Scholar : PubMed/NCBI

4 

El-Hefnawy AS, Rizk E, Al Demerdash Khamis NM, Barakat MAA, Khater SM and Shokeir AA: Urinary hyaluronic acid: A versatile marker of bladder cancer. Int Urol Nephrol. 52:1691–1699. 2020. View Article : Google Scholar : PubMed/NCBI

5 

Dal Moro F, Valotto C, Guttilla A and Zattoni F: Urinary markers in the everyday diagnosis of bladder cancer. Urologia. 80:265–275. 2013. View Article : Google Scholar

6 

Tao K, Liu S, Wang L, Qiu H, Li B, Zhang M, Guo M, Liu H, Zhang X, Liu Y, et al: Targeted multifunctional nanomaterials with MRI, chemotherapy and photothermal therapy for the diagnosis and treatment of bladder cancer. Biomater Sci. 8:342–352. 2019. View Article : Google Scholar : PubMed/NCBI

7 

Payumo AY and Huang GN: Lamin B2, guardian of cardiomyocyte nuclear division. Dev Cell. 53:5–7. 2020. View Article : Google Scholar : PubMed/NCBI

8 

Ranade D, Koul S, Thompson J, Prasad KB and Sengupta K: Chromosomal aneuploidies induced upon Lamin B2 depletion are mislocalized in the interphase nucleus. Chromosoma. 126:223–244. 2017. View Article : Google Scholar :

9 

Kuga T, Nie H, Kazami T, Satoh M, Matsushita K, Nomura F, Maeshima K, Nakayama Y, Tomonaga T and Lamin B: 2 prevents chromosome instability by ensuring proper mitotic chromosome segregation. Oncogenesis. 3:e942014. View Article : Google Scholar

10 

Han L, Choudhury S, Mich-Basso JD, Ammanamanchi N, Ganapathy B, Suresh S, Khaladkar M, Singh J, Maehr R, Zuppo DA, et al: Lamin B2 levels regulate polyploidization of cardiomyocyte nuclei and myocardial regeneration. Dev Cell. 53:42–59.e11. 2020. View Article : Google Scholar : PubMed/NCBI

11 

Razafsky D, Ward C, Potter C, Zhu W, Xue Y, Kefalov VJ, Fong LG, Young SG and Hodzic D: Lamin B1 and lamin B2 are long-lived proteins with distinct functions in retinal development. Mol Biol Cell. 27:1928–1937. 2016. View Article : Google Scholar : PubMed/NCBI

12 

Parry DA, Martin CA, Greene P, Marsh JA; Genomics England Research Consortium; Blyth M, Cox H, Donnelly D, Greenhalgh L, Greville-Heygate S, et al: Heterozygous lamin B1 and lamin B2 variants cause primary microcephaly and define a novel laminopathy. Genet Med. 23:408–414. 2021. View Article : Google Scholar :

13 

Galazis N, Olaleye O, Haoula Z, Layfield R and Atiomo W: Proteomic biomarkers for ovarian cancer risk in women with polycystic ovary syndrome: A systematic review and biomarker database integration. Fertil Steril. 98:1590–1601.e1. 2012. View Article : Google Scholar : PubMed/NCBI

14 

Zhang MY, Han YC, Han Q, Liang Y, Luo Y, Wei L, Yan T, Yang Y, Liu SL and Wang EH: Lamin B2 promotes the malignant phenotype of non-small cell lung cancer cells by upregulating dimethylation of histone 3 lysine 9. Exp Cell Res. 393:1120902020. View Article : Google Scholar : PubMed/NCBI

15 

Kong W, Wu Z, Yang M, Zuo X, Yin G and Chen W: LMNB2 is a prognostic biomarker and correlated with immune infiltrates in hepatocellular carcinoma. IUBMB Life. 72:2672–2685. 2020. View Article : Google Scholar : PubMed/NCBI

16 

Ma Y, Fei L, Zhang M, Zhang W, Liu X, Wang C, Luo Y, Zhang H and Han Y: Lamin B2 binding to minichromosome maintenance complex component 7 promotes non-small cell lung carcinogenesis. Oncotarget. 8:104813–104830. 2017. View Article : Google Scholar : PubMed/NCBI

17 

Abdelbaqi K and Di Paola D: Ku protein levels, localization and association to replication origins in different stages of breast tumor progression. J Cancer. 4:358–370. 2013. View Article : Google Scholar : PubMed/NCBI

18 

Livak KJ and Schmittgen TD: Analysis of relative gene expression data using real-time quantitative PCR and the 2(-Delta Delta C(T)) method. Methods. 25:402–408. 2001. View Article : Google Scholar

19 

Cancer Genome Atlas Research Network: Comprehensive molecular characterization of clear cell renal cell carcinoma. Nature. 499:43–49. 2013. View Article : Google Scholar : PubMed/NCBI

20 

Hoadley KA, Yau C, Hinoue T, Wolf DM, Lazar AJ, Drill E, Shen R, Taylor AM, Cherniack AD, Thorsson V, et al: Laird, cell-of-origin patterns dominate the molecular classification of 10,000 tumors from 33 types of cancer. Cell. 173:291–304.e6. 2018. View Article : Google Scholar

21 

Zou RC, Guo ZT, Wei D, Shi ZT, Ye ZC, Zhai G, Zhong C, Tang B, Wang L and Ge JY: Downregulation of CDCA3 expression inhibits tumor formation in pancreatic cancer. Neoplasma. 67:1223–1232. 2020. View Article : Google Scholar : PubMed/NCBI

22 

Qian W, Zhang Z, Peng W, Li J, Gu Q, Ji D, Wang Q, Zhang Y, Ji B, Wang S, et al: CDCA3 mediates p21-dependent proliferation by regulating E2F1 expression in colorectal cancer. Int J Oncol. 53:2021–2033. 2018.PubMed/NCBI

23 

Nguyen EK, Yu H, Pond G, Shayegan B, Pinthus JH, Kapoor A, Mukherjee SD, Neville A, Lalani AA, Hotte SJ, et al: Outcomes of trimodality bladder-sparing therapy for muscle-invasive bladder cancer. Can Urol Assoc J. 14:122–129. 2020.

24 

Pearce S and Daneshmand S: Enhanced endoscopy in bladder cancer. Curr Urol Rep. 19:842018. View Article : Google Scholar : PubMed/NCBI

25 

De Keukeleire S, De Maeseneer D, Jacobs C and Rottey S: Targeting FGFR in bladder cancer: Ready for clinical practice? Acta Clin Belg. 75:49–56. 2020. View Article : Google Scholar

26 

Vartolomei L, Ferro M, Mirone V, Shariat SF and Vartolomei MD: Systematic review: Depression and anxiety prevalence in bladder cancer patients. Bladder Cancer. 4:319–326. 2018. View Article : Google Scholar : PubMed/NCBI

27 

Coffinier C, Fong LG and Young SG: LINCing lamin B2 to neuronal migration: Growing evidence for cell-specific roles of B-type lamins. Nucleus. 1:407–411. 2010. View Article : Google Scholar

28 

Hegele RA, Cao H, Liu DM, Costain GA, Charlton-Menys V, Rodger NW and Durrington PN: Sequencing of the reannotated LMNB2 gene reveals novel mutations in patients with acquired partial lipodystrophy. Am J Hum Genet. 79:383–389. 2006. View Article : Google Scholar : PubMed/NCBI

29 

Damiano JA, Afawi Z, Bahlo M, Mauermann M, Misk A, Arsov T, Oliver KL, Dahl HH, Shearer AE, Smith RJ, et al: Mutation of the nuclear lamin gene LMNB2 in progressive myoclonus epilepsy with early ataxia. Hum Mol Genet. 24:4483–4490. 2015. View Article : Google Scholar : PubMed/NCBI

30 

Puzzi L, Marchetti L, Peverali FA, Biamonti G and Giacca M: DNA-protein interaction dynamics at the Lamin B2 replication origin. Cell Cycle. 14:64–73. 2015. View Article : Google Scholar :

31 

Giusti L, Da Valle Y, Bonotti A, Donadio E, Ciregia F, Ventroni T, Foddis R, Giannaccini G, Guglielmi G, Cristaudo A and Lucacchini A: Comparative proteomic analysis of malignant pleural mesothelioma evidences an altered expression of nuclear lamin and filament-related proteins. Proteomics Clin Appl. 8:258–268. 2014. View Article : Google Scholar : PubMed/NCBI

32 

Zhang Y, Yin W, Cao W, Chen P, Bian L and Ni Q: CDCA3 is a potential prognostic marker that promotes cell proliferation in gastric cancer. Oncol Rep. 41:2471–2481. 2019.PubMed/NCBI

33 

Adams MN, Burgess JT, He Y, Gately K, Snell C, Zhang SD, Hooper JD, Richard DJ and O'Byrne KJ: Expression of CDCA3 is a prognostic biomarker and potential therapeutic target in non-small cell lung cancer. J Thorac Oncol. 12:1071–1084. 2017. View Article : Google Scholar : PubMed/NCBI

34 

Zhang W, Lu Y and Li X, Zhang J, Zheng L, Zhang W, Lin C, Lin W and Li X: CDCA3 promotes cell proliferation by activating the NF-κB/cyclin D1 signaling pathway in colorectal cancer. Biochem Biophys Res Commun. 500:196–203. 2018. View Article : Google Scholar : PubMed/NCBI

35 

Li S, Liu X, Liu T, Meng X, Yin X, Fang C, Huang D, Cao Y, Weng H, Zeng X and Wang X: Identification of biomarkers correlated with the TNM staging and overall survival of patients with bladder cancer. Front Physiol. 8:9472017. View Article : Google Scholar : PubMed/NCBI

Related Articles

  • Abstract
  • View
  • Download
  • Twitter
Copy and paste a formatted citation
Spandidos Publications style
Ji J, Li H, Chen J and Wang W: Lamin B2 contributes to the proliferation of bladder cancer cells via activating the expression of cell division cycle‑associated protein 3. Int J Mol Med 50: 111, 2022.
APA
Ji, J., Li, H., Chen, J., & Wang, W. (2022). Lamin B2 contributes to the proliferation of bladder cancer cells via activating the expression of cell division cycle‑associated protein 3. International Journal of Molecular Medicine, 50, 111. https://doi.org/10.3892/ijmm.2022.5168
MLA
Ji, J., Li, H., Chen, J., Wang, W."Lamin B2 contributes to the proliferation of bladder cancer cells via activating the expression of cell division cycle‑associated protein 3". International Journal of Molecular Medicine 50.3 (2022): 111.
Chicago
Ji, J., Li, H., Chen, J., Wang, W."Lamin B2 contributes to the proliferation of bladder cancer cells via activating the expression of cell division cycle‑associated protein 3". International Journal of Molecular Medicine 50, no. 3 (2022): 111. https://doi.org/10.3892/ijmm.2022.5168
Copy and paste a formatted citation
x
Spandidos Publications style
Ji J, Li H, Chen J and Wang W: Lamin B2 contributes to the proliferation of bladder cancer cells via activating the expression of cell division cycle‑associated protein 3. Int J Mol Med 50: 111, 2022.
APA
Ji, J., Li, H., Chen, J., & Wang, W. (2022). Lamin B2 contributes to the proliferation of bladder cancer cells via activating the expression of cell division cycle‑associated protein 3. International Journal of Molecular Medicine, 50, 111. https://doi.org/10.3892/ijmm.2022.5168
MLA
Ji, J., Li, H., Chen, J., Wang, W."Lamin B2 contributes to the proliferation of bladder cancer cells via activating the expression of cell division cycle‑associated protein 3". International Journal of Molecular Medicine 50.3 (2022): 111.
Chicago
Ji, J., Li, H., Chen, J., Wang, W."Lamin B2 contributes to the proliferation of bladder cancer cells via activating the expression of cell division cycle‑associated protein 3". International Journal of Molecular Medicine 50, no. 3 (2022): 111. https://doi.org/10.3892/ijmm.2022.5168
Follow us
  • Twitter
  • LinkedIn
  • Facebook
About
  • Spandidos Publications
  • Careers
  • Cookie Policy
  • Privacy Policy
How can we help?
  • Help
  • Live Chat
  • Contact
  • Email to our Support Team