Spandidos Publications Logo
  • About
    • About Spandidos
    • Aims and Scopes
    • Abstracting and Indexing
    • Editorial Policies
    • Reprints and Permissions
    • Job Opportunities
    • Terms and Conditions
    • Contact
  • Journals
    • All Journals
    • Oncology Letters
      • Oncology Letters
      • Information for Authors
      • Editorial Policies
      • Editorial Board
      • Aims and Scope
      • Abstracting and Indexing
      • Bibliographic Information
      • Archive
    • International Journal of Oncology
      • International Journal of Oncology
      • Information for Authors
      • Editorial Policies
      • Editorial Board
      • Aims and Scope
      • Abstracting and Indexing
      • Bibliographic Information
      • Archive
    • Molecular and Clinical Oncology
      • Molecular and Clinical Oncology
      • Information for Authors
      • Editorial Policies
      • Editorial Board
      • Aims and Scope
      • Abstracting and Indexing
      • Bibliographic Information
      • Archive
    • Experimental and Therapeutic Medicine
      • Experimental and Therapeutic Medicine
      • Information for Authors
      • Editorial Policies
      • Editorial Board
      • Aims and Scope
      • Abstracting and Indexing
      • Bibliographic Information
      • Archive
    • International Journal of Molecular Medicine
      • International Journal of Molecular Medicine
      • Information for Authors
      • Editorial Policies
      • Editorial Board
      • Aims and Scope
      • Abstracting and Indexing
      • Bibliographic Information
      • Archive
    • Biomedical Reports
      • Biomedical Reports
      • Information for Authors
      • Editorial Policies
      • Editorial Board
      • Aims and Scope
      • Abstracting and Indexing
      • Bibliographic Information
      • Archive
    • Oncology Reports
      • Oncology Reports
      • Information for Authors
      • Editorial Policies
      • Editorial Board
      • Aims and Scope
      • Abstracting and Indexing
      • Bibliographic Information
      • Archive
    • Molecular Medicine Reports
      • Molecular Medicine Reports
      • Information for Authors
      • Editorial Policies
      • Editorial Board
      • Aims and Scope
      • Abstracting and Indexing
      • Bibliographic Information
      • Archive
    • World Academy of Sciences Journal
      • World Academy of Sciences Journal
      • Information for Authors
      • Editorial Policies
      • Editorial Board
      • Aims and Scope
      • Abstracting and Indexing
      • Bibliographic Information
      • Archive
    • International Journal of Functional Nutrition
      • International Journal of Functional Nutrition
      • Information for Authors
      • Editorial Policies
      • Editorial Board
      • Aims and Scope
      • Abstracting and Indexing
      • Bibliographic Information
      • Archive
    • International Journal of Epigenetics
      • International Journal of Epigenetics
      • Information for Authors
      • Editorial Policies
      • Editorial Board
      • Aims and Scope
      • Abstracting and Indexing
      • Bibliographic Information
      • Archive
    • Medicine International
      • Medicine International
      • Information for Authors
      • Editorial Policies
      • Editorial Board
      • Aims and Scope
      • Abstracting and Indexing
      • Bibliographic Information
      • Archive
  • Articles
  • Information
    • Information for Authors
    • Information for Reviewers
    • Information for Librarians
    • Information for Advertisers
    • Conferences
  • Language Editing
Spandidos Publications Logo
  • About
    • About Spandidos
    • Aims and Scopes
    • Abstracting and Indexing
    • Editorial Policies
    • Reprints and Permissions
    • Job Opportunities
    • Terms and Conditions
    • Contact
  • Journals
    • All Journals
    • Biomedical Reports
      • Information for Authors
      • Editorial Policies
      • Editorial Board
      • Aims and Scope
      • Abstracting and Indexing
      • Bibliographic Information
      • Archive
    • Experimental and Therapeutic Medicine
      • Information for Authors
      • Editorial Policies
      • Editorial Board
      • Aims and Scope
      • Abstracting and Indexing
      • Bibliographic Information
      • Archive
    • International Journal of Epigenetics
      • Information for Authors
      • Editorial Policies
      • Editorial Board
      • Aims and Scope
      • Abstracting and Indexing
      • Bibliographic Information
      • Archive
    • International Journal of Functional Nutrition
      • Information for Authors
      • Editorial Policies
      • Editorial Board
      • Aims and Scope
      • Abstracting and Indexing
      • Bibliographic Information
      • Archive
    • International Journal of Molecular Medicine
      • Information for Authors
      • Editorial Policies
      • Editorial Board
      • Aims and Scope
      • Abstracting and Indexing
      • Bibliographic Information
      • Archive
    • International Journal of Oncology
      • Information for Authors
      • Editorial Policies
      • Editorial Board
      • Aims and Scope
      • Abstracting and Indexing
      • Bibliographic Information
      • Archive
    • Medicine International
      • Information for Authors
      • Editorial Policies
      • Editorial Board
      • Aims and Scope
      • Abstracting and Indexing
      • Bibliographic Information
      • Archive
    • Molecular and Clinical Oncology
      • Information for Authors
      • Editorial Policies
      • Editorial Board
      • Aims and Scope
      • Abstracting and Indexing
      • Bibliographic Information
      • Archive
    • Molecular Medicine Reports
      • Information for Authors
      • Editorial Policies
      • Editorial Board
      • Aims and Scope
      • Abstracting and Indexing
      • Bibliographic Information
      • Archive
    • Oncology Letters
      • Information for Authors
      • Editorial Policies
      • Editorial Board
      • Aims and Scope
      • Abstracting and Indexing
      • Bibliographic Information
      • Archive
    • Oncology Reports
      • Information for Authors
      • Editorial Policies
      • Editorial Board
      • Aims and Scope
      • Abstracting and Indexing
      • Bibliographic Information
      • Archive
    • World Academy of Sciences Journal
      • Information for Authors
      • Editorial Policies
      • Editorial Board
      • Aims and Scope
      • Abstracting and Indexing
      • Bibliographic Information
      • Archive
  • Articles
  • Information
    • For Authors
    • For Reviewers
    • For Librarians
    • For Advertisers
    • Conferences
  • Language Editing
Login Register Submit
  • This site uses cookies
  • You can change your cookie settings at any time by following the instructions in our Cookie Policy. To find out more, you may read our Privacy Policy.

    I agree
Search articles by DOI, keyword, author or affiliation
Search
Advanced Search
presentation
International Journal of Molecular Medicine
Join Editorial Board Propose a Special Issue
Print ISSN: 1107-3756 Online ISSN: 1791-244X
Journal Cover
October-2022 Volume 50 Issue 4

Full Size Image

Sign up for eToc alerts
Recommend to Library

Journals

International Journal of Molecular Medicine

International Journal of Molecular Medicine

International Journal of Molecular Medicine is an international journal devoted to molecular mechanisms of human disease.

International Journal of Oncology

International Journal of Oncology

International Journal of Oncology is an international journal devoted to oncology research and cancer treatment.

Molecular Medicine Reports

Molecular Medicine Reports

Covers molecular medicine topics such as pharmacology, pathology, genetics, neuroscience, infectious diseases, molecular cardiology, and molecular surgery.

Oncology Reports

Oncology Reports

Oncology Reports is an international journal devoted to fundamental and applied research in Oncology.

Experimental and Therapeutic Medicine

Experimental and Therapeutic Medicine

Experimental and Therapeutic Medicine is an international journal devoted to laboratory and clinical medicine.

Oncology Letters

Oncology Letters

Oncology Letters is an international journal devoted to Experimental and Clinical Oncology.

Biomedical Reports

Biomedical Reports

Explores a wide range of biological and medical fields, including pharmacology, genetics, microbiology, neuroscience, and molecular cardiology.

Molecular and Clinical Oncology

Molecular and Clinical Oncology

International journal addressing all aspects of oncology research, from tumorigenesis and oncogenes to chemotherapy and metastasis.

World Academy of Sciences Journal

World Academy of Sciences Journal

Multidisciplinary open-access journal spanning biochemistry, genetics, neuroscience, environmental health, and synthetic biology.

International Journal of Functional Nutrition

International Journal of Functional Nutrition

Open-access journal combining biochemistry, pharmacology, immunology, and genetics to advance health through functional nutrition.

International Journal of Epigenetics

International Journal of Epigenetics

Publishes open-access research on using epigenetics to advance understanding and treatment of human disease.

Medicine International

Medicine International

An International Open Access Journal Devoted to General Medicine.

Journal Cover
October-2022 Volume 50 Issue 4

Full Size Image

Sign up for eToc alerts
Recommend to Library

  • Article
  • Citations
    • Cite This Article
    • Download Citation
    • Create Citation Alert
    • Remove Citation Alert
    • Cited By
  • Similar Articles
    • Related Articles (in Spandidos Publications)
    • Similar Articles (Google Scholar)
    • Similar Articles (PubMed)
  • Download PDF
  • Download XML
  • View XML
Article Open Access

The marine natural product, dicitrinone B, induces apoptosis through autophagy blockade in breast cancer

  • Authors:
    • Qinying Liu
    • Yi Yang
    • Miaomiao Cheng
    • Fangting Cheng
    • Shanshan Chen
    • Qiuhong Zheng
    • Yang Sun
    • Li Chen
  • View Affiliations / Copyright

    Affiliations: Fujian Provincial Key Laboratory of Tumor Biotherapy, Fujian Medical University Cancer Hospital and Fujian Cancer Hospital, Fuzhou, Fujian 350014, P.R. China, Fujian Provincial Key Laboratory of Medical Instrument and Pharmaceutical Technology, College of Biological Science and Technology, Fuzhou University, Fuzhou, Fujian 350108, P.R. China
    Copyright: © Liu et al. This is an open access article distributed under the terms of Creative Commons Attribution License.
  • Article Number: 130
    |
    Published online on: September 2, 2022
       https://doi.org/10.3892/ijmm.2022.5186
  • Expand metrics +
Metrics: Total Views: 0 (Spandidos Publications: | PMC Statistics: )
Metrics: Total PDF Downloads: 0 (Spandidos Publications: | PMC Statistics: )
Cited By (CrossRef): 0 citations Loading Articles...

This article is mentioned in:



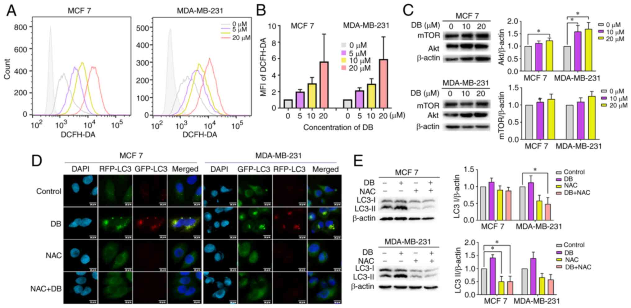
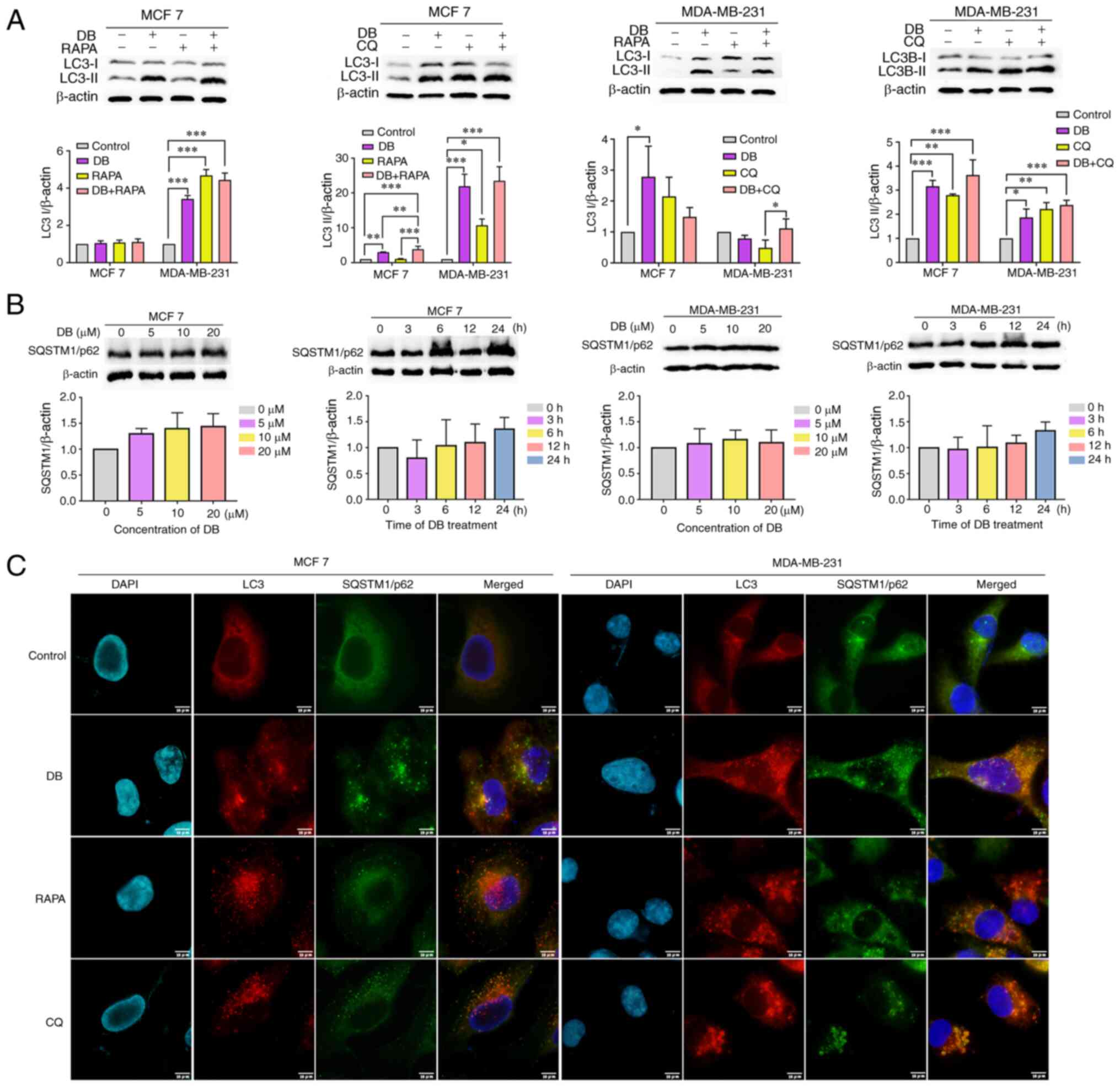
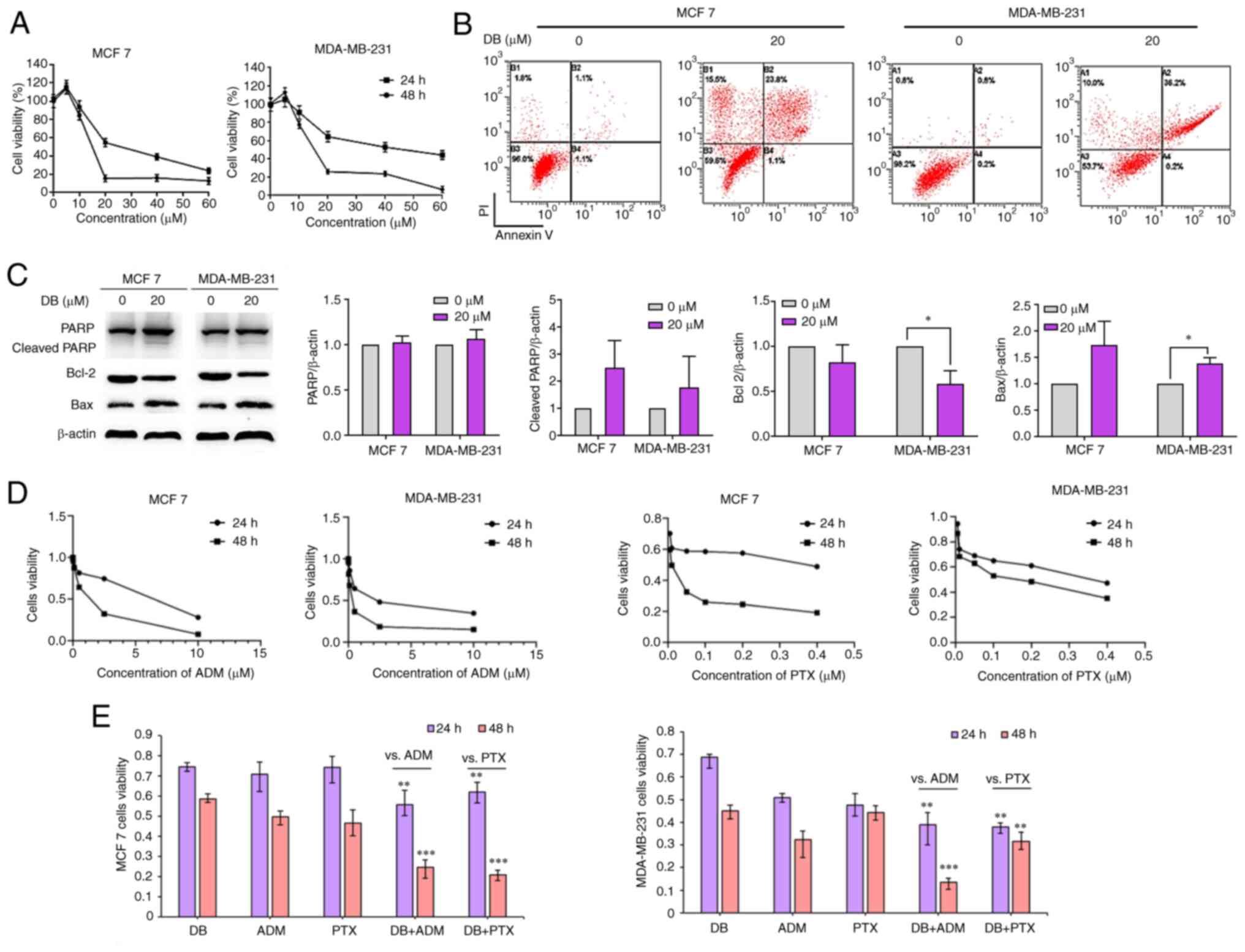
Abstract

Being a highly conserved catabolic process, autophagy is induced by various forms of cellular stress, and its modulation has considerable potential as a cancer therapeutic approach. In the present study, it was demonstrated that dicitrinone B (DB), a rare carbon‑bridged citrinin dimer, may exert anticancer effects by blocking autophagy at a late stage, without disrupting lysosomal function in MCF7 breast cancer and MDA‑MB‑231 triple‑negative breast cancer cells. Furthermore, it was discovered that DB significantly enhanced intracellular reactive oxygen species (ROS) production and that the removal of ROS was followed by the attenuation of autophagy inhibition. In addition, DB exerted notable inhibitory effects on the proliferation and promoting effects on the apoptosis of MCF7 and MDA‑MB‑231 cells. In combination with conventional chemotherapeutic drugs, DB exhibited a further enhanced synergistic effect than when used as a single agent. Overall, the data of the present study demonstrate that DB may prove to be a promising autophagy inhibitor with anticancer activity against breast cancer.
View Figures

Figure 1

Figure 2

Figure 3

Figure 4

Figure 5

Figure 6

Figure 7

View References

1 

Ghoncheh M, Pournamdar Z and Salehiniya H: Incidence and mortality and epidemiology of breast cancer in the world. Asian Pac J Cancer Prev. 17:43–56. 2016. View Article : Google Scholar : PubMed/NCBI

2 

Kocarnik JM, Compton K, Dean FE, Fu W, Gaw BL, Harvey JD, Henrikson HJ, Lu D, Pennini A, Xu R, et al: Cancer incidence, mortality, years of life lost, years lived with disability, and disability-adjusted life years for 29 cancer groups from 2010 to 2019: A systematic analysis for the global burden of disease study 2019. JAMA Oncol. 8:420–444. 2021.PubMed/NCBI

3 

Bray F, Ferlay J, Soerjomataram I, Siegel RL, Torre LA and Jemal A: Global cancer statistics 2018: GLOBOCAN estimates of incidence and mortality worldwide for 36 cancers in 185 countries. CA Cancer J Clin. 68:394–424. 2018. View Article : Google Scholar : PubMed/NCBI

4 

Gadi VK and Davidson NE: Practical approach to triple-negative breast cancer. J Oncol Pract. 13:293–300. 2017. View Article : Google Scholar : PubMed/NCBI

5 

Harbeck N and Gnant M: Breast cancer. Lancet. 389:1134–1150. 2017. View Article : Google Scholar

6 

Harbeck N, Penault-Llorca F, Cortes J, Gnant M, Houssami N, Poortmans P, Ruddy K, Tsang J and Cardoso F: Breast cancer. Nat Rev Dis Primers. 5:662019. View Article : Google Scholar : PubMed/NCBI

7 

Kwapisz D: Pembrolizumab and atezolizumab in triple-negative breast cancer. Cancer Immunol Immunother. 70:607–617. 2021. View Article : Google Scholar

8 

Glick D, Barth S and Macleod KF: Autophagy: Cellular and molecular mechanisms. J Pathol. 221:3–12. 2010. View Article : Google Scholar : PubMed/NCBI

9 

Onorati AV, Dyczynski M, Ojha R and Amaravadi RK: Targeting autophagy in cancer. Cancer. 124:3307–3318. 2018. View Article : Google Scholar : PubMed/NCBI

10 

Mizushima N and Klionsky DJ: Protein turnover via autophagy: Implications for metabolism. Annu Rev Nutr. 27:19–40. 2007. View Article : Google Scholar : PubMed/NCBI

11 

Morishita H and Mizushima N: Diverse cellular roles of autophagy. Annu Rev Cell Dev Biol. 35:453–475. 2019. View Article : Google Scholar : PubMed/NCBI

12 

Camuzard O, Santucci-Darmanin S, Carle GF and Pierrefite-Carle V: Autophagy in the crosstalk between tumor and microenvironment. Cancer Lett. 490:143–153. 2020. View Article : Google Scholar : PubMed/NCBI

13 

Li YJ, Lei YH, Yao N, Wang CR, Hu N, Ye WC, Zhang DM and Chen ZS: Autophagy and multidrug resistance in cancer. Chin J Cancer. 36:522017. View Article : Google Scholar : PubMed/NCBI

14 

Zhang B and Liu L: Autophagy is a double-edged sword in the therapy of colorectal cancer. Oncol Lett. 21:3782021. View Article : Google Scholar : PubMed/NCBI

15 

Parzych KR and Klionsky DJ: An overview of autophagy: Morphology, mechanism, and regulation. Antioxid Redox Signal. 20:460–473. 2014. View Article : Google Scholar :

16 

Saha S, Panigrahi DP, Patil S and Bhutia SK: Autophagy in health and disease: A comprehensive review. Biomed Pharmacother. 104:485–495. 2018. View Article : Google Scholar : PubMed/NCBI

17 

Singh SS, Vats S, Chia AY, Tan TZ, Deng S, Ong MS, Arfuso F, Yap CT, Goh BC, Sethi G, et al: Dual role of autophagy in hallmarks of cancer. Oncogene. 37:1142–1158. 2018. View Article : Google Scholar

18 

Mowers EE, Sharifi MN and Macleod KF: Autophagy in cancer metastasis. Oncogene. 36:1619–1630. 2017. View Article : Google Scholar :

19 

Mowers EE, Sharifi MN and Macleod KF: Functions of autophagy in the tumor microenvironment and cancer metastasis. FEBS J. 285:1751–1766. 2018. View Article : Google Scholar : PubMed/NCBI

20 

Smith AG and Macleod KF: Autophagy, cancer stem cells and drug resistance. J Pathol. 247:708–718. 2019. View Article : Google Scholar :

21 

Vempati RK and Malla RR: Autophagy-induced drug resistance in liver cancer. Crit Rev Oncog. 25:21–30. 2020. View Article : Google Scholar : PubMed/NCBI

22 

Demain AL and Vaishnav P: Natural products for cancer chemotherapy. Microb Biotechnol. 4:687–699. 2011. View Article : Google Scholar : PubMed/NCBI

23 

Talmadge JE: Natural product derived immune-regulatory agents. Int Immunopharmacol. 37:5–15. 2016. View Article : Google Scholar : PubMed/NCBI

24 

Yang Y, Liu Q, Shi X, Zheng Q, Chen L and Sun Y: Advances in plant-derived natural products for antitumor immunotherapy. Arch Pharm Res. 44:987–1011. 2021. View Article : Google Scholar : PubMed/NCBI

25 

Chen L, Gong MW, Peng ZF, Zhou T, Ying MG, Zheng QH, Liu QY and Zhang QQ: The marine fungal metabolite, dicitrinone B, induces A375 cell apoptosis through the ROS-related caspase pathway. Mar Drugs. 12:1939–1958. 2014. View Article : Google Scholar : PubMed/NCBI

26 

Chen L, Zhao YY, Lan RF, Du L, Wang BS, Zhou T, Li YP, Zhang QQ, Ying MG, Zheng QH, et al: Dicitrinone D, an antimitotic polyketide isolated from the marine-derived fungus Penicillium citrinum. Tetrahedron. 73:5900–5911. 2017. View Article : Google Scholar

27 

Du L, Li D, Zhang G, Zhu T, Ai J and Gu Q: Novel carbon-bridged citrinin dimers from a volcano ash-derived fungus Penicillium citrinum and their cytotoxic and cell cycle arrest activities. Tetrahedron. 66:9286–9290. 2010. View Article : Google Scholar

28 

Wang L, Li C, Yu G, Sun Z, Zhang G, Gu Q, Zhu T, Che Q, Guan H and Li D: Dicitrinones E and F, citrinin dimers from the marine derived fungus Penicillium citrinum HDN-152-088. Tetrahedron Letters. 60:151182–151189. 2019. View Article : Google Scholar

29 

Zhao H, Zhang X, Wang M, Lin Y and Zhou S: Stigmasterol simultaneously induces apoptosis and protective autophagy by inhibiting Akt/mTOR pathway in gastric cancer cells. Front Oncol. 11:6290082021. View Article : Google Scholar : PubMed/NCBI

30 

Lee YK and Lee JA: Role of the mammalian ATG8/LC3 family in autophagy: Differential and compensatory roles in the spatiotemporal regulation of autophagy. BMB Rep. 49:424–430. 2016. View Article : Google Scholar : PubMed/NCBI

31 

Tanida I, Ueno T and Kominami E: LC3 conjugation system in mammalian autophagy. Int J Biochem Cell Biol. 36:2503–2518. 2004. View Article : Google Scholar : PubMed/NCBI

32 

Harris H and Rubinsztein DC: Control of autophagy as a therapy for neurodegenerative disease. Nat Rev Neurol. 8:108–117. 2012. View Article : Google Scholar

33 

Rogov V, Dotsch V, Johansen T and Kirkin V: Interactions between autophagy receptors and ubiquitin-like proteins form the molecular basis for selective autophagy. Mol Cell. 53:167–178. 2014. View Article : Google Scholar : PubMed/NCBI

34 

Yang K, Tang M, Chang HH, Kanamala M, Davidson AJ and Wu Z: Mannosylation of pH-sensitive liposomes promoted cytoplasmic delivery of protein to macrophages: Green fluorescent protein (GFP) performed as an endosomal escape tracer. Pharm Dev Technol. 26:1000–1009. 2021. View Article : Google Scholar : PubMed/NCBI

35 

Mizuno H, Sawano A, Eli P, Hama H and Miyawaki A: Red fluorescent protein from Discosoma as a fusion tag and a partner for fluorescence resonance energy transfer. Biochemistry. 40:2502–2510. 2001. View Article : Google Scholar : PubMed/NCBI

36 

Qiao S, Tao S, de la Vega M, Park SL, Vonderfecht AA, Jacobs SL, Zhang DD and Wondrak GT: The antimalarial amodiaquine causes autophagic-lysosomal and proliferative blockade sensitizing human melanoma cells to starvation- and chemotherapy-induced cell death. Autophagy. 9:2087–2102. 2013. View Article : Google Scholar : PubMed/NCBI

37 

Jakoš T, Pišlar A, Jewett A and Kos J: Cysteine cathepsins in tumor-associated immune cells. Front Immunol. 10:20372019. View Article : Google Scholar

38 

Dikic I, Johansen T and Kirkin V: Selective autophagy in cancer development and therapy. Cancer Res. 70:3431–3434. 2010. View Article : Google Scholar : PubMed/NCBI

39 

Abramson VG, Lehmann BD, Ballinger TJ and Pietenpol JA: Subtyping of triple-negative breast cancer: Implications for therapy. Cancer. 121:8–16. 2015. View Article : Google Scholar

40 

Liu B, Wen X and Cheng Y: Survival or death: Disequilibrating the oncogenic and tumor suppressive autophagy in cancer. Cell Death Dis. 4:e8922013. View Article : Google Scholar : PubMed/NCBI

41 

Dower CM, Wills CA, Frisch SM and Wang HG: Mechanisms and context underlying the role of autophagy in cancer metastasis. Autophagy. 14:1110–1128. 2018. View Article : Google Scholar : PubMed/NCBI

42 

Rojas-Sanchez G, Garcia-Miranda A, Montes-Alvarado JB, Cotzomi-Ortega I, Sarmiento-Salinas FL, Jimenez-Ignacio EE, Ramirez-Ramirez D, Romo-Rodriguez RE, Reyes-Leyva J, Vallejo-Ruiz V, et al: Chloroquine induces ROS-mediated macrophage migration inhibitory factor secretion and epithelial to mesenchymal transition in ER-positive breast cancer cell lines. J Mammary Gland Biol Neoplasia. 26:341–355. 2021. View Article : Google Scholar : PubMed/NCBI

43 

Dong J, Zhu C, Zhang F, Zhou Z and Sun M: 'Attractive/adhesion force' dual-regulatory nanogels capable of CXCR4 antagonism and autophagy inhibition for the treatment of metastatic breast cancer. J Control Release. 341:892–903. 2022. View Article : Google Scholar

44 

Ruamviboonsuk P, Lai TYY, Chang A, Lai CC and Mieler WF; Lam DSC and for Asia-Pacific Vitreo-Retina Society: Chloroquine and hydroxychloroquine retinal toxicity consideration in the treatment of COVID-19. Asia Pac J Ophthalmol (Phila). 9:85–87. 2020. View Article : Google Scholar

45 

Muller R: Systemic toxicity of chloroquine and hydroxychloroquine: Prevalence, mechanisms, risk factors, prognostic and screening possibilities. Rheumatol Int. 41:1189–1202. 2021. View Article : Google Scholar : PubMed/NCBI

46 

Doyno C, Sobieraj DM and Baker WL: Toxicity of chloroquine and hydroxychloroquine following therapeutic use or overdose. Clin Toxicol (Phila). 59:12–23. 2021. View Article : Google Scholar

47 

Askarian F, Firoozi Z, Ebadollahi-Natanzi A, Bahrami S and Rahimi HR: A review on the pharmacokinetic properties and toxicity considerations for chloroquine and hydroxychloroquine to potentially treat coronavirus patients. Toxicol Res. 38:137–148. 2021. View Article : Google Scholar : PubMed/NCBI

48 

Abokyi S, Shan SW, Lam CHI, Catral KP, Pan F, Chan HHL, To CH and Tse DYY: Targeting lysosomes to reverse hydroquinone-induced autophagy defects and oxidative damage in human retinal pigment epithelial cells. Int J Mol Sci. 22:90422021. View Article : Google Scholar : PubMed/NCBI

49 

Chen R, Jaattela M and Liu B: Lysosome as a central hub for rewiring PH homeostasis in tumors. Cancers. 12:24372020. View Article : Google Scholar :

50 

Hossain MI, Marcus JM, Lee JH, Garcia PL, Singh V, Shacka JJ, Zhang J, Gropen TI, Falany CN and Andrabi SA: Restoration of CTSD (cathepsin D) and lysosomal function in stroke is neuroprotective. Autophagy. 17:1330–1348. 2021. View Article : Google Scholar :

51 

Di YQ, Han XL, Kang XL, Wang D, Chen CH, Wang JX and Zhao XF: Autophagy triggers CTSD (cathepsin D) maturation and localization inside cells to promote apoptosis. Autophagy. 17:1170–1192. 2021. View Article : Google Scholar :

52 

Cao M, Luo X, Wu K and He X: Targeting lysosomes in human disease: From basic research to clinical applications. Signal Transduct Target Ther. 6:3792021. View Article : Google Scholar : PubMed/NCBI

53 

Li Z, Si W, Jin W, Yuan Z, Chen Y and Fu L: Targeting autophagy in colorectal cancer: An update on pharmacological small-molecule compounds. Drug Discov Today. 27:2373–2385. 2022. View Article : Google Scholar : PubMed/NCBI

54 

Feng X, Zhang H, Meng L, Song H, Zhou Q, Qu C, Zhao P, Li Q, Zou C, Liu X and Zhang Z: Hypoxia-induced acetylation of PAK1 enhances autophagy and promotes brain tumorigenesis via phosphorylating ATG5. Autophagy. 17:723–742. 2021. View Article : Google Scholar :

55 

Zhou J, Li G, Zheng Y, Shen HM, Hu X, Ming QL, Huang C, Li P and Gao N: A novel autophagy/mitophagy inhibitor liensinine sensitizes breast cancer cells to chemotherapy through DNM1L-mediated mitochondrial fission. Autophagy. 11:1259–1279. 2015. View Article : Google Scholar : PubMed/NCBI

56 

Tian X, Teng J and Chen J: New insights regarding SNARE proteins in autophagosome-lysosome fusion. Autophagy. 17:2680–2688. 2021. View Article : Google Scholar :

57 

Ganley IG, Wong PM, Gammoh N and Jiang X: Distinct autophagosomal-lysosomal fusion mechanism revealed by thapsigargin-induced autophagy arrest. Mol Cell. 42:731–743. 2011. View Article : Google Scholar : PubMed/NCBI

58 

Vidyadhara DJ, Lee JE and Chandra SS: Role of the endolysosomal system in Parkinson's disease. J Neurochem. 150:487–506. 2019. View Article : Google Scholar : PubMed/NCBI

59 

Gibson SB: A matter of balance between life and death: Targeting reactive oxygen species (ROS)-induced autophagy for cancer therapy. Autophagy. 6:835–837. 2010. View Article : Google Scholar : PubMed/NCBI

60 

Kubota C, Torii S, Hou N, Saito N, Yoshimoto Y, Imai H and Takeuchi T: Constitutive reactive oxygen species generation from autophagosome/lysosome in neuronal oxidative toxicity. J Biol Chem. 285:667–674. 2010. View Article : Google Scholar :

61 

Scherz-Shouval R and Elazar Z: ROS, mitochondria and the regulation of autophagy. Trends Cell Biol. 17:422–427. 2007. View Article : Google Scholar : PubMed/NCBI

62 

Kma L and Baruah TJ: The interplay of ROS and the PI3K/Akt pathway in autophagy regulation. Biotechnol Appl Biochem. 69:248–264. 2022. View Article : Google Scholar

Related Articles

  • Abstract
  • View
  • Download
  • Twitter
Copy and paste a formatted citation
Spandidos Publications style
Liu Q, Yang Y, Cheng M, Cheng F, Chen S, Zheng Q, Sun Y and Chen L: The marine natural product, dicitrinone B, induces apoptosis through autophagy blockade in breast cancer. Int J Mol Med 50: 130, 2022.
APA
Liu, Q., Yang, Y., Cheng, M., Cheng, F., Chen, S., Zheng, Q. ... Chen, L. (2022). The marine natural product, dicitrinone B, induces apoptosis through autophagy blockade in breast cancer. International Journal of Molecular Medicine, 50, 130. https://doi.org/10.3892/ijmm.2022.5186
MLA
Liu, Q., Yang, Y., Cheng, M., Cheng, F., Chen, S., Zheng, Q., Sun, Y., Chen, L."The marine natural product, dicitrinone B, induces apoptosis through autophagy blockade in breast cancer". International Journal of Molecular Medicine 50.4 (2022): 130.
Chicago
Liu, Q., Yang, Y., Cheng, M., Cheng, F., Chen, S., Zheng, Q., Sun, Y., Chen, L."The marine natural product, dicitrinone B, induces apoptosis through autophagy blockade in breast cancer". International Journal of Molecular Medicine 50, no. 4 (2022): 130. https://doi.org/10.3892/ijmm.2022.5186
Copy and paste a formatted citation
x
Spandidos Publications style
Liu Q, Yang Y, Cheng M, Cheng F, Chen S, Zheng Q, Sun Y and Chen L: The marine natural product, dicitrinone B, induces apoptosis through autophagy blockade in breast cancer. Int J Mol Med 50: 130, 2022.
APA
Liu, Q., Yang, Y., Cheng, M., Cheng, F., Chen, S., Zheng, Q. ... Chen, L. (2022). The marine natural product, dicitrinone B, induces apoptosis through autophagy blockade in breast cancer. International Journal of Molecular Medicine, 50, 130. https://doi.org/10.3892/ijmm.2022.5186
MLA
Liu, Q., Yang, Y., Cheng, M., Cheng, F., Chen, S., Zheng, Q., Sun, Y., Chen, L."The marine natural product, dicitrinone B, induces apoptosis through autophagy blockade in breast cancer". International Journal of Molecular Medicine 50.4 (2022): 130.
Chicago
Liu, Q., Yang, Y., Cheng, M., Cheng, F., Chen, S., Zheng, Q., Sun, Y., Chen, L."The marine natural product, dicitrinone B, induces apoptosis through autophagy blockade in breast cancer". International Journal of Molecular Medicine 50, no. 4 (2022): 130. https://doi.org/10.3892/ijmm.2022.5186
Follow us
  • Twitter
  • LinkedIn
  • Facebook
About
  • Spandidos Publications
  • Careers
  • Cookie Policy
  • Privacy Policy
How can we help?
  • Help
  • Live Chat
  • Contact
  • Email to our Support Team